tcp协议之基础知识
- 格式:doc
- 大小:62.50 KB
- 文档页数:10
网络协议基础入门指南第一章:计算机网络与网络协议的概念计算机网络是指将多个计算机通过通信设备连接起来,实现信息的传输与共享。
网络协议是指在计算机网络中,用于规定数据交换格式、通信规则和错误处理等一系列规范,以实现计算机之间的通信。
第二章:OSI(开放式系统互联)参考模型OSI参考模型是国际标准化组织(ISO)制定的一种网络协议参考模型。
它将计算机网络的通信过程分为七层,分别是物理层、数据链路层、网络层、传输层、会话层、表示层和应用层。
每一层都有不同的功能和协议。
第三章:TCP/IP协议族TCP/IP是一种常用的网络协议族,它包含了多种协议,如IP、TCP、UDP、HTTP等。
IP协议负责将数据包从源主机发送到目标主机,TCP协议提供可靠的连接服务,UDP协议提供无连接的传输服务,HTTP协议用于在Web上传输超文本。
第四章:IP地址与子网掩码IP地址是计算机在网络中的唯一标识,它分为IPv4和IPv6两种版本。
IPv4使用32位二进制数表示,IPv6使用128位二进制数表示。
子网掩码用于划分网络中的子网,通过将IP地址与子网掩码进行逻辑与操作,可以确定主机所在的子网。
第五章:传输层协议TCP和UDPTCP协议提供面向连接的可靠数据传输,通过三次握手建立连接、流量控制和拥塞控制等机制保证数据的完整性和可靠性。
UDP协议提供无连接的不可靠数据传输,适用于实时性要求高的应用。
第六章:网络层协议IPIP协议负责将数据包从源主机发送到目标主机,在数据包传输过程中,通过IP地址进行寻址和路由选择,实现数据的传输和路由。
第七章:应用层协议HTTP和FTPHTTP协议是Web应用最常用的协议,它定义了客户端和服务器之间的通信规则,实现了Web页面的访问和数据的传输。
FTP协议用于文件传输,支持文件的上传、下载和目录操作。
第八章:数据链路层和物理层数据链路层负责将数据包转换为比特流,并在物理层进行传输。
在有线网络中,物理层使用电压和电流来传输比特;在无线网络中,物理层使用无线电波来传输比特。
1.不同厂商、不同型号、运行不同操作系统的计算机之间能够通过TCP/IP协议栈实现相互之间的通信。
2.TCP/IP起源于60年代末美国政府资助的一个分组交换网络研究项目,到90年代得到了广泛的应用。
3.TCP/IP是一个真正的开放系统,是网络互联的基础。
4.20世纪60年代以来,计算机网络得到了飞速增长。
各大厂商为了在数据通信网络领域占据主导地位,纷纷推出了各自的网络架构体系和标准,如IBM公司的SNA,Novell IPX/SPX协议,Apple公司的AppleTalk协议,DEC公司的DECnet,以及广泛流行的TCP/IP协议。
同时,各大厂商针对自己的协议生产出了不同的硬件和软件。
各个厂商的共同努力促进了网络技术的快速发展和网络设备种类的迅速增长。
但由于多种协议的并存,也使网络变得越来越复杂;而且,厂商之间的网络设备大部分不能兼容,很难进行通信。
5.为了解决网络之间的兼容性问题,帮助各个厂商生产出可兼容的网络设备,国际标准化组织ISO于1984年提出了OSI RM(Open System Interconnection Reference Model,开放系统互连参考模型)。
OSI 参考模型很快成为计算机网络通信的基础模型。
在设计OSI 参考模型时,遵循了以下原则:各个层之间有清晰的边界,实现特定的功能;层次的划分有利于国际标准协议的制定;层的数目应该足够多,以避免各个层功能重复。
6.OSI参考模型具有以下优点:简化了相关的网络操作;提供即插即用的兼容性和不同厂商之间的标准接口;使各个厂商能够设计出互操作的网络设备,促进标准化工作;防止一个区域网络的变化影响另一个区域的网络,结构上进行分隔,因此每一个区域的网络都能单独快速升级;把复杂的网络问题分解为小的简单问题,易于学习和操作。
7.OSI参考模型分为七层,由下至上依次为第一层物理层(Physical layer)、第二层数据链路层(Data link layer)、第三层网络层(Network layer)、第四层传输层(Transport layer)、第五层会话层(Session layer)、第六层表示层(Presentation layer)、第七层应用层(Application layer)。
tcp标定原理TCP标定原理是指传输控制协议(Transmission Control Protocol)的基本工作原理。
TCP是一种面向连接的协议,它在计算机网络中负责可靠地传输数据。
在这篇文章中,我们将探讨TCP标定原理的相关知识,以及它的作用和优点。
我们来了解一下TCP的基本概念。
TCP是一种面向连接的协议,它通过三次握手建立连接,然后通过数据包的确认和重传机制来确保数据的可靠传输。
在数据传输过程中,发送方将数据分割成若干个数据包,并按照一定的顺序发送给接收方。
接收方通过确认机制告知发送方哪些数据包已经接收到,如果发送方没有收到确认消息,则会重传相应的数据包。
TCP的标定原理主要包括三个方面:连接建立、数据传输和连接释放。
首先,连接建立需要进行三次握手。
发送方向接收方发送一个连接请求,接收方收到请求后发送确认消息,然后发送方再次发送确认消息,完成连接建立。
这个过程是为了确保双方都准备好进行数据传输。
接下来是数据传输过程。
发送方将数据分割成若干个数据包,并按照一定的顺序发送给接收方。
接收方通过确认机制告知发送方已经接收到哪些数据包,如果发送方没有收到确认消息,则会重传相应的数据包。
这样就确保了数据的可靠传输。
最后是连接释放过程。
当数据传输完毕后,发送方和接收方会经过四次握手来释放连接。
首先,发送方向接收方发送一个连接释放请求,接收方收到请求后发送确认消息,然后接收方再次发送连接释放请求,发送方收到请求后发送确认消息,完成连接的释放。
TCP标定原理的作用是确保数据的可靠传输。
通过三次握手建立连接和确认机制,可以保证数据的完整性和顺序性。
而通过重传机制和四次握手释放连接,可以避免数据的丢失和混乱。
TCP标定原理的优点在于它的可靠性和灵活性。
通过确认和重传机制,TCP可以确保数据的可靠传输。
同时,TCP也支持流量控制和拥塞控制,可以根据网络的负载情况来调整数据传输的速度,以提高整体的网络性能。
总结一下,TCP标定原理是指传输控制协议的基本工作原理,包括连接建立、数据传输和连接释放三个过程。
tcp是什么协议Transmission Control Protocol(TCP)是一种面向连接的协议,它是互联网协议套件(TCP/IP)中的一个重要组成部分,用于在网络上可靠地传输数据。
TCP协议是由美国国防部高级研究计划局(ARPA)于上世纪70年代末开发的,它是一种可靠的、面向字节流的传输层协议,被广泛应用于互联网通信中。
TCP协议的作用是在通信的两端建立可靠的连接,并负责数据的传输和流量控制。
它通过三次握手来建立连接,然后在数据传输过程中使用序号和确认应答机制来保证数据的可靠传输。
TCP协议还具有拥塞控制和流量控制的功能,可以根据网络的状况动态调整数据传输的速率,以避免网络拥塞和数据丢失。
TCP协议的特点之一是可靠性,它通过序号和确认应答机制来保证数据的可靠传输。
在数据传输过程中,发送端将数据进行分割,并为每个数据段分配一个序号,接收端在收到数据后会发送确认应答,以确认已经收到的数据。
如果发送端在规定的时间内没有收到确认应答,就会重新发送数据,直到接收端确认收到为止。
这样就可以保证数据的可靠传输,即使在网络出现丢包或延迟的情况下,TCP协议也能够保证数据的完整性和正确性。
另一个特点是面向字节流的传输,TCP协议并不关心数据的边界,它将数据视为一连续的字节流进行传输。
这意味着在接收端,TCP协议会将接收到的数据按照发送端发送的顺序重新组装,保证数据的顺序性和完整性。
这种特性使得TCP协议非常适合用于传输大文件或流媒体数据,如视频和音频流等。
此外,TCP协议还具有拥塞控制和流量控制的功能。
拥塞控制主要是通过动态调整数据传输的速率来避免网络拥塞,它采用的算法包括慢启动、拥塞避免和快重传等,以保证网络的稳定性和公平性。
流量控制则是通过滑动窗口机制来控制发送端的发送速率,以适应接收端的处理能力,避免数据的积压和丢失。
总的来说,TCP协议是一种可靠的、面向连接的协议,它通过序号和确认应答机制来保证数据的可靠传输,具有拥塞控制和流量控制的功能,适用于大多数互联网通信场景。
tcp是什么协议TCP(Transmission Control Protocol)是一种面向连接的传输层协议,用于在网络中的不同主机之间提供可靠的数据传输服务。
它是互联网协议Suite(TCP/IP)中的一员,主要负责对数据的分割、传输、重组以及网络拥塞控制等功能。
TCP协议的作用是在源主机和目的主机之间建立可靠的通信连接,并提供面向连接的数据传输。
这意味着通信双方在数据传输之前必须首先建立连接,通过握手过程(三次握手)来确认双方的身份和建立起通信路径。
一旦建立连接,通信双方就可以进行数据的传输了。
TCP协议具有以下几个特点:1. 可靠性:TCP协议通过序列号、确认、重传以及超时等机制来确保数据的可靠传输。
发送方的数据被分割成一系列的小数据包,并在接收方确认接收到每个数据包后再发送下一个数据包。
2. 面向连接:TCP协议在数据传输之前需要进行连接的建立,保证通信双方的身份和建立通信路径。
连接确保了数据的可靠传输,同时也提供了连接的断开关闭机制。
3. 流量控制:TCP协议利用窗口控制机制来控制数据传输的速率,避免了源主机过快地向目的主机发送数据,造成网络拥塞。
4. 拥塞控制:TCP协议通过拥塞窗口和重传超时机制来监测网络的拥塞情况,并根据拥塞程度调整数据的传输速率,以避免网络的过载。
5. 全双工通信:TCP协议支持全双工通信,即通信双方可以同时发送和接收数据。
6. 有序性:TCP协议保证数据在传输过程中的顺序不乱序、不丢失,并在接收端按顺序交付给应用程序。
总的来说,TCP协议是一种可靠的、面向连接的、以流方式传输的协议,为应用层提供了可靠的数据传输服务。
它在互联网中的通信中起到了至关重要的作用,广泛应用于文件传输、电子邮件、网页浏览、云服务以及各种基于网络的应用程序中。
TCP协议基本概念1. TCP协议最主要的特点1. TCP是⾯向连接的运输层协议。
这就是说,应⽤程序在使⽤TCP协议之前,必须要建⽴TCP连接,且在传输完毕后,还要断开连接。
2. 每⼀条TCP连接只能有两个端点,每⼀条TCP连接只能是点对点(⼀对⼀),并且按序到达。
3. TCP提供全双⼯通信。
TCP允许通信双⽅的应⽤进程可以在任何时候都能发送时数据。
TCP连接的两端都设有发送缓存和接收缓存,⽤来临时存放双向通信的数据。
在发送的时候,应⽤进程把数据传送给TCP缓存后,就可以做⾃⼰的事情,⽽TCP会在合适的时候把数据发送出去。
在接受时,TCP把接受到的数据放⼊缓存,上层的应⽤进程会在合适的时候读取缓存中的数据。
4. ⾯向字节流,TCP中的”流“指的是流⼊到进程或者从进程流出的字节序列。
”⾯向字节流“的含义是:虽然应⽤进程和TCP交互是⼀次⼀个数据块(⼤⼩不等),但TCP把应⽤程序交下来的数据仅仅看成⼀连串的”⽆结构的字节流“。
TCP并不知道所传送的字节流的含义。
5. 如图TCP连接是⼀条虚连接:并不是真正的物理连接。
TCP报⽂段先要传送到IP层,加上IP⾸部,再传送到数据链路层。
再加上数据链路层的⾸部和尾部,才离开主机发送到物联链路。
image2. TCP的连接TCP把连接作为最基本的抽象,TCP许多的特性都与TCP⾯向连接相关。
每⼀条TCP连接有两个端点,TCP连接的端点,不是主机,不是主机IP,不是应⽤进程,也不是运输层的协议端⼝,⽽是叫做套接字(socket)或者插⼝,根据RFC793规定:端⼝号拼接到IP地址即构成了套接字==》套接字socket=(IP地址:port端⼝号)。
每⼀条TCP连接唯⼀地址通信的两端(及两个套接字所规定):TCP连接::={socket1,socket2}={(IP1:Port1),(IP2:Port2)}3. 可靠传输的⼯作原理我们知道,TCP发送报⽂的时候是交给IP层,但是IP层只能提供尽最⼤努⼒服务,也就是说,TCP下⾯的⽹络层提供的是不可靠传输,因此TCP就必须采取适当的措施要使得两个运输层之间通信变得可靠。
TCPIP协议知识科普简介本⽂主要介绍了⼯作中常⽤的TCP/IP对应协议栈相关基础知识,科普⽂。
本博客所有⽂章:TCP/IP⽹络协议栈TCP/IP⽹络协议栈分为四层, 从下⾄上依次是:1. 链路层其实在链路层下⾯还有物理层, 指的是电信号的传输⽅式, ⽐如常见的双绞线⽹线, 光纤, 以及早期的同轴电缆等, 物理层的设计决定了电信号传输的带宽, 速率, 传输距离, 抗⼲扰性等等。
在链路层本⾝, 主要负责将数据跟物理层交互, 常见⼯作包括⽹卡设备的驱动, 帧同步(检测什么信号算是⼀个新帧), 冲突检测(如果有冲突就⾃动重发), 数据差错校验等⼯作。
链路层常见的有以太⽹, 令牌环⽹的标准。
2. ⽹络层⽹络层的IP协议是构成Internet的基础。
该层次负责将数据发送到对应的⽬标地址, ⽹络中有⼤量的路由器来负责做这个事情, 路由器往往会拆掉链路层和⽹络层对应的数据头部并重新封装。
IP层不负责数据传输的可靠性, 传输的过程中数据可能会丢失, 需要由上层协议来保证这个事情。
3. 传输层⽹络层负责的是点到点的协议, 即只到某台主机, 传输层要负责端到端的协议, 即要到达某个进程。
典型的协议有TCP/UDP两种协议, 其中TCP协议是⼀种⾯向连接的, 稳定可靠的协议, 会负责做数据的检测, 分拆和重新按照顺序组装,⾃动重发等。
⽽UDP就只负责将数据送到对应进程, ⼏乎没有任何逻辑, 也就是说需要应⽤层⾃⼰来保证数据传输的可靠性。
4. 应⽤层即我们常见的HTTP, FTP协议等。
这四层协议对应的数据包封装如下图:四层协议对应的通信过程如下图:链路层以太⽹数据帧以太⽹数据帧格式如下:说明如下:1. ⽬的地址和源地址是指⽹卡的硬件地址(即MAC地址), 长度是48位, 出⼚的时候固化的。
2. 类型字段即上层协议类型, ⽬前有三种值: IP, ARP, RARP。
3. 数据对应了上层协议传输的数据, 以太⽹规定数据⼤⼩是46~1500字节, 最⼤值1500即以太⽹的最⼤传输单元(MTU), 不同⽹络类型有不同MTU, 如果需要跨不同类型链路传输的话, 就需要对数据进⾏重新分⽚。
谈谈网络协议的基础知识网络协议是计算机网络中的重要组成部分,它规定了计算机之间通信所需遵循的规则和标准。
本文将从网络协议的基础知识、传输层协议、应用层协议和未来趋势四个方面进行详细介绍。
一、网络协议的基础知识网络协议是指计算机网络中的通信规则和标准。
它规定了数据在计算机和网络中的传输方式、格式、顺序和错误处理等方面的细节。
网络协议分为多个层次,每个层次负责不同的职责和功能。
其中,最为基础的网络协议是TCP/IP协议。
TCP/IP协议是因特网协议族的基础协议,包括了IP协议、TCP协议和UDP协议。
其中,IP协议是计算机在网络上互相通信时所用的地址协议,TCP协议是面向连接的传输层协议,提供可靠的数据传输,并控制网络拥塞,UDP协议则是面向无连接的传输协议,不保证数据的可靠性。
另外,还有HTTP协议、FTP协议、SMTP协议等应用层协议。
HTTP协议是用于客户端和服务器之间传输万维网文档的应用层协议,FTP协议是文件传输协议,SMTP协议是邮件传输协议。
二、传输层协议传输层协议是TCP/IP协议族的关键组成部分,它们负责提供各种数据传输服务,如传输控制、错误纠正、拥塞控制等。
传输层主要有TCP和UDP两种协议。
TCP协议是一种可靠的面向连接的协议,它保证数据传输的可靠性,并通过流量控制和拥塞控制来提高网络性能和稳定性。
TCP协议适用于大文件传输、电子邮件等需要高可靠性的应用,但由于其复杂性,传输速度较慢。
UDP协议是一种无连接的传输协议,它不保证数据传输的可靠性,但具有传输速度快、延迟小、适用于实时应用等优点。
UDP协议适用于流媒体、视频聊天、在线游戏等需要实时性的应用。
三、应用层协议应用层协议是在TCP/IP协议基础上的进一步细化,它们负责提供特定的网络服务,如万维网、电子邮件、文件传输等。
HTTP协议是以客户端-服务器模式工作的协议,客户端通过浏览器向服务器发送HTTP请求,服务器通过HTTP响应将所请求的资源返回给客户端。
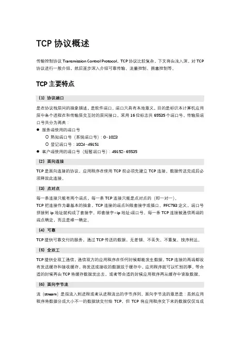
TCP协议概述传输控制协议Transmission Control Protocol,TCP协议比较复杂,下文将由浅入深,对TCP 协议进行一般介绍,然后逐步深入介绍可靠传输、流量控制、拥塞控制等。
TCP主要特点(1)协议端口是在协议栈层间的抽象描述,是软件端口。
端口只具有本地意义,目的是标识本计算机应用层中各个进程在和传输层交互时的层间接口,采用16位标志共65535个端口号,传输层端口号共分为两类:●服务端使用的端口号熟知端口号(系统端口号):0~1023登记端口号:1024~49151●客户端使用的端口号(短暂端口号):49152~65535(2)面向连接TCP是面向连接的协议,应用程序在使用TCP前必须先建立TCP连接,数据传送完成后必须释放此连接。
(3)点对点每一条连接只能有两个端点,每一条TCP连接只能是点对点的(即一对一)。
TCP把连接作为最基本的抽象,TCP连接的端点叫做套接字或插口。
RFC793定义,端口号拼接到ip地址就构成了套接字。
即套接字=ip地址:端口号。
每一条TCP连接被通信两端的端点确定,而且是唯一确定。
(4)可靠TCP提供可靠交付的服务,通过TCP传送的数据,无差错、不丢失、不重复、按序到达。
(5)全双工TCP提供全双工通信,通信双方的应用程序在任何时候都能发生数据,TCP连接的两端都设有发送缓存和接收缓存,将发送或接收的数据放于缓存中,应用程序就可以忙别的事,等合适的时候再由TCP将缓存数据发出去,或者等合适的时候应用程序再从缓存中读取数据。
(6)面向字节流流(stream)是指流入到进程或者从进程流出的字节序列。
面向字节流的意思是:虽然应用程序将数据分成大小不一的数据块交付给TCP,但TCP将应用程序交下来的数据仅仅当成一连串无结构的字节流,不关心发送和接收数据块的对应关系。
这也要求应用程序必须能够识别字节流并将其还原成有意义的数据。
可靠传输的工作原理理想的传输条件:●传输信道不产生差错●不管发送方以多快的速度发送数据,就收方总是来得及接受和处理很显然实际网络不具备上述两个理想条件,TCP的可靠传输机制,可以解决上述问题。
tcp通讯协议TCP(Transmission Control Protocol,传输控制协议)是一种面向连接的、可靠的、基于字节流的传输层通信协议。
它是互联网的核心协议之一,被广泛应用于数据传输、Web访问、电子邮件、文件下载等网络应用中。
TCP协议的基本特点之一是面向连接。
在使用TCP进行通信时,发送方和接收方必须先建立连接,然后才能进行数据的传输。
连接建立的过程包括三次握手,即发送方向接收方发送一个SYN包,接收方收到后回复一个SYN+ACK包,然后发送方再回复一个ACK包作为确认。
这样,连接就建立起来了,双方可以开始进行数据传输。
另一个重要特点是可靠性。
TCP使用一种称为“序列号”的机制来确保数据的可靠传输。
每个发送的数据包都会被编号,接收方在收到数据包后会发送一个确认包来确认接收成功。
如果发送方在一定时间内没有收到确认包,就会认为数据包丢失,会重传该数据包。
TCP还能够通过拥塞控制和流量控制等机制来保证数据的可靠传输。
TCP协议是基于字节流的。
这意味着TCP并不关心数据的内部结构,只是把数据看作是一个连续的字节序列。
发送方将数据按照一定的格式进行划分,然后传输给接收方,接收方再按照相应的格式进行处理。
这样的设计实现了灵活性,适用于各种不同类型的应用。
TCP通信协议的优势在于可靠性和灵活性。
但是,它也存在一些缺点。
首先,TCP通信需要维护连接状态以及相关的控制信息,这会增加通信的复杂性和开销。
此外,TCP协议在传输过程中会引入一定的延迟,这对实时通信和对时延要求较高的应用来说可能是不可接受的。
总结起来,TCP通信协议是一种面向连接的、可靠的、基于字节流的传输层协议。
它通过建立连接、序列号、确认机制等一系列的控制手段确保数据可靠传输。
虽然TCP通信具有一定的复杂性和延迟,但它在各种应用中都得到了广泛应用,并且在互联网中扮演着重要的角色。
计算机网络传输层协议基础知识计算机网络传输层协议是指在计算机网络中负责进行数据传输的协议层。
它位于网络层和应用层之间,主要负责保证数据可靠地从源主机传输到目标主机。
本文将介绍计算机网络传输层协议的基础知识,包括传输层协议的作用、常见的传输层协议以及它们的特点。
一、传输层协议的作用传输层协议在计算机网络中起着至关重要的作用。
它通过提供可靠的数据传输服务,保证数据在不同主机之间的正确传输。
传输层协议负责将上层的数据按照一定的格式进行封装,并通过建立、维护和释放数据传输连接的方式,确保数据能够按照正确的顺序、完整无误地传输到目标主机。
二、常见的传输层协议1. 传输控制协议(Transmission Control Protocol,TCP)TCP是Internet上使用最广泛的传输层协议之一。
它提供可靠的数据传输服务,通过使用三次握手建立连接、序列号和确认应答机制以及超时重传等算法来确保数据的可靠性。
TCP还支持流量控制和拥塞控制等机制,以调节网络中数据传输的速率。
2. 用户数据报协议(User Datagram Protocol,UDP)UDP是一种无连接的传输层协议。
与TCP不同,UDP没有建立连接和维护状态的过程,因此传输效率较高。
但由于UDP不保证数据的可靠性和顺序性,它适用于对数据传输速度要求较高、但对数据可靠性要求较低的应用场景,如实时音视频传输和网络游戏等。
三、传输层协议的特点1. 数据分割和重组传输层协议负责将上层传输的数据分割成适合网络传输的较小数据块,并在接收端将这些数据块重新组合成完整的数据报文。
这样可以最大限度地利用网络资源,提高数据传输效率。
2. 端口号识别传输层协议通过使用端口号来识别不同的应用程序和服务。
每个主机都有一组端口号,它用于标识不同进程或服务。
源主机通过发送数据报文到目标主机的指定端口号,使得目标主机能够将数据传送给相应的应用程序。
3. 错误检测和恢复传输层协议在数据传输过程中可以进行错误检测和恢复。
TCP协议简述TCP(传输控制协议)提供的了一种可靠的数据流服务,采用“带重传的确认”技术来实现传输的可靠性。
一、TCP协议中涉及了诸多规则来保障通信链路的可靠性,主要有以下几点:1、面向连接。
2、将应用层的数据分割成最适合发送的数据块。
3、重传机制。
规定时间内未收到确认包,重传数据。
4、对首部和数据进行校验。
5、对收到的数据进行排序,然后交给应用层,丢弃重复的数据。
6、还提供流量控制。
二、TCP包的首部1、16bit源端口号和16bit目的端口号用于寻找发送端和接收端的进程,通过端口号和IP地址,可以唯一确定一个TCP连接。
2、序号是用来标识从TCP发端向TCP接收端发送的数据序号。
3、确认序号包含发送确认的一端所期望收到的下一个序号,因此,确认序号是上次已经成功收到数据序号加1.4、首部长度指出了TCP首部的长度值,若不存在选项,则这个值为20字节。
5、标志位(flag)标志位为1时,表示相对应的位有效。
URG: 紧急指针有效;ACK:确认序号有效;PSH:接收方应尽快将这个报文段交给应用层;RST:重建连接; SYN:同步序号用来发起一个连接;FIN:发端完成发送任务(主动关闭);三、连接的建立与释放1、连接建立建立一个TCP连接,必须经历三次握手过程,其中发送第一个SYN的一端将执行主动打开,接收这个SYN并发回下一个SYN的另一端执行被动打开。
2、连接终止要释放一个TCP连接,需要通过四次握手过程,这是由TCP的半关闭特性造成的,因为TCP连接时全双工的,因此,需要TCP两端要单独执行关闭。
值得注意的是,主动关闭的一端在发送FIN之后,依然还能正常接收对方的数据,只是通知对方它已经没有数据需要发送了。
同理,被动关闭的一端在收到FIN之后,仍然可以发送数据,直到它自身同样发出FIN之后,才停止发送数据。
什么是TCP?TCP代表传输控制协议(Transmission Control Protocol)。
它是一种用于在计算机网络上进行可靠的数据传输的协议。
TCP是一种面向连接的协议,它确保数据的可靠性、顺序性和完整性。
TCP通过以下方式提供可靠的数据传输:1. 建立连接:在数据传输之前,TCP会建立一个连接,这个连接是双向的,全双工的,允许客户端和服务器之间的双向通信。
2. 可靠性:TCP使用确认和重传机制来确保数据的可靠性。
每当发送端发送数据时,接收端会发送一个确认消息来确认接收到的数据。
如果发送端没有收到确认消息,它会重传数据,直到接收到确认消息为止。
3. 顺序性:TCP确保数据按照发送的顺序进行传输。
如果数据在传输过程中发生乱序,接收端会对数据进行排序,以便按照正确的顺序进行处理。
4. 流量控制:TCP使用滑动窗口机制来控制发送端发送数据的速率,以避免接收端被过多的数据淹没。
接收端可以告诉发送端它可以接收的数据量,发送端根据这个信息来控制发送速率。
5. 拥塞控制:TCP使用拥塞控制算法来避免网络拥塞。
它通过动态调整发送速率,根据网络的拥塞程度来避免过多的数据发送到网络中。
TCP的工作流程如下:1. 建立连接:客户端发送一个连接请求到服务器,服务器接受连接请求,建立连接。
2. 数据传输:客户端和服务器之间进行数据传输,TCP确保数据的可靠性和顺序性。
3. 连接终止:当数据传输完成或者连接出现问题时,客户端或服务器可以发送连接终止请求,终止连接。
TCP在互联网中的应用非常广泛。
它被用于Web浏览器与服务器之间的HTTP通信,电子邮件传输(如SMTP、POP3、IMAP),文件传输(如FTP)等。
TCP是一个基础的网络协议,为应用层提供了可靠的数据传输服务,确保了网络通信的稳定性和可靠性。
tcpip知识点总结TCP/IP是一种广泛使用的网络通信协议,它是互联网的基础。
任何与互联网相关的事物都离不开TCP/IP协议。
本文将对TCP/IP协议进行全面的介绍,包括其基本概念、协议栈、每个层级的功能和协议、TCP/IP的工作原理等方面的知识点。
一、基本概念1.TCP/IP协议是一个协议族,它包含了多个协议,其中包括TCP、IP、UDP、ICMP等。
这些协议共同构成了互联网通信的基础架构。
2.TCP/IP协议是一个分层协议,它分为四个层次,分别是网络接口层、网络层、传输层和应用层。
每个层次都有自己的功能和对应的协议。
3.TCP/IP协议是面向连接的、可靠的协议。
它能够保证数据的顺序和可靠性,确保数据在传输过程中不会丢失或损坏。
4.TCP/IP协议的基本单位是数据包。
数据包是数据在网络上传输的最小单位,每个数据包包含有源地址、目标地址、数据和校验码等信息。
5. TCP/IP协议的工作模式分为客户端/服务器模式和对等模式。
在客户端/服务器模式中,客户端向服务器发起请求,服务器接收请求并返回数据;在对等模式中,两个节点彼此之间可以发起请求并返回数据。
二、协议栈TCP/IP协议栈是TCP/IP协议族中各个协议按层次结构组织起来的总称,通常用于形象地表示各个协议之间的关系。
1.网络接口层网络接口层是TCP/IP协议栈的最底层,它负责管理网络接口硬件和数据的物理传输。
它和硬件设备交互,将数据帧传输到物理网络中。
2.网络层网络层负责数据的路径选择和流量控制。
它的主要协议有IP协议、ARP协议和ICMP协议。
其中,IP协议负责数据的封装和分片,ARP协议负责IP地址和MAC地址的映射,ICMP协议用于网络故障的检测和报告。
3.传输层传输层负责数据的可靠传输和流量控制。
它的主要协议有TCP和UDP。
其中,TCP协议提供面向连接的、可靠的传输服务,UDP协议提供非连接的、不可靠的传输服务。
4.应用层应用层是TCP/IP协议栈的顶层,它负责处理特定的应用程序数据。
TCPIP协议基础TCP/IP协议是互联网通信协议的基础,它规定了计算机在网络中如何进行通信。
本文将介绍TCP/IP协议的基本原理和各个协议的功能。
TCP/IP协议是由两个协议族组成:TCP(Transmission Control Protocol,传输控制协议)和IP(Internet Protocol,网际协议)。
其中,IP协议用于实现网络层的功能,负责将数据包从源主机传输到目标主机;而TCP协议用于实现传输层的功能,负责在网络中可靠地传输数据。
IP协议是TCP/IP协议中最重要的协议之一、它定义了互联网中数据包的格式和传输方式,是实现数据包传输的基础。
IP协议主要包括IP地址和路由两个重要概念。
IP地址是用于标识网络中的主机和路由器的唯一地址,它由32位二进制数表示,通常以点分十进制的方式呈现。
路由则是数据包在网络中传输的路径选择问题,路由器根据目标IP地址选择最佳路径将数据包传输到目标主机。
TCP协议则是建立在IP协议之上的传输协议。
它提供面向连接的、可靠的数据传输服务。
TCP协议通过三次握手的方式建立连接,在数据传输过程中保证数据的正确、有序的传输。
TCP协议还支持流量控制和拥塞控制机制,使得网络能够在高负载时保持稳定的性能。
TCP协议通过端口号标识不同的应用程序,以实现多进程的并发通信。
总结起来,TCP/IP协议是互联网通信的基础,它定义了数据包的传输方式和各种网络服务的协议。
通过TCP/IP协议,不同类型的计算机可以互相通信,并利用各种网络服务实现数据的传输和共享。
tcp协议的原理TCP协议(传输控制协议)是一种面向连接的协议,用于在网络上可靠地传输数据。
其原理如下:1. TCP建立连接:在应用程序的请求下,TCP通过三次握手建立连接。
首先,客户端发送一个连接请求(SYN)给服务器端,服务器端收到请求后,回复一个连接确认(SYN+ACK)给客户端,最后客户端再发送一个确认(ACK)给服务器端,至此,连接建立成功。
2. 数据传输:连接建立后,应用程序可以发送数据。
数据被分割成一个个数据包,每个数据包都添加TCP头部信息,包括序列号、确认号等。
发送方将数据包按序列号发送给接收方,接收方收到数据包后进行确认并将确认号回传给发送方。
如果发送方没有收到确认,会重复发送数据包。
3. 流量控制:TCP使用滑动窗口机制来控制发送方和接收方之间的数据传输速度。
接收方通过发送具有窗口大小的确认消息来告诉发送方可以接收的数据量。
发送方根据接收方的窗口大小来控制发送速度,以避免数据包丢失。
4. 拥塞控制:TCP通过拥塞窗口来控制网络拥塞。
发送方根据网络拥塞程度动态调整自己的发送速度。
当网络拥塞时,发送方减小发送速度,当网络畅通时,发送方增大发送速度。
5. 差错检测和重传:TCP使用校验和来检测数据传输中的错误。
如果接收方检测到错误,会丢弃该数据包并要求发送方重新发送。
发送方接收到重传请求后会重新发送数据包。
6. 连接的关闭:在应用程序结束或需要关闭连接时,TCP通过四次握手来关闭连接。
首先,一方发送连接终止请求(FIN)给对方,接收方收到请求后回复确认(ACK),然后接收方也发送终止请求给另一方,最后发送方回复确认,连接关闭。
通过以上原理,TCP可以在不可靠的网络环境下提供可靠的数据传输服务。
TCP/IP协议(传输控制协议/网间协议)TCP/IP 协议集确立了Internet 的技术基础。
TCP/IP 的发展始于美国DOD (国防部)方案。
IAB (Internet 架构委员会)的下属工作组IETF (Internet 工程任务组)研发了其中多数协议。
IAB 最初由美国政府发起,如今转变为公开而自治的机构。
IAB 协同研究和开发TCP/IP 协议集的底层结构,并引导着Internet 的发展。
TCP/IP 协议集记录在请求注解(RFC)文件中,RFC 文件均由IETF 委员会起草、讨论、传阅及核准。
所有这些文件都是公开且免费的,且能在IETF 网站上列出的参考文献中找到。
TCP/IP 协议覆盖了OSI 网络结构七层模型中的六层,并支持从交换(第二层)诸如多协议标记交换,到应用程序诸如邮件服务方面的功能。
TCP/IP 的核心功能是寻址和路由选择(网络层的IP/IPV6 )以及传输控制(传输层的TCP、UDP)。
IP (网际协议)在网络通信中,网络组件的寻址对信息的路由选择和传输来说是相当关键的。
相同网络中的两台机器间的消息传输有各自的技术协定。
LAN 是通过提供6字节的唯一标识符(“MAC”地址)在机器间发送消息的。
SNA 网络中的每台机器都有一个逻辑单元及与其相应的网络地址。
DECNET、AppleTalk 和Novell IPX 均有一个用来分配编号到各个本地网和工作站的配置。
除了本地或特定提供商的网络地址,IP 为世界范围内的各个网络设备都分配了一个唯一编号,即IP 地址。
IPV4 的IP 地址为4字节,按照惯例,将每个字节转化成十进制(0-255)并以点分隔各字节。
IPV6 的IP 地址已经增加到16字节。
关于IP 和IPV6 协议的详细说明,在相关文件中再另作介绍。
TCP (传输控制协议)通过序列化应答和必要时重发数据包,TCP 为应用程序提供了可靠的传输流和虚拟连接服务。
TCP 主要提供数据流转送,可靠传输,有效流控制,全双工操作和多路传输技术。
可查阅TCP 部分获取更多详细资料。
在下面的TCP/IP 协议表格中,我们根据协议功能和其在OSI 七层网络通信参考模型的映射关系将其全部列出。
然而,TCP/IP 并不完全遵循OSI 模型,例如:大多数TCP/IP 应用程序是直接在传输层协议TCP 和UDP 上运行,而不涉及其中的表示层和会话层。
*********************************************************88**************************8TCP/IP协议详解悬赏分:30 - 解决时间:2007-8-29 23:29提问者:4252002 - 试用期一级最佳答案这部分简要介绍一下TCP/IP的内部结构,为讨论与互联网有关的安全问题打下基础。
TCP/IP协议组之所以流行,部分原因是因为它可以用在各种各样的信道和底层协议(例如T1和X.25、以太网以及RS-232串行接口)之上。
确切地说,TCP/IP协议是一组包括TCP协议和IP协议,UDP(User Datagram Protocol)协议、ICMP(Internet Control Message Protocol)协议和其他一些协议的协议组。
TCP/IP整体构架概述TCP/IP协议并不完全符合OSI的七层参考模型。
传统的开放式系统互连参考模型,是一种通信协议的7层抽象的参考模型,其中每一层执行某一特定任务。
该模型的目的是使各种硬件在相同的层次上相互通信。
这7层是:物理层、数据链路层、网路层、传输层、话路层、表示层和应用层。
而TCP/IP通讯协议采用了4层的层级结构,每一层都呼叫它的下一层所提供的网络来完成自己的需求。
这4层分别为:应用层:应用程序间沟通的层,如简单电子邮件传输(SMTP)、文件传输协议(FTP)、网络远程访问协议(Telnet)等。
传输层:在此层中,它提供了节点间的数据传送服务,如传输控制协议(TCP)、用户数据报协议(UDP)等,TCP和UDP给数据包加入传输数据并把它传输到下一层中,这一层负责传送数据,并且确定数据已被送达并接收。
互连网络层:负责提供基本的数据封包传送功能,让每一块数据包都能够到达目的主机(但不检查是否被正确接收),如网际协议(IP)。
网络接口层:对实际的网络媒体的管理,定义如何使用实际网络(如Ethernet、Serial Line 等)来传送数据。
TCP/IP中的协议以下简单介绍TCP/IP中的协议都具备什么样的功能,都是如何工作的:1.IP网际协议IP是TCP/IP的心脏,也是网络层中最重要的协议。
IP层接收由更低层(网络接口层例如以太网设备驱动程序)发来的数据包,并把该数据包发送到更高层---TCP或UDP层;相反,IP层也把从TCP或UDP层接收来的数据包传送到更低层。
IP数据包是不可靠的,因为IP并没有做任何事情来确认数据包是按顺序发送的或者没有被破坏。
IP数据包中含有发送它的主机的地址(源地址)和接收它的主机的地址(目的地址)。
高层的TCP和UDP服务在接收数据包时,通常假设包中的源地址是有效的。
也可以这样说,IP地址形成了许多服务的认证基础,这些服务相信数据包是从一个有效的主机发送来的。
IP 确认包含一个选项,叫作IP source routing,可以用来指定一条源地址和目的地址之间的直接路径。
对于一些TCP和UDP的服务来说,使用了该选项的IP包好象是从路径上的最后一个系统传递过来的,而不是来自于它的真实地点。
这个选项是为了测试而存在的,说明了它可以被用来欺骗系统来进行平常是被禁止的连接。
那么,许多依靠IP源地址做确认的服务将产生问题并且会被非法入侵。
2. TCP如果IP数据包中有已经封好的TCP数据包,那么IP将把它们向‘上’传送到TCP层。
TCP 将包排序并进行错误检查,同时实现虚电路间的连接。
TCP数据包中包括序号和确认,所以未按照顺序收到的包可以被排序,而损坏的包可以被重传。
TCP将它的信息送到更高层的应用程序,例如Telnet的服务程序和客户程序。
应用程序轮流将信息送回TCP层,TCP层便将它们向下传送到IP层,设备驱动程序和物理介质,最后到接收方。
面向连接的服务(例如Telnet、FTP、rlogin、X Windows和SMTP)需要高度的可靠性,所以它们使用了TCP。
DNS在某些情况下使用TCP(发送和接收域名数据库),但使用UDP 传送有关单个主机的信息。
3.UDPUDP与TCP位于同一层,但对于数据包的顺序错误或重发。
因此,UDP不被应用于那些使用虚电路的面向连接的服务,UDP主要用于那些面向查询---应答的服务,例如NFS。
相对于FTP或Telnet,这些服务需要交换的信息量较小。
使用UDP的服务包括NTP(网落时间协议)和DNS(DNS也使用TCP)。
欺骗UDP包比欺骗TCP包更容易,因为UDP没有建立初始化连接(也可以称为握手)(因为在两个系统间没有虚电路),也就是说,与UDP相关的服务面临着更大的危险。
4.ICMPICMP与IP位于同一层,它被用来传送IP的的控制信息。
它主要是用来提供有关通向目的地址的路径信息。
ICMP的‘Redirect’信息通知主机通向其他系统的更准确的路径,而‘Unreachable’信息则指出路径有问题。
另外,如果路径不可用了,ICMP可以使TCP连接‘体面地’终止。
PING是最常用的基于ICMP的服务。
5. TCP和UDP的端口结构TCP和UDP服务通常有一个客户/服务器的关系,例如,一个Telnet服务进程开始在系统上处于空闲状态,等待着连接。
用户使用Telnet客户程序与服务进程建立一个连接。
客户程序向服务进程写入信息,服务进程读出信息并发出响应,客户程序读出响应并向用户报告。
因而,这个连接是双工的,可以用来进行读写。
两个系统间的多重Telnet连接是如何相互确认并协调一致呢?TCP或UDP连接唯一地使用每个信息中的如下四项进行确认:源IP地址发送包的IP地址。
目的IP地址接收包的IP地址。
源端口源系统上的连接的端口。
目的端口目的系统上的连接的端口。
端口是一个软件结构,被客户程序或服务进程用来发送和接收信息。
一个端口对应一个16比特的数。
服务进程通常使用一个固定的端口,例如,SMTP使用25、Xwindows使用6000。
这些端口号是‘广为人知’的,因为在建立与特定的主机或服务的连接时,需要这些地址和目的地址进行通讯。
***************************************************8***********************88********************888TCP/IP协议详解TCP/IP详解2006-10-25 00:42--------------------------------------------------------------------------------1 概述1.1 引言很多不同的厂家生产各种型号的计算机,它们运行完全不同的操作系统,但TCP/IP协议组件允许它们互相进行通信。
这一点很让人感到吃惊,因为它的作用已远远超出了起初的设想。
TCP/IP起源于60年代末美国政府资助的一个分组交换网络研究项目,到现在90年代已发展成为计算机之间最常应用的组网形式。
它是一个真正的开放系统,因为协议组件的定义及其多种实现可以不用花钱或花很少的钱就可以公开地得到。
它成为被称作“全球互联网”或“因特网”(Internet)的基础,该广域网(WAN)已包含超过100万台遍布世界各地的计算机。
本章主要对TCP/IP协议组件进行概述,其目的是为本书其余章节提供充分的背景知识。
如果读者要从历史的角度了解有关TCP/IP的早期发展情况,请参考文献[Lynch 1993]。
1.2 分层网络协议通常分不同层次进行开发,每一层分别负责不同的通信功能。
一个协议组件,比如TCP/IP,是一组不同层次上的多个协议的组合。
TCP/IP通常被认为是一个四层协议系统,如图1.1所示。
图1.1 TCP/IP协议组件的四个层次每一层负责不同的功能:1. 链路层,有时也称作数据链路层或网络接口层,通常包括操作系统中的设备驱动程序和计算机中对应的网络接口卡。
它们一起处理与电缆(或其他任何传输媒介)的物理接口细节。
2. 网络层,有时也称作互连网层,处理分组在网络中的活动,例如分组的路由选择。
在TCP/IP协议组件中,网络层协议包括IP协议(网际协议),ICMP协议(Internet互连网控制报文协议),以及IGMP协议(Internet组管理协议)。