销售管理系统
- 格式:doc
- 大小:205.00 KB
- 文档页数:11
手机销售管理系统一、介绍手机销售管理系统是一种用于帮助手机销售商管理销售业务的软件系统。
它提供了一系列功能,包括库存管理、销售记录、客户管理等。
通过使用手机销售管理系统,销售商可以更高效地管理和跟踪手机销售业务,提高销售效率和客户满意度。
二、功能特点手机销售管理系统具有以下主要功能特点:1.库存管理:系统可以跟踪手机的库存情况,包括手机的型号、颜色、数量等信息。
销售商可以根据库存情况进行补货或调配,确保手机的供应充足。
2.销售记录:系统可以记录每一笔销售交易的详细信息,包括销售日期、客户姓名、销售数量、销售价格等。
销售商可以根据销售记录进行销售分析和统计,以了解销售情况和趋势。
3.客户管理:系统可以记录客户的联系信息,包括姓名、电话号码、地址等。
销售商可以根据客户信息进行客户分类和管理,以便更好地与客户进行沟通和关系维护。
4.销售报表:系统可以生成各种销售报表和统计数据,如销售额统计、销售员绩效分析等。
这些报表和数据可以帮助销售商进行业务分析和决策,提高销售业绩。
5.权限管理:系统可以设置不同用户的权限,包括管理员、销售员等。
管理员可以管理系统的配置和设置,销售员可以进行销售记录和客户管理等操作。
这样可以确保系统的安全性和数据的完整性。
三、使用方法使用手机销售管理系统主要包括以下步骤:1.系统安装:首先需要将手机销售管理系统安装在计算机或服务器上。
通常系统会提供安装向导,按照提示进行安装即可。
2.系统配置:安装完成后,需要对系统进行配置,包括设置管理员账号和密码、设置销售员账号和权限、设置库存信息等。
这些配置可以根据实际需求进行调整。
3.库存管理:在系统中录入手机的库存信息,包括手机的型号、颜色、数量等。
可以使用系统提供的导入功能,将库存信息从Excel或其他数据源导入到系统中。
4.销售记录:当有手机销售时,销售员在系统中录入销售记录,包括客户姓名、销售数量、销售价格等信息。
系统会自动更新库存信息,并生成销售报表。
销售管理系统使用制度1. 前言销售管理系统是企业中紧要的工具之一,它能够帮忙企业实现销售业绩的监控、数据分析和业务协同等功能。
为了保证销售管理系统的正常运行,提高销售业绩和管理效率,订立本《销售管理系统使用制度》。
2. 适用范围本制度适用于本企业全部销售人员和管理人员,在使用销售管理系统过程中必需严格遵守。
3. 销售管理系统的基本规定3.1 账号管理1.每位销售人员在入职时,将由系统管理员为其创建唯一的账号,并供应相应的登录密码。
2.销售人员不得共享账号和密码,不得将个人账号授权给他人使用。
3.2 数据录入与更新1.销售人员在使用销售管理系统时,应依照系统设定的规范和要求进行数据录入和更新。
2.销售人员应准确无误地录入销售业绩、客户信息等相关数据,确保数据的完整性和真实性。
3.销售人员应及时更新客户信息、销售进展等数据,保持数据的实时性。
3.3 数据安全与保密1.销售人员在使用销售管理系统时,应加强对账号和密码的保护,确保系统的安全性。
2.销售人员不得将销售管理系统中的数据外泄或用于其他非工作目的。
3.销售人员不得擅自更改销售管理系统中的数据,如有需求应经过上级主管或经理的批准。
4.销售人员应定期备份销售管理系统中的数据,以防数据丢失或系统故障。
3.4 系统使用培训与技术支持1.新入职的销售人员应接受销售管理系统的使用培训,熟识系统的功能和操作流程。
2.销售管理系统管理员将为销售人员供应必需的技术支持和系统操作引导。
3.5 违规处理与责任追究1.对于有意窜改数据、泄露数据或违反销售管理系统使用制度的行为,将视情况进行违规处理,包含口头警告、书面警告、禁止使用系统、停职、辞退等惩罚。
2.对于因销售人员违规行为导致公司损失的,将依法追究其法律责任。
4. 文件管理本制度为销售管理系统的使用制度文件,由企业管理负责人进行编写和审批,并以文件形式进行存档和管理。
制度的修改和更新应经企业管理负责人同意并进行相应的备案。
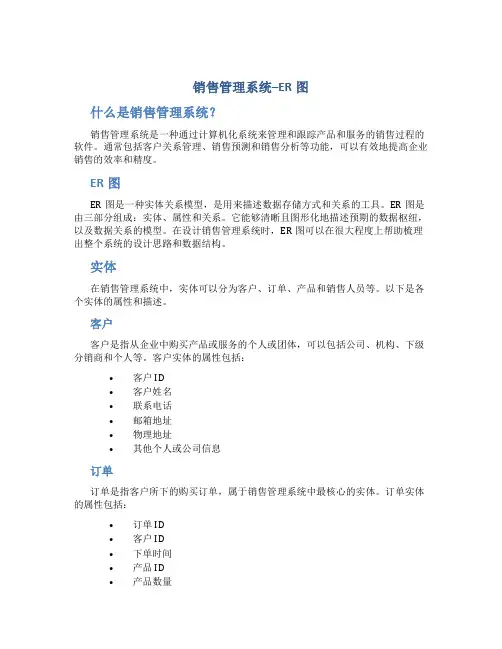
销售管理系统–ER图什么是销售管理系统?销售管理系统是一种通过计算机化系统来管理和跟踪产品和服务的销售过程的软件。
通常包括客户关系管理、销售预测和销售分析等功能,可以有效地提高企业销售的效率和精度。
ER图ER图是一种实体关系模型,是用来描述数据存储方式和关系的工具。
ER图是由三部分组成:实体、属性和关系。
它能够清晰且图形化地描述预期的数据枢纽,以及数据关系的模型。
在设计销售管理系统时,ER图可以在很大程度上帮助梳理出整个系统的设计思路和数据结构。
实体在销售管理系统中,实体可以分为客户、订单、产品和销售人员等。
以下是各个实体的属性和描述。
客户客户是指从企业中购买产品或服务的个人或团体,可以包括公司、机构、下级分销商和个人等。
客户实体的属性包括:•客户ID•客户姓名•联系电话•邮箱地址•物理地址•其他个人或公司信息订单订单是指客户所下的购买订单,属于销售管理系统中最核心的实体。
订单实体的属性包括:•订单ID•客户ID•下单时间•产品ID•产品数量•应付金额•实付金额产品产品是指企业开发或代理销售的各类产品和服务。
产品实体的属性包括:•产品ID•产品名称•产品分类•单价销售人员销售人员是指参与销售过程的从业人员,包括销售代表和销售经理等。
销售人员实体的属性包括:•销售人员ID•姓名•所属部门关系销售管理系统中的各个实体之间存在多种关系,以下是各个实体间的关系及描述。
客户与订单的关系一个客户可以对应多个不同的订单,而一个订单只能对应于一个客户。
因此客户和订单之间是1对多的关系,在ER图中为“一个客户有多个订单”的图形化体现。
订单与产品的关系一个订单可以购买多种不同的产品,而一种产品也可以被多个订单购买。
因此订单和产品之间是多对多的关系,可以通过一个额外的实体“订单产品明细”来描述,其包含订单ID和产品ID两个外键。
订单与销售人员的关系销售人员和订单之间也存在关系,一位销售人员可以负责多个订单,而一个订单只能被一个销售人员负责。
《销售管理系统使用说明》销售管理系统使用说明一、前言销售管理是现代企业管理的重要组成部分,合理有效地管理销售工作对企业的发展至关重要。
销售管理系统是为了提高销售工作效率和精细化管理而设计的软件工具,包括销售任务分配、客户信息管理、销售数据分析等功能。
本文将从使用说明的角度,介绍销售管理系统的基本功能和操作方法。
二、系统登录1.打开销售管理系统,输入正确的用户名和密码,点击登录按钮,即可进入系统主界面。
2.如果忘记密码,点击“忘记密码”,按照系统提示的步骤进行账户找回或密码重置。
三、销售任务分配1.在系统主界面,点击“销售任务”选项卡,在弹出的页面中,点击“新建任务”按钮。
2.输入任务名称、销售人员、任务开始日期和结束日期等信息,点击“确定”按钮保存任务。
四、客户信息管理1.在系统主界面,点击“客户管理”选项卡,在弹出的页面中,点击“新建客户”按钮。
五、销售数据分析1.在系统主界面,点击“销售数据”选项卡,可以查看销售数据分析的相关功能。
2.点击“销售额统计”按钮,系统将自动计算销售额最高的产品和销售额最低的产品,并以图表的形式展示。
3.点击“销售排名”按钮,系统将展示销售额最高的销售人员和销售额最低的销售人员,并以图表的形式展示。
4.点击“销售趋势”按钮,系统将展示销售额随时间的变化趋势,并以图表的形式展示。
六、系统设置1.在系统主界面,点击右上角的“设置”按钮,可以进入系统设置页面。
2.在系统设置页面,可以进行用户管理、权限管理、系统参数设置等操作。
3.点击“用户管理”,可以添加、修改和删除系统用户,并设置用户权限。
4.点击“权限管理”,可以设置不同角色的用户可以访问和操作的功能模块。
5.点击“系统参数设置”,可以设置系统的基本参数,如日期格式、货币符号等。
七、系统帮助1.在系统主界面,点击右上角的“帮助”按钮,可以查看系统使用帮助。
2.点击“常见问题”,可以查看系统的常见问题和解答。
八、系统退出1.在系统主界面,点击右上角的“退出”按钮,即可退出系统。
销售管理系统的设计与实现销售管理系统是指对企业销售业务进行全面管理和协调的信息化系统。
在现代企业中,销售管理系统是一个非常重要的组成部分,它能够帮助企业实现销售业务的有效监控、数据分析和决策支持,提高销售业绩和客户满意度。
设计销售管理系统需要考虑以下几个方面:1. 销售流程管理:系统需要对销售流程进行管理,包括销售计划、销售预测、销售机会跟进、订单管理等。
通过系统的协同作业功能,不同销售人员可以实时了解销售进展情况,提高团队合作效率。
2. 客户管理:系统需要提供全面的客户管理功能,包括客户档案管理、客户分类、客户联系记录、客户沟通等。
通过系统的客户数据分析功能,可以深入了解客户需求和购买行为,为销售人员提供有针对性的销售策略。
3. 销售数据分析:系统需要提供销售数据分析功能,包括销售额统计、销售渠道分析、销售员绩效评估等。
通过系统的数据报告和可视化展示,管理层可以实时了解销售业绩,并进行业务决策和优化。
4. 售后服务管理:系统需要提供售后服务管理功能,包括客户投诉处理、客户反馈跟进、产品服务追踪等。
通过系统的协同作业和工作流程管理,可以提高售后服务效率,增强客户满意度。
5. 集成其他系统:销售管理系统需要与其他企业管理系统(如客户关系管理系统、财务管理系统)进行集成,实现数据的共享和流通,确保销售管理系统与企业其他业务系统的无缝衔接。
销售管理系统的实现可以采用现有的软件解决方案,也可以根据企业自身需求进行定制开发。
无论采用何种方式,均需要进行以下几个步骤:1. 需求分析:与销售部门和其他相关部门的沟通,明确系统的功能需求和业务流程。
2. 系统设计:根据需求分析结果,设计系统的数据库结构、界面风格、交互逻辑等。
3. 开发实现:根据系统设计进行开发实现,编写代码、进行测试,确保系统的稳定性和安全性。
4. 上线运行:将开发完成的销售管理系统部署到企业内部网络或云服务器上,进行线上运行。
5. 培训和维护:对销售人员和管理人员进行系统培训,确保其能够熟练使用系统进行销售管理工作。
销售管理系统名词解释引言销售管理系统是一种用于管理和监控销售活动的软件系统。
随着企业竞争的加剧,销售管理变得越来越重要,而销售管理系统可以帮助企业提高销售绩效、优化销售流程和提升客户满意度。
本文将全面、详细、完整地探讨销售管理系统的定义、功能和优势,并结合实际案例进行说明。
什么是销售管理系统销售管理系统是一种通过技术手段来辅助和管理销售活动的软件系统。
它涵盖了销售流程的各个环节,包括销售计划、销售预测、销售机会管理、客户关系管理、合同管理、库存管理等。
销售管理系统可以帮助企业实现销售目标,提高销售绩效和客户满意度。
销售管理系统的功能1. 销售计划销售管理系统可以帮助企业制定有效的销售计划。
通过分析市场需求、竞争对手情况和内部资源等因素,系统可以生成具体的销售目标和计划,并对目标和计划进行跟踪和监控。
2. 销售预测销售管理系统可以基于历史销售数据和市场趋势等因素,进行销售预测。
预测结果可以帮助企业合理安排生产和库存,减少库存积压和缺货风险。
3. 销售机会管理销售管理系统可以帮助企业管理和追踪销售机会。
通过录入和跟进销售机会的信息,系统可以帮助销售人员及时了解销售进展和市场动态,提高销售机会的转化率。
4. 客户关系管理销售管理系统可以帮助企业建立和维护客户关系。
系统可以记录客户的基本信息、交流记录和购买历史等,为销售人员提供全面的客户视图,帮助他们更好地了解客户需求,提供个性化的服务。
5. 合同管理销售管理系统可以管理销售合同的全过程。
系统可以自动生成合同模板、跟踪合同签署进度、提醒合同到期等,帮助企业提高合同管理效率和风险控制能力。
6. 库存管理销售管理系统可以集成库存管理功能,帮助企业实现库存的实时监控和精细管理。
系统可以根据销售计划和预测,自动计算库存需求和补货建议,提高库存周转率和资金利用效率。
销售管理系统的优势1. 提高销售绩效销售管理系统可以帮助企业提高销售绩效。
通过自动化销售流程,减少人工操作和错误,提高销售人员的工作效率和精确度。
汽车销售管理系统简介汽车销售管理系统是一种用于汽车销售行业的信息管理系统,旨在帮助汽车销售企业高效管理销售活动、客户信息和库存情况。
该系统涵盖了从汽车展示到交易完成的全流程,为汽车销售企业提供了一种更智能、高效的管理方式。
功能特点1.客户管理:该系统可以记录客户的基本信息、购买偏好和交易记录等,帮助销售人员更好地了解客户需求,提供个性化的服务。
2.库存管理:管理系统可以实时更新汽车库存情况,包括车型、颜色、配置等信息,帮助销售人员迅速了解可售车辆的情况。
3.销售管理:系统支持销售人员录入订单信息、跟踪订单进度,并生成销售报表,帮助企业管理销售过程,实现销售目标。
4.市场推广:销售管理系统还可以支持企业进行市场推广活动,包括线上线下活动的规划、执行和监控,以提升品牌曝光和销售业绩。
优势1.提升销售效率:通过信息化管理,销售人员可以更迅速地找到客户需求,提供个性化的服务,提升交易成功率。
2.降低成本:自动化报表生成和库存管理可以减少人力成本和减少错误率,帮助企业降低运营成本。
3.客户关系管理:系统记录客户信息和购买偏好,有助于企业建立客户档案,提高客户忠诚度和再购率。
4.数据分析:系统可以生成各类销售数据报表,帮助企业分析市场趋势、优化销售策略,提高竞争力。
未来展望随着汽车行业的不断发展和智能化趋势,汽车销售管理系统也将不断进行优化和更新。
未来,我们可以期待该系统更多地融入人工智能、大数据分析等新技术,提供更全面、智能的销售管理服务,助力汽车销售企业在激烈的市场竞争中脱颖而出。
结语汽车销售管理系统是汽车销售企业管理的重要工具,它的出现为企业带来了许多便利和机会。
通过系统化的管理,企业可以更高效地开展销售工作,提高业绩,实现可持续发展。
希望该系统能够不断进化,与汽车行业一起成长,为广大汽车企业的发展贡献力量。
销售管理系统随着互联网和信息技术的迅速发展,现代企业面临着日益复杂和激烈的市场竞争环境。
为了提高销售业绩、优化销售流程、增强销售团队的协作效率,越来越多的企业开始关注和应用销售管理系统。
本文将对销售管理系统进行深入探讨,旨在帮助企业更好地了解和利用这一工具。
一、销售管理系统概述销售管理系统是一种集成了客户关系管理(CRM)和销售业绩管理等功能的软件系统。
它通过整合多个销售相关的功能模块,实现对销售流程和销售团队进行全面管理和监控。
销售管理系统可以帮助企业实现销售过程的规范化、自动化和信息化,提高销售组织的效率和业绩。
二、销售管理系统的核心功能1. 客户管理:销售管理系统可以帮助企业建立完整的客户数据库,记录客户的基本信息、购买行为等重要数据。
通过客户管理功能,销售团队可以更好地了解客户需求,实施精准营销策略,提高客户满意度和忠诚度。
2. 销售机会管理:销售管理系统提供了销售机会管理模块,帮助销售人员跟踪和管理销售机会的全过程。
从线索的获取到合同的签订,销售人员可以通过销售机会管理功能及时记录、分析销售机会的进展情况,提高销售机会的转化率。
3. 销售预测与管控:销售管理系统可以根据历史销售数据和市场趋势进行销售预测,帮助企业合理安排销售计划和资源配置。
同时,销售管理系统还能提供实时的销售数据和分析报告,帮助管理者全面了解销售业绩,及时发现问题并采取相应的措施。
4. 销售团队协作:销售管理系统具备强大的团队协作功能,可以实现销售团队内部的协同工作。
销售人员可以通过系统共享销售资料、交流工作进展、分配任务等,提高沟通效率和工作效率。
5. 销售业绩评估:销售管理系统可以根据设定的指标和标准对销售人员的业绩进行评估和考核。
通过销售业绩评估功能,管理者可以及时了解各个销售人员的绩效情况,对高绩效员工进行奖励激励,对低绩效员工进行辅导和培训,提高整个销售团队的整体业绩。
三、销售管理系统的优势与挑战1. 优势:(1)提升销售业绩:销售管理系统通过优化销售流程、提高销售效率,能够有效提升销售业绩。
一、项目背景随着市场竞争的日益激烈,企业对销售管理的要求越来越高。
为了提高销售效率、降低成本、提升客户满意度,许多企业开始重视销售管理系统的建设。
本方案旨在为企业提供一个全面、高效、便捷的销售管理系统,以实现销售业务的优化和提升。
二、系统目标1. 提高销售效率:通过系统自动化处理销售流程,减少人工操作,提高销售效率。
2. 降低销售成本:优化销售渠道,降低销售成本,提高企业盈利能力。
3. 提升客户满意度:实时跟踪客户需求,提供个性化服务,提高客户满意度。
4. 数据分析与决策支持:为管理层提供实时、准确的销售数据,支持科学决策。
三、系统功能模块1. 客户管理模块:包括客户信息录入、查询、修改、删除等功能,实现客户信息的集中管理。
2. 产品管理模块:包括产品信息录入、查询、修改、删除等功能,实现产品信息的集中管理。
3. 销售订单管理模块:包括订单录入、查询、修改、删除等功能,实现销售订单的全程跟踪。
4. 销售渠道管理模块:包括渠道信息录入、查询、修改、删除等功能,实现销售渠道的集中管理。
5. 营销活动管理模块:包括活动策划、执行、跟踪、评估等功能,实现营销活动的有效管理。
6. 销售数据统计分析模块:包括销售数据查询、统计、分析等功能,为管理层提供决策支持。
7. 报警与预警模块:对销售过程中的异常情况进行预警,及时采取措施,降低风险。
四、技术选型1. 开发语言:Java,具有跨平台、面向对象、易于维护等特点。
2. 数据库:MySQL,性能稳定、安全性高、易于扩展。
3. 开发框架:Spring Boot,提高开发效率,简化项目配置。
4. 前端技术:HTML5、CSS3、JavaScript,实现跨平台访问。
五、实施步骤1. 需求分析:与客户沟通,明确系统需求,制定详细的项目计划。
2. 系统设计:根据需求分析,设计系统架构、功能模块、数据库结构等。
3. 系统开发:按照设计文档进行系统开发,确保系统功能的实现。
销售管理系统方案一、项目背景随着市场的竞争日益激烈,企业的销售管理成为提高市场竞争力的关键环节。
然而,传统的销售管理方式已经难以满足企业日益复杂的销售需求,因此需要引入销售管理系统来协助企业实现销售目标。
本文将对销售管理系统进行详细的方案说明。
二、项目目标1.提高销售效率:通过引入销售管理系统,实现销售业务的标准化和自动化,提高销售人员的工作效率。
2.提升销售质量:通过销售管理系统提供的数据分析功能,为销售人员提供精准的销售分析报告,帮助他们制定科学有效的销售策略,提升销售质量。
3.加强销售团队协作:通过销售管理系统的协作功能,加强销售团队之间的信息交流和沟通,提高整个销售团队的协作能力。
三、系统功能1.客户管理功能:包括客户信息维护、客户分类、客户拜访记录等,帮助销售人员实时了解客户状况,为客户提供个性化服务。
2.销售机会管理功能:包括销售机会的开发、跟进、分配等,通过销售机会管理功能,帮助销售人员找到潜在的销售机会,并进行有效跟进。
3.订单管理功能:包括订单录入、订单跟踪、订单分析等,帮助销售人员实时了解订单状态,为客户提供准时的交付服务。
4.报表分析功能:包括销售额分析、销售渠道分析、销售人员绩效分析等,通过报表分析功能,帮助销售人员更好地理解销售数据,制定科学有效的销售策略。
5.绩效考核功能:包括销售任务分配、销售额考核、客户满意度考核等,通过绩效考核功能,帮助企业对销售人员进行绩效评估,激励销售团队的积极性和创造性。
四、系统架构销售管理系统采用B/S架构,即浏览器/服务器架构。
前端采用Web 页面的方式进行展示,使用户可以通过浏览器访问系统,后端采用服务器进行数据处理和存储。
同时,系统需要提供用户权限管理、数据备份和安全性保证等功能。
五、系统实施1.需求调研:与销售人员和管理人员进行沟通,了解其需求和期望,明确系统功能和特点。
2.系统设计:根据需求调研的结果,进行系统功能和界面设计,确定系统的各个模块和功能间的关系。
销售管理系统与工具使用工作总结本次工作总结主要围绕销售管理系统与工具的使用展开,总结过去一段时间以来在销售管理和工具使用方面的经验和成果,总结存在的问题和不足,并提出改进和优化的建议。
一、销售管理系统的使用1. 销售管理系统的简介销售管理系统是基于现代信息技术发展而来的一种重要工具,通过完善的销售数据管理和业务流程支持,可以提升销售效率、提高决策能力和准确度。
在过去的工作中,我们积极使用销售管理系统,将销售任务、客户信息、销售数据等进行录入和管理,方便了销售活动的追踪和分析。
2. 销售管理系统的优势通过销售管理系统,我们可以实时了解销售数据、销售进度、客户需求等关键信息,便于对销售活动进行有效地监控和分析。
此外,销售管理系统还提供了一系列辅助工具和报表功能,如销售预测、销售排行榜、销售分析等,有效帮助销售团队制定销售策略、优化销售流程,并提升团队协同效率。
二、销售工具的使用1. CRM系统客户关系管理(CRM)系统是一种重要的销售工具,通过整合客户信息、沟通记录、销售历史等数据,帮助销售人员更好地了解客户需求、建立并维护良好的客户关系。
在过去的工作中,我们积极使用CRM系统,对客户资料进行完整记录和跟进,通过系统的提醒功能,及时处理客户的需求和问题,提升了客户满意度。
2. 销售报表工具销售报表工具可以帮助销售团队更好地展示和分析销售数据,为制定销售策略和决策提供依据。
在过去的工作中,我们熟练使用Excel等工具,制作销售报表、销售趋势图等,通过对销售数据的深入分析,我们及时发现问题,调整销售策略,并取得了一定的销售增长。
三、存在的问题和不足1. 销售管理系统的数据质量问题在使用销售管理系统的过程中,我们发现有时录入的数据不够规范、准确,导致系统中存在冗余数据或数据不完整的情况。
这给后续的数据分析和决策带来了一定的困扰。
因此,我们需要加强对销售人员的培训,提高他们对系统使用的规范性和准确性,同时建立数据监控机制,确保数据的质量和可靠性。
销售管理系统实验报告销售管理系统实验报告一、引言销售管理系统是一种用于管理和优化销售流程的工具。
它可以帮助企业提高销售效率、降低成本、增加销售额,并提供数据分析和决策支持。
本实验报告旨在介绍销售管理系统的基本原理、功能和实际应用效果。
二、系统原理销售管理系统基于计算机技术和数据分析方法,通过集成销售、客户、产品和订单等信息,实现对销售流程的全面管理和监控。
其原理可以概括为以下几个方面:1. 数据集成:销售管理系统通过与企业内部的各个系统(如ERP系统、CRM系统等)进行数据集成,实现销售数据的自动获取和更新。
2. 流程管理:系统可以根据企业的销售流程设定,自动化地管理销售活动的各个环节,包括销售机会跟进、报价、订单处理等。
3. 数据分析:系统通过对销售数据进行统计和分析,提供销售额、销售渠道、产品销售情况等多维度的数据报表和图表,帮助企业了解销售趋势和问题,并进行决策。
三、系统功能销售管理系统具有多种功能,下面介绍其中几个主要功能:1. 销售机会管理:系统可以帮助销售团队跟踪和管理销售机会,包括潜在客户信息、销售阶段、销售预测等。
通过系统的提醒和报表功能,销售人员可以更好地掌握销售机会的进展和优先级。
2. 客户管理:系统可以集中管理客户信息,包括客户联系方式、历史交易记录、客户分类等。
销售人员可以通过系统快速查找客户信息,提高客户服务和销售效率。
3. 产品管理:系统可以管理企业的产品信息,包括产品分类、规格、价格等。
销售人员可以通过系统查找和推荐产品,满足客户需求。
4. 订单管理:系统可以管理销售订单的整个生命周期,包括订单录入、审核、发货、收款等。
通过系统的自动化处理和提醒功能,可以减少人工操作和错误。
5. 数据分析:系统可以根据销售数据生成各种报表和图表,包括销售额、销售渠道、产品销售情况等。
这些数据可以帮助企业了解市场需求、产品竞争力等,为决策提供依据。
四、实际应用效果销售管理系统在实际应用中可以带来多方面的效果和好处:1. 提高销售效率:系统的自动化处理和提醒功能可以减少销售人员的繁琐操作和时间浪费,提高销售效率。
销售运营管理系统MSP英文缩写简介销售运营管理系统MSP(Management System for Sales and Operations Planning)是一种用于协调销售和运营的管理系统。
它通过整合销售预测、库存管理和产能规划等信息,帮助企业实现销售和运营的优化和协同,以提高产品供应链的效率和灵活性。
功能特点MSP系统具有以下功能特点:1. 销售预测与需求计划MSP系统能够根据历史销售数据和市场趋势进行销售预测,帮助企业了解未来的市场需求。
同时,它还能生成准确的需求计划,包括销售订单、库存预测和产能规划等,以支持生产和供应链的决策。
2. 库存管理和优化MSP系统可以帮助企业实现库存的精确管理和优化。
它能够根据销售预测和供应链能力,自动生成合理的库存目标和补货计划,使企业能够实现准时交付、减少库存积压和降低资金占用成本。
3. 产能规划和排程MSP系统能够基于销售预测和产品生产工艺,进行产能规划和优化排程。
通过分析制造资源的可用性和生产能力,MSP系统可以帮助企业确定最优的生产计划和排产方案,以实现生产效率的最大化和交货期的准时达成。
4. 销售与运营协同MSP系统通过信息共享和沟通协作平台,促进销售和运营部门之间的沟通和协同。
销售团队可以及时传递市场需求和客户反馈,而运营团队可以提供生产计划和交货状态等信息,从而实现销售与运营之间的无缝对接和高效协同。
5. 绩效监控和分析MSP系统能够对销售和运营的绩效进行监控和分析。
它可以提供关键的性能指标和报表,帮助企业了解销售和运营的关键绩效指标,如产品销售额、库存周转率和交货准时率等,从而进行绩效评估和持续改进。
优势和价值MSP系统的使用可以为企业带来多方面的优势和价值:1. 提高交货准时率MSP系统能够提供准确的销售预测和产能规划,帮助企业准确掌握市场需求并及时做出生产安排,从而提高交货准时率,增强客户满意度。
2. 减少库存和资金占用成本MSP系统通过库存管理和优化,可以帮助企业实现库存的降低和资金占用成本的减少。
销售管理系统操作手册一、系统登录销售管理系统是一个用于帮助企业进行销售业务管理和数据分析的软件系统。
下面是系统的登录操作步骤:1. 打开计算机,并确保网络连接正常。
2. 双击打开销售管理系统的图标,进入登录界面。
3. 在登录界面输入您的用户名和密码,然后点击"登录"按钮。
4. 系统将验证您的用户名和密码是否正确,如果正确,则进入系统的主界面。
二、主界面概览在销售管理系统的主界面上,您将看到以下几个核心功能模块:1. 销售数据统计分析:点击该模块,可以查看已有销售数据的统计分析报告,如销售额、销售量等。
2. 销售订单管理:点击该模块,可以进行销售订单的添加、修改、删除和查询操作。
3. 客户信息管理:点击该模块,可以管理客户的基本信息,如联系方式、地址等。
4. 产品信息管理:点击该模块,可以添加、修改和删除产品信息。
5. 员工管理:点击该模块,可以管理公司员工的信息和权限设置。
6. 数据报表生成:点击该模块,可以生成各类销售数据的报表,方便管理层进行决策分析。
三、销售数据统计分析在系统的主界面上,点击"销售数据统计分析"模块,进入销售数据的统计分析页面。
系统会自动生成以下几种报表供您选择:1. 销售额统计报表:该报表显示了不同时间段内的销售额情况,以柱状图或折线图的形式呈现。
您可以根据需要选择特定的时间范围进行分析。
2. 销售量统计报表:该报表展示了产品销售量的情况,可以帮助您了解产品的销售情况和趋势。
3. 业绩排名报表:该报表列出了销售人员的业绩排名情况,可以帮助您评估员工的销售能力和贡献度。
四、销售订单管理销售订单管理是销售管理系统的核心模块之一。
在主界面上点击"销售订单管理"模块,可以进行以下操作:1. 添加销售订单:点击"添加订单"按钮,填写订单相关信息,如客户、产品、数量、价格等。
点击"保存"按钮,订单将被成功添加到系统中。
销售客户管理系统(CRM)文档简介销售客户管理系统(CRM)是一种用于跟踪和管理销售过程中客户关系的工具。
它帮助企业提高销售效率、加强与客户的互动以及优化销售流程。
本文档将介绍销售客户管理系统的功能和优势,以及如何使用系统进行客户管理。
功能1. 客户信息管理CRM系统允许用户创建和管理客户信息。
用户可以录入客户的基本信息,如姓名、联系方式、邮箱地址等。
系统还提供了些额外的字段用于详细记录客户的背景信息、偏好和需求。
2. 销售机会跟踪CRM系统可以帮助用户跟踪销售机会并记录相关细节。
用户可以创建销售机会,并将其与特定客户关联。
系统将跟踪每个销售机会的进展,包括销售阶段、预计金额和预计截止日期等。
3. 任务管理CRM系统提供任务管理功能,用户可以设置任务并将其分配给相关人员。
任务可以与客户、销售机会或其他关联实体相关联,以便更好地组织工作流程。
用户可以跟踪任务的进度,并及时提醒相关人员完成任务。
4. 客户互动记录CRM系统允许用户记录和跟踪与客户的互动。
这包括电话记录、邮件往来、会议记录等。
通过记录客户互动,用户可以更好地了解客户需求、偏好和历史背景,以便更有针对性地进行销售和服务。
5. 报表与分析CRM系统提供各种报表和分析工具,帮助用户评估销售绩效、客户满意度和销售机会概况等。
用户可以根据需要生成报表,从中获得有关销售团队、客户等方面的洞察,并据此做出决策。
6. 团队协作与共享CRM系统支持团队协作和信息共享。
用户可以在系统中创建团队并设置权限,以便共享客户信息和销售数据。
这有助于团队之间的协作和信息交流,提高工作效率。
优势使用销售客户管理系统(CRM)带来以下优势:1. 提高销售效率CRM系统帮助销售团队更好地组织和管理客户信息,以及销售机会和任务。
它提供了一个集中的平台,使团队成员可以更快地找到所需的信息并更高效地进行销售工作。
2. 提升客户关系CRM系统记录和跟踪客户互动,使销售人员能够更好地了解客户需求和偏好。
C语言课程设计实验报告学院:计算机学院
专业:网络工程
班级:
题目:销售管理系统
学号:
姓名:
指导老师:
销售管理系统
母公司有四个销售员(编号1-4),负责销售五种产品(编号1-5)。
每个销售员都将当天销售的每种产品各写一张便条交上来。
每张便条包含的内容:
1:销售员的代号。
2:产品的代号
3:这种产品当天的销售额。
每位销售员每天可能上交0-5张便条。
假设收集到上个月的所有便条,;编写一个处理程序,读取上个月的销售情况,进行如下处理。
1:计算上个月每个人每种产品的销售额。
2:按销售额对销售员进行排序》
3:统计每种产品的总销售额,对这些产品按从高到低的顺序输出排序结果(需输出产品的代号和销售额)
4:输出统计报表。
用一个结构体scrip来保存每张便条,scrip[M]中的M为便条的个数,程序中采用宏定义的方式,#define N 20.
struct scrip
{ int sid; /*sid是销售员代号*/
int pid; /*pid是产品的代号*/
int sn; /*sn是销售额*/
}scrip[M];
可以用一个二维数组s[4][5]来保存每张便条具体信息,主函数分为三部分。
销售信息以文件的形式保存
main()
{
readdate(); /*读取文件信息*/
foreach(); /*处理*/
menu(); 显示主菜单
}
用函数readdate()来读取文件信息
readdate()
{
FILE *fp;
if((fp=fopen("list.txt","r"))==NULL)
printf("can't open the file !\n");
else
for(n=0;!feof(fp);n++)
{
fscanf(fp,"%d%d%d\n",&scrip[n].pid,&scrip[n].sid,&scrip[n].s
n);fclose(fp);}
}
用函数foreach()从便条读取数据并保存到二维数组s[4][5]
foreach()
{int i;
for(i=0;i<n;i++)
{
switch(scrip[i].sid)
{case 1:switch(scrip[i]
{case 1:s[0][0]+=scrip[i].sn;break;
case 2:s[1][0]+=scrip[i].sn;break;
case 3:s[2][0]+=scrip[i].sn;break;
case 4:s[3][0]+=scrip[i].sn;break;} break;
case 2:switch(scrip[i].sid)
{ case 1:s[0][1]+=scrip[i].sn;break;
case 2:s[1][1]+=scrip[i].sn;break;
case 3:s[2][1]+=scrip[i].sn;break;
case 4:s[3][1]+=scrip[i].sn;break;} break;
case 3:switch(scrip[i].sid)
{ case 1:s[0][2]+=scrip[i].sn;break;
case 2:s[1][2]+=scrip[i].sn;break;
case 3:s[2][2]+=scrip[i].sn;break;
case 4:s[3][2]+=scrip[i].sn;break;} break;
case 4:switch(scrip[i].sid)
{ case 1:s[0][3]+=scrip[i].sn;break;
case 2:s[1][3]+=scrip[i].sn;break;
case 3:s[2][3]+=scrip[i].sn;break;
case 4:s[3][3]+=scrip[i].sn;break;} break;
case 5:switch(scrip[i].sid)
{ case 1:s[0][4]+=scrip[i].sn;break;
case 2:s[1][4]+=scrip[i].sn;break;
case 3:s[2][4]+=scrip[i].sn;break;
case 4:s[3][4]+=scrip[i].sn;break;} break;
}
}
}
用menu()函数来显示主菜单
menu()
{
int w,c; /*c用来保存选择菜单数字*/
do{
puts("\t\t*************MENU******************\n\n"); puts("\t\t 1: 查看每人每种产品的销售额\n");
puts("\t\t 2:按销售额对销售员进行排序\n");
puts("\t\t 3:对每种产品总销售额冲高到低排序\n");
puts("\t\t 4:输出统计报表\n");
puts("\t\t 5: 退出\n");
puts("\n\n\t\t********************************\n"); printf("chose your number(1-5):[]\b\b");
scanf("%d",&c);
if(c<1||c>5) /*对选择数字做判断*/
{
w=1;
getchar();
}
else w=0;
}while( w==1);
switch(c)
{
case 1:detail() ; break;
case 2:seller(); break;
case 3:product();break;
case 4:total();break;
case 5:exit(0);
}
}
用detial()函数来显示每个人的销售情况。
detail()
{
int i,j;
void menu();
for(i=0;i<4;i++)
{printf("\n\t\t%d号销售员的情况是:\n",i+1);
for(j=0;j<5;j++)
printf("\t\t%d号产品销售数量:%d\n",j+1,s[i][j]);
}
wait();
}
用seller()来计算每个销售员的销售数量,并用选择排序法进行由大到小排序。
seller()
{
int i,j,k;
int sp[4]={0,0,0,0};
for(i=0;i<4;i++)for(j=0;j<5;j++)
sp[i]+=s[i][j];
for(i=0;i<4;i++)
{
k=0;
for(j=0;j<4;j++)if(sp[k]<sp[j]);k=j;
printf("\t\t第%d名是%d号销售员!\n",i+1,k+1);
sp[k]=-1;
}
wait();
}
用product()函数来计算产品的销售数量,并用选择法排序。
product()
{
int i,j,k;
void menu();
int p[5]={0,0,0,0,0};
for(j=0;j<5;j++)for(i=0;i<4;i++)p[j]+=s[i][j];
for(j=0;j<5;j++)
{
k=0;
for(i=0;i<5;i++)
if(p[k]<p[i])k=i;
printf("\t\t第%d名是%d号产品!\t销售量为%d!\n",j+1,k+1,
p[k]);p[k]=-1
wait();
}
用total()输出统计报表
total()
{
printf("\n\t销售员\t产品\t销售量\n");
int i,j;
for(i=0;i<4;i++)for(j=0;j<5;j++)
printf("\t%d\t%d",i+1,j+1,s[i][j]);;
wait();
}
Wait()用于输出信息后等待,通过getchar()等待输入并提供相关信息,完成后调用菜单menu.
wait()
{
menu();
printf("\n\t\t按回车键返回主菜单...\n\n");
getchar();
运行如下:
输入1,查看每人每种产品的销售额。
输入2,对销售员进行排序;
输入3对产品排序。
输入4 输出统计报表
然后退出程序。
程序中没有便条文件list.txt。
故未能显示运行的完整过程。