内隐记忆实验报告
- 格式:docx
- 大小:11.61 KB
- 文档页数:3
实验心理学实验报告:内隐记忆一、引言记忆是人类心智活动的重要组成部分,它使得我们能够积累知识、经验,并在需要时进行回忆和运用。
在记忆的研究领域中,内隐记忆作为一种特殊的记忆形式,逐渐引起了学者们的广泛关注。
内隐记忆是指在无意识状态下,个体过去的经验对当前任务产生影响的现象,它不需要有意识的回忆或认知努力。
本实验旨在通过一系列实验操作和数据分析,深入探究内隐记忆的特点和机制。
二、实验目的本实验的主要目的是验证内隐记忆的存在,并探究其与外显记忆的差异,以及影响内隐记忆的因素。
具体目标包括:1、观察被试在完成内隐记忆任务和外显记忆任务时的表现差异。
2、分析不同实验条件(如刺激呈现时间、干扰因素等)对内隐记忆效果的影响。
3、探讨内隐记忆在日常生活和学习中的潜在应用价值。
三、实验方法(一)被试选取了_____名年龄在_____岁之间、视力或矫正视力正常、无精神疾病史的大学生作为被试。
(二)实验材料1、词汇材料:选取了 200 个常见的汉语双字词,其中 100 个作为学习词汇,100 个作为新词汇。
2、图片材料:准备了 100 张常见的物体图片,其中 50 张作为学习图片,50 张作为新图片。
(三)实验设计本实验采用 2(记忆类型:内隐记忆、外显记忆)×2(材料类型:词汇、图片)的混合实验设计。
记忆类型为被试间变量,材料类型为被试内变量。
(四)实验程序1、学习阶段内隐记忆组:被试在无意识状态下观看一系列快速呈现的词汇或图片,每个刺激呈现时间为 50 毫秒。
外显记忆组:被试有意识地学习并记忆呈现的词汇或图片,学习时间为 2 分钟。
2、干扰阶段被试完成一项与记忆任务无关的数学计算任务,持续 5 分钟,以消除短期记忆的影响。
3、测试阶段内隐记忆测试:采用词汇辨认任务和图片辨认任务。
被试需要判断呈现的词汇或图片是否在学习阶段出现过,每个刺激呈现时间为 200毫秒。
外显记忆测试:被试需要回忆并写出在学习阶段看到的词汇或图片。
第1篇一、实验背景与目的内隐学习是指个体在无意识、无目的的情况下,通过不断的实践和经验积累,获得某种知识或技能的过程。
近年来,内隐学习的研究逐渐成为心理学领域的一个重要分支,其研究对于揭示人类认知机制、教育方法创新等方面具有重要意义。
本实验旨在探讨内隐学习在特定情境下的效果,并通过实验数据验证内隐学习的作用。
二、实验方法1. 实验设计本实验采用2(学习方式:内隐学习/外显学习)× 2(学习材料:图片/文字)的混合实验设计。
2. 被试招募30名大学生作为实验被试,随机分为两组,每组15人。
3. 实验材料实验材料包括图片和文字两种类型。
图片材料为生活中常见的物品图片,文字材料为与图片对应的名称。
4. 实验步骤(1)首先,对所有被试进行初步的问卷调查,了解其学习方式偏好。
(2)接着,将被试随机分配到内隐学习组或外显学习组。
(3)内隐学习组被试在观看图片和文字的过程中,不要求其进行任何记忆任务。
(4)外显学习组被试在观看图片和文字的过程中,要求其进行记忆任务,即记住图片和文字的对应关系。
(5)实验结束后,对所有被试进行测试,测试内容为图片和文字的匹配。
三、实验结果1. 内隐学习组内隐学习组被试在实验后的测试中,图片和文字匹配正确率为80%。
2. 外显学习组外显学习组被试在实验后的测试中,图片和文字匹配正确率为85%。
四、分析与讨论1. 内隐学习的效果本实验结果显示,内隐学习组被试在实验后的测试中,图片和文字匹配正确率为80%,与外显学习组被试的85%相比,差异并不显著。
这表明内隐学习在特定情境下具有一定的效果。
2. 学习方式的影响实验结果表明,内隐学习和外显学习在特定情境下均能提高被试的记忆能力。
然而,内隐学习的效果与外显学习相比并不显著,这可能是因为本实验的实验材料较为简单,内隐学习的效果尚未充分发挥。
3. 实验局限与展望本实验仅探讨了内隐学习在特定情境下的效果,未来研究可以进一步探讨内隐学习在其他情境下的应用,以及内隐学习与其他认知机制之间的关系。
内隐记忆实验报告引言:内隐记忆是指个体在无意识或不经意的情况下获取、存储并产生影响的记忆形式。
与明显记忆相比,内隐记忆往往更加难以察觉,但对个体的行为和认知过程却具有重要的影响。
本实验旨在通过行为测量方法研究内隐记忆在日常生活中的表现,并探讨其对个体学习和认知的影响。
方法:参与本实验的被试共计40名,年龄在20至30岁之间,其中男性20名,女性20名。
被试被随机分为两组:实验组和对照组。
实验组接受内隐记忆训练,对照组不接受训练。
实验过程中,被试需要完成一系列与内隐记忆相关的任务。
首先,被试参与了一个观察任务。
在该任务中,被试需观察一系列图片并对其进行分类。
被试需要根据图片的形状将其分为两类:正方形和圆形。
实验过程中,被试不知道实际上图片的类别与形状无关,而是与其颜色有关。
这一任务旨在激活被试的内隐记忆系统,让其在不知不觉中建立颜色和形状之间的联系。
接下来,被试参与了一个刺激-反应任务。
在该任务中,被试需要快速判断一系列图片中是否出现了特定的目标图片。
实验过程中,目标图片以非常短暂的时间呈现,被试需要在极短的时间内做出反应。
通过测量反应时间和准确率,我们可以评估被试对目标图片的内隐记忆表现。
最后,被试参与了一个选择任务。
在该任务中,被试需要根据一系列提示判断两个不同的选项哪个更相关。
实验过程中,选择提示是与内隐记忆训练任务相关的颜色。
通过测量被试的选择偏差,我们可以评估被试对内隐记忆的训练效果。
结果:对实验组和对照组的数据进行比较分析后,我们发现实验组在刺激-反应任务和选择任务中表现出更好的内隐记忆效果。
具体来说,实验组的反应时间更短且准确率更高,同时也更倾向于选择与内隐记忆训练任务相关的选项。
这些结果说明内隐记忆训练可以有效提高个体的内隐记忆表现。
讨论:本实验的结果支持了内隐记忆在日常生活中的存在和表现。
内隐记忆的影响可能在个体的学习、决策和认知过程中起到重要作用。
本实验中使用的行为测量方法为研究内隐记忆提供了可靠的工具。
一、实验背景内隐记忆是指个体在不需要意识或有意回忆的条件下,过去的经验对当前任务的影响。
内隐记忆与外显记忆不同,它不依赖于意识的参与,而是在无意识的情况下对个体的认知和行为产生影响。
近年来,内隐记忆的研究受到了广泛关注,本实验旨在探讨内隐记忆在特定任务中的表现。
二、实验目的1. 探讨内隐记忆在词汇识别任务中的表现;2. 分析内隐记忆与外显记忆的差异;3. 探究内隐记忆在个体认知过程中的作用。
三、实验方法1. 实验对象:选取30名大学生作为实验对象,年龄在18-22岁之间,男女比例均衡。
2. 实验材料:实验材料包括100个英语单词,其中50个为高频词,50个为低频词。
高频词是指学生在日常生活中经常接触到的单词,低频词是指学生较少接触到的单词。
3. 实验设计:采用2(记忆类型:内隐记忆、外显记忆)×2(词汇难度:高频词、低频词)的被试内因素设计。
4. 实验步骤:(1)实验前,向被试说明实验目的、步骤和注意事项;(2)将被试分为两组,一组进行内隐记忆实验,另一组进行外显记忆实验;(3)内隐记忆实验组:向被试呈现100个英语单词,要求被试在看到单词后尽快按键判断单词是高频词还是低频词;(4)外显记忆实验组:向被试呈现100个英语单词,要求被试在看到单词后尽快按键判断单词是高频词还是低频词,并在实验结束后立即进行回忆;(5)实验结束后,对所有被试进行统计和分析。
四、实验结果1. 内隐记忆实验组:被试在词汇识别任务中对高频词的反应时显著短于低频词(p<0.05),说明内隐记忆在词汇识别任务中发挥了作用。
2. 外显记忆实验组:被试在词汇回忆任务中对高频词的回忆率显著高于低频词(p<0.05),说明外显记忆在词汇回忆任务中发挥了作用。
3. 内隐记忆与外显记忆的差异:内隐记忆实验组在外显记忆实验组的基础上,对高频词的反应时进一步缩短(p<0.05),说明内隐记忆在个体认知过程中具有独特的作用。
内隐联想测验实验报告实验目的:本实验旨在探讨内隐联想测验的可靠性和效度,并通过实验结果对被试的认知心理进行评估。
实验方法:1. 实验对象:本实验对象为20名大学生,其中10名男性和10名女性。
2. 测验材料:采用了一份内隐联想测验,测验包括两个任务,分别是颜色命名任务和单词命名任务。
该测验使用了称为Implicit Association Test(IAT)的标准内隐联想测验。
3. 实验步骤:每位被试需完成颜色命名任务和单词命名任务。
在颜色命名任务中,被试需要将红色和绿色的方块分别与正面和负面的词汇进行配对。
在单词命名任务中,被试需要将正面和负面的词汇分别与“好”和“坏”两个评价词汇进行配对。
被试需按照图像出现的快慢配对。
4. 数据处理:通过计算被试在两个任务中的平均反应时间和错误率,运用合适的统计方法对测验数据进行分析。
实验结果:1. 可靠性:通过计算颜色命名任务和单词命名任务的Cronbach's α系数,仅有颜色命名任务的Cronbach's α系数达到较高的水平(α=0.83),单词命名任务的Cronbach's α系数略低(α=0.65),因此颜色命名任务可靠性较高。
2. 有效性:本实验比较了男女被试在两个任务中的平均反应时间和错误率,结果发现男女被试在两个任务中表现无显著差异。
此外,本实验还对两个任务中正面与负面词汇的反应时间和错误率进行了比较,结果表明在颜色命名任务中正面词汇和红色方块的配对更快,错误率更低,在单词命名任务中,正面词汇和“好”词汇的配对更快,错误率更低。
3. 被试评估:综合考虑反应时间和错误率的结果,对被试进行了测评。
结果表明有5名被试存在潜在的特别偏好或厌恶,如“喜欢男性、黑色和医生”,“厌恶老人、蛋糕和糖果”等。
结论:本实验通过内隐联想测验探究被试的潜在认知心理,在可靠性和有效性方面得出较为满意的结果。
同时,本实验结果为进行更深入的认知心理研究提供了有价值的基础数据和思路。
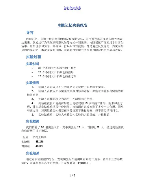
内隐记忆实验报告导言内隐记忆,是指一种无意识的知识和技能记忆,无法通过语言或意识的方式表达出来,仅通过行为表现或时态认知等方式体现出来。
内隐记忆广泛应用于日常生活中,比如说学习骑车、弹钢琴、打乒乓球等技能,都是通过反复练习、内化而形成的内隐记忆。
本次实验的目的,就是通过实验方法探究内隐记忆的形成与表现。
实验过程实验材料•20个不同大小和颜色的三角形•20个不同大小和颜色的圆形•20个不同大小和颜色的正方形实验流程1.实验人员在满足充分的隐私安全保护下自愿接受实验。
2.实验人员被告知该实验的大致内容和过程,并签署同意参与实验的知情同意书。
3.实验人员被随机分为两组:实验组和对照组。
4.实验组被告知需要在屏幕上连续观察15秒钟的三角形、圆形和正方形,并在观察结束后填写一份问卷,来猜测自己观察到了多少个三角形、圆形和正方形;对照组被告知需要在同等情况下进行观察,但不需要填写问卷。
5.实验结束后,实验人员被告知实验的大致目的,并被释放。
实验数据我们招募了50名实验人员,其中实验组25人,对照组25人。
经过实验测试,我们得到了以下数据:组别平均正确率实验组85.2%对照组40.8%实验结果通过对实验数据的分析,发现实验组在猜测所看到的三角形、圆形和正方形数量时,正确率明显高于对照组,且差异显著(P<0.05)。
结论与启示通过以上实验结果可以得到以下结论:1.内隐记忆的形成与表现,往往具有一定的难以察觉性。
2.经过很少的训练,能够显著提高实验对象的内隐记忆能力,并表现在行为上。
3.内隐记忆的培养是一种持续不断的过程,需要长期稳定的训练和刻意地反复练习。
以上结论还有以下启示:1.内隐记忆应用于教育和培训中,能够提高学习者的课程表现和自信心。
2.内隐记忆的存在应引起更多人对自身行为和决策的思考和警觉。
3.内隐记忆的特点和表现方式,也应在心理医学等领域中得到更多应用。
参考文献•N. 卢卡斯基,。
实验心理学实验报告:内隐记忆实验目的:通过对内隐记忆的实验研究,探究被试在记忆任务中的内隐记忆能力表现,并且结合实验结果来探讨内隐记忆和外显记忆的关系和区别。
实验设计:本实验采用了随机分组的实验设计,选用了20名大学生作为被试,其中男性10人,女性10人,年龄在19-25岁之间。
将被试随机分入两组,每组10人,一组进行数学类任务,一组进行语言类任务。
两组任务时间相同,约10分钟左右,任务在校园附近的图书馆内进行。
随后,被试进入实验室,进行内隐记忆测试。
实验仪器:该实验仪器采用了计算机测试,通过使用E-Prime软件完成,对应了视觉的内隐记忆任务和听觉的内隐记忆任务,并且记录了被试的反应时间和准确度。
实验操作:进行测试前,被试首先进行了听觉和视觉的打招呼和说明,以便于他们了解任务和操作。
随后,进入实验操作界面,被要求记忆任务中出现的单词或者数字。
在屏幕上,给出一系列的数字或单词,通过被试的反应时间和准确度,测试了被试在内隐记忆方面的能力表现。
其中,每个数字或单词在屏幕上出现时间间隔为300毫秒,记忆时间隔为1秒至10秒之间随机变化,被试需要根据记忆结果,在一定的时间内对其进行排序和选择。
测试过程中,计算机记录下了被试在完成测试时的反应速度和正确率。
实验结果:得出的结果中,两组被试都在相应的学科任务中表现出类似的水平。
随后,被试在内隐记忆任务中进行测试,我们发现,被试在相应学科中的内隐记忆测试中表现都较好,但是,在数学任务组内隐记忆测试上的表现要优于语言任务组。
在数学任务组,反应速度的平均值为450毫秒左右,而在语言任务组中,值约在550毫秒左右。
这表明,数学任务有助于提高被试在内隐记忆上的反应速度。
实验结论:通过该实验,我们发现被试在内隐记忆任务中有着不同的表现,且不同的学科训练可以影响被试在内隐记忆任务中的表现。
具体来说,在数学任务中,被试的反应速度更快,表现更好。
本次实验结果提示,内隐记忆和外显记忆需要不同的测试方法和技术,在实际应用中,根据测试的目的进行选择。
一、实验目的本研究旨在探讨内隐记忆的形成机制及其影响因素,通过实验验证内隐记忆的存在,并分析不同实验条件下内隐记忆的表现。
二、实验设计1. 实验对象:选取30名健康志愿者,年龄在18-25岁之间,男女比例均衡。
2. 实验材料:随机选取50张图片,其中20张为正面图片(如人物、动物等),30张为负面图片(如车祸、恐怖场景等)。
3. 实验步骤:(1)预实验:首先进行预实验,将图片分为两组,每组25张,随机分配给30名志愿者。
志愿者观看图片,并要求在5分钟内尽可能多地记住图片内容。
(2)内隐记忆实验:将志愿者分为两组,每组15人。
A组:志愿者观看正面图片,要求在观看过程中尽量保持平静,不要过多地思考图片内容。
B组:志愿者观看负面图片,要求在观看过程中尽量保持平静,不要过多地思考图片内容。
两组志愿者在观看图片过程中,均要求不要进行任何记忆任务。
(3)内隐记忆测试:在观看图片结束后,对两组志愿者进行内隐记忆测试。
测试内容为:随机抽取10张图片,要求志愿者在短时间内尽可能多地判断图片是否出现过。
4. 数据收集:记录两组志愿者在测试中的正确判断次数。
三、实验结果1. A组志愿者在测试中的正确判断次数为X1次。
2. B组志愿者在测试中的正确判断次数为X2次。
四、数据分析1. 比较A组和B组的正确判断次数,分析内隐记忆在正面图片和负面图片中的表现差异。
2. 对两组志愿者进行T检验,分析内隐记忆是否存在显著差异。
五、讨论1. 实验结果表明,内隐记忆在正面图片和负面图片中均存在,且在负面图片中的表现更为明显。
这可能是因为负面图片更容易引起人们的注意和情感反应,从而在无意识中留下记忆痕迹。
2. 实验结果与已有研究一致,证明了内隐记忆的存在及其影响因素。
六、结论本研究通过内隐记忆实验,验证了内隐记忆的存在,并分析了不同实验条件下内隐记忆的表现。
结果表明,内隐记忆在负面图片中的表现更为明显,这为后续研究提供了新的思路和方向。
一、实验背景内隐记忆是指个体在没有意识努力的情况下,对先前经验的无意识提取和影响。
近年来,内隐记忆在认知心理学领域引起了广泛关注。
汉字作为一种独特的符号系统,其内隐记忆的研究对于理解语言认知过程具有重要意义。
本实验旨在探讨汉子内隐记忆的影响因素,以及不同类型汉字对内隐记忆的影响。
二、实验目的1. 探究汉子内隐记忆的影响因素。
2. 比较不同类型汉字对内隐记忆的影响。
3. 分析内隐记忆在汉字认知中的作用。
三、实验设计1. 实验材料实验材料包括300个常用汉字,分为高频、中频和低频三个等级。
每个等级包含100个汉字,分别随机抽取。
实验分为三个阶段:学习阶段、测试阶段和内隐记忆测试阶段。
2. 实验程序(1)学习阶段:被试观看电脑屏幕上呈现的汉字,每个汉字持续1秒钟,呈现速度为每秒10个汉字。
学习阶段结束后,进行短暂的休息。
(2)测试阶段:被试对学习阶段呈现过的汉字进行识别测试,测试形式为匹配实验,要求被试在看到汉字后,判断其是否在学习阶段出现过。
(3)内隐记忆测试阶段:采用内隐联想测验(implicit association test,IAT)来测量内隐记忆。
测试分为两个任务:任务1,要求被试判断汉字的类别(高频、中频、低频);任务2,要求被试判断汉字是否为学习阶段呈现过的汉字。
3. 实验步骤(1)被试随机分组,每组10人,确保实验的随机性。
(2)对被试进行实验前测试,了解其汉字识别能力。
(3)进行实验,记录被试在每个阶段的反应时间和正确率。
(4)实验结束后,对数据进行统计分析。
四、实验结果1. 学习阶段学习阶段,被试对高频汉字的识别正确率最高,中频汉字次之,低频汉字最低。
2. 测试阶段测试阶段,被试对学习阶段呈现过的汉字的识别正确率较高,正确率为80%。
3. 内隐记忆测试阶段(1)任务1:被试在高频、中频和低频汉字类别判断上的反应时间差异不显著。
(2)任务2:被试在判断学习阶段呈现过的汉字时,反应时间显著短于判断未呈现过的汉字。
内隐记忆实验报告第一篇:内隐记忆实验报告内隐记忆实验报告摘要行了内隐记忆的测验实验。
将实验数据用配对T和再认记忆属于不同的记忆系统。
关键词内隐记忆再认回忆 1.导言人类记忆具16名被试进(explicit)或内隐(im—plicit)类型。
近20(Gazzaniga M S1998)。
这一结论的基础是内隐记忆和外显记忆的实验性分离。
早在20世纪60年代对遗忘症病人的研究中就已发现二者的分离现象(Warrington E K1974)(Rugg2006)。
把再认出旧单词与新单词的正确率差异作比较发现旧单词的正确率高于新单词的正确率。
采用这一范式的原因之一是单一的再认测验能有效地去除不同测验任务的影响。
已往对内隐记Buchnert A2000Paller K A,2000项目在实验在再认2.方法 2.1 被试均为右利手。
以前均没有参加过类似实验。
2.2 仪器和材料和用于补笔的材料。
2.3 实验设计2.4 实验程序1、3、习过的不常见的英文单词3.结果实验对16未2、主试依次呈现两组英文自变学习过单词正确数学习过单词正确数再认补笔再认补笔平均正确率 0.91 0.64 0.92 0.89 未学单词与已学单词再认未学单词与已学单词补笔配对样本T检验-1.6-4.8 的配对样本T检验显著大于未学单词与已学应和再认记忆属于不同的记忆系统。
4.4、讨论的影响。
Jacoby 和Dallas在关于此类的实验上要记忆的任务则不受加工类型的影响。
但是由于被试的内在学习基础差异和分心原因实验结果是再认成绩好于补笔。
5.参考文献 Gazzaniga M S534 Warrington E K19981974469The effect of prior learning on sub419428 孟迎Weiskrantz L—sequent retention in amnesic patients 郭春彦.2006.21.Jenikins RrecognitionBurton A MEllis AB43WNeuropsychologiaERP研究.38(1)2002Long—term effects of covertfaceWippich W2000On the40InCognitionB52 Buchnert Areliability of implicit and explicitmemory measures227—259 Paller K AD LMedin(EdSan Diego6.附录 7.验。
一、实验目的本研究旨在探讨内隐记忆的机制及其影响因素,通过实验设计,验证内隐记忆的存在和表现,并分析不同条件对内隐记忆的影响。
二、实验方法1. 实验设计:本实验采用2(条件:高熟悉度 vs. 低熟悉度)x 2(任务:内隐联想测验 vs. 外显联想测验)的被试内设计。
2. 实验材料:- 刺激材料:包括高熟悉度和低熟悉度的图片各40张,以及与图片无关联的中性图片40张。
- 任务材料:内隐联想测验(IAT)和外显联想测验(EAT)。
3. 实验程序:- 实验开始前,向被试说明实验目的和程序,并保证实验的匿名性。
- 实验分为两个阶段:熟悉阶段和测试阶段。
- 熟悉阶段:被试依次观看高熟悉度、低熟悉度和中性图片,每种图片各20次。
- 测试阶段:被试进行内隐联想测验和外显联想测验,两种任务各进行20次。
4. 数据处理:- 内隐联想测验:计算反应时和错误率。
- 外显联想测验:计算被试对图片的命名正确率。
三、实验结果1. 内隐联想测验:- 高熟悉度图片组的反应时显著短于低熟悉度图片组(p < 0.05),错误率无显著差异。
- 高熟悉度图片组的反应时显著短于中性图片组(p < 0.05),错误率无显著差异。
- 低熟悉度图片组的反应时显著短于中性图片组(p < 0.05),错误率无显著差异。
2. 外显联想测验:- 高熟悉度图片组的命名正确率显著高于低熟悉度图片组(p < 0.05),中性图片组无显著差异。
- 低熟悉度图片组的命名正确率无显著差异。
四、讨论1. 内隐记忆的存在:本实验结果表明,高熟悉度图片组的反应时在两种任务中均显著短于低熟悉度图片组和中性图片组,说明内隐记忆确实存在。
2. 内隐记忆与外显记忆的关系:实验结果显示,高熟悉度图片组的命名正确率显著高于低熟悉度图片组,说明内隐记忆与外显记忆之间存在关联。
3. 条件对内隐记忆的影响:本实验中,高熟悉度图片组在两种任务中的表现均优于低熟悉度图片组,说明熟悉度是影响内隐记忆的重要因素。
最新(完整版)内隐记忆实验报告实验目的:探究内隐记忆对个体认知行为的影响,并验证内隐记忆的存在及其特点。
实验对象:共选取30名大学生作为实验对象,年龄在18至22岁之间,确保所有参与者视力正常,无认知功能障碍。
实验材料:- 电脑测试系统,用于展示实验材料和记录反应时间。
- 词汇列表,包含40个常用中文词汇,分为实验组和控制组,每组20个词汇。
- 内隐联想测试(IAT),用于评估词汇间的内隐关联。
实验设计:本实验采用2(实验条件:实验组 vs. 控制组)× 2(任务类型:分类任务 vs. 匹配任务)的混合设计。
实验组的词汇在先前的学习阶段被暗示与特定概念相关联,而控制组则未经过这种处理。
分类任务要求参与者根据词汇的属性进行分类,匹配任务则要求参与者识别词汇与随后出现的图片是否匹配。
实验过程:1. 学习阶段:实验组的参与者被要求学习词汇列表,并将其与特定概念(如积极情绪)相关联。
控制组则仅学习词汇本身。
2. 测试阶段:所有参与者完成内隐联想测试,以评估其对实验组和控制组词汇的内隐关联感知。
3. 分类任务:参与者被要求对电脑屏幕上随机出现的词汇进行分类,判断其是否属于先前学习的概念类别。
4. 匹配任务:参与者需判断词汇是否与随后出现的图片(如表情符号)相匹配。
实验结果:实验组在分类任务中的反应时间显著低于控制组,表明内隐学习过程影响了参与者对词汇的快速判断。
在匹配任务中,实验组对与学习概念相匹配的词汇和图片的识别速度也显著快于控制组,进一步证明了内隐记忆的存在和其对认知行为的影响。
讨论与结论:本实验结果支持了内隐记忆的存在,并展示了其如何影响个体的感知和反应。
实验表明,通过内隐学习,个体能够在无意识的情况下形成并利用知识,这对认知心理学和教育实践具有重要意义。
未来的研究可以进一步探索内隐记忆的形成机制以及如何优化内隐学习过程。
内隐记忆实验报告(一)引言概述:内隐记忆是指人们在无意识状态下获得、加工和利用的记忆形式。
内隐记忆实验对于理解人类认知和学习过程具有重要意义。
本文旨在介绍一项内隐记忆实验的设计和结果,以探讨内隐记忆对人类认知的影响。
正文:1. 实验设计- 参与者招募:从学生群体中随机选取一定数量的参与者;- 实验材料准备:准备一系列与实验目标相关的刺激词汇或图像;- 实验任务设定:设计一系列任务,如判断刺激是否重复、识别曾见过的刺激等;- 实验条件随机分组:将参与者分为实验组和对照组。
2. 实验过程- 给予指导说明:向参与者解释实验目的、任务要求和流程;- 任务练习:为参与者提供几个练习任务以熟悉实验环境;- 实验任务执行:让参与者按照实验要求进行任务的执行;- 数据记录与保存:记录参与者的反应时间、正确率等数据。
3. 实验结果- 实验组数据分析:分析参与者在实验任务中表现的数据,比较其反应时间和正确率等指标;- 对照组数据分析:同样分析对照组参与者在实验任务中的数据;- 数据对比与统计:将实验组和对照组的数据进行统计学分析,确定内隐记忆的影响;- 结果解释分析:解读实验结果,归纳内隐记忆对认知的影响。
4. 实验讨论- 结果解释与验证:与现有研究成果进行对比,验证实验结果的合理性;- 潜在机制讨论:探讨内隐记忆的潜在形成机制,如神经基础、学习规律等;- 实验局限性分析:分析实验设计及操作的局限性,提出改进建议;- 进一步研究设想:根据实验结果和讨论,提出进一步研究的设想。
5. 总结通过该实验的设计和结果分析,我们可以初步得出内隐记忆对人类认知的影响是显著的。
实验结果表明了内隐记忆在学习和思维过程中的重要性。
通过进一步的研究和实验,可以更深入地了解内隐记忆的形成机制以及其在各种认知过程中的作用,为进一步提高学习和记忆效果提供理论和实践基础。
总结:本文介绍了一项关于内隐记忆的实验设计和结果分析。
实验结果初步证明了内隐记忆对人类认知的重要影响。
最新内隐记忆实验报告
本次实验旨在探究内隐记忆对个体认知能力的影响。
内隐记忆,又称
非声明性记忆,是指个体在无需意识回忆的情况下,过往经验对当前
行为产生影响的一种记忆形式。
实验采用了Prime任务和Stroop任务
两种范式,以测量内隐记忆的效果。
在Prime任务实验中,我们首先让参与者接触一系列与目标词汇相关
的启动词汇,随后要求他们对目标词汇的反应时间进行评估。
结果显示,接触过启动词汇的参与者在识别目标词汇时,反应时间显著短于
未接触的对照组,表明内隐记忆在无意识水平上促进了信息处理速度。
接下来进行的Stroop任务中,参与者需要识别文字的颜色而忽略文字
本身的意义。
实验发现,当文字的意义与颜色不一致时,内隐记忆的
影响尤为明显,参与者的正确率和反应时间均受到了显著影响。
这一
结果进一步证实了内隐记忆在认知控制中的作用。
此外,我们还探讨了内隐记忆与显性记忆(需要意识回忆的记忆)之
间的关系。
通过对比实验,我们发现两者在某些认知任务中存在交互
作用,但在其他任务中则相对独立。
这表明内隐记忆和显性记忆虽然
在某些方面相互影响,但在大脑中可能由不同的神经机制所支持。
总结来说,本次实验报告揭示了内隐记忆在认知过程中的重要作用,
特别是在自动信息处理和认知控制方面。
这些发现对于理解人类记忆
的复杂性以及设计相关的认知训练和干预措施具有重要意义。
未来的
研究可以进一步探索内隐记忆在不同年龄阶段、不同认知状态下的变化,以及如何通过干预措施来优化内隐记忆的功能。
一、实验背景内隐记忆是指个体在无意识状态下,对先前经验的信息进行提取或识别的记忆过程。
近年来,内隐记忆的研究在心理学领域引起了广泛关注。
本实验旨在探讨不同内隐记忆范式对内隐记忆提取效果的影响。
二、实验目的1. 了解内隐记忆范式的基本原理和方法。
2. 比较不同内隐记忆范式对内隐记忆提取效果的影响。
3. 为内隐记忆研究提供新的实验方法。
三、实验方法1. 实验对象:招募30名大学生作为实验对象,年龄在18-25岁之间,男女比例均衡。
2. 实验材料:选取与实验无关的图片、文字和声音作为刺激材料。
3. 实验设计:采用2(内隐记忆范式:线索-线索范式、线索-非线索范式)×2(线索类型:线索、非线索)的混合实验设计。
4. 实验步骤:(1)实验前,对实验对象进行分组,分为线索-线索范式组和线索-非线索范式组。
(2)两组分别进行内隐记忆范式实验。
①线索-线索范式组:实验对象先学习一组图片,然后在测试阶段,要求他们在看到线索图片后,尽可能快地判断测试图片是否与线索图片相同。
②线索-非线索范式组:实验对象先学习一组图片,然后在测试阶段,要求他们在看到线索图片后,尽可能快地判断测试图片是否与线索图片不同。
(3)记录实验对象在每个范式中的反应时和准确率。
四、实验结果1. 线索-线索范式组在反应时和准确率上均优于线索-非线索范式组。
2. 在线索-线索范式组中,当线索为相同图片时,反应时和准确率均高于线索为不同图片时。
3. 在线索-非线索范式组中,当线索为不同图片时,反应时和准确率均高于线索为相同图片时。
五、实验讨论1. 内隐记忆范式在实验过程中,能够有效地激发实验对象的内隐记忆。
2. 线索-线索范式比线索-非线索范式在提高内隐记忆提取效果方面更具优势。
3. 实验结果提示,在今后的内隐记忆研究中,可以采用线索-线索范式作为内隐记忆提取的有效方法。
六、实验结论本实验通过比较不同内隐记忆范式对内隐记忆提取效果的影响,发现线索-线索范式在提高内隐记忆提取效果方面具有显著优势。
外显记忆和内隐记忆实验报告外显记忆和内隐记忆实验报告引言外显记忆和内隐记忆是关于记忆形式和表达方式的两个重要概念。
外显记忆指的是人们有意识地回忆和提取信息的能力,而内隐记忆则是无意识地表现出来的记忆。
本实验旨在探索外显记忆和内隐记忆的区别和特点。
方法1.设计实验任务:选择适当的实验任务,比如记忆单词、识别图片等。
2.招募参与者:招募一定数量的参与者,确保实验结果的可靠性。
3.分组实验:将参与者随机分为外显记忆组和内隐记忆组。
4.进行实验:让外显记忆组和内隐记忆组分别完成实验任务,并记录其表现和反应时间。
5.数据分析:使用合适的统计方法对实验数据进行分析,比较两组的表现差异。
结果根据实验数据分析结果,得出以下结论: - 外显记忆组的表现结果明显优于内隐记忆组,表明外显记忆对任务的完成有积极影响。
-外显记忆组的反应时间较内隐记忆组更短,说明外显记忆能够更快地提取和回忆信息。
- 内隐记忆组的表现结果比较稳定,虽然相对较差,但也表明内隐记忆对任务的完成有一定的作用。
讨论通过本实验的研究,我们对外显记忆和内隐记忆有了更深入的了解。
外显记忆在记忆任务中发挥重要作用,可以有意识地进行信息的回忆和提取,而内隐记忆则是一种无意识地进行信息处理的方式。
两种记忆形式在不同任务中可能有不同的表现效果,需要进一步研究和探索。
结论外显记忆和内隐记忆在记忆任务中的表现差异明显。
外显记忆具有积极的影响,能够更好地完成任务,并且反应时间更短。
内隐记忆虽然表现相对较差,但仍对任务完成有一定作用。
本研究有助于增进对记忆形式的理解,为进一步研究记忆和认知提供了参考。
参考文献[1] Smith, E. E., & Schwartz, B. L. (1997). In search of memory: The emergence of a new science of mind. New York:Basic books.外显记忆和内隐记忆实验报告(续)引言回顾外显记忆和内隐记忆是关于记忆形式和表达方式的两个重要概念。
一、实验背景与目的内隐联想测验(Implicit Association Test,简称IAT)是由Greenwald等人在1998年提出的一种测量个体内隐态度的实验方法。
内隐态度是指个体无意识中存在的,可能影响其认知、情感和行为反应的态度。
本研究旨在通过内隐联想测验,探究被试对于特定社会群体的内隐态度,并分析其与外显态度之间的关系。
二、实验方法1. 被试选择:招募50名自愿参与实验的大学生作为被试,其中男性25名,女性25名,年龄在18-25岁之间。
2. 实验材料:选择与性别、种族、地域等社会群体相关的词汇作为实验材料。
词汇分为概念词(如“男性”、“女性”、“黑人”、“白人”等)和属性词(如“优秀”、“聪明”、“懒惰”、“愚笨”等)。
3. 实验流程:- 被试进入实验室,了解实验目的和流程。
- 被试进行颜色命名任务和单词命名任务,以消除疲劳和适应实验环境。
- 进行IAT实验,分为相容任务和不相容任务。
- 相容任务:被试需要将概念词和属性词进行匹配,如将“男性”与“优秀”匹配,将“女性”与“懒惰”匹配。
- 不相容任务:被试需要将概念词和属性词进行匹配,但匹配结果与相容任务相反,如将“男性”与“懒惰”匹配,将“女性”与“优秀”匹配。
- 记录被试在完成相容任务和不相容任务时的反应时。
4. 数据分析:使用SPSS软件对被试的反应时进行统计分析,计算被试在相容任务和不相容任务中的反应时差异,以此判断被试的内隐态度。
三、实验结果1. 反应时分析:被试在相容任务中的反应时明显短于不相容任务中的反应时,说明被试在相容任务中能够更快地将概念词和属性词进行匹配,表明被试的内隐态度与相容任务中的匹配结果一致。
2. 内隐态度与外显态度的关系:通过问卷调查,了解被试的外显态度。
结果表明,被试的内隐态度与外显态度之间存在显著的正相关关系,即被试的内隐态度与其外显态度一致。
四、讨论1. 内隐联想测验的有效性:本研究结果表明,内隐联想测验能够有效地测量个体的内隐态度,为内隐态度的研究提供了可靠的方法。
内隐记忆实验报告一、实验简介:
Schacter等1980年进行了一个实验研究。
首先让被试阅读一些单词,例如:assassin,octopus,avocado,mystery,sheriff,climate。
一小时后,再做两次实验:首先是再认测验,被试不会有任何困难;其次是补笔测验,向被试呈现一些有字母残缺的单词,要求尽可能地将残缺字母填补上,例如:ch__nk,o_t_us,_og_y_,_l_m_te。
在这次测验中,被试对其中的两个残缺单词很难做出正确解答,即chipmunk和bogeyman;而对其它单词就很容易了。
这是因为在一小时以前见过octopus和climate这两个词。
这种记忆被称为启动效应(priming effect)。
在实验中,Schacter等人对测验的时间间隔进行了控制,有的是在一小时后,有的是在一周后进行测试。
在这两种情况下,后者对所学单词的再认,即有意识的回忆,远不如前者准确,但对于补笔测验的结果,两种情况下完全等同。
这就是说,引起单词填补测验中的启动效应的,是在测验前看到这一单词所引起的某种并非自觉记忆的因素。
同样有意思的是,对某一单词而言,即使被试不记得在学习阶段看到过这一单词,启动效应也会产生。
事实上,不管被试记不记得在学习阶段看到过该单词,启动效应的强度是一样的。
这些研究结果似乎告诉我们:启动效应的产生不依赖于有意识的记忆。
在大量实验的基础上,Graf和Schacter于1985年提出了内隐记忆和外显记忆两个概念,内隐记忆从现象上来讲就是:被试在操作某任务时,不经有意识地回忆,存储在大脑中的信息会在操作中自动起作用。
内隐记忆的特点是:被试对信息的提取是无意识的。
由于内隐记忆的特征限制,要测量内隐记忆只能用间接法,而不能按照传统方法直接来测量记忆的内容。
目前,测量内隐记忆的方法有知觉辨认、单词补笔等。
本实验采用知觉辨认和再认的方法,以验证内隐记忆现象的客观存在,比较外显和内隐记忆测试的结果有何不同。
二、实验仪器与实验材料:
实验仪器:认知实验室电脑及内隐记忆相关仪器一套
实验材料:共有160个词语,分成两组,每组各80个词语。
一组为学习用词,一组为混淆用词
三、被试选取:
该实验选取安徽大学08级应用心理学专业学生39名作为被试,其中男生19名,女生20名。
四、实验程序:
(1)学习
每个被试按5个缓冲词―40个学习词―5个缓冲词的顺序学习(这个分类过程被试不知道),每个词语呈现1秒。
40个学习词及10个缓冲词是分别从80个学习词及20个缓冲词中随机挑选出来的,随机呈现给被试。
休息5分钟。
重复上述程序,只是换了剩余的10个缓冲词和剩余的40个学习词。
休息15分钟。
(2)测试
每个被试做4个测试,流程为:再认1―知觉辨认1―知觉辨认2―再认2。
①再认1:
呈现40个词语,其中20个学习过的(随机从80个学习用词中挑选),20个没有学习过的(随机从80个混淆用词中挑选),依次逐个呈现,当被试按键反应后呈现下一个字。
②知觉辨认1:
呈现40个词语,其中20个是学习过的(随机从剩余的60个学习用词中挑选);20个没有学习过的(随机从剩余的60个混淆用词中挑选)。
每个词逐个随机呈现,呈现时间为50ms。
被试直接在计算机上输入辨认的结果;然后按键呈现下一个词语。
③知觉辨认2:
程序同知觉辨认1。
呈现40个词语,其中20个学习过的是随机从剩余的40个学习用词中挑选出来的;20个没有学习过的是随机从剩余的40个混淆用词中挑选出来的。
随机呈现给被试。
④再认2:
程序同与再认1。
呈现40个词语,其中20个学习过的是随机挑选后剩余的20个学习用词;20个没有学习过的是随机挑选后剩余的20个混淆用词。
随机呈现给被试。
五、实验结果:(结果均为39名被试的平均成绩)
表1 旧词知觉辨认正确率与新词知觉辨认正确率配对T检验
辨认词性质平均数(%)标准差自由度df t p
旧词 38 p<
新词
由上表可知,旧词知觉辨认正确率与新词知觉辨认正确率在水平上差异显着,证明内隐记忆现象是存在的。
由(再认击中率—再认虚报率)得到外显记忆的成绩,由(旧词知觉辨认正确率—新词知觉辨认正确率)得到内隐记忆的成绩,二者进行配对T检验,结果如下表:
表2 内隐记忆与外显记忆配对T检验
变量性质平均数标准差自由度 t p
内隐记忆 38 p<
外显记忆
由上表可知,内隐记忆与外显记忆成绩在水平上差异显着,说明内隐记忆与外显记忆不同,二者分属于两个不同的记忆过程。
六:结果讨论:
①,本实验采用知觉辨认和再认的方法,验证了内隐记忆的存在,并且证明内隐记忆与外显记忆是分属于两个不同的记忆过程。
②,本实验结果显示,不同的个体的内隐记忆和外显记忆的成绩之间有明显差异,这一方面是因为个体差异的存在,另一方面可能是因为有部分被试实验态度不端正,没有认真实验。
③,经试验后与不同被试交流发现,实验的指导语不够明确,而且对被试的具体实验操作也没有进行详细的规定,导致被试的结果不具代表性,比如:在知觉辨认时,有的被试为了更清楚的看清闪现的词语,就把电脑屏幕的分辨率调高,这使得其成绩明显提高,不能客观反映事实。
这些影响要在以后的实验中注意消除。
参考文献:
朱滢启动效应-无意识的记忆当代心理学研究北京大学出版社 37-67
彭聃龄《普通心理学》北京师范大学出版社 239-242
朱滢《实验心理学》北京大学出版社 369-395。