第6章 净现值和投资评价的其他方法
- 格式:pdf
- 大小:235.22 KB
- 文档页数:7
罗斯《公司理财》笔记整理第一章导论1. 公司目标:为所有者创造价值,公司价值在于其产生现金流能力。
2. 财务管理的目标:最大化现有股票的每股现值。
3. 公司理财可以看做对一下几个问题进行研究:1. 资本预算:公司应该投资什么样的长期资产。
2. 资本结构:公司如何筹集所需要的资金。
3. 净运营资本管理:如何管理短期经营活动产生的现金流。
4. 公司制度的优点:有限责任,易于转让所有权,永续经营。
缺点:公司税对股东的双重课税。
第二章会计报表与现金流量资产= 负债+ 所有者权益(非现金项目有折旧、递延税款)EBIT(经营性净利润)= 净销售额- 产品成本- 折旧EBITDA = EBIT + 折旧及摊销现金流量总额CF(A) = 经营性现金流量- 资本性支出- 净运营资本增加额= CF(B) + CF(S) 经营性现金流量OCF = 息税前利润+ 折旧- 税资本性输出= 固定资产增加额+ 折旧净运营资本= 流动资产- 流动负债第三章财务报表分析与财务模型1. 短期偿债能力指标(流动性指标)流动比率= 流动资产/流动负债(一般情况大于一)速动比率= (流动资产- 存货)/流动负债(酸性实验比率)现金比率= 现金/流动负债流动性比率是短期债权人关心的,越高越好;但对公司而言,高流动性比率意味着流动性好,或者现金等短期资产运用效率低下。
对于一家拥有强大借款能力的公司,看似较低的流动性比率可能并非坏的信号2. 长期偿债能力指标(财务杠杆指标)负债比率= (总资产- 总权益)/总资产or (长期负债+ 流动负债)/总资产权益乘数= 总资产/总权益= 1 + 负债权益比利息倍数= EBIT/利息现金对利息的保障倍数(Cash coverage radio) = EBITDA/利息3. 资产管理或资金周转指标存货周转率= 产品销售成本/存货存货周转天数= 365天/存货周转率应收账款周转率= (赊)销售额/应收账款总资产周转率= 销售额/总资产= 1/资本密集度4. 盈利性指标销售利润率= 净利润/销售额资产收益率ROA = 净利润/总资产权益收益率ROE = 净利润/总权益5. 市场价值度量指标市盈率= 每股价格/每股收益EPS 其中EPS = 净利润/发行股票数市值面值比= 每股市场价值/每股账面价值企业价值EV = 公司市值+ 有息负债市值- 现金EV乘数= EV/EBITDA6. 杜邦恒等式ROE = 销售利润率(经营效率)x总资产周转率(资产运用效率)x权益乘数(财杠)ROA = 销售利润率x总资产周转率7. 销售百分比法假设项目随销售额变动而成比例变动,目的在于提出一个生成预测财务报表的快速实用方法。
第6章净现值和投资评价的其他方法净现值(NPV)是一种常用的投资评价方法,它可以帮助投资者评估并决策是否值得进行项投资。
除了净现值之外,还有一些其他的投资评价方法也可以用来辅助决策,本章将对净现值和其他投资评价方法进行介绍和比较。
一、净现值(NPV)净现值是投资回报与投资成本之间的差额。
当NPV大于零时,说明投资收益高于投资成本,值得进行投资;当NPV小于零时,说明投资收益低于投资成本,不值得进行投资。
NPV的计算方法如下:NPV=现金流量/(1+折现率)^n其中,现金流量是每年的预期收益或现金流量,折现率是一个基于风险和时间价值的参数,n是投资期限。
净现值的优点是能够考虑时间价值和风险,比较全面地评估投资的价值。
然而,净现值的计算并不完全准确,会受到很多因素的影响,例如预测未来现金流量的不确定性、折现率的选择等。
二、内部收益率(IRR)内部收益率是指使净现值为零的折现率。
即,IRR是投资回报与投资成本相等的折现率。
如果IRR大于所要求的最低收益率,说明投资收益高于要求,值得进行投资;如果IRR小于最低收益率,说明投资收益低于要求,不值得进行投资。
内部收益率的计算方法比较复杂,可以通过试探法或迭代法求解。
与净现值相比,内部收益率更重视投资回报和最低收益率之间的关系,而不是具体的数值。
内部收益率的优点是能够更直观地表示投资收益与要求收益之间的关系,更易于理解和比较。
但与之相比,内部收益率在计算和解释上更加困难,容易出现多个根或无解的情况。
三、投资回收期(PBP)投资回收期是指投资成本回收所需的时间。
投资回收期越短,说明投资回报越快,投资风险越小。
投资回收期的计算方法如下:PBP=投资成本/平均年现金流量投资回收期的优点是计算简单,易于理解和比较。
然而,投资回收期并未考虑现金流量的时间价值和整个投资期限的长短。
四、盈利指数(PI)盈利指数是投资回报与投资成本的比率。
当盈利指数大于1时,说明投资回报大于投资成本,值得进行投资;当盈利指数小于1时,说明投资回报小于投资成本,不值得进行投资。
第六章投资管理本章考情分析本章是财务管理的一个重点章节,本章从题型来看不仅在客观题中出现,而且年年都要从计算分析题和综合题的考察中出现。
客观题部分【考点一】投资管理的主要内容1.企业投资管理的特点【例题1·多选题】与企业日常经营活动相比,企业投资的主要特点表现在()。
A.属于企业的战略性决策B.属于企业的非程序化管理C.投资价值的波动性大D.实物形态具有变动性和易变性【答案】ABC【解析】选项D是营运资金的特点2.企业投资的分类【例题2·单选题】按投资活动与企业本身的生产经营活动的关系可以将投资分为()。
A.直接投资与间接投资B.项目投资与证券投资C.发展性投资与维持性投资D.对内投资与对外投资【答案】A【解析】【例题3.多选题】下列有关投资分类之间关系表述正确的有()A.项目投资都是直接投资B.证券投资都是间接投资C.对内投资都是直接投资D.对外投资都是间接投资【答案】ABC【解析】直接投资与间接投资、項目投资与证券投资,两种投资分类方式的内涵和范围是一致的,只是分类角度不同。
直接投资与间接投资强调的是投资的方式性,实业投资与金融投资强调的是投资的对象性。
对内投资都是直接投资,对外投资主要是间接投资,但也可能是直接投资,特别是企业间的横向经济联合中的联营投资。
3.投资管理的原则【例题4·多选题】下列属于投资管理应遵循的原则有()。
A.可行性分析原则B.结构平衡原则C.权益筹资原则D.动态监控原则【答案】ABD【解析】投资管理应遵循的原则有可行性分析原则、结构平衡照则、动态监控原则。
【例题5·判断题】按照投资评价的可行性原则的要求,在投资项目可行性研究中,应首先进行财务可行性评价,再进行技术可行性评价,如果项目具备财务可行性和技术可行性,就可以做出该项目应当投资的决策。
()【答案】×【解析】投资项目可行性分析是投资管理的重要组成部分,其主要任务是对投资项目能否实施的可行性进行科学的论证,主要包括环境可行性,技术可行性、市场可行性、财务可行性等方面。
净现值和投资评价的其他方法1. 净现值(NPV)净现值(Net Present Value,简称NPV)是一种常用的投资评价方法,用于衡量一个项目或投资的经济利益。
它的核心原理是将未来的现金流转化为当前的价值,并计算投资的净现值。
净现值的计算公式如下:NPV = CF0 + (CF1 / (1+r)^1) + (CF2 / (1+r)^2) + ... + (CFn / (1+r)^n)其中,NPV表示净现值,CF0表示投资现金流的初始金额,CF1至CFn表示每个期间的现金流,r表示贴现率,n表示投资的时间周期。
如果净现值大于零,则意味着项目或投资具有积极的净现值,可以被接受。
相反,如果净现值小于零,则意味着项目或投资的净现值为负,可能不利于投资者。
2. 投资评价的其他方法除了净现值以外,还有一些其他常用的投资评价方法,可用于评估项目或投资的经济效益。
下面将介绍几种常见的方法。
2.1 内部收益率(IRR)内部收益率(Internal Rate of Return,简称IRR)是指使得项目或投资的净现值等于零的贴现率。
在计算净现值时,如果找到了使净现值等于零的贴现率,则该贴现率就是项目或投资的内部收益率。
内部收益率可以作为一个项目或投资的衡量指标,用于评估其经济利益。
当项目或投资的内部收益率高于期望收益率时,该项目或投资被认为是可接受的。
相反,如果内部收益率低于期望收益率,则可能不值得投资。
2.2 收回期(Payback Period)收回期(Payback Period)是指从投资开始到收回全部投资金额所需的时间。
收回期是一个衡量项目或投资回收速度的指标,通常以年为单位。
对于项目或投资,较短的收回期意味着回收资金速度更快,风险较低。
然而,收回期评价方法忽略了时间价值的概念,可能不够准确。
2.3 财务指标比较(Financial Ratio Comparison)财务指标比较是一种将不同指标进行对比以评估项目或投资的方法。
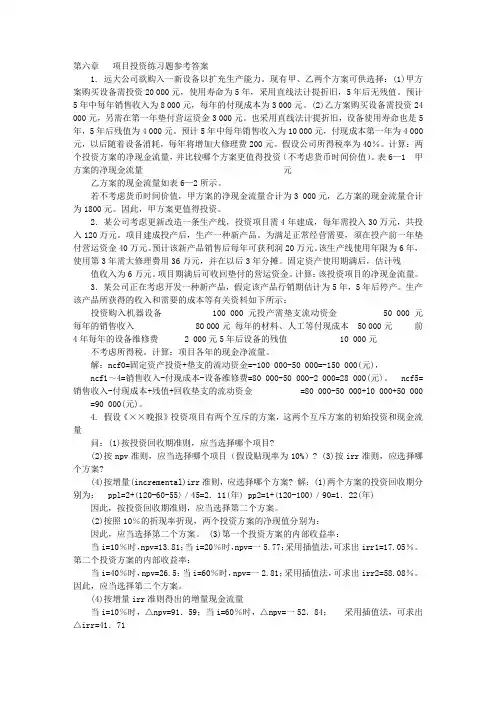
第六章项目投资练习题参考答案1. 远大公司欲购入一新设备以扩充生产能力。
现有甲、乙两个方案可供选择:(1)甲方案购买设备需投资20 000元,使用寿命为5年,采用直线法计提折旧,5年后无残值。
预计5年中每年销售收入为8 000元,每年的付现成本为3 000元。
(2)乙方案购买设备需投资24000元,另需在第一年垫付营运资金3 000元。
也采用直线法计提折旧,设备使用寿命也是5年,5年后残值为4 000元。
预计5年中每年销售收入为10 000元,付现成本第一年为4 000元,以后随着设备消耗,每年将增加大修理费200元。
假设公司所得税率为40%。
计算:两个投资方案的净现金流量,并比较哪个方案更值得投资(不考虑货币时间价值)。
表6—1 甲方案的净现金流量元乙方案的现金流量如表6—2所示。
若不考虑货币时间价值,甲方案的净现金流量合计为3 000元,乙方案的现金流量合计为1800元。
因此,甲方案更值得投资。
2.某公司考虑更新改造一条生产线,投资项目需4年建成,每年需投入30万元,共投入120万元。
项目建成投产后,生产一种新产品。
为满足正常经营需要,须在投产前一年垫付营运资金40万元。
预计该新产品销售后每年可获利润20万元。
该生产线使用年限为6年,使用第3年需大修理费用36万元,并在以后3年分摊。
固定资产使用期满后,估计残值收入为6万元。
项目期满后可收回垫付的营运资金。
计算:该投资项目的净现金流量。
3.某公司正在考虑开发一种新产品,假定该产品行销期估计为5年,5年后停产。
生产该产品所获得的收入和需要的成本等有关资料如下所示:投资购入机器设备 100 000元投产需垫支流动资金 50 000元每年的销售收入 80 000元每年的材料、人工等付现成本 50 000元前4年每年的设备维修费 2 000元5年后设备的残值 10 000元不考虑所得税。
计算:项目各年的现金净流量。
解:ncf0=固定资产投资+垫支的流动资金=-100 000-50 000=-150 000(元),ncf1~4=销售收入-付现成本-设备维修费=80 000-50 000-2 000=28 000(元)。
博迪《金融学》第2版课后习题及详解第6章投资项目分析一、概念题1.净现值(net present value)答:净现值是指投资项目投入使用后的净现金流量,按资本成本或企业要求达到的报酬率折算为现值,减去初始投资以后的余额,用公式可以表示为:。
其中,NPV为净现值,NCF t为第t年的净现金流量,k为适当贴现率,n为项目预计使用年限,C为初始投资额。
净现值通常用于项目投资决策,这一方法称为净现值法。
净现值法的决策原则是:选择净现值为正的项目,放弃净现值为负的项目;两个或多个项目的净现值均为正时,选择净现值最大的项目。
2.资本成本(cost of capital)答:资本成本是指企业为筹集和使用资本所付出的代价或费用,亦称“资金成本”。
资本成本包括资本筹集费用和资本使用费用两部分。
资本筹集费用是指企业在资本筹集过程中所发生的各种费用,如发行股票、债券的注册费、代理费、资信评估费、银行借款手续费、担保费等。
资本使用费用是指因使用资本而向资本所有者所支付的报酬,如支付给股东的股息或红利、支付给债权人的利息等。
资本成本既可用绝对数表示,也可用相对数表示。
资本成本从不同角度、按不同标准可分为不同种类:(1)资本总成本与单位资本成本。
资本总成本是指企业为筹集和使用资本所发生的全部成本费用。
单位资本成本是指企业使用单位资本所付出的代价。
(2)个别资本成本、综合资本成本与边际资本成本。
个别资本成本是指企业采取不同筹资方式筹集和使用不同资本的成本;综合资本成本是个别资本成本的加权平均数,反映企业筹集和使用资本的综合成本水平;边际资本成本是指资本每增加一个单位而增加的成本。
个别资本成本反映某种筹资方式的资本成本水平,综合资本成本反映企业各种筹资方式的综合资本成本水平,边际资本成本则反映追加资本的资本成本水平。
(3)负债资本成本与权益资本成本。
3.敏感性分析(sensitivity analysis)答:敏感性分析是指在确定性分析的基础上,通过进一步分析,预测项目主要不确定因素的变化对项目评价指标(如会计内部收益率、净现值等)的影响,从中找出敏感因素,确定评价指标对该因素的敏感程度和项目对其变化的承受能力的分析方法。
正保远程教育旗下品牌网站 美国纽交所上市公司(NYSE:DL)中华会计网校 会计人的网上家园 中级会计师考试辅导《财务管理》第六章讲义2净现值(NPV )1.公式净现值(NPV )=未来现金净流量现值-原始投资额现值 =未来现金净流入量现值-未来现金净流出量现值净现值也可以理解成为投资项目全部寿命期内,各年净现金流量现值的代数和,即现金流量总现值。
例如,假设【例题1】中,M 公司对该投资项目的必要收益率为20%,则该投资项目的净现值可计算如下:[答疑编号5688060203] 例如,在【例题2】中,假设甲公司对第二代产品开发项目要求的必要收益率是9%,由于该项目营业期内的部分现金净流量符合年金形式,可利用计算年金现值的方法计算净现值: [答疑编号5688060204] NPV =323×(P/A ,9%,4)+710.5×(P/F ,9%,5)-1300 =323×(P/A ,9%,5)+387.5×(P/F ,9%,5)-1300 =1508.21-1300=208.21(万元)2.贴现率的确定——投资者所期望的最低投资报酬率1)市场利率:整个社会投资报酬率的最低水平,可以视为无风险最低报酬率要求。
2)投资者希望获得的预期最低投资报酬率:考虑了投资项目的风险补偿因素以及通货膨胀因素。
3)企业平均资本成本率:企业对投资项目要求的最低报酬率。
3.经济意义:超额收益——投资方案报酬超过基本报酬(必要收益率)后的剩余收益例如,假设企业的必要报酬率为8%,有A 、B 、C 三个投资项目,有关数据如下(单位:元):计算三个项目的净现值分别为: NPV (A )=110/1.08-100=1.85>0 NPV (B )=108/1.08-100=0NPV (C )=106/1.08-100=-1.85<0可见,三个项目尽管都盈利,但A 项目预期收益率10%大于资本成本8%,其净现值为正;B 项目预期收益率8%等于资本成本,其净现值为0;C 项目预期收益率6%小于资本成本8%,其净现值为负。
考点:企业投资的分类1.下列投资活动中,属于间接投资的是()。
A.建设新的生产线B.开办新的子公司C.吸收合并其他企业D.购买公司债券【答案】D【解析】间接投资,是将资金投放于股票、债券等资产上的企业投资。
2.按照企业投资的分类,下列各项中,属于发展性投资的有()。
A.企业间兼并收购的投资B.更新替换旧设备的投资C.大幅度扩大生产规模的投资D.开发新产品的投资【答案】ACD【解析】发展性投资也可以称为战略性投资,是指对企业未来的生产经营发展全局有重大影响的企业投资;维持性投资也可以称为战术性投资,是为了维持企业现有的生产经营正常顺利进行,不会改变企业未来生产经营发展全局的企业投资。
选项A、C、D为发展性投资,选项B为维持性投资。
3.某投资者进行间接投资,与其交易的筹资者是在进行直接筹资;某投资者进行直接投资,与其交易的筹资者是在进行间接筹资。
()【答案】×【解析】直接筹资,是企业直接与资金供应者协商融通资金的筹资活动;间接筹资,是企业借助于银行和非银行金融机构而筹集资金。
间接投资是将资金投放于股票、债券等资产上的企业投资,即把资金投给外部的相关主体,会产生与其交易的筹资者,如果该筹资者自己发行股票和债券筹集资金,此筹资者是进行直接筹资;但是如果该筹资者是将其持有的其他公司的股票或债券出售获取资金,这并不属于筹资行为。
直接投资是将资金直接投放于形成生产经营能力的实体性资产,直接谋取经营利润的企业投资,并不是把资金投给企业外部的相关主体,不会产生与其交易的筹资者。
总之投资的直接、间接与筹资的直接、间接没有必然联系。
考点:项目现金流量1.投资项目是否具有财务可行性,完全取决于该项目在整个寿命周期内获得的利润总额是否超过整个项目投资成本。
()【答案】×【解析】对于投资方案财务可行性来说,项目的现金流量状况比会计期间盈亏状况更为重要。
项目是否可行的关键是看能否获得超过项目投资的现金回收。
第6章净现值和投资评价的其他方法1.回收期与净现值如果某项目会带来常规的现金流,而且其回收期短于该项目的生命周期,你可以明确地说出该项目净现值的代数符号吗?为什么?如果该项目的折现回收期短于该项目的生命周期,此时的情况又是怎么样?请解释。
解:如果项目会带来常规的现金流(现金流只改号一次,且开始为负,后来为正),①回收期短于项目的生命周期意味着,在折现率为0的情况下,NPV为正值。
折现率大于0时,回收期依旧会短于项目的生命周期,但根据折现率小于、等于、大于IRR的情况,NPV 可能为正、为零、为负。
→根据那个典型的图来分析(横轴为贴现率,纵轴为NPV)②折现回收期包含了相关折现率的影响。
如果一个项目的折现回收期短于该项目的生命周期,NPV一定为正值。
2.净现值假设某项目有常规的现金流,而且其净现值为正。
根据这个条件,你对该项目的回收期了解多少?折现回收期呢?盈利指数呢?内部收益率呢?请解释。
解:如果某项目有常规的现金流,而且NPV为正,该项目回收期一定短于其生命周期;因为折现回收期是用与NPV相同的折现率计算出来的,如果NPV为正,折现回收期也会短于该项目的生命周期;NPV为正表明未来现金流入流大于初始投资成本,盈利指数必然大于1;IRR必定大于必要报酬率。
3.比较投资标准对下列的投资准则下定义并讨论其潜在的缺陷。
根据你的定义,阐述如何根据这些标准来接受或拒绝某个独立的项目。
①回收期②平均会计收益率③内部收益率④盈利指数⑤净现值解:①回收期:收回初始投资所需要的时间。
回收期法就是简单地计算出一系列现金流的盈亏平衡点。
判断标准:如果回收期小于我们设置的回收期标准(其实就是该项目的生命周期)那么可以接受该项目;如果回收期大于我们设置的回收期标准那么应该拒绝该项目。
缺陷:忽略了回收期后的现金流;未考虑货币的时间价值,也即未考虑现金流的序列(先后)问题;回收期标准选择的主观性。
②平均会计收益率:该项目整个期间的平均收益/平均投资额。
平均会计收益率为扣除所得税和折旧之后的项目平均收益除以整个项目期限内的平均账面投资额。
判断标准:如果AAR大于我们设置的AAR标准(公司的目标会计收益率)那么可以接受该项目;如果AAR小于我们设置的AAR标准那么应该拒绝该项目。
缺陷:未采用现金流(其最大的缺陷在于没有使用正确的原始材料);未考虑货币的时间价值,也即未考虑现金流的序列(先后)问题;AAR标准选择的主观性。
③内部收益率:使NPV为零的贴现率。
判断标准:如果是常规的现金流(现金流先负后正的投资型),那么当贴现率小于IRR时应该接受该项目,当贴现率大于IRR时应拒绝该项目;如果是融资型(现金流先正后负)那么与前面判断标准相反;如果是混合型(现金流变号两次以上),则应该修正IRR来判断。
缺陷:对于独立项目和互斥项目,投资还是融资的问题、多重IRR的问题;对于互斥项目,规模问题、时间序列问题。
④盈利指数:初始投资所带来的后续现金流的现值/初始投资。
判断标准:PI大于1则应该接受该项目;PI小于1则该拒绝该项目。
缺陷:倘若初始投资期之后,在资金使用上还有限制,那盈利指数就会失效。
⑤净现值:NPV判断标准:当NPV大于零时,接受该项目;当NPV小于零时,拒绝该项目。
其具有三个特点:使用了现金流量;包含了项目全部现金流量;对现金流量进行了合理的折现。
4.回收期与内部收益率某项目每阶段均有永续的现金流C,并且其成本为I,必要报酬率为R。
那么该项目的回收期与其内部收益率之间的关系是什么?对于一个拥有相对固定现金流的长期项目而言,你的回答意味着什么?解:设回收期为PP,则I=C×PP,PP=I/C;0=-I+C/IRR,IRR=C/I。
所以PP和IRR是互为倒数关系;这意味着对一个拥有相对固定现金流的长期项目而言,回收期越短,IRR越大,并且IRR 近似等于回收期的倒数。
5.国际投资项目2004年11月,汽车制造商本田公司计划在格鲁吉亚建一个自动化的传送厂,并对俄亥俄州的传送厂进行扩张。
本田公司明显觉得在美国有这些设备将使公司更加有竞争力,并带来价值。
其他的公司,例如富士公司、瑞士龙沙有限公司也得出类似的结论并采取相似的行动。
汽车、胶片与化学药品的国外制造商得出类似这种结论的原因有哪些?解:原因有很多,最主要的两个是运输成本以及汇率的原因。
在美国制造生产可以接近于产品销售地,极大的节省了运输成本。
同样运输时间的缩短也减少了商品的存货。
跟某些可能的制造生产地来说,选择美国可能可以一定程度上减少高额的劳动力成本。
还有一个重要因素是汇率,在美国制造生产所付出的生产成本用美元计算,在美国的销售收入同样用美元计算,这样可以避免汇率的波动对公司净利润的影响。
6.资本预算问题我们在本章所讨论的各种标准在实际应用时可能出现什么问题?哪种标准最容易应用?哪种标准最难?解:最大的问题就在于如何估计实际的现金流。
确定一个适合的折现率也同样非常困难。
回收期法最为容易,其次是平均会计收益率法,折现法(包括折现回收期法,NPV法,IRR 法和PI法)都在实践中相对较难。
7.非盈利实体的资本预算我们所讨论的资本预算法则是否可以应用于非盈利公司?这些非盈利实体是如何做资本预算的?美国政府是如何做资本预算的?在评价支出议案时,是否应使用这些方法?解:可以应用于非盈利公司,因为它们同样需要有效分配可能的资本,就像普通公司一样。
不过,非盈利公司的利润一般都不存在。
例如,慈善募捐有一个实际的机会成本,但是盈利却很难度量。
即使盈利可以度量出来,合适的必要报酬率也没有办法确定。
在这种情况下,回收期法常常被用到。
另外,美国政府是使用实际成本/盈利分析来做资本预算的,但需要很长时间才可能平衡预算。
8.净现值项目A 的投资额为100万美元,项目B 的投资额为200万美元。
这两个项目均有唯一的内部收益率20%。
那么下列的说法正确与否?对0-20%之间的任何折现率,项目B 的净现值为项目A 的2倍。
请解释。
解:这种说法是错误的,如果项目B 的现金流流入的更早,而项目A 的现金流流入较晚,在一个较低的折现率下,A 项目的NPV 将超过B 项目。
不过,在项目风险相等的情况下,这种说法是正确的。
如果两个项目的生命周期相等,项目B 的现金流在每一期都是项目A 的两倍,则B 项目的NPV 为A 项目的两倍。
9.净现值与盈利指数项目的适宜折现率为10%。
公司选择承担项目A 。
在股东的午宴中,其中的一个股东是某养老保险基金的管理者,其拥有公司很大一部分股份,他不解为什么会选择项目A 而不选择项目B ,毕竟项目B 有更高的盈利指数。
如果你是公司的CFO ,你将如何评价公司的这一行为?是否在某些条件下,公司将选择项目B?解:这是两个互斥项目的比较问题,因此应该求出其增量现金流,用初始投资额较大的减去较小的,即用A 减去B ,得到现金流(-500;500;100), ①比较NPV :A 的NPV 较B 的NPV 大,因此应该选A ; ②计算增量NVP :增量NPV =-500+%)101(500++%)101(2100+=37.2>0,因此应该采取A ;③比较增量内部收益率与贴现率:设增量内部收益率为IRR , 则,0=-500+)1(500IRR ++)1(2100IRR +,求出IRR >10%,因此应选A 。
尽管A 项目的盈利指数低于B 项目,但A 项目具有较高的NPV ,所以应该选A 项目。
盈利指数判断失误的原因在于B 项目比A 项目需要更少的投资额。
只有在资金额受限的情况下(资本配置),公司的决策才会有误。
10.内部收益率①如果两个项目的现金流均相同,那么哪个项目将会有更高的内部收益率?为什么? ②如果C1B =2C1A ,C2B =2C2A ,C3B = 2C3A ,那么IRRA=IRRB吗?解:①A 将会有较高的IRR ,因为A 项目的初期投资低于项目B 。
→根据公式可知 ②1000=)1(11x ++)1(21x ++)1(31x +2000=)1(12y ++)1(22y ++)1(32y +一对比知道,IRRA=IRRB,相同,因为项目B 的初始投资额与现金流量都为项目A 的两倍。
11.净现值你正在评估项目A 与项目B 。
项目A 有短期的未来现金流,而项目B 有较长期的未来现金流。
哪个项目对必要报酬率变化更加的敏感?为什么?解:B 对必要报酬率变化更加敏感,原因在于货币的时间价值。
有较长期的未来现金流会对利率的变动更加敏感,这种敏感度类似于债券的利率风险。
12.修正内部收益率对于MIRR 这一缩写的一种解释是“无意义的内部收益率”,你认为为什么会这样讲? 解:MIRR 的计算方法是找到所有现金流出的现值以及项目结束后现金流入的未来值,然后计算出两笔现金流的IRR 。
因此,两笔现金流用同一利率(必要报酬率)折现,因此,MIRR 不是真正的利率。
相反,考虑IRR 。
如果你用初始投资的未来值计算出IRR ,就可以复制出项目未来的现金流量。
13.净现值 据称,净现值法假定内部的现金流以必要报酬率进行再投资。
这种说法是否正确?为了回答这个问题,假设你用常规的方法来计算某项目的净现值。
接着,假设你会这样做: ①计算除最初投入费用外的所有现金流的终值(以项目的完结为终点),并假定这些现金流以必要报酬率进行再投资,从而可以得到该项目终值的一个数目。
②使用这个数目与最初的投入费用计算该项目的现值。
此时,你将很容易证明,只有你在第一步使用必要报酬率作为再投资所能获得的收益率时,你得到的净现值才会与用常规方法计算得到的一样。
解:这种说法是错误的。
如果你将项目期末的内部现金流以必要报酬率计算出NPV 和初始投资,你将会得到相同的NPV 。
但是,NPV 并不涉及内部的现金流再投资的问题。
14.内部收益率 据称,内部收益率假定内部的现金流以内部收益率进行再投资。
这种说法是否正确?为了回答这个问题,假设你用常规的方法来计算某项目的内部收益率。
接着,假设你会这样做: ①计算除最初投入费用外的所有现金流的终值(以项目的完结为终点),并假定这些现金流以内部收益率进行再投资,从而可以得到该项目终值的一个数目。
②使用这个数目与最初的投入费用计算该项目的内部收益率。
此时,你将很容易证明,只有你在第一步使用内部收益率作为再投资所获得的收益率时,你得到的内部收益率才会与用常规方法计算得到的一样。
解:这种说法是不正确的。
的确,如果你计算中间的所有现金的未来价值到项目结束流量的回报率,然后计算这个未来的价值和回报率的初步投资,你会得到相同的回报率。
然而,正如先前的问题,影响现金流的因素一旦产生不会影响IRR 。
15.计算回收期某个投资项目在8年内可以提供现金流入为每年840美元。