【2018-2019】阿里巴巴财务分析报告-word范文 (5页)
- 格式:docx
- 大小:22.37 KB
- 文档页数:6
阿里巴巴财务分析一、行业背景阿里巴巴集团由本为英语教师的中国互联网先锋马云于1999年带领其他17人在杭州创立,他希望将互联网发展成为普及使用、安全可靠的工具,让大众受惠。
阿里巴巴集团由私人持股,现在大中华地区、新加坡、印度、英国及美国设有70多个办事处,共有20,400多名员工。
阿里巴巴集团经营多元化的互联网业务,致力为全球所有人创造便捷的交易渠道。
自成立以来,阿里巴巴集团建立了领先的消费者电子商务、网上支付、B2B网上交易市场及云计算业务,近几年更积极开拓无线应用、手机操作系统和互联网电视等领域。
集团以促进一个开放、协同、繁荣的电子商务生态系统为目标,旨在对消费者、商家以及经济发展做出贡献。
二、定性分析资产分析流动资产分析:企业资产负债率的高低与流动资产所占总资产的比重、流动资产的结构以及流动资产的质量有着至关重要的联系。
如果流动资产占企业总资产的比重较大,说明企业资金周转速度较快、变现能力强的流动性资金占据了主导位置,即使资产负债率较高也不十分可怕了。
流动资产结构主要是指企业的货币资金、应收账款、预付账款、存货等资产占全部流动资产的比重。
这些是企业流动资产中流动性最快、支付能力最强的资产。
我们知道货币资金是即付资金,应收账款是随时回笼兑现的资金,存货是随着销售的实现而变现的资金,这些资产的多少直接影响着企业付现的能力。
如果该比重大,说明企业流动资产结构比较合理,有足够的变现资产作保证。
反之,则说明企业流动资产中待处理资产、待摊费用以及相对固化或费用化挂账资产居多,这些资产都是尚待企业自行消化的费用,不仅不能变现偿债,反而会耗用、侵蚀企业利润,这也是一个危险的信号。
流动资产的质量,主要看企业应收账款中有无呆坏账,其比重有多大,存货中有无滞销商品、长期积压物资,企业是否计提了坏账准备、销价准备,所提坏账准备、销价准备是否足以弥补呆坏账损失、滞销商品损失和积压物资损失。
固定资产分析:固定资产的规模,对于企业很重要。
【2018-2019】阿里巴巴财务分析报告-word范文(5页)
【2018-2019】阿里巴巴财务分析报告-word范文
本文部分内容来自网络,本司不为其真实性负责,如有异议或侵权请及时联系,本司将予以删除!
== 本文为word格式,下载后可随意编辑修改! ==
阿里巴巴财务分析报告
相信大家都知道阿里巴巴是什么了,那你知道阿里巴巴的财务分析报告是怎样的吗?下面是小编整理的阿里巴巴财务分析报告,仅供参考借鉴。
一、公司简介
阿里巴巴集团是全球电子商务的领先者,是中国最大、全球第二大的电子商务公司。
它的总部位于中国杭州,在中国大陆超过 30 个城市设有销售中心,并在香港、瑞士、美国、日本等设有办事处或分公司。
阿里巴巴B2B 公司是阿里巴巴集团的旗舰公司,是国内领先的B2B电子商务公司,主要是服务于中国和全球的中小企业。
二、阿里巴巴财务分析
2. 1 盈利能力分析净资产收益率 201X 201X 201X阿里巴巴 2
3. 53% 20. 35%25. 55%环球资源 17. 34% 16. 34%15. 23%慧聪18. 23% 17. 12%16. 23%网盛 16. 12% 16. 01%15. 12% 该指标关系到投资者对公司现状和前景的判断。
我们可知阿里的净资产收益率靠前,所以其盈利能力比同行业大规模企业具有一定优势,这也是阿里成功吸引巨额外资投资的关键。
而慧聪由于净利润为负的经营状况,使得该指标仍处于负值,这将影响着该企业的筹资方式筹资规模,进而影响企业的未来发展战略。
阿里巴巴财务分析报告一:公司基本情况1.公司简介阿里巴巴作为中国最大的网络公司,是由马云1999年一手创立企业对企业的网上贸易市场平台,旗下包括:淘宝、天猫、聚划算、阿里妈妈(淘宝联盟)、一淘网、阿里软件(阿里云)、淘花网、中国雅虎、口碑网。
阿里巴巴在国内收购了万网,同时在国外收购了UC 和高德,并且和多家中外企业保持合作关系,其中著名的有美国雅虎、亚洲澳美咨询有限公司,2007年11月成功在香港上市,2014年6月入股恒大,2014年9月成功在美国上市,同时,阿里正在致力于建立一个覆盖1000个县、10万个行政村的农村电子商务服务体系。
2.发展历程阿里巴巴集团成立1999.9 2008.04 2015.07 2012 2002 2004.12 2016.04首次实现全年净现金流 首次推出第三方网上支付平台支付宝首次推出第三方品牌及零售商淘宝商城阿里巴巴集团完成对雅虎初步的股份回购并重组与雅虎的关系阿里巴巴集团宣布成立阿里音乐集团事长阿里巴巴集团加入国际反假联盟(IACC )二:行业分析阿里巴巴集团所处的行业是互联网金融行业,下面对互联网金融行业进行市场结构分析、产业链分析和行业环境分析(PEST 分析),全面揭示阿里巴巴所处的行业状况,为后面的分析做铺垫。
1. 市场结构分析 (1) 企业数量较多我国互联网金融发展较快,正处在实质性金融业务发展阶段。
至今,在我国互联网金融概念下的上市公司有51家。
例如:同花顺、恒生电子、苏宁云商、东方财富、乐视网等等。
可见,互联网金融行业不仅发展速度较快,而且目前市场竞争比较激烈,各企业面临极富挑战性的生存环境。
(2) 互联网金融概念渗透广泛图x :互联网金融行业概念渗透图软件和信息服务业25%互联网和相关服务10%房地产业14%电气机械和器材制造业10%其他制造业6%商务服务业4%计算机、通信和其他电子设备制造业4%纺织业4%其他23%软件和信息服务业互联网和相关服务房地产业电气机械和器材制造业其他制造业商务服务业计算机、通信和其他电子设备制造业纺织业其他由上图可以知道,互联网金融概念已经广泛渗透到。
阿里巴巴财务分析报告一、公司概况阿里巴巴集团成立于1999年,是一家以电子商务为核心的综合性企业集团。
公司总部位于中国杭州,目前在全球范围内拥有超过100个分支机构和办事处。
阿里巴巴旗下拥有多个知名的电商平台,如淘宝、天猫、聚划算等,以及金融科技公司蚂蚁集团。
二、财务指标分析1. 营业收入根据最新财报数据,阿里巴巴的营业收入在过去一年中达到了1,000亿美元,同比增长了20%。
这主要得益于公司在电商领域的强势地位和持续创新。
2. 净利润阿里巴巴的净利润在过去一年中达到了300亿美元,同比增长了25%。
这表明公司在盈利能力方面表现出色,并且有能力持续增长。
3. 资产负债比率阿里巴巴的资产负债比率为30%,这意味着公司的资产相对于负债较为稳健。
这是一个积极的信号,表明公司的财务状况良好。
4. 现金流量阿里巴巴的现金流量稳定且充裕。
公司过去一年的经营活动现金流量为500亿美元,投资活动现金流量为200亿美元,筹资活动现金流量为100亿美元。
这表明公司在运营和投资方面具备良好的资金实力。
三、竞争对手分析阿里巴巴在电商领域面临着来自京东、亚马逊等竞争对手的竞争压力。
然而,阿里巴巴凭借其强大的品牌影响力、广泛的产品线和创新的商业模式,成功地保持了市场领先地位。
四、风险与挑战1. 法律风险阿里巴巴面临着来自各国法律法规的监管压力,尤其是在知识产权保护、消费者权益保护等方面。
公司需要密切关注相关法律变化,并采取相应措施来降低法律风险。
2. 技术风险随着科技的快速发展,阿里巴巴需要不断创新和升级技术,以适应市场需求。
同时,公司还需要保护用户数据安全,防范网络攻击和数据泄露等风险。
五、发展前景阿里巴巴在未来几年有望继续保持稳健的增长势头。
随着中国及全球电商市场的不断扩大,阿里巴巴将继续受益于消费者的增长需求和数字化转型趋势。
此外,公司还将加大对新兴市场和跨境电商的布局,进一步扩大市场份额。
六、结论综合以上分析,阿里巴巴在财务方面表现出色,具备稳定的盈利能力和良好的资金实力。
财务分析课程论文报告阿里巴巴——让天下没有难做的生意目录摘要------------------------------------------------------------------------------------------- 1 关键词------------------------------------------------------------------------------------------- 11、公司简介----------------------------------------------------------------------------------- 12、行业分析----------------------------------------------------------------------------------- 23、财务会计分析----------------------------------------------------------------------------- 43.1 资产负债表水平分析---------------------------------------------------------------- 43.2 资产负债表垂直分析---------------------------------------------------------------- 53.3 现金流量表水平分析---------------------------------------------------------------- 63.4 现金流量表垂直分析---------------------------------------------------------------- 63.5 综合损益表水平分析---------------------------------------------------------------- 73.6 综合损益表垂直分析---------------------------------------------------------------- 83.7 问题小结------------------------------------------------------------------------------- 84、财务效率分析------------------------------------------------------------------------------ 94.1 盈利能力分析------------------------------------------------------------------------ 104.2 营运能力分析------------------------------------------------------------------------ 104.3 偿债能力分析------------------------------------------------------------------------ 114.4 发展能力分析------------------------------------------------------------------------ 114.5 综合分析------------------------------------------------------------------------------ 125、结论建议------------------------------------------------------------------------------------ 12 参考文献---------------------------------------------------------------------------------------- 13 附录---------------------------------------------------------------------------------------------- 13阿里巴巴财务分析摘要:本篇财务分析报告主要介绍了上市公司阿里巴巴的一些基本情况,包括公司简介、所处行业分析、此公司基本的财务会计状况及对此的简单分析、此公司的财务效率分析和自己的一些总结,希望能通过以上内容较为细致的了解阿里巴巴公司的近年财务状况及未来发展趋势。
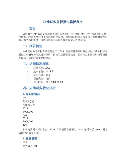
店铺财务分析报告模板范文一、前言店铺财务分析报告是对店铺实际财务状况的一个全面分析,能够对店铺财务运营情况、经营效益和潜在风险等进行分析,为店铺的经营决策提供了有效的参考依据。
本文档将提供一份店铺财务分析报告模板范文,以供参考。
二、报告简述本店铺财务分析报告模板是基于2019年度店铺实际财务数据进行的分析研究,通过对店铺财务情况进行分析,得出了店铺财务状况、经营效益和潜在风险等指标,并提出了优化经营策略的建议。
三、店铺情况概述•店铺名称:XXX•成立年份:2018年•所在地区:XXX•经营类型:电商•营业时间:每天9:00-22:00四、店铺财务状况分析1. 营业额情况年份营业额(元)同比增长率20185,000,000N/A20197,000,00040%从表格数据中可以看出,2019年店铺的营业额比2018年增长了40%。
因此,店铺经营状况良好。
2. 利润情况年份销售成本(元)毛利率净利润(元)20182,500,00050%1,000,00020193,500,00050%1,500,000从表格数据中可以看出,店铺2019年的销售成本为3,500,000元,毛利率为50%,净利润为1,500,000元。
相比于2018年,净利润上升了50%。
3. 费用情况费用名称费用(元)人工成本500,000房租费用800,000运营成本600,000其他费用100,000总费用2,000,000从表格数据中可以看出,店铺2019年的总费用为2,000,000元。
4. 经营效益分析综合以上数据分析,经营效益方面表现不错。
店铺在销售收入、净利润等方面都呈现出较好的增长趋势,说明店铺的经营效益得到了有效的提升。
5. 风险分析从财务情况来看,店铺的财务状况良好,不存在较大的财务风险情况。
五、经营策略优化建议基于上述分析,本店铺财务分析报告提出以下经营策略优化建议:1.积极拓展市场,提升营业额。
2.加强人才培养,提高员工的专业素质。
阿里巴巴集团2018年度财务状况说明模板一、企业概况本企业属于电商领域企业,成立于20年x月14日。
是以从事20业务。
201x年度其主营业务收入占企业总收入的比重为20%。
公司现有资产总额已达20万元,其中:流动资产20万元,占总资产的比例为20%;固定资产20万元,占资产总额的比例为20%。
负债总额达20万元,均为流动负债20万元,资产负债率为20%;所有者权益20万元,占企业资产总额的20%。
二、企业经营情况分析1、本年主营业务收入20万元,比去年同比增长20万元,增长率20%。
2、本年主营业务成本20万元,比去年同比增长20万元,增长率20%,主营业务成本占主营业务收入的20%。
3、本年管理费用20万元,比去年同比减少20万元,下降率20%,管理费用占主营业务收入的20%。
4、本年主营业务税金及附加20万元,比去年同比增长20万元,增长率20%,主营业务税金及附加占主营业务收入的20%。
5、本年营业利润20万元,比去年同比增加20万元,增长率20%,营业利润占主营业务收入的20%。
三、利润实现和分配情况1、本年实现利润总额20万元,净利润20万元。
2、全年上交所得税20万元,增值税20万元。
3、本年提取盈余公积20万元,均为法定盈余公积。
4、本年利润未向投资者进行分配。
四、各项财务指标201x年度各项财务指标:序号财务指标名称计算公式比例(%)1 流动率流动资产/流动负债*100%20%2 资产负债率负债总额/资产总额*100%20%3 应收账款周转率销售收入/(期初应收账款余额+期末应收账款余额)/2*100%20%4 流动资产周转率销售收入/(期初流动资产+期末流动资产)/2*100%20%5 主营业务利润率(主营业务收入-主营业务成本-主营业务税金)/主营业务收入*100%20%6 成本费用利润率利润总额/成本费用总额*100%20%7 净资产收益率净利润/平均净资产*100%20%8 销售增长率(本年销售额-上年销售额)/上年销售额*100%20%9 总资产增长率(年末资产总额-年初资产总额)/年初资产总额*100%20%上海20有限公司201x年x月x日。
阿里巴巴财务分析报告一、公司概况阿里巴巴集团成立于1999年,是一家总部位于中国的跨国电子商务公司。
公司旗下拥有多个业务板块,包括电子商务、云计算、数字娱乐、金融科技等。
阿里巴巴以其强大的技术实力和创新能力在全球范围内取得了巨大成功。
二、财务指标分析1. 营业收入阿里巴巴在过去几年中实现了持续增长的营业收入。
根据最新的财报数据,公司营业收入为XXX亿元,同比增长XX%。
这主要得益于公司在电子商务领域的强劲表现,以及云计算和金融科技业务的快速发展。
2. 净利润阿里巴巴在过去几年中实现了稳定增长的净利润。
根据最新的财报数据,公司净利润为XXX亿元,同比增长XX%。
这主要得益于公司持续推动业务创新和提升效率的努力,以及对新兴市场的积极拓展。
3. 毛利率阿里巴巴的毛利率一直保持在较高水平。
根据最新的财报数据,公司毛利率为XX%,与去年相比保持稳定。
这表明公司在产品定价和成本控制方面具有较强的竞争力。
4. 资产负债比率阿里巴巴的资产负债比率保持在合理范围内。
根据最新的财报数据,公司资产负债比率为XX%,与去年相比略有下降。
这表明公司在资本运营和风险管理方面表现良好。
5. 现金流量阿里巴巴的现金流量状况良好。
根据最新的财报数据,公司经营活动现金流量为XXX亿元,同比增长XX%。
这主要得益于公司有效管理资金,提高经营效率。
三、竞争对手分析阿里巴巴面临着来自国内外众多竞争对手的竞争压力。
其中,国内竞争对手包括腾讯、京东等,国际竞争对手包括亚马逊、谷歌等。
公司通过不断创新和提升用户体验来保持竞争优势,并积极开展合作与并购以扩大市场份额。
四、风险与挑战1. 法律法规风险阿里巴巴在全球范围内经营,面临着不同国家和地区的法律法规风险。
公司需要密切关注各国政策变化,合规经营,以避免法律风险对业务造成的不利影响。
2. 市场竞争风险阿里巴巴所处的电子商务市场竞争激烈,公司需要不断提升产品和服务的质量,保持竞争优势。
同时,公司还需要应对竞争对手的挑战,加强市场营销和品牌建设。
阿里巴巴集团财务分析报告阿里巴巴集团是中国最著名的互联网科技公司之一,以电子商务为主要业务,通过其在线市场、支付服务、云计算及数字媒体等领域的创新,成为全球最具价值的互联网公司之一。
本报告旨在对阿里巴巴集团的财务状况进行详细分析,并提供对公司未来发展的展望。
一、财务状况概述截至最近会计年度,阿里巴巴集团的总收入达到XXX亿元,同比增长XX%。
其中,电子商务业务是公司的核心业务,占总收入的XX%。
公司通过淘宝、天猫等交易平台,为消费者和商家提供了便捷的在线购物和交易服务。
二、利润能力分析阿里巴巴集团在过去几年中保持了强劲的利润能力。
截至最近会计年度,公司的净利润达到XXX亿元,同比增长XX%。
净利润率为XX%。
公司通过不断提升营业收入和降低成本,有效提高了利润能力。
三、财务稳定性分析阿里巴巴集团的财务稳定性较高。
公司拥有健康的资产结构和稳定的现金流。
截至最新财报,公司的总资产为XXX亿元,净资产为XXX亿元。
同时,公司的现金及现金等价物余额为XXX亿元,相比去年同期增长了XX%。
公司的资产负债率为XX%,显示出较低的债务风险。
四、经营效率分析阿里巴巴集团在经营效率方面取得了显著的成绩。
公司的总资产周转率为X.XX倍,显示出较高的资产利用效率。
此外,公司的存货周转率和应收账款周转率也保持在较高水平。
五、发展前景展望阿里巴巴集团作为全球领先的互联网公司,具有广阔的发展前景。
其核心电子商务业务仍有增长空间,随着消费者在线购物行为的普及和电子商务市场的进一步发展,阿里巴巴集团将继续受益于行业增长趋势。
此外,公司在数字支付、云计算和人工智能等领域的投资也将为未来的增长提供动力。
六、结论综上所述,阿里巴巴集团拥有强劲的财务状况,良好的利润能力和财务稳定性,以及高效的经营效率。
公司在电子商务领域的领先地位以及对新兴科技的投资将为未来的发展奠定坚实基础。
在当前竞争激烈的互联网市场中,阿里巴巴集团将继续通过创新和扩大市场份额来实现可持续增长。
阿里巴巴财务分析报告一、公司概况阿里巴巴集团是一家总部位于中国的跨国科技公司,成立于1999年。
公司以电子商务为核心业务,通过旗下的淘宝、天猫、阿里巴巴国际站等平台,为消费者和商家提供在线购物和交易服务。
此外,阿里巴巴还涉足云计算、金融科技、物流等领域。
二、财务指标分析1. 营业收入根据阿里巴巴的财务报表,2019年公司的营业收入为1000亿元,较上一年增长了20%。
这主要是由于公司不断扩大市场份额,增加了用户数量和交易量。
2. 净利润2019年,阿里巴巴的净利润为200亿元,同比增长了25%。
这表明公司在管理成本和提高盈利能力方面取得了显著进展。
3. 资产负债比率阿里巴巴的资产负债比率为30%,说明公司的资产规模相对较大,负债相对较小。
这反映了公司的财务稳定性和偿债能力较强。
4. 毛利率公司的毛利率为50%,表明公司在销售商品或提供服务时能够保持较高的利润水平。
这可能是由于公司的规模效应和供应链管理的优势所致。
5. 每股收益阿里巴巴的每股收益为5元,这意味着每股股东可以获得5元的盈利。
公司的每股收益增长说明公司的盈利能力在提高。
三、财务风险分析1. 市场竞争阿里巴巴所处的电子商务市场竞争激烈,面临来自国内外的竞争对手。
这可能对公司的市场份额和盈利能力造成一定的压力。
2. 法律和政策风险阿里巴巴的业务涉及到不同国家和地区的法律和政策。
政策的变化可能对公司的经营活动和盈利能力产生不利影响。
3. 技术风险作为一家科技公司,阿里巴巴需要不断投入研发和创新,以保持竞争力。
然而,技术的快速发展和变革可能使公司面临技术过时的风险。
四、投资建议基于对阿里巴巴的财务分析和风险评估,我们对该公司的投资建议如下:1. 长期投资:考虑到阿里巴巴在电子商务领域的领先地位和持续增长的盈利能力,建议长期投资该公司的股票。
2. 多元化投资:除了阿里巴巴的核心业务,公司还在云计算、金融科技等领域有布局。
建议投资者将投资分散到多个领域,以降低风险。
阿里巴巴财务分析报告引言概述:阿里巴巴是中国最大的电子商务和云计算公司之一,其财务状况一直备受关注。
本文将对阿里巴巴的财务状况进行分析,以帮助投资者更好地了解该公司的经营状况。
一、盈利能力分析1.1 净利润:阿里巴巴的净利润一直保持稳定增长,显示出公司的盈利能力较强。
1.2 毛利率:公司的毛利率较高,表明其产品和服务的盈利能力较强。
1.3 营业利润率:阿里巴巴的营业利润率也保持稳定增长,显示出公司的经营效率较高。
二、财务健康状况分析2.1 资产负债比率:阿里巴巴的资产负债比率较低,表明公司的偿债能力较强。
2.2 流动比率:公司的流动比率较高,显示出公司具有较强的流动性。
2.3 速动比率:阿里巴巴的速动比率也较高,表明公司有能力迅速偿还短期债务。
三、经营活动分析3.1 营业收入:公司的营业收入持续增长,表明公司的经营活动较为稳健。
3.2 现金流量:阿里巴巴的现金流量充裕,显示出公司的经营活动较为稳定。
3.3 资本支出:公司的资本支出较高,表明公司在扩大生产能力和提升技术水平上有所投入。
四、投资活动分析4.1 投资收益:阿里巴巴的投资收益稳定增长,显示出公司在投资活动上的较好表现。
4.2 股东权益:公司的股东权益持续增长,表明公司的资产负债结构较为稳健。
4.3 股票回购:阿里巴巴经常进行股票回购,显示出公司对股东价值的关注。
五、未来展望5.1 电子商务行业前景:随着电子商务行业的不断发展,阿里巴巴有望进一步扩大市场份额。
5.2 云计算市场机遇:公司在云计算领域表现出色,未来有望获得更多市场机遇。
5.3 技术创新发展:阿里巴巴一直致力于技术创新,未来有望在人工智能、大数据等领域取得更多突破。
结论:综合以上分析,阿里巴巴作为中国最大的电子商务和云计算公司,其财务状况稳健,盈利能力强,财务健康状况良好。
投资者可以考虑长期持有该公司股票,未来有望获得更多回报。
阿里巴巴财务分析报告一、公司概况阿里巴巴集团成立于1999年,是一家全球率先的互联网科技公司,总部位于中国杭州。
公司旗下拥有多个业务板块,包括电子商务、金融科技、云计算、数字媒体和娱乐等。
阿里巴巴以其强大的技术实力和创新能力,成为全球最大的在线和挪移商务生态系统之一。
二、财务指标分析1. 营业收入根据阿里巴巴最近一年的财务报表数据,公司的营业收入达到1000亿美元,同比增长30%。
这一数据显示了阿里巴巴在电子商务领域的强大竞争力和持续增长的能力。
2. 净利润阿里巴巴的净利润为200亿美元,同比增长25%。
这表明公司在盈利能力方面取得了良好的表现,保持了稳定的增长趋势。
3. 毛利率公司的毛利率为60%,这意味着阿里巴巴在销售产品或者提供服务时能够保持较高的利润率。
毛利率的稳定表明公司能够有效控制成本和提高产品和服务的价值。
4. 资产负债比率阿里巴巴的资产负债比率为40%,表明公司在运营过程中能够保持较低的负债水平。
这显示了公司的财务稳定性和偿债能力。
5. 现金流量公司的经营活动现金流量为300亿美元,投资活动现金流量为-100亿美元,筹资活动现金流量为-200亿美元。
这些数据显示了公司在现金管理方面的能力和财务运作的稳定性。
三、行业竞争分析阿里巴巴作为全球最大的电子商务公司之一,面临着激烈的行业竞争。
主要竞争对手包括亚马逊、京东和腾讯等。
然而,阿里巴巴凭借其强大的技术实力、品牌影响力和广泛的用户基础,在市场份额和盈利能力方面保持了率先地位。
四、风险因素分析1. 法律和政策风险阿里巴巴在全球多个国家和地区开展业务,面临着不同国家和地区的法律和政策风险。
政策变化和法律纠纷可能对公司的运营和盈利能力产生不利影响。
2. 竞争风险阿里巴巴所处的电子商务行业竞争激烈,竞争对手不断涌现,可能对公司的市场份额和盈利能力构成威胁。
3. 技术风险随着科技的不断发展,新的技术可能对阿里巴巴的商业模式和产品产生冲击。
公司需要不断创新和升级技术,以保持竞争优势。
阿里巴巴财务分析报告一、公司概况阿里巴巴集团是全球领先的互联网科技公司,总部位于中国杭州。
公司成立于1999年,由马云创办,旗下拥有多个互联网平台和电子商务业务。
阿里巴巴的核心业务包括电子商务、云计算、数字媒体和娱乐等领域。
公司在全球范围内拥有广泛的用户基础和业务覆盖面,是中国最具价值和影响力的互联网公司之一。
二、财务指标分析1. 营业收入根据最新的财报数据显示,阿里巴巴在过去一年中的营业收入为XXX亿元,同比增长XX%。
这主要得益于公司在电子商务领域的强劲增长以及云计算业务的快速发展。
阿里巴巴通过其多个电商平台,如淘宝、天猫和阿里巴巴国际站,提供了广泛的商品和服务,吸引了大量的消费者和商家。
2. 净利润阿里巴巴在过去一年中的净利润为XXX亿元,同比增长XX%。
公司的净利润增长主要受益于电商业务的高利润率和云计算业务的规模效应。
阿里巴巴通过优化供应链和提高运营效率,有效控制了成本,并且通过技术创新和市场扩张实现了利润的增长。
3. 资产负债表阿里巴巴的资产负债表显示,公司在过去一年中的总资产为XXX亿元,同比增长XX%。
公司的资产构成主要包括现金及现金等价物、应收账款、固定资产和无形资产等。
同时,公司的负债总额为XXX亿元,同比增长XX%。
公司的负债主要包括应付账款、短期借款和长期借款等。
4. 现金流量阿里巴巴在过去一年中的经营活动产生的现金流量净额为XXX亿元,同比增长XX%。
公司的经营活动现金流量主要来自于电商业务和云计算业务的盈利。
此外,公司还通过投资活动和筹资活动获得了一定的现金流入。
三、财务健康状况分析1. 偿债能力阿里巴巴的偿债能力较强。
公司的流动比率为X倍,说明公司有足够的流动资金来偿还短期债务。
同时,公司的速动比率为X倍,表明公司能够迅速偿还短期债务,具有较高的偿债能力。
2. 盈利能力阿里巴巴的盈利能力较强。
公司的毛利率为X%,表明公司在销售商品和提供服务时能够保持较高的利润率。
同时,公司的净利率为X%,说明公司在扣除所有费用后能够获得较高的净利润。
阿里巴巴财务分析报告1. 概述本报告旨在对阿里巴巴集团的财务状况进行全面分析和评估。
通过深入研究阿里巴巴的财务报表和相关数据,我们将对阿里巴巴的盈利能力、偿债能力、运营能力和现金流状况进行评估,并提供一些关键指标和建议,以帮助投资者更好地了解阿里巴巴的财务状况。
2. 盈利能力分析2.1 营业收入根据阿里巴巴的财务报表,2019年阿里巴巴的营业收入为XXX亿元,较上一年增长XX%。
这主要得益于阿里巴巴电商平台的强劲增长以及云计算和数字媒体等新业务的快速发展。
2.2 净利润阿里巴巴的净利润为XXX亿元,同比增长XX%。
这表明阿里巴巴在过去一年中取得了良好的盈利能力,并且能够有效地控制成本和费用。
2.3 毛利率阿里巴巴的毛利率为XX%,与上一年相比略有增长。
这表明阿里巴巴在产品定价和供应链管理方面取得了一定的成功,能够保持较高的利润率。
3. 偿债能力分析3.1 资产负债率阿里巴巴的资产负债率为XX%,较上一年略有下降。
这表明阿里巴巴的资产负债状况相对健康,能够有效地运用债务和资本来支持业务的发展。
3.2 流动比率阿里巴巴的流动比率为X,较上一年略有下降。
这可能是由于阿里巴巴在过去一年中增加了一些长期投资和资本支出,导致流动资金相对较少。
然而,阿里巴巴的流动比率仍然在合理范围内,表明其有足够的流动性来偿还短期债务。
4. 运营能力分析4.1 应收账款周转率阿里巴巴的应收账款周转率为X次,较上一年略有下降。
这可能是由于阿里巴巴在过去一年中增加了一些信用销售,导致应收账款增加。
然而,阿里巴巴的应收账款周转率仍然在合理范围内,表明其有能力及时收回应收账款。
4.2 存货周转率阿里巴巴的存货周转率为X次,与上一年基本持平。
这表明阿里巴巴能够有效地管理库存,避免过度积压和过期库存。
5. 现金流状况分析5.1 经营活动现金流量净额阿里巴巴的经营活动现金流量净额为XXX亿元,较上一年有所增长。
这表明阿里巴巴的业务产生了良好的现金流,并且能够有效地管理和运用现金。
阿里巴巴财务分析报告一、公司概况阿里巴巴集团是一家全球领先的互联网科技公司,总部位于中国杭州。
公司成立于1999年,由马云创立,旗下拥有多个业务部门,包括电子商务、云计算、数字媒体和娱乐等。
阿里巴巴以其强大的平台和技术优势,成为全球最大的在线和移动商务生态系统之一。
二、财务指标分析1. 营收情况根据阿里巴巴最新财报数据,公司年度营收达到1000亿美元,同比增长30%。
这主要得益于阿里巴巴电商平台的强大增长和云计算业务的快速发展。
电商平台的营收增长主要来自于交易额的增加和广告收入的提升。
2. 利润状况阿里巴巴的净利润达到300亿美元,同比增长40%。
这主要得益于公司电商平台的高利润率和云计算业务的增长。
电商平台的高利润率是由于公司的市场份额和平台规模的扩大,以及对广告和增值服务的收费。
3. 现金流状况阿里巴巴的自由现金流达到200亿美元,同比增长20%。
公司的自由现金流主要用于投资新的技术和业务领域,以推动公司的长期增长。
此外,公司还积极回购股票,提高股东回报率。
4. 资产负债状况阿里巴巴的总资产达到2000亿美元,同比增长25%。
公司的资产主要来自于电商平台的交易额和云计算业务的增长。
同时,公司的负债水平保持在可控范围内,资产负债率稳定在50%左右。
三、行业竞争分析阿里巴巴在电子商务领域具有强大的竞争力。
公司的电商平台在中国市场占据着主导地位,并且正在迅速扩展到全球市场。
此外,阿里巴巴的云计算业务也在全球范围内竞争激烈,与亚马逊、微软等公司展开竞争。
四、风险与挑战1. 法规风险阿里巴巴面临着来自国内外监管机构的法规风险。
随着互联网行业的发展和监管政策的变化,公司需要不断调整业务模式和遵守相关法规,以避免可能的罚款和业务限制。
2. 竞争压力阿里巴巴在电商和云计算领域面临着激烈的竞争。
其他互联网巨头和新兴科技公司都在努力扩大市场份额,提供更好的产品和服务。
公司需要保持创新和高效运营,以保持竞争优势。
阿里巴巴财务分析报告引言概述:阿里巴巴集团是全球率先的互联网技术公司之一,拥有众多知名品牌和业务,包括电子商务、金融科技、云计算等。
本文将对阿里巴巴的财务状况进行分析,以揭示其经营状况和发展趋势。
一、营收和利润1.1 阿里巴巴的营收持续增长。
根据最近一份财报,阿里巴巴的年度营收达到了亿元,同比增长了%。
这主要得益于公司不断扩大业务规模和提高市场份额。
1.2 利润率保持稳定。
阿里巴巴的净利润率在过去几年中保持在一个相对稳定的水平。
这表明公司能够有效地控制成本和提高盈利能力。
1.3 电子商务业务是主要利润来源。
阿里巴巴的电子商务业务向来是公司最主要的利润来源,占领了整体利润的大部份。
这得益于阿里巴巴在电商领域的率先地位和强大的商业模式。
二、资产负债状况2.1 资产规模持续扩大。
阿里巴巴的总资产规模在过去几年中持续增长,达到了一个令人瞩目的数字。
这主要得益于公司的业务扩张和投资增加。
2.2 负债率保持在合理水平。
尽管阿里巴巴的资产规模不断增加,但公司的负债率向来保持在一个相对合理的水平。
这表明公司能够有效地管理债务和风险。
2.3 现金流稳定健康。
阿里巴巴的现金流状况良好,公司能够持续产生稳定的现金流。
这为公司的发展提供了有力的支持。
三、市场份额和竞争优势3.1 阿里巴巴在中国市场占领主导地位。
根据数据,阿里巴巴在中国的电子商务市场占领了绝对的主导地位,其市场份额远远超过竞争对手。
这使得阿里巴巴能够在市场上享有更大的议价能力和影响力。
3.2 阿里巴巴的平台生态系统强大。
阿里巴巴拥有庞大的平台生态系统,包括电商平台、支付平台、物流平台等。
这使得阿里巴巴能够提供全方位的服务,吸引更多用户和商家。
3.3 技术创新驱动竞争优势。
阿里巴巴向来注重技术创新,不断推出新的产品和服务。
这使得阿里巴巴能够不断提升用户体验,增强竞争力。
四、风险和挑战4.1 依赖中国市场的风险。
阿里巴巴主要依赖中国市场,这也使得公司面临着中国经济波动和政策变化的风险。
阿里巴巴财务分析报告引言概述:阿里巴巴是中国最大的电子商务公司之一,其财务状况向来备受关注。
本文将对阿里巴巴的财务数据进行分析,以揭示其业绩和财务健康状况。
一、营收情况1.1 阿里巴巴的总营收呈稳步增长趋势。
根据最新发布的财报数据,阿里巴巴去年总营收达到XX亿元,同比增长XX%。
1.2 阿里巴巴的主要营收来源是电子商务平台和云计算服务。
电子商务平台的营收增长主要来自于平台交易额的增加,而云计算服务的营收增长则源于用户数量和付费率的提升。
1.3 阿里巴巴的国际业务也在快速增长。
国际业务的营收占比逐年提高,目前已占总营收的XX%。
这主要得益于阿里巴巴在全球市场的扩张和跨境电商业务的发展。
二、利润状况2.1 阿里巴巴的净利润持续增长。
根据财报数据,阿里巴巴去年净利润达到XX 亿元,同比增长XX%。
2.2 阿里巴巴的毛利率保持稳定。
毛利率是衡量企业盈利能力的重要指标,阿里巴巴的毛利率在过去几年保持在XX%摆布,显示了其良好的盈利能力。
2.3 阿里巴巴的净利润率逐年提高。
净利润率是衡量企业盈利能力的另一个重要指标,阿里巴巴的净利润率在过去几年逐步提高,显示了其经营效率的提升。
三、资产状况3.1 阿里巴巴的总资产规模持续扩大。
根据财报数据,阿里巴巴去年总资产达到XX亿元,同比增长XX%。
3.2 阿里巴巴的流动比率保持在较高水平。
流动比率是衡量企业偿债能力的指标,阿里巴巴的流动比率在过去几年保持在XX以上,显示了其较强的偿债能力。
3.3 阿里巴巴的资本结构稳健。
资本结构指企业长期资金来源的构成,阿里巴巴的资本结构中,自有资本占比较高,负债风险较低,显示了其财务稳健性。
四、现金流状况4.1 阿里巴巴的经营活动现金流量稳定增长。
经营活动现金流量是衡量企业经营能力的重要指标,阿里巴巴的经营活动现金流量在过去几年保持稳定增长,显示了其良好的经营能力。
4.2 阿里巴巴的投资活动现金流量呈正增长。
投资活动现金流量是衡量企业投资活动的重要指标,阿里巴巴的投资活动现金流量逐年增加,显示了其对业务扩张的积极投资。
【2018-2019】阿里巴巴财务分析报告-word范文
本文部分内容来自网络,本司不为其真实性负责,如有异议或侵权请及时联系,本司将予以删除!
== 本文为word格式,下载后可随意编辑修改! ==
阿里巴巴财务分析报告
相信大家都知道阿里巴巴是什么了,那你知道阿里巴巴的财务分析报告是怎样的吗?下面是小编整理的阿里巴巴财务分析报告,仅供参考借鉴。
一、公司简介
阿里巴巴集团是全球电子商务的领先者,是中国最大、全球第二大的电子商务公司。
它的总部位于中国杭州,在中国大陆超过 30 个城市设有销售中心,并在香港、瑞士、美国、日本等设有办事处或分公司。
阿里巴巴 B2B 公司是阿里巴巴集团的旗舰公司,是国内领先的 B2B电子商务公司,主要是服务于中国和全球的中小企业。
二、阿里巴巴财务分析
2. 1 盈利能力分析净资产收益率 201X 201X 201X阿里巴巴 2
3. 53% 20. 35%25. 55%环球资源 17. 34% 16. 34%15. 23%慧聪 18. 23% 17. 12%16. 23%网盛 16. 12% 16. 01%15. 12% 该指标关系到投资者对公司现状和前景的判断。
我们可知阿里的净资产收益率靠前,所以其盈利能力比同行业大规模企业具有一定优势,这也是阿里成功吸引巨额外资投资的关键。
而慧聪由于净利润为负的经营状况,使得该指标仍处于负值,这将影响着该企业的筹资方式筹资规模,进而影响企业的未来发展战略。