磁控溅射与真空技术
- 格式:doc
- 大小:169.50 KB
- 文档页数:16
磁控溅射的原理及应用1. 什么是磁控溅射磁控溅射是一种常用的薄膜沉积技术,通过利用磁场将材料原子或离子从靶材表面释放出来,形成一个薄膜层,沉积在基底表面上的一种方法。
这种方法可以在真空环境中进行,可以用于各种材料包括金属、合金、氧化物等。
2. 磁控溅射的原理磁控溅射的原理基于带电粒子在磁场中的运动规律。
溅射系统通常由一个靶材和一个基底组成,它们被放置在真空室中。
磁控溅射的过程包括以下几个步骤:1.靶材表面被离子轰击,其中的原子或离子被释放出来。
2.磁场控制离子在真空室中的运动轨迹。
3.基底表面上的原子或离子吸附并形成一个薄膜层。
这个过程中,磁场是十分重要的。
磁场会引导离子沿着特定的轨迹运动,使得离子沉积在基底的特定位置上。
磁场还可以控制离子的能量和方向,从而影响薄膜的性质和微结构。
3. 磁控溅射的应用磁控溅射是一种多功能的薄膜沉积技术,广泛应用于各种领域。
3.1 表面涂层磁控溅射可以用于向基底表面沉积各种薄膜层。
这些薄膜层可以具有不同的功能,如防腐、耐磨、导电等。
它们可以用于改善材料的性能和外观。
3.2 光学薄膜磁控溅射可以制备高质量的光学薄膜。
这些薄膜可以应用于光学器件,如镜片、滤光片、反射镜等。
因为磁控溅射是在真空环境中进行的,所以这些光学薄膜可以具有良好的光学性能。
3.3 金属薄膜磁控溅射可以制备金属薄膜。
这些薄膜可以具有高导电性和优良的机械性能,可用于电子器件、导电材料等领域。
3.4 磁性材料磁控溅射还可以制备磁性材料薄膜。
这些薄膜可以具有特定的磁性性能,如高矫顽力、高饱和磁感应强度等。
它们可以应用于磁存储器件、传感器等领域。
4. 总结磁控溅射是一种重要的薄膜沉积技术,通过利用磁场控制离子运动和沉积位置,可以制备各种功能薄膜。
它在表面涂层、光学薄膜、金属薄膜和磁性材料等领域有着广泛的应用。
磁控溅射技术的发展,为材料科学和工程领域提供了新的可能性,为各种应用提供了高性能的薄膜材料。
磁控溅射与真空技术真空蒸发镀膜原理真空蒸镀------ 制作薄膜的一种方法.通常是把装有基片的真空室抽成真空,使气体压强达到10的负二以下,然后加镀料,使其原子或分子从表面气化逸出,形成蒸气流,入射到基片表面,凝结形成固态薄膜真空蒸镀设备主要由真空镀腊室和真空抽气系统两大部分组成,真空镀膜室内装有蒸发源,被蒸镀的材料,基片支架及基片等.真空蒸镀三个条件1热的蒸发源2冷的基片3周围的真空环境(1)防止在高温下因空气分子和蒸发源发生反应,生成化合物而使蒸发源劣化,(2)防止因蒸发物质的分子在镀膜室内与空气分子碰撞而阻碍蒸发分子直接到达基片表面.以及在途中生成化合物或由于蒸发分子间的相互碰撞而在到达基片之前就凝聚(3)在基片上形成薄膜的过程中,防止空气分子作为杂质混入膜内或者在薄膜中形成化合物热蒸发-----蒸发材料在真空中被加热时,其原子或分子就会从表面逸出,这种现象叫热蒸发中频孪生靶溅射在中频反应溅射中,当靶上所加的电压处于负半周时,靶面被正离子溅射;而在正半周时,等离子体中的电子被加速到靶面,中和了靶面上积累的正电荷,从而抑制了打火。
但在确定的工作场强下,频率越高,等离子体中正离子被加速的时间越短,正电场从外电场吸收的能量越少,轰击靶的正离子能量越低,靶的溅射速率也降低。
由于溅射电压的频率范围处于10~80KHz范围,因此又叫中频溅射']中频溅射常用于溅射两个靶,通常为并排的两个靶,尺寸和外形全部相同,因此这两个靶常称为孪生靶。
孪生靶在溅射室中悬浮安装,在溅射过程中,两个靶周期性轮流作为阴极与阳极,既抑制了打火,而且由于消除了普通直流反应磁控溅射中的阳极消失现象,从而使溅射过程得以稳定进行。
中频孪生磁控溅射具有以下优点:1.可以得到高的沉积速率;2.溅射过程可以始终稳定地工作在设定的工作点上;3.由于消除了打火现象,缺陷密度较普通直流磁控溅射要小几个数量级;4.由于交流反应溅射时到达基板的原子平均释放的能量高于直流反应溅射的值,因此在沉积过程中基板温度较高,沉积膜会更致密,与基板的结合会更牢固影响附着强镀的因素(附着力提高)1 基片与膜的结合2 基片的预处理3 基片的除气(加势或离子轰击)4 镀膜时的温度5 膜的成分溅射机制两种理论一种是经典的热蒸发机制------------这部分人认为溅射是由于入射粒子的能量使靶表面局部受热造成高温,使靶原子蒸发的结果,也就是说是一种能量转移过程,(标量)一种是动量转移机制----------------这部分认为溅射通过入射粒子同靶表面碰撞产生动量传递而引起的,入射粒子的动量转移到靶表面原子,使原子放出, 也就是说是动量转移过程, (矢量)溅射靶材磁控溅射镀膜是一种新型的物理气相镀膜方式,较之较早点的蒸发镀膜方式,其很多方面的优势相当明显。
真空技术在物理实验中的蒸发与沉积方法在物理实验中,真空技术被广泛应用于各个领域,其在材料科学研究中的蒸发与沉积方法尤为重要。
蒸发与沉积是指将固体材料升华或气相物质沉积到基底上的过程。
本文将针对真空技术的蒸发与沉积方法展开论述。
一、蒸发技术1. 热源蒸发法热源蒸发法是最常见的蒸发技术之一。
通过加热材料到其蒸发温度,使其直接升华,形成蒸气沉积在基底上。
这种方法可以用于制备纯净的金属、氧化物和半导体材料。
但是,热源蒸发法的主要缺点是易导致样品结构的变化,同时,材料的浓度难以控制。
2. 电子束蒸发法电子束蒸发法利用电子束轰击材料进行蒸发。
电子束蒸发法具有较高的功率密度,可以实现较大范围的蒸发。
此外,这种方法可以通过控制电子束的扫描速度和轰击功率来实现对材料的精确控制,从而使蒸发过程更加稳定。
3. 溅射蒸发法溅射蒸发法是一种基于物理性质的蒸发方法。
在真空室中,通过在目标材料上施加电压,产生高速离子束与目标相撞击,使材料升华并沉积在基底上。
这种方法适用于制备薄膜材料,并且可以实现对薄膜沉积速率和形貌的精确控制。
二、沉积技术1. 化学气相沉积法化学气相沉积法利用气体在真空环境中进行化学反应的原理,将材料从气相沉积到基底上。
这种方法特别适用于制备高纯度、均匀的薄膜材料。
在化学气相沉积法中,还有化学气相沉积(CVD)和分子束外延(MBE)等不同的方法。
2. 电子束蒸发沉积法电子束蒸发沉积法是利用电子束轰击材料产生的高能量电子使其升华,并通过自由传播到基底上进行沉积的方法。
这种方法具有较高的温度控制精度和较小的基底污染,适用于制备单晶材料。
3. 磁控溅射沉积法磁控溅射沉积法是一种在真空环境中通过磁场控制离子和中性粒子的轨迹来实现材料沉积的方法。
这种方法具有高沉积速率、良好的附着力和均匀性等优点。
它在制备金属薄膜和合金薄膜方面有着广泛的应用。
总结起来,真空技术在物理实验中的蒸发与沉积方法主要包括热源蒸发法、电子束蒸发法、溅射蒸发法、化学气相沉积法、电子束蒸发沉积法和磁控溅射沉积法等。
竭诚为您提供优质文档/双击可除磁控溅射实验报告篇一:薄膜实验报告,磁控溅射与高真空成膜电子科技大学实验报告姓名:郭章学号:20XX054020XX2指导教师:许向东日期:20XX年6月12日一,实验室名称:光电楼薄膜制备实验室二,实验项目名称:有机多功能高真空成膜设备的使用及其注意事项三,实验原理有机oLeD器件的制备流程分为:ITo玻璃清洗→光刻→再清洗→前处理→真空蒸镀有机层→真空蒸镀背电极→真空蒸镀保护层→封装(1)ITo玻璃的洗净及表面处理:ITo作为阳极其表面状态直接影响空穴的注入和与有机薄膜层间的界面电子状态及有机材料的成膜性。
如果ITo表面不清洁,其表面自由能变小,从而导致蒸镀在上面的空穴传输材料发生凝聚、成膜不均匀。
也有可能导致击穿,使面板短路。
对洗净后的ITo玻璃还需进行表面活化处理,以增加ITo 表面层的含氧量,提高ITo表面的功函数。
也可以用比例为水:双氧水:氨水=5:1:1混合的过氧化氢溶液处理ITo表面,使ITo表面过剩的锡含量减少而氧的比例增加,以提高ITo 表面的功函数来增加空穴注入的几率,可使oLeD器件亮度提高一个数量级。
(2)有机薄膜的真空蒸镀工艺:LeD器件需要在高真空腔室中蒸镀多层有机薄膜,薄膜的质量关系到器件质量和寿命。
在高真空腔室中设有多个放置有机材料的坩埚,加热坩埚蒸镀有机材料,并利用石英晶体振荡器来控制膜厚。
有机材料的蒸发温度一般在170℃~400℃之间、ITo样品基底温度在40℃~60℃(3)金属电极的真空蒸镀工艺:金属电极仍要在真空腔中进行蒸镀。
金属电极通常使用低功函数的活泼金属,因此在有机材料薄膜蒸镀完成后进行蒸镀。
金属电极材料的蒸发一般用加热电流来表示,在我们的真空蒸镀设备上进行蒸镀实验,实验结果表明,金属电极材料的蒸发加热电流一般在20A~50A之间。
(4)器件封装工艺:LeD器件的有机薄膜及金属薄膜遇水和空气后会立即氧化,使器件性能迅速下降,因此在封装前决不能与空气和水接触。
磁控溅射工作原理
磁控溅射(Magnetron sputtering)是一种常用的薄膜制备技术,其中利用磁控电子束加速器和靶材的相互作用实现。
在磁控溅射过程中,会有一种称为靶材的材料被置于真空腔室中。
通常,该靶材是被称为电子束阴极的磁控源。
真空腔中放置有基板,它是需要被涂层的目标表面。
为了开始溅射过程,通过引入工作气体(如氩气)使真空腔压力降至非常低的级别,通常为10^-6至10^-3毫巴(1毫巴
=100帕)。
然后,在靶材上施加直流或脉冲电源,产生磁场
和电子束。
这些电子束击中靶材表面,加速释放出的离子,将其溅射到基板上,从而形成薄膜。
靶材上的电荷量形成一个环状的磁场,这被称为靶材区域。
这种磁场的存在使能够将带有正电荷的离子定向到工作表面。
此外,电子束在该磁场中被定向,从而形成一个环绕靶材的螺旋形低密度电子云。
这是通过磁透镜形成的,它将电子束束缚在靶材区域。
当电子束和磁场共同作用时,电子与标靶表面相互作用,启动了溅射过程。
在这个过程中,束流的动能转移到靶材的原子、离子和中性气体原子上,使它们从靶面溅射到基板上,从而形成薄膜。
磁控溅射技术具有可控性、均匀性和高质量的优势,可用于各种领域的薄膜制备,如光学、电子器件、显示器件等。
通过调
整靶材、工作气体、工作压力和溅射时间等参数,可以实现所需的薄膜特性。
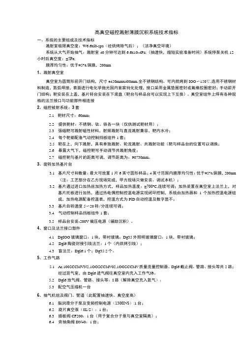
高真空磁控溅射薄膜沉积系统技术指标一、系统的主要组成及技术指标溅射室极限真空度:W6.6xl0-spa(经烘烤除气后);(洁净真空环境)系统从大气开始抽气:溅射室40分钟可达到6.6x10-4Pa;(抽速快,缩短实验准备时间)系统停泵关机12小时后真空度:≤5Pa;膜厚均匀性:优于±5%,铜膜,200nm1、溅射真空室真空室为圆筒形前开门结构,尺寸e450mmx400mm,全不锈钢结构。
可内烘烤到IOO〜150℃,选用不锈钢材料制造,氮弧焊接,表面进行电化学抛光国内首家钝化处理,接口采用金属垫圈密封或氟橡胶圈密封;手动前开门结构;靶安装在上盖,基片转台安装在下底盘(靶台与样品台可以实现上下互换)。
真空室组件上焊有各种规格的法兰接口与功能部件相连接2、磁控被射系统:3套2.1靶材尺寸:60mm;2.2提供靶材:不锈钢、钛、铁各一块(仅供测试靶材用);2.3强磁靶可溅射磁性材料,射频溅射与直流溅射兼容,靶内水冷;2.4每个靶都配备气动控制挡板组件1套;2.5靶在上,向下溅射,具有单独溅射、轮流溅射、共溅射功能(靶与样品台的位置可以调换;2.6暴露大气下,磁控靶可手动调节共溅射角度;2.7磁控靶与基片的距离可调,调节距离为:90730mm。
3、旋转加热基片台3.1基片尺寸和数量:最大可放置1片6英寸圆形样品;4英寸范围内膜厚均匀性:优于±5%,铜膜,200nm(注:工艺部分在乙方现场完成,甲方现场只做安装、调试本机);3.2基片通过进口加热丝加热方式,样品加热温度:≥700o C,连续可调;加热装置在真空室上法兰上,对基片托板进行加热,通过热电偶控制控温电源实现闭环控制,系统由加热器和1个加热控温电源组成,加热电源配备控温表,控温方式为PlD自动控温及数字显不;3.3基片自转速度5〜20转/分连续可调;3.4气动控制样品挡板组件1套;3.5样品台安装-200V偏压电源(辅助沉积)。
磁控溅射真空度磁控溅射是一种常用的物理气相沉积技术,用于在材料表面生成薄膜。
在磁控溅射过程中,真空度的控制是非常重要的,它直接关系到薄膜的质量和性能。
本文将探讨磁控溅射真空度的重要性以及如何有效地控制真空度。
我们需要了解什么是真空度。
真空度是指在给定的空间中,气体分子或原子的数量。
在磁控溅射中,高真空度是实现高质量薄膜的关键。
高真空度可以减少气体分子与目标材料表面的碰撞,从而减少薄膜中的杂质和缺陷。
要实现高真空度,首先需要使用适当的真空泵。
常见的真空泵包括机械泵、扩散泵和分子泵等。
机械泵可以快速排出大量的气体,扩散泵可以将气体分子扩散到较高真空度,而分子泵则可以进一步将气体压力降低到极低的水平。
在磁控溅射过程中,通常会使用这些不同类型的真空泵来实现逐步降低气体压力的目标。
需要注意真空系统的密封性。
任何漏气都会导致真空度下降,从而降低薄膜的质量。
因此,在磁控溅射系统中,必须确保所有接口、管道和连接部件的严密性。
这可以通过使用高质量的密封件和适当的连接方法来实现。
定期检查和维护真空系统的密封性也是必不可少的。
还需要注意杂质的控制。
在磁控溅射过程中,杂质的引入会降低薄膜的质量。
因此,在操作过程中,应避免使用有杂质的目标材料,并确保靶材的表面干净。
还需要注意操作人员的技能和经验。
磁控溅射系统的操作需要一定的技术和经验。
操作人员应熟悉设备的使用方法,了解真空度的控制原理,并能够根据实际情况进行调整和优化。
只有经过专业培训和实践,操作人员才能熟练掌握磁控溅射过程中真空度的控制。
磁控溅射真空度对于薄膜的质量和性能至关重要。
通过使用适当的真空泵,确保真空系统的密封性,控制杂质的存在以及培养熟练的操作人员,可以有效地实现高真空度,从而获得高质量的薄膜。
在磁控溅射过程中,我们应该始终关注和优化真空度的控制,以提高薄膜的质量和应用性能。
磁控溅射法原理
磁控溅射法是一种常用的薄膜制备技术,它通过利用磁场控制离子在真空中运动来实现材料离子化和沉积。
磁控溅射法的基本原理如下:首先,通过加热材料将其转化为蒸气或离子状态。
随后,通过在真空室中施加磁场,使得磁场力线和离子运动方向垂直,从而形成所谓的“磁镜效应”。
这种磁镜效应可以阻止离子撞击到溅射靶材表面,从而使溅射源中的原子以准平行的方式射出。
在磁控溅射过程中,靶材的离子化和溅射是基于靶材与离子的相互作用力。
当离子击中靶材表面时,一部分离子将被散射回真空室中,形成所谓的“背景气体”。
而另一部分离子则进一步穿透靶材表面,将表面的原子或分子击出,并沉积在底板上形成薄膜。
这种沉积过程可以得到均匀、致密、具有良好结晶性的薄膜。
磁控溅射法有许多优点,例如可以控制薄膜的成分、结构和性能;可以在各种材料上制备薄膜;具有较高的沉积速率和较好的沉积效率等。
因此,磁控溅射法被广泛应用于各种领域,如光学、电子、材料科学等。
真空磁控溅射镀膜原理与技术真空磁控溅射镀膜是一种常用的薄膜制备技术,通过在真空环境中使用磁控溅射装置,将固体靶材溅射成气相离子,然后沉积在基材上,形成一层均匀、致密的薄膜。
这种技术广泛应用于光学薄膜、电子器件、节能涂层等领域。
真空磁控溅射镀膜的原理是利用磁场和靶材上集中的高能离子束,将靶材表面的原子或分子溅射出来,然后沉积在基材上形成薄膜。
具体来说,真空磁控溅射装置包括真空室、靶材、基材和磁控装置。
在真空室中,通过抽气将压力降至10^-3到10^-6帕的真空状态。
当真空室内的气体被抽尽后,向离子源上的靶材施加直流或者交流电,产生高能离子束,击打在靶材上。
同时,在靶材表面施加交变磁场。
这样,气体原子和分子会受到束流的冲击,将离子溅射出来,并通过基材的倾角冲积在基材表面形成薄膜。
磁控装置主要通过磁场对离子进行引导,使得离子束在靶材和基材之间来回移动,进一步增强溅射效果。
真空磁控溅射镀膜技术有以下几个特点:首先,可以在较低的温度下进行薄膜沉积,适用于大多数材料。
其次,由于采用磁场控制,可以获得均匀、致密的薄膜。
再次,能够利用常规的靶材材料,如金属、合金、化合物材料等。
最后,真空磁控溅射镀膜还可通过调整离子束能量和沉积速度来控制薄膜的性质,如厚度、硬度、附着力等。
除了基本的真空磁控溅射镀膜技术,还有一些衍生的技术,如磁控溅射复合镀膜、磁控溅射多层膜、磁控溅射纳米结构膜等。
这些技术在一些特定应用中具有更好的性能,并能满足特定的需求。
总之,真空磁控溅射镀膜技术是一种重要的薄膜制备技术,具有广泛的应用前景。
通过控制离子束能量、磁场强度和沉积条件等参数,可以制备出具有多种特性的薄膜,满足不同领域的需求。
但是,该技术也存在一些问题,如工艺复杂、设备要求高等,需要进一步研究和改进。
磁控溅射的基本原理
磁控溅射是一种常用的物理沉积技术,它利用高速离子轰击靶材
表面,将靶材表面原子或分子剥离并喷出,然后沉积在基板表面,形
成薄膜。
磁控溅射的基本原理是在真空环境下,将靶材和基板分别放置在
两个相对的位置,然后在靶材上加入高频交流电,产生电子流和离子流。
通过施加外部磁场,可将电子和离子聚焦在靶材表面的局部区域,使其原子或分子被轰击出来,并沉积在基板表面,生成薄膜。
与其他物理沉积技术相比,磁控溅射具有以下优点:
1. 薄膜成分均匀,质量稳定且纯度高。
2. 可在较低的温度下进行,适用于较多种材料的沉积。
3. 由于直接沉积,薄膜与基板的附着力很强,不易脱落。
磁控溅射技术应用广泛,如制备硅薄膜、二氧化钛薄膜、氧化铝
薄膜等,同时也可用于金属及其合金、氧化物、氮化物等多种材料的
制备。
但是,磁控溅射也存在着一些问题,如高压功率耗电量大、靶材
利用率低、沉积速率较慢、薄膜厚度难于控制等问题,这些问题使得
磁控溅射在工业应用中仍存在一定的局限性。
因此,在实际应用中,需要根据不同需求选择合适的沉积技术,以达到最好的效果。
同时,磁控溅射技术的不断改进也将为其更广泛的应用提供更多可能性。
真空磁控溅射法真空磁控溅射法是一种常用的薄膜制备技术,通过在真空环境下利用磁场和离子束激发靶材,将靶材原子或分子溅射到基底上,形成薄膜。
本文将从原理、设备、应用等方面介绍真空磁控溅射法。
一、原理真空磁控溅射法基于溅射原理,即利用离子束轰击靶材表面,使靶材原子或分子脱离并沉积在基底表面。
通过在溅射过程中引入磁场,可以增加离子束的密度和能量,提高溅射效率和薄膜质量。
离子束的加速和聚焦通过磁控装置实现,可以调节溅射速率、薄膜成分和微观结构。
二、设备真空磁控溅射设备主要包括真空系统、溅射室、靶材、磁控装置和基底台等组成部分。
真空系统用于提供高真空环境,避免气体干扰;溅射室是溅射过程的主要空间,内部有靶材和基底台;靶材是溅射的原料,可以是金属、合金、氧化物等;磁控装置用于产生磁场,调节离子束的轨迹和能量;基底台用于承载基底,使其能够与离子束相互作用。
三、过程真空磁控溅射的过程主要包括靶材准备、基底处理、真空抽气、溅射沉积等步骤。
靶材在溅射前需要经过加热或退火处理,以提高其结晶度和纯度。
基底需要清洗和处理,去除表面污染物和氧化物。
真空抽气过程是为了创造高真空环境,减少气体分子对溅射过程的干扰。
溅射沉积过程中,通过控制离子束的能量和角度,使溅射物质均匀沉积在基底表面,形成所需薄膜。
四、应用真空磁控溅射法广泛应用于薄膜材料制备和表面改性等领域。
在光电子器件中,可以利用真空磁控溅射法制备导电薄膜、光学薄膜和磁性薄膜等。
在太阳能电池领域,可以利用该技术制备各种吸光层和透明电极。
在显示器件中,可以利用真空磁控溅射法制备透明导电薄膜和液晶配向膜。
此外,真空磁控溅射也可以用于制备防腐蚀涂层、摩擦减磨涂层和硬质涂层等。
真空磁控溅射法是一种重要的薄膜制备技术,具有较高的溅射效率和薄膜质量。
通过调节溅射参数和控制离子束的能量和角度,可以实现对薄膜成分和微观结构的精确控制。
真空磁控溅射在光电子器件、太阳能电池、显示器件等领域具有广泛应用前景。
真空磁控溅射镀膜原理与技术
真空磁控溅射镀膜技术是一种高效、环保、高质量的表面处理技术,广泛应用于电子、光学、航空航天、汽车、建筑等领域。
其原理是利用高能离子轰击靶材表面,使靶材原子脱离并沉积在基材表面形成薄膜。
真空磁控溅射镀膜技术的核心是磁控溅射装置。
该装置由真空室、靶材、基材、磁控电源、离子源等组成。
在真空室中,通过抽气将压力降至10^-4Pa以下,然后加入惰性气体(如氩气),使气体分子与靶材表面原子碰撞,产生高能离子。
磁控电源产生磁场,将离子束聚焦在靶材表面,使靶材原子脱离并沉积在基材表面形成薄膜。
真空磁控溅射镀膜技术具有以下优点:
1. 镀膜质量高:由于真空环境下,薄膜表面无气体和杂质污染,因此薄膜质量高,具有良好的光学、电学、机械性能。
2. 镀膜厚度均匀:磁控电源产生的磁场可以使离子束均匀聚焦在靶材表面,使得薄膜厚度均匀。
3. 镀膜速度快:由于离子束能量高,靶材原子脱离速度快,因此镀膜速度快。
4. 环保节能:真空磁控溅射镀膜技术无需使用有机溶剂和化学药品,不会产生废气、废水和废渣,符合环保要求。
真空磁控溅射镀膜技术的应用非常广泛。
在电子领域,可以用于制造集成电路、显示器、太阳能电池等;在光学领域,可以用于制造反射镜、滤光片、透镜等;在航空航天领域,可以用于制造航空发动机叶片、航天器表面涂层等;在汽车领域,可以用于制造汽车玻璃、车身涂层等;在建筑领域,可以用于制造建筑玻璃、金属门窗等。
真空磁控溅射镀膜技术是一种高效、环保、高质量的表面处理技术,具有广泛的应用前景。
磁控溅射真空度磁控溅射是一种常见的表面处理技术,常用于制造金属氧化物、硅、金属、多层薄膜等高质量陶瓷材料。
其中的真空技术是磁控溅射成功的重要保障之一。
磁控溅射真空度是指通过空气泵等真空设备将工作室内气体排出,达到一定的真空度。
含气体的环境中,工作室内的微粒和气氛分子很容易沉积在材料表面,不仅影响材料表面的光洁度和清洁度,而且还可能造成材料的质量变化。
磁控溅射真空度的提高有助于消除环境中多余的气体分子,保证材料制备时物理、化学反应的精度和均匀性,从而提高制备材料的质量。
为了确保磁控溅射真空度的稳定,需要采用适当的真空设备和真空技术。
一般情况下,磁控溅射装置通常使用机械泵、分子泵和锁相放大器等设备,将环境中的气体分子和粒子排出,以达到较高的真空度。
机械泵可用于排出大量的空气,但不适用于金属蒸发、溅射和气氛的排除。
此时,分子泵和锁相放大器就显得非常重要了。
分子泵可有效地排出微粒和气氛分子,锁相放大器则能克服环境振动等电子噪音的影响,提高磁控溅射的真空度。
此外,磁控溅射真空度的稳定还受到许多其他因素的影响。
比如,真空室温度的管理、泵的运行方式、泵的材料选择、清洁程度、气体分子种类和压力等都会对真空度产生影响。
在提高磁控溅射真空度的同时,需充分考虑制备材料的质量和效率。
过高的真空度可能导致材料表面的氧化和碳化反应,从而影响材料的表面光洁度和物理、化学性质。
因此,在追求更高的磁控溅射真空度的同时,还要保证制备所需的气氛及时补充,以确保制备质量和工作效率。
总的来说,磁控溅射真空度是制备优质材料的重要保障之一。
采取适当的真空设备和真空技术,控制好其他影响因素,可以在制备材料过程中提高磁控溅射真空度,提高材料制备的质量和工作效率。
磁控溅射技术的原理及应用磁控溅射技术是一种非常重要的材料加工技术,它在现代工业制造领域中被广泛应用。
磁控溅射技术的原理比较复杂,需要结合物理学知识和材料科学知识才能够深入理解。
下面,我们将从原理、应用和优缺点等方面来分析磁控溅射技术。
一、磁控溅射技术的原理磁控溅射技术的核心原理是,在高真空下,利用离子轰击的原理使靶材表面的原子或分子离开,形成高速运动的原子团,然后以高速度击打到所需要涂覆的材料表面,与另一组原子或分子相碰撞,并沉积成薄膜层。
磁控溅射技术的溅射源主要由靶材、基底和磁场组成。
当高纯度的气体在真空室内电离后,离子会在靶材表面束缚,形成一个带正电荷的等离子体潮流,进入强磁场的作用下,靶材上的非离子原子或分子就会沿用聚变的道理抛射出去,进而形成一个离子束,成为靶材的溅射。
当基底和溅射源靶材相对静止时,基底上的沉积物层就会开始形成。
因此,在磁控溅射技术中,溅射过程控制好磁场强度和靶材等离子体激发能量是非常重要的。
二、磁控溅射技术的应用磁控溅射技术的应用范围非常广泛,主要应用在金属、合金、半导体材料的表面修饰和通过涂层改善材料表面性能来达到特殊的功能和应用。
涂层厚度可从几纳米到数百纳米改变。
(1) 太阳能光伏在太阳能光伏中,磁控溅射技术被广泛应用。
可以通过沉积一层光谱选择层来增加光吸收,在应用中产生光电性能提高,并延长光电池的寿命。
此外,磁控溅射技术制备的透明导电电极,可以大幅提高太阳能电池的效率和环保性能。
(2) 光学加工磁控溅射技术用于光学加工领域。
可以制备一种极细的金属纤维单丝,这种金属纤维单丝可以做为微型光学的部件,如光纤中介面。
纤维自身具有一定的弯曲、拉伸和扭曲能力,便于融合和加工成三维微机械结构,做成微型光学元件、微型透镜和扫描电子显微镜等。
(3) 电子和半导体技术磁控溅射技术可以制备各种电子和半导体材料,例如氧化物、铜铝金属等等。
在半导体器件和电子元件中使用磁控溅射技术,可以获得高精度和超薄膜的电池、LED、CRT以及开关电源等电子元件。
磁控溅射与真空技术溅射时打火放电1、可能靶材表面脏。
在低功率下长时间空溅,把靶材表面杂志打掉。
然后慢慢加大功率。
2、靶与地之间有导电颗粒,导致高压下放电打火。
3、电源柜有问题,建议调换电源柜再观察。
扩散泵的常见故障及原因由于真空设备长期运转及其它一些因素的影响,扩散泵的性能可能会逐渐变坏,现将使用中经常出现的一些问题如述如下;1)极限真空变低,原因:a.系统中有渗漏;b.系统太脏;c.泵油污染;d.加热功率不够;e.冷却水不足;f.过量或过冷的冷却水;g.前级压力高;检查密封性能及前级管道是否有泄漏现象;h.快冷管内有水。
2) 抽气较慢,原因:a.加热功率低;b.油量不足;c.喷帽安装位置不当或受损。
3)进口压力波动,原因:a.加热器输入功率不当;b.油脱气;c.扩散泵进口前面系统有渗漏。
4)工作腔污染大,原因:a.前级压力高;b.在高于10-1Pa压力下长期工作;c.系统操作有误。
5) 返油率过大,原因:a. 顶喷嘴帽松动,间隙过大;b. 加热功率不对;真空系统上测量规管座位置安排应遵循如下原则①不能将测量规管放在密封面较多的地方。
因为每一个密封面都不可能保证绝对不漏气,密封面集中之处,必然是容易漏气的地方,测量值可能不准。
②规管内壁各处,必须保证真空卫生。
否则会造成测量不准。
③规管应尽量接在靠近被测量的地方,以减少测量误差。
扩散泵的结构示意图和工作原理当扩散泵油被电炉加热时,产生油蒸气沿着导流管经伞形喷嘴向下喷出。
因喷嘴外面有机械泵提供的真空(Pa),故油蒸气流可喷出一长段距离,构成一个向出气口方向运动的射流。
射流最后碰上由冷却水冷却的泵壁凝结为液体流回蒸发器,即靠油的蒸发喷射凝结重复循环来实现抽气。
由进气口进入泵内的气体分子一旦落入蒸气流中便获得向下运动的动量向下飞去。
由于射流具有高流速(约200m/s),高的蒸气密度,且扩散泵油分子量大(300~500),故能有效地带走气体分子。
气体分子被带往出口处再由机械泵抽走。
光生伏打与太阳能电池太阳能发电分光热发电和光伏发电。
不论产销量、发展速度和发展前景、光热发电都赶不上光伏发电。
可能因光伏发电普及较广而接触光热发电较少,通常民间所说的太阳能发电往往指的就是太阳能光伏发电,简称光电。
光伏发电是根据光生伏打效应原理,利用太阳电池将太阳光能直接转化为电能。
不论是独立使用还是并网发电,光伏发电系统主要由太阳电池板(组件)、控制器和逆变器三大部分组成,它们主要由电子元器件构成,不涉及机械部件,所以,光伏发电设备极为精炼,可靠稳定寿命长、安装维护简便。
理论上讲,光伏发电技术可以用于任何需要电源的场合,上至航天器,下至家用电源,大到兆瓦级电站,小到玩具,光伏电源可以无处不在。
目前,光伏发电产品主要用于三大方面:一是为无电场合提供电源,主要为广大无电地区居民生活生产提供电力,还有微波中继电源等,另外,还包括一些移动电源和备用电源;二是太阳能日用电子产品,如各类太阳能充电器、太阳能路灯和太阳能草地厂各种灯具等;三是并网发电,这在发达国家己经大面积推广实施。
我国并网发电还未起步,不过,2008年北京“绿色奥运”部分用电将会由太阳能发电和风力发电提供。
太阳能光伏发电的最基本元件是太阳电池(片),有单晶硅、多晶硅、非晶硅和薄膜电池等。
目前,单晶和多晶电池用量最大,非晶电池用于一些小系统和计算器辅助电源等。
国产晶体硅电池效率在10-13%左右,国外同类产品效率约12-14%。
由一个或多个太阳电池片组成的太阳能电池板称为光伏组件。
2002年全球太阳电池和光伏组件产量约600MW,其中日本占45%,美国25%,欧洲约22%。
日本是光伏产业发展最快的因家,在不到10年的时间里超过了美国,2001年世界10大太阳电池生产厂,日本就有4家,分别是夏普、京都陶瓷、三洋和三菱。
欧美发达国家大都制订了“阳光计划”,并采取措施鼓励居民安装太阳能发电系统,比如部分赠款、无息贷款和“种子基金”等,并以高出普通电价几倍的价格购买居民家中多余的太阳能电量。
我国太阳能光伏发电产业近几年发展较快,但总体规模较小,2002年太阳电池产量约SMW,累计装机容量达25MW,不到世界的1%,为配合西部大开发,我国政府实施了“阳光计划”、“乘风计划”和“光明工程”等,利用太阳能发电和风力发电为解决西部广大无电地区农牧民生活生产用电,这一工程配套资金20多亿人民币。
我国光伏发电产品的市场主要在西部,另有部分产品出日,如组件、小系统和日用太阳能电子产品等。
由于国内太阳能电池晶片产量远远不能满足需求,许多厂家进日大量电池片封装组件。
在光伏产业方面,深圳占有部分江山,产品加工能力、产品质量和销量在国内外都有一定的影响。
政府应加大扶持力度,使之扩大规模发展成为产业群,进而成为深圳的一个经济增长点。
太阳能光伏发电产业增长迅速,不仅因为它是具有许多优点的清洁能源,一个更诱人的动因是,在太阳能与建筑一体化的过程中,太阳电池组件比太阳能热水器与建筑更有亲合力。
太阳电池组件不仅可以作为能源设备,还可作为屋面和墙面材料,既供电节能,又节省了建材,国外己有非常好的案例。
因此,太阳能光伏发电技术与建筑结合方面,将具有良好的经济效益,前途无限。
氦气氦在空气中的体积分数约为0.00052%,即每1000L空气中含氦5mL。
有的地区的天然气中含氦量高达8%,我国于1960年建成从天然气制取氦的工厂。
氦广泛存在于宇宙空间。
太阳上有大量的氦,约占太阳总质量的1/4,为500亿亿亿吨左右液氦可以产生奇特的膜移动现象。
我们知道水是不能沿玻璃上升的。
可是,把一只空烧杯部分地浸入2.17K以下的液氦中,在烧杯内外表面会全部覆上一层很薄的液氦膜,这层液膜能“爬”上烧杯壁向烧杯内移动,直到烧杯内外液面高度相平为止,如果随后把烧杯提起来,液氦则由烧杯内向烧杯外移动,当烧杯完全脱离液面时,则看到有液氦从烧杯外壁滴下,液膜移动的速度可达每S30cm左右,并跟液面差、移动路程的长度以及烧杯壁的高度无关。
液氦这种液膜移动的奇特现象如何解释,目前还是一个谜。
氦是已知所有物质中沸点最低的,沸点是4.2K。
利用液氦可获得接近绝对零度的低温。
方法是把一种“顺磁物质”放在液氦上面,几乎和液态氦相接触。
两者间用氦气隔开,同时把整个系统的温度降到1K左右,然后把这个系统放在一个磁场里。
这时,顺磁物质的分子就会平行于磁场的磁力线,整齐地排列起来,同时放出一些热。
放出的热会由周围的氦轻度蒸发而消耗掉。
接着,撤去磁场,顺磁物质的分子立即从有序变成无序排列。
分子从有序变无序要吸热,热只能来自液氦,使液氦温度降低。
这个步骤可以一次一次地重复进行,每重复一次,液氦温度就下降一次。
后来美国化学家吉奥克又对这种方法作了改进,借助此法,于1957年获得0.00002K的低温,目前已获得0.000001K的低温。
在已知的所有物质中,只有氦在非常接近绝对零度时不会凝成固体。
在低于1K时,施加25×1.01×105Pa压强,才能使液氦凝成固体。
什么是高斯计?高斯计是用于测量和显示单位面积平均磁通密度或磁感应强度的精密仪器。
目前的高斯计几乎都是基于霍耳原理进行磁测量的,采用霍耳传感器作为磁感应元件。
用户可能会发现这样的问题,即使在同一个点上,使用不同型号的探头会产生不同的测量结果。
这并非是测量的错误,而是由于霍耳传感器的尺寸不同产生的结果。
根据不同的需要,正确地选择高斯计和相应的探头尤为重要常见的三种真空法兰规格(CF、KF、ISO)1.CF法兰的英文名是Conflat Flang。
它是一种用于超高真空中的法兰连接,是一种金属静密封,可以承受高温烘烤。
2.ISO-KF是应用在真空系统中的一种快速装拆连接。
他由以下几个元件构成:两个成对称分布的KF法兰、O-Ring、定心支架、卡箍。
勿需使用别的工具,只要简单地用手拧动碟形螺母就可以松开或压紧联接。
3. ISO法兰和配管可用于从大气压到高真空,经常装拆的各种应用中。
一般管子的直径超过50mm(2英寸)。
如果使用氟橡胶O形圈,可以承受150℃烘烤。
ISO标准是指由『国际标准化组织(International Organization for Standardization, ISO) 』制订的标溅射原子、离子、等离子体原子由原子核和核外电子构成,原子核由质子和中子构成.电子带负电,质子带正电,中子不带电,电子的负电与质子的正电相抵消,使原子显中性.中性原子对原子来说,核外电子等于核内质子数,即正负电量相等,原子不显电性,称为中性原子离子原子得失电子后不再显电中性,离子是原子或原子团由于得失电子而形成的带电微粒原子是由原子核和核外电子组成,原子核带正电荷,绕核运动的电子则带相反的负电荷。
原子的核电荷数与核外电子数相等,因此原子显电中性。
如果原子从外获得的能量超过某个壳层电子的结合能,那么这个电子就可脱离原子的束缚成为自由电子。
一般最外层电子数较少的原子、或半径较大的原子,较易失去电子;反之,则较易获得电子等离子状态使指物质原子内的电子在高温下脱离原子核的吸引,使物质呈为正负带电粒子状态存在中频孪生靶溅射在中频反应溅射中,当靶上所加的电压处于负半周时,靶面被正离子溅射;而在正半周时,等离子体中的电子被加速到靶面,中和了靶面上积累的正电荷,从而抑制了打火。
但在确定的工作场强下,频率越高,等离子体中正离子被加速的时间越短,正电场从外电场吸收的能量越少,轰击靶的正离子能量越低,靶的溅射速率也降低。
由于溅射电压的频率范围处于10~80KHz范围,因此又叫中频溅射']中频溅射常用于溅射两个靶,通常为并排的两个靶,尺寸和外形全部相同,因此这两个靶常称为孪生靶。
孪生靶在溅射室中悬浮安装,在溅射过程中,两个靶周期性轮流作为阴极与阳极,既抑制了打火,而且由于消除了普通直流反应磁控溅射中的阳极消失现象,从而使溅射过程得以稳定进行。
中频孪生磁控溅射具有以下优点:1.可以得到高的沉积速率;2.溅射过程可以始终稳定地工作在设定的工作点上;3.由于消除了打火现象,缺陷密度较普通直流磁控溅射要小几个数量级;4.由于交流反应溅射时到达基板的原子平均释放的能量高于直流反应溅射的值,因此在沉积过程中基板温度较高,沉积膜会更致密,与基板的结合会更牢固溅射镀膜求职对磁控溅射有进一步深刻了解认识,工作多年..熟悉真空系统工作原理、检漏,运行维护等.负责车间真空镀膜的技术工作,平时对班组长及员工进行原理性的知识培训,如机械泵原理、罗茨泵原理、扩散泵原理、磁控溅射原理、真空计原理工作认真,有较强的责任心,事业心.希望从事真空相关的工作,并能学习到更多的知识.溅射镀膜法定义:溅射是离子轰击物质表面,并在碰撞过程中发生动能与动量的转移,从而将物质表面原子激发出来的过程。