论文引言怎么写
- 格式:doc
- 大小:25.00 KB
- 文档页数:1
论文的引言怎么写
引言是论文的开篇之处,用于引入研究问题、背景和目的,并引发读者的兴趣。
下面是一个引言的常见结构:
1. 引入背景和问题:引言应该开门见山,简短地介绍研究领域的背景和当前的问题。
可以提供相关的背景信息、数据或现状的描述,突出问题的重要性和存在的差距。
2. 研究问题和目的:明确研究的问题和目的,概括性地描述这个论文将解决的问题或回答的研究目标。
可以指出已有研究的不足之处,以及将在论文中提出的方法、观点或贡献。
3. 方法和范围:简要介绍论文的研究方法和范围。
说明所采用的研究方法、数据来源和分析技术,或者对研究领域进行理论分析的方法。
4. 主要结构:概述整篇论文的主要结构和各部分内容,指出每个部分的重要性和相互关系,并提醒读者如何阅读和理解。
5. 期望结果和贡献:简要说明论文预计的研究结果和可能的贡献。
可以提及预期的理论、实践和方法的发现,以及对学术研究、政策实施或实践应用的价值。
总体而言,引言应该简洁明了、扼要回答读者关心的问题,同时吸引读者继续阅读论文。
毕业论文引言及结合文献综述
在撰写毕业论文中,引言部分是整篇论文的开端,也是最能吸引读者注意力的
部分之一。
一个引言应该简明扼要地阐述研究的背景、研究意义、研究目的和主要内容,同时引出研究的主要问题和思路。
结合文献综述是引言部分不可或缺的一部分,通过对相关研究的综述,有助于突出研究的创新性和重要性。
毕业论文引言的写作要点
在撰写毕业论文引言时,应注意以下要点:
1.研究背景:介绍研究领域的现状、发展趋势和存在的问题,引出研
究的动机和价值。
2.研究意义:明确研究的意义和价值,探讨研究成果对学术界和实践
领域的影响。
3.研究目的:明确研究的目的和问题,阐述研究方法和途径,引导读
者理解研究的重点。
4.主要内容:简要介绍论文的结构和主要内容,让读者对整篇论文有
一个整体的了解。
结合文献综述与引言的结合
在撰写引言部分时,结合文献综述是必不可少的一环。
结合文献综述可以通过
对相关研究的归纳、总结和评价,为研究问题的提出和论证提供支持。
在引言部分,可以借用文献综述部分的研究背景和研究现状,引出研究问题并确定研究的意义和目的。
通过结合文献综述,可以使引言部分更具说服力和专业性。
结语
毕业论文引言部分是整篇论文的开端,是研究内容的抛砖引玉。
在撰写引言时,要突出研究的背景、意义、目的和主要内容,通过结合文献综述部分,为研究提供支持和依据。
引言部分的写作需要言简意赅,引人入胜,为整篇论文的顺利展开打下良好的基础。
如何写论文引言如何写论文引言如何写论文引言如何写论文引言前言也叫引言,是正文前面一段短文。
前言是论文的开场白,目的是向读者说明本研究的来龙去脉,吸引读者对本篇论文产生兴趣,对正文起到提纲掣领和引导阅读兴趣的作用。
在写前言之前首先应明确几个基本问题:你想通过本文说明什么问题?有哪些新的发现,是否有学术价值?一般读者读了前言以后,可清楚地知道作者为什么选择该题目进行研究。
为此,在写前言以前,要尽可能多地了解相关的内容,收集前人和别人已有工作的主要资料,说明本研究设想的合理性。
1、引言应含概的内容引言作为论文的开头,以简短的篇幅介绍论文的写作背景和目的,缘起和提出研究要求的现实情况,以及相关领域内前人所做的工作和研究的概况,说明本研究与前工作的关系,目前的研究热点、存在的问题及作者的工作意义,引出本文的主题给读者以引导。
引言也可点明本文的理论依据、实验基础和研究方法,简单阐述其研究内容;三言两语预示本研究的结果、意义和前景,但不必展开讨论。
前言在内容上应包括:为什么要进行这项研究?立题的理论或实践依据是什么?拟创新点?理论与例一:撑竿跳高的机械能分析方法研究李翰君,曲峰目前,我国对撑竿跳高运动生物力学分析的主要研究成果集中在起跳时速度的变化、腾起角、竿弦角等方面。
但是,这种研究方法的局限性是显而易见的:忽视了人与竿子的相互作用,没有合适的指标反映运动员利用竿子弹性能力。
国外已经使用能量分析法来解决这个问题,也就是分析人体机械能的变化来反映竿子与人之间的能力传递,所以,把能量分析法引入我国撑竿跳高的运动生物力学分析很有必要。
但是,国外文献在能量分析时,只给出了一个简化公式,而没有说明具体的计算方法。
例二: 大强度运动对脑电活动影响的研究何叙,律海涛脑电图反映的是人脑皮层神经元的活动规律,可以反映中枢神经系统的机能状态,是检测脑功能的唯一可靠方法。
手把手教你写论文1|引言怎么写引言(Introduction)一般为一篇文章的第一部分,也是审稿人最关注的部分之一,因为引言部分要介绍研究背景、当前研究现状、主要问题以及你是如何解决这些问题的(创新点)等。
你的论文有没有吸引力,引言部分至关重要。
❓那引言部分如何写呢?可以从以下几个方面依次来写:1️⃣ 研究问题的背景引言的第一段要介绍你研究这个问题所属领域的背景,突出你研究这个问题的重要性。
写作逻辑:一般写作的逻辑是由大到小,一次引出你要研究的主题。
比如你要写发动机,可以先说“碳中和”大背景,再说汽车面临的挑战,然后再说发动机具体要研究的内容。
2️⃣ 当前研究进展第二段开始写你要研究的这个问题的研究进展。
相当于对你所要研究的内容进行一个简单的综述。
但要记住,进行文献综述的目的是说明之前的研究有哪些优点和不足,最后提出尚未解决的问题。
一般尚未解决的问题通常是:考虑变量不完整、无法解决新出现的社会现象和工程问题、与你的研究结果存在冲突等。
写作逻辑:写作思路可以按照方法来分类综述,然后提出尚未解决的问题。
比如其他研究者采用了其中一类方法进行了研究,其中优点是XX,但其有XX问题。
3️⃣ 创新点创新点是引言部分的关键。
根据前面的铺垫,自然而然的引出你针对尚未解决的问题给出的解决方案,也就是你的创新点。
写作逻辑:针对尚未解决的问题,你提出了何种方法来解决这些问题,然后再写你提出的方法的优势是什么,会产生哪些有益的效果。
4️⃣ 文章结构介绍通常引言最后一段为介绍文章整体结构,也就是每一个章节写了什么。
写作逻辑:第二章写了XXX,第三章提出了XXX,第四章展示了XXX。
《手把手教你写论文》系列第一篇大纲如下:2️⃣ 材料和方法怎么写?3️⃣ 结果怎么写?4️⃣ 讨论怎么写?5️⃣ 结论怎么写6️⃣ 摘要如何写7️⃣ 如何起好题目?。
论文引言格式范例引言的重要性在撰写学术论文时,引言是整篇文章的开端,也是与读者进行沟通的第一步。
一个优秀的引言能够吸引读者的兴趣,让读者更好地理解研究背景和问题意义,同时为后续的研究内容和结论打下基础。
因此,正确的引言格式是非常重要的。
引言的组成部分引入研究背景引言的第一部分应该是对研究背景的介绍。
这一部分的目的是为读者提供一个对研究领域和主题的概述,让读者能够理解该研究的重要性和现实意义。
在介绍研究背景时,可以引用先前的研究成果、相关的统计数据、学术观点或者历史背景。
问题陈述在引言的第二部分,应明确论文的研究问题。
研究问题应该是明确的、有挑战性的,并且能够激发读者的兴趣。
问题陈述可以通过提出关键问题或者分析现有研究的局限性来实现。
同时,问题陈述还应该与研究背景进行联系,说明该问题在当前研究领域的重要性。
文章结构在引言的最后,还需要简要介绍整篇文章的结构。
这一部分的目的是帮助读者了解整个研究过程和论证思路。
一般来说,可以简要描述各个章节或者主要部分的内容,以及它们在整个研究中的作用和关系。
引言格式范例以下是一篇学术论文引言的格式范例:引言====在20世纪初期,移动通信技术的快速发展对人类社会产生了深远的影响。
随着移动通信技术的突破,人们的生活方式发生了巨大的变化。
近年来,随着智能手机的广泛普及和移动互联网的高速发展,移动通信技术一直处于飞速的发展阶段。
然而,尽管移动通信技术取得了显著的进展,但在高速移动环境下的通信质量仍然面临挑战。
对于用户来说,移动网络中经常会遇到信号覆盖不佳、信号丢失、信道干扰等问题,这些问题导致了通信质量的下降。
因此,如何提高高速移动环境下的通信质量成为一个重要的研究问题。
本文旨在研究高速移动环境下的通信问题,探索新的解决方案以提高通信质量。
我们通过分析当前的移动通信技术和相关研究,发现了一些局限性和不足之处。
因此,本文将基于现有研究成果,探索设计和实现一种新的移动通信系统,以提供更稳定、更高质量的通信服务。
论文引言写什么
论文引言是论文的开头部分,它的作用是引导读者进入论文的主题,并提供背景信息和研究动机。
所以,在论文引言中可以写以下内容:
1. 简要介绍研究领域和主题:引言应该开始介绍研究领域的背景和主题,让读者了解该研究所属的学科和主要问题。
2. 文献综述:引言中应该对过去的相关研究进行综述,包括已有的理论框架、研究观点和实证研究的结果。
这有助于更好地定位你的研究并解释你的研究的独特性及其在该领域中的意义。
3. 问题陈述和研究动机:引言中应该明确阐述你的研究问题,并解释为什么这个问题值得研究。
你可以提出该问题的重要性、存在的研究空白或不足之处,并说明你的研究将如何填补这些空白或不足之处。
4. 研究目标和方法:引言中可以列出你的研究目标,并简要描述你将采用的研究方法和设计。
这可以帮助读者了解你的研究方法是否合理,并对你的研究结果的可信度提供一个基础。
总之,论文引言应该提供足够的背景信息、解释研究动机,并明确阐述研究问题和目标。
它应该帮助读者理解研究的整体框架和意义,并激发读者对研究的兴趣。
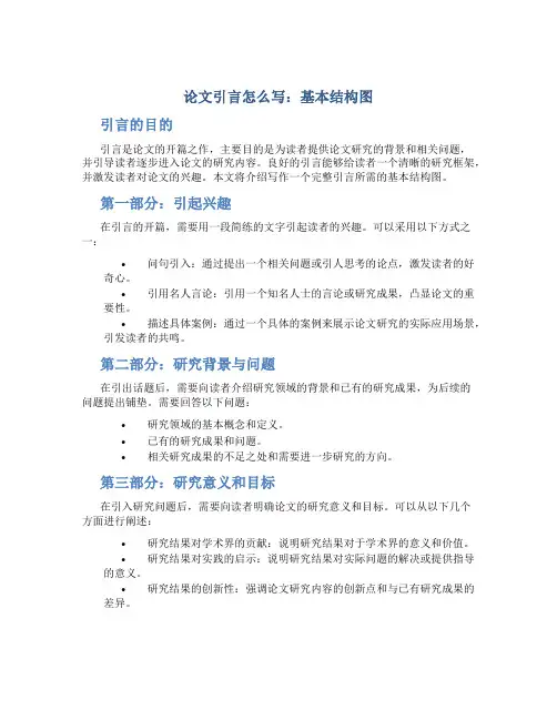
论文引言怎么写:基本结构图引言的目的引言是论文的开篇之作,主要目的是为读者提供论文研究的背景和相关问题,并引导读者逐步进入论文的研究内容。
良好的引言能够给读者一个清晰的研究框架,并激发读者对论文的兴趣。
本文将介绍写作一个完整引言所需的基本结构图。
第一部分:引起兴趣在引言的开篇,需要用一段简练的文字引起读者的兴趣。
可以采用以下方式之一:•问句引入:通过提出一个相关问题或引人思考的论点,激发读者的好奇心。
•引用名人言论:引用一个知名人士的言论或研究成果,凸显论文的重要性。
•描述具体案例:通过一个具体的案例来展示论文研究的实际应用场景,引发读者的共鸣。
第二部分:研究背景与问题在引出话题后,需要向读者介绍研究领域的背景和已有的研究成果,为后续的问题提出铺垫。
需要回答以下问题:•研究领域的基本概念和定义。
•已有的研究成果和问题。
•相关研究成果的不足之处和需要进一步研究的方向。
第三部分:研究意义和目标在引入研究问题后,需要向读者明确论文的研究意义和目标。
可以从以下几个方面进行阐述:•研究结果对学术界的贡献:说明研究结果对于学术界的意义和价值。
•研究结果对实践的启示:说明研究结果对实际问题的解决或提供指导的意义。
•研究结果的创新性:强调论文研究内容的创新点和与已有研究成果的差异。
第四部分:论文结构概述在明确研究目标后,需要向读者概述论文的整体结构,使读者能够了解论文的章节安排和内容布局。
这可以简要介绍各个章节的主要内容和逻辑顺序,并为后续章节的阅读提供指引。
总结引言部分在论文中起到承上启下的作用,为读者提供了一个整体框架,并引导读者逐步进入论文的研究内容。
通过构建一个清晰的引言结构图,能够使论文引言更加有条理,提高读者对论文的兴趣和理解。
如何写好毕业论文引言部分引言是毕业论文的开端,其重要性不言而喻。
一个好的引言能够准确地描述研究背景、问题的重要性和研究目标,吸引读者的兴趣并明确论文的研究范围和方法。
下面将介绍如何写好毕业论文引言部分。
一、引言的基本结构引言部分一般包括背景介绍、研究意义、研究目标、研究方法和论文结构等内容。
为了使引言部分更加清晰,可以按照以下结构进行展开。
1. 背景介绍在背景介绍中,应该突出研究领域的重要性和研究主题的现实意义。
可以从国内外学术研究的最新进展入手,指出该领域面临的问题和待解决的难题。
同时,要突出该研究领域对国家经济、社会发展的重要性,为后续论述提供前提。
2. 研究意义在研究意义部分,需要明确指出该研究的学术意义和实践价值。
学术意义可以是填补学术空白、解决重大理论争议或改进现有研究方法等;实践价值可以是为相关行业提供决策支持、改善管理模式或推动技术创新等。
通过明确研究意义,能够更好地概括出研究的意图和目标。
3. 研究目标研究目标部分是引言的核心内容,应该明确指出研究的目标和问题。
可以将研究目标分为主要目标和次要目标,并对每个目标进行简要的阐述。
在明确研究目标的同时,也要交代研究的范围和局限性,以避免读者对研究范围的模糊理解。
4. 研究方法在研究方法部分,需要简要介绍采用的研究方法、数据来源和数据分析技术等。
可以指出使用该方法的原因和优势,以及方法的适用性和局限性。
对于一些复杂的方法,可以简要概括其原理和应用情况,让读者对研究方法有一定的了解。
5. 论文结构在引言的最后,需要简要介绍整篇论文的结构和各章节的主要内容。
表明论文的组织结构有助于读者对整篇论文的整体把握和理解,提高读者对论文的阅读和理解效果。
二、引言的写作技巧除了基本结构,引言部分的写作还需要注意以下几点。
1.简明扼要:引言应该精简,避免冗长的叙述。
每个论点都应该简明扼要地介绍,突出重点,并使之整体连贯。
2.逻辑清晰:在引言部分,应该按照逻辑层次进行描述。
引言要怎么写
引言是一篇文章的开篇,起到介绍主题、引发读者兴趣和提供背景信息的作用。
一个好的引言可以引起读者的关注,使其愿意继续阅读整篇文章。
在写引言时,需要注意以下几个方面。
首先,引言的内容应与论文主题紧密相关,能够概括文章的核心内容,并提供相应的背景信息。
引言应该能够回答读者的“为什么”问题,即为什么读者应该关注这个主题,并明确指出研究的目的和意义。
其次,引言应尽量简洁明确,语言精练,不要过分冗长。
在限定字数的情况下,引言通常不宜超过200字,过长的引言可能会让读者产生疲劳,降低阅读兴趣。
第三,引言的开头应该吸引读者的注意力。
可以使用有趣的事实、引人入胜的故事、或者引用名人名言来引起读者的兴趣。
通过引发读者的好奇心,可以让读者愿意继续阅读下去。
最后,引言要具备逻辑性,能够自然过渡到文章的正文部分。
引言最好能够提出研究问题、观点或者论据,并在接下来的文章中展开对这些问题的深入讨论。
综上所述,一个好的引言应该紧密围绕主题展开,简明扼要地介绍研究内容和意义,吸引读者的注意力并逐步引出正文部分。
在写引言时,作者需要充分考虑读
者的阅读习惯和兴趣点,力求以简练、有趣的方式引发读者的兴趣,为整篇文章打下良好的开端。
如何写引言写论文必看写论文的引言是整篇论文中非常重要的一部分,它是读者获取关于论文主题的第一印象的重要部分。
因此,撰写一个引人入胜的引言十分重要。
以下是一些撰写论文引言的方法和技巧:1.明确论文主题和目的:在引言中,首先需要明确论文的主题和目的。
说明你的研究领域和背景信息,确保读者能够理解论文的背景和意义。
接着,简要概括论文的目的,让读者知道你想要解决哪些问题或研究什么。
2.引用相关研究:在引言中引用相关的研究对于提供论文的背景和理论基础非常有帮助。
引用领域内的先前研究成果,强调研究的重要性,并指出之前研究的不足之处或尚未解决的问题。
这样可以向读者展示自己对该领域的了解,并且为你的研究提供支持。
3.提出问题或假设:明确提出你的研究问题或假设。
通过提出研究的关键问题或假设,可以帮助读者理解你的研究的目标和方向。
这也有助于在引言的后续部分中提供解决方案或研究结果。
4.叙述研究方法:在引言中简要叙述你使用的研究方法。
这可以让读者了解你的研究方法的可靠性和有效性。
提供背景信息,并解释你选择这些方法的原因,以提高读者对你研究方法的信心。
5.强调原创性:在引言中强调你的研究的原创性。
说明你的研究对该领域的贡献,以及你的工作如何填补现有研究的空白。
这可以向读者展示你的研究的独特性,以及它在学术界中的重要性。
6.吸引读者的注意力:在引言的结尾部分,试图以一种吸引人的方式吸引读者的注意力。
你可以提出一个引人入胜的事实、问题或引用。
这样可以让读者对论文保持兴趣,并激发他们继续阅读下去。
撰写一个引人入胜的引言需要时间和精力,但它是论文成功的关键之一、通过清晰地叙述论文的主题、目的和价值,引用相关研究,提出问题或假设,叙述研究方法,强调原创性,以及吸引读者的注意力,你将能够撰写出一个引人入胜的论文引言。
如何写好毕业论文引言引言是毕业论文的开端,是对整个论文内容的概述和引领。
一个优秀的引言应当具备引人入胜、简明扼要、层次清晰、逻辑连贯的特点。
本文将从四个方面探讨如何写好毕业论文引言。
一、引入背景引言部分的首要任务是引入研究领域的背景和研究问题的重要性。
可以从以下几个方面展开:1. 引语或名言在引言开始时,可以选择相关的引语或名言,既能引起读者的兴趣,又能突出研究问题的重要性。
2. 研究领域简介简要介绍该领域的研究现状、发展趋势和存在的问题,说明自己选择该研究领域的原因和意义。
3. 问题定义与解释明确研究问题的定义,并解释其在现实生活中的意义和紧迫性。
通过提出问题,引出自己论文写作的目标和意义。
二、目标与意义在引言部分,阐明研究目标和意义是至关重要的。
可以从以下几个方面展开:1. 研究目标明确自己所要研究的问题、目标和主旨。
阐述研究的目标有助于读者快速理解论文的重点和价值。
2. 学术意义指出自己的研究对于学术界的贡献和推动作用,以及填补知识空白和解决现实问题的意义。
3. 实践意义说明自己的研究对实际应用具有的价值和意义,及其对相关行业或领域发展的促进作用。
三、研究方法与研究内容在引言部分,应简要概括自己的研究方法和研究内容,以便读者对整篇论文有更清晰的认识。
可以从以下几个方面展开:1. 研究方法列举自己采用的主要研究方法和技术,如实证研究、案例分析、问卷调查等,简要说明其选择的原因和优势。
2. 研究内容简要概括自己的论文研究内容,包括理论框架、实证分析等。
可以适当列举关键问题,以引起读者的兴趣。
四、论文结构与章节安排在引言部分,可简要介绍论文的整体结构和各章节的内容安排,为读者提供一种整体把握论文结构和逻辑脉络的方式。
可以从以下几个方面展开:1. 论文结构简要介绍毕业论文的整体结构,包括引言、文献综述、理论框架、研究方法、实证分析、结论与展望等章节。
2. 章节内容简要罗列各个章节的大致内容,可以提炼出关键词或关键句,以概括各章节的主要研究内容和结论。
如何写论文引言范文写一篇论文引言需要注意以下几点:1.引出研究主题:在引言部分,要先明确研究的主题和目的,说明为什么选择这个主题进行研究。
可以从社会背景、重要性、存在的问题等方面引入话题,激发读者的兴趣。
2.回顾相关研究:可以介绍以往对该主题进行的研究,在文献综述的基础上,说明所采用的理论和方法,以及已有研究的不足之处,为本研究的价值和意义留下铺垫。
3.提出研究问题:引言部分还需要明确研究问题,即本研究要解决的具体问题。
可以将研究问题转化为一个或一系列的研究假设,从而引出本研究的研究框架和目标。
4.说明研究方法:在引言中,可以简要介绍本研究所采用的研究方法和理论框架,解释为什么选择这个方法进行研究,并且强调研究方法的可靠性和适用性。
5.论文结构的呈现:在引言的最后,可以简要介绍论文的结构,并给出各个章节的简要说明,使读者对全文有一个大致的了解。
下面是一个参考范例:引言-引出研究主题:养鸽子是一项受欢迎的休闲活动,越来越多的人加入到养鸽子的行列中。
鸽子作为一种特殊的鸟类,具有独特的生活习性和社会行为,对研究鸟类行为和鸟类保护具有重要意义。
然而,目前对于鸽子行为的研究还比较有限,本研究旨在探讨鸽子的社会行为及其影响因素,为鸟类行为研究提供新的视角。
- 回顾相关研究:以往的研究主要集中在鸟类行为的起源和进化、鸟类社会排斥机制等方面,对于鸽子的行为研究较少。
李学 et al. (2024) 在对鸽子选择行为的研究中发现,鸽子在选择食物和栖息地时会受到其他鸽子的行为影响,这表明鸽子具有一定的社会性。
然而,这项研究只是初步探索了鸽子的社会行为,对于鸽子的群体动态、群体决策等方面的研究还存在很大的空白。
-提出研究问题:基于以上的研究现状,本研究的主要问题是:鸽子的社会行为受到什么因素的影响?具体来说,我们将探讨鸽子的群体动态、群体决策和社会关系等方面的问题,以期揭示鸽子行为背后的内部机制。
-说明研究方法:本研究将采用田野观察和实验室实验相结合的方法,通过对野生鸽群和实验室饲养鸽子的观察,了解鸽子在自然环境和人工环境中的行为表现。
如何写好毕业论文的引言部分毕业论文的引言部分在整篇论文中的重要性不可忽视。
它作为论文的开篇,具有引导读者进入主题、概述研究目的与背景、提供关键信息等重要作用。
因此,编写一篇出色的引言部分是每位学生所追求的目标。
本文将从选题背景、研究意义、研究现状及目的四个方面,为大家介绍如何撰写出优秀的毕业论文引言。
选题背景引言部分应该以明确的选题背景开篇。
选题背景的介绍应当涵盖多个方面,包括但不限于社会、经济、科学等领域的问题,以及相关的研究现状与研究进展。
引言部分的目标是激发读者的兴趣,使其了解该研究领域的知识演变以及当前存在的研究问题,从而理解本文的研究意义。
研究意义引言部分的第二部分应该明确论文研究的重要意义。
在这一部分,作者应该解释为什么选择该研究题目,以及该研究对于学术界和实际应用的贡献。
通过指出研究在解决当前问题、填补知识空白方面的意义,可以增加读者对论文价值的认同。
此外,还可以考虑从理论、实践、方法学等多个角度来解释论文的研究重点,进一步提升论文的研究意义。
研究现状在引言的第三部分,应该对当前的研究现状进行综述。
这包括了前人在该领域的研究成果、存在的问题以及学术界对于这些问题的讨论和看法。
重点是指出前人研究的不足之处或者存在的空白,进而引出本文的研究目标。
此外,在综述研究现状时,应该注重论证研究的逻辑性和连贯性,使读者能够清晰地理解到目前存在的问题,从而引起他们对于解决这些问题的关注。
研究目的引言的最后一部分是明确本文的研究目的。
在这一部分,作者应该准确地描述研究目标,并与前面的研究现状和研究意义相衔接。
这个目标应该是明确、有针对性的,能够回答研究所提出的问题,并能够在结果部分予以验证。
此外,在明确研究目的的同时,可以简单介绍一下研究方法和论文的结构框架,以便读者更好地理解整个论文。
在撰写引言部分时,还需要注意以下几点:1. 语言简洁明了:引言部分应该使用简练的语言,避免使用太过专业或者复杂的术语,以确保读者易于理解。
论文中的引言部分应该如何写引言是论文中非常重要的一部分,它为读者提供了对论文主题的背景知识,并引导读者进入论文的主体内容。
一个好的引言应该简洁明了、有吸引力,并能够概括出研究的目的和意义。
本文将介绍引言的结构和内容,以及写作引言时应注意的要点。
I. 引言的结构引言一般包含四个部分:背景概述、研究现状、研究目的和论文结构。
下面将分别介绍每个部分的写作内容。
1. 背景概述在引言的开始,需要提供论文主题的背景概述。
这一部分应该解释为什么这个主题是重要的,以及为什么读者应该对此感兴趣。
可以引用相关数据、统计或实际案例来支持论文主题的重要性。
2. 研究现状在引言的第二部分,需要介绍当前的研究现状。
这包括其他研究者在该领域已经做过的工作和发表的论文。
要注明这些研究的限制和不足之处,并指出你的研究将如何填补这些空白或提供进一步的贡献。
3. 研究目的在引言的第三部分,应明确阐述你的研究目的。
简单地概括你的研究问题或假设,并解释为什么研究这个问题是重要的。
你可以提供此研究的研究问题、目标或假设,并指出你的研究将如何回答这些问题或测试这些假设。
4. 论文结构在引言的最后一部分,需要列举并概述你论文的结构。
简要介绍各个章节的内容,以帮助读者更好地理解整个论文的结构,这也有助于吸引读者的注意力。
II. 引言写作的要点除了引言的结构,还有一些要点需要注意,以确保引言的质量和有效性。
1. 简洁明了引言应该简洁明了,不要过分冗长。
避免使用过多的技术术语或专有名词,以免让读者感到困惑。
尽量用通俗易懂的语言来表达你的观点和目的。
2. 吸引读者的注意力一个好的引言应该能够吸引读者的注意力,并让他们对论文感兴趣。
可以使用有趣的事实、引人入胜的故事或研究问题的重要性来吸引读者。
3. 提供足够的背景知识引言应该提供足够的背景知识,以便读者理解论文的主题。
然而,不要在引言中提供过多的细节,以免陷入琐碎的描述,影响整体的流畅度。
4. 引用合适的文献在引言中,可以引用相关的研究文献来支持你的论点和研究目的。
如何写论文引言如何写论文引言前言也叫引言,是正文前面一段短文。
前言是论文的开场白,目的是向读者说明本研究的来龙去脉,吸引读者对本篇论文产生兴趣,对正文起到提纲掣领和引导阅读兴趣的作用。
在写前言之前首先应明确几个基本问题:你想通过本文说明什么问题?有哪些新的发现,是否有学术价值?一般读者读了前言以后,可清楚地知道作者为什么选择该题目进行研究。
为此,在写前言以前,要尽可能多地了解相关的内容,收集前人和别人已有工作的主要资料,说明本研究设想的合理性。
1、引言应含概的内容引言作为论文的开头,以简短的篇幅介绍论文的写作背景和目的,缘起和提出研究要求的现实情况,以及相关领域内前人所做的工作和研究的概况,说明本研究与前工作的关系,目前的研究热点、存在的问题及作者的工作意义,引出本文的主题给读者以引导。
引言也可点明本文的理论依据、实验基础和研究方法,简单阐述其研究内容;三言两语预示本研究的结果、意义和前景,但不必展开讨论。
前言在内容上应包括:为什么要进行这项研究?立题的理论或实践依据是什么?拟创新点?理论与(或)实践意义是什么?首先要适当介绍历史背景和理论根据,前人或他人对本题的研究进展和取得的成果及在学术上是否存在不同的学术观点。
明确地告诉读者你为什么要进行这项研究,语句要简洁、开门见山。
如果研究的项目是别人从未开展过的,这时创新性是显而易见的,要说明研究的创新点。
但大部分情况下,研究的项目是前人开展过的,这时一定要说明此研究与被研究的不同之处和本质上的区别,而不是单纯的重复前人的工作。
2、前言的写作方法(1)、开门见山,不绕圈子。
避免大篇幅地讲述历史渊源和立题研究过程。
(2)、言简意赅,突出重点。
不应过多叙述同行熟知的及教科书中的常识性内容,确有必要提及他人的研究成果和基本原理时,只需以参考引文的形式标出即可。
在引言中提示本文的工作和观点时,意思应明确,语言应简练。
(3)、回顾历史要有重点,内容要紧扣文章标题,围绕标题介绍背景,用几句话概括即可;在提示所用的方法时,不要求写出方法、结果,不要展开讨论;虽可适当引用过去的文献内容,但不要长篇罗列,不能把前言写成该研究的历史发展;不要把前言写成文献小综述,更不要去重复说明那些教科书上已有,或本领域研究人员所共知的常识性内容。
论文引言怎么写万能模板范文引言的重要性在撰写一篇学术论文时,引言部分是非常重要的。
引言的主要目的是为读者提供对论文主题和研究背景的基本了解,并引发读者的兴趣。
同时,引言还需要概述当前的研究状态、前人研究的不足之处,并明确本研究的目标和意义。
因此,撰写一篇清晰、准确、有吸引力的引言是论文成功的关键。
引言的结构一个成功的引言应该包含以下几个部分:1. 引入背景引导读者进入论文主题是引言的首要任务。
在这一部分,应该简要介绍研究领域的背景和相关概念,以确保读者对该领域的基本了解。
同时,可以借助一些引人入胜的事实、数据或引用来激发读者的兴趣。
2. 研究现状在这一部分,需要详细介绍当前领域中的研究现状。
可以列举主要的先前研究成果和观点,以及对这些研究进行的批评和评价。
这有助于凸显当前研究的价值和意义,并提出新的问题或挑战。
3. 研究目标明确研究的目标是引言的核心内容之一。
在这一部分,需要清楚地说明本研究的目标是什么,以及希望通过本研究解决的问题或提供的解决方案。
可以阐述问题的重要性和紧迫性,以增强读者对论文的关注和兴趣。
4. 研究意义阐明研究的重要性是引言的另一个重要组成部分。
在这一部分,可以详细描述本研究的学术和实践价值。
指出当前研究领域中的研究缺陷和不足,并概述本研究填补这些空白的方法。
引言的万能模板范文在应用上述结构的基础上,以下是一个论文引言的万能模板范文,其中包含了一个假设的研究题目「新技术在环境保护中的应用」。
近年来,环境问题已成为全球关注的焦点之一。
随着工业化和城市化的快速发展,环境破坏和资源浪费日益严重。
如何有效保护环境,成为全球各国共同面临的挑战。
当前,新技术在环境保护中发挥着越来越重要的作用。
本文旨在研究新技术在环境保护中的应用,以提供更有效的解决方案。
目前,环境保护已成为全球研究的热点领域。
许多研究人员致力于探索各种环境问题的解决方案。
然而,传统的环境保护方法存在着一些局限性,如成本高、效果差等。
论文引言怎么写:范本引言的重要性引言是一篇论文的开端,它具有引导读者,介绍研究背景和问题,以及概述研究目的和方法的重要作用。
一个好的引言能够让读者对研究内容产生兴趣并理解研究的价值。
本文将提供一个范本,指导您如何写一个出色的论文引言。
引言的结构在开始撰写引言之前,您需要了解引言的基本结构。
引言通常包含以下几个部分:1.背景介绍:引言的开始部分需要提供与研究主题相关的背景信息。
这包括介绍该领域的重要概念、已有的研究成果以及相关的理论框架。
2.问题陈述:在引言中,您需要明确指出研究的具体问题或研究目标。
这是引言的核心部分,它应该清晰地说明您的研究将解决什么问题或填补什么知识空白。
3.研究意义:在引言的结尾,您需要强调研究的重要性和意义。
您可以解释研究结果对学术界和实践方面的贡献,以及对特定领域或社会的潜在影响。
范本背景介绍在过去几十年中,环境保护已经成为全球关注的焦点。
随着工业发展和人口增长,人类活动对环境产生的负面影响也越来越明显。
其中,水资源的污染和枯竭问题越来越受到学术界和政府的关注。
许多研究已经探索了水污染的影响,但对于水资源枯竭的研究还相对不足。
问题陈述然而,随着全球水资源供给的紧张,对水资源枯竭的研究变得尤为重要。
当前的研究主要集中在水资源的分配和管理,缺乏对水资源枯竭问题根本原因的全面分析。
本研究旨在填补这一研究空白,通过探索水资源枯竭的产生机制和影响因素,以期提供更全面的对策和解决方案。
研究意义本研究的意义在于为水资源管理部门提供科学有效的决策依据。
它将帮助我们理解水资源枯竭的根本原因,并开发出更好的管理和保护策略。
此外,该研究还为环境科学领域提供了重要的理论和实证基础,为解决其他类似问题提供了借鉴。
结论好的引言不仅仅是论文的开场白,更是对读者产生兴趣并理解研究价值的关键。
通过明确引言的结构以及提供一个范本,本文希望能够帮助您写出一个出色的论文引言。
请记住,在撰写引言时,应始终保持简明扼要的原则,并提供足够的背景信息和问题陈述,以便读者能够理解研究的重要性。
论文引言怎么写
论文的前言也叫引言,是正文前面一段短文。
前言是论文的开场白,目的是向读者说明本研究的来龙去脉,吸引读者对本篇论文产生兴趣,对正文起到提纲掣领和引导阅读兴趣的作用。
在写前言之前首先应明确几个基本问题:你想通过本文说明什么问题?有哪些新的发现,是否有学术价值?一般读者读了前言以后,可清楚地知道作者为什么选择该题目进行研究。
为此,在写前言以前,要尽可能多地了解相关的内容,收集前人和别人已有工作的主要资料,说明本研究设想的合理性。
引言作为论文的开头,以简短的篇幅介绍论文的写作背景和目的,缘起和提出研究要求的现实情况,以及相关领域内前人所做的工作和研究的概况,说明本研究与前工作的关系,目前的研究热点、存在的问题及作者的工作意义,引出本文的主题给读者以引导。
引言也可点明本文的理论依据、实验基础和研究方法,简单阐述其研究内容;三言两语预示本研究的结果、意义和前景,但不必展开讨论。
前言在内容上应包括:为什么要进行这项研究?立题的理论或实践依据是什么?拟创新点?理论与(或)实践意义是什么?首先要适当介绍
历史背景和理论根据,前人或他人对本题的研究进展和取得的成果及在学术上是否存在不同的学术观点。
明确地告诉读者你为什么要进行这项研究,语句要简洁、开门见山。
如果研究的项目是别人从未开展过的,这时创新性是显而易见的,要说明研究的创新点。
但大部分情况下,研究的项目是前人开展过的,这时一定要说明此研究与被研究的不同之处和本质上的区别,而不是单纯的重复前人的工作。
引言书写内容和格式
(1)说明论文的主题、范围和目的。
(2)说明本研究的起因、背景及相关领域简要历史回顾(前人做了哪些工作?哪些尚未解决?目前进展到何种程度?)。
(3)预期结果或本研究意义。
(4)引言一般不分段,长短视论文内容而定,涉及基础研究的论文引言较长,临床病例分析宜短。
国外大多论文引言较长,一般在千字左右,这可能与国外内数期刊严格限制论文字数有关。