系统抽样方法综述
- 格式:ppt
- 大小:1.92 MB
- 文档页数:25
初中数学什么是系统抽样如何进行系统抽样初中数学什么是系统抽样如何进行系统抽样在统计学中,系统抽样是一种常用的抽样方法,它是按照一定的规律从总体中选择样本的过程。
系统抽样的特点是按照固定的间隔从总体中选取样本,从而保证样本的均匀性和代表性。
本文将介绍系统抽样的概念,并阐述如何进行系统抽样。
系统抽样是一种基于间隔的抽样方法,它是按照一定的规律从总体中选择样本的方法。
系统抽样的特点是固定的间隔选取个体作为样本,这样可以尽量保持样本的均匀性和代表性。
进行系统抽样的步骤如下:1. 确定总体:首先需要明确研究的总体是什么,总体可以是人口、产品、动物群体等不同类型的个体或事物。
2. 确定样本量:确定需要抽取的样本数量,样本量应根据研究目的和总体的特点来确定。
样本量的大小对于研究结果的准确性和可靠性有重要影响。
3. 编制抽样框架:抽样框架是指包含总体中所有个体的清单或者群体的划分,它是进行系统抽样的基础。
根据总体的特点,可以将抽样框架编制为清单或者群体划分。
4. 确定抽样间隔:抽样间隔是指从总体中选取样本的间隔。
例如,可以根据总体的大小和样本量来确定抽样间隔。
抽样间隔应该使得样本能够均匀地覆盖总体,从而保证样本的代表性。
5. 随机起点:通过随机数表、随机数发生器或者抽签等方式生成一个随机数,作为抽样的起点。
起点的选择应该具有随机性和均匀性,以确保样本的代表性。
6. 抽取样本:从确定的起点开始,按照抽样间隔的规则,选择个体或者群体作为样本。
例如,可以按照固定的间隔选择每隔k个个体或者群体作为样本。
7. 记录样本数据:将被选中的个体或者群体记录下来,并收集相关的数据信息。
样本数据应准确、完整地反映个体或者群体的特征。
需要注意的是,系统抽样需要保证抽样间隔的均匀性和代表性,以确保样本的代表性和可靠性。
在实际操作过程中,可以结合使用随机数表、随机数发生器或者抽签等方式来生成随机起点,并按照固定的间隔选择样本。
总之,系统抽样是一种常用的抽样方法,它通过固定的间隔从总体中选择样本。
系统抽样法系统抽样法,在统计学中是一种常用的抽样方法。
它是指根据一定的规则,从总体中随机选择具有代表性的样本,以便对总体进行统计推断。
系统抽样法不仅能保证样本的随机性,还能提高调查的效率和准确性。
下面将介绍系统抽样法的基本原理、应用场景以及优缺点。
系统抽样法的原理是通过预先设定的规则来选择样本。
首先,需要确定样本容量,即要从总体中选取多少个样本点。
然后,确定一个起始点,这个起始点是通过随机抽取总体中的一个个体来确定的。
接下来,按照一定的间隔(这个间隔可以是固定的数字,也可以是总体的大小除以样本容量得到的比例),在总体中选取样本。
直到选取到规定的样本容量为止。
这样,样本就具有代表性,能够对总体进行推断。
系统抽样法常见的应用场景是社会调查、市场研究、医学实验等。
在社会调查中,比如对某个城市的居民进行调查,我们可以先确定样本容量,然后选取一个起始点,按照一定的间隔,从不同区域或人口群体中选取样本。
这样,我们可以通过这些样本来了解整个城市的人口特征、生活习惯等信息。
在市场研究中,通过对一部分消费者进行调查,可以推断出整个市场的需求、偏好等情况。
在医学实验中,可以通过对一部分病人进行治疗或观察,来推断出某种治疗方法的有效性或某种药物的副作用。
系统抽样法具有一定的优点和缺点。
其优点之一是样本选择随机性好,能够较好地代表总体。
其次,系统抽样法也较为简单,实施起来相对容易。
此外,它还能提高调查的效率,通过合理的样本容量和间隔选择,能够最大程度地获取有用的信息。
然而,系统抽样法也存在一些缺点。
首先,它对总体的要求较高,需要清楚地了解总体的特点和组成,才能选择合适的起始点和间隔。
其次,如果选择的起始点过于倾斜,可能会导致样本选择的偏差,影响结果的准确性。
此外,系统抽样法也对调查过程的随机性和外界干扰较为敏感,需要注意控制环境和调查过程中的误差。
总之,系统抽样法是一种常用的抽样方法,通过预先设定的规则,从总体中随机选择具有代表性的样本。
系统抽样实践总结引言抽样是统计学中一种常用的方法,通过从总体中抽取样本来推断总体的特征。
在实际应用中,我们往往无法获取到总体的全部数据,因此需要借助抽样方法来进行数据分析和决策。
本文将对系统抽样方法进行总结和实践,介绍其原理、应用场景以及实际操作步骤等内容。
一、系统抽样原理系统抽样是一种比较简单且常用的抽样方法,其基本原理是按照一定的系统规则从总体中抽取样本。
具体而言,系统抽样的步骤如下:1.确定总体大小:首先需要确定总体的大小,即N值。
2.计算抽样间隔:根据抽样比例,计算出抽样间隔(k值),即每隔多少个样本选择一个样本。
3.随机起点:随机选择一个起始样本,然后按照抽样间隔向后选择样本。
4.选择样本:从起点开始,每隔k个样本选择一个样本,直到达到抽样数量要求。
系统抽样的原理相对简单,能够保证样本的随机性,并且具有一定的代表性。
二、系统抽样应用场景系统抽样适用于以下场景:1.总体数据结构有规则性:当总体数据呈现一定的规律、周期性或者有序性时,系统抽样能够保证样本的代表性。
2.总体数据的分布未知:当总体数据的分布未知或者复杂时,系统抽样是一种简单有效的抽样方法。
在具体应用中,系统抽样经常用于市场调查、社会调查、科学实验等领域,能够提供客观、可靠的样本数据供分析和研究使用。
三、系统抽样实践步骤系统抽样的实践步骤如下:1.确定总体大小:根据研究目的和特点,确定总体的大小。
2.计算抽样间隔:根据抽样比例和总体大小,计算抽样间隔k值。
3.随机起点:使用随机数表或计算机程序,随机选择一个起始样本。
4.选择样本:从起点开始,按照抽样间隔k值依次选择样本,直到满足抽样数量要求。
对于较大的总体,可以使用编制抽样框架的方法,将总体按照某种规则进行分组,然后在每个分组中按照系统抽样的方法选择样本。
四、系统抽样的优缺点系统抽样作为一种常用的抽样方法,具有以下优点:1.简单易行:系统抽样的原理和操作较为简单,容易实施。
2.保证随机性:系统抽样能够保证样本的随机性,具有一定的代表性。
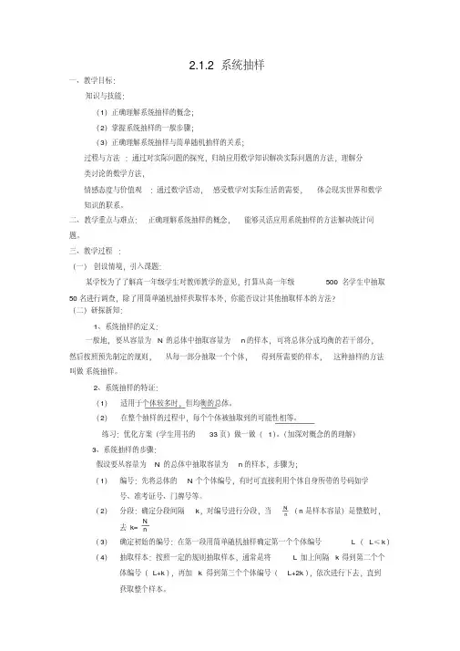
2.1.2 系统抽样一、教学目标:知识与技能:(1)正确理解系统抽样的概念;(2)掌握系统抽样的一般步骤;(3)正确理解系统抽样与简单随机抽样的关系;过程与方法:通过对实际问题的探究,归纳应用数学知识解决实际问题的方法,理解分类讨论的数学方法,情感态度与价值观:通过数学活动,感受数学对实际生活的需要,体会现实世界和数学知识的联系。
二、教学重点与难点:正确理解系统抽样的概念,能够灵活应用系统抽样的方法解决统计问题。
三、教学过程:(一)创设情境,引入课题:某学校为了了解高一年级学生对教师教学的意见,打算从高一年级500名学生中抽取50名进行调查,除了用简单随机抽样获取样本外,你能否设计其他抽取样本的方法?(二)研探新知:1、系统抽样的定义:一般地,要从容量为N的总体中抽取容量为n的样本,可将总体分成均衡的若干部分,然后按照预先制定的规则,从每一部分抽取一个个体,得到所需要的样本,这种抽样的方法叫做系统抽样。
2、系统抽样的特证:(1)适用于个体较多时,但均衡的总体。
(2)在整个抽样的过程中,每个个体被抽取到的可能性相等。
练习:优化方案(学生用书的33页)做一做(1)。
(加深对概念的的理解)3、系统抽样的步骤:假设要从容量为N的总体中抽取容量为n的样本,步骤为;(1)编号:先将总体的N个个体编号,有时可直接利用个体自身所带的号码如学号、准考证号、门牌号等。
N(n是样本容量)是整数时,(2)分段:确定分段间隔k,对编号进行分段,当nN去k=n(3)确定初始的编号:在第一段用简单随机抽样确定第一个个体编号L(L≤k)(4)抽取样本:按照一定的规则抽取样本,通常是将L加上间隔k得到第二个个体编号(L+k),再加k得到第三个个体编号(L+2k),依次进行下去,直到获取整个样本。
4、抽取样本的规则:通常是将L加上间隔k得到第二个个体编号(L+k),再加k得到第三个个体编号(L+2k),依次进行下去,直到获取整个样本。
2023年系统抽样法2023年系统抽样法是一种统计学中常用的抽样方法,可以用来从一个较大的总体中选择一部分样本进行研究或调查。
该方法通过按照一定规律从总体中抽取样本,以代表总体的特征和属性。
本文将对2023年系统抽样法进行详细介绍和解释。
系统抽样法是一种非随机抽样方法,它通过按照一定的间隔从总体中选择样本。
首先,需要确定总体中的个体数量,并以某种方式进行编号。
接下来,选择一个起始位置,然后按照固定的间隔从起始位置出发依次选择样本,直到达到所需的样本数量。
系统抽样法相对于其他抽样方法具有一定的优势。
首先,它相对于完全随机抽样方法更加方便和高效。
在确定了总体的个体数量和编号之后,只需要选择一个起始位置和间隔,就可以很快地得到所需的样本数量。
其次,系统抽样法对随机性的要求较低,样本的分布更具有代表性。
最后,系统抽样法还减少了样本选择过程中的主观偏差,结果更加客观可靠。
然而,系统抽样法也存在一些限制和注意事项。
首先,如果总体中存在某种规律性的分布,比如周期性或者趋势性,那么系统抽样法可能会导致样本的偏倚。
其次,抽样过程中需要的编号和起始位置选择都需要一定的规划和准备工作,否则可能会引入人为错误。
因此,在进行系统抽样之前,需要对总体的特征和分布进行清楚地了解和分析,避免选择不合适的抽样方法。
在2023年,系统抽样法在各个领域的应用将会更加广泛。
例如,在市场调研中,系统抽样法可以用来选取一定数量的消费者进行调查,从而了解产品的需求和市场分布情况。
在医学研究中,系统抽样法可以用于选择患者进行实验或观察,以便得出一定的结论和推论。
在社会调查中,系统抽样法可以用来选择一定数量的受访者,以代表总体的观点和态度。
然而,无论是2023年还是未来的任何一个年份,系统抽样法都只是统计学中的一种方法,它并不能完全替代其他抽样方法。
每种抽样方法都有其适用的领域和局限性,需要根据具体问题和研究目的选择合适的抽样方法。
因此,在进行任何抽样研究之前,我们需要认真考虑总体的特点和抽样方法的适用性,以确保得到准确和可靠的结果。
《系统抽样》讲义一、什么是系统抽样在统计学中,抽样方法多种多样,而系统抽样就是其中一种较为常见且实用的抽样方式。
系统抽样,也被称为等距抽样或机械抽样。
它的基本操作是先将总体中的个体按照某种顺序进行编号,然后计算抽样间隔,接着在第一个间隔内随机抽取一个起始号码,后续按照固定的间隔抽取样本。
举个简单的例子,如果要从 1000 个个体中抽取 100 个样本,那么抽样间隔就是 10(1000÷100 = 10)。
假设在 1 到 10 之间随机抽取了3 作为起始号码,那么后续抽取的号码就依次是 13、23、33……以此类推。
这种抽样方法的优点在于相对简单易行,而且能够在一定程度上保证样本的代表性。
二、系统抽样的步骤1、编号首先,需要对总体中的每个个体进行编号。
编号的方式可以根据具体情况而定,比如按照时间顺序、地理位置、字母顺序等等。
2、计算抽样间隔抽样间隔(k)的计算公式为:总体容量(N)÷样本容量(n)。
3、确定起始号码在第一个抽样间隔内,通过随机抽样的方法确定一个起始号码。
4、抽取样本从起始号码开始,按照抽样间隔依次抽取样本。
三、系统抽样的特点1、简便高效相比其他一些复杂的抽样方法,系统抽样的操作相对简单,不需要过多的复杂计算和随机选择,能够快速有效地获取样本。
2、均匀分布由于是按照固定的间隔抽取样本,所以在一定程度上能够保证样本在总体中的分布相对均匀。
3、对总体的排序要求系统抽样要求总体中的个体在某种排序方式下呈现一定的随机性。
如果总体的排列存在周期性或者规律性,可能会导致样本的偏差。
四、系统抽样的适用场景1、总体规模较大当总体规模较大时,系统抽样可以在相对较短的时间内完成抽样工作,并且能够较好地控制抽样误差。
2、总体个体排列具有随机性如果总体中的个体在排列上没有明显的规律或者周期性,系统抽样能够提供具有代表性的样本。
3、抽样精度要求不是特别高对于一些对抽样精度要求不是极其严格的研究或调查,系统抽样可以满足需求。
系统抽样方法为了对不同样本的总体进行比较,可以采用不同的抽样方法。
下面介绍三种常用的抽样方法:系统抽样方法是指从整个调查总体中按照一定的标准和方法抽取样本单位进行调查研究的方法。
系统抽样有两种基本类型:偶遇抽样和等距抽样。
偶遇抽样是随机地从总体中抽取样本单位的方法;等距抽样是在被调查单位内部根据某种标志排列的顺序,每次从中抽取一个单位进行调查的方法。
在实际调查工作中,我们一般采用系统抽样方法。
为了回答上面提出的问题,需要先回答什么是抽样框。
所谓抽样框,是指从调查总体中确定抽取样本单位的范围,它包括总体、子总体和样本三个要素。
在具体运用抽样方法时,都是先抽取一个总体,再抽取若干个子总体,最后抽取样本。
抽样框就是由此形成的,用来表明抽样方案的大小,明确抽样单位之间的界限,也说明应该从哪些单位中选择样本单位的框架性说明。
根据调查研究目的的不同,我们把总体划分为若干个不同的组群,称为子总体。
例如,学校一年级学生有400人,如果分别用A、 B、 C表示子总体,则三个子总体可以构成四个不同的组群,也就是四个抽样框。
抽样框是有规格的,调查的目的和任务决定了抽样框的大小和多少。
这里必须要注意的是,虽然总体是无限的,但是,任何一个抽样框都只能代表一个子总体,而不能代表其他的子总体。
比如,要调查一年级学生的身高情况,应当在A、 B、 C三个子总体中抽取,而不能再去抽取乙、丙、丁三个子总体。
一个样本与它所属的抽样框是密切相关的。
一般说来,样本越大,则抽样框的规模就越大;反之,抽样框的规模就越小。
比如,要调查全班40名同学的视力情况,由于子总体的数目很多,可以画在纸上,将每个同学看到的数字记录下来,那么这些记录数据的纸条就是样本,即一个样本。
样本的数目多少,完全取决于总体的大小和数量。
比如,要对一批机器零件的质量进行检查,总共可以划分成100个组,每组20个,由于机器零件数量太多,不可能逐个地进行检查,因此,必须按组为单位,并按统计控制标准抽样方法随机地抽取10个样本。
系统抽样法系统抽样法是一种常用的统计抽样方法,可以有效的代表总体,用于对总体进行推断和估计。
系统抽样法是在总体中按照一定规则选择一部分样本作为代表,从而得到可靠的总体估计。
系统抽样法的步骤如下:1. 确定总体:首先需要明确研究对象或感兴趣的总体,例如某产品的用户群体。
2. 确定样本量:根据所设定的误差容限和置信水平,计算得到所需的样本量。
3. 确定抽样间隔:抽样间隔是指从总体中选择样本的规则,比如每隔5个元素选择一个样本。
4. 确定起始点:从总体中任意选择一个起始点作为第一个样本。
5. 依次选择样本:按照设定的抽样间隔,从起始点开始,依次选择样本,直到达到所需的样本量为止。
6. 数据收集和分析:对所选择的样本进行数据收集和分析,可以获得关于总体的一些统计特征。
7. 总体估计:基于对样本数据的分析,对总体的特征进行估计,如总体均值、总体比例等。
系统抽样法的优点包括:1. 相对于随机抽样,系统抽样具有较高的效率,能够达到相同的估计效果,样本量较少时,所需的抽样量较少。
2. 系统抽样相对于方便抽样和判断抽样,具有较高的代表性,能够更好地反映总体的特征。
3. 系统抽样法适用范围广,可以应用于各种类型的总体,如人群、产品、地域等。
然而,系统抽样法也存在一些局限性:1. 当总体的分布不规律时,系统抽样可能导致样本选择出现一定的偏差,因此在使用系统抽样方法之前,需要确保总体具有较好的规律性。
总之,系统抽样法是一种常用的统计抽样方法,可以帮助研究者从总体中选择出具有代表性的样本,从而对总体进行推断和估计。
在实际应用中,研究者需要根据具体情况选择合适的抽样方法,并确保抽样过程的准确性和可靠性。
系统抽样实验总结引言在实际研究和实践中,我们常常需要从一个较大的总体中获取样本来进行研究和分析。
而系统抽样是一种常用的抽样方法,通过按照一定的规则从总体中选取样本,以代表总体的特征。
本文将对系统抽样实验进行总结和分析,包括实验设计、数据收集和分析方法等方面。
实验设计在进行系统抽样实验之前,我们首先需要设计实验,明确研究目的和假设。
实验设计涉及以下几个方面:研究目的确定研究的目标和所关注的问题,以指导实验设计和数据分析。
总体定义明确定义研究的总体,即被研究对象的范围和特征。
样本大小和抽样间隔根据总体的大小和抽样误差的要求,确定样本的大小和抽样间隔。
抽样规则确定抽样规则,包括从总体中选取初始样本的方法和样本的更新方式。
实验流程明确实验的各个步骤和流程,确保实验的可重复性和可比性。
数据收集在进行系统抽样实验时,我们需要按照事先设计好的实验流程,收集实验数据。
数据收集包括以下几个步骤:样本选取按照抽样规则,从总体中选取样本。
可以使用随机抽样的方法确定初始样本,并根据抽样间隔选择后续样本。
数据记录对于每个选取的样本,需要记录相应的数据。
数据的记录可以包括定量数据和定性数据,具体根据实验需求而定。
数据整理与清洗对于收集到的数据,需要进行整理和清洗的工作。
包括数据的归类、查漏补缺、去除异常值等。
数据存储将整理和清洗后的数据进行存储,以备后续分析和研究使用。
常用的数据存储格式有CSV、Excel等。
数据分析在收集到数据后,我们需要对数据进行分析和处理,以便得出结论和推断。
数据分析的方法有很多,下面介绍一些常用的方法:描述性统计对收集到的数据进行描述性统计,包括计算平均值、标准差、频数分布等。
通过描述性统计,可以对样本的特征和总体的情况有一个大致的了解。
参数估计使用样本数据对总体参数进行估计。
常见的参数估计方法有点估计和区间估计。
点估计是通过样本数据直接计算得到总体参数的估计值;区间估计是构造一个置信区间,估计总体参数的范围。
系统抽样(Systematic sampling)一、概述1、什么系统抽样设计总体中的N 个单元按某种顺序(通常是依照有关标志排队,即按某个在比估计和回归速记中提到的辅助变量的顺序排列,但也可以是依照无关标志排列,即按不完全满足辅助变量定义的某个已知变量排列,这种排列近似于随机排列),编号为1,2,…,N 。
抽取程序是首先抽取一个或一组起始单元的编号,然后按某种确定的规则(例如等距抽样:按照固定的间隔选取)选取其他单元的编号,直到满n 个为止,则这种抽样称为系统随机抽样,简称系统抽样。
2、直线等距抽样假设总体单元数为N ,样本容量为n ,N=nk,且总体中的N 个单元已按某种确定顺序编号为1,2,…,N 。
抽取程序是先从头k 个单元编号中随机抽出一个单元编号,然后每隔k 个单元编号抽取一个单元编号,直到抽出n 个单元编号为止,则这种等距抽样称为直线等距抽样。
3、圆形等距抽样假设总体单元数为N ,样本容量为n ,N ≠nk ,且总体中的N 个单元已按某种确定顺序编号为1,2,…,N 。
如将这些编号看成首尾相接的一个环,并从1到N 中按简单随机抽取方式抽取一个单元编号作为随机起点r ,然后每隔k 抽取一个单元编号,直到抽满n 个单元为止,则这种等距抽样称为圆形等距抽样。
4、直线等距抽样的实施方法 (1)首先计算抽样间接k=N/n ;(2)将N 个单元按某种顺序依次编号为1,2,…,N ;(3)从1~k 个单元编号中随机抽取一个单元编号,假设为r ; (4)每隔k 个单元编号抽出一个单元编号,直到抽出n 个单元。
例如:随机起点,k i i ≤≤1,,入选单元,,....2,,k i k i i ++i k 2k 3k (n-1)k nk 5、圆形等距抽样的实施方法编号不是直线排列而是环状(圆形)排列,是随机起点的选择范围由1到k 扩展到1到N 。
入样编号可以表示为:),,2,1(0)1(0)1(},)1(,)1(min{,)1(n j N k j r N k j r N k j r k j r i k j r i =⎩⎨⎧>--+≤--+--+-+=-+=当当二、不等概率系统抽样对总体N 个初级单元的某种确定排列顺序,设第i 个初级单元所包含的次级或基本单元数为i M ,令∑==Ni i M M 10表示总体所包含的全部级或基本单元数。
系统抽样法系统抽样法是一种常用的抽样方法,可以帮助研究者从一个大的总体中抽取一部分样本,以便进行研究和分析。
在很多实际问题中,我们不可能对整个总体进行研究,而是通过对样本的研究,得出对总体的结论。
系统抽样法能够保证样本具有代表性,且能够有效减少抽样误差。
系统抽样法的基本原理是按照一定的顺序从总体中选取样本。
首先,需要确定总体中的个体数目N,然后确定所需样本的大小n。
接下来,计算抽样间隔k,即总体中每隔k个个体选择一个样本单位。
然后,随机确定一个起始个体,从起始个体开始,每隔k个个体选择一个样本单位,直到累计选择n个样本单位为止。
使用系统抽样法进行抽样有以下几个优点:1. 方便快捷:系统抽样法不需要列出总体的名单或分层,仅需要确定总体的大小和样本的大小,便可进行抽样。
这大大减少了工作量和时间。
2. 代表性:由于采用了间隔抽样原则,系统抽样法可以有效地保证样本具有代表性,从而可以得出对总体的准确推断。
3. 统计效果好:与简单随机抽样相比,系统抽样法具有更好的统计效果。
通过合理地选择起始个体,可以避免产生类似于序列效应和群体集中效应等系统偏差。
4. 可估抽样误差:在使用系统抽样法时,我们可以通过计算抽样误差来进行精确的估计。
这样在数据分析和结论得出时,会更加可靠和准确。
然而,系统抽样法也存在一些限制和注意事项:1. 依赖性问题:由于抽样间隔k是事先设定的,因此如果总体中存在某种周期性或重复性,可能会导致样本选择的不够随机,造成样本的偏倚。
2. 初始选择问题:抽样过程需要从一个起始个体开始,如果起始个体不具有代表性,可能会影响最终的样本结果。
因此,在选择起始个体时需要特别注意。
3. 总体规模影响:对于总体规模较小的情况,系统抽样法可能造成样本选择的不充分,影响样本的代表性。
此时,建议使用其他抽样方法。
4. 返回抽样问题:系统抽样法在一轮抽样中,可能会重复选择到之前已经被选入样本的个体。
这会导致样本的重复性,影响结果的可靠性。
统计学中的抽样方法简介统计学是一门研究数据分析与推断的学科,它的研究对象是从一个大的总体中选择样本来进行研究与推断。
在实际应用中,若要从总体中获取有关信息,必须采用适当的抽样方法来选取样本。
合理的抽样方法可以保证样本能够真实地反映总体的特征,从而推断总体的性质、趋势和特点。
一、简单随机抽样简单随机抽样是最基本的抽样方法之一,它的特点是每个个体被选中的机会相等且彼此独立。
采用简单随机抽样的步骤包括:首先,确定总体的大小和研究目标;然后,从总体中依次随机选取样本,直至达到所需的样本量。
二、系统抽样系统抽样是在总体中按一定的规律选择样本的抽样方法。
该方法适用于总体有明显的序列特征,如人口普查中按照住房地址进行选择样本等。
系统抽样的步骤包括:首先,确定总体大小和研究目标;然后,计算抽样间隔,即总体容量除以所需样本量;最后,随机选取一个起始点,按照设定的抽样间隔选取样本。
三、整群抽样整群抽样又称为区群抽样,是将总体按一定的规则划分为若干个群体,然后从群体中随机选取若干个作为样本。
整群抽样的步骤包括:首先,将总体划分为若干个互不相交的群体;然后,在每个群体中进行简单随机抽样或者系统抽样;最后,选取群体作为样本。
四、分层抽样分层抽样是将总体根据某些特征(如性别、年龄、地区等)划分为若干层次,然后从每个层次中独立地抽取样本。
分层抽样的步骤包括:首先,确定划分总体的层次和特征;然后,在每个层次中进行简单随机抽样、系统抽样或整群抽样;最后,选取各层样本的综合作为总体的样本。
统计学中的抽样方法不仅仅局限于这几种,还包括多阶段抽样、整体抽样、配额抽样等。
在实际应用中,我们需要根据研究目标、总体特点和样本量的限制来选择最合适的抽样方法。
总结起来,统计学中的抽样方法对于研究者来说至关重要,它决定了研究结论的可靠性与推广性。
在选择抽样方法时,需要综合考虑样本与总体的特征、研究目标和资源限制等因素,确保样本真实、有效地反映总体的特征。
细说“系统抽样”
1.定义:当总体的个数较多时,采用简单随机抽样太麻烦,这时可将总体分成均衡的部分,然后按照预先定出的规则,从每一部分中抽取一个个体,得到所需要的样本,这种抽样称为系统抽样,又叫等距抽样.
2.步骤:①采用随机的方式将总体中的N 个个体编号;②将整体按编号均衡分段,确定分段间隔k ,当是整数时,N k n
=;当不是整数时,从N 中剔除一些个体,使其为整数,将剩下的总体重新编号;③在第一段用简单随机抽样确定起始个体的编号()l l k ≤;④按照一定的规则抽取样本,通常是将起始编号l 加上间隔k 得到第2个个体编号,再加上k 得到第3个个体编号,这样继续下去,直到获取整个样本.
例 1 从103N =的总体中采用系统抽样,抽取一个容量10n =的样本,写出抽取过程.
解:抽样过程具体如下:
第一步:将总体的103个个体按随机方式编号001,002,003,…,103; 第二步:抽取容量为10的样本,因为不是整数,所以应从总体中剔除3个(剔除方法可用随机数表法:如以随机数表的第20行第9列的4开始向右连续取表数字.在读取时,以3个数为一组,遇到大于103的数时,将它舍去); 第三步:将余下的100个重新编号00,01,02,03,…,99;分成10段,每段10个;在第一段00,01,…,09这十个编号中,随机定一起始数,则0000102090i i i i +++,,,,为所抽取的样本号码.如,则被抽取的样本号码为:3,13,23,33,43,53,63,73,83,93.。