句子成分和句子的主干
- 格式:doc
- 大小:47.00 KB
- 文档页数:4
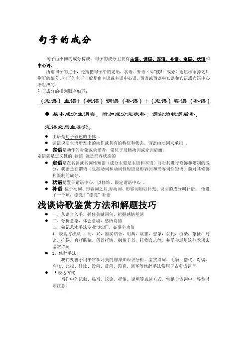
句子的成分句子由不同的成分构成。
句子的成分主要有主语、谓语、宾语、补语、定语、状语和中心语。
所谓句子的主干,是指把句子中的定语、状语、补语(即“枝叶”成分)逐层压缩掉之后剩下的部分。
句子的主干一般是由主语或主语中心语、谓语或谓语中心语和宾语或宾语中心语组成的。
句子成分的排列顺序如下:(定语)主语+(状语)谓语(补语)+(定语)宾语(补语)●基本成分主谓宾,附加成分定状补:谓前为状谓后补,定语必居主宾前。
●主语是句子叙述的主体。
●谓语说明主语所发出的动作或具有的特征和状态。
谓语由动词来承担。
●宾语是动作的对象或承受者,常位于及物动词或介词后面。
定语就是定义性的状语就是形容状态的●定语是在名词或名词性短语(成分主要是主语和宾语)前对其进行修饰和限制的成分,状语是在谓语(包括动词和动词性短语及形容词和形容词性短语)前对其修饰和限制的成分。
●状语是置于谓语中心,以修饰、限定谓语中心。
●补语位于动词、形容词之后,对动词、形容词加以补充、说明的成分叫补语。
他进了一个球,漂亮!“漂亮”补语浅谈诗歌鉴赏方法和解题技巧●一、从语言入手,抓住关键词句,把握感情基调●二、分析意象,体会意境,感悟诗情三、熟记艺术手法专业“术语”,必事半功倍1.表现方法赋、比、兴,虚实结合,用典,联想,想象,烘托,渲染,象征,对比,抑扬,直抒胸臆,借景抒情,融情于景,托物言志等,并学会运用这些术语去鉴赏诗词●2.修辞手法我们要善于用平常学习到的修辞知识去分析、鉴赏诗词。
比喻、借代、对偶、夸张、比拟、排比、设问、反问、顶真、回环等修辞手法常用于古典诗词里●3表达方式写作中的记叙、描写、议论、抒情、说明等表达方式,常见于诗词中,鉴赏时须注意。
句子成分口诀:主谓宾定状补,句子成分要清楚。
句子主干主谓宾,枝叶部分定状补。
定语用在主宾前,谓前为状谓后补。
还有助词的地得,帮助区分定状补。
主语是一个句子中所要表达,描述的人或物,是句子叙述的主体。
可由名词、代词、数词、名词化的形容词、不定式、动名词和主语从句等来承担。
谓语是用来说明主语做了什么动作或处在什么状态。
谓语可以由动词来担任,一般放在主语的后面。
宾语是动作的对象或承受者,常位于及物动词或介词后面。
宾语可由名词、代词、数词、名词化的形容词、不定式、动名词、宾语从句等来担任。
定语:用于描述名词,代词,短语或从句的性质,特征范围等情况的词叫做定语,定语可以由名词,形容词和起名词和形容词作用的词,短语担任。
如果定语是单个词,定语放在被修饰词的前面,如果是词组,定语放在被修饰词的后面。
状语:说明事物发生的时间,地点,原因,目的,结果方式,条件或伴随情况,程度等情况的词叫状语。
状语可以由副词,短语以及从句来担任。
补语是述补结构中补充说明述语的结果、程度、趋向、可能、状态、数量等的成分。
补语与述语之间是补充与被补充、说明与被说明的关系,是补充说明动词或形容词性中心语的,可以回答“怎么样”、“多少次”、“何处”、“何时”、“什么结果”等问题。
补语都放在中心语后头,除了趋向动词、数量词、介宾结构和一部分形容词可以直接作补语外。
补语多用形容词、数量词、趋向动词、介宾结构来担任,各种关系的词组也常作补语。
口诀:主谓宾、定状补,主干枝叶分清楚。
定语必居主宾前,谓前为状谓后补。
状语有时位主前,逗号分开心有数。
副词是用来修饰动词、形容词、副词、介词、连词等单词或短语,以说明动作性质或状态的特征的词。
1。
句子的成分和主干是什么句子的成分和主干是什么一、句子成分:主语:1、定义:陈述或说明的对象的语言单位。
2、特点:A、经常由名词、代词、名词性短语充当。
B、一般表示谓语所说的是“谁”或“什么”。
3、符号:双行线。
谓语:1、定义:说明陈述或说明的对象的语言单位。
2、特点:A、经常由动词、形容词充当。
B、一般表示主语“怎么样”或“是什么”。
3、符号:单行线。
宾语:1、定义:表示谓语动词的涉及对象的语言单位。
2、特点:A、经常由名词、代词、名词性短语充当。
B、一般表示谓语“怎么样”或“是什么”。
3、符号:波浪线4、凡能原动词,如“希望、想、可以、说”等词后面的一般都作宾语处理。
定语:1、定义;用在主语和宾语前面,起修饰和限制作用的语言单位。
2、特点:A、经常由名词、形容词、动词、代词充当。
B、一般定语与中心词之间有“的”字连接。
3、符号:小括号()。
状语:1、定义:用在动词、形容词谓语前,起修饰和限制作用的语言单位。
2、特点:A、经常由副词、形容词、动词、表示处所和时间的名词和方位词充当。
B、一般状语与中心词之间有“地”字连接。
3、符号:中括号[ ]。
补语:1、定义:谓语后面的附加成分,对谓语起补充说明作用,回答“怎么样”、“多久”、“多少”(时间、处所、结果)之类问题的语言单位。
2、特点:A、经常由动词、形容词副词充当。
B、一般补语与中心词之间有“得”字连接。
3、符号:单书名号〈〉。
二、句子主干:包括:主语、谓语、宾语。
三、找句子主干要注意的问题:1、碰到有否定词“不、没、没有”等的句子要把否定词保留在句子主干中。
如:我不看黄色书刊。
主干:我不看书刊。
2、主语、谓语、宾语的中心词是并列结构的,要把整个并列结构找出。
如:赵州桥高度的技术水平和不朽的艺术价值,充分显示了我国劳动人民的智慧和力量。
主干:技术水平和艺术价值显示智慧和力量。
3、主谓短语作宾语的句子应把整个短语保留在主干里。
如:我清楚地看见他来了。
句子成分划分题及答案整理的句子成分划分题及答案,欢迎阅读。
句子成分划分题及答案一、句子成分:在一个句子里,词与词之间或短语之间有着一定的结构关系,按照不同的关系可以把1.句子分成若干个不同的组成部分,这些组成部分叫做句子成分。
2.分析句子成分的步骤①分析句子的主要成分:主谓宾练习:1、鲁班是我国古代春秋时期一位著名的建筑工匠。
2、那个时候的社会生产力还十分落后。
、鲁班接受了一项大的建筑工程任务。
、蔡伦出生在一个贫苦的铁匠家里。
二、句子的主干各种句子成分在句子的构成中所起的作用并不是都一样的。
其中有的起主干作用的如:主谓宾。
有的是对主干起修饰、限制、补充作用的“枝叶”成分,即定状补。
因此所谓的句子主干是指把句子的所有定语、状语、补语都压缩掉以后剩下的部分。
找句子主干要注意的问题——1、句子的主干并不等于全句。
2、否定句中的否定词“不”“没有”“没”等在句中充当状语,在找否定句的主干时,要将否定词保留。
练习:划分句子成分1.我从此就看见许多陌生的先生。
2 .干事在黑板上写广告。
3.托尔斯泰透出一股才气。
4 .我默默地站在走廊上。
5.藤野先生总是挟着一叠大大小小的书。
6.这位客人直勾勾地打量着主人的脸。
7.一个陌生人把我紧紧地抱在怀中。
8 .科学技术是人类本性精神的最高成就。
9.在场的老年人格外兴奋、活跃。
10.这些节日包含着丰富的民俗习惯。
11.派出所的警察寸步不离地守卫在洞口周围。
12、鲁班从中得到启发。
13、峰峦从黑夜中显露出一片灰蒙蒙的轮廓。
14.这是一种别开生面的场面。
15.一位手里拿着照相机的记者一声不响地解掉了系在自己腰里的那条结实的粗绳子。
16.许多原子能发电厂源源不断地运来许多铅做的大箱子。
17.他非常诚恳地征求大家的意见。
18.秋天比春天更富有欣欣向荣的景象。
19.汽车在望不到边际的高原上奔驰。
20.豆大的汗珠不停地从脸上直往下落。
21.张思德同志永远是我们学习的榜样。
22.在长期的奋斗中,我一向过着朴素的生活。
句子主干是什么意思怎么写的作为语文老师,我相信大家都知道句子主干是什么意思。
简单来说,句子主干就是句子中最重要,最能表达句意的那部分,包含主语和谓语。
句子主干通常是句子的核心,其它部分则是补充性质的补语,定语等。
那么,怎么判断一个句子的主干呢?我们可以从两个方面出发,即从句子成分和句子逻辑关系两个方面进行判断。
从句子成分出发,句子的主干通常包括主语和谓语。
在汉语句子中,主语可以位于谓语的前或后面,而谓语则常常位于主语后面,两者之间没有其它成分。
例如:“我喜欢吃苹果。
” 主语“我” ,谓语“喜欢吃”。
“小明在图书馆学习。
” 主语“小明” ,谓语“在学习”。
“他们乘坐公交车去旅游。
” 主语“他们” ,谓语“乘坐去”。
以上三个例句中,无论中间加上了多少修饰成分,主干都是主语和谓语组成的。
从句子逻辑关系出发,句子主干通常是句子的核心,句子的其它部分往往是为了修饰或补充主干的内容。
例如:“明天我们一起去旅游。
” 中心词汇为“去”,主干为“我们去”。
“雨下了一整天,街上的水深达到了膝盖。
” 中心词汇为“雨下了”和“水深达到了”,主干为“雨下了”和“水深达到了”。
“小狗追着球跑来跑去。
” 中心词汇为“追着跑”,主干为“小狗追着跑”。
以上三个例句中,主干是容易理解的关键信息,其它部分则是为了进一步说明主干的内容。
总之,句子主干是句子的核心,是最能表达句意的部分。
因此,在写作中,我们应当着重关注句子主干,保证其清晰明了,使读者容易理解。
下面,我将举例说明如何写出清晰明了的句子主干:例一:“花园里,鸟儿在树上欢快地歌唱。
”在这个句子中,“花园里”是一个地点状语,而“在树上歌唱”则是鸟儿的动作。
这些内容都没有说明句子的主干。
如果我们把这些无关紧要的信息去掉,句子就变成了“鸟儿歌唱”,这就是句子的主干。
例二:“校园里,橘子树吸引了孩子们的目光。
”这个句子中,我们可以把“校园里”的地点状语去掉,这个主干就变成了“橘子树吸引目光”。
句子的主干是什么句子的主干是指句子中起主要作用的成分,它是句子的核心,是句子的主要内容。
了解句子的主干有助于我们更好地理解句子的结构和意思,提高我们的写作和表达能力。
本文将从句子的主干的概念、特点和应用等方面展开讨论。
首先,句子的主干是句子中最重要的成分,它通常由谓语动词和宾语、宾语补足语等构成。
在一个句子中,主干往往是最具有信息量和表达意义的部分,其他成分都围绕主干展开。
例如,在句子“小明喜欢读书”,“喜欢读书”就是句子的主干,它包含了句子的核心意思。
其次,句子的主干具有稳定性和重要性。
无论句子的结构如何复杂,主干往往是不变的,它是句子的基本骨架,其他成分可以增减或变换,但主干基本保持不变。
在句子中,主干所包含的信息往往是最为关键和重要的,其他成分起到补充、修饰、限定等作用。
另外,句子的主干在表达和理解句子时起着至关重要的作用。
了解句子的主干有助于我们抓住句子的重点,理清句子的结构,更好地表达和理解句子的意思。
在写作中,合理地安排句子的主干可以使文章结构清晰,逻辑严谨,表达准确,增强文章的可读性和说服力。
句子的主干对于我们的写作和表达能力有着重要的影响。
在写作中,我们应该注意句子的结构和主干的表达,避免句子结构混乱,主干不明确的情况。
合理地安排句子的结构,突出句子的主干,可以使我们的文章更具有逻辑性和条理性,增强文章的表达力和吸引力。
总之,句子的主干是句子的核心,它具有稳定性和重要性,对于我们的写作和表达能力有着重要的影响。
我们应该加强对句子主干的理解和运用,合理地安排句子结构,突出句子的主干,提高我们的写作和表达能力。
希望本文对大家有所帮助。
句子的主干指什么语文课文中的关于句子的主干指什么语文课文中的文章1. 句子的概念和构成句子是表达完整意思的最小单位,由主语和谓语组成,并且能够独立成句。
主干指的是句子中最核心、最重要的部分,也就是主语和谓语。
一个完整的句子是由主语、谓语、宾语、定语、状语等构成的,但只有主语和谓语才是不可缺少的核心部分。
2. 语法关系和句子成分语法关系是指各个句子成分之间的关系,主干是句子成分中最重要、最核心的部分。
在句子中,除了主语和谓语外,还包括宾语、定语、状语、补语等,这些成分在句子中有不同的语法关系,形成复杂的结构。
正确判断句子成分之间的语法关系,能够帮助我们分析句子结构和理解句子意义。
3. 联接词和句子合并在句子中,联接词的使用对于句子的完整性和表达效果都有很大的影响。
联接词可以连接两个句子、两个短语或两个从句,使句子具有逻辑连贯性和语言流畅性。
而句子的合并则是将多个独立的句子合并成一个大句子,同样需要正确使用联接词和合并方式,以确保句意明确、结构合理。
4. 句型和修辞手法句型是指句子的结构形式,不同的句型具有不同的表达方式和效果。
常见的句型包括简单句、复合句、并列句等,根据需要选择不同的句型可以使文章更加丰富、生动。
修辞手法是指在句子中运用特定的语言技巧达到某种修辞效果,如比喻、夸张、反问等。
巧妙使用修辞手法可以让句子更具有感染力和情感表达力。
5. 句子分析和应用句子分析是指对句子结构、语法关系、词汇等进行详细分析,目的是更好地理解和表达句子中的意思。
正确的句子分析能够帮助我们培养优秀的语感和表达能力。
而句子应用则是指在实际写作中,根据不同的需要和目的适当运用不同的句子结构、语言技巧和修辞手法,以达到更好的表达效果。
总之,句子是语言表达的基本单位,正确的理解和应用句子结构和语法关系对于提高语言表达能力有着至关重要的作用。
一、句子是由词或词组构成的,是具有一定语调并表达一个完整意思的语言运用单位。
二、句子成分句子的组成部分,包括主语、谓语、宾语、定语、补语、状语六种。
句子成分符号:主语= 谓语-宾语~定语()状语[ ] 补语< >主语句子中的陈述对象,说明是谁或什么。
经常由名词、代词、名词性短语充当=(双横线)我们是一列树。
今年的春天来得太迟。
谓语对句子的主语作陈述的成分,说明主语是什么或怎么样。
经常由动词、形容词充当。
—(单横线)他是一个高而瘦的老人。
妈妈突然问我。
我们家的台阶低!宾语谓语动词的支配成分,表示动作行为的对象、结果、处所、工具等。
经常由名词、代词、名词性短语充当~(波浪线)敌人监视着苇塘。
我们家盖了新房子。
补语谓语动词的补充成分,补充说明动作行为的情况、结果、时间、处所、数量等。
一般补语与中心词之间有“得”字连接<>水<起来>了。
叶子绿得<发亮>。
妈妈走<在前面>. 他在衣袋里摸了<半天>。
定语句子里名词中心语前面的修饰成分,说明事物的性质、状态,或限定事物的领属、质地、数量等。
一般定语与中心词之间有“的”字连接。
( )(圆括号)(我们家的)台阶有三级。
(眼前的)环境好像是(一个)梦。
(我国的)石桥有(悠久的)历史。
状语句子里动词或形容词中心语前面的修饰成分,表示动作行为的方式、状态、时间、处所或程度等。
一般状语与中心词之间有“地”字连接。
[ ](方括号)画眉[在树林边婉转地]歌唱。
天气[那么]暖和,[那么]晴朗。
他[轻轻地]飞走了三、成分划分小诀窍1.绕口令主干成分主谓宾枝叶成分定状补定语必居主宾前谓前为状谓后补状语有时位主前,逗号分开心有数。
2.划分句子的口诀:(1)句子成分要划对(2)纵观全局找主谓(3)主前定状谓后补(4)谓前只有状地位(5)“的”定“地”状“得”后补(6)宾语只受谓支配四、提取句子主干单句的主干,就是指单句的主语、谓语和宾语的中心语。
“简缩法”就是提取单句主干的一种方法。
简缩,是指删减单句的附加成分,如定语、状语和补语,保留其主干,(主谓宾或主谓),把原来复杂的单句简缩成更简单一些的单句。
例如:①统筹方法,是一种安排工作进程的数学方法。
主干:方法是方法。
用“简缩法”提取单句的主干,可分两步完成。
第一步,划分出单句的基本成分主语、谓语和宾语;第二步,找出并删减单句的附加成分定语、状语和补语。
提取句子主干应注意以下几点:1.句子主干是句子结构上的主干,主干提出来以后,要能不破坏句子主要意思。
2.碰到句中有否定词“不、没、没有”等的句子,要把否定词保留在句子主干中。
如:我不看黄色书刊。
主干:我不看书刊。
3.谓语中的能愿动词,一般也要保留。
如:我们大家要学习他毫无自私自利之心的精神。
主干:我们大家要学习精神。
4.主语、谓语、宾语的中心词是并列结构的,要把整个并列结构找出。
如:赵州桥高度的技术水平和不朽的艺术价值,充分显示了我国劳动人民的智慧和力量。
主干:技术水平和艺术价值显示智慧和力量。
5.主谓短语作宾语的句子应把整个短语保留在主干里。
我清楚地看见他来了。
主干:我看见他来了。
句子成分、句子主干练习一、按要求完成各题。
1.“在大海面前,人类永远如学步的儿童。
”一句中划横线词语在句中分别充当什么成分?“在大海面前”_____ ,“学步”_____,“儿童”_____,“永远”______。
2.“终于,孩子小心翼翼地从水里拉出一条竭力挣扎的大鱼。
”一句中划横线词语在句中分别充当什么成分?“终于”_____,“竭力挣扎”_____,“小心翼翼”_____,“从水里”_____。
3.“她的表情和决定让我很难受。
”一句中的主语是_____。
4.“我无法忘记我拒绝后她眼光中的失望和沮丧。
”一句中的宾语是____________________。
5.“小小的身体内涌动着一股炽热的能量。
”一句的句子主干是___________________。
6.“两个新朋友立即像闪电似的向骨头直扑过去。
”一句中的谓语是___________________。
7.“一把坚实的锁挂在大门上。
”一句中“在大门上”充当___________________。
8.“小鸭是一艘核动力航空母舰给自己起的名字。
”一句的句子主干是___________________。
9.“飞机摩肩接踵争先恐后地从她身上起飞。
”一句的句子主干是___________________。
10.“蔡伦出生在一个贫苦的铁匠家里。
”中“在一个贫苦的铁匠家里”充当___________________。
11.”理想中的女儿应该是个淑女。
”此句中的主语是___________________。
12.”在汉江北岸,我遇到一个青年战士。
”划线部分充当___________________。
13.”我觉得我们的战士太伟大了。
”划线部分充当___________________。
14.”消息在乡下传得特别快。
”一句中的补语是___________________。
15.“那个时候的社会生产力还十分落后。
”句子的主干是___________________。
二、判断正误。
1.“他那已经布满皱纹的脸上又不知要爬上几道皱纹。
”中的“他”是主语。
()2.“今天的天气真晴朗。
”一句中的“晴朗”是谓语。
()3.“善于跳跃的狍子也只能一步一步艰难地挪。
”中的“艰难”是状语。
()4.“鹅毛般的雪花整整飘了两天两夜。
”中的“两天两夜”是宾语。
()5.“每个人的一生都是一朵待雕刻的花。
”中的“是”是谓语。
()6.“漫漫无际的黑暗生活中,它一直在默默地忍耐。
”一句的句子主干是“它在忍耐。
”()7.“它知道那孤单的胆怯者根本没有勇气来靠近它。
”一句中的“靠近”是谓语。
()8.“徘徊只是一种本能的奢望。
”一句中的句子主干是“徘徊是本能。
”()9.“眼睛里冒着因饥饿而近乎疯狂的光。
”一句中的句子主干是“眼睛里冒着光。
”()10.“傍晚阿卡睡在河边。
”一句中的“河边”是宾语。
()11..鲁班接受了一项大的建筑工程任务。
“接受”是句子当中的谓语,“一项”做了“任务”的定语。
()12.一个陌生人把我紧紧地抱在怀中。
“在怀中”做了句子的宾语。
()13.我默默地站在走廊上。
“默默地”做了句子的状语。
()14.这是一种别开生面的场面。
句子的主干是:这是场面。
()15.在场的老年人格外兴奋、活跃。
“在场的”做了句子的状语。
( )三、选择题1.下列句中的句子主干分析得不恰当的一项是()A.“他不愿意剥夺那座城市里的跑道上的飞机。
”一句的句子主干是“他剥夺了飞机。
”B.“终于,小鸟的燃油耗尽了。
”一句的句子主干是“燃油耗尽了。
”C.“那是小鸟最后一次为小鸭释放的液体礼花。
”一句的句子主干是“那是礼花。
”D.“从此,大海成了维系他们情感的纽带。
”一句的句子主干是“大海成了纽带。
”2.对“一天深夜,托尔斯泰的家人突然被一阵哭泣声惊醒。
”一句中的句子成分及主干分析正确的一项是()A.句子主干是“托尔斯泰被惊醒。
”B.“一天深夜”充当定语。
C.“突然”充当状语。
D.“家人”充当状语。
3.下列句子中“是”不充当谓语的是( )A.感情表达式一个复杂的心灵碰撞过程。
B.我猜不出他的目标是多高。
C.这街道两旁的白杨树,是几年前吴吉昌领回来的奖品。
D.我是一条逆流而上的游鱼。
4.对下列各句中的状语分析得错误的一项是()A.“枯寂的山岭上,那些杏花用她们单薄的身子独自承受着寒霜冷雪。
”中“枯寂的山岭上”做状语。
B.“我的童年随着武松打死的老虎和爷爷的胡子一起白了。
”一句中“随着武松打死的老虎和爷爷的胡子”做状语。
C.“被风托起的炊烟开始缔造另一个世界。
”中“被风托起”充当状语。
D.“阳光懒懒地爬进村庄。
”中“懒懒”充当状语。
5.下列句子中句子成分划分得正确的一项是()A.黄狗和黑狗【在厨房外的墙角】边晒太阳。
B.人类【把我们】当做(友谊)的典范。
C.这说明大自然正在努力地试图平衡人类带来的影响。
D.它消失在(密密)的森林中。
6.选出对下边句子成分分析正确的一项。
()十几年来,延安机场上送行的情景时时出现在眼前。
A.这个句子的主语中心语是“情景”,谓语中心语是“出现”,宾语是“在眼前”。
B.这个句子的主语中心语是“延安机场”,谓语中心语是“出现”,补语是“在眼前”。
C.这个句子的主语中心语是“情景”,谓语中心语是“出现”,补语是“在眼前”。
D.这个句子的主语是“十几年来”,谓语是“延安机场送行的情景常常出现在眼前”。
7.小学校显得那样幽静而又神秘。
()A.“那样幽静而又神秘”作句子的补语。
B.“那样幽静而又神秘”做句子的宾语。
C.“那样幽静而又神秘”做句子的状语。
D.“那样幽静而又神秘”做句子谓语。
8.赵州桥高度的技术水平和不朽的艺术价值,充分显示了我国劳动人民的智慧和力量。
()A.句子的主干是“赵州桥显示了智慧和力量”。
B.句子的主干是“艺术价值,显示了智慧和力量”。
C.句子的主干是“技术水平显示了我国劳动人民的智慧和力量”。
D.句子的主干是“水平和价值,显示了智慧和力量”。
9.下列句子中,与"她性格温和"谓语性质和构成相同的是:( )A.她的脸红了。
B.这个姑娘细高条。
C.我国幅员辽阔D.北京天安门很雄伟。
10.与“我希望他来”中画线部分在句中语法作用相同的一项:()A.卢进勇觉得自己的臂弯猛然沉了下去。
B.她冷得浑身打哆嗦。
C.当我发现了中国革命的正确道路时,我便加入了中国共产党。
D.奶奶一个字都不认识。
四、写出下列句子的句子主干。
1.话筒里传来了一个小女孩的哭闹声和旁人的呵斥声。
主干:2.村庄山上向阳的一面开垦着许多梯田。
主干:3.那年,我接到高考录取通知书的时候,母亲激动地流下了眼泪。
主干:4.20世纪后半期,科学家费因曼和德雷克勒开启了纳米科学的先河。
主干:5.在成功之门前,他们没有相互抛弃。
主干:6.我的思想感情的潮水,在放纵地奔流着。
主干:7.母亲那种勤劳俭朴的习惯,母亲那种宽厚仁慈的态度,至今还在我心中留有深刻的印象。
主干:8.建筑师极力推崇建筑工人的创造性劳动。
主干:9. 蔡伦出生在一个贫苦的铁匠家里。
主干:10. 南极洲恐龙化石的发现,为支持地壳在进行缓慢但又不可抗拒的运动这一理论,提供了另一个强有力的证据。
主干:11.周总理那慈祥的面容立即跃入我的眼帘。
主干:12.一轮鲜红的太阳从东方冉冉升起来了。
主干:13.卢进勇惶惑地把手插进那湿漉漉的衣服。
主干:14.这激动人心的一幕,却一直深深地印在我的脑海里。
主干:15.采集站送来的水和气孔吸进来的二氧化碳,就是合成有机物的两种最基本的原料。
主干:五、用相应符号给下列句子划分句子成分。
1.我想大声赞美这个春与秋之间的黄金的夏季。