企业如何解除劳动合同
- 格式:doc
- 大小:31.50 KB
- 文档页数:3
煤矿解除劳动合同是指雇主与劳动者之间的劳动合同因特定原因而终止的情况。
煤矿作为一种高风险行业,存在着许多潜在的危险因素,因此,在确保煤矿安全生产的前提下,解除劳动合同是一种常见的做法。
本文将从煤矿解除劳动合同的原因、解除劳动合同的程序和注意事项等方面进行详细阐述。
一、煤矿解除劳动合同的原因:1. 安全事故:煤矿由于工作环境复杂,存在一定的风险,安全事故时有发生。
当发生重大安全事故且造成严重人员伤亡或财产损失时,煤矿企业有权解除涉事劳动者的劳动合同。
这是为了保证煤矿的安全生产,防止安全事故再次发生,并对责任人进行追责。
2. 不符合资质要求:煤矿行业对于从业人员的要求较高,需要具备相应的技术和资质。
如果劳动者的技术或资质不符合煤矿工作的要求,煤矿企业有权解除劳动合同。
这是为了确保煤矿生产的质量和效益,防止因技术不过关而造成安全隐患。
3. 违反安全规定:煤矿作为高风险行业,有一系列的安全规定和操作规程,劳动者需要遵守。
如果劳动者违反了安全规定,且违规行为较为严重且后果严重,煤矿企业有权解除涉事劳动者的劳动合同。
这是为了敦促劳动者遵守安全规定,确保安全生产。
4. 资金周转困难:煤矿企业在经营过程中可能面临资金周转困难的情况。
如果企业由于资金周转困难无法按时支付劳动者的工资,煤矿企业有权解除劳动合同。
这是为了保护劳动者的权益,防止企业出现拖欠工资等不良现象。
二、解除劳动合同的程序:1. 公告告知:煤矿企业在解除劳动合同前,需要通过公告告知劳动者解除劳动合同的具体事由、时间以及解除后的权益等相关信息。
公告的方式可以通过单位内部公告、信函或者电话等进行告知。
2. 协商解除:煤矿企业和劳动者在公告告知后,双方应当进行协商,就解除劳动合同的具体事项进行协商。
协商过程中,双方可以就解除后的经济补偿、工资结算、社保待遇等事项进行协商,并签订解除劳动合同的解除协议。
3. 确定经济补偿:根据我国《劳动合同法》的相关规定,煤矿企业在解除劳动合同时需要向劳动者支付相应的经济补偿。
单位解除劳动合同的法定程序用人单位解除劳动合同可以在劳动者有过错,比如违反用人单位规章制度,兼职造成单位损失,劳动者违法等:企业经营困难,需要经济性裁员以维持企业生存以及和劳动者协商一致的情况下解除与劳动者的劳动合同。
那么单位解除劳动合同的法定程序是什么呢?跟着我一起来看看!一、单位解除劳动合同的法定程序1、制作书面解除劳动合同通知书,并且送达给劳动者,解除劳动合同通知书应当载明用人单位解除劳动合同的事实、理由及依据。
2、应当事先将解除劳动合同理由通知工会。
用人单位违反法律、行政法规规定或者劳动合同约定的,工会有权要求用人单位纠正。
用人单位应当研究工会的意见,并将处理结果书面通知工会。
用人单位解除劳动合同与职工的利益密切相关,而工会是维护职工合法权益的组织,因此,在劳动合同解除时应发挥工会的作用以防止企业滥用权利,保护职工合法权益。
用人单位将单方面解除劳动合同的理由事先告知工会,就能使工会及时发现单位违法解除、侵害职工权益的情况并予以制止。
3、在解除或者时出具解除或者终止劳动合同的证明,并在15日内为劳动者办理档案和社会保险关系转移手续。
4、用人单位依照法律有关规定应当向劳动者支付经济补偿的,在劳动者办结工作交接时支付。
用人单位对已经解除或者终止的劳动合同的文本,至少保存2年备查。
二、单位解除劳动合同的合法条件(一)协商解除用人单位与劳动者协商一致,可以解除劳动合同,可知,如果双方协商同意的,用人单位可以合法解除合同。
(二)法定事由1、劳动者主观存在过错如果劳动者存在以下的主观过错夫的,用人单位可以依法解除劳动合同,而无须提前通知劳动者:(1)在试用期间被证明不符合录用条件的;(2)严重违反用人单位的规章制度的;(3)严重失职,营私舞弊,对用人单位利益造成重大损害的;(4)劳动者同时与其他用人单位建立劳动关系,对完成本单位的工作任务造成严重影响,或者经用人单位提出,拒不改正的;(5)以欺诈、胁迫的手段或者乘人之危而致使劳动合同无效的;(6)被依法追究刑事责任的。
待岗后解除劳动合同随着我国社会主义市场经济体制的不断发展和完善,企业与员工之间的劳动合同关系日益受到重视。
劳动合同作为双方权益的保障,对于维护企业和员工的合法权益具有重要意义。
然而,在实际工作中,由于种种原因,企业和员工可能会面临待岗的情况。
待岗后,如何解除劳动合同成为双方关注的问题。
本文将从待岗原因、待岗期间权益保障、解除劳动合同的程序和补偿等方面进行探讨。
一、待岗原因及待岗期间的权益保障1. 待岗原因待岗是指企业因经营不善、市场竞争加剧等原因,暂时安排员工休息或待命的一种措施。
待岗期间,企业与员工仍保持劳动关系,但员工的工作岗位、工作内容发生变更,工资待遇也可能受到影响。
待岗原因主要包括以下几点:(1)企业经营不善,亏损严重,需要调整生产经营策略;(2)市场竞争加剧,企业为了降低成本,优化人力资源配置;(3)企业进行产业升级、技术改造,部分岗位需求减少;(4)国家政策调整,行业产能过剩,企业被迫裁员。
2. 待岗期间的权益保障待岗期间,员工的权益保障主要体现在以下几个方面:(1)工资待遇:待岗期间,企业应按照国家和地方政策规定,支付员工基本工资或生活费。
具体标准可参考企业所在地的最低工资标准。
(2)社会保险:待岗期间,企业应继续为员工缴纳社会保险,确保员工的合法权益。
(3)工龄累计:待岗期间,员工的工龄应继续累计,不影响职称评定、工资晋升等。
(4)培训权益:企业应为待岗员工提供必要的培训机会,帮助员工提升技能,增加就业竞争力。
二、解除劳动合同的程序1. 企业与员工协商一致:待岗期间,企业与员工应积极沟通,共同探讨解除劳动合同的事宜。
双方可通过协商,达成一致意见。
2. 提前通知:企业应提前通知员工解除劳动合同的事宜。
通知期限根据国家法律法规和双方签订的劳动合同确定。
3. 办理手续:企业应按照相关规定,为员工办理劳动合同解除手续。
包括出具解除劳动合同证明、办理失业登记等。
4. 支付补偿:根据国家法律法规和双方签订的劳动合同,企业应支付员工经济补偿。
企业辞退员工程序【解雇职工的法定条件】依职工有无过失,分“过失性解雇”和“非过失性解雇”两种情况:《劳动法》第39条规定,职工犯有以下过失之一的,企业可单方面解雇职工,无需支付经济补偿金:1.在期间被证明不符合录用条件的;2.严重违反用人单位规章的;3.严重失职、营私舞弊,对用人单位造成重大损害的;4.劳动者同时与其他用人单位建立劳动关系,对完本钱单位的工作任务造成严重影响,或者经用人单位提出,拒不改正的;5.因本法第26条第一款第一项规定的情形致使劳动合同无效的;6.被依法追究刑事责任的。
用人单位按照前款规定解除劳动合同的,应当书面告知劳动者理由。
现对于企业经常遇到的解雇情形分别解释如下:(一)企业要适用上述第1项规定解除试用期内的职工,必须有相关证据证明其不符合录用条件。
这时,企业在时应当将录用条件尽量明确细致,以便企业在试用期进行。
另外,为了更充分的考察新进,建议企业采用最长试用期6个月(但是必须注意:6个月试用期采用的前提是劳动合同期限至少为3年以上)。
(二)企业要适用上述第2项规定(也即以严重违反用人单位规章制度为由)解除劳动关系的,必须有以下充分的依据:1.企业必须有成文的规章制度的规定,并且规章中必须有可以援引的条款进行相应的处分。
2.企业规章制度的制定必须经过《劳动合同法》第4条规定的民-主程序,该程序应当是有据可查的。
3.有书面证据证明该规章制度已告知员工。
可采用以下方式告知员工:(1)员工的方式。
让员工在规章制度培训记录(必须注明培训内容)上签字确认。
(2)员工领用《员工手册》的方式,让员工在领用手册登记表上签字确认。
4.职工的行为已违反了规章制度的事实的证明。
该事实的证明可以采用以下方式:(1)企业在作出解除劳动关系处分决定之前进行事件调查阶段,可以让违纪员工自己写一个“事情经过”之类的陈述并签字,如员工配合写了这样的文字将是最有力的证明。
(2)可用影像资料记录的可以采用录音、录像、照片等方式记录违纪事实。
企业解除劳动合同协议6篇篇1企业解除劳动合同协议在现代社会,企业和员工之间签订劳动合同是非常普遍的。
劳动合同是规范了双方权利和义务的法律文件,保护了员工的合法权益,也保障了企业的正常运营。
然而,在实际生产经营过程中,一些不可预料的情况可能会导致企业需要解除劳动合同。
本文将详细介绍企业解除劳动合同的相关法律规定和操作流程。
一、企业解除劳动合同的法律依据1. 法律规定《中华人民共和国劳动法》规定企业解除劳动合同应当遵守法律规定,并按照程序予以解除。
《中华人民共和国劳动合同法》规定了员工和企业双方的权利和义务,明确了解除劳动合同的程序和条件。
2. 合同约定在劳动合同中,双方可以约定在何种情况下可以解除劳动合同,解除的程序和条件,这种约定是合法有效的。
3. 法院裁定如果因劳动争议无法协商解决,一方可以向劳动争议仲裁委员会申请仲裁或者直接向法院提起诉讼,法院可以最终裁定劳动合同解除。
二、企业解除劳动合同的程序1. 提前通知企业解除劳动合同应当提前30天书面通知员工,并说明解除劳动合同的理由和依据。
2. 协商解除双方可以通过协商方式解除劳动合同,达成一致意见后办理解除手续。
3. 解除协议双方签署解除协议,明确解除劳动合同的具体内容和条件。
4. 赔偿处理根据劳动合同法的规定,企业解除劳动合同的,应当支付经济补偿金或者解除协议中的赔偿金。
5. 手续办理企业需要向劳动部门提出解除劳动合同的申请,并按照规定办理解除手续。
三、企业解除劳动合同的情形1. 经济原因企业因为经营困难、产能过剩等原因需要裁员,可以解除劳动合同。
2. 做工违规员工在工作中违反规章制度,造成重大损失或者严重不良影响,企业可以解除劳动合同。
3. 期间制度企业为了适应市场需求和经营需要,可以依法解除劳动合同。
4. 劳动合同到期劳动合同期满后,双方可以自愿终止合同或者重新签订合同。
四、对企业解除劳动合同的注意事项1. 符合法律规定企业解除劳动合同应当依法办理手续,遵守法律法规。
公司解除劳动合同原因一、引言劳动合同是用人单位与劳动者之间约定劳动关系的法律文件,它既保障了劳动者的合法权益,也维护了企业的正常运营。
然而,在实际工作中,由于各种原因,企业可能需要解除与员工的劳动合同。
本文将从法律角度分析公司解除劳动合同的原因,以帮助企业合法合规地处理劳动关系。
二、公司解除劳动合同的合法原因1.劳动者严重违反劳动纪律或公司规章制度劳动者严重违反劳动纪律或公司规章制度,给企业造成经济损失或声誉损害的,企业可以解除劳动合同。
此类情况包括:经常迟到、早退、旷工;在工作中故意损坏设备、浪费原材料;泄露公司商业秘密等。
2.劳动者不能胜任工作,经过培训或调整工作岗位后仍不能胜任劳动者不能胜任工作,经过培训或调整工作岗位后仍不能胜任的,企业可以解除劳动合同。
在此过程中,企业应当为劳动者提供培训机会,协助其提高职业技能。
若劳动者经过培训仍无法满足工作要求,企业可依法解除劳动合同。
3.劳动合同订立时所依据的客观情况发生重大变化,致使劳动合同无法履行劳动合同订立时所依据的客观情况发生重大变化,致使劳动合同无法履行的,企业可以解除劳动合同。
例如:企业因经营不善、破产重组等原因,需要调整生产规模或关闭部分部门,导致员工的岗位不存在。
在这种情况下,企业应提前通知劳动者,并支付经济补偿。
4.劳动者主动提出解除劳动合同劳动者主动提出解除劳动合同的,企业可以同意并办理相关手续。
此类情况包括:劳动者因个人原因(如家庭、身体健康等)无法继续在企业工作;劳动者找到更合适的工作,希望与原企业解除劳动合同等。
5.劳动合同到期,双方未续签劳动合同到期,双方未续签的,企业可以解除劳动合同。
在此情况下,企业应依法支付劳动者经济补偿。
若企业愿意继续聘请劳动者,但劳动者拒绝续签,则企业可以根据实际情况决定是否支付经济补偿。
三、公司解除劳动合同的非法原因1.企业违法解除劳动合同企业违法解除劳动合同,包括未按照劳动合同约定提供劳动条件、未依法支付劳动者工资、未为劳动者缴纳社会保险等。
公司主动解除劳动合同的流程在员⼯应聘成功之后,就会与公司签订劳动合同,劳动合同⼀经双⽅签订就具有法律效应。
双⽅就必须按照签订的劳动合同⾏事。
那么你知道劳动合同的解除有哪些,店铺⼩编就告诉你。
可以协商解除,也可以法定解除。
对于协商解除,既可以由劳动者提起,也可以由公司提起。
那么,如果是由公司主动提起协商,应该怎么做呢?⼀、公司主动解除劳动合同的流程1、公司提出解除劳动合同公司可以主动提出解除劳动合同的,但是如果公司主动解除的,是要⽀付经济补偿⾦的。
经劳动合同当事⼈协商⼀致,由⽤⼈单位解除劳动合同的,⽤⼈单位应当根据劳动者在该单位的⼯作年限,每满⼀年发给相当于⼀个⽉⼯资的经济补偿⾦,但最多不超过12个⽉。
⼯作时间不满⼀年的,按照⼀年的标准对劳动者发给经济补偿。
2、违约⾦的合法合理性如果双⽅在劳动合同中约定了违约⾦,在解除劳动合同时,公司可能会向员⼯要求⽀付此违约⾦。
因此要注意合同中所约定的违约⾦是否合法,因为有些地⽅法规明确规定劳动合同对劳动者的违约⾏为设定违约⾦的,仅限于违反服务期约定的和违反保守商业秘密约定的,其余关于违约⾦的约定⽆效。
同时,根据《劳动》及相关司法解释,违约⾦⾼于企业损失130%的,员⼯可以向仲裁庭或法庭提出违约⾦过⾼,请求降低。
3、进⾏⼯作交接,并拿到离职交接单我们提醒员⼯,别以为⼯作交接是企业的事情,⼀些管理优秀的企业在给员⼯电脑或⽂件等⼯作物品或⼯作资料的同时,都会让员⼯签收。
如员⼯在跳槽时,没及时交接⼯作,造成企业损失的时候,容易承担赔偿责任,⼜或者员⼯返还资料或财物的同时,没有让企业签收回执,如碰到企业恶意打击报复,主张员⼯从未返还资料或财物,员⼯则⾮常被动。
此外,交接单应该⼀式两份,公司与员⼯个⼈各执⼀份,交接单原件应当经过了企业盖章或者HR等负责⼈签字。
4、注意劳动⼿册与退⼯单的内容记载劳动⼿册、退⼯单作为记载劳动者就业流动情况的凭证,如果没有上述凭证,劳动者的就业权利和劳动保障权利就得不到有效的保护。
企业解除劳动合同程序一、解除劳动合同的前提条件1. 劳动合同期满,双方未达成续签协议。
2. 员工严重违反企业规章制度或劳动合同约定。
3. 员工严重失职,营私舞弊,给企业造成重大损害。
4. 员工同时与其他用人单位建立劳动关系,影响本企业工作任务的完成。
5. 员工被依法追究刑事责任。
6. 劳动合同订立时所依据的客观情况发生重大变化,致使原合同无法履行,经双方协商未能达成变更协议。
7. 企业依照法律规定进行经济性裁员。
二、解除劳动合同的程序1. 通知:企业应当提前三十日以书面形式通知员工解除劳动合同的意向。
2. 沟通:企业与员工进行沟通,明确解除劳动合同的原因和依据。
3. 协商:双方就解除劳动合同的条件进行协商,包括经济补偿等问题。
4. 记录:将协商结果记录在解除劳动合同协议书中,并由双方签字确认。
5. 备案:将解除劳动合同的协议书及相关材料提交至劳动行政部门备案。
6. 结算:企业应当在解除劳动合同之日起五个工作日内,按照国家规定支付员工经济补偿。
7. 离职手续:员工应当在规定时间内完成工作交接,并办理离职手续。
三、解除劳动合同的法律后果1. 劳动合同自解除之日起终止,双方的权利义务随之终止。
2. 企业应当按照《劳动合同法》的规定支付员工相应的经济补偿。
3. 员工有权要求企业出具解除劳动合同的证明,并办理失业登记。
四、解除劳动合同的注意事项1. 企业在解除劳动合同前,应当确保解除原因符合法律规定。
2. 企业在解除劳动合同过程中,应当遵循公平、公正的原则。
3. 企业在解除劳动合同后,应当妥善处理员工的档案和社会保险转移等事宜。
五、附则1. 本程序适用于本企业所有员工。
2. 本程序自发布之日起实施,由人力资源部门负责解释。
3. 本程序如与国家法律法规相冲突,以国家法律法规为准。
请根据实际情况调整上述内容,确保其符合企业的具体规定和国家的法律法规。
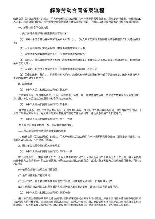
解除劳动合同备案流程依据我国《劳动合同法》的规定,⽤⼈单位解除劳动合同只有⼀种情形是需要备案的,那就是进⾏裁员,裁员超过20⼈以上,向劳动部门报告。
关于解除劳动合同备案有什么流程的问题,下⾯由店铺⼩编为读者进⾏相关知识的解答。
⼀、解除劳动合同备案流程1、员⼯劳动合同解除的备案要提交下列材料(1)《⽤⼈单位与劳动者解除劳动关系备案表⼀》、《⽤⼈单位与劳动者解除劳动关系备案表⼆》及劳动合同书;(2)因合同到期终⽌劳动关系的,需提供到期的劳动合同书;(3)因劳动者辞职解除劳动关系的,应提供劳动者辞职报告;(4)因辞退、除名等解除劳动关系的,应提供解除劳动关系的书⾯报告及《⽤⼈单位与劳动者终⽌、解除劳动关系送达凭证》;(5)因退休、死亡终⽌劳动关系的,应提供劳动者退休证明、死亡证明;(6)因企业改制、破产、并轨解除劳动关系的,应提供有管辖权的国有资产部门下达的批复、改制⽅案和双⽅签订的解除劳动关系协议书。
2、法律依据(1)《中华⼈民共和国劳动合同法》第三条订⽴劳动合同,应当遵循合法、公平、平等⾃愿、协商⼀致、诚实信⽤的原则。
依法订⽴的劳动合同具有约束⼒,⽤⼈单位与劳动者应当履⾏劳动合同约定的义务。
(2)《中华⼈民共和国劳动合同法》第⼗条建⽴劳动关系,应当订⽴书⾯劳动合同。
已建⽴劳动关系,未同时订⽴书⾯劳动合同的,应当⾃⽤⼯之⽇起⼀个⽉内订⽴书⾯劳动合同。
⽤⼈单位与劳动者在⽤⼯前订⽴劳动合同的,劳动关系⾃⽤⼯之⽇起建⽴。
(3)《中华⼈民共和国劳动合同法》第三⼗六条⽤⼈单位与劳动者协商⼀致,可以解除劳动合同。
⼆、⽤⼈单位解除劳动合同需要备案的情形1、依据我国《劳动合同法》的规定,⽤⼈单位解除劳动合同只有⼀种情形是需要备案的,那就是进⾏裁员,裁员超过20⼈以上,向劳动部门报告。
2、⽤⼈单位裁员备案的相关法律规定(1)《中华⼈民共和国劳动合同法》第四⼗⼀条有下列情形之⼀,需要裁减⼈员⼆⼗⼈以上或者裁减不⾜⼆⼗⼈但占企业职⼯总数百分之⼗以上的,⽤⼈单位提前三⼗⽇向⼯会或者全体职⼯说明情况,听取⼯会或者职⼯的意见后,裁减⼈员⽅案经向劳动⾏政部门报告,可以裁减⼈员:(⼀)依照企业破产法规定进⾏重整的;(⼆)⽣产经营发⽣严重困难的;(三)企业转产、重⼤技术⾰新或者经营⽅式调整,经变更劳动合同后,仍需裁减⼈员的;(四)其他因劳动合同订⽴时所依据的客观经济情况发⽣重⼤变化,致使劳动合同⽆法履⾏的。
用人单位单方解除劳动合同的条件北京岳成律师事务所合伙人徐阳律师单方解除权是指当事人依法享有的,无需对方当事人同意而单方决定解除合同的权利,劳动者可以无条件地辞职,无需征得用人单位同意,而用人单位行使单方解除权必须具备法定的解除情形。
倍受用人单位和劳动者关注的《中华人民共和国劳动合同法》于2008年1月1日正式实施,新《劳动合同法》延续了《劳动法》关于用人单位行使单方解除权的分类方式,即新法第39、40、41条分别规定了即时解除、预告解除、经济性裁员的条件,同时42条对预告解除和经济性裁员作了禁止性规定;只有符合法定情形的,才能解除劳动合同。
同时,新《劳动合同法》作出了一些与《劳动法》不同的新规定:补充规定了用人单位可以随时通知劳动者解除的两种情形、增加了用人单位预告解除劳动合同的替代方式、适当放宽经济性裁员的条件、增加了用人单位预告解除劳动合同以及裁员的限制情形。
一、用人单位行使即时解除权的许可性条件根据我国《劳动合同法》39条规定,即时解除的许可性条件限于劳动者有下列六种情形之一:(一)在试用期内被证明不符合录用条件的案例:张小姐毕业后应聘到一家单位,签订的劳动合同中有3个月的试用期,合同中约定双方在试用期内都可以单方随时解除合同。
试用期工资低、活也累,眼看试用期就要过去了,张小姐真高兴。
可是,领导忽然说,你在试用期表现得不理想,明天就不要来了,我们找到了更好的人选。
误解:用人单位和劳动者在试用期内无须理由均有权随时解除合同。
我们将《劳动合同法》37条之规定“劳动者在试用期内提前三日通知用人单位,可以解除劳动合同”和《劳动合同法》39条之规定“在试用期内被证明不符合录用条件的”进行对比,可以发现劳动者的确有这样的权利,但用人单位却没有——用人单位需证明劳动者不符合录用条件。
对此很多用人单位提出质疑:这是不平等条款。
实则不然,劳资双方实际上处于不平等状态,劳动者入职前几乎不可能深入地了解用人单位的情况,工作后发现不适应应当有进一步选择的权利,而用人单位在招聘员工时有明确的职位描述,在试用期内发现员工不符合录用条件并能够证明的可以单方解除劳动合同。
一、协商解除1. 双方协商一致:在平等自愿、协商一致的基础上,双方达成解除劳动合同的协议。
这种方式最为常见,也是相对友好的解除方式。
2. 依据法律规定:在符合法律规定的情形下,双方可以协商解除劳动合同。
如员工自愿提出辞职,或者企业因生产经营需要调整工作岗位等。
二、法定解除1. 员工过错解除:员工在试用期内被证明不符合录用条件的;严重违反劳动纪律或企业规章制度的;严重失职,营私舞弊,给企业造成重大损害的;被依法追究刑事责任的。
2. 企业过错解除:企业未按照劳动合同约定支付劳动报酬或者提供劳动条件的;企业以欺诈、胁迫的手段或者乘人之危,使对方在违背真实意思的情况下订立或者变更劳动合同的;企业未依法为劳动者缴纳社会保险费的。
3. 劳动合同期满:劳动合同期满,双方同意不再续签的。
4. 因企业原因解除:企业因生产经营需要,经与工会和劳动者协商一致,裁减人员的;企业因转产、重大技术革新或者经营方式调整,经变更劳动合同后,仍需裁减人员的;其他因企业原因导致劳动合同无法履行的。
三、经济性裁员企业因经营困难,经与工会和劳动者协商一致,裁减人员。
裁员应当遵循以下程序:1. 企业提出裁员方案,经工会或者全体职工讨论同意。
2. 企业将裁员方案报劳动行政部门备案。
3. 企业与被裁减的劳动者协商一致,解除劳动合同。
四、违法解除企业违法解除劳动合同,劳动者可以要求企业支付赔偿金或经济补偿金。
五、解除合同程序1. 提前通知:企业提前30日以书面形式通知劳动者本人或者额外支付劳动者1个月工资后,可以解除劳动合同。
2. 解除合同证明:企业应当向劳动者出具解除或者终止劳动合同的证明,并按照规定办理社会保险手续。
总之,解除员工合同的方式多样,企业在解除合同时应遵循法律法规,确保双方合法权益。
同时,企业应注重与员工的沟通,尽量采取协商一致的方式解除合同,以维护和谐劳动关系。
企业与员工协商解除劳动合同的技巧
1. 真诚沟通是关键呀!比如说,就像朋友之间聊天一样,把企业的情况和想法如实告诉员工,也认真倾听员工的心声,这样多好呀!可别藏着掖着哦。
2. 要选对时机呀!别在人家正忙得焦头烂额的时候谈,那不是添乱嘛!就好比等人家心情舒畅的时候再去沟通一样。
3. 提供合理补偿很重要哦!这可不是小气的时候呀,就像给人一个温暖的拥抱一样,让员工心里舒服点。
“老张啊,咱这补偿肯定让你满意”。
4. 说话方式要有技巧哟!别那么生硬,委婉一点,像春风拂过脸庞一样。
“小李呀,咱来商量商量这事”。
5. 尊重员工的感受啊!他们也是有情绪的呀,别不当回事,好比你自己不希望被忽视一样。
6. 找个安静舒适的环境谈嘛!别在嘈杂的地方,那能谈好吗?就跟找个安静的角落好好谈心一样。
7. 保持耐心呀!这可不是一下子就能搞定的事,别着急,就像慢慢解开一个结一样。
“别急别急,咱慢慢说”。
8. 适当妥协也不是不行嘛!别那么死板,双方各退一步,海阔天空呀!就像两个人一起寻找一个中间点一样。
总之,企业与员工协商解除劳动合同,要真心、用心、耐心,这样才能顺利解决问题呀!。
劳动合同解除具体流程步骤现在的社会中各个⽤⼈单位和每个求职者只要双⽅在⾯试时成功了,那么就会通知⾯试成功的⼈员在⼊职前与公司签订劳动合同,劳动合同只要双⽅签了字,就表⽰上⾯的各种条例有法律效应了。
⼈们就能够放⼼了,现在被辞职也是⼀样的,需要经济补偿。
⼤家跟着店铺⼩编⼀起了解解除劳动合同要什么流程。
⼀、劳动合同解除具体流程步骤解除劳动合同,是指劳动合同签订以后,未履⾏完毕之前,由于某种因素导致当事⼈双⽅提前终⽌合同效⼒的法律⾏为。
⼀般包括法定解除和协商解除两种情况。
法定解除是指出现国家法律规定的情况时,不需双⽅⼀致同意,合同的效⼒都可以⾃然或单⽅提出终⽌。
但⽆论哪⼀⽅提出解除劳动合同,都必须履⾏和办理解除劳动合同的⼿续。
具备解除劳动合同的条件,并不意味着当事⼈便可擅⾃解除合同或者不辞⽽别,解除劳动合同在条件具备的情况下,还要按照法定的程序和要求履⾏有关⼿续:(⼀)除试⽤期内发现不符合录⽤条件⽽解除劳动合同外,双⽅当事⼈任何⼀⽅要求解除劳动合同都必须提前⼀个⽉通知对⽅,⽅可办理解除劳动合同的⼿续;(⼆)企业提出解除与职⼯的劳动合同,应当征求本企业⼯会组织的意见;(三)解除劳动合同,企业应当报请上级主管部门和当地劳动⾏政主管部门备案;(四)解除劳动合同时,除因被辞退或除名、开除、劳动教养以及被判刑⽽解除劳动合同的外,企业应当按照⼯⼈在本单位⼯作的年限发给本⼈标准⼯资⼀定⽐例的⽣活补助费;(五)根据解除劳动合同的不同情况,分别按有关规定办理解除劳动合同的⼿续和填写职⼯《劳动⼿册》,交由本⼈办理待业登记⼿续。
⼆、连带赔偿责任赔偿⾦总额=直接经济损失+因获取商业秘密给原⽤⼈单位造成的经济损失(⽤⼈单位承担70%以上)(⼀)⽤⼈单位拖⽋或克扣劳动者⼯资以及拒不⽀付延长⼯作时间的⼯资报酬经济补偿的计算⽅法与依据。
1、经济补偿⾦计算⽅法:应发劳动者⼯资X25%2、此种情形下可以主张的权利数额:应发劳动者⼯资+应发劳动者⼯资X25%3、计算依据:⽤⼈单位克扣或⽆故拖⽋劳动者⼯资以及拒不⽀付劳动者延长⼯作时间的报酬,⽤⼈单位应当在规定的时间内全额⽀付劳动者报酬外,还需加发相当于⼯资报酬百分之⼆⼗五的经济补偿⾦。
企业解除员工劳动合同流程
企业解除员工劳动合同的流程一般如下:
1. 审查情况:企业首先需要对员工的劳动合同解除原因进行审查,确保解除合同的依据合法合规。
2. 通知合同解除:企业需要书面形式通知员工解除劳动合同,包括解除的原因、解除的日期、解除的依据等,并向员工提供相应的法律依据和条款。
3. 解除谈判:企业可能会与员工进行解除谈判,以协商解决相关问题,如赔偿、福利结算等。
4. 编制解除协议:如果双方达成一致,企业需要编制解除协议,明确解除劳动合同的相关约定和赔偿等事项。
5. 确定解除日期:企业与员工协商确定解除劳动合同的具体日期,以便后续的人事和工资结算等工作。
6. 结束业务关联:企业需要在员工离职之前解除业务上的关联,如资产归还、数据交接等。
7. 执行解除协议:双方在解除协议中约定的内容需要按照约定执行,如赔偿金额的支付、离职证明的办理等。
8. 交接工作:企业需要与员工进行工作交接,并确保员工知晓高层指示和团队成员等相关信息。
需要注意的是,不同国家和地区的劳动法规定有所不同,上述流程仅作为一般参考,具体的操作需要根据当地法律法规和合同约定进行。
此外,如果员工不同意解除劳动合同,企业可能需要通过法律途径解决。
劳动合同的解除和终止一、劳动合同的解除在劳动合同有效期内,双方当事人发生以下情形之一的,劳动合同可以被解除:1. 协议解除双方当事人自愿协商一致可以解除劳动合同。
此种情形下,应当签署解除劳动合同协议,以书面形式确认双方当事人自愿协商解除劳动合同,并明确双方的权利和义务,签署时间以合同解除时为准。
2. 个人原因解除如劳动者因身体原因无法胜任工作、违反劳动纪律致使企业或公共利益受到重大损失等情形,企业可以解除劳动合同。
此种情形下,企业应当向劳动者支付解除劳动合同所应支付的经济补偿,并在解除劳动合同时终止支付劳动者的工资、福利和社会保险费等。
3. 经济性裁员企业因生产经营调整、业务原因、技术革新等经济性原因需要裁员的,应当依法向工会或者全体职工提前30日(特殊情况下最短也不得少于10日)进行并公告裁员事宜,听取工会或者职工的意见并进行充分的解释说明,签署书面备案证明,经过协商和社会保险经办机构确认后再进行裁员。
4. 严重违纪解除劳动者有下列严重违纪行为之一的,企业可以解除劳动合同:•严重违反劳动纪律所致的经济损失达到企业书面规定的高于其年工资总额三个月的数额的;•如果因为严重违反相关法律法规失信致使企业或公共利益受到重大损失并已形成相关证据,企业可依法解除合同。
二、劳动合同的终止1. 合同到期自然终止劳动合同期满,双方当事人协商一致不续签的,劳动合同便于自然终止。
在劳动合同到期前一个月,劳动者应当向企业提出续签书面要求。
企业可以根据生产经营需要和劳动者的实际业务水平等要素,决定是否续签劳动合同,并书面通知劳动者是否续签。
2. 退休自然终止按照法定退休年龄和规定应当退休的劳动者的劳动合同到期时,劳动合同自然终止。
3. 达成协议终止在合同期内,双方当事人可以协商一致终止劳动合同。
此种情形下,应当签署终止劳动合同协议,以书面形式确认双方当事人自愿协商终止劳动合同,并明确双方的权利和义务,签署时间以终止劳动合同时为准。
公司直接申请仲裁解除劳动关系1. 背景介绍在劳动关系中,雇主和雇员之间可能出现矛盾和纠纷,导致双方无法继续合作。
这时,雇主可以选择提出劳动仲裁来解决纠纷,并有可能解除劳动关系。
本文将就公司直接申请仲裁解除劳动关系的相关内容进行分析和思考。
2. 仲裁解除劳动关系的法律依据根据《中华人民共和国劳动法》第41条的规定,用人单位可以依法与劳动者订立书面劳动合同,约定潜在的劳动纠纷等事项,并在劳动合同中载明,劳动合同约定劳动仲裁解决劳动争议时,用人单位与劳动者可直接向劳动仲裁委员会提出仲裁申请。
而《中华人民共和国劳动争议调解仲裁法》第36条则明确规定,用人单位可以直接向劳动争议仲裁委员会申请解除劳动合同。
3. 公司直接申请仲裁解除劳动关系的方式公司可以选择通过劳动仲裁委员会直接申请解除劳动关系。
雇主需要准备相关的证据材料,包括但不限于劳动合同、劳动纠纷的事实和证据等。
然后向劳动仲裁委员会提交申请,并依法进行仲裁程序,最终由劳动仲裁委员会做出裁决。
4. 公司直接申请仲裁解除劳动关系的情形雇主如果要求解除劳动关系,需要证明以下情形之一:- 雇员因严重违反公司规章制度,严重失职,导致造成特别严重损害公司利益,致使无法继续维持劳动关系;- 雇员被刑事拘留或者依法被行政拘留,或者因重大过失导致公司遭受重大损失,无法继续维持劳动关系。
5. 公司直接申请仲裁解除劳动关系的利与弊公司直接申请仲裁解除劳动关系的利与弊需要权衡。
利在于,可以快速有效地解决与雇员的纠纷,避免公司利益受影响。
但缺点是,过程中可能会耗费大量的时间和精力,而且有可能面临诉讼成本较高的压力。
6. 结论在处理与雇员之间的劳动纠纷时,公司可以选择通过劳动仲裁委员会直接申请解除劳动关系。
但需要公司充分考虑利弊,并根据具体情况进行权衡和决策。
建议公司在面临劳动纠纷时,充分了解和遵守相关的法律法规,以保障公司和雇员的权益。
在对公司直接申请仲裁解除劳动关系进行更深入的探讨与扩写时,我们需要了解在实际操作中可能会遇到的一些问题、相关的法律法规以及解决劳动关系纠纷的一些最佳实践。
企业如何解除劳动合同
企业只有依法定程序解除劳动合同才能保护自己的利益。
有关的法律赋予了企业更多的义务。
一、就企业而言
劳动者有下列情形之一的,用人单位可以解除劳动合同:
1、在试用期间被证明不符合用人单位公布的录用条件的;
2、严重违反劳动纪律或者用人单位规章制度,按照用人单位规定或者劳动合同约定可以解除劳动合同的;
3、严重失职,营私舞弊,对用人单位利益造成重大损害的;
4、被依法追究刑事责任的。
用人单位按照前款规定解除劳动合同的,应当书面告知劳动者理由。
无固定期限劳动合同是没有约定终止日期的劳动合同,但是并不等于终身合同。
在出现《劳动法》第24、25、26、27条的情形时,也可以依法终止。
有下列情形之一的,用人单位可以解除劳动合同,但应当征求本单位工会的意见,并提前三十日以书面形式通知劳动者本人:
1、劳动者患病或者非因工负伤,医疗期满后,不能从事原工作也不能从事由用人单位另行安排的适当工作的;
2、劳动者不能胜任劳动合同约定的工作,经过培训或者调整工作岗位,仍不能胜任工作的;
3、劳动合同订立时所依据的客观情况发生重大变化,致使原劳动合同无法履行,经当事人协商不能就变更劳动合同达成协议的。
用人单位解除劳动合同未按照前款规定提前三十日通知劳动者的,自通知之日起三十日内,用人单位应当对劳动者承担劳动合同约定的义务。
二、约定解除。
约定解除是指在合同中约定解除合同的事项,待约定的事由出现时,当事人
有权解除合同。
在发生了劳动合同约定的解除合同的条件以后,享有解除权一方的劳动者作出解除合同的意思表示后,劳动合同的权利义务即告终止,无须获得用人单位同意。
劳动者行使约定解除权时应当注意:必须事先在劳动合同中约定约定解除合同的条件,并且只有当解除合同的条件成就以后,劳动者才能依照约定解除。
劳动合同到期以后,单位既没有通知职工履行终止劳动合同的手续,也没有与其续签合同,形成劳动关系事实上的延续,若此时用人单位再解聘职工或职工主动辞职,应认定为劳动关系的解除。
三、协商解除。
协商解除是指劳动合同履行过程中,当事人经协商一致同意解除合同。
《劳动法》第24条规定:“经劳动合同当事人协商一致,劳动合同可以解除》,都允许劳动合同双方当事人协商解除劳动合同。
协商解除与约定解除、法定解除不同,它不需要双方事先的约定或者法律的规定,只要双方愿意随时都可以解除合同,这也是实践中常用的解除劳动合同方法。
劳动者在协商解除时应当注意:必须将双方协商解除合同的权利责任明确,最好以书面的形式固定下来,避免解除劳动合同后的一些纠纷。
经劳动合同当事人协商一致,劳动合同可以解除。
解除劳动合同应当签订协议,双方各执一份。
四、不得解除
劳动者有下列情形之一的,用人单位不得依据本条例第二十五条、第三十条、第三十一条、条第二款的规定解除劳动合同或者终止劳动关系:
(一)患职业病或者因工负伤并被确认丧失或者部分丧失劳动能力的;
(二)患病或者负伤,在国家规定的医疗期内的;
(三)女职工在孕期、产期、哺乳期内的;
劳动合同期满或者当事人约定的劳动合同终止条件出现,劳动者有下列情形之一,同时不属于本条例第二十九条第二、三、四项规定的,劳动合同期限顺延至下列情形消失:
(一)患病或者负伤,在国家规定的医疗期内的;
(二)女职工在孕期、产期、哺乳期内的;
(三)法律、法规规定的其他情形
(四)法律、法规规定的其他情形。
关于妇女特殊时期劳动合同的问题。
妇女在孕期、产期、哺乳期,用人单位不得单方解除或者终止其劳动合同,应当将劳动合同期限延长至孕期、产期、哺乳期期满。
如果该女工有《劳动法》第24、25条的情形,用人单位可以解除其劳动合同。
温州律师/wenzhou
重庆律师/chongqing。