失业保险金申领登记表》
- 格式:doc
- 大小:51.50 KB
- 文档页数:2
Never fall is not considered glorious. It is the greatest honor to stand up again after every fall.同学互助一起进步(页眉可删)申请失业金需要什么材料导读:办理失业金需要的材料如下:填写《失业保险金申领登记表》、本人的居民身份证、失业人员原单位出具的终止或者解除劳动(工作)关系的证明和停发工资(基本生活费)日期的证明、本人的失业证、求职登记证明等。
一、申请失业金需要什么材料办理失业保险需要的材料:填写《失业保险金申领登记表》、本人的居民身份证、失业人员原单位出具的终止或者解除劳动(工作)关系的证明和停发工资(基本生活费)日期的证明、本人的失业证、求职登记证明等。
二、失业保险金的领取流程如下:1、非本人意愿终断就业(即公司解除或终止劳动合同)并有求职要求,须提供用人单位辞退的证明。
2、缴纳失业保险金12个月以上,并且要在公司解除或终止劳动合同后60天之内前来办理。
3、参保单位出具两份《解除(终止)劳动关系证明书》,一份交失业保险中心,一份交劳动保障局劳动争议仲裁委员会备案。
4、失业保险中心凭参保单位出具的《解除(终止)劳动关系证明书》对情况进行严格的调查核实(失业人员带上与单位签订的劳动合同),确认无误的发放2份《失业保险申领登记表》和1份《失业求职登记表》。
5、失业人员认真填写好《失业保险申领登记表》的正面所有栏目,背面的计生关系接受单位意见处空格请到本人户口所在地的计生关系接受单位盖章,认真填写好《求职登记表》。
6、盖章。
户口在城市的请到户口所在地的街道办事处计生办盖章;户口在农村的请到户口所在地的乡(镇)计生办盖章。
居委员、村委员、社区的计生办章均不符合要求。
7、交纳三张一寸的彩照和一份失业人员身份证复印件。
劳动者符合以上条件并完成以上程序后,即可到户籍所在地或暂住地的区级劳动保障部门办理领取失业保险金。
失业救济⾦领取申请材料办理失业⾦需要的材料如下:填写《失业保险⾦申领登记表》、本⼈的居民⾝份证、失业⼈员原单位出具的终⽌或者解除劳动(⼯作)关系的证明和停发⼯资(基本⽣活费)⽇期的证明、本⼈的失业证、求职登记证明等。
⼀、失业救济⾦领取申请材料办理需要的材料:填写《申领登记表》、本⼈的、失业⼈员原单位出具的终⽌或者解除劳动(⼯作)关系的证明和停发(基本⽣活费)⽇期的证明、本⼈的失业证、求职登记证明等。
⼆、失业保险⾦的领取流程如下:1、⾮本⼈意愿终断就业(即公司解除或)并有求职要求,须提供⽤⼈单位辞退的证明。
2、缴纳失业保险⾦12个⽉以上,并且要在公司解除或终⽌劳动合同后60天之内前来办理。
3、参保单位出具两份《解除(终⽌)证明书》,⼀份交失业保险中⼼,⼀份交劳动保障局委员会备案。
4、失业保险中⼼凭参保单位出具的《解除(终⽌)劳动关系证明书》对情况进⾏严格的调查核实(失业⼈员带上与单位签订的),确认⽆误的发放2份《失业保险申领登记表》和1份《失业求职登记表》。
5、失业⼈员认真填写好《失业保险申领登记表》的正⾯所有栏⽬,背⾯的计⽣关系接受单位意见处空格请到本⼈户⼝所在地的计⽣关系接受单位盖章,认真填写好《求职登记表》。
6、盖章。
户⼝在城市的请到户⼝所在地的街道办事处计⽣办盖章;户⼝在农村的请到户⼝所在地的乡(镇)计⽣办盖章。
居委员、村委员、社区的计⽣办章均不符合要求。
7、交纳三张⼀⼨的彩照和⼀份失业⼈员复印件。
劳动者符合以上条件并完成以上程序后,即可到户籍所在地或暂住地的区级劳动保障部门办理领取失业保险⾦。
办理⼀次性领取时需带《》、《劳动合同》、《劳务协议》及其他实现再就业的有效证件,到失业保险经办机构填写《失业⼈员再就业⼀次性领取失业保险⾦审批表》申请⼀次性领取剩余期限的失业保险⾦。
审核后每⽉1-15⽇办理⼀次性领取⼿续的,当⽉领取;每⽉16-30⽇办理⼿续的,次⽉领取。
⼀次性领取失业保险⾦后,就不再享受其他失业保险待遇了。
失业保险办理需要提供哪些材料(经典版)编制人:__________________审核人:__________________审批人:__________________编制单位:__________________编制时间:____年____月____日序言下载提示:该文档是本店铺精心编制而成的,希望大家下载后,能够帮助大家解决实际问题。
文档下载后可定制修改,请根据实际需要进行调整和使用,谢谢!并且,本店铺为大家提供各种类型的经典范文,如工作总结、策划方案、规章制度、演讲致辞、合同协议、条据书信、应急预案、教学资料、作文大全、其他范文等等,想了解不同范文格式和写法,敬请关注!Download tips: This document is carefully compiled by this editor. I hope that after you download it, it can help you solve practical problems. The document can be customized and modified after downloading, please adjust and use it according to actual needs, thank you!Moreover, our store provides various types of classic sample essays, such as work summaries, planning plans, rules and regulations, speeches, contract agreements, policy letters, emergency plans, teaching materials, complete essays, and other sample essays. If you want to learn about different sample formats and writing methods, please pay attention!失业保险办理需要提供哪些材料失业保险办理需要提供哪些材料失业保险是指国家通过立法强制实行的,由用人单位、职工个人缴费及国家财政补贴等渠道筹集资金建立失业保险基金,下面是本店铺为大家整理的失业保险办理需要提供哪些材料,欢迎阅读与收藏。
山东社保办理失业登记流程下载温馨提示:该文档是我店铺精心编制而成,希望大家下载以后,能够帮助大家解决实际的问题。
文档下载后可定制随意修改,请根据实际需要进行相应的调整和使用,谢谢!并且,本店铺为大家提供各种各样类型的实用资料,如教育随笔、日记赏析、句子摘抄、古诗大全、经典美文、话题作文、工作总结、词语解析、文案摘录、其他资料等等,如想了解不同资料格式和写法,敬请关注!Download tips: This document is carefully compiled by theeditor.I hope that after you download them,they can help yousolve practical problems. The document can be customized andmodified after downloading,please adjust and use it according toactual needs, thank you!In addition, our shop provides you with various types ofpractical materials,such as educational essays, diaryappreciation,sentence excerpts,ancient poems,classic articles,topic composition,work summary,word parsing,copy excerpts,other materials and so on,want to know different data formats andwriting methods,please pay attention!山东省失业登记办理流程详解随着山东省人力资源和社会保障厅对城乡失业人员就业服务制度的不断完善,失业登记流程已经得到了标准化和简化,旨在为失业人员提供更加便捷的服务。
If you don't work hard, your future wife's wedding dress will be rented.勤学乐施积极进取(页眉可删)申报失业金需要什么材料导读:办理失业金需要的材料如下:填写《失业保险金申领登记表》、本人的居民身份证、失业人员原单位出具的终止或者解除劳动(工作)关系的证明和停发工资(基本生活费)日期的证明、本人的失业证、求职登记证明等。
一、申报失业金需要什么材料办理失业保险需要的材料:填写《失业保险金申领登记表》、本人的居民身份证、失业人员原单位出具的终止或者解除劳动(工作)关系的证明和停发工资(基本生活费)日期的证明、本人的失业证、求职登记证明等。
二、失业保险金的领取流程如下:1、非本人意愿终断就业(即公司解除或终止劳动合同)并有求职要求,须提供用人单位辞退的证明。
2、缴纳失业保险金12个月以上,并且要在公司解除或终止劳动合同后60天之内前来办理。
3、参保单位出具两份《解除(终止)劳动关系证明书》,一份交失业保险中心,一份交劳动保障局劳动争议仲裁委员会备案。
4、失业保险中心凭参保单位出具的《解除(终止)劳动关系证明书》对情况进行严格的调查核实(失业人员带上与单位签订的劳动合同),确认无误的发放2份《失业保险申领登记表》和1份《失业求职登记表》。
5、失业人员认真填写好《失业保险申领登记表》的正面所有栏目,背面的计生关系接受单位意见处空格请到本人户口所在地的计生关系接受单位盖章,认真填写好《求职登记表》。
6、盖章。
户口在城市的请到户口所在地的街道办事处计生办盖章;户口在农村的请到户口所在地的乡(镇)计生办盖章。
居委员、村委员、社区的计生办章均不符合要求。
7、交纳三张一寸的彩照和一份失业人员身份证复印件。
劳动者符合以上条件并完成以上程序后,即可到户籍所在地或暂住地的区级劳动保障部门办理领取失业保险金。
办理一次性领取时需带《营业执照》、《劳动合同》、《劳务协议》及其他实现再就业的有效证件,到失业保险经办机构填写《失业人员再就业一次性领取失业保险金审批表》申请一次性领取剩余期限的失业保险金。
失业保险金申领发放办法(2024年修订)文章属性•【制定机关】人力资源和社会保障部•【公布日期】2024.06.14•【文号】•【施行日期】2024.06.14•【效力等级】部门规章•【时效性】现行有效•【主题分类】失业保险正文失业保险金申领发放办法(2000年10月26日劳动保障部令第8号公布根据2018年12月14日《人力资源社会保障部关于修改部分规章的决定》第一次修订根据2019年12月9日《人力资源社会保障部关于修改部分规章的决定》第二次修订根据2024年6月14日《人力资源社会保障部关于修改和废止部分规章的决定》第三次修订)第一章总则第一条为保证失业人员及时获得失业保险金及其他失业保险待遇,根据《失业保险条例》(以下简称《条例》),制定本办法。
第二条参加失业保险的城镇企业事业单位职工以及按照省级人民政府规定参加失业保险的其他单位人员失业后(以下统称失业人员),申请领取失业保险金、享受其他失业保险待遇适用本办法;按照规定应参加而尚未参加失业保险的不适用本办法。
第三条劳动保障行政部门设立的经办失业保险业务的社会保险经办机构(以下简称经办机构)按照本办法规定受理失业人员领取失业保险金的申请,审核确认领取资格,核定领取失业保险金、享受其他失业保险待遇的期限及标准,负责发放失业保险金并提供其他失业保险待遇。
第二章失业保险金申领第四条失业人员符合《条例》第十四条规定条件的,可以申请领取失业保险金,享受其他失业保险待遇。
其中,非因本人意愿中断就业的是指下列人员:(一)终止劳动合同的;(二)被用人单位解除劳动合同的;(三)被用人单位开除、除名和辞退的;(四)根据《中华人民共和国劳动法》第三十二条第二、三项与用人单位解除劳动合同的;(五)法律、行政法规另有规定的。
第五条失业人员失业前所在单位,应将失业人员的名单自终止或者解除劳动合同之日起7日内报受理其失业保险业务的经办机构备案,并按要求提供终止或解除劳动合同证明等有关材料。
Believe that you are the only one you can rely on in this world.整合汇编简单易用(页眉可删)申请领失业金需要的材料导读:办理失业金需要的材料如下:填写《失业保险金申领登记表》、本人的居民身份证、失业人员原单位出具的终止或者解除劳动(工作)关系的证明和停发工资(基本生活费)日期的证明、本人的失业证、求职登记证明等。
一、申请领失业金需要的材料办理失业保险需要的材料:填写《失业保险金申领登记表》、本人的居民身份证、失业人员原单位出具的终止或者解除劳动(工作)关系的证明和停发工资(基本生活费)日期的证明、本人的失业证、求职登记证明等。
二、失业保险金的领取流程如下:1、非本人意愿终断就业(即公司解除或终止劳动合同)并有求职要求,须提供用人单位辞退的证明。
2、缴纳失业保险金12个月以上,并且要在公司解除或终止劳动合同后60天之内前来办理。
3、参保单位出具两份《解除(终止)劳动关系证明书》,一份交失业保险中心,一份交劳动保障局劳动争议仲裁委员会备案。
4、失业保险中心凭参保单位出具的《解除(终止)劳动关系证明书》对情况进行严格的调查核实(失业人员带上与单位签订的劳动合同),确认无误的发放2份《失业保险申领登记表》和1份《失业求职登记表》。
5、失业人员认真填写好《失业保险申领登记表》的正面所有栏目,背面的计生关系接受单位意见处空格请到本人户口所在地的计生关系接受单位盖章,认真填写好《求职登记表》。
6、盖章。
户口在城市的请到户口所在地的街道办事处计生办盖章;户口在农村的请到户口所在地的乡(镇)计生办盖章。
居委员、村委员、社区的计生办章均不符合要求。
7、交纳三张一寸的彩照和一份失业人员身份证复印件。
劳动者符合以上条件并完成以上程序后,即可到户籍所在地或暂住地的区级劳动保障部门办理领取失业保险金。
办理一次性领取时需带《营业执照》、《劳动合同》、《劳务协议》及其他实现再就业的有效证件,到失业保险经办机构填写《失业人员再就业一次性领取失业保险金审批表》申请一次性领取剩余期限的失业保险金。
失业保险金申领登记表(济南市户口)原工作单位名称:失业编号:申领登记。
填表日期:年月日失业保险金申领登记表(非济南市户口)原工作单位名称:月日户籍所在地统筹地区失业保险基金的帐户材料(格式)开户全称:开户银行:银行帐号:经办机构的联系人:经办机构的联系电话:单位经办人:联系电话:备注:《失业保险条例》第七条:失业保险基金在直辖市和设区的市实行全市统筹;必须提供户籍所在地(地级市)失业保险基金的帐户材料。
年月日温温馨提示:失业保险基金的帐户材料由用人单位或失业人员提供。
提供方式可以通过12333查询,也可以通过114查询。
12333的查询方式是:拨打当地的长途区号+12333,按照语音提示查询当地失业保险经办机构的电话,然后通过此电话查询当地失业保险基金的帐户材料。
114查询方式是:拨打114,跟话务员说,我要查询某某市失业保险经办机构的电话(俗称审核失业保险金的地方),然后通过此电话,再询问工作人员,我在济南市缴纳了失业保险,需要把失业保险金转入到户籍地,请您给我提供失业保险基金的转入的帐户材料。
切记,提供的帐户材料一定要准确。
一个字也不允许错。
如有错误,您的失业保险金将无法转入对方帐户。
失业人员失业保险领取标准、领取期限,按当地的失业保险条件规定核准、计算、发放。
当您符合失业保险金的领取条件,我们在给您办理完手续后,我们会给您出示一张《介绍信》,对于《介绍信》中的失业保险金异地转出明细表中的各项待遇,我们是按照《失业保险条例》的规定,转入当地失业保险经办机构的,表中的各项待遇不是给您个人的。
你个人领取的失业保险金标准、领取期限,由当地的失业保险经办机构重新给您核准和计算。
尊敬的失业保险管理部门:您好!我是XXX,现因个人原因失业,特此向贵部门申请失业保险金。
一、个人信息姓名:XXX性别:XXX出生日期:XXX身份证号码:XXX家庭住址:XXX联系电话:XXX二、工作情况1. 失业前所在单位:XXX公司单位地址:XXX失业前岗位:XXX失业前工资:XXX元/月失业时间:XXX年XXX月XXX日2. 失业原因:因公司经营不善,裁员失业。
三、缴费情况1. 失业保险缴费年限:XXX年缴费单位:XXX公司缴费证明:已持有相关部门出具的缴费证明。
四、申请失业保险金的原因和依据1. 根据《中华人民共和国失业保险条例》规定,失业人员符合以下条件,可以申请失业保险金:(1)按规定参加失业保险,所在单位和个人已按规定履行缴费义务满1年;(2)非因本人意愿中断就业的;(3)已办理失业登记,并有求职要求的。
2. 申请人XXX符合上述条件,特申请领取失业保险金。
五、求职意愿1. 求职岗位:XXX2. 求职行业:XXX3. 求职地区:XXX六、申请材料1. 失业保险金申领登记表;2. 身份证复印件;3. 户口簿复印件;4. 失业前所在单位出具的解除或终止劳动合同证明;5. 失业保险缴费证明;6. 求职意愿声明;7. 其他相关材料。
敬请失业保险管理部门核实本人情况,根据相关法律法规,给予失业保险金的支持。
在此,本人郑重承诺,如有虚报、隐瞒等情况,愿意承担相应法律责任。
感谢贵部门对我的关注和支持,期待您的回复。
此致敬礼!申请人:XXX申请日期:XXX年XXX月XXX日。
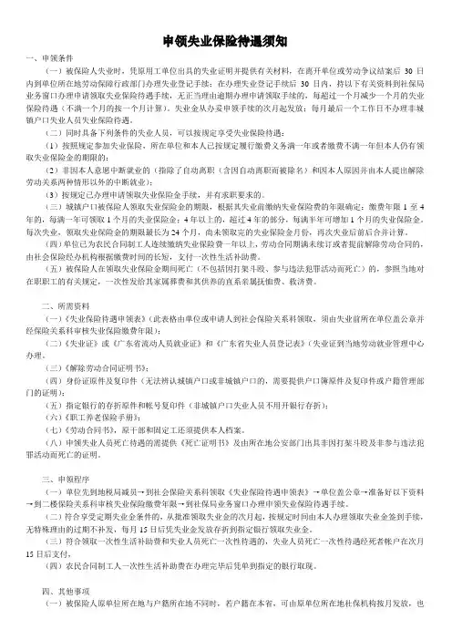
申领失业保险待遇须知一、申领条件(一)被保险人失业时,凭原用工单位出具的失业证明并提供有关材料,在离开单位或劳动争议结案后30日内到单位所在地劳动保障行政部门办理失业登记手续;在办理失业登记手续后30日内,持以下有关资料到社保局业务窗口办理申请领取失业保险待遇手续,无正当理由逾期办理申请领取手续的,每超过一个月减少一个月的失业保险待遇(不满一个月的按一个月计算)。
失业金从办妥申领手续的次月起发放;每月最后一个工作日不办理非城镇户口失业人员失业保险待遇。
(二)同时具备下列条件的失业人员,可以按规定享受失业保险待遇:(1)按照规定参加失业保险,所在单位和本人已按规定履行缴费义务满一年或者缴费不满一年但本人仍有领取失业保险金的期限的;(2)非因本人意愿中断就业的(指除了自动离职(含因自动离职而被除名)和因本人原因并由本人提出解除劳动关系两种情形以外的中断就业);(3)按规定已办理申请领取失业保险金手续,并有求职要求的。
(三)城镇户口被保险人领取失业保险金的期限,根据其失业前缴纳失业保险费的年限确定:缴费年限1至4年的,每满一年可领取1个月的失业保险金;4年以上的,超过4年的部分,每满半年可增加1个月的失业保险金。
每次失业,领取失业保险金的期限最长为24个月,尚未领取完的失业保险金月份,再次失业后前后合并计算。
(四)单位已为农民合同制工人连续缴纳失业保险费一年以上,劳动合同期满未续订或者提前解除劳动合同的,由社会保险经办机构根据缴费时间的长短,支付一次性生活补助费。
(五)被保险人在领取失业保险金期间死亡(不包括因打架斗殴、参与违法犯罪活动而死亡)的,参照当地对在职职工的有关规定,一次性发给其家属葬费和其供养的直系亲属抚恤费、救济费。
二、所需资料(一)《失业保险待遇申领表》(此表格由单位或申请人到社会保险关系科领取,须由失业前所在单位盖公章并经保险关系科审核失业保险缴费年限);(二)《失业证》或《广东省流动人员就业证》和《广东省失业人员登记表》(失业证到当地劳动就业管理中心办理。
法人领失业金流程一、确认是否符合条件。
咱得先看看法人符不符合领失业金的条件哦。
一般来说呢,法人得是公司依法破产或者是解散了,而且法人得按照规定参加失业保险,并且所在公司和本人已经按照规定履行缴费义务满1年了。
这就像是你要参加一个游戏,得先满足游戏规则才能玩是一个道理呢。
要是这些条件都不满足,那就没办法领失业金啦,所以一定要先搞清楚这个事儿哦。
二、准备材料。
1. 营业执照副本原件及复印件。
营业执照副本就像是公司的身份证一样,必须得带上原件,然后再复印一份。
复印件一定要清晰哦,要是模糊不清的,人家工作人员可能都看不清楚上面的字,那就麻烦了。
2. 法定代表人身份证明。
这个就是证明你是法人的材料啦。
可以是身份证或者其他有效的身份证明文件,同样的,原件和复印件都要准备好。
3. 失业保险金申领登记表。
这个登记表可重要啦,要认真填写哦。
里面的信息都要准确无误,像公司名称啊、法人姓名啊、联系方式之类的。
要是填错了,可能会影响到领失业金的进程呢。
4. 终止或者解除劳动关系的证明材料。
因为是公司解散或者破产了才领失业金嘛,所以这个证明材料是必须的。
这个材料要能清楚地表明公司和法人之间的劳动关系已经结束了,比如说有相关部门盖章的文件之类的。
5. 银行开户许可证原件及复印件。
这个是为了方便把失业金打到账户里啦。
银行开户许可证也要保证复印件清晰哦。
三、办理流程。
1. 提交申请。
法人要带着准备好的材料到当地的失业保险经办机构去提交申请。
到了那里之后呢,不要慌慌张张的,把材料按照顺序整理好,然后递给工作人员就好啦。
如果工作人员有什么问题或者需要补充的材料,就好好和人家沟通,态度要好一点哦,毕竟大家都希望事情能顺利解决嘛。
2. 审核。
工作人员收到材料之后就会开始审核啦。
这个审核过程可能需要一点时间,咱们就耐心等待就好。
在这个过程中,要是有什么消息,比如需要补充材料之类的,一定要及时配合。
可不能因为自己的拖延而耽误了领失业金的大事呀。
失业保险金申领登记表范文(优选3篇)尊敬的领导:你好!感激您在百忙中给予我的关注,我是刚到公司两年多的xxx,上个月xx日我亲手辞掉了自我的这一份工作,作出这个决定让我真的感到很艰难,因为在公司的两年多,已经塑造了我的生活。
至今难忘当年人力资源布同事给我面试的情景。
万分感激公司为我打开了珠宝人生的这一扇大门。
在公司的这些时间里,我对珠宝有了基本的认知与理解,以及我在此收获的'更重要的——信心。
除了说多谢,我实在找不出其他语言表达我的心。
本以为12月xx日辞职到01月xx日就能够离开的,主管却批准我09年02月27号才能正式离开公司。
在此我向尊敬的领导提出申请:期望能在01月xx日里,允许我正式离开公司。
请批准!因为我家里的情景不允许我明年继续回到公司,我真的很抱歉。
爸爸身体一向都不好,在我刚来做学徒的时候,就得了黄疸肝硬化,两年以来都在吃药,病魔侵蚀爸爸的身体,可我家是农村,只要能起床都得干活,不幸再次降临到我爸爸的身上,帮私人老板打工被机器压断了右腿,已经是残废了,可无良老板一走了之。
其他不用解释都明白结果了,我此刻是穷途末路。
此时社会经济不好,而我选择离开公司是何等的无奈。
主管要我明年回来继续上班的原因就是因为暂时没有比较熟悉的较石员在起版布协助他的工作,这我研究过了,此刻公司没有以前那么多版。
所以暂时请求镶石布的师傅协助,工作完全是能够顺利进行的。
在此时间慢慢培训一名专业的较石员就得师傅多费心了。
而我自我要是明年回来这边的话,我需要很多资金,我的目的是期望能够为爸爸省一点医药费。
穷人没有富亲戚,我只能靠我自我。
而此时我只能请求陆小姐:批准我01月xx日正式离开公司,多谢!在离开公司之前我会把自我本分工作做好。
离职手续做妥当。
这也是对公司,对自我的一个交代吧!公司的管理制度是人定的,不外乎一个情字。
我相信陆小姐是一位善解人意的领导者,这也是我最敬佩你的方面,在此祝愿公司的业绩蒸蒸日上,祝愿陆小姐身体健康,工作顺利,家庭幸福!离职人:xxxxx年xx月xx日失业保险金申领登记表范文第2篇单位职工申领失业保险金申请函市失业保险机构:兹有本单位职工xxx,因公司发展需要,需实行生产承包制,公司领导决定辞退xxx,并解除、终止劳动合同。
When I wake up every day, it is not the bells, but the dreams that strike me.(页眉可删)办理失业金需要哪些材料导读:办理失业金需要的材料如下:填写《失业保险金申领登记表》、本人的居民身份证、失业人员原单位出具的终止或者解除劳动(工作)关系的证明和停发工资(基本生活费)日期的证明、本人的失业证、求职登记证明等。
一、办理失业金需要哪些材料办理失业保险需要的材料:填写《失业保险金申领登记表》、本人的居民身份证、失业人员原单位出具的终止或者解除劳动(工作)关系的证明和停发工资(基本生活费)日期的证明、本人的失业证、求职登记证明等。
二、失业保险金的领取流程如下:1、非本人意愿终断就业(即公司解除或终止劳动合同)并有求职要求,须提供用人单位辞退的证明。
2、缴纳失业保险金12个月以上,并且要在公司解除或终止劳动合同后60天之内前来办理。
3、参保单位出具两份《解除(终止)劳动关系证明书》,一份交失业保险中心,一份交劳动保障局劳动争议仲裁委员会备案。
4、失业保险中心凭参保单位出具的《解除(终止)劳动关系证明书》对情况进行严格的调查核实(失业人员带上与单位签订的劳动合同),确认无误的发放2份《失业保险申领登记表》和1份《失业求职登记表》。
5、失业人员认真填写好《失业保险申领登记表》的正面所有栏目,背面的计生关系接受单位意见处空格请到本人户口所在地的计生关系接受单位盖章,认真填写好《求职登记表》。
6、盖章。
户口在城市的请到户口所在地的街道办事处计生办盖章;户口在农村的请到户口所在地的乡(镇)计生办盖章。
居委员、村委员、社区的计生办章均不符合要求。
7、交纳三张一寸的彩照和一份失业人员身份证复印件。
劳动者符合以上条件并完成以上程序后,即可到户籍所在地或暂住地的区级劳动保障部门办理领取失业保险金。
办理一次性领取时需带《营业执照》、《劳动合同》、《劳务协议》及其他实现再就业的有效证件,到失业保险经办机构填写《失业人员再就业一次性领取失业保险金审批表》申请一次性领取剩余期限的失业保险金。
2024年上海失业金领取条件及流程
一、申领条件
1、用人单位和本人已经缴纳失业保险费满一年的。
2、非因本人意愿中断就业的。
3、已经进行失业登记,并有求职要求的。
二、申领材料
1、劳动手册。
2、失业保险登记表。
3、失业保险金申领表。
4、身份证。
5、实名制银行结算户存折。
三、申领流程
1、申请人提交申请材料之后,等待工作人员进行审核。
2、工作人员对申请材料进行初审,确认是否符合申请条件。
3、工作人员对申请人的申请材料进行审核。
4、通过审核后,申请人开始领取失业保险金。
失业保险金申领登记表》(可以直接使用,可编辑实用优秀文档,欢迎下载)失业保险金申领登记表填表日期年月日失业人员登记表人员类别:(1)新成长劳动者□(2)由就业转失业人员□(3)农转非及户口迁入□(4)社会闲散人员□附列选项:(1)职校毕业生□(6)农转非人员□(11)复退军人□(16)市级以上劳模□(2)技校毕业生□(7)外地迁入人员□(12)转业干部□(17)单亲家庭□(3)大中专毕业生□(8)机关事业单位人员□(13)两劳解释人员□(18)配偶失业□(4)劳动预备制□(9)破产企业人员□(14)持残疾证人员□(19)配偶下岗□(5)下岗人员□(10)现役军人配偶□(15)享受社会低保□(20)存档人员登记□填表日期:年月日编号:2、由就业转失业人员须持《失业登记通知单》于15日内到户口所在街道劳动保障服务中心(五市三区到区、市劳动就业服务机构)办理失业登记。
3、失业人员无正当理由逾期两个月不到户口所在区(市)办理失业登记,其失业保险待遇视为自动放弃。
4、办理失业登记后,此表应及时存入本人档案。
北京市申领生育津贴人员信息登记表组织机构代码:单位名称(章):申领生育津贴次序号:单位负责人: 填报人: 填报日期: 年月日填表说明:1. 在( )中划√进行选择;2. 在生育时采用产钳助产、胎吸、剖宫生育的,在生育类别中选难产;3. 申领晚育奖励津贴的,应夫妻双方签字确认,并加盖所在单位的公章。
如果一方无单位,应在所在单位(盖章)处注明本人无单位;4.产假非正常到期的,应填写具体日期。
5.女性生育时超过24周岁且为初育的属于晚育、6.申领生育津贴次序号由经(代)办机构填写。
7.军人配偶应填写身份号码。
Innovation is the only way out. Eliminate yourself, otherwise competition will eliminate us.同学互助一起进步(页眉可删)办理失业金需要准备什么材料导读:办理失业金需要的材料如下:填写《失业保险金申领登记表》、本人的居民身份证、失业人员原单位出具的终止或者解除劳动(工作)关系的证明和停发工资(基本生活费)日期的证明、本人的失业证、求职登记证明等。
一、办理失业金需要准备什么材料办理失业保险需要的材料:填写《失业保险金申领登记表》、本人的居民身份证、失业人员原单位出具的终止或者解除劳动(工作)关系的证明和停发工资(基本生活费)日期的证明、本人的失业证、求职登记证明等。
二、失业保险金的领取流程如下:1、非本人意愿终断就业(即公司解除或终止劳动合同)并有求职要求,须提供用人单位辞退的证明。
2、缴纳失业保险金12个月以上,并且要在公司解除或终止劳动合同后60天之内前来办理。
3、参保单位出具两份《解除(终止)劳动关系证明书》,一份交失业保险中心,一份交劳动保障局劳动争议仲裁委员会备案。
4、失业保险中心凭参保单位出具的《解除(终止)劳动关系证明书》对情况进行严格的调查核实(失业人员带上与单位签订的劳动合同),确认无误的发放2份《失业保险申领登记表》和1份《失业求职登记表》。
5、失业人员认真填写好《失业保险申领登记表》的正面所有栏目,背面的计生关系接受单位意见处空格请到本人户口所在地的计生关系接受单位盖章,认真填写好《求职登记表》。
6、盖章。
户口在城市的请到户口所在地的街道办事处计生办盖章;户口在农村的请到户口所在地的乡(镇)计生办盖章。
居委员、村委员、社区的计生办章均不符合要求。
7、交纳三张一寸的彩照和一份失业人员身份证复印件。
劳动者符合以上条件并完成以上程序后,即可到户籍所在地或暂住地的区级劳动保障部门办理领取失业保险金。