药品零差价制度后果很严重
- 格式:docx
- 大小:58.13 KB
- 文档页数:2
药品零差价对公立医院财务管理的影响与对策药品零差价政策的实施对于公立医院的财务管理产生了重大影响,这一政策不仅改变了医院的药品收入模式,而且也对医院的财务运营带来了新的挑战。
为了更好地适应药品零差价政策的影响,公立医院需要采取有效的对策,包括优化药品采购管理、加强财务监控和提升医院服务水平等方面的措施。
1. 收入模式改变在药品零差价政策实施之前,公立医院通常通过在药品销售中获得一定的差价来补充医疗服务收入。
而随着药品零差价政策的实施,医院不再能够通过药品销售盈利,这对医院的收入模式造成了重大变化。
一方面,医院的药品收入受到了严重影响,医院需要寻求其他方式来弥补药品收入的减少。
2. 财务管理压力增加药品零差价政策的实施使得医院的财务管理面临着新的挑战。
一方面,医院需要采取措施来减少药品采购成本,以弥补药品收入的减少;医院还需要提升医疗服务质量,以增加其他方面的收入,从而维持医院的正常运营。
3. 财务风险增加药品零差价政策对医院的财务风险产生了明显影响。
由于药品收入的减少,医院的盈利能力受到了一定的挑战,如果医院不能及时调整财务管理策略,很容易出现财务困难,甚至可能陷入亏损的局面。
二、应对药品零差价政策的对策1. 优化药品采购管理为了减少药品采购成本,公立医院可以采取一系列有效的对策。
医院可以通过与药品供应商进行谈判,争取更优惠的采购价格。
医院还可以加强对药品采购流程的管理,确保采购的药品符合质量标准,同时避免浪费和滞销。
医院还可以通过建立药品集中采购平台,实现规模采购,进一步降低采购成本。
2. 加强财务监控为了及时发现和解决财务问题,公立医院需要加强财务监控。
医院需要建立健全的财务管理制度,包括预算编制、支出审批和财务报表的编制等方面。
医院还需要建立财务监控机制,及时对财务运营情况进行监测,并制定相应的对策,防止财务风险的发生。
3. 提升医院服务水平除了优化药品采购管理和加强财务监控外,提升医院服务水平也是公立医院应对药品零差价政策的重要对策。
“药品零差价”对公立医院财务管理的影响与对策“药品零差价”是指医院以进价销售药品,并不再加收任何利润。
这一政策的实施对公立医院的财务管理带来了一系列的影响和挑战。
本文将从影响分析和对策建议两个方面来探讨“药品零差价”对公立医院财务管理的影响。
一、影响分析1. 收入减少:由于药品零差价政策的实施,医院药品收入大幅减少。
之前买进价卖出时的利润被取消后,医院的主要收入来源受到了影响,这直接影响了医院的财务收支状况。
2. 财务压力增大:药品零差价政策的实施导致医院的财务压力增大,尤其是一些财政状况本就不太乐观的公立医院。
由于收入减少,医院的运营资金出现了短缺,一些原本需要靠药品销售来填补财政缺口的医院面临了更加严重的财务困难。
3. 成本控制压力:药品零差价政策的实施使得医院在成本控制方面面临更大的挑战。
由于药品利润被取消,医院需要通过其他方式来获取盈利,这就对医院的成本控制提出了更高的要求。
4. 财政管理制约:不少医院过去都是依赖药品销售来填补财政收入不足的缺口,但是药品零差价政策的实施使得医院的财政管理受到了制约。
医院需要依靠现有的财政资源来支持医疗服务的发展,因此对医院的财政管理提出了更高要求。
二、对策建议1. 提高服务水平,增加非药品收入:医院可以通过提高服务水平,增加一些高附加值的医疗服务项目来增加非药品收入。
比如可以推出一些定制化的体检项目,针对一些特殊人群提供专业的医疗服务等。
2. 加强成本控制管理:医院可以通过加强成本控制管理来减少支出,提高盈利空间。
比如可以从人力成本、物资采购等方面下手,寻求更有效的成本控制方式。
3. 增加科研收入:医院可以加大科研力度,通过科研项目获取一定的科研收入。
这对医院的财政收支平衡有一定的帮助。
4. 强化财政管理,优化预算安排:医院需要加强对财政的管理,根据具体情况优化预算安排,提高财政使用的效率和透明度。
5. 加强内部管理,提高效益:医院可以加强内部管理,进一步提高效益。
公立医院财务管理中“药品零差价”推出的影响与解决措施探讨随着我国医疗卫生事业的快速发展和医药技术的不断提升,公立医院在承担医疗服务的同时也承担着巨大的财政压力。
药品采购成本一直是公立医院的重要支出之一。
为了解决医院药品采购和使用过程中出现的一些问题,我国一些地区的公立医院纷纷推出“药品零差价”政策。
这一政策一方面可以有效降低患者的用药负担,另一方面也对医院的财务管理产生了一定的影响。
本文将就“药品零差价”政策在公立医院财务管理中的影响与解决措施进行探讨。
一、药品零差价政策的推出及其影响药品零差价指的是医院在向患者销售药品的过程中,不再按照药品的进价进行定价,而是将药品的销售价格定为进价加上一定的费用。
这种政策的推出一方面可以降低患者的用药负担,提高医疗服务的可及性,另一方面也可以减少因零差价制度所带来的药品价格波动对医院财务收入的影响,保障了医院的财务稳定。
药品零差价政策的推出对公立医院的财务管理产生了一定的影响。
一方面,由于医院无法通过药品销售获取差价收入,医院的药品销售收入相应减少;零差价制度的实施也影响了医院的药品采购成本和库存管理。
药品零差价政策还可能导致公立医院部分药品的亏损销售,给医院的财务管理带来一定的困难。
二、药品零差价政策对公立医院财务管理的解决措施1. 加强财务监管为了应对药品零差价政策对医院财务管理的影响,公立医院需要加强对财务的监管,确保财务数据的真实性和准确性。
医院还应加强对药品采购成本和销售收入的监控,及时发现和解决存在的问题。
2. 提高药品库存管理水平药品零差价政策的实施对医院的药品库存管理提出了更高的要求。
医院需要合理控制药品的采购数量和种类,避免因药品库存积压导致的资金占用和过期药品的浪费。
医院还需要加强对药品销售的监控,保障医院的药品销售收入。
3. 完善医保结算机制作为医院收入的重要来源之一,医保结算是医院财务管理的重要环节。
药品零差价政策的实施可能会对医保结算产生一定的影响,因此医院需要与医保部门加强沟通,完善医保结算机制,确保医院的合法权益。
药品耗材零差价对医院财务管理的影响与对策药品耗材零差价政策是指医院不得在药品和耗材销售上加收任何费用,实行统一定价和公开销售的政策。
这项政策的出台,旨在减轻患者经济负担,规范医疗市场秩序,提高医院服务质量,保障患者的合法权益。
对于医院而言,药品耗材零差价政策实施以来,也带来了一系列财务管理问题,包括库存压力、成本增加、财务风险等。
本文将从影响和对策两个方面进行探讨。
1. 库存压力实施药品耗材零差价政策后,医院无法通过提高价格来盈利,因此需通过控制库存来降低成本。
但库存管理面临的困难是,医院难以准确预测需求量,如果采购过多,将增加库存压力和资金周转困难;反之,采购过少则会导致供应不足,影响患者就诊体验。
2. 成本增加药品耗材零差价政策下,医院的盈利能力受到限制,而药品和耗材的成本则受到各种因素影响,比如人民币贬值、原材料价格波动、生产成本上升等,从而导致医院的成本增加,加剧财务管理压力。
3. 财务风险医院在实施药品耗材零差价政策后,由于盈利空间受到限制,导致了医院经营风险的加剧。
一旦出现资金短缺,将影响医院正常运营,最终可能对医院的财务状况产生重大影响。
1. 优化供应链管理医院可通过优化供应链管理来有效应对库存压力。
可以采用先进的信息技术,结合供应商、采购、仓储等环节,实现精准预测和高效配送。
建立合理的库存策略,定期进行库存盘点和清理,减少过多库存的产生,提高资金周转率。
2. 控制成本医院可通过降低非必要的支出和提高内部运营效率来有效控制成本。
优化耗材采购流程,实施严格的审批制度;合理安排员工岗位,提高工作效率;适时调整医疗服务定价,提高自费项目收入。
3. 多元化经营医院可通过多元化经营来缓解药品耗材零差价政策带来的财务压力。
可以通过开展健康管理、高端医疗服务、医疗旅游等业务来拓展收入来源,降低对药品和耗材销售收入的依赖,从而减轻财务风险。
4. 提高管理水平医院可以加强财务风险预判和应对能力,建立有效的财务管理制度和风险管理体系,加强内部控制和风险防范。
公立医院财务管理中“药品零差价”推出的影响与解决措施探讨随着时代的变迁和医疗卫生事业的发展,我国的医疗改革也在不断深化。
公立医院财务管理是医疗改革中一个重要的议题。
在公立医院的财务管理中,药品零差价政策的推行至今已经有一段时间了。
这一政策推出后,对公立医院的财务管理带来了诸多影响,也暴露出一些问题。
针对这些影响和问题,有必要对药品零差价政策的影响进行深入探讨,并提出相应的解决措施。
一、药品零差价政策对公立医院财务管理的影响1. 药品收入受到影响药品零差价政策的推出,意味着公立医院无法再通过提高药品价格来获取更多的收入。
在过去,药品通常是医院的重要收入来源,但是零差价政策的推行,使得医院的药品收入大幅度下降。
这对医院的经济运营带来了不小的挑战。
2. 医疗服务质量与效益存在变数药品零差价政策的推行,也会影响医院的医疗服务质量与效益。
因为在零差价政策下,医院无法再依赖药品收入来弥补其他方面的支出,这就意味着医院的运作资金受到了挑战。
一些医院可能不得不为了填补药品收入的缺口而削减其他方面的支出。
这就可能导致医疗服务质量的下降,从而影响到医院的整体效益。
3. 药品供应链管理问题凸显药品零差价政策的推行,也让医院的药品供应链管理问题凸显出来。
医院需要将药品的采购价格、库存管理、销售等方面进行有效的管理,以确保医院的药品供应链不受影响,同时保证患者的用药需求。
二、解决药品零差价政策带来的问题的措施1. 提升医院内部管理效率公立医院需要进一步提升内部管理效率,降低费用支出,以弥补药品收入的减少。
医院可以通过改善医疗流程、减少人力成本、提高医疗设备的使用率等方式来降低运营成本,从而在一定程度上弥补药品收入的减少。
3. 推进医院内涵建设医院在遇到药品零差价政策带来的挑战时,也可以通过推进医院内涵建设,提升医院服务品质和水平,吸引更多的患者和医疗资源。
通过优化医疗服务流程、提高医疗技术水平、加强人才培养等途径,医院可以不仅提升自身的服务质量,也能够开拓新的收入来源。
药品耗材零差价对医院财务管理的影响与对策药品耗材零差价是指医药价格管理机制下,医院采购的药品和耗材的进价和销售价之间不存在利润差额,即医院以进价销售,不再通过零售差额获取利润。
这一政策的实施对医院的财务管理产生了较大的影响,下面我将从几个方面进行阐述,并提出相应的对策。
在面临财务收入减少的情况下,医院需要采取相关对策来应对。
首先,医院可以通过增加临床诊疗项目的收入来弥补药品和耗材零售差额所减少的财务收入。
同时,医院可以优化内部资源配置,提高集约化经营水平,降低非必要支出,确保财务收支平衡。
其次,药品耗材零差价政策加大了医院的采购和库存管理难度。
以前医院可以通过药品和耗材的零售差额获取一定的盈利空间,因此可以灵活采购和储备一些产品以充分把握销售机会。
但是现在,医院无法通过差价获利,采购和库存管理需要更加精细,以确保不发生过多的库存积压和过期药品等浪费现象。
针对这一问题,医院可以加强采购管理,优化供应链,与供应商建立更加稳定的合作关系,确保及时供应、合理价格。
与此同时,医院可以通过建立科学的库存管理系统,进行有效的库存控制,避免过多的库存积压和浪费。
最后,药品耗材零差价政策影响了医院与药品耗材供应商的关系。
以前医院可以通过零售差额获得一定的利润,与供应商进行更多的商业谈判和合作。
但是现在,医院和供应商之间的利益分配空间减小,供应商可能会对医院采购进行限制或者提高价格,造成供应链的不稳定。
对于这个问题,医院可以通过加强与供应商的沟通,建立长期稳定的合作关系,共同面对药品耗材零差价政策带来的挑战。
医院还可以通过采用更加灵活的采购方式和与多个供应商进行合作,降低对个别供应商的依赖程度,保持供应链的稳定性。
综上所述,药品耗材零差价政策对医院的财务管理产生了较大的影响。
医院需要根据实际情况采取适当的对策,如增加诊疗项目收入、优化资源配置、加强采购和库存管理、与供应商建立稳定的合作关系等,以确保医院的财务收支平衡和经营的可持续性。
公立医院药品零差价的影响及措施了解公立医院药品零差价的影响及响应措施并分析实行零差价政策前后药品销售及库存情况。
研究结果证明,零差价制度是一种严格的加价率管制政策,某种程度上会对公立医院的药品采购带来影响,绝大多数基本药物涉及在内,同一品种的中标企业利益也会受到影响,对零售药店也造成冲击。
如果想要实现公立医院药品零差价,就必须采取一定措施,明确界定盈利与非营利医院的功能定位,降低非盈利性医院比例,增加公立医院投入,并且对于医院资金流和经营风险进行管控,并提升财务管控力度。
标签:公立医院;药品零差价;影响;措施[Abstract] To know the effect and countermeasures of drugs zero-profit in the public hospital,the drugs sale and storage conditions before and after the zero-profit policies were analyzed,and the research results proved that the zero-profit system was a strict mark-up rate regulation policy,which could have an effect on the drugs purchasing in the public hospital,and it involved the majority of basic drugs,and the profits of the bid-winning enterprises of the same type could be affected,thus imposing an effect on the retail pharmacies. We must use a certain measures if wanting to realize the zero-profit of drugs in the public hospital,including definitely clearing the function position of profit and non-profit hospitals,reducing the ratio of non-profit hospitals,increasing the input of the public hospitals,managing and controlling the hospital capital flow and operation risk and improving the financial management and control force.[Key words] Public hospital;Zero-profit of drugs;Effect;Measure藥品是公立医院开展治病救人工作的重要物资,公立医院的药品实现零差价,是适合新医疗体制改革的重要措施,同时也是能够真正体现医务人员劳动价值、扩大医疗诊断范围的措施。
公立医院财务管理中“药品零差价”推出的影响与解决措施探讨随着医疗技术的不断进步和医疗改革的深入开展,我国的医疗体制也在不断完善。
公立医院的财务管理一直备受关注,而“药品零差价”政策的推出就是其中的一个重要举措。
这一举措对公立医院的财务管理产生了深远的影响,同时也带来了新的挑战和问题。
本文将从影响和解决措施两个方面展开探讨。
一、影响1. 政府财政支持减少实施药品零差价政策后,公立医院原本依赖“加价销售药品”来获得一定利润的方式被废除,而政府财政支持并没有得到相应的增加。
这就意味着公立医院的经济来源受到了一定的影响,财政收入减少,对医院的正常运营带来了一定的困难。
2. 药品质量管理难度加大因为零差价政策的实施,公立医院的药品销售数量增加,这就对药品的质量管理提出了更高的要求。
一方面,医院的药品库存量相应增加,需要更加合理有序地进行管理;对于药品的来源、配送、质量等方面也需要有更严格的监管和管理,这都给医院的管理工作增加了难度和复杂性。
3. 财务管理方法需要改革过去,医院凭借加价销售药品的方式获得收入,这就意味着医院的财务管理方法相对单一。
而实施零差价政策后,医院需要转变财务运作模式,采取更加灵活多样的方式获得收入,这就对医院的财务管理提出了更高的要求,需要重新规划和改进原有财务管理体系。
4. 患者就医成本降低值得注意的是,虽然药品零差价政策对公立医院自身的经济收入产生了影响,但对患者来说,却是一个好消息。
因为医院不再通过加价销售药品来盈利,患者就医的成本相应降低,医疗费用也会相应减少,这对于普通患者来说是一大利好。
二、解决措施1. 加强内部管理面对药品零差价政策带来的挑战,公立医院首先应加强内部管理,提高药品销售流程的透明度和规范性,建立更加严谨的药品管理制度,严格把控药品的来源、分发、使用等环节,确保药品质量和安全,提高药品管理的效率和水平。
2. 开展多元化经营为了弥补因零差价政策而导致的财政收入减少的问题,公立医院应当积极开展多元化经营,发展特色诊疗项目,提高医疗服务的品质和水平,提高患者满意度,吸引更多的患者来就医,从而增加医院的经济收入。
公立医院财务管理中“药品零差价”推出的影响与解决措施探讨公立医院财务管理中的“药品零差价”政策是近年来广受关注的热点议题。
这一政策的推出对医院的财务管理和运营产生了重大影响,同时也引发了一系列的争议和讨论。
本文将就此议题展开探讨,分析“药品零差价”政策的影响以及应对措施。
一、药品零差价政策的背景与影响1. 药品零差价政策的背景药品零差价政策是指医院在向患者销售药品时,不再以盈利为目的,而是以零售价等于进价加收一定的配送费用的方式销售药品。
这一政策的出台旨在降低患者就医成本,减轻患者的经济负担,提高医疗服务的公平性和可及性,进而推动医疗卫生体制的改革。
2. 药品零差价政策的影响(1)对医院财务收入的影响药品零差价政策将导致医院药品收入大幅减少,因为医院不能再以药品销售获取利润。
这将对医院的财务收入产生不小的影响,进而影响到医院的日常运营和发展。
(2)对医院药品采购的影响药品零差价政策的推出,使得医院在药品采购和库存管理上面临新的挑战。
医院需要根据患者需求合理采购药品,并且要保证药品的质量和供应充足,同时还需要控制药品的成本,以保证医院的正常运营。
(3)对医生和员工的激励机制的影响药品零差价政策的实施将对医院内部的激励机制产生影响。
原先医生和员工可能通过推荐患者购买高价药品获取一定的提成,而现在医院不再以此为目的,这将对医生和员工的积极性和激励产生一定的影响。
以上就是药品零差价政策在医院财务管理中产生的主要影响。
接下来我们将就如何应对这些影响提出一些相应的解决措施。
1. 提高医院管理效率,降低成本为了应对药品零差价政策对医院财务收入的影响,医院需要加强管理,提高效率,降低成本。
通过改进采购和库存管理,合理分配医疗资源,降低药品的成本,提高利用率,从而降低医院的运营成本,缓解财务压力。
2. 加强药品质量管理,确保供应充足鉴于药品零差价政策将对医院的药品采购和库存管理产生影响,医院需要加强对药品质量的监管,确保供应的充足和质量,避免因为药品问题导致医疗事故,进而加大医院的风险和负担。
药品耗材零差价对医院财务管理的影响与对策药品耗材零差价指的是医院与供应商之间在药品和耗材采购上不存在价格差异,即医院以供应商进货价购买药品和耗材。
这种情况下,医院在采购药品和耗材时无法通过价格差异获得盈利,对医院财务管理会产生一定影响。
本文将探讨药品耗材零差价对医院财务管理的影响,并提出相应的对策。
药品耗材零差价会导致医院利润空间减小。
在传统的医疗模式中,医院通过药品和耗材的高差价获取利润,以弥补其他项目的亏损。
零差价使得医院无法从药品和耗材采购中获得额外的利润,从而导致医院盈利能力下降。
这将影响医院的财务状况,增加财务风险,可能导致医院无法正常运营或扩大运营规模。
药品耗材零差价可能导致医院盲目扩大采购规模。
在没有价格差异的情况下,医院在采购药品和耗材时往往会更多地考虑供应商的信誉和服务质量,而忽视了实际需求和合理的库存管理。
这可能导致药品和耗材的过度采购和库存积压,增加资金占用和仓储成本,影响医院的财务流动性和效益。
医院需要加强成本控制和优化采购流程。
由于无法通过价格差异获得利润,医院应该严格控制药品和耗材的采购成本,尽量降低成本开支,提高财务效益。
通过优化采购流程,加快药品和耗材的采购和发放速度,减少库存积压和资金占用,提高财务流动性。
医院可以加强与供应商的合作关系,争取其他方面的优惠和支持。
虽然在药品和耗材采购上不存在价格差异,但医院可以与供应商就其他方面进行谈判,争取更多的优惠和支持,例如延长付款周期、提供免费的技术培训和咨询服务等。
通过与供应商的合作,医院可以降低运营成本,增加财务收益,改善财务状况。
医院还可以探索其他盈利模式,减少对药品和耗材销售的依赖。
医院可以开展健康管理服务、医学美容等增值服务,通过这些服务来提高医院的盈利能力,减少对药品和耗材销售的依赖。
医院还可以加强与医保部门、保险公司等的合作,争取更多的报销比例和保险赔付,增加财务收益。
药品耗材零差价对医院财务管理具有一定的影响,但医院可以通过加强成本控制、优化采购流程、加强与供应商的合作关系和探索其他盈利模式等对策,应对这种影响,改善医院的财务状况,确保医院的正常运营和可持续发展。
“药品零差价”对公立医院财务管理的影响摘要:中国公立医院在发展过程中不断进行医疗改革,医院的财务管理制度也在不断发展和完善。
“药品零差价”是公立医院为了解决人民的看病成本而提出的政策,但是由于监督机制和财务管理没有随之进步,暴露出一些问题。
本文从“药品零差价”这一政策出发,阐明了其对公立医院财务管理造成的影响,导致医院减收、滋生贪污腐败现象、只能短期实施等这些问题的出现。
本文根据“药品零差价”对医院财务管理的影响,提出了对策,要求公立医院在体现药品价格公益性的基础上,建立医务人员、患者和社会的信息对称网络;提高医院财务管理能力,最大程度地降低医院减收程度;还要加强医院财务管理人员的思想政治建设,优化医院管理风气建立全民监督的公立医院政府监管机制,保证医院财务管理工作的公开透明。
关键词:药品零差价;公立医院;财务管理一、“药品零差价”的形成和意义随着中国医疗卫生事业的快速发展,医院的卫生体制和运行模式发生了一系列的改革,公立医院的财务管理制度也随之不断完善。
2009年开始,中国在医疗改革中不断完善,要求公立医院取消药品的加成,开展“药品零差价”销售模式,尽全力去实现医院医药分离的合理方案。
在这一模式形成之前,公立医院经历了一系列的改革和完善,才得出最合理的医院经营模式。
在“药品零差价”的推广过程中,人民的用药成本慢慢降低,中国的医疗卫生事业也逐渐在走向更好的方向,但相对用药成本的降低也导致了医院药品收入的减少,给医院的运行造成了很大的经济压力。
药品零价差对公立医院来说既是一个机遇也是挑战,它可以一定程度上解决民众“看病难,拿药难”的问题,但是也对医院的财务管理带来了一个巨大挑战。
二、“药品零差价”对医院财务管理的影响1、”药品零差价”对医院收入的减少影响“看病难”是人们一直面临的问题,“拿药难”是人们在看病问题上的重要难点。
虽然随着经济的不断发展,人民生活水平有了明显的提高,但是仍有很多人因为资金问题停止诊疗或者放弃诊治。
药品耗材零差价对医院财务管理的影响与对策
药品和耗材的零差价是指医院在采购药品和耗材时,供应商以较低的价格销售给医院,但在报销时却以较高的价格向医保部门报销,从而产生的差价。
这种零差价现象对医院的
财务管理产生了很大的影响,需要采取一些对策来规范和控制。
药品和耗材的零差价现象会使医院的药品和耗材采购成本增加,导致医院财务负担加重。
医院需要对药品和耗材的采购进行监管,确保采购的价格与报销的价格相符。
可以建
立药品和耗材的采购流程,明确价格核算和审核的责任部门,加强对内部采购的监督和审计,及时发现并纠正零差价现象。
药品和耗材的零差价现象还可能导致医院的财务数据不真实,影响医院的财务报告和
财务分析结果准确性。
医院需要加强财务数据的核对和确认,确保数据的真实性和准确性。
可以建立定期的财务数据核对机制,将财务数据与实际采购和报销情况进行对比,发现问
题及时纠正。
药品和耗材的零差价现象还可能导致医院财务风险的增加,如可能引发财务纠纷、造
成财务损失等。
医院需要建立完善的内部控制制度,加强对财务风险的管理和控制。
可以
加强对财务流程的审计和审查,确保财务处理的合规性和规范性。
为了减少药品和耗材的零差价现象对医院财务管理的影响,医院可以与供应商建立长
期合作关系,并加强合同管理。
通过与供应商的谈判和协商,可以达成价格透明、合理且
公平的采购协议,降低药品和耗材的采购成本,减少零差价现象的发生。
公立医院改革药品零差价对医院收入的影响探讨公立医院改革药品零差价是指取消药品价格的加成,将药品销售价格和采购价格保持一致。
该改革旨在降低患者药品费用,提高公立医院服务质量,推进医院管理和服务水平的提升。
本文将探讨公立医院改革药品零差价对医院收入的影响。
公立医院改革药品零差价对医院药品收入产生了巨大影响。
在过去,药品加价使得医院可以通过药品销售来获取较高的利润,这一部分收入对医院的经营非常重要。
改革后取消了药品加价,医院无法通过药品销售获得额外的收入,药品收入大幅减少。
这对医院财务状况造成了一定的压力,医院需要寻找其他收入来源。
公立医院改革药品零差价对医院服务质量的影响是双重的。
一方面,降低了药品价格使得患者可以以更低的成本购买到需要的药品,降低了患者的负担,提高了医院的服务质量。
药品收入减少了,医院的经济压力增加,可能会影响医生和护士的工作积极性,进而影响服务质量。
医院需要找到平衡点,确保提供高质量的服务的同时保持经济的可持续发展。
公立医院改革药品零差价也对医院的管理提出了更高的要求。
过去,医院的收入主要来自于药品的加价销售,经济压力相对较小。
改革后医院需要重新调整经营方式和财务管理,寻找更多的收入来源,以保证医院的正常运转。
医院也需要加强对药品的采购和库存管理,确保药品的供应并控制开支,降低药品浪费。
这样一来,医院的管理和服务水平可以得到提升。
公立医院改革药品零差价还对医患关系产生了影响。
药品价格的降低使得患者更容易购买到需要的药品,从而增强了患者对医院的信任和满意度。
医院收入的减少也降低了医院对药品销售的依赖,使医生可以更加专注于临床工作,提高医疗质量。
患者和医生之间的信任和合作程度也将得到提升。
公立医院改革药品零差价对医院收入产生了直接的影响,同时也对医院的服务质量、管理水平和医患关系产生了重要影响。
医院在改革过程中需要正确处理药品收入和服务质量的关系,加强管理和财务控制,以确保医院的可持续发展和提高患者满意度。
药品耗材零差价对医院财务管理的影响与对策药品和耗材的零差价政策是指医院销售药品和耗材时,零售价不得高于采购价和调价幅度的政策。
这一政策的实施对医院的财务管理有着深远的影响,需要采取相应的对策。
药品耗材零差价政策直接影响医院的收入。
传统上,医院通过提高药品和耗材的销售价格来增加收入。
零差价政策限制了医院的定价权,导致收入减少。
医院需要通过其他途径来提高收入,比如提高医疗服务的质量和效率,增加其他特色医疗项目的收入等。
药品耗材零差价政策可能导致医院的利润率下降。
在零差价政策下,医院无法通过提高售价来获取额外的利润。
为了保持盈利能力,医院需要控制成本和提高效益。
医院可以通过优化药品和耗材的采购流程,选择合理的供应商和合理的采购价格,以降低成本。
医院还可以加强和药品商家的合作,争取更多的优惠和返利,以增加利润。
药品耗材零差价政策也对医院的财务风险产生影响。
零差价政策限制了医院的盈利能力,一旦医院出现经济困难,难以通过提高销售价格来缓解财务压力。
医院需要加强财务风险管理,建立合理的财务预算和监控机制,及时发现和解决财务风险。
为了应对药品耗材零差价政策的影响,医院还可以采取其他对策。
医院可以加强内部成本管理。
通过加强成本核算和控制,优化医院的内部资源配置,降低成本,提高效益。
医院可以通过市场营销手段来增加收入。
医院可以加强与社区居民和企业的合作,开展健康体检、职业病防治等项目,扩大医疗服务的市场份额,增加收入来源。
医院还可以加强科研和创新,开展临床研究和新技术的研发,创造新的医疗服务和产品,提高医院的竞争力和盈利能力。
药品耗材零差价政策对医院财务管理产生了不可忽视的影响。
医院需要采取相应的对策,以适应新的政策环境,保持盈利能力和财务健康。
这包括提高收入、降低成本、加强财务风险管理等方面的工作。
医院还可以通过加强内部管理和市场营销、促进创新和科研等途径,寻找新的发展机遇。
“药品零差价”对公立医院财务管理的影响与对策“药品零差价”政策是指患者在公立医院购买药品时,药品的销售价格与进价相同,不再收取差价。
这一政策的实施对公立医院的财务管理产生了影响,主要表现在以下几个方面。
药品零差价政策导致公立医院的药品收入下降。
传统上,公立医院通过差价收入获得一定的资金,而这部分资金可以用于改善医院的设备、人员和服务质量。
实施药品零差价政策后,医院无法再通过差价盈利,这对医院的财务状况产生了不利影响。
药品零差价政策导致公立医院的财务压力增加。
由于药品零差价政策实施后,公立医院无法从药品销售中获得差价收入,医院的运营成本往往会增加。
医院需要面对药品价格的上涨、采购困难以及药品库存周期长等问题,这给医院的财务管理带来了额外的压力。
药品零差价政策对公立医院的药品采购和库存管理提出了更高的要求。
为了应对药品价格的上涨和供应不足,医院需要与药品供应商协商更合理的价格和供货方式,并且需要更加精细地管理药品库存,避免出现药品过剩或缺货的情况。
这对公立医院的药品采购和库存管理能力提出了更高的要求。
面对药品零差价政策带来的财务管理挑战,公立医院可以采取以下对策来应对。
公立医院可以通过增加其他医疗服务项目来弥补药品收入的下降。
除了药品销售收入外,医院还可以通过提供更多的医疗服务项目,如手术、检查和诊疗等来获得收入。
通过增加其他医疗服务项目的比重,医院可以在一定程度上弥补药品收入下降的影响。
公立医院可以通过精细化管理药品采购和库存来降低成本。
医院可以与药品供应商进行谈判,争取更合理的价格和供货方式,以降低采购成本。
医院还可以加强对药品库存的管理,避免药品过剩或缺货的情况,进一步节约成本。
公立医院还可以通过优化手术室和床位资源利用率来提高收入。
医院可以通过优化手术室和床位的排班和使用,合理利用有限的资源,提高资源利用率,从而增加收入。
通过提高资源利用率,医院可以在一定程度上弥补药品收入的下降。
“药品零差价”政策对公立医院的财务管理带来了一定的挑战。
药品耗材零差价对医院财务管理的影响与对策药品和耗材的零差价是指医院在购买药品和耗材时,采取与市场价格相同的价格销售给患者,而不再追求差价利润的一种制度。
这种制度的实施对医院财务管理会有一定的影响,同时也需要相应的对策来应对。
药品和耗材的零差价制度对医院财务管理的影响是降低了药品和耗材的销售收入。
传统上,医院通过采购药品和耗材,然后以较高的价格销售给患者,从中获得差价利润。
而实施药品和耗材的零差价制度后,医院无法从药品和耗材的销售中获得利润,导致药品和耗材的销售收入减少。
零差价制度的实施还会增加医院的采购成本。
传统上,医院可以通过从制药公司和供应商处获得一定的差价利润来减少采购成本,而实施零差价制度后,医院只能按市场价购买药品和耗材,无法获得差价利润,从而增加了采购成本。
实施零差价制度后,医院在销售药品和耗材时无法通过控制价格来盈利,从而可能导致财务风险的增加。
如果药品和耗材的价格波动较大,医院可能无法保持稳定的销售收入,从而对财务状况造成不利影响。
1. 提高医院运营效率:通过提高医院的运营效率,包括优化药品和耗材的采购流程、压缩库存、合理分配资源等方式,降低运营成本,从而抵消零差价制度对采购成本的增加。
2. 强化收入管理:在药品和耗材零差价制度下,医院需要加强对其他收入来源的管理,如医疗服务费用、床位费用、检查费用等,通过提高服务质量、增加附加值等方式增加其他收入,缓解药品和耗材销售收入的减少。
3. 拓宽经营渠道:医院可以通过拓宽经营渠道,开展一些有利可图的业务,如开设药店、提供特色服务等,以弥补药品和耗材零差价带来的财务压力。
4. 加强成本控制:零差价制度下,医院需要更加严格地控制各项成本,包括人力成本、设备成本、办公费用等,通过降低各项成本来弥补药品和耗材销售收入的减少。
药品零差价制度后果很严重
中国社会科学院经济研究所朱恒鹏姚宇杜创程锦锥
零差价制度产生不良后果
今年1-3月,我们在浙江、福建、北京、湖南和湖北等地的调研中发现,基本药物零差价制度不但很难实现降低药品价格的政策意图,还会扭曲基层医疗机构的药品购销行为,使盛行于二三级医院的商业贿赂行为蔓延到基层医疗机构。
由于药品政府集中招标采购制度固有的制度缺陷,导致药品招标价格只能是畸咼畸低的结果,绝大部分药品中标价偏咼,个别药品中标价过低。
公立医院药
品政府集中招标实施十年来的结果已经充分证明了这一点。
在这十年中,这一制度不但没有解决药价虚高、人民群众药费负担沉重的问题,还引发了商业贿赂的进一步泛滥。
正如业内人士此前所料,在各省份今年实施的基本药物省级集中招标采购
中,相当部分基本药物中标价格明显高于此前卫生院的实际采购价格,后面会解
释其中的原因。
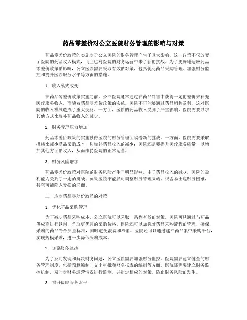
众所周知,由于现有医疗体制存在的弊端,二三级医院采购药品时普遍存在返点1(暗折)和回扣现象,而且返点和回扣加在一起往往占到药品零售价的40-60%,所以二三级医院的名义采购价(往往也是政府招标价)明显高于药企实际得到的采购价,中间的差额即为二三级医院的返点和回扣及营销费用。
一个名义批发价10元的药品,二三级医院可以以11.5元的价格零售,其中1.5元是合
1指供应商按照名义批发价的一定百分点数向医院返还现金,所谓返点数就是这个百分点数。
实际上就是俗语中的折扣,因为是私下进行的活动,所以又称暗折。
法的加价,而药企实际得到的采购价一般不超过3元,另外7元中大约有6元以
返点和回扣的形式给了医院、医生及其他相关个人,1元作为营销费用留在了批
发环节。
图一描述了这一情形。
图一二三级医院药品采购及盈利模式
三级医院之所以偏好高批发价采购药品,是因为那个15%的加价率管制(业内所谓的顺价加价政策)所致。
如果采购价只有3元, 医院只能加价0.45元,而采购价抬高到10元,同样的药品,医院就可以加价 1.5元,合法的利润就多了1.05元。
此外再通过返点和回扣拿到6元药品收益。
所以,加价率管制政策是抬高药价的罪魁祸首之一。
推行基本药物制度以前,卫生院药品销售不受15%加价率管制政策约束,而
是由卫生院按照市场情况自主确定零售价格,只要不超过国家最高零售价即可。
零售价与采购价之间的差价归卫生院所有,采购价越低,获利也就越多。
由于卫
生院面临着零售药店和诊所的竞争,其零售价格不能高出竞争对手太多2。
为了盈利,卫生院会竭尽全力压低采购价,尽管加价率平均达到100%,但由于采购价很低,其零售价甚至还低于现在的政府招标中标价,更低于国家发改委规定的
2各地新农合一般规定参合农民只有在卫生院买药才可以报销,药店和诊所则不可以,因此,面向参合农
民的药品价格往往会更高一些。