切削液工艺配方
- 格式:doc
- 大小:27.00 KB
- 文档页数:1
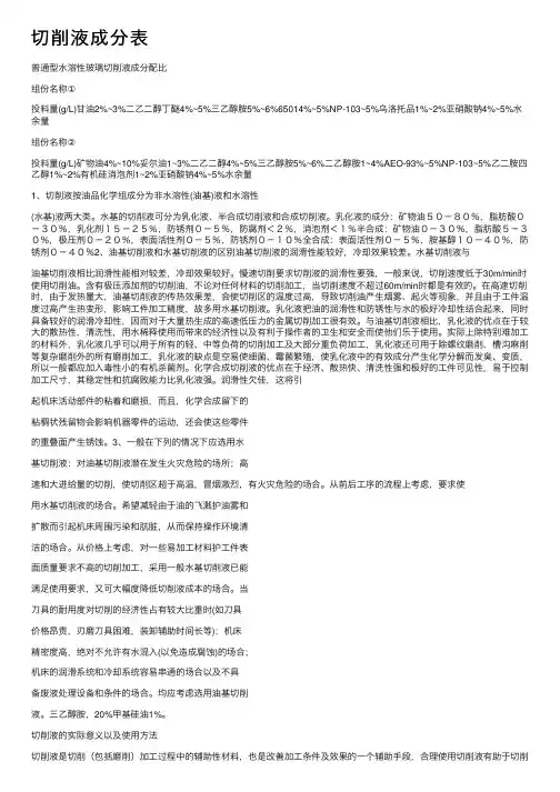
切削液成分表普通型⽔溶性玻璃切削液成分配⽐组份名称①投料量(g/L)⽢油2%~3%⼆⼄⼆醇丁醚4%~5%三⼄醇胺5%~6%65014%~5%NP-103~5%乌洛托品1%~2%亚硝酸钠4%~5%⽔余量组份名称②投料量(g/L)矿物油4%~10%妥尔油1~3%⼆⼄⼆醇4%~5%三⼄醇胺5%~6%⼆⼄醇胺1~4%AEO-93%~5%NP-103~5%⼄⼆胺四⼄醇1%~2%有机硅消泡剂1~2%亚硝酸钠4%~5%⽔余量1、切削液按油品化学组成分为⾮⽔溶性(油基)液和⽔溶性(⽔基)液两⼤类。
⽔基的切削液可分为乳化液、半合成切削液和合成切削液。
乳化液的成分:矿物油50-80%,脂肪酸0-30%,乳化剂15-25%,防锈剂0-5%,防腐剂<2%,消泡剂<1%半合成:矿物油0-30%,脂肪酸5-30%,极压剂0-20%,表⾯活性剂0-5%,防锈剂0-10%全合成:表⾯活性剂0-5%,胺基醇10-40%,防锈剂0-40%2、油基切削液和⽔基切削液的区别油基切削液的润滑性能较好,冷却效果较差。
⽔基切削液与油基切削液相⽐润滑性能相对较差,冷却效果较好。
慢速切削要求切削液的润滑性要强,⼀般来说,切削速度低于30m/min时使⽤切削油。
含有极压添加剂的切削油,不论对任何材料的切削加⼯,当切削速度不超过60m/min时都是有效的。
在⾼速切削时,由于发热量⼤,油基切削液的传热效果差,会使切削区的温度过⾼,导致切削油产⽣烟雾、起⽕等现象,并且由于⼯件温度过⾼产⽣热变形,影响⼯件加⼯精度,故多⽤⽔基切削液。
乳化液把油的润滑性和防锈性与⽔的极好冷却性结合起来,同时具备较好的润滑冷却性,因⽽对于⼤量热⽣成的⾼速低压⼒的⾦属切削加⼯很有效。
与油基切削液相⽐,乳化液的优点在于较⼤的散热性,清洗性,⽤⽔稀释使⽤⽽带来的经济性以及有利于操作者的卫⽣和安全⽽使他们乐于使⽤。
实际上除特别难加⼯的材料外,乳化液⼏乎可以⽤于所有的轻、中等负荷的切削加⼯及⼤部分重负荷加⼯,乳化液还可⽤于除螺纹磨削、槽沟⿇削等复杂磨削外的所有磨削加⼯,乳化液的缺点是空易使细菌、霉菌繁殖,使乳化液中的有效成分产⽣化学分解⽽发臭、变质,所以⼀般都应加⼊毒性⼩的有机杀菌剂。
切削液配制计算公式切削液是一种在金属切削加工过程中起到冷却、润滑和清洗作用的液体。
为了确保切削液的性能达到要求,需要进行合理的配制。
本文将介绍切削液配制的计算公式及其应用。
一、切削液的组成成分切削液的组成成分一般包括基础液体、添加剂和稀释剂。
基础液体常用的有水和油,添加剂包括冷却剂、润滑剂和清洗剂,稀释剂用于调整切削液的浓度。
二、切削液配制的计算公式1. 切削液浓度计算公式切削液浓度指的是切削液中添加剂的含量,通常以体积百分比表示。
计算公式如下:浓度(%)= 添加剂体积 / 切削液总体积× 100%2. 切削液稀释计算公式切削液的稀释是调整切削液的浓度,常用的方法是添加适量的稀释剂。
计算公式如下:初始浓度× 初始体积 = 最终浓度× 最终体积三、切削液配制的实际应用1. 切削液浓度的调整切削液浓度的调整根据具体工艺要求进行。
首先确定所需的添加剂浓度,然后根据切削液的总体积计算所需的添加剂体积,最后将添加剂与基础液体充分混合即可。
2. 切削液的稀释切削液的稀释一般是根据实际使用情况进行调整。
首先确定初始浓度和初始体积,然后设定最终浓度和最终体积,通过计算得到所需的稀释剂体积。
将稀释剂逐渐加入切削液中,同时搅拌均匀,直到达到目标浓度为止。
四、切削液配制的注意事项1. 配制过程中要注意安全,避免接触到切削液或添加剂直接对皮肤造成刺激。
2. 切削液配制前应仔细阅读切削液和添加剂的使用说明书,确保按照正确的比例配制。
3. 切削液配制后应进行充分的搅拌,使添加剂均匀分布在基础液体中。
4. 切削液的浓度和稀释应根据具体工艺要求进行调整,避免使用过高或过低浓度的切削液。
五、切削液配制的优化切削液的配制不仅要根据工艺要求进行,还可以根据具体加工情况进行优化。
例如,针对不同切削材料和切削方式,可以选择不同的冷却剂和润滑剂,以提高切削液的性能。
六、总结切削液配制计算公式是切削液配制的重要工具,通过合理地计算和调整切削液的浓度和稀释,可以确保切削液的性能达到要求。
切削液的几种配方,赶紧收藏起来!切削液(cutting fluid, coolant)是一种用在金属切削、磨加工过程中,用来冷却和润滑刀具和加工件的工业用液体,切削液由多种超强功能助剂经科学复合配合而成,同时具备良好的冷却性能、润滑性能、防锈性能、除油清洗功能、防腐功能、易稀释特点。
克服了传统皂基乳化液夏天易臭、冬天难稀释、防锈效果差的的毛病,对车床漆也无不良影响,适用于黑色金属的切削及磨加工,属当前最领先的磨削产品。
切削液各项指标均优于皂化油,它具有良好的冷却、清洗、防锈等特点,并且具备无毒、无味、对人体无侵蚀、对设备不腐蚀、对环境不污染等特点。
切削液的分类水基的切削液可分为乳化液、半合成切削液和全合成切削液。
乳化液、半合成以及全合成的分类通常取决于产品中基础油的类别:乳化液是仅以矿物油作为基础油的水溶性切削液;半合成切削液是既含有矿物油又含有化学合成基础油的水溶性切削液;全合成切削液则是仅使用化学合成基础油(即不含矿物油)的水溶性切削液。
每一种类型的切削液都会含有除基础油以外的各种添加剂:防锈剂、有色金属腐蚀钝化剂、消泡剂等。
有些厂家会有微乳液的分类;通常认为是介于乳化液和半合成切削液之间的类别。
乳化液的稀释液在外观上呈乳白色;半合成液的稀释液通常呈半透明状,也有一些产品偏乳白色;全合成液的稀释液通常完全透明如水或略带某种颜色。
切削液配方主要成分有:乙二醇、四硼酸钠、偏硅酸钠、磷酸钠。
乙二醇:乙二醇乙二醇又名“甘醇”、“1,2-亚乙基二醇”,简称EG。
化学式为(HOCH2)₂,是最简单的二元醇。
乙二醇是无色无臭、有甜味液体,对动物有毒性,人类致死剂量约为1.6g/kg。
乙二醇能与水、丙酮互溶,但在醚类中溶解度较小。
用作溶剂、防冻剂以及合成涤纶的原料。
乙二醇的高聚物聚乙二醇(PEG)是一种相转移催化剂,也用于细胞融合;其硝酸酯是一种炸药。
四硼酸钠:四硼酸钠,或称硼砂,分子式Na2B4O7·10H2O,是非常重要的含硼矿物及硼化合物。
铝切削液配方铝材切削液配方纲领配方基础润滑剂、油性剂、极压抗磨剂、高硅酸化三乙醇胺、杀菌剂。
其中高硅酸化三乙醇胺是一种专用原料,可从根本上杜绝对铝的腐蚀!领域场合1、适用于铝材、铝合金、锌、锡材、焊锡材加工液、处理液、清洗液、防冻液、接触性工作介质的专用醇胺;2、使用传统三乙醇胺、一乙醇胺、二乙醇胺等醇胺类物质,造成铝材腐蚀、失光、变色、黑变、白毛等不良现象的场合。
可使用“硅酸化三乙醇胺”取代以上“醇胺类物质”,有效防止上述不良现象的发生;3、在必须使用醇胺类物质,又要求保护铝不受腐蚀的场合,使用“硅酸化三乙醇胺”为首选;4、传统的铝材切削液,依靠较低的PH值,来减缓对铝材的腐蚀,但效果仍不理想,而且低PH值不利于黑色金属的防锈。
使用“硅酸化三乙醇胺”调节PH值=7——10范围内,都不会腐蚀铝材,既可取得良好的保护铝材的效果,又不影响黑色金属的防锈;5、铝材切削后,铝工件容易变灰、发暗、长白毛的场合。
使用“硅酸化三乙醇胺”取代传统醇胺,即可防止“变灰、发暗、长白毛”现象的发生。
科学属性●对铝有极佳的缓蚀性能,同时具有醇胺类物质一切性质;●本品采用德国技术,将无机硅酸盐分子结构,与醇胺类物质分子结构,通过特种改性与合成,有效的结合在一起,并能产生协同正效应、倍增效应。
“硅酸化三乙醇胺”的双重官能团结构,既可实现对铝的缓蚀与保护,又可为黑色金属、其它有色金属提供特种防护防锈缓蚀;●与硅酸盐物质相比较,对铝的保护性更强,缓蚀效果好于无机硅酸盐的五倍以上,而且其水溶液较硅酸盐稳定,杜绝了无机硅酸盐水溶液析出、凝胶、悬浮、沉淀、结垢的现象;●具有三乙醇胺、二乙醇胺、一乙醇胺、异丙醇胺一切优良特性;●无味;●水溶液透明稳定,不析出;●三乙醇胺会造成铝的腐蚀,尤其高温状态下腐蚀更严重;硅酸化三乙醇胺,在各种温度条件下,都会保护铝,保持铝的原亮、原色状态;●液体状态,在各种温度条件下,都能方便施工。
●具体详情请咨询:淄博拓新达新技术开发有限公司技术资料沟通:一五二六九三七零三六一检测目标项目指标外观无色至淡黄色流动液体比重(25℃)1.0±0.1气味无味酸碱性弱碱性溶解性无限水溶缓蚀保护性能(5%水溶液,100℃,加速破坏性腐蚀实验,30分钟,标准铸铝试片)硅酸化三乙醇胺(无泡、保持原亮、原色)三乙醇胺(腐蚀性气泡、失色、失光,大面积发黑)附:缓蚀效果实况摘录(见下页)注:实验前,应将标准试片清洗干净(可用有机溶剂浸泡擦洗,预脱脂;再用中性、水性洗涤剂,清洗---水洗干净,方可进行腐蚀试验)。
切削液配方1、透明水溶性切削液配方1(%)透明水溶性切削液乙二醇65.8;四硼酸钠 3.0;偏硅酸钠 1.0;磷酸钠0.2;水余量。
本液用于结构钢的车削、研磨和钻孔,使用时用水稀释3倍。
……共三种配方。
2、乳化切削油配方1(%)石油磺酸钠13;聚氧乙烯烷基酚醚(OP-10) 6.5;氯化石蜡10~30;环烷酸铅5;三乙醇胺油酸皂 2.5;高速机械油(5号)余量。
本油用于金属加工的挤压、车、钻等到工序,使用浓度为本乳化油的5%~30%.。
配方2(%)妥尔油酸钠盐 4.5~5.5;石油酸钠盐 4.5~5.5;C1-4合成脂肪酸 2.5~4;聚乙二醇 1.5;工业机械油余量。
……共五种配方。
3、防锈极压乳化油配方1(%)氯化石蜡10;硫化油酸9;石油磺酸钡20;油酸2;三乙醇胺5;机械油(10号)余量。
本油主要用于重载切削加工,可代替植物油及硫化切削油。
以20%的浓度使用。
防锈性能良好。
……共两种配方。
4、其他切削液配方1(份)硫化切削油硫化棉子油500;棉子油1350;硫磺70;机械油(10号)2200.。
配方2……共有四种配方。
切削液的配方研究:水基切削液具有优良的冷却和清洗性能,但润滑和防锈性能差,因而应用范围受到限制。
以松香、顺酐和多元胺等原料合成了非离子表面活性剂H,同是以油酸和三乙醇胺为原料合成油酸三乙醇胺酯,经实用证明:以非离子表面活性剂H和油酸三乙醇胺酯等复合配制而成的水基切削液,具有优良的润滑性、防锈性、冷却性和清洗性。
是水基切削液的重大突破。
现代机械加工向高速、强力、精密方向发展,超硬、超强度等难加工材料的发展也使切削加工的难度日益增加。
这两方面的原因导致切削加工过程中的摩擦力、摩擦热大幅度提高,这就要求金属加工液具有更好的润滑、冷却、清洗、防锈性能,以便获得理想的加工表面。
矿物润滑油的润滑、防锈性能优越,但冷却、清洗性能差;乳化液和水基切削液的冷却、清洗性能优良,但润滑、防锈性能差。
金属切削液配方与制备一、金属切削液的配方1.油基切削液配方油基切削液是以矿物油或合成油为基础油,并加入相应的添加剂而配制而成。
其配方主要包括基础油、极压抗磨剂、添加剂、乳化剂和稀释剂等。
其中,基础油的选择应根据切削材料的特性来决定。
2.水基切削液配方水基切削液是以水为基础溶剂,并加入乳化剂和添加剂配制而成。
其配方主要包括水、乳化剂、防锈剂、添加剂和稀释剂等。
水基切削液相比油基切削液具有环保、易清洗和成本低等优点。
3.胶体切削液配方胶体切削液是以水为基础溶剂,并加入胶体材料和添加剂而配制而成。
其配方主要包括水、乳化剂、稀释剂和添加剂等。
胶体切削液由于含有胶体材料,能够形成一层均匀的润滑膜,提高切削液的附着性和切削效果。
二、金属切削液的制备1.配方设计:根据切削材料、切削条件和要求来确定金属切削液的配方。
2.原料准备:根据配方选择相应的原料,并准备好所需的添加剂、乳化剂和稀释剂等。
3.混合制备:按照一定比例将基础油、添加剂、乳化剂和稀释剂等原料加入搅拌容器中进行混合搅拌。
在混合搅拌过程中,可以根据需要进行温度控制、pH调节和气氛保护等操作。
4.包装:将混合制备好的金属切削液装入相应的容器中,并进行密封包装,以保持其稳定性和持久性。
需要注意的是,金属切削液在制备过程中需要考虑材料的相容性和稳定性。
同时,对于不同的切削材料和切削条件,金属切削液的配方和制备要根据具体情况进行调整和改进,以达到最佳的切削效果。
总之,金属切削液的配方和制备对于切削加工的效率和切削质量有着重要的影响。
合理选择配方和掌握制备技术,能够提高金属切削液的附着性、润滑性和冷却性,提高切削质量和刀具寿命。
切削液生产配方什么是切削液有什么作用?切削液生产配方研究?切削液是一种用在金属切削、磨生产加工过程中,用于冷却和润滑刀具和机加工件的工用液体,切削液由很多种极强功用助剂经科学合理复合搭配而成,并且有着较好的冷却性能、润滑性能、防锈性能、除油清洗功用、防腐功用、易稀释特性。
摆脱了传统化皂基乳化液夏季易臭、冬季难稀释、防锈功效差的的问题,对车床漆也无负面影响,适用于黑色金属的切削及磨生产加工,属现阶段最优势的磨削产品。
有关切削液的配方研究水基切削液随有着冷却和清洗性能,但润滑和防锈性能差,所以使用被限制。
以松香、顺酐和多元胺等原料合出了非离子表面活性剂H,同时以油酸和三乙醇胺为原料合出油酸三乙醇胺酯,经实用证实:以非离子表面活性剂H和油酸三乙醇胺酯等复合配置而成的水基切削液,有着优质的润滑性、防锈性、冷却性和清洗性。
是水基切削液的重大成就。
随着当代机械工业的发展许多较难加工的材料加工系数也在提升。
基于这些原因使得切削生产加工过程中的摩擦力、摩擦热大幅度提高,这就要求金属加工液有着更佳的润滑、冷却、清洗、防锈性能,以便于获得理想的生产加工表面。
矿物润滑油的润滑、防锈性能优越,但冷却、清洗性能差;乳化液和水基切削液的冷却、清洗性能优质,但润滑、防锈性能差。
水基切削液除有着乳化液的所有性能外,其润滑、冷却、防锈性能亦达到或超过乳化液的标准要求。
因此水基切削液已成为国内外机械加工中提高生产加工性能的发展方向[l]。
在水基切削液中加入油性添加剂和极压添加剂,是改进水基切削液润滑和防锈性能的有效途径。
切削液配方1、透明水溶性切削液配方(%)乙二醇65.8; 四硼酸钠3.0;偏硅酸钠1.0;磷酸钠0.2;水余量。
本液用于结构钢的车削、研磨和钻孔,使用时用水稀释3倍。
2、乳化切削油配方(%)(1)石油磺酸钠13;聚氧乙烯烷基酚醚(OP-10)6.5;氯化石蜡10~30;环烷酸铅5;三乙醇胺油酸皂2.5;高速机械油(5号)余量。
全合成切削液配方概述全合成切削液是一种广泛应用于机械加工领域的液体。
它具有优异的冷却性能、润滑性能和防锈性能,可显著提高切削过程的效率和精度,并延长机械设备的使用寿命。
本文将介绍一种常用的全合成切削液配方,并提供详细的制作步骤。
配方以下是本文推荐的全合成切削液配方:•85%的去离子水•10%的润滑剂•2%的防锈剂•1%的抗菌剂•2%的乳化剂材料准备在制作全合成切削液之前,您需要准备以下材料:•去离子水:去离子水具有较高的纯度,可用于冷却和稀释其他材料。
•润滑剂:润滑剂具有优良的润滑性能,可减少切削过程中的摩擦和磨损。
•防锈剂:防锈剂可防止切削设备因液体中的水分而产生生锈。
•抗菌剂:抗菌剂可防止切削液中的细菌和微生物滋生。
•乳化剂:乳化剂可使各种成分均匀分散并保持稳定的乳化状态。
制作步骤请按照以下步骤制作全合成切削液:1.准备一个清洁的容器,容量应根据所需切削液的量进行选择。
2.向容器中添加85%的去离子水。
确保水的纯度较高,以确保切削液质量的稳定性。
3.向容器中加入10%的润滑剂。
您可以根据具体需求选择适合的润滑剂,例如矿物油或合成润滑剂。
4.慢慢加入2%的防锈剂,确保充分混合。
5.添加1%的抗菌剂,以防止切削液中滋生细菌和其他微生物。
6.最后加入2%的乳化剂,用来保持各成分的均匀分散。
7.搅拌容器内的切削液,确保所有成分充分混合均匀。
8.检查切削液的质量,并进行必要的调整。
您可以根据实际需要调整各成分的比例。
使用建议•在使用全合成切削液之前,请先将机械设备彻底清洗干净,以避免旧液体对新液体的影响。
•在切削过程中,确保切削液与切削区域充分接触,以提供最佳的冷却和润滑效果。
•定期检查切削液的质量,并进行必要的调整和更换。
结论全合成切削液是一种应用广泛的液体,它具有优异的性能和效果。
通过使用上述配方和制作步骤,您可以轻松制作出一种高质量的全合成切削液。
在使用过程中,请注意切削液的质量和使用建议,以确保切削过程的效率和安全性。
切削液配方及制作方法
切削液是在切削加工中用于冷却、润滑和清洁的液体。
它的配方和制作方法可能因不同的切削工艺和材料而有所差异。
以下是一种常见的切削液配方及制作方法:
配方:
水:占配方总量的60-90%
切削油或切削液添加剂:占配方总量的10-40%
防锈剂:根据需要,一般添加量为1-5%
辅助添加剂:如抗菌剂、氧化剂等,根据需要适量添加。
制作方法:
1.准备一个容器或桶,容量根据实际需求选择。
2.先将适量的水倒入容器中,按照配方中的比例计算。
3.添加切削油或切削液添加剂,可以根据需要的切削性能和润滑性能进行调整。
搅拌均匀。
4.添加防锈剂,这有助于防止切削液在使用过程中受到氧化和腐蚀的影响。
搅拌均匀。
5.根据需要,适量添加辅助添加剂,如抗菌剂、氧化剂等。
搅拌均匀。
6.进一步搅拌切削液混合物,确保各添加剂充分
溶解和均匀分布。
7.最后得到的切削液可根据需要进行过滤和净化,以消除杂质和保持切削液的清洁度。
切削液参考配方用途适用于玻璃、树脂玻璃、光学玻璃、平板玻璃、相机镜片、眼镜镜片、蓝宝石玻璃、磁铁、石英光学制品、高档大理石、极品花岗岩、陶瓷晶片、电视机录像机显像管玻璃的切削、切割、磨削工艺的润滑防锈冷却.性能特点1.良好的清洗渗透性能,可防止工具磨具钝化,对磨具具有良好的自锐作用,提高金刚石工具的切削力,延长金刚石工具的使用寿命,缩短单个工件加工时间;2.突出的润滑性能,明显降低切削工件时产生的噪音,避免切削工件时火花现象,减少研磨划痕的出现,明显改善加工工件的表面质量,大幅度提高工件的光洁度。
3.可有效抑制各种因素对玻璃的腐蚀性危害;4.良好的无泡沫性能,极佳的碎屑沉降功能;5.内含丰富的皮肤保养剂,不易伤皮肤6.良好的防锈性能,抗腐臭性能,产品稳定性好,使用寿命长;7.水性透明配方,工作液具有极高的透明度与清洁度8.水性环保产品,独特的洗涤清洁性能,杂油漂浮于冷却液之上,容易清理;9.性能温和,不易使机床油漆脱落。
理化指标项目指标外观亮黄透明液体PH >7比重>气味无味防锈性能(35℃,云清试片,加速锈蚀,周期)144抗磨润滑实验通过使用方法1.使用新鲜水质或蒸馏水稀释使用;2.建议使用浓度:10—20%注意事项1.保持切削液的清洁,禁止混入金属切屑、机油、线毛等杂物;2.禁止用工作液洗手、洗抹布;严禁食用;3.远离儿童存放。
编辑本段切削液参考配方组份投料量(g/L)甘油2%~3%二乙二醇丁醚4%~5%三乙醇胺5%~6%65014%~5%NP-103~5%乌洛托品1%~2%亚硝酸钠4%~5%水余量组份名称投料量(g/L)矿物油4%~10%妥尔油1~3%二乙二醇4%~5%三乙醇胺5%~6%二乙醇胺1~4%AEO-93%~5%NP-103~5%乙二胺四乙醇1%~2%有机硅消泡剂1~2%亚硝酸钠4%~5%水余量编辑本段切削液十大优点一.优良的防锈性能(防锈时间三个月以上)二.溶液碧绿透明,具有良好的可见性,特别适合数控机床,加工中心等现代加工设备上使用。
切削液配方经过总结得出4种常见的切削液配方:全合成切削液、乳化切削油、防锈极压乳化液还有其他的一些切削油。
每种切削液在制作配制工艺上又有不同的方法,具体参数和配制比例如下:
1、全合成切削液
配方1(%)
乙二醇65.8
四硼酸钠3.0
偏硅酸钠1.0
磷酸钠0.2
水余量。
本液用于结构钢的车削、研磨和钻孔,使用时用水稀释3倍。
2、乳化切削油
配方1(%)
T702 13
OP-10)6.5
S52 10~30
环烷酸铅5
三乙醇胺油酸皂2.5
高速机械油(5号)余量
本油用于金属加工的挤压、车、钻等到工序,使用浓度为本乳化油的5%~30%.。
缺点是含P、S、Cl
配方2(%)
妥尔油酸钠盐4.5~5.5
石油酸钠盐4.5~5.5
C1-4合成脂肪酸2.5~4
聚乙二醇1.5
工业机械油余量。
3、防锈极压乳化油
配方1(%)
氯化石蜡10
硫化油酸9
石油磺酸钡20
油酸2
三乙醇胺5
机械油(10号)余量。
本油主要用于重载切削加工,可代替植物油及硫化切削油。
以20%的浓度使用。
防锈性能良好。
水溶性切削液参考配方组成,技术工艺及开发导读:本文详细介绍了水溶性切削液的背景,分类,配方等等,需要注意的是,本文中所列出配方表数据经过修改,如需要更详细的内容,请与我们的技术工程师联系。
水溶性切削液是由极压剂、防锈剂、矿物油及多种表面活性剂,经科学方法调制而成的新一代半合成微乳型水溶性切削液。
苏州禾川化学引进国外尖端配方解析技术,致力于水溶性切削液成分分析,配方还原,研发外包服务,为切削液相关企业提供一整套配方技术解决方案。
1.背景切削液在机械加工领域扮演重要角色,应用非常广泛。
然而,切削液被广泛应用于机械加工行业,给人类创造巨大的效益的同时,也给人类生存环境带来了极大的问题。
目前金属切削加工将向高速、强力和高精度方向发展,现代苛刻的加工条件对切削液的质量也提出了更高的要求。
因此,研究和开发对人类和环境友好的高性能切削液是必然的趋势。
2.金属加工液的分类在金属加工作业中,切削油基本上可分为油性切削油、水溶性切削油两大类。
金属加工液的作用主要是:冷却作用,润滑作用,清洗作用,防锈作用,腐蚀保护。
2.1油性切削油油性切削油一般多以低粘度矿物油为基础油,再与其他添加剂在一定的条件下调合制成,使用时不需要再用水稀释,也称为非可溶性油。
油性切削油一般而言润滑性相对较好,使用寿命长,防锈性较好、对皮肤刺激较小,但是在高速加工,温度较高的条件下有可能产生较大的烟雾,严重时可能发生着火的现象。
高粘度油较稠密,分子较大,有较佳的润滑性及较大的金属表面隔离能力,但是流动性及冷却性不如低粘度油,一般用于低速加工及加工负荷较高的场合,如冲压、拉拔、冷镦等成型加工场合。
2.2水溶性切削油(又称乳化液)一般水溶性切削油为浓缩液,使用时再依需要比例加水稀释,又称可溶性油。
稀释后的水溶性切削油称之为乳化液,因其外观酷似肥阜溶液,工厂里有人称之为肥阜水。
水溶性切削油的基本组成为矿物油、表面活性剂、防腐蚀剂、防锈添加剂、水与其它添加剂。
微乳切削液
配方:
变压器油 20%
司苯80 4%
石油磺酸钠 4%
环烷酸钾 8%
油酸钠 8%
蓖麻油酸 4%
OP-10 4.5%
十二醇 0.5%
杀菌剂 0.2%
水 46%
工艺:
1. 油酸钠的合成:选工业油酸与NaOH按5:2的比例反应,先将油酸升温至70度,然后缓慢加入50%的NaOH溶液缓慢加入到油酸当中,恒温在70—75度,保温反应15min。
2. 环烷酸钾的合成:选工业环烷酸与KOH按5:2的比例反应,先加温环烷酸至80度,然后将50%的KOH缓慢加入到环烷酸中,保持温度在80-85度,恒温反应30min。
3. 将变压器油升温至70度,同时加入石油磺酸钠和司苯80,恒温搅拌10min,混匀,然后将已合成好了的油酸钠和环烷酸钾加入到溶液中,搅拌至溶液透明,然后加入水,再加入
蓖麻油酸,恒温在70-75度,边搅拌边升温,然后加入OP-10,和十二醇,搅拌15min,至溶液均匀透明。
自然冷却,溶液仍然均匀透明。
试验结束后,取钢片和铜片做防锈试验,看防锈效果。
备注:
在试验的过程中,可能因为操作时,温度的控制和添加剂加入后反应不充分而导致做出来的效果不理想,如遇到此问题请及时和我联系。
随着铝合金产品在大家日常的工作生活中的应用,这种类型的切削液也开始成为各种铝合金制品厂家的必需品。
而对于很多厂家来说,如果所有需要的切削液都要进行购买,那成本无疑是较大的。
所以自己进行配置,自然也是一个较好的选择。
本次就分享这类切削液的配方信息,希望对大家有所帮助。
一、主要成分
氯化石蜡、硫化油酸、石油磺酸钡、油酸、三乙醇胺、机械油。
二、具体含量
氯化石蜡在其中所起的作用就是作阻燃剂和聚氯乙烯辅助增塑剂。
在进行配置的时候可以将计量的液体石蜡加入反应釜中,在搅拌下滴加氯化亚砜,回流5~7h后,常压回收过量的氯化亚砜。
用水、NaOH水溶液依次洗涤减压脱水至含水量小于2%,出料为成品。
石油磺酸钡在配置的时候需要根据不同的使用条件一般添加量在1-10%。
适用于防锈油脂中作防锈剂,如配制置换型防锈油、工序间防锈油、封存用油和润滑防锈两用油及防锈脂。
油酸在配置的时候,多核定钙、氨、铜,测定镁、硫等。
三乙醇胺含量在80%以上,其余含有1.0%以下的水,2.5%以下的乙醇胺和15%的二乙醇胺以及少量的聚乙二醇等杂质。
在进行配置的时候尽量用水蒸气蒸馏除去乙醇胺,加入氢氧化钠使三乙醇胺成碱金属盐而析出,分离后中和,再进行减压蒸馏得纯品。
机械油通常只加抗氧化添加剂,分别用于纺织机械锭子、普通机床等一般机械的润滑,按50℃运动粘度分牌号。
南京坦斯特润滑油有限公司生产石油磺酸钠、切削液浓缩液、乳化油及乳化油复合剂、7019缓蚀剂、防冻液添加剂、油溶性、水溶性防锈剂、油溶性铜缓蚀添加剂、消泡剂、杀菌剂、工业清洗剂等产品,拥有完整、科学的质量管理体系,有需要的可以进行信息咨询。
一种全合成切削液配方
1 全合成切削液的特性
全合成切削液是一种合成性润滑油,它使用合成基础油(经过改
性油或环烷烃)生产而成。
因为它含有广泛的防腐剂和辅助成分,比
如抗磨损添加剂和氧化阻止剂,因此其具有良好的润滑性、防腐影响、耐热性、抗锈性等优点。
2 构成全合成切削液的配方
全合成切削液由以下几种不同油类构成:
(1)基础油:合成矿物油、石脑油或环烷烃都可以作为基础油,
以保证润滑质量。
(2)添加剂:包括抗磨剂、氧化阻止剂、抗腐蚀剂以及抗氧化剂等,可以帮助润滑油保持其良好的润滑性和耐热性。
(3)溶剂:用来降低润滑剂的粘度,使其便于处理。
3 全合成切削液的使用
全合成切削液可以用于车床、铣床、钻床等的切削加工,它可以
避免机器因热量变化而晃动、卡夹等现象,并且还可以有效降低振动
等机械噪声,减少工件弯曲等问题,提高机器效率。
切削液配方1、透明水溶性切削液配方1(%)透明水溶性切削液乙二醇 65.8;四硼酸钠 3.0;偏硅酸钠 1.0;磷酸钠 0.2;水余量。
本液用于结构钢的车削、研磨和钻孔,使用时用水稀释3倍。
……共三种配方。
2、乳化切削油配方1(%)石油磺酸钠 13;聚氧乙烯烷基酚醚(OP-10) 6.5;氯化石蜡 10~30;环烷酸铅 5;三乙醇胺油酸皂 2.5;高速机械油(5号)余量。
本油用于金属加工的挤压、车、钻等到工序,使用浓度为本乳化油的5%~30%.。
配方2(%)妥尔油酸钠盐 4.5~5.5;石油酸钠盐 4.5~5.5;C1-4合成脂肪酸 2.5~4;聚乙二醇 1.5;工业机械油余量。
……共五种配方。
3、防锈极压乳化油配方1(%)氯化石蜡 10;硫化油酸 9;石油磺酸钡 20;油酸 2;三乙醇胺 5;机械油(10号)余量。
本油主要用于重载切削加工,可代替植物油及硫化切削油。
以20%的浓度使用。
防锈性能良好。
……共两种配方。
4、其他切削液配方1(份)硫化切削油硫化棉子油 500;棉子油 1350;硫磺 70;机械油(10号) 2200.。
配方2……共有四种配方。
切削液的配方研究:水基切削液具有优良的冷却和清洗性能,但润滑和防锈性能差,因而应用范围受到限制。
以松香、顺酐和多元胺等原料合成了非离子表面活性剂H,同是以油酸和三乙醇胺为原料合成油酸三乙醇胺酯,经实用证明:以非离子表面活性剂H和油酸三乙醇胺酯等复合配制而成的水基切削液,具有优良的润滑性、防锈性、冷却性和清洗性。
是水基切削液的重大突破。
现代机械加工向高速、强力、精密方向发展,超硬、超强度等难加工材料的发展也使切削加工的难度日益增加。
这两方面的原因导致切削加工过程中的摩擦力、摩擦热大幅度提高,这就要求金属加工液具有更好的润滑、冷却、清洗、防锈性能,以便获得理想的加工表面。
矿物润滑油的润滑、防锈性能优越,但冷却、清洗性能差;乳化液和水基切削液的冷却、清洗性能优良,但润滑、防锈性能差。