最新数学建模的常见类型
- 格式:doc
- 大小:67.00 KB
- 文档页数:8
数学建模常用算法和模型全集数学建模是一种将现实世界的问题转化为数学问题,并通过建立数学模型来求解的方法。
在数学建模中,常常会用到各种算法和模型,下面是一些常用的算法和模型的全集。
一、算法1.线性规划算法:用于求解线性规划问题,例如单纯形法、内点法等。
2.非线性规划算法:用于求解非线性规划问题,例如牛顿法、梯度下降法等。
3.整数规划算法:用于求解整数规划问题,例如分支定界法、割平面法等。
4.动态规划算法:用于求解具有最优子结构性质的问题,例如背包问题、最短路径问题等。
5.遗传算法:模拟生物进化过程,用于求解优化问题,例如遗传算法、粒子群算法等。
6.蚁群算法:模拟蚂蚁寻找食物的行为,用于求解优化问题,例如蚁群算法、人工鱼群算法等。
7.模拟退火算法:模拟固体退火过程,用于求解优化问题,例如模拟退火算法、蒙特卡罗模拟等。
8.蒙特卡罗算法:通过随机抽样的方法求解问题,例如蒙特卡罗模拟、马尔科夫链蒙特卡罗等。
9.人工神经网络:模拟人脑神经元的工作原理,用于模式识别和函数逼近等问题,例如感知机、多层感知机等。
10.支持向量机:用于分类和回归问题,通过构造最大间隔超平面实现分类或回归的算法,例如支持向量机、核函数方法等。
二、模型1.线性模型:假设模型的输出与输入之间是线性关系,例如线性回归模型、线性分类模型等。
2.非线性模型:假设模型的输出与输入之间是非线性关系,例如多项式回归模型、神经网络模型等。
3.高斯模型:假设模型的输出服从高斯分布,例如线性回归模型、高斯朴素贝叶斯模型等。
4.时间序列模型:用于对时间序列数据进行建模和预测,例如AR模型、MA模型、ARMA模型等。
5.最优化模型:用于求解优化问题,例如线性规划模型、整数规划模型等。
6.图论模型:用于处理图结构数据的问题,例如最短路径模型、旅行商问题模型等。
7.神经网络模型:用于模式识别和函数逼近等问题,例如感知机模型、多层感知机模型等。
8.隐马尔可夫模型:用于对具有隐藏状态的序列进行建模,例如语音识别、自然语言处理等。
例谈高中数学建模中的几种常见类型
高中数学建模是一种将数学理论应用于实际问题的方法,它可以帮助学生更好地理解数学知识,并且可以帮助学生更好地解决实际问题。
高中数学建模中有几种常见的类型,下面我们就来看看它们分别是什么。
首先,有线性建模。
线性建模是一种将实际问题转换为线性方程组的方法,它可以帮助学生更好地理解线性方程组的概念,并且可以帮助学生更好地解决实际问题。
其次,有函数建模。
函数建模是一种将实际问题转换为函数的方法,它可以帮助学生更好地理解函数的概念,并且可以帮助学生更好地解决实际问题。
再次,有概率建模。
概率建模是一种将实际问题转换为概率模型的方法,它可以帮助学生更好地理解概率模型的概念,并且可以帮助学生更好地解决实际问题。
最后,有统计建模。
统计建模是一种将实际问题转换为统计模型的方法,它可以帮助学生更好地理解统计模型的概念,并且可以帮助学生更好地解决实际问题。
以上就是高中数学建模中的几种常见类型,它们可以帮助学生更好地理解数学知识,并且可以帮助学生更好地解决实际问题。
通过学习和使用这些建模方法,学生可以更好地理解数学知识,并且可以更好地解决实际问题。
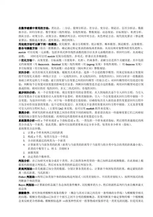
在数学建模中常用的方法:类比法、二分法、量纲分析法、差分法、变分法、图论法、层次分析法、数据拟合法、回归分析法、数学规划(线性规划,非线性规划,整数规划,动态规划,目标规划)、机理分析、排队方法、对策方法、决策方法、模糊评判方法、时间序列方法、灰色理论方法、现代优化算法(禁忌搜索算法,模拟退火算法,遗传算法,神经网络)。
用这些方法可以解下列一些模型:优化模型、微分方程模型、统计模型、概率模型、图论模型、决策模型。
拟合与插值方法(给出一批数据点,确定满足特定要求的曲线或者曲面,从而反映对象整体的变化趋势):matlab可以实现一元函数,包括多项式和非线性函数的拟合以及多元函数的拟合,即回归分析,从而确定函数;同时也可以用matlab实现分段线性、多项式、样条以及多维插值。
在优化方法中,决策变量、目标函数(尽量简单、光滑)、约束条件、求解方法是四个关键因素。
其中包括无约束规则(用fminserch、fminbnd实现)线性规则(用linprog实现)非线性规则、(用fmincon实现)多目标规划(有目标加权、效用函数)动态规划(倒向和正向)整数规划。
回归分析:对具有相关关系的现象,根据其关系形态,选择一个合适的数学模型,用来近似地表示变量间的平均变化关系的一种统计方法(一元线性回归、多元线性回归、非线性回归),回归分析在一组数据的基础上研究这样几个问题:建立因变量与自变量之间的回归模型(经验公式);对回归模型的可信度进行检验;判断每个自变量对因变量的影响是否显著;判断回归模型是否适合这组数据;利用回归模型对进行预报或控制。
相对应的有线性回归、多元二项式回归、非线性回归。
逐步回归分析:从一个自变量开始,视自变量作用的显著程度,从大到地依次逐个引入回归方程:当引入的自变量由于后面变量的引入而变得不显著时,要将其剔除掉;引入一个自变量或从回归方程中剔除一个自变量,为逐步回归的一步;对于每一步都要进行值检验,以确保每次引入新的显著性变量前回归方程中只包含对作用显著的变量;这个过程反复进行,直至既无不显著的变量从回归方程中剔除,又无显著变量可引入回归方程时为止。
2023年全国数学建模的题目类型总结随着人工智能和大数据时代的到来,数学建模作为一种重要的学科交叉思维方式,在学术界和工业界都扮演着重要的角色。
2023年全国数学建模比赛将会涉及到哪些题目类型呢?这个问题一定会让许多学子和老师们思考。
通过全面评估,我们可以了解到,2023年全国数学建模的题目类型总结包括但不限于以下几种类型:1. 数据分析与处理数据分析与处理是数学建模中一个非常重要的环节。
在实际的工程和科学问题中,我们往往需要面对大量的数据,需要通过分析和处理这些数据来得出结论。
2023年全国数学建模的题目中,很有可能会涉及到需要对大量数据进行分析和处理的情况。
这就需要选手们具备较强的数据分析和处理能力,能够熟练运用统计学方法和数学模型,处理各种类型的数据,并最终得出结论。
2. 数学模型的建立与求解数学模型的建立与求解是数学建模比赛中的重中之重。
选手们需要根据实际情况,选择合适的数学模型来描述问题,并且需要能够有效地求解这些数学模型。
2023年全国数学建模的题目中,可能会涉及到需要建立新的数学模型来描述现实问题,需要选手们具备较强的抽象思维能力和逻辑推理能力,能够构建出符合实际情况的数学模型,并且能够有效地求解这些数学模型。
3. 数学建模在工程和科学中的应用数学建模是一种非常重要的思维方式,它在工程和科学中有着广泛的应用。
2023年全国数学建模的题目可能会涉及到需要选手们能够将数学建模方法应用到实际的工程和科学问题中,例如物流优化、交通规划、环境保护等领域。
这就需要选手们对相关领域有着较为深入的了解,能够将数学建模方法有效地应用到实际问题中。
总结回顾2023年全国数学建模的题目类型总结,涉及到数据分析与处理、数学模型的建立与求解,以及数学建模在工程和科学中的应用等多个方面。
选手们在备赛过程中,需要多方面提升自己的数学建模能力,尤其需要具备较强的数据分析与处理能力、数学模型建立与求解能力,以及数学建模在工程和科学中的应用能力。
2常用的建模方法
(I)初等数学法。
主要用于一些静态、线性、确定性的模型。
例如,席位分配问题,学生成绩的比较,一些简单的传染病静态模型。
(2)数据分析法。
从大量的观测数据中,利用统计方法建立数学模型,常见的有:回归分析法,时序分析法。
(3)仿真和其他方法。
主要有计算机模拟(是一种统计估计方法,等效于抽样试验,可以离散系统模拟和连续系统模拟),因子试验法(主要是在系统上做局部试验,根据试验结果进行不
断分析修改,求得所需模
型结构),人工现实法(基于对系统的了解和所要达到的目标,人为地组成一个系统)。
(4)层次分析法。
主要用于有关经济计划和管理、能源决策和分配、行为科学、军事科学、军事指挥、运输、农业、教育、人才、医疗、环境等领
域,以便进行决策、评价、分析、预测等。
该方法关键的一步是建立层次结
构模型。
建模思想应用的常见类型归类点石成金数学建模思想是人类用数学知识探索自然和实际应用的一种最有效的方法,也是数学应用于科技和社会的最基本途径;它是对现象和过程进行合理的抽象和量化,然后用数学知识进行模拟和验证的一种模式化思维;初中数学建模,就是用初中所学的数学知识在数学和实际问题之间构建一个桥梁,便于把实际问题用数学问题表示出来,这个桥梁就是数学模型,构建这个桥梁的思维方法就是数学建模思想.典型例题剖析例.为解决楼房之间的挡光问题,某地区规定:两幢楼房间的距离至少为40米,中午12时不能挡光.如图,某旧楼的一楼窗台高1米,要在此楼正南方40米处再建一幢新楼.已知该地区冬天中午12时阳光从正南方照射,并且光线与水平线的夹角最小为30°,在不违反规定的情况下,请问新建楼房最高米.(结果精确到1米.√3≈1.732,√2≈1.414)分析:在不违反规定的情况下,需使阳光能照到旧楼的一楼;据此构造Rt△DCE,其中有CE=30米,∠DCE=30°,解三角形可得DE的高度,再由DB=BE+ED可计算出新建楼房的最高高度.解:过点C作CE⊥BD于E.∵AB=40米,∴CE=40米,∵阳光入射角为30°,∴∠DCE=30°,在Rt△DCE中tan∠DCE=DECE.∴DE40=√33,∴DE=40×√33=40√33米,∵AC=BE=1米,∴DB=BE+ED=1+40√33=3+40√33≈24米.答:新建楼房最高约为24米.故答案为:24分类训练类型1建立方程模型求几何图形面积1.将两张完全相同的矩形纸片ABCD,矩形纸片FBED按如图方式放置,BD为重合的对角线.重叠部分为四边形DHBG.(1)试判断四边形DHBG为何种特殊的四边形,并说明理由;(2)若四边形DHBG的面积为15,AD=3,求AB的长.分析:(1)根据矩形的性质得出∠A=∠E=90°,AD=ED,AB=EB,根据全等三角形的判定得出△DAB≌△DEB,根据全等三角形的性质得出∠ABD=∠EBD,求出DH=BH,再根据菱形的判定推出即可;(2)根据菱形的性质和已知菱形的面积求出BH,求出DH=BH=5,根据勾股定理求出AH,再求出答案即可.类型2建立几何模型解释生活中现象2.如图所示,一根长2a的木棍(AB),斜靠在与地面(OM)垂直的墙(ON)上,设木棍的中点为P,若木棍A端沿墙下滑,且B端沿地面向右滑行.请判断木棍滑动的过程中,点P到点O的距离变化(用“发生”或“不发生”填空).理由是。
数学建模问题类型数学建模是将现实问题抽象为数学模型,并通过数学方法来解决问题的一种方法。
数学建模问题可以分为以下几类:1.优化问题:优化问题是指在一定的约束条件下,找到一个或一组目标函数的最优解。
常见的优化问题有线性规划、整数规划、非线性规划等。
例如,为了降低成本,物流公司需要确定最佳的配送路线;为了提高效益,企业需要确定最佳的生产计划等。
2.线性问题:线性问题是指目标函数和约束条件都是线性的数学模型。
线性问题可以用线性代数的方法求解,例如线性规划、线性回归等。
例如,确定各个变量之间的线性关系,进行趋势预测和预测,优化线性系统等。
3.非线性问题:非线性问题是指目标函数和约束条件为非线性的数学模型。
非线性问题具有复杂性和多样性,常见的有非线性规划、非线性回归等。
例如,以金融领域为例,股票价格预测和选择最佳投资组合等问题都涉及到非线性函数的建模和解决。
4.离散问题:离散问题是指问题中的变量是离散的,而不是连续的。
离散问题的建模常常使用图论、组合数学等方法。
例如旅行推销员问题、资源分配问题等都是离散问题。
5.动态问题:动态问题是指问题中的变量随时间的变化而变化,需要建立动态模型来描述其演化过程。
动态问题通常使用微分方程、差分方程等方法建模。
例如天气预测问题,经济增长预测问题等。
6.随机问题:随机问题是指问题中存在不确定性因素,需要使用概率和统计的方法进行建模和分析。
随机问题解决的方法包括蒙特卡洛模拟、马尔可夫链等。
例如,对于风险评估、投资选择、信用评级等问题,常常需要考虑不确定因素。
7.多目标问题:多目标问题是指问题中存在多个相互矛盾的目标函数,需要找到一个权衡各目标之间的最优解。
多目标问题的解决方法包括帕累托最优解法、权衡法等。
例如,在城市规划中,需要考虑交通、环境、人口等多个因素的影响。
总之,数学建模问题类型多种多样,涵盖了数学的各个分支领域,也与实际应用息息相关。
在实际应用中,常常需要对多种问题类型进行综合分析和解决。
数学建模国赛题型分类(一)数学建模国赛题型分类1. 题型分类概述数学建模国赛题型可以按照不同的角度进行分类。
以下是一些常见的分类方式:2. 根据问题类型分类•优化问题:此类型问题通常要求找到使某个目标函数取得最大(或最小)值的参数组合或方案,如最优路线、最大利润等。
•拟合问题:该类型问题要求根据已知数据拟合出一个数学模型,以预测未知数据或了解数据的规律,常见的有线性回归、曲线拟合等。
•方程求解:此类型问题通常给出一个方程或一组方程,要求求出满足方程的未知数,涉及到解方程、求根等内容。
•统计推断:此类型问题要求根据已有的数据进行统计分析,通过样本推断总体或从总体推断样本,如假设检验、置信区间估计等。
•随机模拟:该类型问题通常要求使用随机数模拟现实中的某种行为或过程,以得到一些近似结果,如蒙特卡洛方法等。
•网络流问题:此类型问题通常要求在一个有向图中找到最大(或最小)流量路径,如最小割问题、匹配问题等。
3. 根据数学工具分类•微分方程:涉及到微分方程的建模问题,如传热问题、扩散问题等。
•离散数学:使用离散数学工具解决的问题,如图论问题、组合优化问题等。
•线性代数:使用线性代数的方法解决的问题,如矩阵运算、特征值分析等。
•概率论与数理统计:涉及到概率论和数理统计的建模问题,如随机过程、回归分析等。
4. 根据应用领域分类•物理建模:针对物理问题的建模,如力学问题、电磁问题等。
•经济建模:针对经济学问题的建模,如供需关系、经济增长等。
•环境建模:针对环境问题的建模,如气候变化、生态系统模拟等。
•社会建模:针对社会问题的建模,如人口增长、社交网络模拟等。
5. 根据问题的复杂程度分类•简单问题:此类型问题相对较简单,通常只需要使用基本的数学工具和少量的数学知识进行建模和求解。
•复杂问题:此类型问题涉及到较多的数学工具和较深的数学原理,通常需要综合运用多个数学领域的知识进行建模和求解。
以上是一些常见的数学建模国赛题型分类,不同的分类方式可以根据具体的题目要求和内容进行灵活运用。
数模竞赛13种建模方法你掌握了几个
随着时代的变迁和科技的进步,数据分析和建模已成为当今比赛领域
的热门课题。
数据建模技术比赛中用到的模型有很多。
以下是常用的13
种数据建模方法:
1、线性回归:基于线性模型的数据建模,主要用来预测一个变量与
另一个变量的依赖关系。
2、逻辑回归:也称为分类回归,它是一种二元分类模型,可以用来
预测输入变量的值和输出变量的分类。
3、决策树:通过计算每个属性的信息增益,建立起决定变量的各个
分支,从而建立起决策树的模型。
4、贝叶斯分类:基于贝叶斯定理,它是一种监督学习模型,可以用
来预测输入数据的值和输出分类。
5、K近邻:以其中一特征的值为准,与其周围的K个样本进行比较,得出其对应的分类。
6、支持向量机:SVM是一种监督学习模型, can建立在带有高斯核
的假设基础上,用来预测输入变量的值和输出变量的分类。
7、感知机:它是一种用来处理二元分类任务的线性分类器,它有一
个输入层和一个输出层,它分类输入的数据,返回结果的类。
8、AdaBoost:基于弱分类器的而提升算法。
它把弱分类器结合起来,形成一个更强大的分类器。
建模的5种类型
建模是指通过建立数学模型来描述和分析实际问题的过程。
以下是五种常见的建模类型:
1. 统计建模:利用统计学原理和方法对数据进行分析和建模,以揭示数据中的模式、关系和趋势。
2. 机器学习建模:使用机器学习算法构建模型,使计算机能够从数据中自动学习并进行预测或分类。
3. 数学建模:应用数学理论和方法来构建模型,用于描述和解释物理、工程、经济等领域中的现象和过程。
4. 模拟建模:通过模拟实际系统或过程的行为来建立模型,以预测和分析其性能和结果。
5. 可视化建模:使用可视化工具和技术来创建模型,以帮助人们更好地理解和沟通复杂的信息。
应用性问题中常见的数学建模【摘要】数统计、格式要求等。
谢谢!在解决实际应用性问题时,数学建模是一个重要的工具。
本文将介绍常见的数学建模方法,包括线性规划模型、整数规划模型、图论模型、动态规划模型和概率模型。
通过这些建模方法,我们可以有效地分析和解决各种实际问题。
结合实际情况进行灵活应用是数学建模的关键,不同类型的数学建模适用于不同类型的应用性问题。
数学建模在解决实际问题中起着重要作用,并且为决策提供了有力的支持。
通过数学建模,我们可以更好地理解问题的本质、优化决策方案,并提高解决问题的效率和准确性。
掌握不同类型的数学建模方法对于解决实际问题具有重要意义。
【关键词】数学建模、应用性问题、线性规划、整数规划、图论、动态规划、概率、实际问题、重要作用、灵活应用1. 引言1.1 应用性问题中常见的数学建模应用性问题中常见的数学建模指的是将实际生活中的问题抽象化为数学形式,并通过数学方法进行求解和分析的过程。
数学建模可以帮助人们更好地理解和解决各种实际问题,包括工程、经济、环境等领域的相关问题。
在现实生活中,人们遇到的问题往往是复杂多样的,而数学建模能够帮助我们系统地分析和解决这些问题。
数学建模的过程通常包括问题的定义、建立数学模型、模型求解和结果的分析等步骤。
通过数学建模,我们可以利用数学工具和方法对问题进行深入分析,并找到最优解或者最优策略。
在实际应用中,数学建模多种多样,包括线性规划模型、整数规划模型、图论模型、动态规划模型、概率模型等。
通过数学建模,我们可以更好地理解实际问题的本质,为决策提供科学依据。
数学建模在解决实际问题中起着重要作用,不同类型的数学建模适用于不同类型的应用性问题,同时数学建模需要结合实际情况进行灵活应用。
数学建模的发展将为人类社会的进步和发展提供更多可能性和机会。
2. 正文2.1 线性规划模型线性规划模型是一种常见的数学建模方法,它在解决各种应用性问题中都具有重要作用。
在线性规划模型中,我们需要定义一个目标函数以及一组约束条件,通过最大化或最小化目标函数来找到最优解。
数学建模算法汇总数学建模常用的算法分类全国大学生数学建模竞赛中,常见的算法模型有以下30种:1.最小二乘法2.数值分析方法3.图论算法4.线性规划5.整数规划6.动态规划7.贪心算法8.分支定界法9.蒙特卡洛方法10.随机游走算法11.遗传算法12.粒子群算法13.神经网络算法14.人工智能算法15.模糊数学16.时间序列分析17.马尔可夫链18.决策树19.支持向量机20.朴素贝叶斯算法21.KNN算法22.AdaBoost算法23.集成学习算法24.梯度下降算法25.主成分分析26.回归分析27.聚类分析28.关联分析29.非线性优化30.深度学习算法一、线性回归:用于预测一个连续的输出变量。
线性回归是一种基本的统计学方法,用于建立一个自变量(或多个自变量)和一个因变量之间的线性关系模型,以预测一个连续的输出变量。
这个模型的形式可以表示为:y = β0 + β1x1 + β2x2 + ... + βpxp + ε其中,y 是因变量(也称为响应变量),x1, x2, ..., xp 是自变量(也称为特征变量),β0,β1,β2, ...,βp 是线性回归模型的系数,ε 是误差项线性回归的目标是找到最优的系数β0, β1, β2, ...,βp,使得模型预测的值与真实值之间的误差最小。
这个误差通常用残差平方和来表示:RSS = Σ (yi - ŷi)^2其中,yi 是真实的因变量值,ŷi 是通过线性回归模型预测的因变量值。
线性回归模型的最小二乘估计法就是要找到一组系数,使得残差平方和最小。
线性回归可以通过多种方法来求解,其中最常用的方法是最小二乘法。
最小二乘法就是要找到一组系数,使得残差平方和最小。
最小二乘法可以通过矩阵运算来实现,具体地,系数的解可以表示为:β = (X'X)^(-1)X'y其中,X 是自变量的矩阵,包括一个截距项和所有自变量的值,y 是因变量的向量。
线性回归在实际中的应用非常广泛,比如在金融、医学、工程、社会科学等领域中,都可以使用线性回归来预测和分析数据。
新课标下初中数学建模的常见类型汕头市澄海溪南中学 陈耀盛全日制义务教育数学课程标准对数学建模提出了明确要求,标准强调“从学生以有的经验出发,让学生亲身经历将实际问题抽象成数学模型并进行解析与应用的过程,进而使学生获得对数学理解的同时,在思维能力。
情感态度与价值观等方面得到进步和发展。
”强化数学建模的能力,不仅能使学生更好地掌握数学基础知识,学会数学的基本思想和方法。
也能增强学生应用数学的意识,提高分析问题,解决实际问题的能力。
2007年全国各地的中考试题考查学生建模思想和意识的题目有许多,现分类举例说明。
一、建立“方程(组)”模型现实生活中广泛存在着数量之间的相等关系,“方程(组)”模型是研究现实世界数量关系的最基本的数学模型,它可以帮助人们从数量关系的角度更正确、清晰的认识、描述和把握现实世界。
诸如纳税问题、分期付款、打折销售、增长率、储蓄利息、工程问题、行程问题、浓度配比等问题,常可以抽象成“方程(组)”模型,通过列方程(组)加以解决例1(2007年深圳市中考试题)A 、B 两地相距18公里,甲工程队要在A 、B 两地间铺设一条输送天然气管道,乙工程队要在A 、B 两地间铺设一条输油管道。
已知甲工程队每周比乙工程队少铺设1公里,甲工程对提前3周开工,结果两队同时完成任务,求甲、乙两工程队每周各铺设多少公里管道? 解:设甲工程队每周铺设管道x 公里,则乙工程队每周铺设管道(x +1)公里。
依题意得:311818=+-x x 解得x 1=2, x 2=-3经检验x1=2,x2=-3都是原方程的根。
但x2=-3不符合题意,舍去。
∴x+1=3答:甲工程队每周铺设管道2公里,则乙工程队每周铺设管道3公里。
二、建立“不等式(组)”模型现实生活建立中同样也广泛存在着数量之间的不等关系。
诸如统筹安排、市场营销、生产决策、核定价格范围等问题,可以通过给出的一些数据进行分析,将实际问题转化成相应的不等式问题,利用不等式的有关性质加以解决。
数学建模方法及其应用
数学建模是一种通过建立数学模型来解决现实问题的方法。
它可以应用于各种领域,包括物理学、工程学、经济学、环境科学、生物学等。
以下是一些常用的数学建模方法及其应用:
1.微分方程模型:用于描述动态系统的变化规律,包括传热、传质、机械运动等。
应用领域包括物理学、化学工程、生态学等。
2.优化模型:用于最大化或最小化某个目标函数,如生产成本最小化、资源利用最大化等。
应用领域包括供应链管理、金融风险管理、交通规划等。
3.图论模型:用于描述图形结构和网络连接关系,包括最短路径、最小生成树、网络流等。
应用领域包括电力系统优化、社交网络分析、交通路线规划等。
4.概率统计模型:用于描述随机事件和概率分布,包括回归分析、假设检验、时间序列分析等。
应用领域包括经济预测、医学统计、风险评估等。
5.离散事件模型:用于描述离散事件的发生和演化过程,包括排队论、蒙特卡洛模拟等。
应用领域包括交通流量预测、物流调度、金融风险评估等。
这只是数学建模的一小部分方法和应用,实际上还有很多其他方法和领域。
数学建模可以帮助解决实际问题,优化决策,提高效率和效果。
数模国赛abcde题目类型简介1. 前言在参加数学建模国际竞赛中,了解并熟悉不同类型的题目是非常重要的。
不同的题目类型需要不同的思维方式和解题技巧。
下面我们将对数模国赛中常见的abcde题目类型进行简要介绍。
2. A题A题通常是一个实际问题,需要建立数学模型来描述和解决。
在A题中,考察的是建模能力和问题分析能力。
学生需要通过观察和分析,找出问题的本质,然后运用数学知识进行建模和求解。
这类型的题目要求学生深入理解问题背后的原理和规律,并找出最优的解决方案。
3. B题B题通常是一个优化问题,需要通过构建合适的数学模型来寻求最优解。
在B题中,学生需要灵活运用数学工具和算法,对问题进行分析和求解。
这类型的题目要求学生具备较强的计算能力和创新思维,能够找到最优解决方案并进行有效的验证。
4. C题C题通常是一个研究性问题,需要对一个科学或工程问题进行深入的研究和探讨。
在C题中,学生需要具备较强的科研素养和创新能力,能够深入挖掘问题的本质,提出新颖的观点和方法,并进行有效的论证和验证。
这类型的题目对学生的科研能力和学术水平有较高的要求。
5. D题D题通常是一个拓展性问题,需要对已有的模型或方法进行进一步改进和拓展。
在D题中,学生需要具备较强的理论素养和创新能力,能够深入理解已有的模型和方法,找出其中的不足之处,并提出改进或拓展的方案。
这类型的题目对学生的数学功底和创新能力有较高的要求。
6. E题E题通常是一个设计性问题,需要学生根据实际需求,设计出合适的方案和模型。
在E题中,考察的是学生的设计能力和实践能力。
学生需要从实际出发,考虑问题的各个方面,结合数学知识和工程技术,设计出切实可行的解决方案,并进行有效的分析和评价。
7. 总结通过以上简要介绍,我们可以看到,数模国赛中abcde题目类型各有特点,对学生的能力要求也各有侧重。
在备战数模国赛的过程中,学生需要全面、深入地了解不同类型的题目,并针对性地进行训练和提高。
数学建模思想方法大全及方法适用范围数学建模是指运用数学方法和技巧解决实际问题的过程。
不同的问题需要不同的建模方法和思想,下面是一些常用的数学建模思想方法及其适用范围。
1.数学规划方法:包括线性规划、整数规划、非线性规划等。
适用于有约束条件的最优化问题,如资源分配、生产计划等。
2.动态规划方法:适用于具有最优子结构的问题,通过将问题划分为子问题,并利用子问题的最优解构建原问题的最优解。
常用于路径规划、资源管理等。
3.随机过程方法:适用于具有随机特性的问题,如排队论、随机模拟等。
常用于风险评估、金融风险管理等领域。
4.图论方法:适用于用图形表示问题的结构和关系的问题,如网络优化、旅行商问题等。
5.统计建模方法:包括回归分析、时间序列分析、方差分析等。
适用于通过样本数据建立数学模型,分析和预测问题。
6.数据挖掘方法:包括聚类分析、关联规则挖掘、分类预测等。
适用于从大规模数据中发现隐藏的模式和规律。
7.模糊综合评价方法:适用于多指标评价和决策问题,通过模糊数学的方法将主观和客观指标进行综合评价,辅助决策。
8.最优化方法:包括梯度下降法、遗传算法、模拟退火等。
适用于求解无约束优化问题和非线性问题。
9.离散事件系统建模方法:适用于描述离散事件发展过程的问题,如物流调度、生产流程优化等。
10.时空建模方法:适用于描述时空变化和相互作用的问题,常用于交通流动、城市规划等领域。
11.复杂网络建模方法:适用于分析复杂系统中的网络结构和动态特性,如社交网络、生物网络等。
12.随机优化方法:将随机性引入传统的优化方法,如随机梯度下降法、遗传算法等。
以上是一些常用的数学建模思想方法及其适用范围,实际问题的建模过程中可以根据具体情况选择合适的方法,甚至可以综合运用多种方法。
数学建模的关键在于将实际问题抽象为数学问题,并选择合适的数学工具进行求解。
新课标下初中数学建模的常见类型
汕头市澄海溪南中学 陈耀盛
全日制义务教育数学课程标准对数学建模提出了明确要求,标准强调“从学生以有的经验出发,让学生亲身经历将实际问题抽象成数学模型并进行解析与应用的过程,进而使学生获得对数学理解的同时,在思维能力。
情感态度与价值观等方面得到进步和发展。
”强化数学建模的能力,不仅能使学生更好地掌握数学基础知识,学会数学的基本思想和方法。
也能增强学生应用数学的意识,提高分析问题,解决实际问题的能力。
2007年全国各地的中考试题考查学生建模思想和意识的题目有许多,现分类举例说明。
一、建立“方程(组)”模型
现实生活中广泛存在着数量之间的相等关系,“方程(组)”模型是研究现实世界数量关系的最基本的数学模型,它可以帮助人们从数量关系的角度更正确、清晰的认识、描述和把握现实世界。
诸如纳税问题、分期付款、打折销售、增长率、储蓄利息、工程问题、行程问题、浓度配比等问题,常可以抽象成“方程(组)”模型,通过列方程(组)加以解决
例1(2007年深圳市中考试题)A 、B 两地相距18公里,甲工程队要在A 、B 两地间铺设一条输送天然气管道,乙工程队要在A 、B 两地间铺设一条输油管道。
已知甲工程队每周比乙工程队少铺设1公里,甲工程对提前3周开工,结果两队同时完成任务,求甲、乙两工程队每周各铺设多少公里管道? 解:设甲工程队每周铺设管道x 公里,则乙工程队每周铺设管道(x +1)公里。
依题意得:
31
18
18=+-x x 解得x 1=2, x 2=-3
经检验x1=2,x2=-3都是原方程的根。
但x2=-3不符合题意,舍去。
∴x+1=3
答:甲工程队每周铺设管道2公里,则乙工程队每周铺设管道3公里。
二、建立“不等式(组)”模型
现实生活建立中同样也广泛存在着数量之间的不等关系。
诸如统筹安排、市场营销、生产决策、核定价格范围等问题,可以通过给出的一些数据进行分析,将实际问题转化成相应的不等式问题,利用不等式的有关性质加以解决。
例2 (2007年茂名市中考试题)某体育用品商场采购员要到厂家批发购进篮球和排球共100只,付款总额不得超过11815元。
已知两种球厂家的批发价和商场的零售价如下表,试解答下列问题:
(1)该采购员最多可购进篮球多少只?
(2)若该商场能把这100只球全部以零售价售出,为使商场获得的利润不低于2580元,则采购员至少要购篮球多少只?该商场最多可盈利多少元?
解:(1)该采购员最多可购进篮球x只,则排球为(100-x)只,依题意得:130x+100(100-x)≤11815
解得x≤60.5
∵x是正整数,∴x=60
答:购进篮球和排球共100只时,该采购员最多可购进篮球60只。
(2)该采购员至少要购进篮球x只,则排球为(100-x)只,
依题意得:30x+20(100-x)≥2580
解得x≥58
由表中可知篮球的利润大于排球的利润,因此这100只球中,当篮球最多时,商场可盈利最多,即篮球60只,此时排球平均每天销售40只,
商场可盈利(160-130)×60+(120-100)×40=1800+800=2600(元)答:采购员至少要购进篮球58只,该商场最多可盈利2600元。
三、建立“函数”模型
函数反映了事物间的广泛联系,揭示了现实世界众多的数量关系及运动规律。
现实生活中,诸如最大获利、用料价造、最佳投资、最小成本、方案最优化问题,常可建立函数模型求解。
例3 (2007年贵州贵阳市中考试题)某水果批发商销售每箱进价为40元的苹果,物价部门规定每箱售价不得高于55元,市场调查发现,若每箱以50元的价格销售,平均每天销售90箱,价格每提高1元,平均每天少销售3箱。
(1)求平均每天销售量y(箱)与销售价x(元/箱)之间的函数关系式。
(2)求该批发商平均每天的销售利润w(元)与销售价x(元/箱)之间的函数关系式。
(3)当每箱苹果的销售价为多少元时,可以获得最大利润?最大利润是多少?
解:(1)y=90-3(x-50)化简,得y=-3x+240
(2)w=(x-40)(-3x+240)
=-3x2+360x-9600
(3)w=-3x2+360x-9600
= -3(x-60)2+1125
∵a=-3<0 ∴抛物线开口向下
当x=60时,w 有最大值,又x <60,w 随x 的增大而增大,
∴当x=55时,w 的最大值为1125元,
∴当每箱苹果的销售价为55元时,可以获得最大利润1125元的最大利润
四、建立“几何”模型
几何与人类生活和实际密切相关,诸如测量、航海、建筑、工程定位、道路拱桥设计等涉及一定图形的性质时,常需建立“几何模型,把实际问题转化为几何问题加以解决
例4 (2007年广西壮族自治区南宁市中考试题)如图点P 表示广场上的一盏照明灯。
(1)请你在图中画出小敏在照明灯P 照射下的影子(用线段表示); (2)若小丽到灯柱MO 的距离为1.5米,小丽目测照明灯P 的仰角为55°,她的目高QB 为1.6米,试求照明灯P
到地面的距离;结果精确到0.1米;参考数据:tan55 °≈1.428,sin55°≈0.819,cos55°≈0.574。
解:(1)如图,线段AC 是小敏的影子。
(2)过点Q 作QE ⊥MO 于E ,过点P 作PF ⊥AB 于F ,交EQ 于点D ,则PF ⊥EQ 。
在Rt △PDQ 中,∠PQD=55°,DQ=EQ -ED=4.5-1.5=3(米)。
∵tan55°=
DQ
PD
∴PD=3 tan55°≈4.3(米)
∵DF=QB=1.6米
∴PF=PD+DF=4.3+1.6=5.9(米)。
答:照明灯到地面的距离为5.9米。
五、建立“统计”模型
统计知识在自然科学、经济、人文、管理、工程技术等众多领域有着越来越多的应用。
诸如公司招聘、人口统计、各类投标选举等问题,常要将实际问题转化为“统计”模型,利用有关统计知识加以解决。
例5 (2007年后湖北省荆州市中考试题)为了了解全市今年8万名初中毕业生的体育升学考试成绩状况(满分为30分,得分均是整数),从中随机抽取了
数分布直方图(尚不完整),已知第一小组
的频率为0.12。
回答下列问题:
(1)在这个问题中,总体
是,样本容量为。
(2)第四小组的频率为,请补全频数分布直方图。
(3)被抽取的样本的中位数落在第小组内。
(4)若成绩在24分以上的为“优秀”,请估计今年全市初中毕业生的体育升学
考试成绩为“优秀”的人数。
解:(1)8万名初中毕业生的体育升学考试
60=500。
成绩,
.0
12
(2)0.26,补图如图所示。
(3)三.
(4)由样本知优秀率为
⨯+500
10
130100%=28% ∴估计8万名初中毕业生的体育升学成绩优秀的人数为28%×80000=22400(人)。
六、建立“概率”模型
概率在社会生活及科学领域中用途非常广泛,诸如游戏公平问题、彩票中奖问题、预测球队胜负等问题,常可建立概率模型求解。
例6 (2007年辽宁省中考试题)四张质地相同的卡片如图所示。
将卡片洗匀后,背面朝上放置在桌面上。
(1)
(2) 求随机抽取一张卡片,恰好得到数字2的概率
(3) 小
贝和小晶想用以上四张卡片做游戏,游戏规则见信息图。
你认为这
个游戏公平吗?请用列表法或画树状图法说明理由。
若认为不公平,请你修改法则,使游戏变得公平。
解:(1)P (抽到2)=2
142
(2)
(3) 根据题意可列表
画树状图如下:
从表(或树状图)中可以看出所有可能的结果共有16种,符号条件的有10种,∴P (两位数不超过32)= =,∴游戏不公平。
调整规则如下。
方法一:将游戏规则中的32换成26~31(包括26和31)之间的任何一个数都能使游戏公平。
方法二:游戏规则改为抽到的两位数中,不超过32的得3分,抽到的两位数超过32的得5分。
方法三:游戏规则改为组成的两位数中,若个位数字是2,则小贝胜,反之小晶胜。