经济责任审计答案
- 格式:docx
- 大小:74.63 KB
- 文档页数:32
练习题库:经济责任审计 随机显示 题型:判断 单选 多选打印第 1 部分 判断题题号:QHX018241 领导干部经济责任审计是审计机关接受股比管理部门委托, 依据法律法规的有关政策,对其审计对象在任期期间的履行情况进行评价。
N 题号:QHX018242《党政主要领导干部和国有企业领导人员经济责任审计规定 实施细则》是中央纪委机关、 中央组织部、 中央编办 、监察部 、人力资源社 会保障部 、审计署、 国资委联合发布的。
Y 题号: QHX018243 对地方各级政府主要领导干部的经济责任审计中有关本地区 经济社会发展战略、规划的执行情况是必须审计的内容。
Y 题号: QHX018244 有关经济责任审计的意义中,其中一条是保障经济社会持续 快速协调健康发展。
Y 题号:QHX018245 经济责任审计只对领导干部进行离任审计。
N 题号:QHX018246 我国的经济责任审计对所有审计对象的审计内容是一致。
N 题号:QHX018247 经济责任审计的审计策略与财务收支审计的策略是相同的。
N题号:QHX018248 根据审计内容和审计评价的需要,将定性评价和定量评价结合。
Y 题号:QHX018249 经济责任审计评价只需对领导干部的经济责任作出评价。
N题号: QHX018250 经济责任审计的目标应当是促进领导干部以推动全国、全社 会、所有单位科学发展为己任。
N题号: QHX018251 经济责任应当以领导干部任职期间本地区、 本部门 (系统) 、 本单位财务收支以及有关经济活动的真实、合法和效益为基础,依法界定审计内 容。
Y 题号:QHX018252 经济责任审计应当对重点地区、关键岗位的领导干部至少 每年进行一次经济责任审计。
N题号:QHX018253 所属课程: 经济责任审计 12. 在实施经济责任审计时,审计机关应当在实施经济责任审计一周前,向被审计领导 干部及其所在单位或者原任职单位(以下简称所在单位)送达审计通知书。
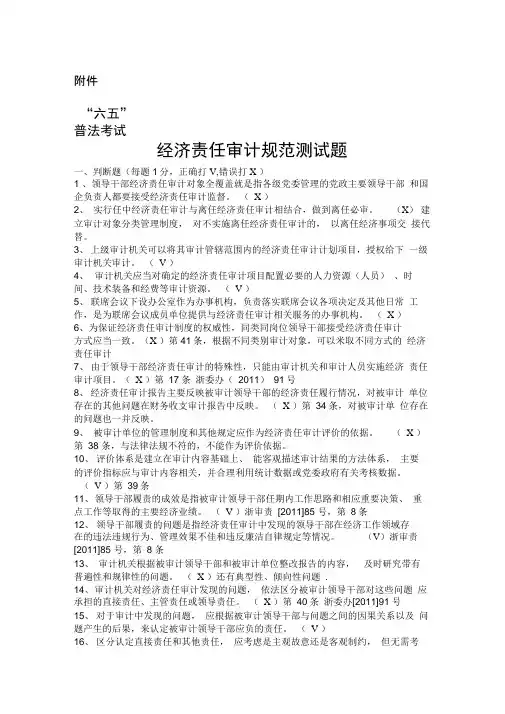
附件“六五”普法考试经济责任审计规范测试题一、判断题(每题1分,正确打V,错误打X )1 、领导干部经济责任审计对象全覆盖就是指各级党委管理的党政主要领导干部和国企负责人都要接受经济责任审计监督。
(X )2、实行任中经济责任审计与离任经济责任审计相结合,做到离任必审。
(X)建立审计对象分类管理制度,对不实施离任经济责任审计的,以离任经济事项交接代替。
3、上级审计机关可以将其审计管辖范围内的经济责任审计计划项目,授权给下一级审计机关审计。
(V )4、审计机关应当对确定的经济责任审计项目配置必要的人力资源(人员)、时间、技术装备和经费等审计资源。
(V )5、联席会议下设办公室作为办事机构,负责落实联席会议各项决定及其他日常工作,是为联席会议成员单位提供与经济责任审计相关服务的办事机构。
(X )6、为保证经济责任审计制度的权威性,同类同岗位领导干部接受经济责任审计方式应当一致。
(X )第41条,根据不同类别审计对象,可以米取不同方式的经济责任审计7、由于领导干部经济责任审计的特殊性,只能由审计机关和审计人员实施经济责任审计项目。
(X )第17条浙委办(2011)91号8、经济责任审计报告主要反映被审计领导干部的经济责任履行情况,对被审计单位存在的其他问题在财务收支审计报告中反映。
(X )第34条,对被审计单位存在的问题也一并反映。
9、被审计单位的管理制度和其他规定应作为经济责任审计评价的依据。
(X )第38 条,与法律法规不符的,不能作为评价依据。
10、评价体系是建立在审计内容基础上、能客观描述审计结果的方法体系,主要的评价指标应与审计内容相关,并合理利用统计数据或党委政府有关考核数据。
(V )第39条11、领导干部履责的成效是指被审计领导干部任期内工作思路和相应重要决策、重点工作等取得的主要经济业绩。
(V )浙审责[2011]85 号,第8条12、领导干部履责的问题是指经济责任审计中发现的领导干部在经济工作领域存在的违法违规行为、管理效果不佳和违反廉洁自律规定等情况。
1. 经济责任审计的主要目的是什么?A. 评估财务报表的真实性B. 确保企业遵守法律法规C. 评估管理层的经济责任履行情况D. 提高企业的市场竞争力2. 在经济责任审计中,审计师应重点关注哪些方面?A. 财务报表的准确性B. 管理层的决策过程C. 企业的市场营销策略D. 企业的生产效率3. 经济责任审计通常由谁发起?A. 企业管理层B. 股东大会C. 政府审计机关D. 独立审计师4. 下列哪项不是经济责任审计的内容?A. 评估管理层的决策效果B. 检查企业的财务状况C. 评估企业的社会责任D. 分析企业的市场策略5. 经济责任审计的报告通常包括哪些内容?A. 财务报表的审计意见B. 管理层的绩效评估C. 企业的市场分析D. 企业的生产成本分析6. 在经济责任审计中,审计师应如何处理发现的违规行为?A. 立即向管理层报告B. 在审计报告中详细说明C. 向政府审计机关报告D. 不采取任何行动7. 经济责任审计的周期通常是多久?A. 每年一次B. 每季度一次C. 每半年一次D. 根据具体情况而定8. 下列哪项不是经济责任审计的优点?A. 提高管理层的责任感B. 增强企业的透明度C. 提高企业的市场竞争力D. 减少企业的财务风险9. 经济责任审计的主要挑战是什么?A. 审计成本高B. 审计时间长C. 审计范围广D. 审计结果的公正性10. 在经济责任审计中,审计师应如何确保审计的独立性?A. 与企业管理层保持密切联系B. 避免与企业有利益关系C. 接受企业的财务培训D. 参与企业的决策过程11. 经济责任审计的报告应如何分发?A. 仅向管理层报告B. 向所有股东报告C. 向政府审计机关报告D. 向公众公开12. 下列哪项不是经济责任审计的参与者?A. 审计师B. 企业管理层C. 股东D. 政府官员13. 经济责任审计的报告应包括哪些内容?A. 财务报表的审计意见B. 管理层的绩效评估C. 企业的市场分析D. 企业的生产成本分析14. 在经济责任审计中,审计师应如何处理发现的违规行为?A. 立即向管理层报告B. 在审计报告中详细说明C. 向政府审计机关报告D. 不采取任何行动15. 经济责任审计的周期通常是多久?A. 每年一次B. 每季度一次C. 每半年一次D. 根据具体情况而定16. 下列哪项不是经济责任审计的优点?A. 提高管理层的责任感B. 增强企业的透明度C. 提高企业的市场竞争力D. 减少企业的财务风险17. 经济责任审计的主要挑战是什么?A. 审计成本高B. 审计时间长C. 审计范围广D. 审计结果的公正性18. 在经济责任审计中,审计师应如何确保审计的独立性?A. 与企业管理层保持密切联系B. 避免与企业有利益关系C. 接受企业的财务培训D. 参与企业的决策过程19. 经济责任审计的报告应如何分发?A. 仅向管理层报告B. 向所有股东报告C. 向政府审计机关报告D. 向公众公开20. 下列哪项不是经济责任审计的参与者?A. 审计师B. 企业管理层C. 股东D. 政府官员21. 经济责任审计的报告应包括哪些内容?A. 财务报表的审计意见B. 管理层的绩效评估C. 企业的市场分析D. 企业的生产成本分析22. 在经济责任审计中,审计师应如何处理发现的违规行为?A. 立即向管理层报告B. 在审计报告中详细说明C. 向政府审计机关报告D. 不采取任何行动23. 经济责任审计的周期通常是多久?A. 每年一次B. 每季度一次C. 每半年一次D. 根据具体情况而定24. 下列哪项不是经济责任审计的优点?A. 提高管理层的责任感B. 增强企业的透明度C. 提高企业的市场竞争力D. 减少企业的财务风险25. 经济责任审计的主要挑战是什么?A. 审计成本高B. 审计时间长C. 审计范围广D. 审计结果的公正性26. 在经济责任审计中,审计师应如何确保审计的独立性?A. 与企业管理层保持密切联系B. 避免与企业有利益关系C. 接受企业的财务培训D. 参与企业的决策过程27. 经济责任审计的报告应如何分发?A. 仅向管理层报告B. 向所有股东报告C. 向政府审计机关报告D. 向公众公开28. 下列哪项不是经济责任审计的参与者?A. 审计师B. 企业管理层C. 股东D. 政府官员29. 经济责任审计的报告应包括哪些内容?A. 财务报表的审计意见B. 管理层的绩效评估C. 企业的市场分析D. 企业的生产成本分析30. 在经济责任审计中,审计师应如何处理发现的违规行为?A. 立即向管理层报告B. 在审计报告中详细说明C. 向政府审计机关报告D. 不采取任何行动31. 经济责任审计的周期通常是多久?A. 每年一次B. 每季度一次C. 每半年一次D. 根据具体情况而定32. 下列哪项不是经济责任审计的优点?A. 提高管理层的责任感B. 增强企业的透明度C. 提高企业的市场竞争力D. 减少企业的财务风险33. 经济责任审计的主要挑战是什么?A. 审计成本高B. 审计时间长C. 审计范围广D. 审计结果的公正性34. 在经济责任审计中,审计师应如何确保审计的独立性?A. 与企业管理层保持密切联系B. 避免与企业有利益关系C. 接受企业的财务培训D. 参与企业的决策过程35. 经济责任审计的报告应如何分发?A. 仅向管理层报告B. 向所有股东报告C. 向政府审计机关报告D. 向公众公开36. 下列哪项不是经济责任审计的参与者?A. 审计师B. 企业管理层C. 股东D. 政府官员37. 经济责任审计的报告应包括哪些内容?A. 财务报表的审计意见B. 管理层的绩效评估C. 企业的市场分析D. 企业的生产成本分析38. 在经济责任审计中,审计师应如何处理发现的违规行为?A. 立即向管理层报告B. 在审计报告中详细说明C. 向政府审计机关报告D. 不采取任何行动39. 经济责任审计的周期通常是多久?A. 每年一次B. 每季度一次C. 每半年一次D. 根据具体情况而定40. 下列哪项不是经济责任审计的优点?A. 提高管理层的责任感B. 增强企业的透明度C. 提高企业的市场竞争力D. 减少企业的财务风险41. 经济责任审计的主要挑战是什么?A. 审计成本高B. 审计时间长C. 审计范围广D. 审计结果的公正性42. 在经济责任审计中,审计师应如何确保审计的独立性?A. 与企业管理层保持密切联系B. 避免与企业有利益关系C. 接受企业的财务培训D. 参与企业的决策过程43. 经济责任审计的报告应如何分发?A. 仅向管理层报告B. 向所有股东报告C. 向政府审计机关报告D. 向公众公开44. 下列哪项不是经济责任审计的参与者?A. 审计师B. 企业管理层C. 股东D. 政府官员45. 经济责任审计的报告应包括哪些内容?A. 财务报表的审计意见B. 管理层的绩效评估C. 企业的市场分析D. 企业的生产成本分析46. 在经济责任审计中,审计师应如何处理发现的违规行为?A. 立即向管理层报告B. 在审计报告中详细说明C. 向政府审计机关报告D. 不采取任何行动47. 经济责任审计的周期通常是多久?A. 每年一次B. 每季度一次C. 每半年一次D. 根据具体情况而定48. 下列哪项不是经济责任审计的优点?A. 提高管理层的责任感B. 增强企业的透明度C. 提高企业的市场竞争力D. 减少企业的财务风险49. 经济责任审计的主要挑战是什么?A. 审计成本高B. 审计时间长C. 审计范围广D. 审计结果的公正性50. 在经济责任审计中,审计师应如何确保审计的独立性?A. 与企业管理层保持密切联系B. 避免与企业有利益关系C. 接受企业的财务培训D. 参与企业的决策过程51. 经济责任审计的报告应如何分发?A. 仅向管理层报告B. 向所有股东报告C. 向政府审计机关报告D. 向公众公开52. 下列哪项不是经济责任审计的参与者?A. 审计师B. 企业管理层C. 股东D. 政府官员53. 经济责任审计的报告应包括哪些内容?A. 财务报表的审计意见B. 管理层的绩效评估C. 企业的市场分析D. 企业的生产成本分析54. 在经济责任审计中,审计师应如何处理发现的违规行为?A. 立即向管理层报告B. 在审计报告中详细说明C. 向政府审计机关报告D. 不采取任何行动55. 经济责任审计的周期通常是多久?A. 每年一次B. 每季度一次C. 每半年一次D. 根据具体情况而定56. 下列哪项不是经济责任审计的优点?A. 提高管理层的责任感B. 增强企业的透明度C. 提高企业的市场竞争力D. 减少企业的财务风险57. 经济责任审计的主要挑战是什么?A. 审计成本高B. 审计时间长C. 审计范围广D. 审计结果的公正性答案:1. C2. B3. C4. D5. B6. B7. A8. C9. D10. B11. B12. D13. B14. B15. A16. D17. D18. B19. B20. D21. B22. B23. A24. D25. D26. B27. B28. D29. B30. B31. A32. D33. D34. B35. B36. D37. B38. B39. A40. D41. D42. B43. B44. D45. B46. B47. A48. D49. D50. B51. B52. D53. B54. B55. A56. D57. D。
《内部审计学》习题参考答案第一章总论习题参考答案一、思考题1.内部审计产生和发展的原因是什么?中外内部审计产生和发展的历史表明,评价受托经济责任关系是内部审计产生和发展的原因,加强内部经营管理和控制是内部审计产生和发展的动力,现代科学技术为内部审计的不断发展提供了方法和手段。
2.说明内部审计与独立性之间的关注。
内部审计的概念和独立性概念是一枚硬币上的正反面,内部审计离不开独立性,离开了独立性的内部工作就不能称之为内部审计。
3.随着受托经济责任的加强,内部审计的对象会发生什么变化?早期的内部审计,只局限于审查会计账目和财务报表,其目的仅仅在于纠正会计差错和揭露弊端。
但是,随着公司规模的扩大、经营管理的复杂化和生产经营技术的不断发展,对公司生产经营、管理的审计也更加重要。
因此,内部审计的作用,已不局限于审查会计账目和财务报表,而且包括评价公司的生产经营管理情况,并及时提出合理、可行的建议。
4.内部审计的职能通过什么方式得以发挥?内部审计职能是指内部审计本身所固有的内在功能。
内部审计有什么职能,有多少职能,这些都不是由人们的主观愿望来决定的,而是由社会经济条件和社会经济发展的客观要求来决定的。
内部审计的职能是通过内部审计的活动、实现内部审计目标得以发挥的。
二、案例分析题1.分析甲股份有限公司内部审计机构设置的利弊。
公司的内部审计由总经理领导的体制,损害了内部审计的独立性,无法完成评价经理层受拖经济责任的职责。
但是,这种体制能较好地发挥内部审计建设性作用,内部审计的意见、建议能受到经理层的重视。
2.用内部审计独立性要求说明内部审计机构设置改革的必要性。
根据内部审计独立性要求,公司的内部审计机构应由董事会下属的审计委员会领导,才能充分发挥内部审计的作用。
国有企业的内部审计机构,应由党委(党组)下设置审计委员会,领导内部审计工作。
第二章内部审计职业习题参考答案一、思考题1.分析说明内部审计机构通过什么方式发挥作用?通过明确内部审计机构领导模式、职责权限、结果运用和责任追究发挥作用。
第18章国家审计习题参考答案1.简述财政收支审计的重点?【答】财政收支审计的重点重要包括:(1)财政部门按照本级人民代表大会批准的政府预算向各部门批复预算的情况、政府预算执行中调整情况和预算收支变化情况;(2)财政部门、税务机关、海关等预算收入征收部门,依照有关法律、行政法规和国务院财政税务部门的有关规定,及时、足额征收应征的各项税收收入、企业上缴利润、专项收入和退库拨补企业计划亏损补贴等政府预算收入情况;(3)财政部门按照批准的年度预算和用款计划、预算级次和程序、用款单位的实际用款进度,拨付政府本级预算支出资金情况;(4)财政部门依照有关法律、行政法规和财政管理体制,拨付和管理政府间财政转移支付资金情况以及办理结算、结转情况;(5)财政部门依照有关法律、行政法规和财政部门的有关规定,国库按照国家有关规定办理预算收入的收纳、划分、留解情况和预算支出资金的拨付情况;(6)本级各部门(含直属单位)执行年度预算情况;(7)依照国家有关规定实行专项管理的预算资金收支情况;(8)法律、法规规定的其他预算执行情况。
2.分别简述事业经费、行政经费、社会保障基金审计的主要内容。
【答】事业经费审计是指审计机关依法对事业经费的筹集、管理、分配和使用等财务收支活动的真实、合法、效益进行的审计监督。
开展事业经费审计,有利于保证事业经费预算执行和决算的真实、合法、效益,促进有关事业主管部门加强事业经费管理,保障各项事业的健康、顺利发展。
其主要审计内容有:事业经费预算和财务收支计划管理的审计、事业经费收入的审计、事业经费支出的审计、事业经费资金管理的审计、事业经费往来款项的审计、用事业经费购置的财产、物资的审计。
事业经费周转金、专项基金管理和使用的审计。
行政经费审计是审计机关依法对行政经费财务收支的真实、合法和效益进行的审计监督。
其主要审计内容包括行政经费收入的审计、行政经费支出的审计、行政经费内部控制制度的审计、用行政经费购置的财产、物资的审计。
行政监察法实施条例和党政主要领导干部和国有企业领导人员经济责任审计规定测试题13题含答案第一篇:行政监察法实施条例和党政主要领导干部和国有企业领导人员经济责任审计规定测试题13题含答案行政监察法实施条例和党政主要领导干部和国有企业领导人员经济责任审计规定测试题13题含答案单项选择题1.根据行政监察法实施条例,监察决定自()生效;需批准的,自()生效。
AA.作出之日起,批准之日起B.作出之日起3日后,作出之日起3日后C.作出之日起10日后,批准之日起3日后D.作出之日起,批准之日起3日后2.根据行政监察法实施条例,监察机关领导人员的回避由本级人民政府领导人员或者上一级监察机关领导人员决定,其他监察人员的回避由(B)决定。
A.上一级监察机关领导人员B.本级监察机关领导人员C.本级人民政府领导人员D.本级监察机关3.根据行政监察法实施条例,监察机关决定立案调查的,应当通知被调查单位的上级主管机关或者被调查人员所在单位,但通知后可能影响调查的,(B)。
A.必须保密,不通知B.可以暂不通知C.必须通知上级主管机关,同时必须对被调查人员所在单位保密D.可以通知上级主管机关,但必须对被调查人员所在单位保密4.根据党政主要领导干部和国有企业领导人员经济责任审计规定,审计机关在经济责任审计过程中,应当听取()和被审计领导干部所在单位有关领导同志,以及本级联席会议有关成员单位的意见。
BA.上级党委、政府B.本级党委、政府C.下一级级党委、政府D.上级和下一级党委、政府5.根据党政主要领导干部和国有企业领导人员经济责任审计规定,被审计领导干部对审计机关出具的经济责任审计报告有异议的,可以自收到审计报告之日起()日内向出具审计报告的审计机关申诉,审计机关应当自收到申诉之日起()日内作出复查决定;被审计领导干部对复查决定仍有异议的,可以自收到复查决定之日起()日内向上一级审计机关申请复核,上一级审计机关应当自收到复核申请之日起()日内作出复核决定。
经济效益审计习题答案经济效益审计习题答案经济效益审计是一种对企业或组织的经济活动进行全面评估和分析的方法,旨在评估其经济效益的实际情况,并提出改进建议。
在进行经济效益审计时,需要掌握一定的知识和技能,下面是一些经济效益审计习题的答案,供大家参考。
1. 为什么进行经济效益审计?答:经济效益审计可以帮助企业或组织了解其经济活动的真实情况,评估其经济效益的实际水平。
通过经济效益审计,可以发现存在的问题和隐患,并提出改进建议,以促进企业或组织的经济效益提高。
2. 经济效益审计的主要内容是什么?答:经济效益审计主要包括对企业或组织的经济活动进行全面评估和分析,包括财务状况、资产负债情况、收入和支出情况、利润状况等。
同时,还需要对企业或组织的经济活动进行比较分析,与同行业或同类型的企业进行对比,找出存在的问题和改进的空间。
3. 经济效益审计的方法有哪些?答:经济效益审计的方法主要包括财务报表分析、比率分析、趋势分析、成本效益分析等。
财务报表分析是通过对企业或组织的财务报表进行分析,了解其财务状况和经营状况。
比率分析是通过计算和分析各种财务比率,如偿债能力比率、利润率比率等,评估企业或组织的经济效益水平。
趋势分析是通过对企业或组织的财务数据进行时间序列分析,了解其经济活动的发展趋势。
成本效益分析是通过对企业或组织的成本和效益进行分析,评估经济效益的实际情况。
4. 经济效益审计的意义是什么?答:经济效益审计可以帮助企业或组织全面了解其经济活动的实际情况,发现存在的问题和隐患,并提出改进建议。
通过经济效益审计,可以促进企业或组织的经济效益提高,提高其竞争力和可持续发展能力。
5. 经济效益审计的局限性是什么?答:经济效益审计的局限性主要体现在以下几个方面:首先,经济效益审计只能提供一个相对客观的评估,不能完全代表企业或组织的实际情况。
其次,经济效益审计只是一种评估工具,不能解决所有问题,还需要结合其他管理方法和工具进行综合分析。
第18章国家审计习题参考答案1.简述财政收支审计的重点?【答】财政收支审计的重点重要包括:(1)财政部门按照本级人民代表大会批准的政府预算向各部门批复预算的情况、政府预算执行中调整情况和预算收支变化情况;(2)财政部门、税务机关、海关等预算收入征收部门,依照有关法律、行政法规和国务院财政税务部门的有关规定,及时、足额征收应征的各项税收收入、企业上缴利润、专项收入和退库拨补企业计划亏损补贴等政府预算收入情况;(3)财政部门按照批准的年度预算和用款计划、预算级次和程序、用款单位的实际用款进度,拨付政府本级预算支出资金情况;(4)财政部门依照有关法律、行政法规和财政管理体制,拨付和管理政府间财政转移支付资金情况以及办理结算、结转情况;1(5)财政部门依照有关法律、行政法规和财政部门的有关规定,国库按照国家有关规定办理预算收入的收纳、划分、留解情况和预算支出资金的拨付情况;(6)本级各部门(含直属单位)执行年度预算情况;(7)依照国家有关规定实行专项管理的预算资金收支情况;(8)法律、法规规定的其他预算执行情况。
2.分别简述事业经费、行政经费、社会保障基金审计的主要内容。
【答】事业经费审计是指审计机关依法对事业经费的筹集、管理、分配和使用等财务收支活动的真实、合法、效益进行的审计监督。
开展事业经费审计,有利于保证事业经费预算执行和决算的真实、合法、效益,促进有关事业主管部门加强事业经费管理,保障各项事业的健康、顺利发展。
其主要审计内容有:事业经费预算和财务收支计划管理的审计、事业经费收入的审计、事业经费支出的审计、事业经费资金管理的审计、事业经费往来款项的审计、用事业经费购置的财产、物资的审计。
事业经费周转金、专项基金管理和使用的审计。
行政经费审计是审计机关依法对行政经费财务收支的真实、合法和效益进行的审计监督。
其主要审计内容包括行政经费收入的审计、行政经费支出的审计、行政经费内部控制制度的审计、用行政经费购置的财产、物资的审计。
新疆建工经济责任审计培训考试1.经济责任审计原则上以()作为审计期间,但对于重大经济事项、重要经营决策、重要干部任免、重要项目安排和大额资金使用等责任界定,以审计对象的实际任期为准。
[单选题] *A.按实际情况B.会计年度(正确答案)C.前伸后延D.任期时间2.对重大经济事项、重要干部任免、重要项目安排、大额资金使用等重要经济活动决策的合规性和()重点关注。
[单选题] *A.使用性B.有效性(正确答案)C.完整性D.及时性3.国有企业领导人员经济责任审计的对象是指( ) [单选题] *A.党委书记B.总经理C.董事长D.法定代表人(正确答案)4.任期超过()年,或按照干部管理要求任期届满但继续留任的,可进行任期经济责任审计 [单选题] *A.3年(正确答案)B.5年C.6年D.8年5.免职时间为年度(),则以免职年末作为经济责任审计期间的期末。
[单选题] *A.上半年B.下半年(正确答案)C.中期D.后期6.原则上经济责任审计档案永久保存,其他类型的审计档案保存期限为( )年,但如果低于国家和公司有关规定的,执行国家和公司的相关规定。
[单选题] *A.3B.5C.10(正确答案)D.207.舞弊是指组织内、外人员采用()等违法违规手段,损害或者谋取组织利益,同时可能为个人带来不正当利益的行为。
[单选题] *A.恐吓B.威胁C.欺骗(正确答案)D.殴打8.管理职责包括() [单选题] *A.检查和评价公司各项业务活动的准确性B.检查和评价公司内部控制的准确性,提出改进和优化建议,改善公司运营的效率和效果C.编制年度审计工作计划,并实施(正确答案)D.保持职业谨慎,在实施的审计活动中关注可能发生的贿赂行为,并对贿赂行为进行检查和报告9.公告审计结果应当具备的条件不包括( ) [单选题] *A.事实清楚、证据确凿、定性准确、评价客观公正B.有已生效的审计报告等相关审计结论性文书C.涉及不宜公布内容的,为了公开性,还是要公布(正确答案)D.保守国家秘密和被审计单位及相关单位的商业秘密,并遵守股份公司及集团有关规定10.在我国审计实践工作中,按审计主体分类可分为三种,其中不包含(). [单选题] *A国家审计B内部审计C社会审计D企业审计(正确答案)11.()是指内部审计人员在审计过程中所形成的工作记录。
经济责任审计知识问答1. 什么是经济责任审计?经济责任审计是一种对组织或个人在经济方面承担的责任进行全面审计的过程。
它主要关注组织或个人在财务管理、预算执行、资产管理等方面的责任履行情况,着重发现经济责任违法违规行为和损害经济利益的行为。
经济责任审计旨在确保组织或个人遵守法律法规、政策制度,保障财产安全、公平竞争,促进经济可持续发展。
它不仅仅是对经济责任的追责,更是对责任履行情况进行监督和改进的重要手段。
2. 经济责任审计的重点是什么?经济责任审计的重点主要包括以下几个方面:•政府财政收支的合理性和合规性:审计员需对政府财政收支进行审计,确保财政收入的合法性和支出的合理性。
•公共资源的保护和利用:审计员需审计公共资源的管理和利用情况,发现并纠正公共资源浪费、滥用等问题。
•企业经济责任的履行情况:审计员需审计企业的财务状况和经营情况,确保企业按规定履行责任,保护投资者和社会的利益。
•金融机构的风险管理:审计员需审计金融机构的风险管理制度和措施,发现并纠正风险管理不到位导致的经济风险。
•个人经济责任的履行情况:审计员需审计个人的财务状况和资产管理情况,发现并纠正个人经济责任违法违规行为。
3. 经济责任审计的作用是什么?经济责任审计在现代社会中具有重要的作用:•促进经济发展:经济责任审计可以发现并纠正存在的经济问题,提高经济效益和资源利用效率,促进经济的可持续发展。
•维护社会公平公正:经济责任审计能够发现并追究经济责任违法违规行为,维护社会的公平公正,保护市场竞争秩序。
•保护国家利益和财产安全:经济责任审计可以揭示并纠正对国家财政、国有资产等的侵害行为,确保国家利益和财产安全。
•加强治理能力和风险管理:经济责任审计可以发现机构和个人的经济责任履行情况,帮助相关主体加强治理能力和风险管理,提升业务水平和管理水平。
•提升透明度和信任度:经济责任审计的结果公开透明,可以增强公众对组织或个人的信任度,维护社会和谐稳定。
一、单选题 (共100题,共50.0分)1.党政主要领导干部经济责任审计对象包括主持工作( )年以上的副职领导干部。
A. 1B. 2C. 3D. 5正确答案:A2.地方党政主要领导干部经济责任审计对象不包括( )。
A. 民族乡乡长B. 街道办事处主任C. 国有企业主要领导人员D. 政府设立的开发区区长正确答案:B3.党政主要领导干部经济责任审计对象是指地方各级党委、政府、( )、( ),中央和地方各级党政工作部门、事业单位和人民团体等单位的党委正职领导干部和行政正职领导干部,包括主持工作一年以上的副职领导干部。
A. 司法机关公安机关B. 司法机关检察机关C. 公安机关审判机关D. 审判机关检察机关正确答案:D4.经济责任审计对象包括党委、政府设立的超过( )年以上有独立经济活动的临时机构的主要领导干部。
A. 1B. 2C. 3D. 5正确答案:A5.经济责任审计中,遇有干部管理权限与财政财务隶属关系、国有资产监督管理关系不一致时,由( )与( )共同确定实施审计的审计机关。
A. 组织部门上级审计机关B. 组织部门同级审计机关C. 组织部门联席会议D. 联席会议同级审计机关正确答案:B6.国有企业领导人员经济责任审计的对象不包括( )企业的法定代表人。
A. 国有独资B. 国有资本控股C. 国有参股D. 国有资本主导正确答案:C7.领导干部经济责任审计的对象范围依照( )确定。
A. 财政财务隶属关系B. 国有资产监督关系C. 审计机关的规定D. 干部管理权限正确答案:D8.部门内部管理领导干部的经济责任审计,由( )负责组织实施。
A. 部门B. 审计机关C. 财务部门D. 审计部门正确答案:D9.地方审计机关主要领导干部经济责任审计,由( )与( )协商后,由上一级审计机关组织实施。
A. 本级党委上一级审计机关B. 本级党委最高审计机关C. 上级党委上一级审计机关D. 上级党委最高审计机关正确答案:A10.审计署审计长的经济责任审计,报请( )批准后实施。
经济责任审计制度一、单选题1、根据相关规定,被审计领导干部对审计委员会办公室、审计机关出具的经济责任审计报告有异议的,可以自收到审计报告之日起()日内向同级审计委员会办公室申诉。
A、10B、20C、30D、60A B C D【正确答案】C【您的答案】C[正确]【答案解析】根据相关规定,被审计领导干部对审计委员会办公室、审计机关出具的经济责任审计报告有异议的,可以自收到审计报告之日起30日内向同级审计委员会办公室申诉。
2、()是指审计委员会办公室、审计机关在经济责任审计报告基础上精简提炼形成的,提交干部管理监督部门用以反映审计结果的报告。
A、经济责任审计报告B、经济责任审计结果报告C、资产负债表D、利润表A B C D【正确答案】B【您的答案】B[正确]【答案解析】经济责任审计结果报告,是指审计委员会办公室、审计机关在经济责任审计报告基础上精简提炼形成的,提交干部管理监督部门用以反映审计结果的报告。
3、()是对经济责任审计中发现的特定区域、特定领域等方面存在关系国家经济安全、信息安全、环境安全或影响人民群众权益的重大问题,进行梳理、汇总、提炼形成的报告。
A、经济责任审计报告B、经济责任审计结果报告C、经济责任审计专题报告D、利润表A B C D【正确答案】C【您的答案】C[正确]【答案解析】经济责任审计专题报告,是对经济责任审计中发现的特定区域、特定领域等方面存在关系国家经济安全、信息安全、环境安全或影响人民群众权益的重大问题,进行梳理、汇总、提炼形成的报告。
4、加强经济责任审计信息化建设是贯彻落实()总书记“要坚持科技强审,加强审计信息化建设”要求的重要举措,对于加强经济责任审计项目管理,提高审计工作效率,提升审计监督效能具有重要意义。
A、习近平B、邓小平C、胡锦涛D、江泽民A B C D【正确答案】A【您的答案】A[正确]【答案解析】加强经济责任审计信息化建设是贯彻落实习近平总书记“要坚持科技强审,加强审计信息化建设”要求的重要举措,对于加强经济责任审计项目管理,提高审计工作效率,提升审计监督效能具有重要意义。
附件“六五”普法考试经济责任审计规范测试题一、判断题(每题1分,正确打√,错误打×)1、领导干部经济责任审计对象全覆盖就是指各级党委管理的党政主要领导干部和国企负责人都要接受经济责任审计监督。
(×)2、实行任中经济责任审计与离任经济责任审计相结合,做到离任必审。
(×)建立审计对象分类管理制度,对不实施离任经济责任审计的,以离任经济事项交接代替。
3、上级审计机关可以将其审计管辖范围内的经济责任审计计划项目,授权给下一级审计机关审计。
(√)4、审计机关应当对确定的经济责任审计项目配置必要的人力资源(人员)、时间、技术装备和经费等审计资源。
(√)5、联席会议下设办公室作为办事机构,负责落实联席会议各项决定及其他日常工作,是为联席会议成员单位提供与经济责任审计相关服务的办事机构。
(×)6、为保证经济责任审计制度的权威性,同类同岗位领导干部接受经济责任审计方式应当一致。
(×)第41条,根据不同类别审计对象,可以采取不同方式的经济责任审计7、由于领导干部经济责任审计的特殊性,只能由审计机关和审计人员实施经济责任审计项目。
(×)第17条浙委办(2011)91号8、经济责任审计报告主要反映被审计领导干部的经济责任履行情况,对被审计单位存在的其他问题在财务收支审计报告中反映。
(×)第34条,对被审计单位存在的问题也一并反映。
9、被审计单位的管理制度和其他规定应作为经济责任审计评价的依据。
(×)第38条,与法律法规不符的,不能作为评价依据。
10、评价体系是建立在审计内容基础上、能客观描述审计结果的方法体系,主要的评价指标应与审计内容相关,并合理利用统计数据或党委政府有关考核数据。
(√)第39条11、领导干部履责的成效是指被审计领导干部任期内工作思路和相应重要决策、重点工作等取得的主要经济业绩。
(√)浙审责[2011]85号,第8条12、领导干部履责的问题是指经济责任审计中发现的领导干部在经济工作领域存在的违法违规行为、管理效果不佳和违反廉洁自律规定等情况。
附件“六五”普法考试经济责任审计规范测试题一、判断题(每题1分,正确打√,错误打×)1、领导干部经济责任审计对象全覆盖就是指各级党委管理的党政主要领导干部和国企负责人都要接受经济责任审计监督。
(×)2、实行任中经济责任审计与离任经济责任审计相结合,做到离任必审。
(×)建立审计对象分类管理制度,对不实施离任经济责任审计的,以离任经济事项交接代替。
3、上级审计机关可以将其审计管辖范围内的经济责任审计计划项目,授权给下一级审计机关审计。
(√)4、审计机关应当对确定的经济责任审计项目配置必要的人力资源(人员)、时间、技术装备和经费等审计资源。
(√)5、联席会议下设办公室作为办事机构,负责落实联席会议各项决定及其他日常工作,是为联席会议成员单位提供与经济责任审计相关服务的办事机构。
(×)6、为保证经济责任审计制度的权威性,同类同岗位领导干部接受经济责任审计方式应当一致。
(×)第41条,根据不同类别审计对象,可以采取不同方式的经济责任审计7、由于领导干部经济责任审计的特殊性,只能由审计机关和审计人员实施经济责任审计项目。
(×)第17条浙委办(2011)91号8、经济责任审计报告主要反映被审计领导干部的经济责任履行情况,对被审计单位存在的其他问题在财务收支审计报告中反映。
(×)第34条,对被审计单位存在的问题也一并反映。
9、被审计单位的管理制度和其他规定应作为经济责任审计评价的依据。
(×)第38条,与法律法规不符的,不能作为评价依据。
10、评价体系是建立在审计内容基础上、能客观描述审计结果的方法体系,主要的评价指标应与审计内容相关,并合理利用统计数据或党委政府有关考核数据。
(√)第39条11、领导干部履责的成效是指被审计领导干部任期内工作思路和相应重要决策、重点工作等取得的主要经济业绩。
(√)浙审责[2011]85号,第8条12、领导干部履责的问题是指经济责任审计中发现的领导干部在经济工作领域存在的违法违规行为、管理效果不佳和违反廉洁自律规定等情况。
经济效益审计复习题答案一、单项选择题1. 经济效益审计的主要目的是()。
A. 评价企业财务状况B. 评估企业经营成果C. 审查企业经济效益D. 检查企业合规性答案:C2. 经济效益审计通常不包括以下哪项内容()。
A. 成本效益分析B. 投资回报率评估C. 员工满意度调查D. 资产利用效率分析答案:C3. 在进行经济效益审计时,审计人员应该关注()。
A. 财务报表的真实性B. 经营活动的合规性C. 经济活动的效率和效果D. 内部控制制度的完整性答案:C4. 经济效益审计的实施主体通常是()。
A. 外部审计机构B. 内部审计部门C. 独立第三方机构D. 政府监管机构答案:B5. 经济效益审计中,审计人员对企业内部控制的评估是为了()。
A. 确保财务报告的准确性B. 提高企业经营效率C. 降低企业运营风险D. 促进企业合规经营答案:C二、多项选择题1. 经济效益审计可能涉及的领域包括()。
A. 生产效率B. 销售策略C. 人力资源管理D. 财务规划答案:ABCD2. 经济效益审计中,审计人员可能采取的措施包括()。
A. 审查财务记录B. 进行现场观察C. 访谈管理人员D. 分析市场数据答案:ABCD3. 经济效益审计报告通常包含以下哪些内容()。
A. 审计发现B. 改进建议C. 审计范围和方法D. 审计结论答案:ABCD三、判断题1. 经济效益审计只关注企业的财务指标,而不涉及非财务指标。
()答案:错误2. 经济效益审计的目的是发现问题并提出改进措施,以提高企业的经济效益。
()答案:正确3. 经济效益审计可以由企业内部人员自行进行,不需要外部专家的参与。
()答案:错误四、简答题1. 简述经济效益审计与财务审计的主要区别。
答案:经济效益审计主要关注企业经济活动的效率和效果,包括成本效益分析、投资回报率评估、资产利用效率分析等。
而财务审计则侧重于审查企业财务报表的真实性和准确性,确保财务报告的合规性。
2. 描述经济效益审计在企业决策中的作用。
审计师考试试题及答案一、多选题(共10题,每题3分,答错或漏答不得分)1.“五虚”问题包括什么? *A.虚列费用(正确答案)B.虚假承保(正确答案)C.虚列手续费(正确答案)D.虚挂保费(正确答案)E.虚挂代理F.虚假理赔(正确答案)2.根据《经济责任审计实施办法》(国寿财险发〔2021〕1427 号)规定,经济责任审计对象包括下列哪些人员? *A.中心支公司总经理(正确答案)B.中支公司机关部门副职C.县支公司副经理D.县支公司经理(正确答案)3.下列哪些事项需要上对应公司党委会进行研究决定? *A.省公司公司年度发展推动方案和激励政策制定、兑现事项(正确答案)B.中心支公司人民币10万元(含)以上采购项目(正确答案)C.省公司公司组织开展的反洗钱专项审计报告(正确答案)D.中心支公司年度绩效考核办法制定、调整事项(正确答案)4.下列哪些中支公司人员任命需经省公司进行审批 *A.中心支公司本部理赔负责人(正确答案)B.中心支公司本部审计负责人(正确答案)C.中心支公司本部纪检负责人(正确答案)D.中心支公司本部非车险负责人5.经济责任审计应当坚持哪些工作原则? *A.全面性原则(正确答案)B.客观性原则(正确答案)C.重要性原则(正确答案)D.谨慎性原则(正确答案)6.根据《2022年转授权书规定》下列哪些经济事项可由中支公司自主审核? *A.中支公司举行工作会议需报销5万元(正确答案)B.中支公司自建公众号、小程序等本地化应用C.中支公司达到报废年限公务用车直接进行处置D.外聘法律顾问的使用权、协助管理权(正确答案)7.经济责任审计的主要内容包括? *A.单位重大经济事项的决策、执行和效果情况。
(正确答案)B.单位财务的真实合法效益情况,风险管控情况。
(正确答案)C.以往审计发现问题的整改情况。
(正确答案)D.在经济活动中落实有关党风廉政建设责任和遵守廉洁从业规定情况。
(正确答案)8.根据《2022年转授权书规定》,下列哪些行为无需上报省公司审批? *A.中支公司将车辆保险部副经理提聘为车辆保险部经理。
高级审计师考试审计理论与审计案例分析历年真题3一、问答题1.一、题目试论经济责任审计的特点与主要内容。
二、背景与答题要求随着我国社会主义民主法治建设的深入发展,经济责任审计在维护经济秩序,加强干部监督管理,预防和治理腐败,推进依法行政等方面发挥着越来越重要的作用。
经济责任审计已成为各级党委和政府赋予审计机关的一项重要工作任务。
经过二十多年的探索,经济责任审计工作正在不断发展和深化,逐步走向制度化、法制化的轨道。
请按以下层次论述:(一)经济责任审计的含义;(二)经济责任审计的特点;(三)经济责任审计的主要内容(可以从当前各类经济责任审计都应重点审计的内容角度回答,也可以从党委政府领导干部经济责任审计、党政部领导干部经济责任审计、国有及国有控股企业领导人员经济责任审计三者中任选一个角度回答)。
_____________________________________________________________________ _____________________正确答案:(无)解析:(一)经济责任审计的含义经济责任审计是审计机关通过对党政领导干部或国有企业及国有控股企业领导人员所在地区、部门、单位财政财务收支以及相关经济活动的审计,来监督、评价和鉴证党政领导干部或企业领导人员经济责任履行情况的行为。
(二)经济责任审计的特点1.审计目的特殊。
经济责任审计是审计监督与干部监督管理的结合。
经济责任审计的结果是干部监督管理部门选拔、任用、奖惩干部的重要参考依据。
2.审计对象特殊。
经济责任审计的对象是特定的人,是干部管理部门委托审计机关审计的有关党政领导干部或国有企业的领导人员,是由特定人的任期来界定审计的范围和事项,是由人而事,而非由事究人。
3.审计程序特殊。
一般情况下,经济责任审计由审计机关与其他有关部门共同组织,因此具有特殊的审计程序。
4.审计内容特殊。
经济责任审计以财政财务收支审计为基础,但不限于财政财务收支审计的内容。
一、单选题 (共100题,共50.0分)1.党政主要领导干部经济责任审计对象包括主持工作( )年以上的副职领导干部。
A. 1B. 2C. 3D. 5正确答案:A2.地方党政主要领导干部经济责任审计对象不包括( )。
A. 民族乡乡长B. 街道办事处主任C. 国有企业主要领导人员D. 政府设立的开发区区长正确答案:B3.党政主要领导干部经济责任审计对象是指地方各级党委、政府、( )、( ),中央和地方各级党政工作部门、事业单位和人民团体等单位的党委正职领导干部和行政正职领导干部,包括主持工作一年以上的副职领导干部。
A. 司法机关公安机关B. 司法机关检察机关C. 公安机关审判机关D. 审判机关检察机关正确答案:D4.经济责任审计对象包括党委、政府设立的超过( )年以上有独立经济活动的临时机构的主要领导干部。
A. 1B. 2C. 3D. 5正确答案:A5.经济责任审计中,遇有干部管理权限与财政财务隶属关系、国有资产监督管理关系不一致时,由( )与( )共同确定实施审计的审计机关。
A. 组织部门上级审计机关B. 组织部门同级审计机关C. 组织部门联席会议D. 联席会议同级审计机关正确答案:B6.国有企业领导人员经济责任审计的对象不包括( )企业的法定代表人。
A. 国有独资B. 国有资本控股C. 国有参股D. 国有资本主导正确答案:C7.领导干部经济责任审计的对象范围依照( )确定。
A. 财政财务隶属关系B. 国有资产监督关系C. 审计机关的规定D. 干部管理权限正确答案:D8.部门内部管理领导干部的经济责任审计,由( )负责组织实施。
A. 部门B. 审计机关C. 财务部门D. 审计部门正确答案:D9.地方审计机关主要领导干部经济责任审计,由( )与( )协商后,由上一级审计机关组织实施。
A. 本级党委上一级审计机关B. 本级党委最高审计机关C. 上级党委上一级审计机关D. 上级党委最高审计机关正确答案:A10.审计署审计长的经济责任审计,报请( )批准后实施。
A. 国务院总理B. 全国人大C. 全国人大常委会D. 全国人大或常委会正确答案:A11.张三是S市某局副局长兼任下属某事业单位主任,且不实际履行经济责任,而该事业单位实际由常务副主任李四负责,则该事业单位经济责任审计对象是( )。
A. 张三B. 李四C. 事业单位财务负责人D. 由审计机关决定正确答案:B12.以下机构主要领导干部不属于地方各级党委和政府主要领导干部经济责任审计对象的是( )。
A. 行政公署B. 街道办事处C. 区公所D. 党委、政府设立独立经济活动的临时机构正确答案:D13.在经济责任审计中,审计机关应当根据( ),结合本地区、部门(系统)、单位的实际,依法依规确定审计内容。
A. 组织部门或国有资产监督管理部门的要求B. 领导干部职责权限和履行经济责任情况C. 独立审计准则D. 被审计领导干部委托正确答案:B14.审计机关在实施经济责任审计,确定审计重点时,不应当考虑的因素是( )。
A. 审计目标B. 干部管理监督需要C. 审计资源与审计效果D. 被审计单位委托事项正确答案:D15.实施经济责任审计时,审计组应当围绕被审计领导干部的经济责任履行情况,按照( )的原则,在法定范围内确定审计内容。
A. 实质重于形式B. 一致可比C. 权责一致、权责对等D. 一贯性正确答案:C16.下列有关经济责任审计的说法正确的有( )。
A. 在确定审计内容和重点时,不同类别、级次、岗位、地域领导干部的履责情况各有侧重和特色,应充分考虑审计目标、资源等B. 经济责任审计与预算执行审计或财务收支审计的内容、重点基本一致C. 在某省省长经济责任审计中,下辖某县财政部门会计核算不够规范的事项,应当作为审计重点内容D. 经济责任审计中,不应当重点关注财务收支、财政收支及有关经济活动真实、合法和效益情况正确答案:A17.下列有关经济责任审计的说法错误的有( )。
A. 以领导干部守法、守纪、守规、尽责情况为重点B. 与领导干部履行经济责任无关的事项,原则上不予纳入审计范围C. 以领导干部任职期间本地区、本部门(系统)、本单位财政收支、财务收支以及有关经济活动的真实、合法和效益为重点D. 以促进领导干部推动本地区、本部门(系统)、本单位科学发展为目标正确答案:A18.下列选项中不属于经济责任审计应关注内容的是( )。
A. 贯彻落实科学发展观,推动经济社会科学发展情况B. 遵守有关经济法律法规、贯彻执行党和国家有关经济工作的方针政策和决策部署情况C. 制定和执行重大经济决策情况D. 社会审计机构审计质量情况正确答案:D19.在国有企业领导人员经济责任审计中,不属于“重大经济决策情况”重点关注内容的是( )。
A. 重大经济决策制度的建立健全及其执行情况B. 确定发出存货的成本计量方法C. 任职期间重大项目安排、大额度资金运作、重大股权投资、重大资产处置、重大采购事项、重大项目投资等重大经济决策事项D. 重大经济决策事项的合法性、决策程序的合规性及其执行情况和效果正确答案:B20.在地方各级政府主要领导干部经济责任审计中,不属于“重大经济决策情况”重点关注内容的是( )。
A. 地方政府决策制度、机制的建立健全及其执行情况B. 任期期间重大经济决策的总体状况C. 重大经济决策事项的合法性、决策程序的合规性及其执行情况和效果等D. 贯彻执行党和国家、上级党委和政府、本级党委重大经济方针政策及决策部署情况正确答案:B21.下列不属于国有企业领导人员经济责任审计主要内容的是( )。
A. 贯彻执行党和国家有关经济方针政策和决策部署,推动企业可持续发展情况B. 企业发展战略的制定和执行情况及其效果C. 企业财务收支的真实、合法和效益情况,以及资产负债损益情况D. 企业选人用人情况正确答案:D22.经济责任审计中,要关注领导干部履行经济责任有关的管理、决策等活动的效益情况。
下列( )不属于上述应关注的效益情况。
A. 经济效益B. 社会效益C. 环境效益D. 预期效益正确答案:D23.下列选项中,属于所有类型的领导干部经济责任审计都应关注的内容是( )。
A. 贯彻执行党和国家有关经济方针政策和决策部署有关情况B. 自然资源资产的开发利用和保护、生态环境保护以及民生改善等情况C. 地方政府性债务的举借、管理、使用、偿还和风险管控情况D. 法人治理结构的健全和运转情况正确答案:A24.在H省省长王某的经济责任审计项目中,王某的任期为2012年2月至2015月6月,下列不属于该项目审计内容的是( )。
A. 2012年6月发生的重大经济决策事项B. 2014年贯彻落实党和国家有关经济方针政策和决策部署有关情况C. 2015年决算报告的真实准确性D. 2012年至2014年有关目标责任制完成情况正确答案:C25.下列选项中,不属于地方各级政府主要领导干部经济责任审计的主要内容的是( )。
A. 遵守有关法律法规和财经纪律情况B. 本地区经济社会发展战略、规划的执行情况,以及重大经济和社会发展事项的推动和管理情况及其效果C. 对以往审计中发现问题的整改情况D. 党委有关工作部门管理和使用的重大专项资金管理情况正确答案:D26.审计人员对领导干部进行经济责任审计评价应当按照( )原则。
A. 权责一致原则B. 资金量与业务量相统一原则C. 民主集中制原则D. 从严从重原则正确答案:A27.关于审计评价的方法说法错误的是( )。
A. 审计评价的方法包括纵向和横向业绩比较、与经济责任有关的指标量化分析等方法B. 审计评价可以选用一种方法,也可以选用多种方法进行综合评价C. 对国有企业主要领导人员的经济责任进行评价仅能使用定量指标评价D. 对地方党政主要领导干部的经济责任履行情况评价时,可以使用将领导干部履行经济责任的行为或事项置于相关经济社会环境正确答案:B28.下列内容中不属于审计评价依据的是( )。
A. 法律、法规、规章和规范性文件B. 国家统一的财务管理制度C. 国家和行业的有关标准D. 行业性质不同的地方、部门、单位的有关数据正确答案:D29.下列有关审计评价依据的说法错误的是( )。
A. 专业机构的意见可以作为评价依据B. 有关发展规划、年度计划可以作为评价依据C. 责任制考核目标可以作为评价依据D. 领导干部所在单位的内部管理制度不可以作为评价依据正确答案:D30.下列情形中应当界定为直接责任的是( )。
A. 被审计领导干部与他人共同违反单位内部管理规定的情形B. 被审计领导干部对其分管工作,不正确履行经济责任的情形C. 以文件传签等方式研究,并且在多数人同意的情况下,决定重大经济事项,由于决策不当造成国家利益损失的情形D. 在被审计领导干部不知情的情况下,分管领导由于决策不当,造成国有资产严重流失的情形正确答案:A31.下列情形中应当界定为主管责任的是( )。
A. 被审计领导干部未主持会议或签批相关文件,通过电话指使下属人员违反国家有关规定组织实施重大经济事项的情形B. 被审计领导干部未经集体研究,在下级单位呈报的关于组织实施某重大经济事项的请示文件中批示同意,造成生态环境严重破C. 疏于监管,致使所辖地区发生重大违纪违法问题的情形D. 主持相关会议讨论,在多数人不同意的情况下,批准重大经济事项,由于决策不当或者决策失误造成国家利益重大损失的情形正确答案:B32.下列关于国有企业主要领导人员责任界定的说法错误的是( )。
A. 企业主要领导人员根据企业内部分工,对其主管的工作不正确履行经济责任的,应承担领导责任B. 企业领导人员应当对其不履行经济责任的行为,以及由此造成的后果承担相应的责任C. 对前任遗留应收账款、现任形成坏账责任的认定,现任企业领导人员如能说明坏账形成的原因,并已积极清欠而且有应收账款责任D. 企业领导人员在任期内直接决定的重大事项违反国家法律法规的,应当承担直接责任正确答案:D33.下列关于责任界定的说法正确的是( )。
A. 领导干部通过集体研究,在多数人同意的情况下,决策的重大经济事项触犯国家有关法律法规、国家有关规定的,应承担连带B. 领导干部通过集体研究,在多数人同意的情况下,决策的重大经济事项触犯国家有关法律法规、国家有关规定的,应承担主管C. 领导干部通过集体研究,在多数人同意的情况下,决策的重大经济事项触犯国家有关法律法规、国家有关规定的,应承担领导D. 领导干部通过集体研究,在多数人同意的情况下,决策的重大经济事项触犯国家有关法律法规、国家有关规定的,应承担直接正确答案:D34.经济责任审计结果应当作为干部( )、任免和奖惩的重要依据。
A. 考核B. 提拔C. 辞退D. 免职正确答案:A35.纪检监察机关在审计结果运用中的主要职责之一:( )受理审计移送的案件线索。