新版驾驶证扣分细则+图解
- 格式:xlsx
- 大小:341.68 KB
- 文档页数:2
新交规:道路交通安全违法行为记分分值(完整版) 以下是新交规中道路交通安全违法行为记分分值的完整版:一、机动车驾驶证申领和使用方面的违法行为:1. 使用伪造、变造的机动车驾驶证:记12分;2. 使用他人机动车驾驶证驾驶机动车:记12分;3. 未按规定携带机动车驾驶证驾驶机动车:记12分;4. 满分记分为12分。
二、机动车驾驶方面的违法行为:1. 未按规定右转弯让直行的车辆、行人优先通行:记6分;2. 未按规定让行发送警请求救车辆、工程救险车辆通行:记6分;3. 逆向行驶:记12分;4. 未按规定会车:记6分;5. 未在限制的时间内从机动车道左侧超越其他车辆:记6分;6. 违反禁止标线、禁止标志指示的:记6分;7. 未按规定系安全带:记2分;8. 满分记分为12分。
三、机动车行驶超速方面的违法行为:1. 机动车行驶超过规定时速未超过10%:记1分;2. 机动车行驶超过规定时速10%以上未超过20%:记3分;3. 机动车行驶超过规定时速20%以上未超过50%:记6分;4. 机动车行驶超过规定时速50%以上:记12分;5. 在城市非高速公路的道路上行驶机动车,驾驶人违法行为无直接危及后果:记1分;6. 在城市非高速公路的道路上行驶机动车,驾驶人违法行为造成人员受伤的:记3分;7. 满分记分为12分。
四、其他关于机动车的违法行为:1. 违反规定载人的:记3分;2. 违反规定载货的:记3分;3. 违法使用警报器、使用闪光灯的:记6分;4. 机动车驾驶人有负有交通安全管理职责的单位未按规定督促驾驶人按照规定使用安全带、不超员、不载超限或超载的:记3分;5. 未按规定避让校车的:记6分;6. 满分记分为12分。
以上是新交规中的道路交通安全违法行为记分分值的完整版。
请注意,根据违法行为的不同,记分分值也有所差异。
新版驾驶证扣分规则
新版驾驶证扣分规则是指2016年1月1日起实施的《道路交通安全法》修订版中对驾驶证扣分的规定。
根据新规定,驾驶证分为12分,每
次违法行为将扣除相应的分数,当分数扣完后,驾驶证将被吊销。
具体扣
分规则如下:1.醉驾、毒驾、逃逸肇事等严重违法行为将直接吊销驾驶证,不予扣分。
2.交通肇事、超速、闯红灯、违反禁令标志、不按规定让行等
违法行为将扣除2-6分不等。
3.驾驶机动车在高速公路、城市快速路、隧道、桥梁等道路上违反规定行驶,将扣除6分。
4.驾驶机动车在高速公路、城市快速路、隧道、桥梁等道路上违反规定行驶,造成交通事故的,将扣
除12分。
5.驾驶机动车在高速公路、城市快速路、隧道、桥梁等道路上
违反规定行驶,造成重大交通事故的,将吊销驾驶证。
需要注意的是,如
果一次违法行为同时涉及多项违法行为,将按照扣分最高的违法行为计算
扣分。
同时,驾驶证被吊销后,需要重新参加驾驶考试才能重新获得驾驶
资格。
总之,新版驾驶证扣分规则的实施,旨在加强对驾驶员的管理,提
高道路交通安全水平,希望广大驾驶员能够自觉遵守交通规则,文明驾驶,共同营造良好的交通环境。
新交规扣分标准及处罚(2023新交规扣分细则)违章停车扣分吗新交规是怎样规定的?新交规违章停车只罚款不扣分。
机动车驾驶人违反道路交通安全法律、法规关于道路通行规定的,处警告或者二十元以上二百元以下罚款。
公安机关交通管理部门及其交通警察对道路交通安全违法行为,应当及时纠正。
关于违章停车扣分的新规定是《道路交通安全违法行为记分分值》,机动车驾驶人违反禁令标志、禁止标线指示停车的一次记3分。
除了扣分还会处二十元以上二百元以下罚款。
法律分析:2023年新交规,违章停车扣分,要根据具体情况,在哪里违章停车。
一次性扣9分,如果在高速公路,或者城市快速路上违法停车,一次性计9分。
2一次性扣6分。
驾驶证扣分规则1、根据相关法律规定,驾驶证违法行为的严重程度,分别会扣除12分、6分、3分、2分、1分。
比较常见的压黄线就是扣三分,闯红灯就是扣六分。
酒驾则是直接扣除12分。
2、驾驶证扣分规则:道路交通安全违法行为累积记分周期(即记分周期)为12个月,满分为12分,从机动车驾驶证初次领取之日起计算,如此类推不断地循环。
驾驶证的清分时间是驾驶证上的发证日期,每年在发证日期那天系统自动清分。
3、暂扣驾驶证后驾驶车辆的:如果你的驾照被暂扣,请不要再开车了。
否则,将在之前的基础上再扣6分。
堵车时占用应急车道。
应急车道也被称为生命通道。
当路上出现紧急情况时,救护车和清障车可以迅速前往预留车道进行处理。
4、机动车驾驶人可以在机动车驾驶证核发地或者核发地以外的地方参加审验、提交身体条件证明。
5、超速驾驶,记6分。
副驾驶有不满14周岁乘坐的,记6分,罚300元。
新交规超速扣分的标准是什么?1、法律主观:超速的扣分标准要依据其超速的具体情形而定,大致分为三类:超速10%以上未达20%的,记3分。
超速20%以上未达50%的,记6分。
超速50%以上的,记12分,可以并处吊销驾驶证。
2、年4月1日,新交通条例生效,对超速处罚标准进行了调整。
3、根据2023年新交规,小轿车超速扣分标准为:超速50%以下扣3分,罚款500元;超速50%以上扣6分,罚款1000元。
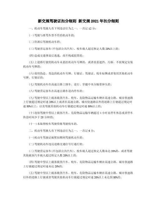
新交规驾驶证扣分细则新交规2021年扣分细则一、机动车驾驶人有下列违法行为之一,一次记12分:(一)驾驶与准驾车型不符的机动车的;(二)饮酒后驾驶机动车的;(三)驾驶营运客车(不包括公共汽车)、校车载人超过核定人数20%以上的;(四)造成交通事故后逃逸,尚不构成犯罪的;(五)上道路行驶的机动车未悬挂机动车号牌的,或者故意遮挡、污损、不按规定安装机动车号牌的;(六)使用伪造、变造的机动车号牌、行驶证、驾驶证、校车标牌或者使用其他机动车号牌、行驶证的;(七)驾驶机动车在高速公路上倒车、逆行、穿越中央分隔带掉头的;(八)驾驶营运客车在高速公路车道内停车的;(九)驾驶中型以上载客载货汽车、校车、危险物品运输车辆在高速公路、城市快速路上行驶超过规定时速20%以上或者在高速公路、城市快速路以外的道路上行驶超过规定时速50%以上,以及驾驶其他机动车行驶超过规定时速50%以上的;(十)连续驾驶中型以上载客汽车、危险物品运输车辆超过4小时未停车休息或者停车休息时间少于20分钟的;(十一)未取得校车驾驶资格驾驶校车的。
二、机动车驾驶人有下列违法行为之一,一次记6分:(一)机动车驾驶证被暂扣期间驾驶机动车的;(二)驾驶机动车违反道路交通信号灯通行的;(三)驾驶营运客车(不包括公共汽车)、校车载人超过核定人数未达20%的,或者驾驶其他载客汽车载人超过核定人数20%以上的;(四)驾驶中型以上载客载货汽车、校车、危险物品运输车辆在高速公路、城市快速路上行驶超过规定时速未达20%的;(五)驾驶中型以上载客载货汽车、校车、危险物品运输车辆在高速公路、城市快速路以外的道路上行驶或者驾驶其他机动车行驶超过规定时速20%以上未达到50%的;(六)驾驶货车载物超过核定载质量30%以上或者违反规定载客的;(七)驾驶营运客车以外的机动车在高速公路车道内停车的;(八)驾驶机动车在高速公路或者城市快速路上违法占用应急车道行驶的;(九)低能见度气象条件下,驾驶机动车在高速公路上不按规定行驶的;(十)驾驶机动车运载超限的不可解体的物品,未按指定的时间、路线、速度行驶或者未悬挂明显标志的;(十一)驾驶机动车载运爆炸物品、易燃易爆化学物品以及剧毒、放射性等危险物品,未按指定的时间、路线、速度行驶或者未悬挂警示标志并采取必要的安全措施的;(十二)以隐瞒、欺骗手段补领机动车驾驶证的;(十三)连续驾驶中型以上载客汽车、危险物品运输车辆以外的机动车超过4小时未停车休息或者停车休息时间少于20分钟的;(十四)驾驶机动车不按照规定避让校车的。
2023年驾驶新规扣分罚款的标准由原先的12分、6分、3分、2分、1分直接调整,成为了12分、9分、6分、3分、1分。
另外关于交通安全的一些违法违章行为,在新规里面一共是列出了50项,其中需要扣12分的有7项,需要扣9分的有7项,需要扣6分的有11项,而扣三分的则是15项,扣1分的是10项。
2023年新规扣分口诀:1、扣12分酒后驾驶、轻伤或死亡后事故逃逸,非犯罪性质;伪造车牌、驾驶证或行车证;驾驶公共汽车、校车或旅游客运汽车,超过核定人数20%以上;高速或城市快速路倒车、逆行。
2、扣9分驾驶7座以上的载客车,载客数超过50%,未达100%;驾驶校车或中型以上客车,在高速公路或城市快速路行驶,超过时速规定50%以上;在高速路或城市快路违停;未悬挂车牌或故意遮牌、准驾不符。
3、扣6分驾驶校车、客运汽车或者旅游客运车,人数超过改碧核定20%以内;驾驶7座以上载客汽车载人数超过核定人数20%以上,未达50%的;驾驶载货汽车载货量超过宏歼卖最大总量50%以上的;驾驶运有易燃、易爆或放射性危险物品,未按照指定的时间、路线、速度行驶的;不按交通信号指示灯通行的;驾驶证暂扣期间驾驶机动车的;轻微伤或财损后事故逃逸,未构成犯罪的。
4、扣3分在高速或城市快路未按规定道路行驶;不按规超车、让行或在高速及快速路之外的道路上逆行;经人行横道未按减速、避让行人;连续行驶超4小时未休息;在高速公路上低速行驶的;不按规定使用灯光和设置警告标志的。
5、扣1分驾驶机动车不按规定使用灯光的;驾驶货车承载量超过最大允许量30%的;擅自变更已登记的车辆结构,上路行驶的;驾驶人未系安全带的情况;驾驶摩托车不戴安全头盔的。
2023年新规罚款口诀:1、用旧证,大车未按规定变更信息,实习期驾驶大车,罚款20-200元。
2、扣留驾证期间继续开车的,罚款200-500元。
3、参加满分教育,弄虚作假蔽逗,罚款1000元4、初次饮酒驾车,再次饮酒驾车的,罚款1000-2000元。
最新交通法规扣分细则(2016最新版本)一、机动车驾驶人有下列违法行为之一,一次记12分:(一)驾驶与准驾车型不符的机动车的;(二)饮酒后驾驶机动车的;(三)驾驶营运客车(不包括公共汽车)、校车载人超过核定人数20%以上的;(四)造成交通事故后逃逸,尚不构成犯罪的;(五)上道路行驶的机动车未悬挂机动车号牌的,或者故意遮挡、污损、不按规定安装机动车号牌的;(六)使用伪造、变造的机动车号牌、行驶证、驾驶证、校车标牌或者使用其他机动车号牌、行驶证的;(七)驾驶机动车在高速公路上倒车、逆行、穿越中央分隔带掉头的;(八)驾驶营运客车在高速公路车道内停车的;(九)驾驶中型以上载客载货汽车、校车、危险物品运输车辆在高速公路、城市快速路上行驶超过规定时速20%以上或者在高速公路、城市快速路以外的道路上行驶超过规定时速50%以上,以及驾驶其他机动车行驶超过规定时速50%以上的;(十)连续驾驶中型以上载客汽车、危险物品运输车辆超过4小时未停车休息或者停车休息时间少于20分钟的;(十一)未取得校车驾驶资格驾驶校车的。
二、机动车驾驶人有下列违法行为之一,一次记6分:(一)机动车驾驶证被暂扣期间驾驶机动车的;(二)驾驶机动车违反道路交通信号灯通行的;(三)驾驶营运客车(不包括公共汽车)、校车载人超过核定人数未达20%的,或者驾驶其他载客汽车载人超过核定人数20%以上的;(四)驾驶中型以上载客载货汽车、校车、危险物品运输车辆在高速公路、城市快速路上行驶超过规定时速未达20%的;(五)驾驶中型以上载客载货汽车、校车、危险物品运输车辆在高速公路、城市快速路以外的道路上行驶或者驾驶其他机动车行驶超过规定时速20%以上未达到50%的;(六)驾驶货车载物超过核定载质量30%以上或者违反规定载客的;(七)驾驶营运客车以外的机动车在高速公路车道内停车的;(八)驾驶机动车在高速公路或者城市快速路上违法占用应急车道行驶的;(九)低能见度气象条件下,驾驶机动车在高速公路上不按规定行驶的;(十)驾驶机动车运载超限的不可解体的物品,未按指定的时间、路线、速度行驶或者未悬挂明显标志的;(十一)驾驶机动车载运爆炸物品、易燃易爆化学物品以及剧毒、放射性等危险物品,未按指定的时间、路线、速度行驶或者未悬挂警示标志并采取必要的安全措施的;(十二)以隐瞒、欺骗手段补领机动车驾驶证的;(十三)连续驾驶中型以上载客汽车、危险物品运输车辆以外的机动车超过4小时未停车休息或者停车休息时间少于20分钟的;(十四)驾驶机动车不按照规定避让校车的。
2024年最新交通法规扣分罚款细则2024年交通扣分罚款新交规出炉,将对交通违法行为进行更严格的处理,以提高道路交通安全意识和秩序。
以下为2024年最新交通法规扣分罚款细则:1.酒驾:醉酒后驾驶机动车的,将面临罚款5000元,扣12分,吊销驾驶证并终身禁驾,并对涉嫌犯罪者移交司法机关处理。
2.无证驾驶:无证驾驶机动车的,将面临罚款3000元,扣12分,吊销驾驶证,并追究其刑事责任。
3.超速驾驶:超速行驶的,将根据超速情况罚款200-2000元,并扣1-6分,情节严重的将吊销驾驶证,并处以拘留。
4.闯红灯:闯红灯的,将面临罚款500-1000元,扣3分,并要求参加道路交通安全法规培训。
5.不按规定让行:不按规定让行的,将罚款500元,扣2分,并要求参加道路交通安全法规培训。
7.非机动车违规行驶:非机动车不按规定行驶的,将罚款50元,并扣1分。
8.违反交通标线、标志、信号灯:违反交通标线、标志、信号灯的,将罚款100-500元,并扣1-2分。
9.残疾人标志、设施被占用或者损坏:占用或者损坏残疾人标志、设施的,将罚款500元,并扣2分。
10.客车超员:客车超员的,将罚款500元,并扣2分。
11.危险驾驶:危险驾驶的,将面临罚款500-2000元,并扣6-12分,吊销驾驶证。
12.逆行:逆行的,将罚款200元,并扣1分。
13.违法停车:违法停车的,将根据停车违法行为轻重情节罚款200-1000元,并扣1-6分。
14.车辆违法改装:车辆违法改装的,将罚款1000-5000元,并扣3-6分,要求恢复原状。
15.驾驶证记分达到12分或以上的,将吊销驾驶证,需要重新参加驾驶员培训并重新考试。
以上是2024年最新交通法规扣分罚款细则,旨在加强对交通违法行为的打击力度,以确保道路交通安全。
同时,交通执法部门将加强巡查力度,对违法行为严肃处理,以保障市民的出行安全。
大家务必遵守交通规则,文明驾驶,共同营造良好交通秩序。
2024交通新规扣分细则2024年,我国交通管理部门出台了一系列新的交通规定,其中包括了针对交通违规行为的扣分细则。
这些细则的出台,旨在提高驾驶人的交通安全意识,引导驾驶人遵守交通规则,减少交通事故的发生。
下面介绍2024年交通新规的扣分细则。
一、超速行驶:1.10%或者10公里/小时以内(含)不扣分;2.超过10%但是不超过20%的,扣2分;3.超过20%但是不超过50%的,扣3分;4.超过50%的,扣6分;根据以上细则,驾驶人在驾驶机动车辆过程中超速行驶会根据实际情况被扣分,扣分情况将根据超速百分比来决定。
二、违反禁令标志、禁止标线指示行驶:1.违反禁令标志、禁止标线指示行驶的,扣3分;对于违反禁令标志、禁止标线指示行驶的行为,驾驶人将会被扣3分。
三、不按规定车道行驶:1.不按规定车道行驶的,扣2分;对于不按规定车道行驶的行为,驾驶人将会被扣2分。
四、违反交通信号灯规定:1.闯红灯的,扣6分;2.未礼让行人的,扣6分;3.未按规定停车让行的,扣2分;4.未按规定并方让优先行驶的,扣3分;以上是违反交通信号灯规定的具体扣分细则。
五、酒后驾驶:1.血液中酒精含量达到或者超过规定的刑事犯罪标准的,扣12分;2.血液中酒精含量达到或者超过驾驶证规定的刑事犯罪标准的,扣12分;3.血液中酒精含量达到或者超过规定的行政处罚标准的,扣12分;对于酒后驾驶行为,根据血液中酒精含量的不同达到不同标准将会被扣12分。
六、驾驶机动车在高速公路逆行:1.驾驶机动车在高速公路逆行的,扣12分;对于在高速公路逆行的行为,驾驶人将会被扣12分。
七、其他交通违法行为:其他交通违法行为包括违反道路通行规定的,未按规定借道行驶的,不按交通信号通行的,违法占用专用车道或者禁用车道等行为。
根据不同的交通违法行为,扣分细则如下:1.扣1-6分不等;2.扣6分及以上的,视情节和后果按酒后驾驶行为处理。
对于其他交通违法行为,将根据具体的行为进行扣分处罚。
2023年交通新规扣分对照表2023年交通新规扣分对照表是一份重要的文件,它呈现了新规实施后在道路上发生违规行为时,可能被处以的扣分情况。
这份对照表为驾驶员提供了一个清晰明确的指南,使他们能够更好地遵守交通法规,确保道路的安全和减少交通事故的发生。
扣分制度是一种常见的交通管理手段,通过对每个违规行为给予相应的扣分,来约束和惩罚交通违法行为。
根据2023年的新规,将会有一些新的规定和相应的扣分标准,下面将详细介绍几个常见的违规行为及其相应的扣分情况。
1. 超速行驶超速是道路上常见的违规行为之一。
根据新规,超速行驶将被分为三个等级:轻微超速、一般超速和严重超速。
轻微超速(超速10%以内)将被罚款并扣1分;一般超速(超速10%-20%)将被罚款,并扣2分;严重超速(超速20%以上)将被罚款,并扣3分。
驾驶员需要根据道路的限速标志合理控制车速,以确保安全行驶。
2. 违反交通信号违反交通信号是另一个常见的违规行为。
根据新规,闯红灯将被罚款并扣2分。
同时,违反禁止标志或禁止标线的行为也将被罚款并扣1分。
为了保障交通的顺畅和安全,请驾驶员在遇到红灯或其他禁止标志时停车或遵守相关规定。
3. 手机驾驶使用手机驾驶是一项危险的行为,会分散驾驶员的注意力,增加交通事故的风险。
根据新规,使用手机驾驶将被罚款并扣3分。
为了保障道路的安全,驾驶员应该将手机放置在安全的位置,不要在驾驶过程中使用。
4. 饮酒驾驶酒后驾车是一项严重的违规行为,不仅危及驾驶者自身的生命安全,也会威胁到其他道路使用者的生命安全。
根据新规,酒后驾驶将被罚款,并扣5分。
在驾驶之前,请确保自己没有饮酒,如果需要喝酒,请选择他人代驾或公共交通。
除了以上几个例子,交通新规中还包括了其他违规行为的扣分情况,例如违规变更车道、逆行、疲劳驾驶等。
这些新规的落实和执行将有效地提高驾驶员在道路上的遵守交通规则的意识和行为,进一步降低交通事故的发生率。
在执行新的交通规则时,道路执法部门将加强对驾驶员的监控和处罚力度,以确保交通法规的严格执行。
2023驾照新规违章扣分明细2023年驾照新规违章扣分明细2023年,根据交通管理部门的要求,驾照新规违章扣分明细经过了一系列的调整和修订。
新规将更加严格地管理驾驶员的违章行为,以提高道路交通安全水平。
下面将详细介绍2023年驾照新规违章扣分明细。
一、交通信号灯违章行为1. 闯红灯:根据交通信号灯控制情况和行驶道路的限速要求,驾驶员必须在绿灯亮起时启动车辆,并在红灯亮起前安全通行路口。
如果驾驶员违反此规定,将被扣除6分,并处以罚款。
2. 不按交通信号灯指示行驶:驾驶员在行驶过程中,按照交通信号灯的指示行驶是必要的。
如果驾驶员违反信号灯指示行驶,将被扣除4分,并处以罚款。
3. 在禁止通行信号灯亮起时通行:交通管理部门在一些地点设置了禁止通行信号灯,一旦亮起,驾驶员禁止通行。
如有违反,将被扣除4分,并处以罚款。
二、超速违章行为1. 超过规定速度20%以下:驾驶员在道路上行驶时必须严格遵守道路限速规定。
若驾驶员超过规定速度超过20%以下,将被扣除6分,并处以罚款。
2. 超过规定速度20%以上50%以下:如果驾驶员的超速行为达到了20%以上50%以下,将被扣除8分,并处以罚款。
3. 超过规定速度50%以上:驾驶员如果超速行为达到了50%以上,将被扣除12分,并处以罚款。
三、醉驾违章行为1. 酒后驾驶:驾驶员在驾驶机动车过程中,不能饮酒。
如果驾驶员血液中的酒精含量超过规定的标准,将被扣除12分,并处以罚款和吊销驾照的处罚。
2. 吸毒驾驶:驾驶员在驾驶机动车过程中,禁止吸食毒品。
一旦被查出吸毒驾驶,将被扣除12分,并处以相应的刑事处罚。
四、占用应急车道违章行为1. 非紧急情况下占用应急车道:驾驶员在非紧急情况下占用应急车道是禁止的。
如果发生此类违章行为,将被扣除4分,并处以罚款。
五、逆向行驶违章行为1. 逆向行驶:驾驶人在道路上行驶时,必须按照规定的车道行驶。
如果发生逆向行驶的情况,将被扣除6分,并处以罚款。
有缘千里来相见,希望交通扣分罚款标准一览表20232023年新交规扣分细则一览表能很好的解决你要查找的问题!和你一起进步共同成长!✅2023年新交规罚款扣分一览表超速扣分新规定2023如下:1、超速处罚超过规定时速10%以内,暂不处罚。
2、超过规定时速10%以上未达20%的,处以50元罚款,记3分。
3、超过规定时速20%以上未达30%的,处以50元罚款,记6分。
4、超过规定时速30%以上未达50%的,处以200元罚款,记6分。
5、超过规定时速50%以上未达70%的,处以1000元罚款,记12分,可以并处吊销驾驶证。
6、超过规定时速70%的,处以2000元罚款,记12分,可以并处吊销驾驶证。
《条例》第四十六条机动车行驶中遇有下列情形之一的,最高行驶速度不得超过每小时30公里,其中拖拉机、电瓶车、轮式专用机械车不得超过每小时15公里。
一、进出非机动车道,通过铁路道口、急弯路、窄路、窄桥时。
二、掉头、转弯、下陡坡时。
三、遇、雾、雨、雪、沙尘、冰雹,能见度在50米以内时。
四、在冰雪、泥泞的道路上行驶时。
2023版交规记分的交通违法共50项,其中7项记12分,7项记9分,11项记6分,15项记3分,10项记1分。
相比“2023版本”记分规定,“2023年版”记分类型增加了扣9分、删除了扣2分的违法行为。
一:12分扣分变化1、替他人消分,谋取经济利益扣12分。
2、高速和快速路上,超速50%以上扣12分。
高速及快速道路上,机动车超速50%以上,将直接扣12分;超速20—50%之间,扣6分;超速20%以下,由原来的扣3分,变为不扣分。
3、在高速、快速路等道路,逆行、掉头扣12分。
二:扣分变少1、机动车准驾不符,原来扣12分,现在扣9分。
2、未按规定悬挂、故意遮挡、污损车牌,原来扣12分,现在扣9分。
3、未避让校车,从扣6分减少为扣3分。
4、未按规定时间验车,从扣3分减少为扣1分。
5、汽车未系安全带从扣2分,减少为扣1分。
最新交规细则及扣分标准新的交规首次将校车列入了扣分的行列中。
对于各种违章行为,处罚力度最严重的直接扣12分。
另外相比2023-2023年的旧版本交规,新版本中,许多的违规行为由以前的扣6分直接升级为扣12分。
下面,为大家提供最新交规细则及扣分标准,快来看看吧!新交规扣12分的违章行为1、驾驶营运客车超载20%以上(将校车列入其中)在明年,营运车辆超载20%以上的车辆将受到扣除12分的处罚,其中除了出租车、长途客运车辆等常规营运车辆外(不含公交车),在新规则中还首次加入了校车。
2、严重超速(新规定加入校车)驾驶中型以上载客载货汽车、校车、危险物品运输车辆在高速公路、城市快速路上行驶超过规定时速20%以上或者在高速公路、城市快速路以外的道路上行驶超过规定时速50%以上,以及驾驶其他机动车行驶超过规定时速50%以上。
3、故意遮挡号牌(由扣6分调整为扣12分)对于之前有过故意摘掉车牌、遮挡号牌的驾驶者要注意了:从1月1日起,上道路行驶的机动车未悬挂机动车号牌的,或者故意遮挡、污损、不按规定安装机动车号牌一律会被一次性扣除12分。
另外,对于牌照架也更新了规定,对于使用不符合规定的牌照架会受到200元并扣6分的处罚。
4、驾驶营运客车在高速公路车道内停车(由扣6分调整为扣12分)在高速公路上停车是十分危险的做法,此次更新对于营运长途客车在高速公路上停车上下乘客的行为加大了处罚力度,如果营运客车在高速公路上擅自停车(没有事故、车辆故障等原因)将受到一次性扣除12分的处罚。
5、连续驾驶中型以上载客汽车、危险物品运输车辆超过4小时未停车休息或者停车休息时间少于20分钟(由扣6分调整为扣12分)6、未取得校车驾驶资格驾驶校车(新增)由于近年来关于校车的规定越来越完善,在新扣分规则中也将关于校车的处罚力度提升。
校车准驾驾驶资格:1、驾龄3年以上,年龄不超过60周岁;2、最近连续3个分周期内没有满分记录;3、无致人死亡或者重伤的交通责任事故;4、无饮酒或者醉酒后驾驶记录,最近1年内无驾驶客运车辆超员、超速等严重交通违法行为;5、无犯罪记录,无因违反治安管理行为受到拘留处罚的记录;6、身体健康,无酗酒、***行为记录,无传染性疾病,无癫痫、精神病等可能危及行车安全的病史。
新交规驾驶证扣分规定新交规驾驶证扣分规定1、新交规扣12分的违章行为(2022新交规扣分细则)内容扣分1、驾驶营运客车超载20%以上(将校车列入其中)12在明年,营运车辆超载20%以上的车辆将受到扣除12分的处罚,其中除了出租车、长途客运车辆等常规营运车辆外(不含公交车),在新规则中还加入了校车。
超载对于行驶安全来说是非常危险,再加上国内的运营车辆有很多都是年头久缺维护,超载更是雪上加霜,所以此行为也升级为恶劣行为。
2、严重超速(新规定加入校车)12驾驶中型以上载客载货汽车、校车、危险物品运输车辆在高速公路、城市快速路上行驶超过规定时速20%以上或者在高速公路、城市快速路以外的道路上行驶超过规定时速50%以上,以及驾驶其他机动车行驶超过规定时速50%以上。
3、故意遮挡号牌(由扣6分调整为扣12分)12对于之前有过故意摘掉车牌、遮挡号牌的驾驶者要注意了:从1月1日起,上道路行驶的机动车未悬挂机动车号牌的,或者故意遮挡、污损、不按规定安装机动车号牌一律会被一次性扣除12分。
另外,对于牌照架也更新了规定,对于使用不符合规定的牌照架会受到200元并扣6分的处罚。
4、驾驶营运客车在高速公路车道内停车(由扣6分调整为扣12分)12在高速公路上停车是十分危险的做法,此次更新对于营运长途客车在高速公路上停车上下乘客的行为加大了处罚力度,如果营运客车在高速公路上擅自停车(没有事故、车辆故障等原因)将受到一次性扣除12分的处罚。
5、连续驾驶中型以上载客汽车、危险物品运输车辆超过4小时未停车休息或者停车休息时间少于20分钟(由扣6分调整为扣12分)126、未取得校车驾驶资格驾驶校车(新增)12这对于大多数人来说是个比较偏门的规定。
由于近年来关于校车的规定越来越完善,在新扣分规则中也将关于校车的处罚力度提升。
校车准驾驾驶资格:1、驾龄3年以上,年龄不超过60周岁;2、最近连续3个分周期内没有满分记录;3、无致人死亡或者重伤的交通责任事故;4、无饮酒或者醉酒后驾驶记录,最近1年内无驾驶客运车辆超员、超速等严重交通违法行为;5、无犯罪记录,无因违反治安管理行为受到拘留处罚的记录;6、身体健康,无酗酒、吸毒行为记录,无传染性疾病,无癫痫、精神病等可能危及行车安全的病史。
2024年最新交通法规中的扣分细则主要包括以下内容:一、超速行驶:根据2024年最新交通法规,超速行驶将按照驾驶车辆所处的速度超出道路限速的程度来进行扣分。
具体细则如下:1.驾驶机动车超速未达到20公里/小时的,扣3分;2.驾驶机动车超速达到20公里/小时但未达到50公里/小时的,扣4分;3.驾驶机动车超速达到50公里/小时但未达到70公里/小时的,扣6分;4.驾驶机动车超速达到70公里/小时但未达到100公里/小时的,扣8分;5.驾驶机动车超速达到100公里/小时及以上的,扣12分。
二、违反禁止标线和标志:违反禁止标线和标志规定也将根据不同违法情况进行扣分。
具体细则如下:1.驾驶机动车违反禁止标线和标志致使安全事故的,扣12分;2.驾驶机动车违反禁止标线和标志未引发安全事故的,扣4分。
三、驾驶逆行:在禁止逆行的机动车道内逆行将按照驾驶逆行的时间长短来进行扣分。
具体细则如下:1.驾驶机动车在禁止逆行路段逆行不满15分钟的,扣3分;2.驾驶机动车在禁止逆行路段逆行达到15分钟但不满30分钟的,扣4分;3.驾驶机动车在禁止逆行路段逆行达到30分钟及以上的,扣6分。
四、酒驾和醉驾:酒驾和醉驾是严重违反交通法规的行为,将会处以很高的罚款和扣分,具体细则如下:1.驾驶机动车后饮酒驾驶未造成重大安全事故的,扣12分;2.驾驶机动车后饮酒驾驶造成重大安全事故的,扣12分,并加重罚款和刑事责任;3.驾驶机动车醉酒驾驶未造成重大安全事故的,扣12分,吊销驾驶证;4.驾驶机动车醉酒驾驶造成重大安全事故的,扣12分,吊销驾驶证,并承担刑事责任。
五、闯红灯和不按规定记号指示行驶:闯红灯和不按规定记号指示行驶也是违反交通法规的行为,将按照情况进行扣分。
具体细则如下:1.驾驶机动车闯红灯未引发事故的,扣6分;2.驾驶机动车闯红灯引发事故的,扣12分;3.驾驶机动车不按规定记号指示行驶未引发事故的,扣3分;4.驾驶机动车不按规定记号指示行驶引发事故的,扣6分。
新交通规则超速扣分标准(新交通规则超速扣分标准图片)2023新交规超速扣分细则超速扣分标准的新规定是《道路交通安全违法行为记分管理办法》。
《道路交通安全违法行为记分管理办法》是为充分发挥记分制度的管理、教育、引导功能,提升机动车驾驶人交通安全意识,减少道路交通安全违法行为(以下简称交通违法行为),预防和减少道路交通事故,根据《中华人民共和国道路交通安全法》及其实施条例,制定的办法。
2023年12月27日,中华人民共和国公安部以中华人民共和国公安部令第163号发布修订后的《道路交通安全违法行为记分管理办法》,自2023年4月1日起施喊搜行。
对于超敬察速的扣分规定为:1、驾驶校车、中型以上郑稿历载客载货汽车、危险物品运输车辆在高速公路、城市快速路上行驶超过规定时速百分之二十以上,或者驾驶其他机动车在高速公路、城市快速路上行驶超过规定时速百分之五十以上的,记12分。
2、驾驶校车、中型以上载客载货汽车、危险物品运输车辆在高速公路、城市快速路以外的道路上行驶超过规定时速百分之五十以上的,记9分。
新交规超速扣分标准是什么新交规超速扣分标准是什么新交规规定,驾驶中型以上载客载货汽车、校车、危险物品运输车辆在高速公路、城市快速路上行驶超过规定时速20%以上或者在高速公路、城市快速路以外的道路上行驶超过规定时速50%以上,以及驾驶其他机动车行驶超过规定时速50%以上的扣12分...想要了解更多关于新交规超速扣分标准是什么的知识,跟着我一起看看吧。
一、新交规扣12分的违章行为:1、驾驶营运客车超载20%以上(将校车列入其中)营运车辆超载20%以上的车辆将受到扣除12分的处罚,其中除了出租车、长途客运车辆等常规营运车辆外(不含公交车),在颂扰新规则中还加入了校车。
超载对于行驶安全来说是非常危险,再加上国内的运营车辆有很多都是年头久缺维护,超载更是雪上加霜,所以此行为也升级为恶劣行为。
2、严重超速(新规定加入校车)驾驶中型以上载客载货汽车、校车、危险物品运输车辆在高速公路、城市快速路上行驶超过规定时速20%以上或者在高速公路、城市快速路以外的道路上行驶超过规定时速50%以上,以及驾驶其他机动车行驶超过规定时速50%以上。
最新年驾照扣分新规是什么(交通扣分罚款明细表)随着交通事故不断增多,交通执法越来越严格。
每年都会出台一些新的规定来加强交通管理,保障交通安全。
最新的年驾照扣分新规定于2021年7月1日正式开始实施,本文将会详细介绍相关规定和交通扣分罚款明细表。
一、新规概述2021年年驾照扣分新规共分为三个部分:道路安全违法行为、酒驾醉驾、交通信用评价。
其中,道路安全违法行为是最为重要的部分,它列举了一系列在道路上行驶中可能出现的违法行为和扣分标准。
二、道路安全违法行为扣分标准1、超速行驶超速行驶的扣分标准与以往基本一致,但是罚款金额有所调整。
具体扣分和罚款金额如下:超速未达到20%的,扣3分,罚款100元。
超速超过20%的,扣6分,罚款200元。
超速超过50%的,扣12分,罚款1000元。
2、占用应急车道行驶占用应急车道行驶是近年来频频出现的违法行为,新规定对违法行为的惩罚力度更强,扣分和罚款金额如下:占用应急车道行驶,扣6分,罚款200元。
拼装、改装车辆占用应急车道行驶,扣12分,罚款2000元。
造成道路交通安全事故或严重妨碍应急救援工作的,吊销机动车驾驶证。
3、违规使用音响对违规使用音响的扣分和罚款也有了较大的调整,扣分和罚款金额如下:车辆运行中在繁华商业区、居民区、文化广场、医院、学校、公园、居住地等公共场所区域内(公共场所指的是繁华商业区、城市主道、森林公园、游乐园、公民休息的公共场所区域),违反本规定使用车载电器、鸣喇叭等扰乱交通并经劝导仍不改正的,由公安机关交通管理部门予以警告,并处以罚款100元科目三考试中使用车载音响、喇叭扰乱考试秩序的,考试不合格。
科目三考试未参加队伍集结而玩手机等扰乱考试秩序的,5分。
4、不按规定倒车不按规定倒车也是一个常见的交通违法行为,新规定对该行为的惩罚力度也有所增加,扣分和罚款金额如下:以竞赛、游戏、表演等为目的,在公共道路、广场、公园等区域内不按规定倒车的,由公安机关交通管理部门予以警告,并处以罚款50元。
拥有很多精彩的文章,为迷茫的你指引方向,接下来介绍2023年最新交通法规扣分2023年最新交通法规扣分图解,让你不再为生活和工作中阅读和查找资料而烦恼。
✅2023年新交规扣分细则一览表2023版交规记分的交通违法共50项,其中7项记12分,7项记9分,11项记6分,15项记3分,10项记1分。
相比“2023版本”记分规定,“2023年版”记分类型增加了扣9分、删除了扣2分的违法行为。
一:12分扣分变化1、替他人消分,谋取经济利益扣12分。
2、高速和快速路上,超速50%以上扣12分。
高速及快速道路上,机动车超速50%以上,将直接扣12分;超速20—50%之间,扣6分;超速20%以下,由原来的扣3分,变为不扣分。
3、在高速、快速路等道路,逆行、掉头扣12分。
二:扣分变少1、机动车准驾不符,原来扣12分,现在扣9分。
2、未按规定悬挂、故意遮挡、污损车牌,原来扣12分,现在扣9分。
3、未避让校车,从扣6分减少为扣3分。
4、未按规定时间验车,从扣3分减少为扣1分。
5、汽车未系安全带从扣2分,减少为扣1分。
三:扣分变多1、高速或快速路段,未按规定系安全带,从扣2分变为扣3分机动车上路需要“一盔一带”是近两年的宣传热点,电动车上路要戴头盔,否则将被罚款20-50元不等。
3、驾驶7座以上汽车,超载50%-100%,从扣6分变为扣9分。
四、删除记分行为1、机动车未放置合格标志,保险标志,车主不带机动车驾驶证取消扣分。
2、机动车经过交叉路口没有停车等候取消扣分。
3、校车满载学生加油时,没有熄火就离开驾驶座位,不扣分。
新交通法规2023扣分标准第一章总则第一条为充分发挥记分制度的管理、教育、引导功能,提升机动车驾驶人交通安全意识,减少道路交通安全违法行为(以下简称交通违法行为),预防和减少道路交通事故,根据《中华人民共和国道路交通安全法》及其实施条例,制定本办法。
第二条公安机关交通管理部门对机动车驾驶人的交通违法行为,除依法给予行政处罚外,实行累积记分制度。
●驾驶与准驾车型不符机动车;●饮酒后驾车;
●驾驶营运客车(不包括公共汽车)、校车载人超过核定人数20%以上;
●造成交通事故后逃逸尚不构成犯罪;
●上道路行驶未悬挂机动车号牌,或故意遮挡、污损、不按规定安装机动车号牌(原记6分);
●使用伪造、变造机动车号牌、行驶证、驾驶证、校车标牌或使用其他机动车号牌、行驶证;
●高速公路倒车、逆行、穿越中央分隔带掉头;
●驾驶营运客车在高速公路车道内停车;
●驾驶中型以上载客载货汽车、校车、危险物品运输车辆在高速公路、城市快速路上行驶超过规定时速20%以上或在高速公路、城市快速路以外道路上行驶超过规定时速50%以上及驾驶其他机动车行驶超过规定时速50%以上;●连续驾驶中型以上载客汽车、危险物品运输车辆超过4小时未停车休息或停车休息时间少于20分钟;●未取得校车驾驶资格驾驶校车。
●机动车驾驶证被暂扣期间驾车;
●违反道路交通信号灯通行(原记3分);
●驾驶营运客车(不包括公共汽车)、校车载人超过核定人数未达20%,或驾驶其他载客汽车载人超过核定人数20%●驾驶中型以上载客载货汽车、校车、危险物品运输车辆在高速公路、城市快速路上行驶超过规定时速未达
●驾驶中型以上载客载货汽车、校车、危险物品运输车辆在高速公路、城市快速路以外道路上行驶或驾驶其他机动车行驶超过规定时速20%以上未达到50%;
●驾驶货车载物超过核载质量30%以上或违反规定载客;
●驾驶营运客车以外机动车在高速公路车道内停车;
●在高速公路或城市快速路上违法占用应急车道行驶;
●低能见度气象条件下,在高速公路不按规定行驶;
●驾驶机动车运载超限不可解体物品,未按指定时间、路线、速度行驶或未悬挂明显标志;
●驾驶机动车载运爆炸物品、易燃易爆化学物品及剧毒、放射性等危险物品,未按指定时间、路线、速度行驶或未悬挂警示标志并采取必要安全措施;
●以隐瞒、欺骗手段补领驾驶证;
●连续驾驶中型以上载客汽车、危险物品运输车辆以外机动车超过4小时未停车休息或停车休息时间少于20分●机动车驾驶人不按照规定避让校车。
●驾驶营运客车(不包括公共汽车)、校车以外的载客汽车载人超过核定人数未达20%的;
●驾驶中型以上载客载货汽车、危险物品运输车辆在高速公路、城市快速路以外的道路上行驶或驾驶其他机动车行驶超过规定时速未达20%的;
●驾驶货车载物超过核定载质量未达30%的;
●高速公路上行驶低于规定最低时速的;
●驾驶禁止驶入高速公路的机动车驶入高速公路;
●在高速公路或城市快速路上不按规定车道行驶的;
●驾车行经人行横道,不按规定减速、停车、避让行人;
●违反禁令标志、禁止标线指示的;
●驾车不按规定超车、让行的,或逆向行驶的;
●驾车违反规定牵引挂车的;
●在道路上车辆发生故障、事故停车后,不按规定使用灯光和设置警告标志。
●上道路行驶的机动车未按规定定期进行安全技术检验的。
●驾车行经交叉路口不按规定行车或停车的;
●驾车有拨打、接听手机等妨碍安全驾驶行为的;
●驾驶二轮摩托车,不戴安全头盔的;
●驾车在高速公路或城市快速路上行驶,不系安全带;
●驾车遇前方机动车停车排队或缓慢行驶时,借道超车或占用对面车道、穿插等候车辆的;
●不按照规定为校车配备安全设备,或不按照规定对校车进行安全维护的;
●驾驶校车运载学生,不按照规定放置校车标牌、开启校车标志灯,或不按照经审核确定的线路行驶的;●校车上下学生,不按规定在停靠站点停靠的;
●校车未运载学生上道路行驶,使用校车标牌、校车标志灯和停车指示标志的;
●驾驶校车上道路行驶前,未对校车车况是否符合安全技术要求进行检查,或驾驶存在安全隐患的校车上道路行●在校车载有学生时给车辆加油,或在校车发动机引擎熄灭前离开驾驶座位的。
●驾驶机动车不按规定使用灯光;
●驾驶机动车不按规定会车;
●驾驶机动车载货长度、宽度、高度超过规定;
●上道路行驶机动车未放置 检验合格标志、保险标志,未随车携带行驶证、驾驶证。
新版驾驶证扣分细则详解
扣12分交通违法(11项)扣6分交通违法(14项)扣3分交通违法(12项)扣2分交通违法(11项)扣1分交通违法(4项)。