营销中心营销运作程序
- 格式:docx
- 大小:115.07 KB
- 文档页数:13
岗位名称:营销总监直接上属:总经理直接下级:物流信息部经理;企划部经理;拓展部经理;客服部经理;零售部经理直接责任:1、确认执行公司赋予营销中心的使命;2、了解把握本公司产品所处的营销环境;3、了解把握本公司资源,确认资源优势;4、洞察市场需求走向;5、产品结构合理化,做好产品生命周期管理;6、洞察通路危机,确保产品在渠道中的流畅运行;7、销售预测呈报公司;8、拟定销售政策报批并督导实施;9、拟定年度营销计划,分解计划、报批并督导实施;10、根据公司中长期规划合理配备人才,进行组织建设;11、负责本部门经理级人员任用的提名,主管级人员的任命;12、巡视监督检查所属下级的各项工作;13、洞察所属下级思想动态,做好激励、沟通工作;14、权限内发生的问题果断决策;15、定期主持营销中心例会,并参加企业有关营销业务会议;16、批阅营销中心及与其相关的文件,在权限范围内签发文件;17、按工作程序做好与相关部门的横向联系,出现问题及时解决或呈报;18、主持制定营销中心的工作程序和规章制度,报批通过后实施;19、向直接下级授权,并布置工作任务;20、制定岗位技能培训计划,协助培训部实施考核。
领导责任:1、对营销中心工作目标的完成负责;2、对营销中心的经济效益负责;3、对所属下级的纪律行为、工作秩序、团队精神负责;4、对营销中心给企业人员造成的影响负责;5、对预算内容负责;6、对营销中心预测开支的合理支配负责;7、对营销中心工作流程的正确执行负责;8、对营销战略方案的执行效果负责;9、对营销利润和销售完成率负责;10、对营销中心负责监督检查的规章制度和执行情况负责;11、对营销中心所掌管的企业秘密的安全负责;12、对所辖范围内的公司财产安全负责。
主要权力:1、有对营销中心所属员工及各项业务工作的管理权;2、有向总经理的报告权;3、草签销售协议的权力;4、对重大经营活动有现场指挥权;5、代表企业和客户谈判的权力;6、在一定范畴内决定价格的权力;7、有更换加盟商、代理商、零售店的决定权;8、有对直接下级岗位调配的建议和任用的提名权;9、对隔级下级有工作任命权;10、对所属下级的工作有监督检查权;11、对所属下级的管理水平和业务水平有考核权;12、对限额资金有支配权;13、在权限范围内按程序对隔级下级有奖赏的批准权;14、有代表企业与政府相关部门和有关社会团体联络的权力;15、有产品开发的提案权;16、有产品淘汰提案权;17、规定范畴内的财务审批权。
深圳市恒昌祺实业有限公司营销中心运作流程一、营销战略策划流程(一)流程图市场环境分析确定目标市场制订市场营销目标确定营销组合战略营销管理(二)流程概述第一条市场环境分析一、市场细分根据行业与市场现状及我公司产品的特点,对市场进行全方位深度分析,将市场划分为不同的消费者群体。
二、市场定位对比我公司产品与竞争产品的特点、优势等,将我公司产品安排在清晰、特别和理想的市场位置上,对比我公司销售人员和竞争者销售队伍的素质,将他们安排在有利于竞争的位置上,以占据市场中的最大战略优势。
第二条确定目标市场评价我公司产品在各细分市场的优势和吸引力,选择进入一个或多个细分市场。
第三条制定市场营销目标(分长期和短期目标)1一、利润目标二、市场占有率和增长率三、销售额及增长率四、营销渠道五、促销活动六、客户投诉及处理第四条确定营销组合战略1、产品组合。
包括产品定位、产品特色、产品品质、产品的包装、库存量和售后服务等。
2、价格组合。
包括价位、折扣、付款条件、定价对销售的影响等。
3、销售渠道组合。
包括销售地点、营销渠道、仓储、库存量等。
4、促销组合。
包括与客户沟通、广告宣传、促销活动、公共关系、受理投诉等。
第五条营销管理一、管理主要内容:1、具体销售事务:⑴签定销售合同,合同管理。
⑵跟进各合作点的营运状况,及时准确掌握产品实际销售额。
⑶销售应收款对帐、催款、回收,拒付问题处理。
2、市场供求研究:⑴公司内部各种销售业务数据的收集与信息处理。
⑵收集公司外部信息,组织开展市场调查。
⑶组织开展市场预测。
二、市场拓展:1、客户管理。
对客户的基本情况、交易状况、信誉状况和客户的意见进行管理。
2、销售人员管理。
即对销售人员的安排、检查、考核和奖惩。
3、促销管理。
有计划地开展广告准备,组织宣传活动,编写审核产品说明书等。
4、销售渠道管理。
即对销售渠道的开发、联系、评价和支援。
5、产品管理。
根据营销策略及市场状况对产品的包装设计进行管理实施。
营 销 中心各项工作内容流程图总览目 录一、项目节点销售总工作内容二、销售工作总流程图三、销售管理流程1、带客轮班流程2、接待客户流程3、签订认购书流程4、延迟签约流程5、额外优惠6、客户投诉管理流程四、签约及相关售后管理流程1、签订买卖合同流程2、签订银行贷款流程3、合同签订前挞定/退定/换房程序4、合同签订后换房/退房/更名程序5、交楼流程6、回购流程7、违约办理流程8、产权办理程序一、项目节点销售总工作内容1、主体出地面工作项目 工作内容(1)、销售文件列示及入市前的准备(完成初稿) 组建销售体系、销售人员的招聘销售人员的培训(市场、项目、操作)及实习 “销售百问”的准备与回答销售人员服装的设计、制作、工作人员胸牌销售文件清单和文本提供销售手册、制度的制定销售培训中的法律培训、销售过程中的法律顾问 制定各种合同及相关文书(2)、整体营销报告(定稿)项目整体营销策划报告(销售策略、价格策略、市场研究、活动策略、媒体软性组织)(3)、整体广告计划、媒体组合方式(完成初稿) 报纸广告设计制作、发布广告牌设计发布电视广告创意制作、发布提供楼书资料收集海报(折页)制作其他辅助宣传品品种确定及设计 完成促销品的设计、制作(4)、工地形象包装(定稿并开工) 工地围墙设计(定稿)施工功能标识牌、指示牌设计(定稿) 工地广告牌(5)、现场营销中心的装修(定营销中心选址布局确定 营销中心装修方案营销中心装修施工稿并开工) 营销中心内外环艺设计、施工营销中心展板文案及设计(定稿)效果图及模型制作(数量、规格)(6)、小区配套、建材、交付标准的定位(初定) 小区配套列示 建材的列示 交付标准列示(7)、物业管理的定位(初定) 物业管理概念提示物业管理承诺、前期物业服务协议 物业管理规章制度的制定物业管理收费标准拟定(8)、样板房的设计方案(初稿)样板间的设计方案、确定户型样板间 2、主体建10层以上、预售前4个月工作项目 工作内容(1)、销售接待(完成售前系列准备) 销售人员正式进场销售手册、制度的制作完成 项目销售方案执行阶段性销售周期确定(2)、工地形象包装(完工) 工地围墙设计完工功能标识牌、指示牌设计执行 工地广告牌制作(3)、阶段的形象宣传(第一阶段广告、软新闻的执行发布) 报纸广告设计制作电视广告创意制作广告牌设计发布完成促销品的设计、制作其他辅助宣传品品种确定及设计(海报、楼书等)(4)、现场营销中心的装修(完工) 营销中心装修完工营销中心室内外环艺设计、完工 营销中心展板制作效果图及模型制作完成(5)、小区配套、建材、交付标准(配套确定、建材招标确定) 小区配套确定 建材的确定 交付标准确定(6)、物业管理(物业管理公司招标确定) 物业管理承诺、前期物业服务协议 物业管理收费标准物业管理规章制度的制定(7)、样板房(定稿、开工) 样板间的装修方案完成样板间的装修施工3、预售前两个月项目 工作内容(1)、活动策划(确定方案并执行) 配合销售活动策划 活动策划执行(2)、项目开盘、进入正式销售(现场预定并签约) 预售手续办理(一个月) 项目销售方案执行阶段性销售周期控制客户资料的积累与跟进(3)、阶段的形象宣传(第二阶段广告、软新闻的执行发布) 报纸广告设计制作、发布电视广告创意制作、发布广告牌调整设计发布楼书与相关辅助改善、制作完成4、封顶、主体完工项目 工作内容(1)、活动策划(确定方案并执行) 配合销售活动策划 活动策划执行(2)、阶段的形象宣传(第三阶段广告、软新闻项目销售方案执行 阶段性销售周期控制的执行发布) 客户资料的积累与跟进(3)、销售(基本结束)报纸广告设计制作、发布 电视广告创意制作、发布 广告牌调整设计发布5、配套完成交付阶段项目 工作内容(1)、活动策划(确定方案并执行) 配合尾盘销售活动策划及执行 入伙活动策划及执行(2)、销售尾声(交付并移交物业公司) 项目销售基本结束客户资料的积累与跟进交付并移交物业公司办理房地产证及售后相关服务卑微如蝼蚁、坚强似大象二、销售工作总流程图公司违约主要流程 次要流程客户违约签署认购书换房/更名/付款方式签署买卖合同办理房屋入住挞定退房补救程 序签署延迟签约协议产权办理主要流程 次要流程违约处理流程接待看楼客户额外优惠支付 违约金退房房款催收签署内部客户登记书支付 违约金收取房款及税费卑微如蝼蚁、坚强似大象三、销售管理流程1、带 客 轮 班 流 程(1)、带客轮班表销售人员按上班先后顺序签到销售助理确定带客轮班表当值销售人员接待来访客户新客户到现场参观销售人员按带客轮班表迎宾下一位销售人员为前位销售人员做好 带客登记和及时换岗迎宾2、接 待 客 户 流 程(1)客户来电登记本 (2)客户来访登记本客户 前来销售现场参观销售人员 向顾客介绍楼盘情况销售人员 跟踪顾客购买意向销售人员 做好客户来访登记表客户了解、咨询有关情况顾客来电销售人员 做好客户来电登记表客户没来销售人员 与客户预约看楼时间销售人员继续跟进成交 没成交分类别继续跟进销售人员每天下班前将客户来 电登记交到销售助理,汇总后交到销售经理销售人员每天下班前将客户来 电登记交到销售助理,汇总后交到销售经理将客户登记表归档3、签 订 认 购 书 流 程注:资料包括:购房须知、按揭须知、置业计划表、范本收入证明、按揭资料名细表、银行交款流程表 (1)销售表(2)成交客户档案表 (3)认购审批单客户选定认购单元 销售人员向销售经理核对销控情况销售人员确认后在认购书上签字 销售经理审核认购书 客户确认认购书条款、签名 财务人员收取认购楼宇的定金 合同人员加盖销售合同 专用章并分发认购书 客户一份 销售助理一份 填写认购审批 单报销售经理审核签字 销售人员填写认购书 销售人员 指引客户填写成交客户档案表销售经理作销控更改 销售助理 记录并分析存档 销售人员 将购房资料 发给客户 指引客户阅读认购须知范本 合同及相关按揭等资料4、延 迟 签 约 流 程客 户提出延迟签约申请销售人员进行情况核实销售人员指引客户填写并提交“延迟签约申请单”销售经理批复客户申请单同意 不同意销售人员回复客户按原定\约定时间签约销售助理执行已审“延迟签约申请单”并存档(1)延迟签约申请单5、额 外 优 惠客户直接向领导申请优惠销售经理审核相关资料签订合同直接给予优惠房款财务人员收取房款时执行 销售经理对领导签字证明存档6、客 户 投 诉 管 理 流 程属本部门问题 属非本部门问题(1)客户投诉接收单客户来电\亲临现场投诉销售人员 了解投诉情况及内容将处理结果反馈客户存档留底销售人员指引客户到物业服务中心填写“客户投诉接收单”四、签约及相关售后管理流程1、签订买卖合同流程未按时签约签约准备客户按时签约客户无异议 客户有异议可签不可签销售人员带领客户至财务交付首付款并开具收银行人员审核按揭资料 销售人员协助客户确认合同条款 签 约 以书面形式重新会签后存档补救 措施 进入退定 (挞定)程序销售人员预约客户签合同时间报合同部同时通知客户带齐签约所需资料 销售人员按认购书准备相关工作及资料,预约银行按揭人员申请延迟签约执行延迟签约程序 未做延迟申请且超过约定期限或延迟超期执行挞定/退定/换房方式程序进入签订按揭合同程序合同人员送合同到国土局备案合同人员通知客户 领取备案合同合同人员分类归档2、签订银行贷款流程资料不齐全 资料齐全通过放款 未通过放款无法达成协议注:在签订按揭合同时因资料不齐,确定违约的时间:1、超过签订按揭合同7日后,且未做出任何特殊说明的。
营销中心营销运作程序营销中心营销运作程序营销中心营销运作顺序一、市场管理部1)人员设置:片区主管 名,专管员 名。
2)全体任务目的:稳固,完善管理现有市场,积极开发和配合总代理开发未开发市场,经过有效的管理,促进与提高销售,稳固现有市场,做强做大品牌,完成2002年营销目的。
3)运作内容:市场管理部片区主管、专管员直接对本部门的主管担任,市场部主管直接对营销中心营销主管担任,市场管理部对开拓市场、管理市场,完成2002年销售目的负直接责任。
〔一〕、片区主管:1〕片区主管:诚实待客,无论是加盟或咨询,均应以礼相待,端正商务作风。
2〕熟知掌握公司的加盟条件,加盟合同,对公司状况要做到实在了解。
3〕对所辖片区的代理及其所辖的专卖店的加盟状况、运营状况要了如指掌,并做到:3.1〕加盟状况:a 、对已确定的加盟商填写«加盟商调查询卷表»做以评审。
一式一份 专管员。
b 、签署特许加盟合同。
,一式三份○1 店堂的设计、广揭发布设计制造、货柜制造。
○2 货品及物品、宣传品及运营进程中运用的各类表格的配送。
c 、搜集加盟商相关资料:团体简历、身份证、营业执照、税务注销表、租赁店面合同、店堂笼统照片3张〔外远照、近照、店内照〕 专管员。
3.2〕 正常运营状况a 、半月搜集一次«市场信息调研» 专管员剖析 营销主管。
b 、每月搜集一次各代理库存报表,〔当年产品〕 专管员剖析 营销主管。
提 交提 交 提 交上 报提 交 上 报c 、搜集以前和以后的各代理与子店签署的加盟合同专管员。
d 、每周六,对本周的客户配货央求,统计、剖析 营销主管。
4〕对所辖区域要活期或不活期的巡视监察,并做好业务指点,最终使市场的管理,做到规范化、规范化。
说明:部门之间的任务衔接一概填制«任务协作单»,以明白责任、清查责任。
5〕加盟合同签后由营销主管核审,经董事长审批签字方可有效,合同一式两份〔代理、公司各一份〕公司一份提交市管部存档。
柒牌营销中心运作程序分析报告介绍本报告将对柒牌营销中心的运作程序进行分析,旨在了解该营销中心的组织架构、流程和运营模式,以及存在的问题和改善建议。
一、组织架构柒牌营销中心的组织架构主要包括以下几个部门:1.销售部:负责实施销售策略和销售目标的达成。
2.市场部:负责市场调研、竞争分析和制定营销策略。
3.客户服务部:负责与客户的沟通和维护,提供售后服务。
4.运营部:负责营销中心的日常运营管理和项目推进。
5.数据分析部:负责数据收集、分析和报告,为决策提供支持。
二、流程分析柒牌营销中心的运作程序主要包括以下几个流程:1.销售流程:包括线索采集、客户咨询、产品推荐、洽谈和成交等环节。
2.市场调研流程:包括市场需求分析、竞争对手分析、目标市场确定等环节。
3.客户服务流程:包括客户反馈收集、问题解决、客户满意度调查等环节。
4.运营管理流程:包括人员招聘、绩效考核、日常运营支持等环节。
5.数据分析流程:包括数据收集、数据清洗、数据分析和生成报告等环节。
三、运营模式分析柒牌营销中心采用的运营模式是传统的销售和市场营销模式,主要通过销售团队的努力和市场策略的执行来推动业务增长。
优点: - 销售团队可以直接与客户进行沟通和洽谈,提供个性化的解决方案。
- 市场策略可以根据市场变化进行调整,提高市场占有率和品牌知名度。
缺点: - 需要大量的人力资源来执行销售和市场营销任务。
- 市场竞争激烈,难以快速适应市场变化。
四、问题与建议在分析柒牌营销中心运作程序时,我们发现以下问题存在:1.内部沟通不畅:不同部门之间的沟通合作存在问题,导致信息传递延迟和重复工作。
建议:加强部门之间的协作和沟通,建立有效的沟通渠道和会议机制。
2.数据分析能力不足:数据分析部门缺乏专业的人员和合适的工具来进行数据分析。
建议:招聘专业的数据分析人员,并提供适当的培训和数据分析工具。
3.缺乏市场创新能力:柒牌营销中心的市场策略相对比较保守,缺乏市场创新能力。
《营销中心营销运作程序|数据库营销的运作程序》摘要:序营销心营销运作程序、市场管理部)人员设置片区主管名专管员名,正常营情况上报提交、半月收集次《市场信息调研》专管员分析营销主管,返修程序反馈(返修)→→订制部组织评审→→开返修单客户←←入库←←整烫←←返修←←受理返修专员)签订合领导签双方执份市管部存档份(正)订制部财会各份(复印件)营销心营销运作程序营销心营销运作程序、市场管理部)人员设置片区主管名专管员名)整体工作目标巩固完善管理现有市场积极开发和配合总代理开发开发市场通有效管理促进与提高销售巩固现有市场做强做品牌实现00年营销目标3)运作容市场管理部片区主管、专管员直接对部门主管责市场部主管直接对营销心营销主管责市场管理部对开拓市场、管理市场实现00年销售目标直接责任()、片区主管)片区主管诚恳待客无论是加盟或咨询应以礼相待端正商作风)熟知掌握公司加盟条件加盟合对公司情况要做到切实了3)对所辖片区代理及其所辖专卖店加盟情况、营情况要了如指掌并做到提交 3)加盟情况存档客户财、对已确定加盟商填写《加盟商调问卷表》做以评审式份专管员b、签订特许加盟合式三份根据合要积极配合各专卖做开业前切准备工作落实店堂设计、广告发布设计制作、货柜制作货品及物品、宣传品及营程使用各类表格配送提交、收集加盟商相关人简历、身份证、营业执照、税登记表、租赁店面合、店堂形象照片3张(外远照、近照、店照)专管员提交上报 3)正常营情况上报提交、半月收集次《市场信息调研》专管员分析营销主管b、每月收集次各代理库存报表(当年产品)专管员分析营销主管上报提交、收集以前和以各代理与子店签订加盟合专管员、每周六对周客户配货申请统计、分析营销主管)对所辖区域要定期或不定期巡视监察并做业指导终使市场管理做到规化、标准化说明部门工作衔接律填制《工作协作单》以明确责任、追究责任5)加盟合签由营销主管核审董事长审批签方可有效合式两份(代理、公司各份)公司份提交市管部存档另复印份份给财份市场部留6)片区主管与各部门工作衔接洽谈、签约B 店面、装修、设计发货、配各类物品广告发布店移交订单G 店监详→→ 加盟商签约片区加盟方申请→→洽谈→→考察→→签约合→→ →→ 交市管部存档份←← B店面设计、装修加盟方提供店面平面图→→片区主管提供→→→ 实施装修←←营销主管核审批←←市管部(企划)设计←← →→→ → 发货加盟方面申请→→片区主管提交→→→→原辅仓库→→→ →→→→ 成品仓库→→→→ 发代理、销商←←片区主管督办←← →→ 广告发布加盟方申请→→片区主管→→市管部(企划)设计→→→ (特殊报董事长审批)发布←←市管部制作←←营销主管审批←← →→ 店移交加盟方档案(加盟流程表、身份证、店相片、公用店营业执照)→→ 市管部存档←←片区主管←← 业订单→ )、订货会订单片区营销员提交→专管员统计提交→开发部整理并做投产计划投产←←董事长审批←←提报营销主管核审←← →→ b)、客户翻单客户面申请→→片区营销员提交→→→→→→→→→→→→ 生产部(开发部)制造←←生产技术部、产品开发部、采购部评审←← )、订制业各片区团体订制业由片区营销员责其操作程序上团体订制业由产品开发部兼做G、店监营销员不定期巡视电话询(二)、各专管员)专管员配合部门主管做如下各项工作)对各代理店、直属厅及仓库工作监察与管理B)做导购员培训)做售调、退货管理统计工作)做广告企业形象、画册、V、促销等者论坛与实施)做商存档收发工作)做各类信息销售统计、分析、反馈工作G)做日常往业话记录与反馈)专管员与各部门工作衔接)营销、合件等分类、分区域存档统计各片区月销售额并上报B)市场信息当年产品月库存报表统计、分析上报)货柜制作、装饰品制作、广告策划)导购员培训)售)直营店管理详营销、件存档档员催收各类、合、件→→ B各代理、销商每半月次市场信息表、每月次库存报表片区主管→→ 上报营销主管←←售专管员汇总、分析→→ 货柜、广告策划加盟方提供店面平面图和申请→→市管部制作(企划)设计→ 企划制作实施←← →→ 导购员培训客户导购员培训及公司培训计划→→上报营销主管核审→→ 实施←←通知←←董事长审批←← →→ 售受理客户投诉填处理报告→→权限处理→→→→→→→→→ →→ ←←质管部分析见←←技术部鉴定←←超权限提交处理报告←← →→投诉专职员并留存→→仓库执行→→回复客户 3)直营店管理由营销主管直接管理二、订制部.人员设置主管名、名、量体名.整体工作目标执行制订单签订、量体、工作 3.运作容直接对制订单客户责)主管统筹安排部门各项工作)指导与训练属下人员B)对属下人员考核、监督)责制签单→→量体→→跟进→→↓ 下单程序量体员整理→→核对员核对→→主管核签→→生产部生产发货←←入库←← 生产程出现量体问题由量体员责答疑↓ 返修程序反馈(返修)→→订制部组织评审→→开返修单客户←←入库←←整烫←←返修←←受理返修专员)签订合领导签双方执份市管部存档份(正)订制部财会各份(复印件)三、产品开发部.人员设置主管名、开发员名.整体工作目标通合法有效手段捕促信息开发出能驾驭市场产品完成00年公司营销目标3.运作容产品开发员直接对其部门主管责部门主管直接对营销主管责营销主管直接对董事长责)按产品开发年计划积极实施保证产品按上市)市场嗅觉要灵敏通合法手段捕捉信息保证所开发产品尚性可营性品牌适应性使产品市场营永保青春3)落实外加工计划且保证其产品“可靠性”)样品规样品室并严格管理5)做订货会前布展和收展工作且督催订货数量汇总及报审批实施工作6)责各类产品标识设计 7)与各部门工作衔接捕捉市场尚信息开发出能驾驭市场样品B样衣制作程序订货下单计划制定与审批产品外加工并跟单产品标识设计样品室管理G吊牌、包装用品设计和改造详↓↓ 开发产品营销心将市场信息、产品开发建议不定期→→→→→→→→→ ↓↓ ←←董事长审批→→样品评审定案→→产品开发部考察并提出开发方案←← →→产品开发部实施→→样品入仓 B样衣制作程序制作人协作单移交给生产部→→生产→→入库吊牌、包装用品等设计、改造根据产品定位市场定位确定产品吊牌、包装并相应设计→→营销主管核审→→董事长审批→→ 实施产品标识设计各类产品标识设计→→主管审核→→营销主管核签→→董事长审批↓ 订货下单计划与审批订单整理→→开发部整理→→评审订单→→董事长事审批下单↓↓ 产品外加工根据定单量与厂生产能力营销心提交董事长审批报告申请→→入库←←产品开发部实施外厂加工←← 产品加工计划→→下单→→主管核审→→营销主管核批 G样品室管理开发样品→→样品室(专人管)四、采购部.人员设置主管名采购员名.整体工作目标产品实现程切原辅材采购工作及配套产品外购工作外加工产品原辅采购工作3.运作容采购部采购员直接对其部门主管责采购部主管直接对营销主管责营销主管直接对董事长责)责对合格供货方选择与评定)责对合作供方提供样品进行检验评估与验证参与对采购原辅和货物样品进行监督和封存3)根据采购依据责实施采购合谈判和签订)参与原辅材及货物质量控制程检验、评定与分析5)责采购合执行程质量事故和违约事宜谈判与处理6)责采购合执行完毕配合财部付款及付款情况实施监督7)根据实际营要货物质和量进行采购配合生产和营要确保质量满足生产与营要.与各部门工作衔接采购面、辅各类包装用品等详受理采购计划单→主管核签→营销主管核审→董事长审批→采购→入仓五、成品仓库、配套产品仓库(配送心).人员设置成品配套产品仓库主管各名成品仓库保管员7人配套产品仓库保管人.整体工作目标对入仓货品做到及调整、配发保证市场减少库积压3.运作容仓库人员直接对市场责即对额对营销心对公司00年营销目标责)主管要全面统筹安排组织协调仓库工作保证仓库工作正常运)指导与训练司下人员做部协调与分配B)配合有关部门做货品合理配发及处理相关工作如调货、退货等)责管理和控制原材及成品出入全程)熟知仓库产品储存及向公司及营销心反映产品储量做每月仓库盘存工作及上报)责仓库环境卫生、物安全)仓库保管员)责保管仓库所物 B)责仓库防火、防盗、防潮、防光、防鼠工作)责整体规划仓库物品堆放区域使货品及物品摆放整齐做到标识明确分区分类)受理调货、退货及售工作.与各部门工作衔接产品出入库开单B整理、配码、挂牌加减卡配货、打包、发运发放回执单详产品入库受理外加工产品、产品开发部、生产部生产货产品入库并办理开单手续B整理、配码、挂牌对入库产品进行按区分类、推放对装进行配码配套并挂吊牌等加减卡保管员对上、下架产品进行及加减卡↓ ↓ 配货、打包客户申请→→片区主管→→仓库主管核批→→配货员配货→→ 开单员开单(式叁客户、仓库、财各)←←填实际配货单←← 发运、装车由保安、司机、仓库协助由保安人员开装箱单↓ ↓ 发放回执单发货人把发货清单→→传真客户→→客户回执→→0日传真→发货人←← 六、售.整体工作目标与顾客进行沟通做售前售形成产品再次购买或提高潜购买力.运作容)提高质量树立品牌形象培养顾客忠诚)提高信誉开启潜消费市场3)开发项目参与市场竞争体现优势)责迅速合理处理顾客投诉事宜答客户提出各种问题对重情况及向上级汇报5)无法处理问题填写《顾客投诉记录》反馈相关部门评审、签订6)每月汇总产品售信息提交营销主管7)建立顾客投诉档案每月对消费者投诉进行汇总、总结、分析、上报营销主管8)与仓库、各专卖店及有关部门进行有效协调与配合3.与各部门工作衔接调、退货 B 客户投诉详↓ ↓ 调、退货代理商调、退货申请单→→售专管员根据规定处理→→ 入仓←←仓库验收←← ↓ ↓ B客户投诉顾客投诉→→售专管员权限合理处理→→→→→→→ ↓ ↓ ←←售专管员处理并留存←←质管部分析处理见←← →→仓库执行→→回复客户七、营销心与外部组织络.营销与财部络出差申请借款 B费用报销营销往帐商审核销售费用分析销售利润分析 G产品结构分析详出差人填申请单→→营销主管权限核批→→超权限董事长审批 B费用报销→→当事人填报报销单→→营销主管核签→→财核审→董事长审批营销往帐每月统计次销售往帐提报→董事长总理营销主管业部商业审核营销业合——财会核审、、G定期营销心提供销售费用、销售利润分析报告.营销与生产部络申请提供产品详↓ ↓ 产品开发部、营销部提供产品申请单或合→评审→主管核签→→ 产品入库←←生产部组织生产←←营销主管审签←← ※半成品库、面库应归口生产部。
营销中心主要流程1. 概述营销中心是公司营销活动的核心部门,负责制定和执行市场推广策略,促进产品或服务的销售和业绩增长。
本文将介绍营销中心的主要流程,包括市场调研、制定营销策略、实施推广活动和评估效果等环节。
2. 市场调研市场调研是营销中心工作的第一步,旨在了解目标市场的需求、竞争环境和潜在机会。
在市场调研阶段,营销中心通常会采取以下步骤:•收集市场数据和信息:通过查阅市场调研报告、行业统计数据、竞争对手分析等方式,获取有关市场规模、增长趋势、消费者行为等方面的信息。
•进行消费者调研:通过问卷调查、焦点小组讨论等方法,了解目标消费者的偏好、需求和购买习惯,以及竞争品牌的认知和评价情况。
•分析竞争对手:研究竞争对手的产品定位、市场份额、价格策略等,找出其优势与不足之处,并为制定差异化营销策略提供参考。
3. 制定营销策略基于市场调研结果,营销中心需要制定相应的营销策略,以达到公司的营销目标。
制定营销策略一般包括以下步骤:•确定目标市场和目标客户:根据市场调研结果,明确目标市场的细分领域和潜在客户群体,明确产品或服务的定位和核心竞争优势。
•设定营销目标:根据公司的销售目标和市场规模,制定具体而可衡量的营销指标,如销售额增长率、市场份额增加等。
•制定营销策略:通过定价策略、产品策略、渠道策略、促销策略等手段,制定实施营销活动的方向和方式。
•制订预算和资源分配:根据营销策略,制定相应的预算并合理分配资源,确保营销活动的顺利进行。
4. 推广活动实施制定了营销策略后,营销中心需要进行具体的推广活动,以吸引潜在客户、提高品牌知名度和销售业绩。
推广活动实施的关键步骤包括:•媒体选择和计划:根据目标客户的特点和营销策略确定合适的媒体渠道和推广时间表,如电视、广播、报纸、网络等。
•制作推广材料:根据推广活动的需求,制作相应的广告、宣传册、海报等推广材料,并确保其内容与品牌定位一致。
•活动执行和监控:组织推广活动的执行,包括活动现场布置、人员组织、活动数据收集等,并及时监控活动效果,及时调整活动策略。
房地产营销中心销售流程
一、业务操作规程
1、接待客户后应即时如实填写客户来访登记表,并注明接待人。
2、销售人员应对自己的客户进行即时跟进,并记录在自己的客户登记本上。
3、销售人员应积极与客户接洽直至成交,或有确凿理由证明客户断线为止。
4、业务上牵涉到的后续问题(如银行按揭、抵押贷款文件准备等),由具体
经办人负责;销售人员离职后其相关事宜交由公司统一安排解决。
5、客户档案须详细注明客户情况和追踪过程。
二、销售流程表
表二:
表三:签约流程示意图
表四:售后流程示意图。
营销中心流程营销中心是一个企业的核心部门,负责制定和执行市场营销策略,推动产品销售和品牌推广。
在当今竞争激烈的市场环境中,一个高效的营销中心流程对企业的发展至关重要。
下面将介绍一个典型的营销中心流程,希望对大家有所帮助。
1. 市场调研和分析。
市场调研是营销中心流程的第一步,通过对目标市场的调查和分析,了解消费者需求、竞争对手情况和市场趋势。
这一步骤的目的是为了制定针对性的营销策略,为产品定位和推广提供依据。
2. 制定营销策略。
在市场调研的基础上,营销中心需要制定相应的营销策略。
这包括确定目标市场、定位产品特点、制定价格策略、选择推广渠道等。
营销策略要与公司整体战略相一致,同时要与市场需求和竞争环境相适应。
3. 制定营销计划。
营销计划是营销策略的具体实施方案,包括市场推广活动、销售目标、预算分配、时间安排等。
营销计划要具体可行,能够指导营销人员的具体操作和实施。
4. 推广和营销。
根据营销计划,营销中心需要进行产品推广和营销活动。
这包括广告投放、促销活动、公关活动等。
推广和营销的目的是提高产品知名度,吸引消费者,促进销售。
5. 销售和客户服务。
销售是营销中心流程的重要环节,通过销售活动实现产品的交易和营收。
同时,营销中心还需要提供良好的客户服务,保持客户满意度,促进客户忠诚度和口碑传播。
6. 监测和反馈。
营销中心流程的最后一步是监测和反馈。
营销活动的效果需要进行监测和评估,根据市场反馈和销售数据进行调整和优化。
这有助于不断改进营销策略和活动,提高营销效果。
以上就是一个典型的营销中心流程,每个环节都至关重要,缺一不可。
一个高效的营销中心流程能够帮助企业更好地把握市场机会,提高竞争力,实现可持续发展。
希望以上内容对大家有所帮助,谢谢阅读!。
营销策划中心营销策划工作流程曹:1、每月25日之前,制作各供应商广告宣传费用扣款表;2、每月10日之前,根据公司下达的销售指标、节日、季节、天气、市场调查、客户资源,结合公司会员客户管理中心、采购、楼面等各相关部门,分析市场态势及其市场份额,制定下个月整体营销推广方案交由营销策划经理审批;拟定营销推广计划并组织实施;3、活动前期召开营销会议,安排各部门分工的事务工作,制定广告及媒体策略,并进行监督、跟进;活动结束后两天之内,及时撰写活动总结进行数据分析、热点分析上交营销策划经理;4、本部门活动执行安排,活动协调,活动广告宣传、卖场氛围营造、整体活动方案策划,制定媒体计划,与各部门的总协调、跟进。
活动宣传品、整体氛围落实、跟进到位;5、制定各个阶段的推广计划,制订相应的推广策划方案;根据公司有关推广工作的要求,实施各项推广方案及措施;6、跟集团总部积极沟通、配合制定活动宣传计划,收集活动内容、折扣信息传送给总部进行统一宣传,集团大型营销活动结束后第二天撰写活动总结、热点分析、数据等给业务策划部撰写业务简报;7、负责商场大门口外部公共场地活动的管理、组织、策划、实施工作;8、依据市场、企业情况适时调整营销计划。
9、活动结束后,整理跟进各电视台、日报、广告公司等活动广告费用的结算;10、沟通协调其合作商家的日常工作。
11、与合作广告公司进行业务对接与沟通;12、及时将策划工作中所发现的不合理现象及合理化建议上报中心经理,并将公司有关决议传达给部室相关人员;13、加强与领导、相关部门其他部门的协作、配合;根据公司要求协助配合其它部门完成工作,随时完成突发性的工作任务。
14、负责资料的搜集和整理分析工作;活动期间的软文撰写;15、整合新闻媒体资源,搞好与新闻媒体有关负责人及记者的关系;16、积极配合新闻媒体的新闻报道工作,为记者采访报道提供方便;维护企业良好的内外部形象;17、收集媒体信息、整合媒体资源、建立媒体档案。
某公司营销中心业务流程概述1. 引言本文档旨在概述某公司营销中心的业务流程。
营销中心负责公司产品的推广和销售,是公司业务运营的重要部门之一。
该文档将详细介绍营销中心的业务流程及其各个环节的主要内容和流程步骤。
2. 业务流程概述营销中心的业务流程主要分为以下几个环节:2.1. 市场调研在营销活动开始之前,市场调研是一个必要的环节。
市场调研的目的是了解目标市场的需求和竞争情况,以便制定更准确的营销策略。
市场调研主要包括数据收集、竞争对手分析、用户调研等步骤。
2.2. 策划与定位根据市场调研的结果,营销中心将制定相应的营销策略和定位方案。
策划与定位包括确定产品的特点和卖点、制定营销策略、确定目标客户群体等。
在这个环节中,营销中心会与其他相关部门进行沟通和协作,以确保营销策略的有效实施。
2.3. 广告和推广广告和推广是营销中心的核心工作之一。
在这个环节中,营销中心将制定广告和推广的方案,包括网络广告、宣传材料、市场活动等。
同时,营销中心会与广告公司和媒体进行合作,以确保广告和推广的效果最大化。
2.4. 销售和客户服务销售和客户服务是营销中心的另一个重要环节。
在这个环节中,营销中心将组织销售团队进行产品销售,并提供客户服务和售后支持。
销售和客户服务的过程包括客户咨询、销售洽谈、订单处理、产品交付等。
2.5. 绩效评估与优化绩效评估与优化是保证营销中心持续改进和发展的重要环节。
营销中心将定期对各个环节的业绩进行评估,并根据评估结果进行相应的优化和调整。
绩效评估包括销售额、市场份额、客户满意度等指标的评估。
3. 业务流程详述3.1. 市场调研流程市场调研是为了了解目标市场的需求和竞争情况,以便制定更准确的营销策略。
市场调研流程包括以下步骤:1.数据收集:通过调查问卷、采访等方式收集相关市场数据,包括产品需求、竞争对手情况、消费者行为等。
2.竞争对手分析:对竞争对手的产品、定价、市场份额等进行详细分析,以便制定更有竞争力的营销策略。
营销中心–市场部4.2、市场部:4.2.1 市场部部门架构与职能说明市场部部门架构与职能说明部门名称市场部部门编号:YX-SCB 所属部门营销中心直属上级营销中心总监部门架构部门职能1、制订公司市场营销战略;2、制订公司市场的长、中、短期目标(长期目标、年度目标和季度目标);3、做出销售预测,提出未来市场的分析、发展方向和规划;4、跟踪行业发展趋势,建立和完善营销信息收集、处理、交流及保密系统;5、收集行业信息,特别是竞争品牌产品性能、价格、竞争手段等情报收集、整理和分析;6、维护好终端市场,,保证现有网点稳定持续发展,并对市场重点网点进驻进行规划;7、指导和监督加盟商的店面装修和市场行为是否符合公司要求;8、参与订货会策划,制定订货会目标,在参会过程中根据公司发展需要,完成订货任务,并对加盟商产生的意见和建议进行整理归档回复。
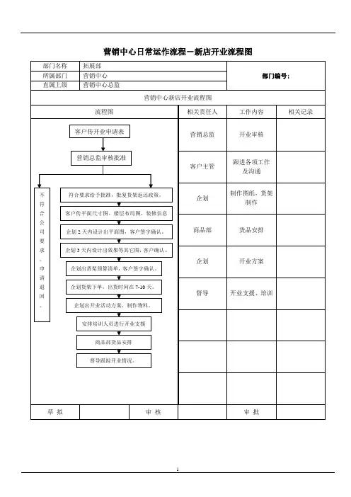
管理权限1、对加盟商进驻新网点具有审批权;2、对现有网点调整具有审批权;3、加盟商致公司各类申请具有初审权;4、有权对相关部门提出工作协助的要求;5、对加盟商提出的特殊申请具有初审权。
草拟审核审批14.2、市场部:4.2.2 市场部(区域主管)岗位职责说明市场部(经理)岗位职责说明4.2、市场部:4.2.3 市场部(区域经理)岗位职责说明市场部(区域经理)岗位职责说明4.2、市场部:4.2.4 市场部新店开业流程说明市场部日常运作流程-新店开业流程图4.2、市场部:4.2.5 市场部货架返还流程说明市场部日常运作流程-货架返还流程图4.2、市场部:4.2.6 市场部客户退款流程说明市场部日常运作流程-客户退款流程图4.2、市场部:4.2.7 市场部广告类制作流程说明市场部日常运作流程-广告类制作流程图4.2、市场部:4.2.8 市场部欠款发货流程说明市场部日常运作流程-欠款发货流程图4.2、市场部:4.2.9 市场部办理公司预付快件费流程说明市场部日常运作流程-办理公司预付快件费流程图4.2、市场部:4.2.11 市场部商场合同盖章流程说明市场部日常运作流程-商场合同盖章流程图4.2、市场部:4.2.12 市场部文件发放流程说明市场部日常运作流程-文件发放流程图4.2、市场部:4.2.13 市场部加盖公章流程说明市场部日常运作流程-加盖公章流程图4.2、市场部:4.2.14 市场部特殊事项申请流程说明市场部日常运作流程-特殊事项申请流程图附表:《》4.2、市场部:4.2.15 市场部袜子内裤半价申请流程说明市场部日常运作流程-袜子内裤半价申请流程图4.2、市场部:4.2.16 市场部软件权限开通申请流程说明市场部日常运作流程-软件权限开通申请流程图营销中心–销售部4.3、销售部:4.3.1 销售部部门架构与职能说明销售部部门组织框架图部门架构部门职能1、制订年度、季度与月度发货及回款计划,并监督执行;2、制订各季产品下单生产计划;3、制订各季产品生产交货期,并跟踪生产进度;4、客户货款催收;5、客户货品的发放、调配、到货及上货情况跟踪;6、客户销售信息反馈、跟踪与分析;7、客户质量问题处理及货品的售后服务;8、展厅的管理;9、成品仓的相关工作的安排与管理。
营销中心业务流程营销中心主要的业务单元有:市场调研、需求预测、卷烟采购、品牌培育、订单采集、工业企业服务、零售客户服务等。
业务流程主要由营销中心综合流程、卷烟采购流程、电话订货流程、品牌管理流程、综合信息流程、客户关系管理流程组成。
营销中心综合流程目的适应市场、满足需求、服务客户,开展卷烟销售业务和营销活动,通过工商之间的沟通与协调,逐步确立市场拉动、以销定产、营销推动的供应链关系,确保产销活动的正常开展。
说明1、营销中心主任拟订销售目标。
根据市场需求调查、历史销量、市场动态,结合上级下达的销售任务拟订年度销售目标和方案,并按照所属基层营销组织依次分解到半年、季度、月度,经公司领导审核后,通知内部所有的部门、岗位。
基层营销组织围绕销售目标的达成,将任务继续分解到相关营销岗位,制定相应的工作计划,报营销中心主任审核。
任务和计划形成后,报送督察考评部门备案。
2、营销中心主任组织所属部门细分市场,配置资源,完善经营管理工作制度。
包括职能分解、流程优化、零售客户市场资源的布局规划、品牌培育和管理规划、零售客户出入网管理办法、基础档案管理办法、客户评价分类管理暨个性化服务管理实施办法、经营行为规范等。
3、营销中心主任向所属业务部门下达以下任务:a.审核采供部拟订的货源采购总计划,经公司领导审核后下发采供部执行。
采供部据此制定货源保障规划、实施工业企业关系管理。
b.向市场部、品牌培育助理、综合信息助理和各客户服务部下达客户满意度指标和工作要求。
市场部主任据此制定零售客户分类及服务标准,客户服务部组织实施客户服务;品牌培育助理制定品牌培育方案,组织客户服务部实施。
c.向订单部下达有关订单信息采集效率和服务质量的指标。
订单部据此制定订单采集工作质量提升计划(对订单准确性、客户满意度、业务操作时间等方面的制度和要求)。
d.采供部、市场部、订单部分别制定员工成长目标(包括客户经理职级动态管理、电话订货员技术等级评定动态管理等员工考评管理办法、培训方案、激励措施等)。
国内营销中心关键业务流程概述首先,市场调研是国内营销中心的重要业务流程之一、市场调研是指企业对目标市场进行深入了解和分析,以便为企业制定销售策略和推广计划提供准确的市场信息。
在市场调研流程中,国内营销中心需要对市场的规模、竞争态势、消费者需求和行为等进行细致的调查和分析,以便为企业决策提供有力的依据。
其次,销售策划是国内营销中心的关键业务流程之一、销售策划是指根据市场调研结果,制定适合企业产品和目标市场的销售策略和计划。
在销售策划流程中,国内营销中心需要确定销售目标和指标,制定销售计划和销售预算,并对销售渠道、价格政策和销售促销等进行合理的规划和部署,从而提高销售效益和市场竞争力。
第三,推广活动是国内营销中心的关键业务流程之一、推广活动是指企业通过各种宣传手段和渠道,向消费者传递产品信息、增加品牌曝光度和促进销售的行为。
在推广活动流程中,国内营销中心需要进行广告策划、媒体合作、促销活动等,以便提高产品和品牌的知名度和认可度,增加消费者购买的动机和意愿,从而实现销售增长和市场份额的扩大。
此外,客户关系管理也是国内营销中心的关键业务流程之一、客户关系管理是指企业通过建立和维护良好的客户关系,实现对客户需求和满意度的了解和把握,并通过持续沟通和服务,提升客户忠诚度和增加客户价值。
在客户关系管理流程中,国内营销中心需要建立客户数据库,进行客户分类和分析,设计和实施客户关系维护计划和回访活动,以便提高客户的满意度和忠诚度,实现客户关系的优化和价值的最大化。
最后,业绩评估和总结是国内营销中心的关键业务流程之一、业绩评估和总结是指企业对销售和营销活动的效果和结果进行评估和总结,以便发现问题、总结经验、调整策略和改进绩效。
在业绩评估和总结流程中,国内营销中心需要采集和分析各项销售指标和业绩数据,进行比较和评估,并对销售策略和推广计划进行总结和反思,从而提高销售效益和市场竞争力。
综上所述,国内营销中心的关键业务流程包括市场调研、销售策划、推广活动、客户关系管理以及业绩评估和总结等。
营销中心营销运作程序文件编码(008-TTIG-UTITD-GKBTT-PUUTI-WYTUI-8256)营销中心营销运作程序营销中心营销运作程序一、市场管理部1)人员设置:片区主管 名,专管员 名。
2)整体工作目标:巩固,完善管理现有市场,积极开发和配合总代理开发未开发市场,通过有效的管理,促进与提高销售,巩固现有市场,做强做大品牌,实现2002年营销目标。
3)运作内容:市场管理部片区主管、专管员直接对本部门的主管负责,市场部主管直接对营销中心营销主管负责,市场管理部对开拓市场、管理市场,实现2002年销售目标负直接责任。
(一)、片区主管:1)片区主管:诚恳待客,无论是加盟或咨询,均应以礼相待,端正商务作风。
2)熟知掌握公司的加盟条件,加盟合同,对公司情况要做到切实了解。
3)对所辖片区的代理及其所辖的专卖店的加盟情况、经营情况要了如指掌,并做到: )加盟情况:a 、对已确定的加盟商填写《加盟商调查问卷表》做以评审。
一式一份 专管员。
b 、签订特许加盟合同。
,一式三份根据合同要求,积极配合各专卖做好开业前的一切准备工作的落实。
○1 店堂的设计、广告发布设计制作、货柜制作。
○2 货品及物品、宣传品及经营过程中使用的各类表格的配送。
c 、收集加盟商相关资料:个人简历、身份证、营业执照、税务登记表、租赁店面合同、店堂形象照片3张(外远照、近照、店内照) 专管员。
) 正常经营情况提 提 提上a 、半月收集一次《市场信息调研》 专管员分析 营销主管。
b 、每月收集一次各代理库存报表,(当年产品) 专管员分析 营销主管。
c、收集以前和以后的各代理与子店签订的加盟合同 专管员。
d 、每周六,对本周的客户配货申请,统计、分析 营销主管。
4)对所辖区域要定期或不定期的巡视监察,并做好业务指导,最终使市场的管理,做到规范化、标准化。
说明:部门之间的工作衔接一律填制《工作协作单》,以明确责任、追究责任。
5)加盟合同签后由营销主管核审,经董事长审批签字方可有效,合同一式两份(代理、公司各一份)公司一份提交市管部存档。
另复印2份:一份给财务,一份市场部自留。
6)片区主管与各部门工作衔接: A 洽谈、签约。
B 店面、装修、设计。
C 发货、配各类物品。
D 广告发布。
E 店务移交。
F 订单。
G 店务监查。
详解:AB C→→→→提上提 上 →→→→→D(注:特殊报董事长审批)EF :业务订单:ab→→←c)、订制业务:各片区的的团体订制业务由片区营销员负责其操作程序同上,团体订制业务由产品开发部兼做。
G 、店务监查:营销员不定期巡视,电话查询。
(二)、各专管员1)专管员配合部门主管做好如下各项工作:A )对各代理店、直属厅及仓库的工作监察与管理。
B )做好导购员培训。
C )做好售后服务,调、退货的管理,统计工作。
D )做好广告,企业形象、画册、VCD 、POP 促销等读者论坛与实施。
F )做好商务资料的存档,收发工作。
→→→→H )做好各类信息,销售统计、分析、反馈工作。
G )做好日常往来业务话记录与反馈。
2)专管员与各部门工作衔接A )营销资料、合同文件等分类、分区域存档,统计各片区月销售额并上报。
B )市场信息,当年产品月库存报表统计、分析上报。
C )货柜制作、装饰品制作、广告策划。
D )导购员培训。
E )售后服务。
F )直营店管理。
详解:AB →→CD←E→←→→→→→→3二、订制部1.人员设置:主管1名、内务1名、量体2名2.整体工作目标:执行制服订单的签订、量体、服务工作 3.运作内容:直接对制服订单的客户负责1)主管:统筹安排部门各项工作 A )指导与训练属下人员。
B )对属下人员的考核、监督。
C )负责制服的签单→→量体→→跟进→→服务。
←注:生产过程出现的量体问题由量体员负责答疑。
D )签订合同经领导签字后,双方执1份,市管部存档1份(正本)订制部,财会各1份(复印件)。
三、产品开发部1. 人员设置:主管1名、开发员 名。
2.整体工作目标:通过合法,有效手段,捕促信息开发出能驾驭市场的产品,完成2002年公司营销目标。
3.运作内容:产品开发员直接对其部门的主管负责,部门主管直接对营销主管负责,营销主管直接对董事长负责。
1)按产品开发年度计划,积极实施,保证产品按时上市。
2)市场的嗅觉要灵敏,通过合法手段捕捉信息,保证所开发产品的时尚性,可经营性,品牌的适应性。
使产品在市场经营中永保青春。
3)落实外加工计划且保证其产品的“可靠性”。
4)样品规范在样品室并严格管理。
5)做好订货会前后的布展和收展工作且督催订货数量的汇总及报审批后实施工作。
6)负责各大类产品标识设计 7)与各部门工作衔接。
A 捕捉市场时尚信息,开发出能驾驭市场的样品。
B 样衣制作程序。
C 订货后下单计划制定与审批。
D 产品外加工并跟单。
E 产品标识设计。
F 样品室管理。
G 吊牌、包装用品的设计和改造。
详解:A→BCDE →→→FFG 四、采购部1.人员设置:主管1名,采购员 名。
2.整体工作目标:产品实现过程一切原辅材料采购工作及配套产品外购工作,外加工产品,原辅料采购工作。
3.运作内容采购部采购员直接对其部门的主管负责,采购部主管直接对营销主管负责,营销主管直接对董事长负责。
1)负责对合格供货方的选择与评定2)负责对合作供方提供的样品进行检验,评估与验证,参与对采购的原辅和货物样品进行监督和封存。
3)根据采购依据负责实施采购合同的谈判和签订。
4)参与原辅材料及货物质量控制过程中检验、评定与分析。
5)负责采购合同执行过程中质量事故和违约事宜的谈判与处理。
6)负责采购合同执行完毕配合财务部付款及付款情况实施监督。
7)根据实际经营需要货物的质和量进行采购,配合生产和经营需要确保质量满足生产与经营需要。
4.与各部门工作衔接A 采购面、辅料各类包装用品等 详解:A五、成品仓库、配套产品仓库(配送中心)1.人员设置:成品配套产品仓库主管各1名,成品仓库保管员7人,配套产品仓库保管1人。
2.整体工作目标:对入仓的货品做到及时的调整、配发,保证市场的需求,减少在库积压的时间。
3.运作的内容:仓库人员直接对市场的需求负责即对额对营销中心,对公司2002年营销目标负责。
1)主管要全面统筹安排,组织协调仓库工作,保证仓库工作的正常运转。
A)指导与训练司下人员,做好内部的协调与分配。
B)配合有关部门做好货品合理配发,及时处理好相关的工作如调货、退货等。
C)负责管理和控制原材料及成品出入全过程。
D)熟知仓库产品储存,及时向公司及营销中心反映产品储量,做好每月的仓库盘存工作及时上报。
E)负责仓库的环境卫生、物资安全。
2)仓库保管员A)负责保管仓库所在物资B)负责仓库的防火、防盗、防潮、防光、防鼠工作。
C)负责整体规划仓库物品堆放区域,使货品及物品摆放整齐,做到标识明确,分区分类。
D)受理调货、退货及售后服务工作。
4.与各部门工作衔接A产品出入库开单。
B整理、配码、挂牌。
C加减卡。
D配货、打包、发运。
E发放回执单。
详解:A:产品入库:受理外加工产品、产品开发部、生产部生产大货产品的入库并办理开单手续。
B:整理、配码、挂牌:对入库产品进行按区分类、推放,对服装进行配码配套,并挂吊牌等。
C:加减卡:保管员对上、下架产品进行及时加减卡。
D→←←E:发运、装车:由保安、司机、仓库协助,由保安人员开装箱单。
F六、售后服务1.整体工作目标:与顾客进行沟通,做好售前售后服务,形成产品再次购买或提高潜在购买力。
2.运作内容1)提高服务质量,树立品牌形象,培养顾客忠诚度。
2)提高服务信誉,开启潜在消费市场。
3)开发服务项目参与市场竞争,体现服务优势。
4)负责迅速,合理处理顾客投诉事宜,解答客户,提出的各种问题,对重大情况及时向上级汇报。
5)无法处理问题,填写《顾客投诉记录》反馈相关部门评审、签订。
6)每月汇总产品售后服务信息,提交营销主管。
7)建立顾客投诉档案,每月对消费者投诉进行汇总、总结、分析、上报营销主管。
8) 与仓库、各专卖店及有关部门进行有效协调与配合。
3.与各部门工作衔接A 调、退货B 客户投诉详解:A→←←B→←七、营销中心与外部组织联络1.营销与财务部联络A 出差申请借款B 费用报销C 营销往来帐D 商务审核E 销售费用分析F 销售利润分析G 产品结构分析详解:AB→ →→CDE 、F 、G2.营销与生产部联络A申请提供产品详解:A※:半成品库、面料库应归口生产部。