合同审核会签流程图
- 格式:doc
- 大小:17.00 KB
- 文档页数:1
合同审批会签程序
为进一步规范公司的合同管理,结合部门职能,先将公司合同审批会签流程修改如下:
1、各部门应在1-2个工作日,在合同会签意见单上按顺序会签:
1.1 合同经办部门负责人根据任务要求,在商务交涉中,把关合同对象的资质及合同的单价、数量、总价、时间等要约,并对合同内容承担主要责任;
1.2 相关部门负责人负责审查合同内具体技术要求能否满足使用条件,
1.3 财务部负责审查付款方式是否符合财务制度。
1.4 审计部负责对合同项目的程序进行审查。
1.5 综合部负责审查合同条理的文本格式,是否合法,提醒合同签订的法律风险。
1.6 经办部门分管领导对合同的执行情况和方案审查签字,并承担重要责任;
1。
7 公司总经理审核合同的计划、方案和总价(合同金额10万元以下)。
1。
8 公司董事长审核合同的计划、方案和总价(合同金额10万元以上)。
2、会签程序完成后到综合部加盖合同专用章。
3、合同正本(原件)至少留存三份,签章完毕后经办单位存档一份,综合部存档一份,财务部存档一份。
4、综合部对已签合同分类登记并建立健全合同台账,年底统一存档。
合同会签指引编制部门:工程管理中心合约部编制时间:二零一一年一月二十七日填报人必须保证所填写内容与合同文本的一致性和真实性,承担错误填写的法律责任,审批人只对目录一、正式合同的签订1、正式合同签订工作界面划分2、正式合同签订流程图3、正式合同的签章确认二、招标文本合同的会签1、招标文本会签工作界面划分2、招标文本会签流程图3、招标文本会签表三、合同管理权限分工填报人必须保证所填写内容与合同文本的一致性和真实性,承担错误填写的法律责任,审批人只对一、正式合同的签订1、工作界面划分(1)、总包合同的签订审批后的招标立项资料及招标文本,由集团工程管理中心合约部交予招标与审核中心,由其招标部进行招标。
招标部根据各投标单位的回标文件与其进行首次谈判后,若施工单位完全接受招标合同文本,则由招标部将招标结果告知集团工程管理中心合约部,由合约部按照招标结果组装整套正式合同,交给中标单位盖章;若有异议,由招标部初步整理各施工单位有异议的条款,转交集团工程管理中心合约部对相关条款进行分析,然后将分析结果转交招标部,由招标部组织合约部、施工单位招标答疑会。
会后,由合约部对答疑结果进行整理,做好合同条款修改对比表,同时将各个参标单位的合同按照答疑结果修改条款后,打印出两份,参标单位盖章后,由合约部组织集团经营班子会审参标单位的合同条款,经过会审后确定一家单位中标,集团法律室会上对中标单位的两本合同盖好“合生创展集团”(骑缝)章。
已经盖好“合生创展集团”(骑缝)章的合同,其中一份下发给施工单位,一份交给集团工程管理中心合约部,由合约部以此份正本合同为样板,按约定份数打印装订整套合同,完善双方盖章手续。
集团内部关联单位见“合生创展集团”章后,不需重新办理内部会审,应立即盖本单位的公章及法人章。
待用章手续完善后,由集团填报人必须保证所填写内容与合同文本的一致性和真实性,承担错误填写的法律责任,审批人只对工程管理中心合约部按合同分发明细对施工单位、甲方项目部等部门进行合同文本的补发。
合同范本会签审批合同范本会签审批:确保合同的合法性、完整性与可执行性在商业活动中,合同是双方或多方之间达成的具有法律效力的协议,它规定了各方的权利和义务,是保障交易顺利进行的重要工具。
为了确保合同的质量和有效性,合同范本的会签审批是一个至关重要的环节。
本文将详细介绍合同范本会签审批的流程、要点以及其重要性。
一、合同范本会签审批的流程(一)起草合同范本由相关业务部门根据实际业务需求,起草合同范本。
在起草过程中,应遵循法律法规、行业惯例以及公司的内部规定,确保合同条款的合法性、完整性和可操作性。
(二)内部审核1. 业务部门自审:起草部门对合同范本进行初步审核,检查合同条款是否符合业务需求,是否存在遗漏或错误。
2. 法律部门审核:法律部门对合同范本进行法律审查,确保合同符合法律法规的要求,防范法律风险。
3. 财务部门审核:财务部门对合同范本中的财务条款进行审核,如付款方式、发票开具等,确保合同的财务处理符合公司的财务制度。
(三)会签经过内部审核后,合同范本将提交给相关部门进行会签。
会签部门包括但不限于业务部门、法律部门、财务部门、审计部门等。
会签部门应在规定的时间内对合同范本进行审查,并提出修改意见或建议。
(四)审批会签完成后,合同范本将提交给公司领导进行审批。
公司领导根据会签意见和公司的整体利益,对合同范本进行最终审批。
审批通过后,合同范本正式生效。
二、合同范本会签审批的要点(一)合同主体1. 审查合同主体的资格和资质,确保其具有签订合同的合法权利和能力。
2. 核实合同主体的名称、地址、联系方式等信息的准确性。
(二)合同条款1. 合同条款应明确、具体、完整,避免模糊不清或产生歧义。
2. 合同条款应符合法律法规的要求,不得违反国家强制性规定。
3. 合同条款应公平合理,保护双方的合法权益,避免显失公平的条款。
(三)违约责任1. 明确违约责任的承担方式和计算方法,确保违约责任具有可操作性。
2. 违约责任的设定应合理,既要起到约束双方的作用,又不能过于苛刻。
合同会签流程
首先,合同会签的流程一般包括起草、内部审批、法务审查、
业务审批、最终会签等环节。
在起草阶段,起草人需要明确合同的
内容,确保合同的准确性和完整性。
在内部审批阶段,合同需要经
过公司内部相关部门的审批,确保合同符合公司政策和规定。
在法
务审查阶段,合同需要提交给公司法务部门进行法律审核,确保合
同的合法性和有效性。
在业务审批阶段,合同需要经过相关业务部
门负责人的审批,确保合同符合业务需求。
最后,在最终会签阶段,合同需要由公司高层领导进行最终的会签,确保合同的最终生效。
在合同会签的流程中,每个环节都需要严格执行,确保合同的
合法性和有效性。
同时,需要保证各个部门之间的沟通和协作,确
保合同会签流程的顺利进行。
另外,在合同会签过程中,需要及时
记录和归档相关文件,确保合同审批过程的可追溯性和可审查性。
为了提高合同会签流程的效率和质量,可以借助信息化系统来
实现合同的电子化审批和管理。
通过建立合同管理系统,可以实现
合同的在线起草、审批和签署,提高合同会签流程的效率和透明度。
同时,信息化系统还可以实现合同数据的统计和分析,为公司管理
决策提供数据支持。
总之,合同会签流程是公司内部重要的管理环节,需要严格执行和规范操作。
只有通过严密的流程和高效的管理,才能确保合同的合法性和有效性,为公司的正常运营提供保障。
希望公司能够重视合同会签流程,不断完善和优化合同管理机制,提高公司的管理水平和运营效率。
合同会签工作流程合同会签是指多个签署人对一份合同进行签字确认的过程。
在合同签署环节中,会签是非常重要的一环,它可以确保多个相关部门或个人对合同内容的认可,并且在签署完毕后,各个签署人都对合同的内容承担法律责任。
1.合同起草:合同会签的第一步是合同的起草。
起草合同的人需要明确合同的目的、内容和条款等重要事项,并将这些内容写入到合同草案中。
2.确定会签流程:确定合同会签的流程,需要明确会签的次序、会签人员以及会签的具体要求。
会签的次序可以根据合同相关部门的工作进程来确定,会签人员需要确定各个相关部门的经理或负责人,会签的具体要求包括签字的时间和地点等。
3.会签分工:根据会签流程,将会签合同的任务分配给相关人员。
每个人员需要对自己需要负责会签的内容进行仔细阅读,并确认合同内容是否符合自己的要求。
4.会签确认:在会签过程中,每个会签人员需要对合同内容进行准确的确认。
确认的内容包括合同内容的准确性、合同条款的合法性以及合同中所附文件的完整性等。
5.会签签字:在确认完合同内容后,会签人员需要按照合同会签的次序对合同进行签字。
签字的方式可以选择传统的手写签字或者是电子签字,签字的位置可以在合同的最后一页或者是每个会签页的对应位置。
6.汇总合同:在所有会签人员都完成签字后,需要对所有签字的合同进行汇总。
可以将每个会签人员的签章部分摘抄到一个文档中,形成一个完整的合同文件。
7.归档存储:会签完毕后,合同需要归档存储。
可以将签字的合同文件存储在电子文档管理系统中,以便于随时查阅和审查。
合同会签流程的设计和实施,可以有效地确保各个相关部门对合同内容的确认和承诺。
一个完善的合同会签流程,可以提高合同的合规性和可执行性,降低风险,并最终实现优质合同的签署。
合同会签的工作流程可以根据实际情况进行调整和改进,以满足企业的需求和特定的合同类型。
无论如何,对于合同会签的每一个环节都需要给予足够的重视和严格的执行,以确保合同的有效性和合规性。
合同会签流程合同会签流程1. 介绍在商业活动中,合同的签署是非常重要的一环。
而合同会签流程是指一个合同由多个参与方进行签字确认的流程。
本文将详细说明合同会签流程的各个环节。
2. 流程概述合同会签流程通常包含以下几个环节:•准备合同文件•发送合同文件•签署合同文件•审核合同文件•归档合同文件3. 准备合同文件在合同会签流程中,首先需要准备合同文件。
合同文件应包含以下内容:•合同标题•合同内容•合同生效日期•合同期限•附件(如需)•其他相关信息4. 发送合同文件完成合同文件准备后,需要将合同文件发送给相关参与方。
可以通过以下方式进行发送:•电子邮件:将合同文件作为附件发送给各个参与方。
•文档共享平台:使用在线文档共享平台,上传合同文件,并邀请参与方进行查看和签署。
5. 签署合同文件参与方收到合同文件后,需要进行签署确认。
签署合同文件的方式可以有多种:•电子签名:使用电子签名工具进行签署,确保签名的合法性和真实性。
•手写签名:打印合同文件后,进行手写签名,然后扫描或拍照上传。
6. 审核合同文件签署完成后,合同文件需进行审核。
审核环节可以由相关审批人员进行,他们将仔细审查合同文件的内容和签署信息。
7. 归档合同文件最后一个环节是归档合同文件。
已经签署并审核通过的合同文件需要进行归档,以备后续查阅和管理。
8. 总结合同会签流程的各个环节相互关联,确保合同的准确签署和有效运行。
通过准备合同文件、发送合同文件、签署合同文件、审核合同文件和归档合同文件,可以使合同会签流程更加高效和规范。
注意:本文仅为示例,实际应根据具体情况进行修改和完善。
9. 完善合同会签流程为了确保合同会签流程的顺利进行,可以进一步完善流程,以提高效率和准确性。
以下是一些建议:•使用合同管理系统:采用合同管理系统可以对合同文件进行统一管理,包括版本控制、签署跟踪和归档等功能,提高合同管理的效率和可视化程度。
•指定负责人:在整个合同会签流程中,指定一个负责人负责整个流程的协调和监督,确保每个环节都得到及时处理。
合同审批流程制度
一、制定目的:规范中恋农业科技(深圳)有限公司所有合同及协议的修订、审核、批准以及保存工作。
二、适用范围:需要公司签章的合同或协议(人事劳动合同除外)。
三、合同审批流程
1、合同、协议签订
1.1
1.2
审。
1.3
合复议、审批,或授权相关人员进行审批。
1.6、如合同有修改应由发起人或负责部门重新提起审核流程。
1.7、印章管理员根据以上权限进行签章,同时有权对合同或协议中的基本条款提出建议或意见, 合同发起人或相关负责人应做出合理解释,产生分歧时总经理最终审批。
2、合同、协议管理
2.1、合同由行政部和财务部各留一份。
2.2、合同的查阅应由相应部门负责人审批。
2.3、业务经济合同应在首结前将复印件交财务部门管理。
财务部审批
盖章办结
合同会签单。
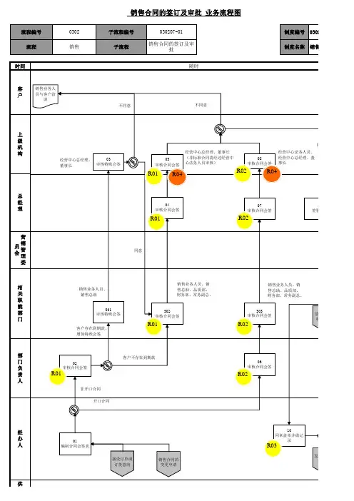
合同会签流程图篇一:集团公司合同审查会签流程图集团公司合同审查会签流程图(重大合同需办理立项审批报备手续)篇二:合同流程图合同会签及记录流程图合同发起部门部门负责人相关部门总裁篇三:采购采购篇四:合同会签制度流程合同会签制度流程为了进一步加强合同管理,规范合同行为,确保合同审批及付款流程程序顺畅,保障合同的可行性、合法性,特制定本制度流程:第一条集团合同分类包括投资类、设计类、工程类、材料设备类、营销类及综合类合同;第二条所签合同由主办部门牵头拟出合同初稿,由主办部门负责人审查合同的严密性、合法性、可行性;第三条合同会签需使用《合同会签单》,由主办部门负责发起,会签的人员需站在各自的职能岗位上对合同内容进行审查,根据分管部门情况提出相应意见并进行修改,进而确认合同的完整性;第四条合同会签流程依据《合同审批权限表》,总经理、财务管理部将参与到会签合同中,由主办部门拟出的合同初稿,按照审批程序,根据合同分类、合同额度权限进行会签;如:招标采购部签订的合同由经办人/招标采购部经理/成本管理部经理/成本总监/工程管理部经理/工程副总/设计管理部经理/总工程师/财务管理部经理/财务总监/法务/总经理/董事长会签;第五条为了提高效率,加快合同流转,各部门应在当日内会签完毕,如遇成本管理部及财务管理部需进行金额、成本审核的,可延至两天内会签完毕;第六条合同主办部门需提交合同会签单及正式合同文本至公司,由主办部门负责人或委托人签字,至行政管理部盖章;第七条本制度自总经理审批之日起开始执行。
(示例)工程类、材料设备类合同会签单篇五:集团公司合同审查会签流程图集团公司合同审查会签流程图(重大合同需办理立项审批报备手续)篇六:合同审核、会签流程合同审核流程图篇七:4&合同会签流程重庆荣隆台湾工业园合同会签流程一、流程目的规范合同会签程序,提高合同会签效率,维护公司利益,降低风险。
二、适用范围规范公司各部门的合同会签行为。
20XX 标准合同模板范本PERSONAL RESUME甲方:XXX乙方:XXX2024年版合同会签流程模板指南本合同目录一览1. 会签流程的定义与目的1.1 会签流程的定义1.2 会签流程的目的2. 会签流程的适用范围2.1 适用对象2.2 适用事项3. 会签流程的启动与终止3.1 会签流程的启动条件3.2 会签流程的终止条件4. 会签流程的参与主体4.1 会签流程的主要参与主体4.2 会签流程的次要参与主体5. 会签流程的步骤与时间安排5.1 会签流程的主要步骤5.2 会签流程的时间安排6. 会签流程的沟通与协调6.1 会签流程中的沟通方式6.2 会签流程中的协调机制7. 会签流程的资料管理与归档7.1 资料管理的具体要求7.2 归档的具体要求8. 会签流程的监督与评价8.1 监督的方式与频率8.2 评价的标准与方法9. 会签流程的变更与调整9.1 变更的条件与程序9.2 调整的条件与程序10. 会签流程的违约责任10.1 违约行为的认定10.2 违约责任的承担方式11. 会签流程的争议解决11.1 争议的解决方式11.2 争议解决的时间限制12. 会签流程的终止与解除12.1 终止的条件与程序12.2 解除的条件与程序13. 会签流程的附则13.1 会签流程的生效条件13.2 会签流程的生效时间14. 会签流程的附件14.1 附件的名称与内容第一部分:合同如下:1. 会签流程的定义与目的1.1 会签流程的定义本合同会签流程是指合同各方在合同签订前,对合同内容进行审查、修改和确认的过程,以确保合同内容的准确性和合法性,并最终达成一致意见的流程。
1.2 会签流程的目的会签流程的目的是确保合同内容的完整性、准确性和合法性,减少合同纠纷的发生,提高合同签订效率,保障合同各方的合法权益。
2. 会签流程的适用范围2.1 适用对象本合同会签流程适用于我方与各方签订的各类合同,包括但不限于业务合作、采购、租赁、服务等类型的合同。