期末复习题——《化工仪表及自动化》
- 格式:doc
- 大小:225.50 KB
- 文档页数:7
《化工仪表与自动化》课程测试试题一一、填空题(36分)1、过程控制系统是由______、______、______和______等环节组成。
2、过程控制系统中按被控参数的名称来分有_______、________、_______、_______等控制系统。
3、目前求取过程数学模型的方法有两种。
其中一种是根据过程的内在机理,通过_____和_____物料平衡关系,用________的方法求取过程的数学模型.4、控制对象的干扰通道的动态特性对过渡过程的影响是:干扰通道的时间常数愈大,对被控变量的影响____________;干扰通道容量滞后愈多,则调节质量____________;干扰通道的纯滞后对调节质量_______________________.5、选择控制方案时,总是力图使调节通道的放大倍数(增益)______干扰通道的放大倍数(增益)。
6.某调节系统采用比例积分作用调节器,先用纯比例调整到合适的调节输出,再加入积分作用的后,应_____________,才能使稳定性不变.7.描述控制系统的品质指标的参数有、和等。
8.串级调节系统,一般情况下主回路选择_________或________调节规律调节器,副回路选用_________调节规律调节器;如果副回路采用差压法测流量,应采用什么装置_________补偿. 9.仪表自动化标准中,气动仪表标准信号范围是;电Ⅱ型标准信号范围是;电Ⅲ型标准信号范围是。
二、综合题(54分)1、(10分)画出气关式类型执行器的两种简单结构示意简图;在控制系统中如何选择执行器类型?举例说明.2、(14分)热电偶为什么要进行冷端温度补偿?有哪些冷端温度补偿方法?原理是什么?3、(10分)控制器输入偏差是阶跃信号(见下图),请根据已知参数,画出P、PI的输出响应曲线。
(1)P输出,已知:比例度δ=50%(2)PI输出,已知:比例度δ=100%积分时间Ti=1分4、(20分)下图为加热炉装置,工艺要求利用燃料量来控制炉出口介质温度t(简单控制系统);①指出构成控制系统时的被控变量、控制变量、干扰量是什么?②在下图中画出控制流程图;③选择执行器的气开、气关类型以及控制器的作用方向;④画出简单控制系统方框图;⑤简单说明该系统克服干扰的过程(可设温度t升高,分析调节动作过程)。
《化工仪表及自动化》期末复习题班级:姓名:学号:12345678.前馈控制的主要形式有和两种。
9.衰减振荡过程的品质指标主要有、、、、振荡周期等。
10.对于一个比例积分微分(PID)控制器来说,积分时间越大则积分作用越;微分时间越大,则微分作用越。
11.根据滞后性质的不同,滞后可以分为和两类。
12.测量仪表的量程是指与之差。
13.按照使用能源的不同,工业仪表可以分为、两类。
14.对于比例积分微分(PID)控制来说,单纯的比例作用存在余差,加入可以消除余差,而加入可以起到“超前控制”的效果。
15.按照测量原理的不同,压力检测仪表可以分为、、、等。
16.用于输送流体和提高流体压头的机械设备统称为流体输送设备,其中输送液体并提高其压头的机械称为,而输送气体并提高其压头的机械称为。
“卡25.某换热器温度控制系统在单位阶跃干扰作用下的过渡过程曲线如图1所示,温度给定值为200℃,该控制系统的最大偏差为,余差为,衰减比为。
图126.用镍铬-铜镍热电偶测温,设备的温度为900℃(对应的分度表热电势为68783μV),自由端的温度为30℃(对应的分度表热电势为1801μV),测得的热电势应为。
27.在精馏塔控制系统中,可以改变的变量有进料流量、塔顶冷回流流量、塔底再沸器加热蒸汽流量,要控制塔顶馏出物的组分应选择作为操纵变量,要控制塔底馏出物的组分应选择作为操纵变量。
28.控制器参数工程整定的常用方法有、和经验凑试法。
29.某台DDZ-III型比例积分控制器,控制器为正作用,比例度为100%,积分时间为2min。
稳态时,输出为5mA。
某瞬时,输入突然增加了0.2mA,此时刻输出瞬间变化到;经过5min后,输出又将变化到。
9.控制阀的流量特性是什么?何为控制阀的理想流量特性?控制阀的理想流量特性有哪几种?(6分)10.前馈控制具有什么特点?为什么采用前馈-反馈复合系统将能较大地改善系统的控制品质?(6分)11、什么是精馏塔的温差控制和双温差控制?(6分)12、试述比例(P)、积分(I)、微分(D)控制规律的定义及其各自特点?(6分)13.简述操纵变量的选择原则是什么?(6分)14.简述放大系数、时间常数的定义。
《化工仪表及自动化》复习题一、单项选择题(每小题2分,共20分)1.我们无法控制的误差是()A.疏忽误差B.缓变误差C.随机误差D.系统误差2.伴热蒸气压一般不超过()MPa。
A.0.5 MPaB.1.0 MPaC.1.5 MPaD.2.0MPa3.抗干扰有许多方式,其中双绞线是()方式。
A.物理隔离B.减小磁干扰C.屏蔽D.消磁4.差压测量管路冲洗时,应先打开()。
A. 二次阀门B.排污阀门C.平衡阀门D.一次阀门5.测量范围在1000℃左右时,最适宜选用的温度计是()。
A.光学高温计B.铂铑10-铂热电偶C.镍铬-镍硅热电偶D.铂锗30-铂热电偶6.在蒸气流量阶跃增大扰动下,汽包水位()。
A.出现“虚假水位”B.立即上升C.立即下降D.不变7.精确度为1/20的游标卡尺,其主尺与副尺每格刻度相差()。
A.0.5mmB.0.1mmC.0.05mmD.0.01mm8.热电偶测量时,当导线断路时,温度指示在()A.0℃B.机械零点C.最大值D.原测量值不变9.热电偶输出电压与()有关。
A.热电偶两端温度 B.热电偶热端温度C.热电偶两端温度和电极材料D.热电偶两端温度、电极材料及长度10.热电偶测温原理基于( )。
A.热阻效应B.热磁效应C.热电效应D.热压效应二、多选题(每小题4分,共20分)1.按误差数值表示的方法,误差可以分为()A.绝对误差B.相对误差C.引用误差D.系统误差2.用一只标准压力表来标定A、B两块压力表,标准压力表的读数为1MPa,A、B两块压力表的读数为1.01MPa、0.98MPa,求这两块就地压力表的修正值分别为()A.-0.1B.0.1C.-0.2D.0.23.1.5级仪表的精度可写为()A.1.5级B.+1.5级C.1.5D. 1.54.仪表的精度级别是指仪表的()A.误差B.基本误差C.最大误差D.允许误差E.基本误差和最大允许值5.评定仪表品质的几个主要质量指标()A.精度B.非线性误差C.变差D.灵敏度和灵敏限E.动态误差三、简答题(每小题8分,共40分)1、热电偶测温时,使用补偿导线的目的是什么?2、热电偶温度计为什么可以用来测量温度?它由那几个部分组成?各部分有什么作用?3、叙述双金属温度计的原理,如何使用双金属温度计自动控制电冰箱的温度?4、测压仪表有哪几类,各基于什么原理?5、作为感测压力的弹性元件有哪几种,各有什么特点?四、综合题(共20分)下图为电子电位差计结构原理图,请补充完整连接线(包括电源和电流及输入信号的方向),并回答:电子电位差计是根据什么原理工作的?在温度检测中与何种检测元件配套使用?指出调整零点、量程的电阻。
《化工仪表及自动化》期末复习题一.填空(每空1分)1.工程上所用的压力指示值多为,即绝对压力和大气压力之差;当被测压力低于大气压力时,一般用负压或真空度表示,即之差。
2.差压式液位计在使用中会出现、和三种零点迁移问题。
3.差压式流量计通常由、以及组成。
4.温度计是把温度的变化通过测温元件转化为热电势的变化来测量温度的,而温度计是利用金属导体的电阻值随温度变化而变化的特性来进行温度测量的。
5.用来评价控制系统性能优劣的衰减振荡过程的品质指标分别是最大偏差(或超调量)、、、和振荡周期(或频率)等。
6.描述简单对象特性的参数分别有、和。
7.对于比例积分微分(PID)控制来说,单纯的比例作用存在余差,加入可以消除余差,而加入可以起到“超前控制”的效果。
8.前馈控制的主要形式有和两种。
9.衰减振荡过程的品质指标主要有、、、、振荡周期等。
10.对于一个比例积分微分(PID)控制器来说,积分时间越大则积分作用越;微分时间越大,则微分作用越。
11.根据滞后性质的不同,滞后可以分为和两类。
12.测量仪表的量程是指与之差。
13.按照使用能源的不同,工业仪表可以分为、两类。
14.对于比例积分微分(PID)控制来说,单纯的比例作用存在余差,加入可以消除余差,而加入可以起到“超前控制”的效果。
15.按照测量原理的不同,压力检测仪表可以分为、、、等。
16.用于输送流体和提高流体压头的机械设备统称为流体输送设备,其中输送液体并提高其压头的机械称为,而输送气体并提高其压头的机械称为。
17、气动仪表的信号传输,国际上统一使用的模拟气压信号;DDZIII型电动仪表国际上规定的统一标准信号制是。
18.化工自动化的主要内容有、、自动操纵和开停车系统、。
19.选择性控制系统可分为、和混合型选择性控制系统,对于选择性控制系统要注意防止现象的发生。
20、常见的传热设备有、、等。
21.两种常用的均匀控制方案包括、。
22.速度式流量计中,应用原理测量流体流量的仪表为电磁流量计,根据“卡曼涡街”现象测量流体流量的仪表为,而差压式流量计体积流量大小与其所测得差压的(平方/平方根)成比例关系。
化工仪表及自动化期末复习题一、单项选择题1.由于仪表内部元件老化引起的误差称为( )。
A.疏忽误差B.缓变误差C.随机误差D.系统误差2.弹簧管压力表指针轴上之所以要装上游丝,其目的是为了消除传动机构之间的间隙,减小仪表的( )。
A.变差B.反应时间C.灵敏度D.灵敏限3.EJA智能变送器主要由膜盒组件和( )组成。
A.输入放大电路B.智能转换部件C.输出放大电路D.精度补偿传感器4.铂热电阻的测温范围是( )。
A.0℃~100℃B.一50℃~150℃C.一200℃一500℃D.一200℃~850℃5.在孔板和文丘里管两种节流装置中,若差压相同,则两者的压力损失( )。
A.孔板大B.文丘里管大C.一样D.不确定6.定值控制系统是( )固定不变的闭环控制系统。
A.测量值B.偏差值C.输出值D.给定值7.自动控制系统中常用来表示动态特性的表示方法有三种,其中( )是最原始最基本的方法A.微分方程法B.传递函数法C.阶跃响应法D.方块图法8.在调节系统中,调节器的积分作用加强,会使系统( )变坏。
A.余差B.最大偏差C.稳定性D.超调量9.在自动调节系统中比例调节的结果常常会产生( )。
A.误差B.偏差C.余差D.静差10.通常串级调节系统主调节器正反作用选择取决于( )。
A.调节阀B.副调节器C.副对象D.主对象11.在自控系统中,确定调节器、调节阀、被控对象的正、反作用方向必须按步骤进行,其先后排列次序为( )。
A.调节器、调节阀、被控对象 B.调节阀、被控对象、调节器C.被控对象、调节器、调节阀 D.被控对象、调节阀、调节器12.串级控制系统设计中,副回路应包含( )。
A.较多干扰 B.主要干扰C.特定的干扰 D.主要干扰和尽量多的干扰13.单纯前馈控制系统是一种对( )进行补偿的控制系统A.测量值与给定值的偏差 B.被控变量的变化C.干扰量的变化 D.特定干扰的变化14.以下简称中,常用来表示模拟输入、输出信号的是( )。
化工仪表与自动化期末复习试卷【化工仪表与自动化期末复习试卷】一、选择题1. 自动化系统的核心是()。
A. 传感器B. 控制器C. 执行器D. 驱动器2. 化工过程中温度的测量常用的传感器有()。
A. 压力传感器B. 液位传感器C. 温度传感器D. 流量传感器3. 以下哪项不是自动化系统的优点()。
A. 提高生产效率B. 降低人工成本C. 提高产品质量D. 增加环境污染4. 自动化工艺控制系统的组成主要包括()。
A. 检测部分B. 控制部分C. 执行部分D. 以上都是5. PID控制器中,P代表()。
A. 比例控制B. 积分控制C. 微分控制D. 比例-积分-微分控制二、填空题1. 仪表测量的四个基本元素是()。
2. 仪表测量的精确度通常用()表示。
3. 传感器将被测量的物理量转换为()信号。
4. 自动控制系统中执行部分一般由()组成。
5. PID控制器的作用是()。
三、简答题1. 什么是自动化系统?2. 请简要描述PID控制器的工作原理。
3. 仪表测量误差的来源有哪些?4. 请简述自动化控制系统的闭环控制和开环控制。
5. 请简要介绍化工领域中常用的仪表有哪些?四、计算题1. 一个温度传感器的量程为0-600°C,精确度为±1%,则其示值误差为多少°C?2. 自动控制系统的比例控制系数Kp为3,积分时间Ti为2分钟,微分时间Td为30秒,当设定值变化时,控制器对过程变量的响应有何变化?3. 一台反应釜的液位传感器量程为0-2m,要求对液位变化 ±0.2m内进行测量,请选择合适的传感器量程。
五、案例分析题某化工厂生产过程中需要控制温度,使用了一个PID控制器。
最近,工程师发现反馈的过程变量一直波动较大,导致温度控制不稳定。
请根据此情况回答以下问题:1. 可能导致过程变量波动的原因有哪些?2. 如何优化PID控制器参数以提高温度控制的稳定性?3. 针对过程变量波动较大的问题,您还有其他建议吗?【结束】以上是《化工仪表与自动化期末复习试卷》的内容,希望能帮助你进行复习。
是非题) 1、压力计及温度传感器的安装均可选在管道拐弯处。
) 2、精确度高的仪表灵敏度一定高。
)3、采用镍铬- 镍硅热电偶测量温度,将仪表的机械零点调整至25℃,但实际上室温 (冷端温度为10℃),这时仪表指示值偏高。
) 4、当仪表空气中断时,气开调节阀的开度为全开。
)5、要就地测量一往复泵出口的压力,其平均工作压力为5Mpa,则可选用量程为0~10Mpa 的压力表。
) 6、用压力法测量一开口容器的液位,其液位的高低取决于取压点位置、介质密度和容器横截面。
) 7、在自动控制规律的调整中的比例度越大,控制作用越强,余差越大。
) 8、热电阻断路时,温度计输出显示温度值为量程的上限值。
) 9、在流量测量中,一般来说标准喷嘴造成的压力损失小于标准孔板造成的压力损失。
) 10 、在比例控制系统中引入积分作用的优点是能够消除余差,但降低了系统的稳定性。
) 11 、压力传感器计的安装可选在管道拐弯处。
) 12 、当气源突然消失时,气关阀的开度为全关。
) 13 、用差压流量计测量流量,流量与测量得的差压成正比。
) 14 、在自动控制规律的调整中比例度越小,控制作用越强,余差越大。
) 15 、灵敏度高的仪表精确度一定高。
) 16 、一般来说直能单座阀比直能双座阀泄漏量要少。
)17、补偿导线应与热电偶的电极材料配合使用,热电偶与补偿导线连接片温度不受限制。
) 18 、在控制系统中引入微分作用的优点是能够消除余差,同时提高了系统的稳定性。
) 19 、涡轮流量计其入口直管段的长度一般取管道内径的10 倍以上。
) 20 、热电阻温度变送器输入桥路的主要作用为冷端温度补偿。
填空题1、Ⅲ型控制器接收变送器送过来来的标准测量信号mA 或VDC 。
2、由导压管接至差压计(或变送器)前,必须安装切断阀和平衡阀,构成三阀组。
在启用差压计时,应先开使、导通,再开最后再关闭。
3、一般来说自控系统在干扰作用下,它的过渡过程有、、、,以最稳定,一般可以通过调整参数来实现。
化工仪表与自动化期末复习试卷一、选择题(共10题,每题2分,共20分)1.在化工自动化控制系统中,常用的被控制变量是()。
A. 压力 B. 温度 C. 流量 D. 所有答案都对2.仪表量程为0-100 kPa,输出信号为4-20 mA,那么该仪表的量程比为()。
A. 25% B. 50% C. 75% D. 100%3.输入信号为0-10 V,需要经过放大器放大到 0-20 mA,那么放大器的倍数是()。
A. 100 B. 50 C. 10 D. 24.温度传感器的测量原理通常有()。
A.热电阻 B. 热电偶 C. 热敏电阻 D. 所有答案都对5.在 PID 控制器中,P 是指()。
A. 比例增益 B. 积分时间 C. 微分时间 D. 所有答案都对6.正比例控制在控制系统中的作用是()。
A. 补偿控制误差B. 抑制系统振荡C. 提高系统动态响应 D. 提高系统稳定性7.以下哪个不是常见的控制器类型? A. P 控制器 B. PI 控制器 C. PD 控制器 D. PA 控制器8.HART 是指()。
A. High Accuracy and Reliability Transmitter B. Highway Addressable Remote Transducer C. Highway Addressable Remote Transmitter D. High-speed Asynchronous Receiver Transmitter9.在自动控制系统中,负反馈的作用是()。
A. 提高系统稳定性 B. 减小系统的灵敏度 C. 降低系统的动态响应 D. 所有答案都对10.下列哪个不是自动控制系统的特点? A.自动调节 B. 自动保护 C. 自动监控 D. 手动操作二、填空题(共5题,每题3分,共15分)11.R S-485是一种()通信接口。
答案:串行12.模拟量的典型测量单位是()。
《化工仪表及自动化》期末复习题班级:姓名:学号:试题:一.填空(每空1分)1.工程上所用的压力指示值多为,即绝对压力和大气压力之差;当被测压力低于大气压力时,一般用负压或真空度表示,即之差。
2.差压式液位计在使用中会出现、和三种零点迁移问题。
3.差压式流量计通常由、以及组成。
4.温度计是把温度的变化通过测温元件转化为热电势的变化来测量温度的,而温度计是利用金属导体的电阻值随温度变化而变化的特性来进行温度测量的。
5.用来评价控制系统性能优劣的衰减振荡过程的品质指标分别是最大偏差(或超调量)、、、和振荡周期(或频率)等。
6.描述简单对象特性的参数分别有、和。
7.对于比例积分微分(PID)控制来说,单纯的比例作用存在余差,加入可以消除余差,而加入可以起到“超前控制”的效果。
8.前馈控制的主要形式有和两种。
9.衰减振荡过程的品质指标主要有、、、、振荡周期等。
10.对于一个比例积分微分(PID)控制器来说,积分时间越大则积分作用越;微分时间越大,则微分作用越。
11.根据滞后性质的不同,滞后可以分为和两类。
12.测量仪表的量程是指与之差。
13.按照使用能源的不同,工业仪表可以分为、两类。
14.对于比例积分微分(PID)控制来说,单纯的比例作用存在余差,加入可以消除余差,而加入可以起到“超前控制”的效果。
15.按照测量原理的不同,压力检测仪表可以分为、、、等。
16.用于输送流体和提高流体压头的机械设备统称为流体输送设备,其中输送液体并提高其压头的机械称为,而输送气体并提高其压头的机械称为。
17、气动仪表的信号传输,国际上统一使用的模拟气压信号;DDZIII型电动仪表国际上规定的统一标准信号制是。
18.化工自动化的主要内容有、、自动操纵和开停车系统、。
19.选择性控制系统可分为、和混合型选择性控制系统,对于选择性控制系统要注意防止现象的发生。
20、常见的传热设备有、、等。
21.两种常用的均匀控制方案包括、。
22.速度式流量计中,应用原理测量流体流量的仪表为电磁流量计,根据“卡曼涡街”现象测量流体流量的仪表为,而差压式流量计体积流量大小与其所测得差压的(平方/平方根)成比例关系。
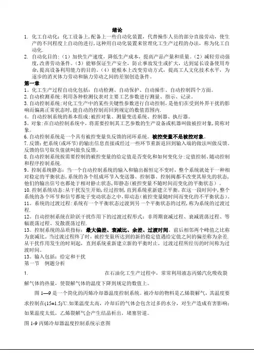
绪论1.化工自动化:化工设备上,配备上一些自动化装置,代替操作人员的部分直接劳动,使生产的不同程度上自动的进行,这种用自动化装置来管理化工生产过程的办法,称为化工自动化.2.自动化目的:(1)加快生产速度,降低生产成本,提高产品产量和质量。
(2)减轻劳动强度,改善劳动条件。
(3)能够保证生产安全,防止事故发生或扩大,达到延长设备使用寿命,提高设备利用能力的目的。
(4)能根本上改变劳动方式,提高工人文化技术水平,为逐步的消灭体力劳动和脑力劳动之间的差别创造条件。
第一章1。
化工生产过程自动化包括:自动检测、自动保护、自动操作、自动控制四个方面。
2.自动检测系统:利用各种检测仪表对主要工艺参数进行测量、指示、记录。
3.自动控制系统:对化工生产中的某些关键性参数进行自动控制,是他们在受到外界干扰的影响而偏离正常状态时,能自动的控制而回到规定的数值范围内.4。
自动控制系统的基本组成:被控对象、测量变送系统、控制器、执行器。
5。
对象:在自动控制系统中,将需要控制其工艺参数的生产设备或机器叫做被控对象,简称对象。
6.自动控制系统是一个具有被控变量负反馈的闭环系统。
被控变量不是被控对象。
7.反馈:把系统(或环节)的输出信息直接或经过一些环节重新返回到输入端的做法叫做反馈。
反馈的信号取负值就叫做负反馈。
8.自动控制系统按需要控制的被控变量的给定值是否变化和如何变化分:定值控制、随动控制和程序控制系统.9。
控制系统静态:当一个自动控制系统的输入和输出据恒定不变时,整个系统就处于一种相对稳定的平衡状态,系统的各个组成环节入变送器、控制器、控制阀都不改变其原先的状态,他们的输出信号也都处于相对静止状态,即静态(被控变量不随时间而变化的平衡状态)。
10.控制系统动态:从干扰发生开始,经过控制,直到系统重新建立平衡,在这一段时间中,整个系统的各个环节和信号都处于变动状态之中,即动态(被控变量随时间而变化的不平衡状态)。
11。
化工仪表及自动化复习练习题(含答案)1。
电路一般由_____、_____及中间环节三部分组成。
(电源;负载)2.在一段电路中,流过电路的电流与电路两端的电压成_____,与该段电路的电阻成_____。
(正比;反比)3。
晶体二极管的要紧特性是_____导电性.(单向)4。
从晶体三极管三个区引出的三个极分别是______极、______极和______极.(基;发射;集电)5.仪表的测量范围是从测量_____值到测量_____值;量程是测量上限与测量下限值之_____。
(下限;上限;差)6.按能源来分,仪表可分为_____仪表、_____仪表和_____仪表.(气动;电动;液动)7.按被测参数来分,仪表可分为_____测量仪表、_____测量仪表、_____测量仪表、_____测量仪表和成分_____仪表。
(压力;流量;温度;物位;分析)8.玻璃液体温度计是由__________、________和刻度标尺三部分组成。
(玻璃温包;毛细管)9。
电阻箱能够看作是一个具有__________的标准电阻。
(可变电阻值)10。
测量一个电路的电流,电流表必须和那个电路_____,且电流表的内阻抗要尽量_____.(串联;小)11。
兆欧表又称作_____、_____和___________.(摇表;高阻表;绝缘电阻测试器)12.U型压力表必须_____安装。
(垂直)13。
玻璃管水位计是利用_______的原理制成的。
(连通器)14。
整流电路的作用是将_______变成____________。
(交流电;脉动直流电)15。
温度测量仪表可分为_______测温仪表和__________测温仪表两大类。
(接触式;非接触式)16。
自动化仪表具有__________、___________、__________、__________功能.(自动检测;自动信号联锁;自动操纵;自动调节)17.直流单臂电桥又称________电桥.(惠斯登)18。
《化工仪表及自动化》期末复习题标准答案一.填空1.表压,大气压力与绝对压力之差2.无迁移,负迁移,正迁移3.节流装置,差压计,显示仪表4.热电偶,热电阻5.衰减比,余差,过渡时间6.放大系数,时间常数,滞后时间7.积分作用,微分作用8.单纯的前馈控制,前馈-反馈控制9.最大偏差、衰减比、余差、过渡时间10.弱,强11.传递滞后,容量滞后12.测量范围上限值,测量范围下限值13.气动仪表,电动仪表14.积分,微分15.弹性式压力计、液柱式压力计、活塞式压力计、电气式压力计16.泵,风机或压缩机17.20~100KPa,4~20mA DC18.自动检测系统,自动信号和联锁保护系统,自动控制系统19.开关型选择性控制系统,连续型选择性控制系统,积分饱和20.换热器、加热炉、锅炉、再沸器、冷凝器、加热器中任选三种21.简单均匀控制、串级均匀控制22.电磁感应,漩涡流量计(涡街流量计),平方根23.大,小24.表压、负压25.30℃,5℃,5: 126.66982μV27.塔顶冷回流流量,塔底再沸器加热蒸汽流量28.临界比例度法,衰减曲线法29.5.2mA,5.7mA30.双闭环比值控制系统31.控制泵的转速,控制泵的出口旁路阀门开度32.小于,可变极限流量法二.简答1.答:QDZ型气动单元组合仪表的信号范围为20~100KPa气压信号;(2分)DDZ-II电动单元组合仪表的信号范围为0~10mA DC电流信号;(2分)DDZ-III电动单元组合仪表的信号范围为4~20mA DC电流信号。
(2分)2.答:容积式流量计:椭圆齿轮流量计;(2分)速度式流量计:差压式流量计;转子流量计;涡轮流量计;电磁流量计;漩涡流量计;(任取三种,每种2分)质量流量计:科氏力流量计(或微动流量计);(2分)3.答:化工自动化的主要内容有(1) 自动检测系统;(2分)(2) 自动信号和联锁保护系统;(2分)(3) 自动操纵及自动开停车系统;(2分)(4) 自动控制系统。
化工仪表及自动化总复习第一章自动控制系统基本概念一、基本要求1. 掌握自动控制系统的组成,了解各组成部分的作用以及相互影响和联系;2. 掌握自动控制系统中常用术语,了解方块图的意义及画法;3. 掌握管道及控制流程图上常用符号的意义;4. 了解控制系统的分类形式,掌握系统的动态特性和静态特性的意义;5. 掌握闭环控制系统在阶跃干扰作用下,过渡过程的形式和过渡过程的品质指标。
二、常用概念1. 化工自动化的主要内容:自动检测,自动保护,自动操纵,自动控制系统2. 自动控制系统的基本组成: 被控对象和自动化装置(测量元件与变送器、控制器、执行器)。
3. 被控对象:对其工艺参数进行控制的机器或设备4. 被控变量:生产过程需保持恒定的变量5. 操纵变量:具体实现控制作用的变量6. 干扰作用:在生产过程中引起被控变量偏离给定值的外来因素7. 设定值:被控变量的期望值,可固定也可以按程序变化8. 偏差:给定值与测量值之间的差值9. 闭环系统:系统的输出被反馈到输入端并与设定值进行比较的系统10.开环系统:系统的输出被反馈到输入端,执行器只根据输入信号进行控制的系统11. 控制系统的过渡过程:系统由一个平衡状态过渡到另一个平衡状态的过程12. 反馈:把系统的输出直接或经过一些环节后送到输入端,并加入到输入信号中的方法13. 负反馈:反馈信号的作用方向与给定信号相反,即偏差信号为两者之差(e=x—z)14. 正反馈:反馈信号的作用方向与原来的信号相同,使信号增强(e=x+z)三、问答题1. 控制系统按被调参数的变化规律可分为哪几类?简述每种形式的基本含义。
答:定值控制系统:给定值为常数随动控制系统:给定值随机变化程序控制系统:给定值按一定时间程序变化2.在阶跃扰动作用下,控制系统的过渡过程有哪几种形式? 其中哪些形式能基本满足控制要求?答:1.非周期衰减过程2.衰减振荡过程3.等幅振荡过程4.分散振荡过程1,2能基本满足控制要求,但1进程缓慢,只用于系统不允许震振荡时3. 试述控制系统衰减振荡过程的品质指标及其含义。
《化工仪表及自动化》期末复习题一.填空(每空1分)1.工程上所用的压力指示值多为表压,即绝对压力和大气压力之差;当被测压力低于大气压力时,一般用负压或真空度表示,即大气压力与绝对压力之差之差。
2.差压式液位计在使用中会出现三种零点迁移问题。
3.差压式流量计通常由4度测量的。
567.对于比例积分微分(PID)控制来说,单纯的比例作用存在余差,加入积分作用可以消除余差,而加入微分作用可以起到“超前控制”的效果。
8两种。
9.衰减振荡过程的品质指标主要有最大偏差、衰减比、余差、过渡时间、振荡周期等。
10.对于一个比例积分微分(PID)控制器来说,积分时间越大则积分作用越弱;微分时间越大,则微分作用越强。
11.根据滞后性质的不同,滞后可以分为12.测量仪表的量程是指测量范围上限值与测量范围下限值之差。
13.按照使用能源的不同,工业仪表可以分为气动仪表、电动仪表两类。
15。
16.用于输送流体和提高流体压头的机械设备统称为流体输送设备,其中输送液体并提高其压头的机械称为泵,而输送气体并提高其压头的机械称为风机或压缩机。
17、气动仪表的信号传输,国际上统一使用20~100KPa 的模拟气压信号;DDZIII型电动仪表国际上规定的统一标准信号制是4~20mA DC 。
18.化工自动化的主要内容有自动检测系统、自动信号和联锁保护系统、自动操纵和开停车系统、自动控制系统。
19.选择性控制系统可分为开关型选择性自动控制系统、连续型选择性控制系统和混合型选择性控制系统,对于选择性控制系统要注意防止积分饱和现象的发生。
20、常见的传热设备有换热器、加热炉、锅炉等。
21.两种常用的均匀控制方案包括简单均匀控制、串级均匀控制。
22.速度式流量计中,应用电磁感应原理测量流体流量的仪表为电磁流量计,根据“卡曼涡街”现象测量流体流量的仪表为漩涡流量计,而差压式流量计体积流量大小与其所测得差压的平方根(平方/平方根)成比例关系。
23.比例度对过渡过程的影响规律是比例度越大,过渡过程曲线越平稳,但余差也越大,比例度越小,余差减小,但过渡过程曲线越振荡25.某换热器温度控制系统在单位阶跃干扰作用下的过渡过程曲线如图1所示,温度给定值为200℃,该控制系统的最大偏差为30℃,余差为5℃,衰减比为5∶1 。
化工自动化及仪表总复习题1. 简答题1.1 什么是自动化?答:自动化是指利用各种机械、电子、计算机等设备和技术手段,使生产过程或工作过程能够在人的干预下自动进行。
1.2 化工自动化的优势是什么?答:化工自动化能够提高生产效率、降低劳动强度、提高产品质量、减少能源消耗、提高生产过程的安全性等。
1.3 仪表系统的结构由哪些部分组成?答:仪表系统的结构主要包括传感器、信号转换器、控制器、显示器和执行器等。
1.4 仪表的分类有哪些?答:根据测量物理量的类型,仪表可以分为压力仪表、温度仪表、流量仪表、浓度仪表等。
1.5 仪表的测量精度如何定义?答:仪表的测量精度可以用绝对误差、相对误差和满度等指标来定义。
1.6 控制回路中的比例控制、积分控制和微分控制分别是什么意思?答:比例控制是通过控制器输出信号与被控制变量之间的比例关系来实现控制;积分控制是对被控制变量的积分进行控制,以消除稳态误差;微分控制是对被控制变量的微分进行控制,以改善系统的动态响应。
1.7 常见的仪表校验方法有哪些?答:常见的仪表校验方法有零点校验、满度校验、线性度校验、时效性校验等。
2. 计算题2.1 某化工装置的液位控制环节采用比例控制,比例增益为0.5,被控液位变化范围为20~40 m,设定值为32 m。
求当被控液位在32 m附近浮动时,控制器输出信号的变化范围。
答:控制器输出信号的变化范围 = 比例增益 * 被控量的变化范围= 0.5 * (40 - 20)= 102.2 某化工反应器的进料流量控制环节采用积分控制,积分时间常数为300 s。
已知系统的负载响应时间为400 s,当反应器进料流量发生变化时,求系统的稳态误差。
答:系统的稳态误差 = 1 / 积分增益积分增益 = 积分时间常数 / 负载响应时间 = 300 /400系统的稳态误差 = 1 / (300 / 400)= 4 / 33. 简答题3.1 解释反馈控制和前馈控制的原理。