乙烯废碱液处理技术研究进展
- 格式:pdf
- 大小:240.58 KB
- 文档页数:3
催化氧化法处理废碱液工艺运行总结摘要:催化氧化法的合理应用,可以有效解决废碱液处理难题。
废碱液是许多工业生产过程中产生的废水,其高浓度、复杂成分以及对环境的潜在危害,给废液处理带来了巨大的挑战。
催化氧化法通过引入催化剂和氧气,在适当的温度和压力条件下,能够将废碱液中的有机物质和重金属离子进行高效氧化反应,使其转化为无毒、无害的化合物。
关键词:催化氧化法;处理废碱液工艺;运行引言催化氧化法是种高效、低能耗的废液处理技术,可以将废碱液中的有机物质和重金属离子转化为无害的化合物,大大减少了环境污染和资源浪费。
催化氧化法的工艺运行不仅解决了废碱液处理难题,还在环境保护和资源利用方面发挥着重要作用,不断完善工艺流程和提高处理效率,实现环境友好型的废液处理,并推动经济的可持续发展。
1催化氧化法处理废碱液的重要性废碱液通常含有高浓度的有机污染物和重金属离子等有害物质。
催化氧化法可以有效地将废碱液中的有机污染物氧化成无害的物质,如二氧化碳和水,从而减少对环境的污染。
催化氧化法具有高效处理能力。
通过增加催化剂的活性,可以加速有机污染物的氧化反应速率,提高处理效率。
这使得催化氧化法成为处理高浓度、复杂有机废物的一种有效选择。
催化氧化法还具有较高的适应性和稳定性。
不同于其他废物处理方法,催化氧化法可以适应多种废碱液的特性,包括不同浓度、酸碱性等。
在催化氧化过程中产生的活性氧物种可以抑制微生物生长,保证处理过程的稳定性。
2催化氧化法处理废碱液工艺流程及设备2.1催化氧化法处理废碱液的基本工艺流程废碱液首先经过沉淀、过滤等处理,去除悬浮物和颜色杂质。
将经过预处理的废碱液加入催化剂反应器中,催化剂通常是由过渡金属酸盐组成的复合物。
在适当的温度和压力下,通过催化剂的作用,废碱液中的有机物被氧化为无机产物,并释放出大量的热量。
催化氧化反应后,废碱液中的无机产物通过分离和净化步骤进行处理。
这可以包括蒸发、结晶、离子交换或其他适当的工艺,以使废碱液中的无机盐得以分离或转化为可回收的物质。
182研究与探索Research and Exploration ·探讨与创新中国设备工程 2018.09 (上)某石化公司乙烯装置在裂解制乙烯的过程中,由于裂解原料中硫含量通常都超过设计值,且裂解炉必须注入二甲基二硫防焦抑制剂,因此从裂解炉出来的裂解气中含有大量的硫化氢和二氧化碳等酸性气体。
乙烯装置配套有碱洗系统,以脱除裂解气的硫化氢和二氧化碳等酸性气体,防止下游催化剂中毒和污染乙烯。
但裂解气在碱洗过程中会产生聚合物,这些聚合物为液体,与空气接触易形成黄色粘稠态,通常被称为黄油,不仅影响碱洗塔的正常运行和碱洗效果,并消耗大量的碱液,大量黄油形成后,还易聚合结垢堵塞塔内分布器及填料,造成堵塔现象,使碱洗塔的运行周期缩短。
另外,含有大量黄油的废碱外排,给下游处理设施的操作带来困难。
1 碱水洗塔及废碱预处理系统的工艺流程来自裂解气压缩机(K-201)三段出口的裂解气,经裂解气压缩机三段出口冷却器(E-205A/B)后进入裂解气压缩机三段排出罐(V-204),经气液分离后,液体返回裂解气压缩机三段吸入罐(V-203),气相经裂解气加热器(E-266)进入碱洗塔(C-203),经碱洗、水洗,脱除硫化氢和二氧化碳等酸性气体,产生的废碱液和黄油将送至废碱预处理和废碱氧化单元做进一步处理,来自碱洗塔的脱酸气体被送至裂解气压缩机四段吸入罐(V-205)进一步压缩。
来自碱洗塔的油状聚合物与废碱分别在液位控制(LIC--12007)和界面液位控制(LIC -12008)下排出,然后合并送至废碱混合器10-L-802,与来自油冷塔回流泵(10-P-105)的洗油混合。
在废碱絮结器(10-V-801)中,洗油与含有碳酸钠、硫化钠及少量为反应的氢氧化钠的废碱分离。
分离出的废碱液送到废碱贮罐51-T-101,经进一步除油后送往大乙烯,分离出其中的烃。
分离出的洗油与工艺水气提塔底来的洗涤水混合,然后进入废汽油絮结器(10-V-802),进行废汽油与洗涤水的分离,分离出的废汽油返回急冷塔(10-C-105),废汽油絮结器中的洗涤水在液位控制下,与碱洗塔的过量洗涤水送至废碱氧化,使用水洗涤废汽油的目的是脱除其中夹带的碱液,以免引起急冷塔的PH 值偏高。
工业技术乙烯工业 2014,26(1) 28~30ETHYLENEINDUSTRY燕山乙烯装置碱洗塔的操作优化蔡玉田,王 勇(中国石油化工股份有限公司北京燕山分公司,北京102500) 摘 要:为降低乙烯装置碱洗塔的废碱液和含硫污水排放量,通过对比碱洗塔鲁姆斯碱洗法和长尾曹达法不同反应历程,优化调整了弱碱段氢氧化钠的浓度,降低了新鲜碱的补入量。
通过分析碱洗塔水洗段作用及其含硫污水pH值控制指标,逐步降低碱洗塔水洗段的补水量,从而降低了含硫污水的排放量。
关键词:乙烯碱洗塔减排 中国石油化工股份有限公司北京燕山分公司乙烯装置(以下简称燕山乙烯)经过两次大规模扩能改造,乙烯生产能力达到为710kt/a。
装置采用詹姆斯(Lummus)技术,碱洗设置在裂解气压缩机三段出口,碱洗的作用是脱除裂解气中的酸性气体。
酸性气体主要为H2S和CO2。
如果不脱除酸性气体,会对乙烯装置带来很多危害。
这些危害有:引起管道和设备的腐蚀;缩短分子筛的使用寿命;H2S还会使加氢脱炔的钯系催化剂中毒;CO2在低温条件下结成干冰,可堵塞设备和管道;CO2如带到产品中还将给下游装置的生产造成影响。
1 碱洗工艺流程简介碱洗系统在裂解气压缩机三段和四段之间,其它系统的含酸性气体的排放气和裂解气压缩机三段排出裂解气经急冷水加热器EA206N加热后送至碱洗/水洗塔DA203,在碱洗塔中裂解气依次经过弱碱段、中碱段、强碱段、最后经过水洗段。
其中碱洗塔的强、中两段碱洗均采用填料塔,弱碱段碱洗采用浮阀塔盘,水洗段采用泡罩塔盘。
碱洗工艺流程见图1。
水洗段的水来自冷却后的裂解炉汽包连续排污水。
新鲜碱先接入新鲜碱罐,再经新鲜碱补入泵GA205进强碱段循环泵出口线,黄油抑制剂通过黄油抑制剂泵GA414送入到GA205入口,随新鲜碱(浓度为20%(质量分数)的NaOH溶液)送入到碱洗塔DA203。
燕山乙烯装置设计采用鲁姆斯碱洗法操作。
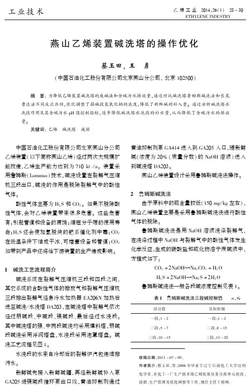
2 鲁姆斯碱洗法由于原料中的硫含量较低(150mg/kg左右),燕山乙烯装置主要是采用鲁姆斯碱洗法进行酸性气体的脱除。
山 东 化 工 收稿日期:2020-08-10作者简介:孙冬冬(1985—),河南宜阳人,工程师,工程硕士,研究方向为煤化工工艺,现在神华包头煤化工分公司烯烃分离装置从事技术管理工作。
甲醇制烯烃装置废碱液萃取除油研究孙冬冬(神华包头煤化工有限责任公司,内蒙古包头 014010)摘要:甲醇制烯烃装置在脱除产品气中二氧化碳杂质时使用了碱洗工艺,生的废碱液COD浓度高达20000~60000mg/L,并且废碱中含有大量黄油,容易堵塞废碱处理装置,因此必须提前脱除。
本文通过实验通过实验,考察了萃取剂和温度对溶解黄油的影响,同时还考察了pH值、萃取剂种类、萃取剂添加比例、温度、萃取级数等对萃取效果的影响。
关键词:甲醇制烯烃;酸化萃取;化学需氧量;黄油中图分类号:X703 文献标识码:A 文章编号:1008-021X(2020)16-0226-03StudyonOilRemovalbyExtractionofSpentAlkaliLiquorinMethanoltoOlefinUnitSunDongdong(ShenhuaBaotouCoalChemicalCo.,Ltd.,Baotou 014010,China)Abstract:Themethanoltoolefinunitusesalkaliwashingprocesstoremovecarbondioxideimpuritiesintheproductgas.TheCODconcentrationofrawwastealkaliliquorisashighas20000-60000mg/L,andthewastealkalicontainsalotofbutter,whichiseasytoblockthewastealkalitreatmentunit,soitmustberemovedinadvance.Inthispaper,throughexperiments,theeffectsofextractantandtemperatureonthedissolvedbutterwereinvestigated.Atthesametime,theeffectsofpHvalue,typeofextractant,proportionofextractant,temperatureandextractionorderontheextractioneffectwerealsoinvestigated.Keywords:methanoltoolefin;acidificationextraction;COD;yellowoil1 引言甲醇制烯烃(简称MTO)是指以甲醇为原料,主要产物为乙烯、丙烯等低碳烯烃的化学生产工艺[1]。
DMF法丁二烯抽提装置“三废”排放现状分析摘要:本文通过对中国石化7家单位的丁二烯抽提装置(DMF法)进行调研,对装置生产运行过程中产生的“三废”情况进行探讨和分析,并针对其存在的潜在安全环保风险,综合各家先进的做法提出相应的控制手段及处理措施,对装置的安全环保运行有重要参考意义。
关键词:丁二烯;DMF抽提;三废排放;环保1.DMF法丁二烯抽提装置三废排放现状分析2.1前言丁二烯是合成橡胶的重要单体,其生产方法很多,目前从乙烯生产的副产物裂解碳四馏分中抽提得到丁二烯的工艺方法被广泛应用。
根据其萃取剂的不同,主要分为二甲基甲酰胺法(DMF)、DMF法(ACN)和N-甲基吡咯烷酮法(NMP)。
DMF法丁二烯抽提装置采用二甲基甲酰胺溶剂作为萃取剂,其生产工艺主要包括两级萃取精馏、水洗、两级普通精馏和溶剂回收等工序组成,通过分离得到纯度99.5%以上的丁二烯产品。
本文主要针对DMF法丁二烯抽提装置,通过对中国石化各家进行调研,对装置产生的“三废”进行统计,分析产生废物的渠道、原因并提出初步的改进措施,采取的创新措施以避免或减少对环境的污染。
2.2“三废”排放现状2.2.1废气通过此次对7家单位的调研,各装置的废气排放点主要集中在几个部位,分别是在线分析尾气、氮封罐尾气、槽车装卸车尾气、机泵密封尾气、助剂装卸尾气、污水池尾气、排焦油废气、压缩机废油罐废气。
具体排放情况及处理情况如表2-1。
表2-1 废气排放情况统计表废气来源处理措施单位在线分析尾气通过尾气回收系统进火炬系统茂名、齐鲁、上海深冷机组回收燕山现场直排大气福建联合氮封罐尾气收集至火炬或者焚烧炉燃烧福建联合、齐鲁、上海、广州深冷机组回收燕山石化现场直排大气茂名、扬子槽车装卸尾气现场直排大气茂名、福建联合、上海、广州、燕山收集至火炬或者焚烧炉燃烧齐鲁、扬子机泵密封尾气进火炬放空系统茂名、福建联合、上海、广州助剂装卸尾气焚烧炉焚烧现场直排大气茂名、福建联合、上海、广州、燕山、扬子收集措施后排火炬系统齐鲁废水池尾气收集措施后排火炬系统或废气管网连通齐鲁、广州现场直排大气茂名、福建联合、上海、扬子环保检测后排放排焦油废气盘油混合后密闭排放茂名、福建联合、上海、燕山现场直排大气齐鲁、广州、扬子压缩机废油罐废气现场直排大气茂名、福建联合、上海、扬子收集措施后排火炬系统齐鲁、广州、燕山2.2.2废水丁二烯装置的废水来源主要包括三部分,其中正常生产主要有溶剂回收塔塔釜排放污水、水洗塔塔釜排放污水和在线分析的预处理废水,还有一部分是装置大检修或者消缺检修时产生的化学清洗废水或者检修清洗废水。
乙烯生产废水处理技术与工艺乙烯生产主要利用石脑油、加氢尾油、直馏轻柴油作原料,包括乙烯生产装置、汽油加氢装置、丁二烯装置、芳烃抽提装置、聚乙烯装置、(HDPE/LLDPE环氧乙烷/乙二醇(EO/EG)装置、丁幸醇装置、丙烯酸及酯装置、顺丁橡胶、苯酚丙酮装置以及双酚A装置等装置生产中将产生大量的污水。
由于国家对环保的重视,要求各工业企业的污水不只是达到行业排放标准,而是要求达到规定的排放标准排放,着就使炼油化工企业在污水处理上的难度增加。
乙烯废水中COD主要是含烃类、醇类、醛类、羧酸类、酚类、腈类所提供的,废水的性质通常为COD高、BOD低,BOD/COD的比值小于0.3,生化性能很差,所以必须采用适当的工艺技术,对高浓度的COD进行削峰,提高BOD/COD的比值,提高其生化性,使处理后的出水达到国家现在要求的综合排放标准8978-1996 —级标准,或GB18918-2002 —级A标准直接排放,本公司采用二级即“LPC物化+LPCA生化”处理。
1.工艺流程及功能1)LPC物化进行COD削峰本公司在乙烯废水处理中,采用自有的“发明专利”技术LPC法(物理化学凝聚法污水处理方法),和国家科技部“八五攻关”项目的水处理混/絮凝剂---PPA(混凝剂)、PPM (絮凝剂)进行物化处理,将乙烯污水中的高浓度污染物质进行高效混凝和絮凝,通过高效固液沉降分离器,将混/絮凝包裹后的各类不可溶污染物质和30%的可溶性污染物质有效地分离,将COD控制在300--500mg/l左右,使污水平稳进入后级生化处理系统。
2)LPCA生化处理确保出水达标乙烯联合装置废水是一种高浓度、高污染、高色度的“三高”废水,其污染物成分十分复杂。
虽然LPC物化处理时,已将大部分污染物质的峰值“削去”,但是,在深度处理时,如常用普通生物法,由于其处理系统的溶解氧不可能高于2mg/L,氧的传递速度慢,使得生物降解石化这种高难度废水的时间很长,甚至达到几十小时,处理系统占地大、处理成本很高。
引言水是人类的生命之源。
它孕育和滋养了地球上的一切生物,并从各个方面为人类服务。
水的用途大致有以下几个方面:生活用水、工业用水、农业用水、渔业用水、交通运输用水等。
一般情况下,与人类生产和生活密切相关的前三种用水不能大规模取用海洋咸水,而只能取用淡水。
以石化工业为例,它的快速发展对人民生活的提高以及社会经济的增长起到了举足轻重的作用,但不可否认的是,发展的同时,石化工业所带来的环境污染问题也比较突出。
因为行业的特殊性,石化污染物排放量大、成分复杂、危害性强,对环境所造成的影响十分严重。
乙烯是石油化工的主要代表产品,乙烯装置生产的三烯和三苯是其他有机原料及三大合成材料的基础原料[1]。
由于乙烯装置是生产石油化工有机原料的基础,是石油化学工业的龙头,所以它的生产规模、产量和技术标志着一个国家石油化工的发展水平,因此乙烯装置污染的防治便成为石油化工环保的重要一环。
只有环境管理工作的加强,预防治理的有效运行加之科学合理的推行清洁生产、资源回收,将污染降低到最小,这样石化工业作为国民经济的重中之重才能更好的服务于社会[2]。
为解决现已存在的经济发展与环境不相协调的问题,改善因乙烯生产企业所造成的的水体环境,提高人民的生活质量,因此需要进行污水管网和污水处理厂建设。
以下部分是按照某乙烯生产企业的生产情况和远期规划进行的污水处理厂的设计。
1 乙烯废水简介1.1 乙烯工业概述乙烯是石油化工的龙头,是非常重要化工原料,作用和地位没有其它的原料可以替代。
乙烯的工业下游的衍生物,比如说聚乙烯、聚丙烯等等这些产品和国民经济及人们的日常生活密不可分。
因此,乙烯是石油化学工业最重要的基础原料之一,由乙烯装置及其下游装置生产的“三烯三苯”是生产各种有机化工产品和合成树脂、合成纤维、合成橡胶三大合成材料的基础原料[3]。
工业上采用的乙烯生产方法有石油烃裂解,乙醇催化脱水、焦炉煤气分离等。
由于石油和天然气资源丰富,大规模生产乙烯成本低、质量好。
LTBR高效生物处理技术处理乙烯碱渣废水摘要:本文介绍了中石化天津分公司采用LTBR高效生物处理技术处理乙烯碱渣废水的小试试验和生产装置运行情况,对产生的问题进行了原因分析和对策建议。
关键词:LTBR高效生物处理技术;原因分析;乙烯碱渣乙烯装置碱洗塔废碱液含有硫化物、硫醇盐、硫代硫酸盐与亚硫酸盐等各种含硫物质的污染物,一般应采用汽油洗涤和废碱氧化预处理后再送入污水处理厂。
中石化天津分公司自2016年开始探索采用LTBR高效生物处理技术处理乙烯碱渣废水,积累和总结了可行性及存在问题。
1.乙烯碱渣原设计水质指标乙烯碱渣原设计经汽油洗涤和湿式氧化中和后水质指标:pH7-9,硫化物1mg/l,硫代硫酸盐100 mg/l,油25 mg/l,苯1-30 mg/l,酚20-50 mg/l,COD10000 mg/l,烃1000 mg/l。
2.乙烯碱渣产生来源及原处理途径2.1乙烯碱渣产生来源乙烯装置裂解器急冷水塔塔顶气相在五段离心式压缩机中被压缩,各级压缩段间设有后冷器。
在三段和四段之间需经过碱洗脱除酸性气后再进入压缩机四段。
碱洗塔塔底碱液定期排出。
2.2原处理途径乙烯碱渣废水原处理途径为经来自汽油汽提塔汽油洗涤,除去碱液中的烃类,废碱液和洗涤汽油再经在线混合后进聚合器,从废碱液中分离出洗涤汽油,洗涤汽油经水洗涤后返回汽油分馏塔。
洗涤水与废碱液混合经储罐后进废碱湿式氧化系统进行氧化中和,氧化中和后送入污水处理厂做进一步处理。
2.3废碱预处理设施现状中石化天津分公司废碱预处理、氧化系统是1995年随乙烯装置建设投用的。
目前,由于预处理系统混合萃取效果不理想,返回急冷水塔汽油中夹带碱,引起急冷水乳化;同时,湿式氧化原设计废气排放指标不符合现行标准规范,预处理装置停用。
碱洗塔废碱经储罐储存后直接送污水处理厂处理。
3.污水处理厂LTBR高效生物处理装置3.1技术原理LTBR高效生物处理技术是在全面分析高浓度有机废水污染物成分的基础上,通过筛选、驯化、诱变等技术得到适合降解特定污染物的高效微生物菌种,并配制适合微生物生长繁殖的营养基质,确保其在废水生物处理过程中的长期优势地位,实现对废水中特定污染物的充分生物降解,从而极大提高废水中污染物的可生物降解比率和废水处理系统的处理效率。
XXX热电厂锅炉烟气钠碱法脱硫工程技术方案XXX公司XXX公司2016 年3月目录第一章总述 (1)1。
1烟气脱硫技术简介 (1)1.2 技术选择依据 (2)1。
3 工艺特点 (2)第二章工程概况 (3)2。
1 自然条件及气象资料 (3)2。
2 机组、系统概况 (4)2。
3 燃料 (5)2.4 其他 (6)第三章设计依据 (8)3。
1 基本依据 (8)3.2 基本原则 (8)3.3 设计标准 (8)第四章设计描述 (10)4.1工作范围 (10)4.2设计思路 (10)4.3工艺方案 (10)4.4工艺描述 (11)4。
5 装置组成 (15)4.6保温、油漆材料设计 (17)4.7伴热措施设计................................................................... 错误!未定义书签。
4。
8 配置、材料及自动化程度设计................................... 错误!未定义书签。
4。
9 公用物料消耗 (19)第五章节能与环保 (21)5.1 节能 (21)5。
2 环保 (22)第六章项目实施规划 (22)6.1项目实施 (22)6.2实施进度规划 (23)第七章投资预算与经济分析 (23)7.1投资预算 (23)7.2 经济性分析 (25)第八章总结 (26)第一章总述1.1烟气脱硫技术简介为了控制大气中二氧化硫,早在19世纪人类就开始进行有关的研究,但大规模开展脱硫技术的研究和应用是从二十世纪50年代开始的。
经过多年研究目前已开发出的200余种SO2控制技术。
这些技术按脱硫工艺与燃烧的结合点可分为:①燃烧前脱硫(如洗煤,微生物脱硫);②燃烧中脱硫(工业型煤固硫、炉内喷钙);③燃烧后脱硫,即烟气脱硫(Flue Gas Desulfurization,简称FGD)。
FGD是目前世界上唯一大规模商业化应用的脱硫方式,是控制酸雨和二氧化硫污染的最主要技术手段。
废碱氧化处理乙烯工业 2010,22(1) 39~42ETHYLENE I N DU S TRY茂名乙烯装置废碱液处理黄杰(中国石油化工股份有限公司茂名分公司化工分部,广东茂名,52000) 摘 要:废碱液处理是乙烯工业生产的重要环节之一,也是难点之一。
文中介绍了废碱液的处理方法、原理及不同处理方法的优缺点,着重介绍茂名2套乙烯装置废碱液处理系统自投用以来的运行情况及所遇到的主要问题和解决方法,提出湿式氧化工艺应注意的关键问题及要完善的配套设施。
关键词:废碱液;湿式氧化;硫化物废碱液是乙烯生产过程中的主要污染物,其处理的效果对下游污水处理有直接的影响。
废碱液的产生是由于裂解气中所含有H2S、C O2及少量的RS H、H C N等,经胺、碱洗后转化为Na2S、N a H S、N a2C O3和少量的Na2S2O3、Na2SO3等,由于具有强碱性,且含有S2-的污水在自然界内存在很大的危害性,所以必须对其进行处理,以使其转变为稳定的SO42-。
1 废碱液的主要处理方法(1)综合利用法。
该法是废碱液经预处理后,用于造纸行业的硫酸盐纸浆回收系统。
该法对废碱液无需进一步处理而直接外卖虽可为乙烯企业带来一定的效益,但由于S2-未彻底处理,对环境仍然存在危害,所以该法较少采用。
(2)酸中和法。
以酸中和废碱液到p H值6~ 7,使H2S、CO2挥发出,进入火炬系统。
部分乙烯企业用硫酸或乙二醇装置的CO2溶液与水作中和酸;但燃烧后产生的SO2会造成环境的二次污染。
(3)直接处理法。
乙烯工业发展的初期,废碱液的处理多采用直接处理法,包括深井注射、填埋、稀释排放、焚烧等,随着环保的限制及燃料价格的上升,现在己基本不用此法。
(4)湿式氧化法。
利用空气,在一定的温度、压力下,将废碱液中的硫化物氧化为硫代硫酸盐、硫酸盐,并将其它有机物氧化。
根据压力的不同,分为高、中、低压湿式氧化法。
1)低压:0.55~1.0M Pa,操作温度:110~1502)中压:2.8M Pa,操作温度:约2003)高压:4.1~20.7M Pa,操作温度:260~425其反应式为:2S2-+2O2+H2O S2O2-3+2OH-473.5kJ/ mo lN a2SS2O2-3+2OH-+2O2 2SO2-4+H2O-476.5 kJ/m o lNa2S该反应是吸热反应,故废碱液处理时,设计中均要求用高压蒸汽提供反应所需的热量。
废旧PET的化学回收方法研究进展陈佳宇;廖正福;刘觉靖;黄思勰【摘要】The chemical methods of recycling post PET,such as alcoholysis,aminolysis,hydrolysis and pyrolysis, etc. ,were reviewed in this article. By using these chemical methods,post PET can depolymerize into monomers or oligomers,which may act as raw materials for preparation unsaturated polyester resin,polyurethane,etc. . The main goal of this work is to provide reference for comprehensive utilization of post PET.%PET综合性能良好,应用广泛,但难以生物降解,随着排入自然界的废旧PET日益增多,对其进行回收利用已迫在眉睫。
回收方法包括物理方法、化学方法、物理化学方法等,其中,化学回收方法将PET解聚成单体或低聚体,是实现废旧 PET 循环利用最有前途的途径之一,包括醇解法、水解法等。
本文重点对废旧PET的化学回收方法研究现状及新进展进行了综述,旨在为PET的工业回收利用提供参考。
【期刊名称】《合成材料老化与应用》【年(卷),期】2014(000)003【总页数】6页(P59-64)【关键词】废旧PET;化学回收;醇解【作者】陈佳宇;廖正福;刘觉靖;黄思勰【作者单位】广东工业大学材料与能源学院,广东广州510006;广东工业大学材料与能源学院,广东广州510006;广东工业大学材料与能源学院,广东广州510006;广东工业大学材料与能源学院,广东广州510006【正文语种】中文【中图分类】TQ31随着PET聚酯产销量的迅速增加,排入自然界的废PET聚酯越来越多。
炼油废碱液处理现状及其展望
杨青;张莉;李本高
【期刊名称】《工业水处理》
【年(卷),期】2010(030)004
【摘要】系统介绍了目前炼油废碱液主要处理方法的原理、优点和不足,揭示了炼油废碱液处理技术的发展趋势及相关技术途径,最后针对炼厂在减少炼油废碱液排放总量、炼油废碱液处理工艺的选择及现场设备管理等方面的工作提出了建议和措施.
【总页数】5页(P13-16,21)
【作者】杨青;张莉;李本高
【作者单位】中国石油化工股份有限公司石油化工科学研究院,北京,100083;中国石油化工股份有限公司石油化工科学研究院,北京,100083;中国石油化工股份有限公司石油化工科学研究院,北京,100083
【正文语种】中文
【中图分类】X703.1
【相关文献】
1.常温常压催化氧化法处理炼油废碱液试验研究 [J], 丁晓倩;刘贵毅;张中杰
2.生物接触氧化法处理炼油废碱液 [J], 丁晓倩;刘贵毅;赵剑强;郭辉
3.乙烯装置废碱液处理的现状与展望 [J], 于然旺;董明会
4.Fenton试剂预处理炼油厂废碱液的研究 [J], 曾婧
5.西门子公司处理炼油厂和石化厂废碱液的新技术 [J], 张伟清
因版权原因,仅展示原文概要,查看原文内容请购买。