国家职业资格证书编码是如何组成的
- 格式:docx
- 大小:13.25 KB
- 文档页数:1
职业技能等级证书编码规则
职业技能等级证书编码由1位英文字母和21位阿拉伯数字组成。
含义如下:
一、第1位为职业技能等级认定机构类别代码。
Y表示用人单位,S表示社会培训评价组织。
二、第2-5位为备案途径代码。
评价机构先行向人力资源社会保障部备案的,由人力资源社会保障部确定并赋码,从0001-9999依次顺序取值;评价机构先行向省人力资源社会保障厅备案的,固定取值为0000。
三、第6-7位为职业技能等级认定评价机构所在地的省级代码,辽宁省为21。
四、第8-13位(共6位)为职业技能等级认定机构序列码,由省人力资源社会保障厅统筹研究确定并赋码:前2位00-15依次为:省本级、沈阳市、大连市、鞍山市、抚顺市、本溪市、丹东市、锦州市、营口市、阜新市、辽阳市、铁岭市、朝阳市、盘锦市、葫芦岛市、沈抚示范区。
第3位:1央企辽宁分公司、2省属企业、3市属企业、4院校、5行业组织、6社会培训机构、7其他
第4至6位按照备案先后顺序赋码。
五、第14-15位为证书核发年份代码。
取公元纪年的后两位,例如:21表示证书核发年份是2021年。
六、第16位为职业技能等级认定代码,取值为1-5,依次表示:5表示五级/初级工;4表示四级/中级工;3表示三级/高级工;2表示二级/技师;1表示一级/高级技师。
七、第17-22位为证书序列码,由职业技能等级认定机构按年度分等级分布从00依次顺序取值。
证书编号规则
摘要:
一、证书编号规则简介
1.证书编号的作用
2.证书编号的组成部分
二、我国证书编号规则
1.统一社会信用代码
2.证书编号的组成
a.颁证机关代字
b.行业类别代码
c.核准年份
d.证书序号
e.校验位
三、证书编号的校验规则
1.校验位的计算方法
2.校验位的应用
四、证书编号的实际应用
1.企业证书编号
2.个人证书编号
五、证书编号规则的意义
1.便于证书管理
2.提高证书的权威性
正文:
证书编号规则是指对证书进行编号的一种规范,它由一系列的数字和字母组成,具有唯一性。
证书编号规则主要用于对证书进行分类、识别和管理,对于证书的颁发、使用和监管具有重要意义。
在我国,证书编号规则主要遵循以下几个方面:
首先,证书编号由统一社会信用代码、证书编号的组成和校验位三部分组成。
其中,统一社会信用代码是由国家工商行政管理总局制定的,用于标识企业和其他组织的唯一代码。
证书编号的组成包括颁证机关代字、行业类别代码、核准年份、证书序号和校验位。
其次,证书编号的校验规则主要是对证书编号的每一位进行加权求和,然后除以11 取余,余数就是校验位。
校验位的应用主要是为了确保证书编号的正确性,防止证书编号的篡改和伪造。
证书编号规则在实际应用中,无论是企业证书编号还是个人证书编号,都应遵循统一的社会信用代码和证书编号规则,以便于证书的管理和使用。
专业技术人员职业资格证书管理号介绍如下:
专业技术人员职业资格是指通过国家职业资格考试获得的、与专业技术人员从业相对应的证书,该证书通常由人力资源和社会保障部门颁发。
每个证书都有唯一的管理号,用于查询和管理证书信息。
管理号通常由十位数字组成,其中前八位表示证书编号,后两位为顺序号。
在网上查询专业技术人员职业资格证书信息时,可以使用该证书的管理号进行查询。
每个证书的管理号都可以在证书的正面或背面上找到。
查询时需要输入管理号和查询密码,在输入正确后,即可查询到证书的相关信息,包括证书编号、姓名、性别、出生日期、发证日期、有效期等。
专项职业能力证书编码采取
在中国,专项职业能力证书编码采用了国家标准《职业资格等
级划分与证书编码规则》(GB/T 24001-2019)进行统一管理。
根据
这个标准,专项职业能力证书编码一般由以下几个部分组成:
1. 职业资格类别代码,用于表示证书所属的职业资格类别,通
常由数字表示,不同的职业资格类别有不同的代码。
2. 职业资格等级代码,用于表示证书所属的职业资格等级,也
通常由数字表示,不同的职业资格等级有不同的代码。
3. 证书序号,用于表示同一职业资格类别和等级下的不同证书,通常由数字组成,可以用来区分不同的专项职业能力证书。
4. 校验码,用于校验证书编码的准确性,通常由数字或字母组成,采用特定的算法生成。
总之,专项职业能力证书编码通过以上几个部分的组合,可以
唯一地标识一个具体的专项职业能力证书,方便管理和查询。
这种
编码方式的采用有助于提高职业能力证书的识别和溯源能力,促进职业能力的评价和认可。
职业技能等级评价证书编码采用
(原创实用版)
目录
1.职业技能等级评价证书的概述
2.证书编码的采用原因
3.编码体系的构成
4.编码的实际应用
5.编码的作用和意义
正文
【职业技能等级评价证书的概述】
职业技能等级评价证书是我国人力资源和社会保障部门颁发给通过
职业技能等级评价的人员的证书,是对其掌握的职业技能水平的客观评价,也是对其职业技能水平的社会认可。
【证书编码的采用原因】
为了保证证书的唯一性和有效性,职业技能等级评价证书需要进行编码。
编码的采用可以使得证书在发放和使用过程中,更加方便管理和查询。
【编码体系的构成】
职业技能等级评价证书编码由数字和字母组成,共 12 位。
前 4 位数字代表证书的类别,5-8 位数字代表评价的职业技能等级,9-11 位数
字代表评价年份,最后一位字母代表证书的发放机构。
【编码的实际应用】
在实际应用中,编码可以帮助用人单位快速准确地识别和验证求职者的职业技能水平,也可以帮助求职者更好地展示和证明自己的职业技能水平。
证书编号规则(原创实用版)目录1.证书编号概述2.证书编号的构成3.证书编号的规则4.证书编号的示例5.证书编号的重要性正文1.证书编号概述证书编号,顾名思义,是指对证书进行编号的管理方式。
在各类证书中,为了方便管理和查询,通常会为每个证书分配一个独特的编号,这个编号就是证书编号。
证书编号可以使证书的颁发和管理更加规范、有序,同时也是证书真实性和有效性的一种体现。
2.证书编号的构成证书编号通常由几部分组成,不同的证书可能会有不同的构成方式。
常见的证书编号构成包括:- 颁发机构代码:用来表示证书颁发机构的唯一性,一般由数字或字母组成。
- 证书类型代码:用来表示证书的类型,如学历证书、职业技能证书等。
- 颁发年份:表示证书的颁发时间,通常用四位数字表示。
- 序号:表示同一年度内该类型证书的颁发顺序,一般为数字。
3.证书编号的规则证书编号的规则因证书类型和颁发机构的不同而有所差异。
通常来说,证书编号的规则应遵循以下原则:- 唯一性:每个证书都应有一个唯一的编号,避免重复或混淆。
- 有序性:证书编号应按照一定的顺序进行排列,方便管理和查询。
- 易于识别:证书编号应具有一定的逻辑性,方便人们快速识别和理解。
4.证书编号的示例以一个学历证书编号为例:“202100001”其中,“2021”表示颁发年份,“00”表示证书类型代码,“0001”表示序号。
通过这个编号,我们可以大致了解到这是一份 2021 年颁发的职业技能证书。
5.证书编号的重要性证书编号的重要性体现在以下几个方面:- 防伪:证书编号的唯一性和有序性有助于防止伪造证书的出现,维护社会公正和公平。
- 便于管理:证书编号可以方便证书的归档、查询和管理,提高工作效率。
- 方便查询:证书编号可以帮助人们快速了解证书的真实性和有效性,避免使用虚假证书。
职业技能等级认定证书编码规则
1. 嘿,你知道吗?职业技能等级认定证书编码的第一位通常代表证书的类别呀!就像每个人都有自己独特的标签一样,比如电工证可能就是特定的数字开头。
哎呀,这样一下子就能分清是啥类型的证书啦,多方便!
2. 哇哦,第二位数字往往表示的是证书的等级哟!这就好比游戏里的等级划分,级别越高越厉害。
你想想看,高级证书的编码里那第二位数字看着就很牛气呢,对不对?
3. 嘿呀,第三位到第五位数字一般是区域代码呢!这就好像给自己的证书划分了一个专属小地盘,标识出它是来自哪里的。
不是很有趣吗?比如说某地区的编码一看就知道啦!
4. 嘿,接着看哈,第六位到第九位数字通常是流水号呀!就像排队的号码一样,让每一个证书都有自己独一无二的顺序。
这是不是很有意思啊,像是给证书赋予了特殊的身份编号呢!
5. 哇塞,第十位是校验码哦!它就像是一个小卫士,用来检查整个编码有没有问题。
要是没有这个校验码,那可就容易出错啦,你说是不是呀!
6. 咦,你看,职业技能等级认定证书编码规则就是这么有条有理的。
就像一个精心设计的密码,解开了就知道这个证书的各种信息。
难道不是很酷吗?
7. 哈哈,总之,职业技能等级认定证书编码规则可是很重要的呢!它让证书有了清晰的标识和分类,也方便了我们去了解和管理呀!我们一定要好好记住这些规则哦!。
国家职业资格证书制度第一篇:国家职业资格证书制度国家职业资格证书制度国家职业资格证书制度是劳动就业制度的一项重要内容,也是一种特殊形式的国家考试制度。
它是指按照国家制定的职业标准,通过政府认定的考核鉴定机构,对从业者的技能水平或职业资格进行客观、公正、科学规范的评价和鉴定,并对合格者授予相应的国家职业资格证书。
国家职业资格证书由劳动保障部统一印制,劳动保障部门或国务院有关部门按规定办理和核发。
国家职业资格证书是持有者具备某种职业所需要的专门知识和技能的证明,是持有者求职、任职、开业的资格凭证,是用人单位招聘、录用员工的主要依据,也是境外就业、对外劳务合作人员办理技能水平公证的有效证件。
推行国家职业资格证书制度,是落实党中央、国务院提出的“科教兴国”战略方针的重要举措,也是我国人力资源开发的一项战略措施,同时还是贯彻《劳动法》、《职业教育法》的重要表现。
什么是职业技能鉴定?职业技能鉴定是国家职业资格证书制度的重要组成部分,是一项对劳动者职业技能水平的考核活动,属于标准参照型考试。
它是由考试考核机构对劳动者从事某种职业所应掌握的技术理论知识和实际操作能力做出的客观测量和评价。
职业资格证书分为几个等级?职业资格证书分为五个等级,即初级(职业资格五级)、中级(职业资格四级)、高级(职业资格三级)、技师(职业资格二级)、高级技师(职业资格一级)。
职业资格证书有哪些用途?职业资格证书是劳动者求职、任职、开业的资格凭证,是用人单位招聘、录用劳动者的主要依据,也是境外就业、对外劳务合作人员办理技能水平公证的有效证件。
实施职业资格证书制度的法律依据是什么?《劳动法》第六十九条规定:“国家确定职业分类,对规定的职业制定职业技能标准,实行职业资格证书制度,由经过政府批准的考核鉴定机构负责对劳动者实施职业技能考核鉴定”。
《职业教育法》第八条明确指出:“实施职业教育应当根据实际需要,同国家制定的职业分类和职业等级标准相适应,实行学历文凭、培训证书和职业资格证书制度”。
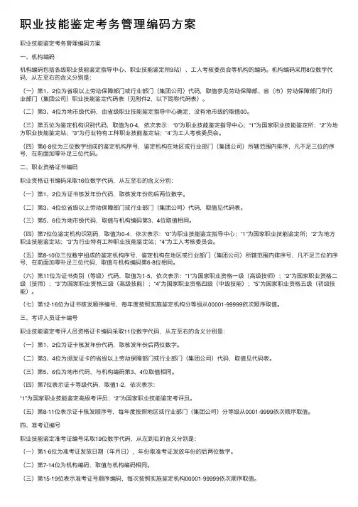
职业技能鉴定考务管理编码⽅案职业技能鉴定考务管理编码⽅案⼀、机构编码机构编码包括各级职业技能鉴定指导中⼼、职业技能鉴定所9站)、⼯⼈考核委员会等机构的编码。
机构编码采⽤8位数字代码,从左⾄右的含义分别是:(⼀)第1、2位为省级以上劳动保障部门或⾏业部门(集团公司)代码,取值参见劳动保障部、省(市)劳动保障部门和⾏业部门(集团公司)职业技能鉴定代码表(见附件2,以下简称代码表)。
(⼆)第3、4位为地市级代码,由省级职业技能鉴定指导中⼼确定,没有地市级的取值00。
(三)第五位为鉴定机构识别代码,取值为0-4,依次表⽰:“0”为职业技能鉴定指导中⼼;“1”为国家职业技能鉴定所;“2”为地⽅职业技能鉴定站;“3”为⾏业特有⼯种职业技能鉴定站;“4”为⼯⼈考核委员会。
(四)第6-8位为三位数字组成的鉴定机构序号,鉴定机构在地区或⾏业部门(集团公司)所辖范围内排序,凡不⾜三位的序号,在前⾯加零补⾜三位代码。
⼆、职业资格证书编码职业资格证书编码采取16位数字代码,从左⾄右的含义分别:(⼀)第1、2位为证书核发年份代码,取核发年份的后两位数字。
(⼆)第3、4位位省级以上劳动保障部门或⾏业部门(集团公司)代码,取值见代码表。
(三)第5、6位为地市级代码,取值与机构编码第3、4位取值相同。
(四)第7位位鉴定机构识别码,取值为0-4,依次表⽰:“0”为职业技能鉴定指导中⼼;“1”为国家职业技能鉴定所;“2”为地⽅职业技能鉴定站;“3”为⾏业特有⼯种职业技能鉴定站;“4”为⼯⼈考核委员会。
(五)第8-10位三位数字组成的鉴定机构序号,鉴定机构在地区或⾏业部门(集团公司)所辖范围内排序号,凡不⾜三位的序号,在前⾯加零补⾜三位代码,取值与机构编码第6-8位相同。
(六)第11位为证书类别(等级)代码,取值为1-5,依次表⽰:“1”为国家职业资格⼀级(⾼级技师);“2”为国家职业资格⼆级(技师);“3”为国家职业资格三级(⾼级技能);“4”为国家职业资格四级(中级技能);“5”为国家职业资格五级(初级技能)。
职业技能鉴定考务管理编码方案一、机构编码机构编码包括各级职业技能鉴定指导中心、职业技能鉴定所(站)、工人考核委员会等机构的编码。
机构编码采用8位数字代码,从左至右的含义分别是:(一)第1、2位为省级以上劳动保障部门或行业部门(集团公司)代码,取值参见劳动保障部、省(市)劳动保障部门和行业部门(集团公司)职业技能鉴定代码表(见附件2,以下简称代码表)。
(二)第3、4位为地市级代码,由省级职业技能鉴定指导中心确定,没有地市级的取值00。
(三)第5位为鉴定机构识别码,取值为0-4,依次表示:"0"为职业技能鉴定指导中心;"1"为国家职业技能鉴定所;"2"为地方职业技能鉴定站;"3"为行业特有工种职业技能鉴定站;"4"为工人考核委员会。
(四)第6-8位为三位数字组成的鉴定机构序号,鉴定机构在地区或行业部门(集团公司)所辖范围内排序,凡不足三位的序号,在前面加零补足三位代码。
例1:04012003前两位04表示河北省,第3、4位01表示某市(地市级),第5位2为地方职业技能鉴定站识别码,第6-8位003表示第003号地方职业技能鉴定站。
例2:01001006前两位01表示北京市,北京市未设地市级,第3、4位代码取00,第5位1为国家职业技能鉴定所识别码,第6-8位006表示第006号国家职业技能鉴定所。
例3:66003018前两位66位民用航空,没有二级中心,第3、4位代码取00,第5位3为行业特有工种职业技能鉴定站识别码,第6-8位018表示第018号行业特有工种职业技能鉴定站。
二、职业资格证书编码职业资格证书编码采取16位数字代码,从左至右的含义分别是:(一)第1、2位为证书核发年份代码,取核发年份的后两位数字。
(二)第3、4位为省级以上劳动保障部门或行业部门(集团公司)代码,取值见代码表。
(三)第5、6位为地市级代码,取值与机构编码第3、4位取值相同。
证书编号规则
证书编号规则通常由发证机构根据特定的标准或规范设定,用于确保每份证书都是独一无二的。
这些规则可能包括以下几个方面:
1、序列号
一组数字或字母,用于唯一标识每份证书。
例如,证书编号可能是一串数字,如“12345678”,每份证书的序列号都是唯一的。
2、日期编码
通常包括发证的年份和/或月份,有时也包括日期。
例如,“20XX-001”可以表示该证书是20XX年发出的第一份证书。
3、分类代码
代表证书类型或发证机构的特定代码。
例如,一个IT认证证书的编号可能包含“IT”作为前缀,如“IT-20XX-001”。
4、校验码
用于验证证书编号的有效性的字符。
例如,“12345678-A”中的“A”可以作为校验码,确保编号的正确性。
不同类型的证书(如教育证书、专业资格证书、产品合格证书等)可能有不同的编号规则。
具体规则应参考发证机构的要求。
职业技能等级证书编码规则
(试行)
职业技能等级证书编码由1位英文大写字母和21位阿拉伯数字组成,含义如下:
一、第1位为评价机构类别代码。
评价机构类别代码指用人单位和社会培训评价组织,Y代表用人单位,S代表试点行业协会、技师学院等第三方评价机构,由省职鉴中心赋码。
二、第2-5位为评价机构代码。
评价机构先行向人力资源社会保障部备案的,由人力资源社会保障部确定并赋码,从0001-9999依次顺序取值;评价机构先行向省级人力资源社会保障部门备案的,固定值取0000。
三、第6-7位为评价机构所在地省级代码。
我省评价机构省级代码为46。
四、第8-9位为评价机构归属代码(取值见表1)。
表1 评价机构归属代码
五、第10-13位为评价机构序列码,由省职鉴中心统筹确定并赋码,分别从0001-9999顺序排列。
六、第14-15位为证书核发年份代码,为证书核发年份代码,取
公元纪年的后两位。
如:19表示证书核发时间为2019年。
七、第16位为职业技能等级代码,用1-5表示(取值见表2)。
表2 职业技能等级代码
八、第17-22位为证书序列码,由评价机构按年度分等级分别从00001-99999依次顺序取值。
示例:Y 0000 46 03 0002 19 3 000005。
医师资格证书编码
医师资格证书编码是由国家卫生健康委员会颁发的唯一标识符,用于确定医生的身份和执业资格。
以下是医师资格证书编码的相关参考内容:
1.编码结构:医师资格证书编码一般由15位数字组成,其中
前14位为固定格式,最后一位为随机生成的校验码。
2.编码含义:前2位数字表示证书类型,01为执业医师,02
为助理医师,03为主治医师,04为副主任医师,05为主任医师。
第3至4位数字表示证书颁发地区,例如11表示北京市,31表示上海市,44表示广东省等。
第5至6位数字表示证书
颁发单位的级别,例如01表示国家直属单位,02表示省级单位,03表示市级单位,04表示县级及以下单位。
第7至14位
数字为分配序号。
3.校验码计算方法:校验码的计算方法是将前14位数字依次
乘以不同的加权因子,然后将乘积相加得到一个总和,再将总和对11取模得到余数,最后根据余数与校验位的对应关系确
定校验码。
4.应用范围:医师资格证书编码在医药行业中广泛应用,包括
医疗机构、药品生产企业、药品经营企业等领域。
通过医师资格证书编码,可以方便地查询医生的执业资格、从业经历等相关信息,保障患者的权益和医疗安全。
5.注意事项:医师资格证书编码是医生的重要身份证明,应妥
善保管,避免盗用和泄露。
在使用医师资格证书编码时,应核实证书的真伪和有效性,避免因虚假执业资格而导致医疗事故和纠纷。
关于发布职业技能等级证书编码规则(试行)及证书参考样式的公告为指导教育部门组织遴选的职业技能等级证书制作和发放,现将经国务院职业教育工作部际联席会议审议的职业技能等级证书编码规则(试行)及证书参考样式予以公布。
附件:1.职业技能等级证书编码规则(试行)2.职业技能等级证书参考样式教育部职业技术教育中心研究所2020年3月10日附件1:职业技能等级证书编码规则(试行)本编码规则适用于对教育部组织遴选的职业技能等级证书进行编码,采用24位数字编码结构(见表1),从左至右的含义分别是:1.第1位为证书类型代码,面向职业院校在校学生的职业技能等级证书取值为1,面向社会成员的职业技能等级证书取值为2。
2.第2-7位为证书对应的职业技能等级标准代码,表示标准主要面向的职业技能领域。
3.第8-10位为开发职业技能等级证书的职业教育培训评价组织代码。
4.第11-12位为证书等级及拓展代码,其中第11位为等级代码,初级为1,中级为2,高级为3;第12位为预留的等级拓展位,目前统一暂定为5,未来可根据需要拓展,如在初级中拓展一级、二级等。
5.第13-14位为考核站点所在区域代码,取值见区域代码对照表(见表2)。
6.第15-17位为所在区域内考核站点序列号,由三位数字(不足三位时在前面加零补足)组成,不同区域分别从001开始编排。
7.第18-19位为证书考核年份代码,如2019年考核证书的年份代码为19,2020年考核证书的年份代码为20,以此类推。
8.第20-24位为证书核发序列号,按照每年度该考核站点考核通过的证书各等级从00001~99999依次顺序取值。
以上第1、4、5、6、7、8条有关编码由培训评价组织根据规则确定,第2、3条由教育部职业技术教育中心研究所赋码。
(非正式文本,仅供参考。
若下载后打开异常,可用记事本打开)。
职业技能鉴定考务管理编码方案一、机构编码机构编码包括各级职业技能鉴定指导中心、职业技能鉴定所9站)、工人考核委员会等机构的编码。
机构编码采用8位数字代码,从左至右的含义分别是:(一)第1、2位为省级以上劳动保障部门或行业部门(集团公司)代码,取值参见劳动保障部、省(市)劳动保障部门和行业部门(集团公司)职业技能鉴定代码表(见附件2,以下简称代码表)。
(二)第3、4位为地市级代码,由省级职业技能鉴定指导中心确定,没有地市级的取值00。
(三)第五位为鉴定机构识别代码,取值为0-4,依次表示:“0”为职业技能鉴定指导中心;“1”为国家职业技能鉴定所;“2”为地方职业技能鉴定站;“3”为行业特有工种职业技能鉴定站;“4”为工人考核委员会。
(四)第6-8位为三位数字组成的鉴定机构序号,鉴定机构在地区或行业部门(集团公司)所辖范围内排序,凡不足三位的序号,在前面加零补足三位代码。
二、职业资格证书编码职业资格证书编码采取16位数字代码,从左至右的含义分别:(一)第1、2位为证书核发年份代码,取核发年份的后两位数字。
(二)第3、4位位省级以上劳动保障部门或行业部门(集团公司)代码,取值见代码表。
(三)第5、6位为地市级代码,取值与机构编码第3、4位取值相同。
(四)第7位位鉴定机构识别码,取值为0-4,依次表示:“0”为职业技能鉴定指导中心;“1”为国家职业技能鉴定所;“2”为地方职业技能鉴定站;“3”为行业特有工种职业技能鉴定站;“4”为工人考核委员会。
(五)第8-10位三位数字组成的鉴定机构序号,鉴定机构在地区或行业部门(集团公司)所辖范围内排序号,凡不足三位的序号,在前面加零补足三位代码,取值与机构编码第6-8位相同。
(六)第11位为证书类别(等级)代码,取值为1-5,依次表示:“1”为国家职业资格一级(高级技师);“2”为国家职业资格二级(技师);“3”为国家职业资格三级(高级技能);“4”为国家职业资格四级(中级技能);“5”为国家职业资格五级(初级技能)。
职业技能鉴定考务管理编码方案(劳社培就司函[2001]62号)一、机构编码机构编码包括各级职业技能鉴定指导中心、职业技能鉴定站、工人考核委员会等机构的编码。
机构编码采用8位数字代码,从左至右的含义分别是:(一)第1、2位为省级以上劳动保障部门或行业部门代码,轻工行业职业技能鉴定代码为:58(二)第3、4位为地市级代码,由省级职业技能鉴定指导中心确定,没有地市级的取值00。
(轻工业特有工种鉴定站取值为00。
)(三)第5位为鉴定机构识别代码,取值为0-4。
依次表示:“0”为职业技能鉴定指导中心;“1”为国家职业技能鉴定所;“2”为地方职业技能鉴定站;“3”为行业特有工种职业技能鉴定站;“4”为工人考核委员会。
(轻工行业取“3”)(四)第6-8位为三位数字组成的鉴定机构序号,鉴定机构在地区或行业部门所辖范围内排序,凡不足三位的序号,在前面加零补足三位代码。
(从001-999排序)例1:04012003前两位04表示河北省,第3、4位01表示某市(地级市),第5位2为地方职业技能鉴定站识别码,第6-8位003表示第003号地方职业技能鉴定站。
例2:01001006前两位01表示北京市,北京市未设地级市,第3、4位代码取00,第5位1为国家职业技能鉴定所识别码,第6-8位006表示第006号国家职业技能鉴定所。
例3:66003018前两位66为民用航空,没有二级中心,第3、4位代码取00,第5位3为行业特有工种职业技能鉴定站识别码,第6-8位018表示第018号行业特有工种职业技能鉴定站。
二、职业资格证书编码职业资格证书编码采取16位数字代码,从左至右的含义分别是:(一)第1、2位为证书核发年份代码,取核发年份的后两位数字。
(二)第3、4位为省级以上劳动保障部门或行业部门代码,轻工行业取值为58。
(三)第5、6位为地级市代码,取值与机构编码第3、4位取值相同。
(轻工取值为00)(四)第7位为鉴定机构识别代码,取值为0-4,依次表示:“0”为职业技能鉴定指导中心;“1”为国家职业技能鉴定所;“2”为地方职业技能鉴定站;“3”为行业特有工种职业技能鉴定站;“4”为工人考核委员会。
工信部考试中心证书编号规则一、引言嘿,小伙伴们!今天咱们来唠唠工信部考试中心证书编号规则这个事儿。
这可不是啥特别神秘但也挺重要的内容呢。
二、证书编号的基本构成部分1. 地区代码一般来说,开头的部分可能是地区代码,它就像我们的身份证号前面代表地区的那几位一样,能大概表明这个证书是从哪个地区相关部门关联起来的。
比如说,可能某个地区的代码是特定的几个数字,这几个数字就专门对应那个地区的考试中心相关事务。
2. 考试类型代码然后呢,会有考试类型的代码。
这就好比不同的学科有不同的代码一样。
像计算机类的考试可能是一个代码,通信类的考试又是另外一个代码。
这样做的好处就是能一下子就区分出这个证书是针对哪类考试颁发的。
3. 年份标识接着,年份标识也很重要哦。
这部分能让我们清楚地知道这个证书是哪一年颁发的。
比如说2023年颁发的证书,在编号里就会有对应的2023这个数字标识。
这对于统计不同年份的考试情况,还有证书的有效期等方面都有着很大的作用。
三、编号的顺序规则证书编号往往是按照一定的顺序来的。
可能是先按照地区,然后是考试类型,再是年份这样的顺序依次排列数字或者字母组合。
这就像是我们排队一样,大家都有自己的先后顺序,这样整个编号系统就显得很有条理,方便管理和查询。
四、可能存在的特殊标识有时候,在证书编号里还会有特殊标识。
比如说,如果这个证书是针对某个特殊项目或者特定群体的考试颁发的,就可能会有一个专门的符号或者额外的数字代码来表示。
就像给VIP考生颁发的证书可能会有特殊标识,以区别于普通考生的证书。
五、编号的唯一性工信部考试中心证书编号的一个重要特点就是唯一性。
每一个证书的编号就像我们每个人的指纹一样,都是独一无二的。
这样做的目的是为了保证在整个考试中心的管理体系里,不会出现编号重复的情况,从而避免混淆和管理上的混乱。
六、与其他编号系统的区别和其他的一些考试证书编号系统相比,工信部考试中心的编号规则有着自己的特色。
它可能更加注重行业的分类和地区的关联,而不像有些考试只单纯按照数字顺序编号。
国家职业资格证书编码是如何组成的?
职业资格证书编码采取16位数字代码,从左至右的含义分别是:(1)第1、2位为证书核发年份代码,取核发年份的后两位数字。
(2)第3、4位为省、自治区、直辖市或国务院行业部门(集团总公司)。
(3)第5、6位为发证地市级代码。
(4)第7位为机构识别代码,取值为0~4,依次表示:0为职业技能鉴定(指导)中心;1为国家职业技能鉴定所;2为地方职业技能鉴定站;3为行业特有工种职业技能鉴定站;4为工人考核委员会或企业内职业技能鉴定。
(5)第8~10位为鉴定机构序列号,由三位数字(不足三位时在前面加零补足)组成。
(6)第11位为证书类别取值(等级)代码,取值为1~5,依次表示:5为中华人民共和国职业资格证书(五级)初级技能;4为中华人民共和国职业资格证书(四级)中级技能;3为中华人民共和国职业资格证书(三级)高级技能;2为中华人民共和国职业资格证书(二级)技师;1为中华人民共和国职业资格证书(一级)高级技师。
(7)第12~16位为证书核发顺序编号,按照每年度实施鉴定机构的各等级从00001~99999依次顺序取值。