质量管理学所有名词解释 0153
- 格式:doc
- 大小:42.00 KB
- 文档页数:5
质量管理名词解释质量管理是一种以质量为核心的管理方式和理念,旨在提升产品和服务的质量,满足客户需求,实现组织的可持续发展。
以下是对质量管理中一些重要名词的解释。
1. 质量:指产品或服务的特性或特征,包括符合设计规范、满足客户需求、可靠性、可用性等方面的指标。
2. 质量控制(Quality Control, QC):是针对产品或服务的各个生产环节进行的检查和测试,以确保其质量符合标准要求。
3. 质量管理(Quality Management, QM):是一个全面的管理体系,包括制定质量策略和目标、进行质量规划和控制、质量评估和改进等活动。
4. 质量保证(Quality Assurance, QA):是一种预防性的质量管理方法,旨在确保产品或服务在设计、生产和交付过程中的质量符合要求。
5. 质量标准(Quality Standard):是通过制定一系列规范、要求和指南,来规范产品或服务的质量水平,以方便评估质量是否符合要求。
6. 质量指标(Quality Metrics):是用于衡量产品或服务质量的度量标准,如缺陷率、客户满意度、交付准时率等。
7. 质量管理体系(Quality Management System, QMS):是一个组织在实施质量管理活动时所依据的一系列规定和程序,旨在确保质量活动的有效执行和持续改进。
8. 全员质量管理(Total Quality Management, TQM):是一种全员参与的质量管理方法,强调组织内部各个环节和个体对质量的共同责任,以提升整体质量水平。
9. 故障模式与效应分析(Failure Mode and Effects Analysis, FMEA):是一种系统性的方法,用于识别和评估潜在的故障模式及其对产品或服务的影响,以采取相应的预防和修正措施。
10. 六西格玛(Six Sigma):是一种以过程改进为核心的质量管理方法,通过减少缺陷和变异,提高质量水平,实现组织的业务目标。
自考《质量管理学》名词解释汇总1、质量:根据国家标准GB/T 6583—94,质量被定义为“反映实体满足明确或隐含需要的能力的特性总和”。
2、实体:可单独描述和研究的事物,它可以是活动和过程,也可以是产品,也可以是组织、体系、人以及上述各项的任何组合。
3、产品:某一活动和过程的结果。
4、产品质量:反映产品满足明确或隐含需要的能力的特性总和。
5、真正质量特性:直接反映顾客对产品期望和要求的质量特性。
6、代用质量特性:企业为了满足顾客期望和要求,相应地制定产品标准、确定产品参数来间接地反映真正质量特性。
7、过程:将输入转化为输出的一组彼此相关的资源和活动。
8、质量环:从最初识别需要到最终满足要求和期望的各阶段中影响质量的相互作用活动的概念模式。
又称为质量螺旋或产品寿命周期。
9、质量管理:国家标准GB/T 6583—94给质量管理下的定义是:“确定质量方针、目标和职责,并在质量体系中通过诸如质量策划、质量控制、质量保证和质量改进使其实施的全部管理职能的所有活动。
”10、质量管理学:关于质量的一般规律、理论和方法的知识体系。
通俗地说,就是研究产品质量产生、形成、实现过程客观规律的学科,既涉及经济学、管理学等社会科学,又涉及数学、数理统计等自然科学,并且与社会发展密切相关,因此属于“边缘学科”。
11、五方受益者:顾客、职工、所有者、供方、社会。
12、全面质量管理:国家标准(CB/T6583—94)《质量管理和质量保证——术语》中对全面质量管理的定义是:“一个组织以质量为中心,以全员参加为基础,目的在于通过让顾客满意和本组织所有成员及社会受益而达到长期成功的管理途径。
”具体地说,全面质量管理就是以质量为中心,全体职工以及有关部门积极参与,把专业技术、经营管理、数理统计和思想教育结合起来,建立起产品的研究、设计、生产、服务等全过程的质量体系,从而有效地利用人力、物力、财力、信息等资源,以最经济的手段生产出顾客满意的产品,使组织、全体成员和社会均能受益,从而使组织获得长期成功和发展。
质量:一组固有特性满足要求的程度过程:是指一组将输入转化为输出的相互关联或相互作用的活动产品:即过程的结果。
在质量管理中,任何活动或过程的结果均可称为产品顾客:是接受产品的组织或个人不良:是指损害产品适用性的任何缺陷或差错顾客满意:是指顾客对其要求已被满足的程度的感受顾客不满:是指顾客因产品的不良而产生烦恼、抱怨、投诉的这样一种状态质量成本:是指为确保和保证满意的质量而导致的费用以及没有获得满意的质量而导致的有形和无形的损失内部故障成本:是交货前发现的不良有关的成本外部故障成本:在产品到达顾客手中之后发现的与不良有关的成本鉴定成本:是为了明确产品符合质量要求的程度而发生的成本预防成本:为了使故障成本和鉴定成本保持最低而发生的成本顾客的需要:指顾客在生理、心理方面对于生存和福祉的基本要求和欲望顾客忠诚:是指顾客对于某种品牌的产品或某个企业做出的长期购买的承诺顾客关系管理:也称为客户关系管理,是企业为了获得顾客满意、留住顾客、挖掘潜在顾客、实现顾客忠诚并最终获得顾客长期价值而致力于与顾客建立长期良好关系的活动和管理举措使命:常常也称为宗旨、目的,反映了一个组织之所以存在的理由或价值愿景:是组织未来期望达到的一种状态社会责任:指的是企业追求有利于社会长远目标的一种义务质量方针:是由组织的最高管理者正式发布的该组织总的质量宗旨和方向经营审核:为确保目标的实现,最高层还要对管理体系进行定期或不定期的审核,以确保体系健全且运作正常并能够实现预期的结果标高分析:对照公认的领先组织或最强的竞争对手持续地对本组织的产品、服务、过程等关键的成功因素进行衡量的结构化的过程职位分析:是对某特定的职位做出明确的规定,并确定完成这一职位所需要的知识、技能等资格条件的过程职业生涯:是指一个人一生中整个活动的全部经历过程及与之相关的态度和行为绩效:就是任务在数量、质量和效率等方面完成的情况绩效考核:就是依据职位标准对员工的工作状况和工作结果进行考察、测定和评价的过程激励:就是通过对人的需要给予适当的满足或限制的方法,来改变某些行为的动机,从而影响其行为的过程团队:是指组织内的一群人,其成员相互依存,在心理上彼此意识到对方,在行为上相互作用,为达到某种目标而结合起来过程管理:是指过程的设计、控制和改进等活动支持过程:是指给核心过程提供了基础保证的活动过程,包括技术信息系统、人力资源、行政服务、法律、业务服务如质量保证、财务等。
自考“质量管理学”名词解释题汇总(1)1、质量:根据国家标准GB/T6583—94,质量被定义为“反映实体满足明确或隐含需要的能力的特性总和”。
2、实体:可单独描述和研究的事物,它可以是活动和过程,也可以是产品,也可以是组织、体系、人以及上述各项的任何组合。
3、产品:某一活动和过程的结果。
4、产品质量:反映产品满足明确或隐含需要的能力的特性总和。
5、真正质量特性:直接反映顾客对产品期望和要求的质量特性。
6、代用质量特性:企业为了满足顾客期望和要求,相应地制定产品标准、确定产品参数来间接地反映真正质量特性。
将输入转化为输出的一组彼此相关的资源和活动。
8、质量环:从最初识别需要到最终满足要求和期望的各阶段中影响质量的相互作用活动的概念模式。
又称为质量螺旋或产品寿命周期。
9、质量管理:国家标准GB/T6583—94给质量管理下的定义是:“确定质量方针、目标和职责,并在质量体系中通过诸如质量策划、质量控制、质量保证和质量改进使其实施的全部管理职能的所有活动。
”10、质量管理学:关于质量的一般规律、理论和方法的知识体系。
通俗地说,就是研究产品质量产生、形成、实现过程客观规律的学科,既涉及经济学、管理学等社会科学,又涉及数学、数理统计等自然科学,并且与社会发展密切相关,因此属于“边缘学科”。
11、五方受益者:顾客、职工、所有者、供方、社会。
12、全面质量管理:国家标准(CB/T6583—94)《质量管理和质量保证——术语》中对全面质量管理的定义是:“一个组织以质量为中心,以全员参加为基础,目管理途径。
”具体地说,全面质量管理就是以质量为中心,全体职工以及有关部门积极参与,把专业技术、经营管理、数理统计和思想教育结合起来,建立起产品的研究、设计、生产、服务等全过程的质量体系,从而有效地利用人力、物力、财力、信息等资源,以最经济的手段生产出顾客满意的产品,使组织、全体成员和社会均能受益,从而使组织获得长期成功和发展。
质量管理名词解释25773348031、质量:根据国家标准GB/T 6583—94,质量被定义为“反映实体满足明确或者隐含需要的能力的特性总与”。
2、实体:可单独描述与研究的事物,它能够是活动与过程,也能够是产品,也能够是组织、体系、人与上述各项的任何组合。
3、产品:某一活动与过程的结果。
4、产品质量:反映产品满足明确或者隐含需要的能力的特性总与。
5、真正质量特性:直接反映顾客对产品期望与要求的质量特性。
6、代用质量特性:企业为了满足顾客期望与要求,相应地制定产品标准、确定产品参数来间接地反映真正质量特性。
7、过程:将输入转化为输出的一组彼此有关的资源与活动。
8、质量环:从最初识别需要到最终满足要求与期望的各阶段中影响质量的相互作用活动的概念模式。
又称之质量螺旋或者产品寿命周期。
9、质量管理:国家标准GB/T 6583—94给质量管理下的定义是:“确定质量方针、目标与职责,并在质量体系中通过诸如质量策划、质量操纵、质量保证与质量改进使事实上施的全部管理职能的所有活动。
”10、质量管理学:关于质量的通常规律、理论与方法的知识体系。
通俗地说,就是研究产品质量产生、形成、实现过程客观规律的学科,既涉及经济学、管理学等社会科学,又涉及数学、数理统计等自然科学,同时与社会进展密切有关,因此属于“边缘学科”。
11、五方受益者:顾客、职工、所有者、供方、社会。
12、全面质量管理:国家标准(CB/T6583—94)《质量管理与质量保证——术语》中对全面质量管理的定义是:“一个组织以质量为中心,以全员参加为基础,目的在于通过让顾客满意与本组织所有成员及社会受益而达到长期成功的管理途径。
”具体地说,全面质量管理就是以质量为中心,全体职工与有关部门积极参与,把专业技术、经营管理、数理统计与思想教育结合起来,建立起产品的研究、设计、生产、服务等全过程的质量体系,从而有效地利用人力、物力、财力、信息等资源,以最经济的手段生产出顾客满意的产品,使组织、全体成员与社会均能受益,从而使组织获得长期成功与进展。
【质量】是指一组固有特性满足要求的程度。
【顾客满意】ISO9000标准将顾客满意定义为顾客对其要求已被满足程度的感受。
【系统】是指由互相作用和互相依赖的若干组成部分结合而成的、具有特定功能的有机整体,系统本身又属于一个更大系统的组成部分。
【标高分析】对照公认的领先组织或者最强的竞争对手持续地对本组织的产品、服务、过程等关键的成功因素进行衡量的结构化的过程。
【顾客需要】是指顾客在生理和心理方面对于生存和福祉的基本要求和欲望。
【质量改进】是质量管理的一部分,致力于增强满足质量要求的能力。
【认证制度】又称为合格评定程序,是指任何直接或者间接确定技术法规或标准中相关要求被满足的程序。
【质量监督】是指为了确保产品符合规定的质量要求,由国家和政府以及顾客或者第三方对企业产品或质量体系等的状况进行持续的监督和验证,并对完成的活动或达到的结果的记录进行分析的宏观管理方式。
【职位分析】是对某特定的职位作出明确的规定,并确定完成这一职位所需要的知识、技能等资格条件的过程。
【道德准则】是组织的一种正式的文件,用于表明期望员工遵守的基本价值观和道德准则。
【点估计】是指依据样本估计总体分布中所含的未知参数或者未知函数。
【过程管理】就是通过对组织关键业务过程的设计、控制和改进,识别改进质量和运营绩效的机会,达到高水平的过程绩效,最终达到顾客满意。
【质量管理】就是为了实现组织的质量目标而进行的计划、组织、领导与控制的活动。
【人力资源管理】就是指组织通过预测规划、招聘、教育培训、考核评价、配置使用、激励等一系列环节,系统地开发人的能力,从而有效地实现组织和个人发展目标的过程。
【区间估计】是依据抽取的样本,根据一定的正确度和精确度的要求,构造出适当的区间,作为总体分布的未知参数或参数的函数的真值所在范围的估计。
【质量机能展开】又称质量职能展开,是用一系列矩阵把顾客需要转换成产品技术需要、过程控制计划和操作规范的过程方法。
【全面质量管理】是一个组织以质量为中心,以全员参与为基础,目的在于通过让顾客满意和本组所有成员及社会受益而达到长期成功的管理途径。
名词解释1、全面质量管理:以质量为中心,全体职工以及有关部门积极参与,把专业技术、经营管理、数理统计和思想教育结合起来,建立起产品的研究、设计、生产、服务等全过程的质量管理体系,从而有效利用人力、物力、财力、信息等资源,以最经济的手段生产出顾客满意的产品,使组织、全员成员及社会受益,从而使组织获得长期成功和发展。
2、质量策划:质量策划是质量管理的一部分,致力于制定质量目标并规定必要的运行过程和相关资源以实现质量目标。
3、企业内部式审核:指企业依据某一质量体系标准来评价企业自身的质量体系,验证企业自身的质量体系是否持续满足规定的要求并且正在有效地运行的一种活动。
4、服务质量:服务固有的特性满足顾客和其他相关方要求的能力。
5、树图:又叫系统图,它是表示某个质量问题与其组成要素之间的关系,从而明确问题的重点,寻求达到目的所采取的最适当的手段和措施的一种树枝状示图,亦是一种倒立树状逻辑因果关系图。
6、流程图:将一个过程,如工艺过程、检验过程、质量改进过程等的步骤用图的形式表示出来的一种图示技术。
7、产品质量:产品的一种固有特性满足顾客和相关方要求的能力、8、故障模式及影响分析(FMEA):是一种可靠性分析的重要定性方法,它是按照一定的格式有步骤地分析每一个部件、单元(或每一种功能)可能产生的故障(失效)模式,每一种失效模式对系统(设备)的影响及失效后的严重程度,是一种失效因果关系分析。
9、质量监督:指为了确保符合规定的质量要求,由顾客和第三方对企业的产品或质量体系等的状况进行持续的监督和验证,并对完成的情况或达到的结果记录进行分析的宏观管理方式。
10、认证制度:又称合格评定,是指为进行认证工作而建立的一套程序和管理制度。
一般包括产品质量认证、质量管理体系认证、环境管理体系认证、职业健康安全管理体系认证以及认证机构认可。
11、产品质量认证:指依据产品标准和相应的技术要求,经认证机构确认并颁发认证证书和认证标志证明某一产品符合相应标准和相应技术要求的活动。
1、质量定义:反映实体满足明确和隐含需要的能力的特性综合。
2、质量管理含义:是指确定质量方针、目标和职责,并通过质量体系中的质量策划、质量控制、质量保证和质量改进来使其实现的所有的管理职能的全部活动。
3、顾客满意含义:顾客对其要求以被满足的程度的感受。
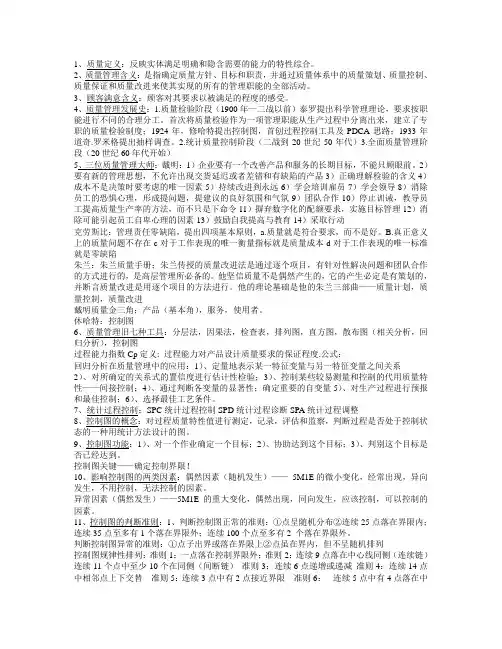
4、质量管理发展史:1.质量检验阶段(1900年—二战以前)泰罗提出科学管理理论,要求按职能进行不同的合理分工。
首次将质量检验作为一项管理职能从生产过程中分离出来,建立了专职的质量检验制度;1924年,修哈特提出控制图,首创过程控制工具及PDCA思路;1933年道奇.罗米格提出抽样调查。
2.统计质量控制阶段(二战到20世纪50年代)3.全面质量管理阶段(20世纪60年代开始)5、三位质量管理大师:戴明:1)企业要有一个改善产品和服务的长期目标,不能只顾眼前。
2)要有新的管理思想,不允许出现交货延迟或者差错和有缺陷的产品3)正确理解检验的含义4)成本不是决策时要考虑的唯一因素5)持续改进到永远6)学会培训雇员7)学会领导8)消除员工的恐惧心理,形成提问题,提建议的良好氛围和气氛9)团队合作10)停止训诫,教导员工提高质量生产率的方法,而不只是下命令11)摒弃数字化的配额要求,实施目标管理12)消除可能引起员工自卑心理的因素13)鼓励自我提高与教育14)采取行动克劳斯比:管理责任零缺陷,提出四项基本原则,a.质量就是符合要求,而不是好。
B.真正意义上的质量问题不存在c对于工作表现的唯一衡量指标就是质量成本d对于工作表现的唯一标准就是零缺陷朱兰:朱兰质量手册;朱兰传授的质量改进法是通过逐个项目,有针对性解决问题和团队合作的方式进行的,是高层管理所必备的。
他坚信质量不是偶然产生的,它的产生必定是有策划的,并断言质量改进是用逐个项目的方法进行。
他的理论基础是他的朱兰三部曲——质量计划,质量控制,质量改进戴明质量金三角:产品(基本角),服务,使用者。
休哈特:控制图6、质量管理旧七种工具:分层法,因果法,检查表,排列图,直方图,散布图(相关分析,回归分析),控制图过程能力指数Cp定义: 过程能力对产品设计质量要求的保证程度.公式:回归分析在质量管理中的应用:1)、定量地表示某一特征变量与另一特征变量之间关系2)、对所确定的关系式的置信度进行估计性检验;3)、控制某些较易测量和控制的代用质量特性——间接控制;4)、通过判断各变量的显著性;确定重要的自变量5)、对生产过程进行预报和最佳控制;6)、选择最佳工艺条件。
名词解释:1、过程:就是“一组将输入转化为输出的相互关联或相互作用的活动”。
2、质量成本:又称为质量费用,是指为了确保和保证合格的质量而发生的费用以及没有达到合格的质量所造成的损失。
3、服务:为满足顾客的需,供方和各科之间接触的活动以及供方内部所产生的结果。
4、质量检验:是指对产品的一种或多种特性进行测量、检查、试验、计量,并将这些特性与规定的要求进行比较,以确定其符合性的活动。
5、抽样检验:是从一批产品或一个过程中抽取一部分单位产品,进而判断产品批或过程是否接收的活动。
6过程能力:以往被称为工序能力,是指过程的加工水平满足技术标准的能力,它是衡量过程加工内在一致性的标准。
过程能力指数:表示过程能力满足技术标准(产品规格、公差)的程度,一般记为PCI或C P,跟二成反比。
7、维修性:产品在规定的条件下和规定的时间内,按规定的程序和方法进行维修时,保存或恢复到规定状态的能力,简写为M。
8、保障性:是指产品设计特性和计划的保障资源能满足使用要求的能力,简写为S。
9、控制图:是对过程质量加以测定、记录并进行控制管理的一种用统计方法设计的图。
10、稳定性:又称为漂移,指随着时间的变化,用相同测量系统对同一产品进行测量所得到的偏移的变化。
11、重复性:又称为设备变差,指在可重复条件下测量的精度。
12、潜在先效模式与后果分析:是按照一定得格式有步骤地分析每一个部件、单元(或每一种功能)可能产生的失效(故障)模式以及每一种失效模式对系统(设备)的影响及失效后的严重程度,是一种失效因果关系的分析方法。
13、全面生产维护:是以5S活动为基础,以自主保养、计划保养、前期管理、个别改善、教育训练、质量保全、间接部门效率化、安全与卫生八大支柱为主体,追求零故障、零灾害、零不良、零损失,以全员参与、预防为主为核心,最终实现企业的全员效率化管理。
14、可靠度:在规定的时间和给定的条件下,无故障完成规定功能的概率。
15、可用性:是产品可靠性、维修性和保障性三种固有属性的综合反映,是指产品处于可工作状态或可使用状态的能力。
质量管理术语解释1. 质量管理质量管理是指组织通过设立一系列的规章制度、执行相应的技术措施以及运用管理手段,以满足产品和服务的质量要求,提高客户满意度的一系列活动。
在质量管理中,有许多术语需要加以解释和理解。
2. 质量质量是指产品或服务在满足给定需求和期望的同时具备的一系列特性和属性。
质量是通过测量和评估来确定的,其标准通常由相关国际标准组织或业界所确定。
3. 质量控制质量控制是在生产或服务过程中对质量进行测量、监控和调整的一系列方法和技术。
通过质量控制,组织可以及时发现质量问题,并采取相应的纠正措施,以确保产品或服务的质量符合要求。
4. 质量保证质量保证是指通过建立和执行一系列质量管理体系和程序,以确保产品或服务的质量符合要求并能持续改进的一系列活动。
质量保证包括制定质量策略、规划和实施质量管理体系、进行质量审核和评估等。
5. 质量管理体系质量管理体系是一种组织内部建立的一系列政策、程序、流程和资源,以实施质量管理和持续改进。
常见的质量管理体系包括ISO 9001质量管理体系、Six Sigma等。
6. 质量计划质量计划是制定质量管理活动的框架和指导方针。
它包括确定质量目标、规划质量管理活动、制定质量检验和测试计划等。
7. 质量检验质量检验是对产品或服务进行测量、测试、验证和评估的过程。
通过质量检验,可以确定产品或服务是否满足特定的质量要求。
8. 质量改进质量改进是指通过分析问题根本原因、寻找改进机会、制定改进计划和实施改进措施,以提高产品或服务的质量和性能。
9. 不合格品不合格品是指不符合质量要求或不符合规范的产品或服务。
不合格品通常需要进行纠正措施或退回供应商,以确保产品或服务质量符合要求。
10. 缺陷缺陷是指产品或服务中的有害或不满足要求的特性或属性。
缺陷可能导致产品或服务的性能下降或无法正常使用。
11. 纠正措施纠正措施是针对已经发生的问题或缺陷而采取的一系列修复或修正行动。
通过纠正措施,可以解决已经存在的质量问题,并防止类似问题再次发生。
1.全面质量管理内容与特点:质量管理的对象不限于狭义的产品质量,而且扩大到过程质量、服务质量和工作质量。
产品是由人设计、制造出来的,如果产品设计和制造过程的质量和企业职工的工作质量不提高,很难保证生产出优质的产品来。
因此,全面质量管理强调以过程质量和工作质量来保证产品质量,强调提高过程质量和工作质量的重要性。
此外,全面质量管理还强调质量管理的广义性,即在进行质量管理的同时,还要进行产量、成本、生产率和交货期等的管理,保证低消耗、低成本和按期交货,提高企业经营管理的服务质量。
特点是“三全”和“一多样”。
2.质量概念的演化过程:客观质量-主观质量-动态质量-全面质量-全面质量管理。
3.产品的概念和分类:产品是活动或过程的结果。
1.产品包括硬件产品、软件产品、流程型产品和服务四大类型。
2.产品包括有形产品(装配型产品或流程材料)和无形产品(情报或概念)。
3.产品包括有意识的产品(向顾客提供的)和无意识的产品(污染或副作用)。
4.质量管理的定义:确定质量方针、目标和职责,并在质量体系中通过诸如质量计划、质量控制、质量保证和质量改进等手段来实施的全部管理职能的所有活动。
5.质量目标、方针二者之间的区别和联系:质量方针由最高管理者正式颁布的本组织在质量方面的全部宗旨和目标。
区别:质量方针,是组织的声明和承诺,是组织向顾客和社会打出的一面旗帜。
质量目标,要达到的质量指标。
6.质量保证的定义:为提供某种实体能满足质量要求的适当信赖程度,在质量体系内实施并按需要进行证实的全部有策划和有系统的活动。
7.朱兰三步曲(质量计划,控制,改进)的内容和做法:质量计划:必须以外部和内部认识顾客;确定顾客的要求;开发能满足顾客需要的产品;制定质量目标,并以最低综合成本来实现;开发出能生产所需要产品的生产程序;验证上述程序的能力,证明它在实施中能达到质量目标。
质量控制:选择控制对象;选择测量单位;确定质量目标;测定实际质量特性;通过实践与标准的比较,找出差距;根据差距采取措施。
质量管理学第1章:1-管理:是指一定组织中的管理者,通过实施计划、组织、领导和控制来协调他人的活动,带领人们实现组织目标的过程。
2-质量管理:是为了实现组织的质量目标而进行的计划、组织、领导与控制的活动。
3-质量计划:旨在明确组织的质量方针和质量目标,并对实现这些目标所必需的各种行动进行规划和部署的过程。
4-质量控制:实现质量目标、落实质量措施的过程。
5-质量成本:是指为了确保和保证满意的质量而导致的费用以及没有获得满意的质量而导致的有形和无形的损失。
第2章:6-领导作用:就是要在组织中形成一种“上下同欲”的状态,创造一个让员工为实现组织目标充分发挥作用的积极的内部环境。
第3章:7-顾客需要:指顾客在生理和心理方面对于生存和福祉的基本要求和欲望。
8-顾客满意:顾客对其要求已被满足程度的感受。
9-顾客关系管理:是企业为了获得顾客满意、留住顾客、挖掘潜在顾客、实现顾客忠诚并最终获得顾客长期价值而致力于与顾客建立长期良好关系的活动和管理举措。
第4章:10-标高分析:是对照公认的领先组织或最强的竞争对手持续地对本组织的产品、服务、过程等关键的成功因素进行衡量的结构化的过程。
第5章:11-人力资源管理:就是指组织通过预测规划、招聘、教育、培训、考核评价、配置使用、激励等一系列环节,系统地开发人的能力,从而有效地实现组织和个人发展目标的过程。
12-职位分析:对某特定的职位做明确的规定,并确定完成这一职位所需要的知识、技能等资格条件的过程。
第6章:13-过程:是指一级将输入转化为输出的相互关联或相互作用的活动。
14-过程管理:就是通过对组织关键业务过程的设计、控制和改进、识别改进质量和运营绩效的机会,达到高水平的过程绩效,最终达到顾客满意。
15-质量机能展开:也称质量职能展开,是用一系列矩阵把顾客需要转化成产品技术需要、过程控制计划和操作规范的过程方法。
第7章:16-质量改进:是质量管理活动的组成部份,是着重于增强满足质量要求能力的那些质量管理活动。
名词解释质量:一组故有特性满足要求的程度。
产品:过程的结果,包括硬件产品、软件产品、流程型产品和服务四大类型。
过程:一组将输入转化为输出的相互关联或相互作用的活动。
PDCA循环:P表示计划(Plan)、D表示执行(Do)、C表示检查(Check)、A表示处理(Action)。
质量功能展开(Quality Function Deployment):一种立足于在产品开发过程中最大限度地满足顾客需求的系统化、用户驱动式质量保证方法。
问答:质量管理体系(ISO9000)包括:管理职责;资源管理;产品实现;测量、分析和改进。
QFD瀑布式分解模型:老七种工具作用:调查表是为了调查客观事物、产品和工作质量,或为了分层收集数据而设计的图表。
即把产品可能出现的情况及其分类预先列成调查表,则检查产品时只需在相应分类中进行统计。
分层就是把所收集的数据进行合理的分类,把性质相同、在同一生产条件下收集的数据归在一起,把划分的组叫做“层”,通过数据分层把错综复杂的影响质量因素分析清楚。
直方图法是适用于对大量计量值数据进行整理加工,找出其统计规律,即分析数据分布的形态,以便对其总体的分布特征进行推断,对工序或批量产品的质量水平及其均匀程度进行分析的方法。
散布图是通过分析研究两种因素的数据之间的关系,来控制影响产品质量的相关因素的一种有效方法。
排列图是通过找出影响产品质量的主要问题,以便改进关键项目。
因果图是表示质量特性与原因的关系的图。
控制图是判断和预报生产过程中质量状况是否发生波动的一种有效方法。
控制图两类错误:根据控制图的控制界限所作的判断也可能发生错误。
这种可能的错误有两种:第一种错误是将正常判为异常;第二种错误是将异常判为正常。
在生产正常的情况下,点子出界的可能性为3‰。
这数值虽然很小,但这类事件总还不是绝对不能发生的。
这样,在纯粹出于偶然点子出界的场合,我们根据点子出界判断生产过程异常就犯了虚发警报的错误,这种错误就叫做第一种错误。
现代质量管理学名词解释5篇范文第一篇:现代质量管理学名词解释1、质量:一组固有特性满足要求的程度。
2、过程:一组将输入转化为输出的相互关联或相互作用的活动。
3、程序:为进行某项活动或过程所规定的途径4、产品:过程的结果。
5、2、全面质量:不仅指最终的产品,同时包括与产品相关的一切过程的质量,涵盖产品的整个寿命周期。
6、3、全面质量管理:一个组织以质量为中心,以全员参与为基础,目的在于通过让顾客满意和本组织所有成员及社会受益而达到长期成功的管理途径。
7、4、质量监督:为了确保满足规定的要求,对产品、过程或体系的状况进行连续的监视和验证,并对记录进行分析。
8、5、生态质量管理:在经济与社会可持续发展战略的理论框架内,研究既满足消费者的需求,又满足生态环境可持续发展要求的质量管理理论和方法。
9、6、QC小组:开展群众性质量管理活动的一种有效的组织形式。
10、7、产品实现:产品策划、形成直至交付的全部过程,是直接影响产品质量的过程。
8、顾客满意:顾客对其要求已被满足的程度的感受。
顾客忠诚:消费者在消费产品或服务过程中高度满意与愉快的结果,是一种对品牌的共鸣。
11、9、产品质量认证:依据产品标准和相应技术要求,经认证机构确认并通过颁发认证证书和认证标志来证明某一产品符合相应标准和技术要求的活动。
12、质量管理体系认证:根据国际标准化组织颁布ISO9000族质量管理体系国际标准,经过认证机构对企业的质量管理体系进行审核,并以颁发认证证书的形式证明企业的质量管理体系和质量保证能力符合相应要求,授予合格证书并予以注册的全部活动。
第二篇:现代质量管理学读后感我读《现代质量管理学》随笔李怡文商学院工商管理专业学号:101522046指导教师:熊豪讲师摘要:质量是人类社会一个永恒的话题,由质量引发而来的质量管理、全面质量管理、ISO9000等一系列质量方面的话题。
现在世界各国都在抓质量,质量在国与国之间的竞争中占着举足轻重的地位。
一、满足某个群体“要求”的程度,满足的程度越高,就可以说这事物的质量就越高或者是越好,反之,则认为该事物的质量越低或者是差。
产品:即过程的结果.按标准分为:服务,软件,硬件,流程性材料。
. (组织有许多类型的顾客,有些是显在的,有些是潜在的。
顾客可以是外部的,也可以是内部的)(供方可以是外部的,也可以是内部的),工厂的废品,过度的能耗,不能按时交货,不好用的产品等,都是不良的表现形式。
通常也使用“不合格“或者”不符合“两个概念表示”没有满足要求“(1)服务:是为了满足顾客的需要,在供方和顾客之间的界面上的活动以及供方内部活动所产生的结果; (2) 软件:是通过承载媒体表达的信息所组成的知识产品,软件可以表现为根子概念、程序等形式; (3)硬件:具有特定形状的可分离的有形产品,通常由创造的、建造的或者装配的零件、部件和(或者)组件组成; (4)流程材料:通过将原材料转化成某一预定状态所形成的有形产品。
(1)魅力特性.是指如果充足的话会使人产生满足,但不充足也不会使人生产不满的那些特性。
例如,民航客机中向旅客提供酒,就可以看成是魅力特性.(2) 必须特性。
是指即使充分提供也不会使顾客感到特殊的兴奋和满意,但一旦不足却会引起强烈不满的那些质量特性.这种特性是顾客认为理所固然应当具备的特性。
(3)线性特性。
是指那些提供得越充分就越能导致满意,而越不充分就越使人产生不满的那些特性。
商场售货员的服务态度,餐馆菜肴的滋味。
即朱兰关于质量概念的辨析)一种理解是,“质量”意味着能够满足顾客的需要,从而使顾客满意的那些产品特征。
这等于说,“质量”就是具有“好”的产品特性。
按照这种理解,这种高质量的目的旨在实现更高的顾客满意,从而以此来实现收益的增加,但提供更多或者更好的质量特征往往要求增加投资,从而导致成本的增加。
另一种理解是, “质量”意味味着免于不良,亦即没有那些需要返工或者会导致现场失效、顾客不满、顾客投诉等的差错。
1.产品:即过程的结果。
产品可以是有形的,也可以使无形的,还可以是两者的组合2.顾客:是接受产品的组织或个人。
3.不良:指损害顾客产品适用性的任何缺陷或差错4.顾客满意:指顾客对其要求已被满足的程度的感受5.顾客不满:指顾客因产品的不良而产生烦恼,抱怨,投诉的这样一种状态6.魅力特性:指如果充足的话会使人产生满足,但不充足也不会使人产生不满的哪些特性7.必须特性:指即使充分提供也不会使顾客感到特别的兴奋和满意,但一旦不足也会引起强烈不满的那些质量特性。
8.线性特征:指那些提供得越充分就能越导致满意,而越不充足就越使人产生不满的那些特征9.管理:指一定组织中管理者,通过实施计划,组织领导和控制来协调他人的活动,带领人们实现组织目标的过程10.质量管理:就是为了实现组织的质量目标而进行的计划,组织,领导与控制的活动。
11.质量计划:指在明确组织的质量方针和质量目标,并对实现这些目标所必须的各种行动进行规划和部署的过程12.质量控制:也就是实现质量目标,落实质量措施的过程13.全面质量管理:是现代质量管理发展的最高境界。
ISO8402:1994将TQM定义为一个组织以质量为中心,以全员参与为基础,目的在于通过顾客满意和本组织所有成员及社会收益而达到长期成功的管理途径14.质量成本:指为确保和保证满意的质量而导致的费用以及没有获得满意的质量而导致的有形和无形的损失15.日本的戴明奖:1951年,为纪念戴明对日本的友谊和贡献,日本科学技术联盟提议设立了戴明奖,以促进日本质量管理的发展16.全员参与:企业的管理当局必须通过营造适当的环境来激发人们的热情和主动精神,使人们懂得并愿意高效的工作,从而极大的促进组织的彻底转变,使人力资源发生聚变和裂变,从而释放出巨大的能量17.领导作用:就是要在组织中形成一种上下同欲的状态,创造一个让员工为实现组织目标充分发挥作用的积极的内部环境18.内部顾客:用来指组织边界之内,某个过程中的个人或团体19.顾客需要:指顾客在生理和心理方面对于生产和福祉的基本要求和欲望20.顾客满意度指数:为了定量的衡量顾客满意的水平,人们运用计量模型和抽样统计方法,通过评价顾客对于一组项目因子或评价指标的感知和体验,得到一个总计划的或回归性的数量化指标来综合反映顾客对某个对象的满意水平21.顾客忠诚:指顾客对于某种品牌的产品或某个企业做出长期购买的贡献22.顾客关系管理(客户关系管理):是企业为了获得顾客满意,留住顾客,挖掘潜在顾客,实现顾客忠诚并最终获得顾客长期价值而致力一顾客建立长期良好关系的活动和管理举措23.组织使命:即组织的宗旨,目的,反映了一个组织之所以存在的理由或价值24.战略计划活动:是一个系统化的过程,组织借助于这一过程来确立质量方面的长期目标,并将这些目标与财务,人力资源,市场营销以及研发方面的目标一道平等的基础上整合到一个综合经营计划当中25.质量方针:是由组织的最高管理者正式发布的该组织总的质量宗旨和方向。
26.经营审核:为确保目标的实现,最高层对管理体系进行定期或不定期的审核,以确保体系健全且运作正常并能够实现预期的结果27.标高分析:是对照公认的领先组织或最强的竞争对手持续的对本组织的产品,服务,过程等关键的成功因素进行衡量的结构化过程28.人力资源管理:指组织通过预测规划,招聘,教育培训,考核评价,配置实用,激励等一系列环节,系统的开发人的能力,从而有效的实现组织和个人发展目标的过程29.职位分析:是对某特定的职位作出明确的规定,并确定完成这一职位所需要的知识,技能等资格条件的过程。
职位分析的主要成果是写出职位描述或职位说明书30.培训需求分析:指在规划与设计每项培训活动之前,由培训部门,主管人员,工作人员等采取各种方法与技术,对各种组织及其成员的目标,知识,技能等方面进行系统的鉴定与分析,以确定是否需要培训及培训内容的一种活动或过程31.职业管理:包含两个含义:①对员工个人而言,为了在工作中得到成长,发展和满意,他们不断的追求理想的职业,设计自己的职业目标和职业计划②对企业而言,为了不断增强员工的满意度,应对员工制定的个人职业计划予以重视和鼓励,并结合组织的需求和发展,给予员工多方面的咨询和指导,创造条件帮助员工实现目标32.需要层次理论:是由美国心理学家马斯洛在1943年提出来的。
这种理论把人的需要分为五个层次,并由低到高形成阶梯33.双因素理论:是由美国心理学家赫兹伯格在1966年提出的,它把企业中影响员工工作积极性的因素,按其性质划分为两类:①是起调动积极性作用的“激励因素”②是只能消除或减少不满情绪的保健因素34.团队:指组织内的一群人,其成员相互依存,在心理上彼此意识到对方,在行为上相互作用,为达到某种目标而结合起来35.职业生涯:指一个人一生中整个活动的全部经历过程及与之相关的态度和行为,包括它从事什么职业,在什么地区或工作单位,担负什么工作职务,职位和工作岗位的发展道路36.过程:指一组将输入转化为输出的相互关联或相互作用的活动37.过程管理:就是通过对组织关键业务过程的设计,控制和改进,识别改进质量和运营绩效的机会,达到高水平的过程绩效最终达到顾客满意38.系统管理:就是要运用系统的观点和方法,把组织各部门和各项工作作为一个整体进行管理,确保组织各项活动协调一致,通过共同努力实现组织目标,并不断实现组织的绩效改进39.设计评审:指为了评价设计满足质量要求的能力,识别问题,从而对设计所做的综合的,系统的并形成文件的检查40.质量机能展开:又称质量职能展开,是用一系列矩阵把顾客需要转换成产品技术需要,过程控制计划和操作规范的过程方法41.质量改进:是质量管理活动的组成部分,是着重于增强满足质量要求能力的那些质量管理活动42.六西格玛管理:是一种持续改进产品和服务质量的方法,内容包括加快产品开发,大幅度提高产品质量以及通过调整生产过程来降低成本等,希望以此来提升企业的竞争力43.戴明环:是影响最为广泛的质量改进工具之一,它最初是由统计质量控制的先驱者休哈特博士提出。
这一循环包括四个阶段,即计划,实施,学习和行动44.测量:是对产品,服务,过程以及其他业务活动等的特性与结果的量化,通常用测量指标表示测量活动所产生的数量信息45.供应商关系的计划:指有关识别顾客需要,分析和制定满足这些需要的供应策略方面的活动46.供应商关系管理:指在采购活动中为实现供给方合作共赢所进行的计划,控制和改进等活动过程47.计量数据:凡是可以连续取值的,或者说可以用测量工具具体测量出小数点以下数值的这类数据,就叫计量数据48.技术数据:凡是不能连续取值的,或者说即使使用测量工工具也得不到小数点以下的数据,而只能得到自然数的这类数据,就叫做计数数据49.总体:指在某一次统计分析中研究对象的全体,有时又叫“母体”50.样本:它是从总体中随机抽取出来并且要对它进行详细研究分析的一部分个体51.变异:指在过程运行中,任何与目标或规范要求不一致的变化,有时也称为波动52.描述性统计:有效地收集,组织和描述数据的统计方法53.统计推断:它是一个过程,它根据从总体中抽取的数据,获得关于总体位置特征的结论54.参数估计:即根据从总体中抽取的样本总体分布包含的未知参数的方法55.假设检验:是一种基本的统计推断形式,又称统计假设检验,是数理统计学的一个重要分支。
假设是指关于总体分布的一项命题。
假设是否正确,要用从总体中抽出的样本进行检验,与此有关的理论和方法,便构成假设检验的内容56.回归分析:是研究一个或多个随机变量Y1,Y2。
,Yi与另一些变量X1,X2。
,Xk之间的关系的统计方法,又称多重回归分析57.随机抽样:即从总体中随机抽取一定数目的个体单位作为样本进行观察,使每个个体单位都有一定的概率被选入样本,从而使根据样本所作出的结论对总体具有充分的代表性58.简单随机抽样:它是最基本的一种概率抽样,即指从提中每一个个体被抽到的机会是相同的59.分层随机抽样:也称为分类随机抽样,即先将总体按某些重要的标志分成互不交叉重叠的若干层,然后再各层中采用简单随机抽样或其他抽样方式抽取若干个样本单体,由各层的样本单体组成一个样本60.等距随机抽样:也称为系统随机抽样或机械随机抽样,即将总体单位按某一标志排序,然后按一定间隔来随机抽取样本单位61.整群随机抽样:也称集团随机抽样,即在总体中,不抽取个别样本,而是随机抽取整群的产品62.抽样检验:指按照一定的方案,从一产品中随机抽取样本进行检验,根据样本的检验结果判断该批产品是否合格,并由此判定该批产品是接受还是拒收的检查验收方法63.抽样特性曲线:指当一个抽样检验方案确定后,产品批的接受概率L与产品批的实际质量水平间的关系曲线64.过程能力:指一个过程处于稳定状态时,也就是当操作者,机器,设备,原材料,方法和环境等因素处于标准条件下,过程所具有的加工精度和加工能力65.调查表:又称检查表,是用来系统的收集资料和积累数据,确认事实,并对数据进行粗略整理和分析的统计图表66.分层法:又叫分类法,分组法。
它是按照一定的标志,把搜集到的大量有关某一特定主题的统计数据,意见等加以归类,整理和汇总的一种方法67.因果图:它是表示质量特性波动与其潜在原因关系,即表达和分析因果关系的一种图,运用因果图有利于找到问题的症结所在,然后对症下药,解决质量问题68.排列图:又称帕累托图,它是将质量改进项目从最重要到最次要进行排队的一种简单的图示技术69.直方图:是频数直方图的简称,一般用于加工阶段,它是把实际加工过程中测试得出的数据按一定的组距加以分组归类作出直方图,然后与设计规格的公差范围对比,判断生产过程是否稳定70.散布图:它是研究两个变量之间相互关系的图示方法,是一种简单的回归分析技术71.流程图:就是用一些简单,容易识别的标示符号表示一个过程的步骤的图示技术72.关系图:是用箭头线表示事物之间因果关系的一种连线图,也称为关联图73.KJ法:也成为亲和图法,有日本的川喜田郎开发出的一种创造性问题解决法,KJ取自其姓氏的字头74.树图:也称为系统图,是一种通过对目的和手段进行系统的展开,以寻求解决问题,实现目的的最佳手段和措施的分析方法75.矩阵图:是一矩阵的形式,展示相关事项中各个子要素之间相互关系,寻求解决问题着眼点的图形发展结构76.过程决策程序图:是针对那些可以预测发展结果的问题,确定能够取得期望结果的途径的方法77.矢线图:是基于时间,拟定日程计划和实施进度管理的网络图。
它是计划评审技术与关键路径法在质量管理中的应用78.可靠性:所谓可靠性是指元件,产品或系统在特定的运行条件下,在规定的时间内,发挥其预定功能的能力或概率79.维修性:就是在特定的条件下和规定的时间内,系统或产品按照规定的程序和方法进行维修可以保持或恢复到其规定状态的能力80.预防性维修:指通过对正常产品或系统的监视,检查,检测,发现失效征兆,防止失效发生,使其保持在规定的状态下进行的活动81.纠正性维修:指产品或系统发生失效后,使其恢复到规定状态所进行的活动82.可用性:指设备不因为失效而停机的可能性或概率83.失效率曲线:通常称为产品寿命特性曲线,它与累计失效曲线相对应,是对累计失效曲线描点形成的84.故障模式及影响分析:在产品设计过程中,通过对产品各个组成单元潜在的各种故障模式及其对产品功能的影响进行分析,提出可能采取的纠正预防措施,以提高产品固有可靠性的一种方法85.标准化:就是为了在一定范围内获得最佳秩序,对实际的或潜在的问题制定共同的和重复使用的规则的活动。