注塑产品作业指导书范例
- 格式:xls
- 大小:1.30 MB
- 文档页数:2
一、注塑生产作业指导书1、注塑机型及参数注塑机型:XXX-XX型最大注射量:XXg最大注射压力:XXMPa最大模具尺寸:XXmm×XXmm 最大模具厚度:XXmm2、模具特性模具特性:(1)模具设计要求:模具的设计要求要求合理,结构紧凑,模具热流道设计合理,模具表面处理良好;(2)模具尺寸要求:模具尺寸必须严格按照设计图纸要求,公差范围在±0.2mm;(3)模具表面要求:模具表面要求光洁,无毛刺,无损伤,无腐蚀;(4)模具热流道要求:模具热流道的通孔要求规整,温度均匀,温度调节精度要求在±2℃;(5)模具材料要求:模具材料要求使用铝合金、钢材或铸铁等材料,其强度要求高,耐磨性好;(6)模具耐磨性要求:模具耐磨性要求高,模具材料要求有良好的耐磨性,以保证模具使用寿命。
3、注塑工艺要求(1)注塑机参数设置:注塑机参数设置要求要按照机型手册的要求,根据不同的产品,调整机器参数,以达到良好的注塑效果;(2)塑料原料要求:塑料原料要求使用新鲜的原料,并且经过按照规定的温度和时间烘烤,以达到良好的注塑效果;(3)注塑工艺调整:根据不同的产品,调整注塑机的注射速度、填充速度、模具温度等参数,以达到良好的注塑效果;(4)模具温度调节:模具温度调节要求要按照规定的温度和时间,调节模具温度,以达到良好的注塑效果;(5)注塑机清洗:定期对注塑机进行清洗,以保证注塑机的正常运行;(6)模具检查:定期检查模具,以保证模具的正常使用;(7)产品检查:按照质量检查标准检查产品,以保证产品质量。
4、安全操作要求(1)操作人员必须接受专业的注塑操作培训,并熟悉注塑机的操作规程;(2)操作人员必须穿戴劳动防护用品,如安全帽、安全鞋、劳保服等;(3)操作人员必须严格遵守操作规程,不得擅自更改机器参数;(4)操作人员必须严格按照操作规程进行操作,不得擅自操作;(5)操作人员必须熟悉机器的安全设备,并熟悉应急处理方法;(6)操作人员必须定期检查机器,以确保机器的正常运行;(7)操作人员必须遵守安全操作规则,不得在机器上吸烟、玩弄火源等。
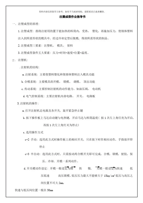
注塑成型作业指导书一.注塑成型的原理:1。
注塑成型:指將注射用的置於能加熱的料筒內,受熱、塑化,再施加壓力,使熔體塑料注入到所需形狀的模具中,經過冷卻定型後脫模,得到所需形狀的制品.2。
注塑成型三要素:注塑機、模具、原料3。
注塑成型条件五大要素:压力-时间-速度-位置—温度.二.注塑機:1。
注塑機的種類:a。
按塑化方式分柱塞式和螺桿式b。
按傳動方式分液壓式、機械式、液壓機械式c.按外型分臥式、立式、角式目前我們公司使用的注射機為臥式、螺桿塑化、液壓傳動式注射機.2。
注射機的結構:a.注射系統:主要使塑料塑化和使熔體塑料注入模具功能b。
合模系統:主要模具的開模、鎖模、調模、頂出功能c.傳動系統:主要控制注射機的動作能力。
如油壓閥、電動機d。
電氣控制系統:主要注射機內部電路、開關、電路板3。
注射機的操作:a。
打開注射機總電源及各開關,旋開緊急停止鍵b.按下操作板上馬達啟動鍵與電熱鍵,開啟馬達與料筒溫度(按1次左上角燈亮為開啟,再按1次左上角燈滅為停止)c.選用操作方式c—1點動:上下模時使用,又稱調模使用c-2手動:選用此方式時操作板上的相應開關,隻在按下時作相應動作,手指放開即停止c—3半自動:選用此方式時,隻需開關安全門一次,機器即做關模射出儲料(冷卻)開模頂出頂退,循環動作,再開安全門一次,再做一次循環c—4。
全自動:選用此方式操作,關上安全門後,機器重復關模頂出頂退(制品取出確認)關模至打開安全門或選用其它方式操作,生产有斜顶/滑块模具禁止使用。
d。
開關模動作設定:開模一般設定為慢快慢,關模一般設定為快速低壓低速高壓鎖模.低壓壓力最大不可以大於15kg/cm²低壓與高壓之間位置不可大2mm,快速與低壓間位置一般在50mme。
成型溫度設定:根據各種原料成型所需溫度設定,在改变设定温度时一次不可超过5°,加料段温度比熔融段温度最少要低10°,待機器上顯示實際溫度達到設定溫度時,在改变设定温度时一次不可超过5°再過二十分鐘才可進行熔胶,射出射退動作.f.射出/保壓的設定:射出設定分多段和一段,根據制品品質所需設定,能使用高速盡量使用高速,射滿成型制品95%左右即轉換保壓。
注塑作业指导书标题:注塑作业指导书引言概述:注塑作为一种常见的塑料加工工艺,广泛应用于各个行业中。
为了确保注塑作业的安全和高效进行,制定一份注塑作业指导书是非常必要的。
本文将从设备准备、操作流程、安全注意事项、常见问题及解决方案、作业结束后的清洁工作等五个方面详细介绍注塑作业指导书的内容。
一、设备准备1.1 确保注塑机和模具处于正常工作状态,检查各部件是否完好。
1.2 准备好所需的原料和辅助材料,确保质量符合要求。
1.3 检查注塑机的温度控制系统和压力控制系统,调整至合适的工作状态。
二、操作流程2.1 启动注塑机,进行预热和调试,确保温度和压力稳定。
2.2 将原料加入注塑机的料斗中,并按照设定参数进行注塑作业。
2.3 监控注塑过程,及时调整参数,确保产品质量符合要求。
三、安全注意事项3.1 操作人员必须穿戴好防护装备,避免意外伤害。
3.2 禁止在注塑机运行时进行维修和清洁操作,以免发生事故。
3.3 在注塑作业过程中,严禁将手指或其他物体伸入注塑机内部。
四、常见问题及解决方案4.1 出现产品短料或变形时,应检查模具和注塑机参数是否设置正确。
4.2 出现料斗堵塞或原料不均匀时,应停机清理料斗并重新加料。
4.3 出现气泡或热裂时,应检查原料是否受潮或温度过高,调整参数并更换原料。
五、作业结束后的清洁工作5.1 关闭注塑机,清理注塑机内部的残留物和废料。
5.2 清洁模具和注塑机外部,保持设备的整洁。
5.3 对注塑机进行日常维护,定期检查各部件的工作状态,确保设备长期稳定运行。
结论:注塑作业指导书是注塑作业过程中的重要参考依据,只有严格按照指导书的要求进行操作,才能确保注塑作业的安全和高效进行。
希望本文所述内容能够帮助读者更好地理解注塑作业指导书的重要性,并在实际操作中加以应用。
注塑机作业指导书模板(一)开机前准备1. 检查注塑机的外观•咱得瞅瞅注塑机的外面有没有啥损坏的地方呀,就像看自己心爱的小玩具一样,要仔仔细细的。
看看那些个部件有没有松动或者变形的情况。
2. 查看电源连接•电源可是注塑机的“粮食”呢。
要确保电源线插得稳稳当当的,插头没有生锈或者接触不良的现象。
这就好比我们吃饭要保证餐具干净卫生一样重要。
3. 检查液压油和润滑油•液压油和润滑油就像是注塑机的“护肤品”,少了它们可不行。
看看油位是不是在正常的范围里,如果不够了就得赶紧补上。
可不能让注塑机“干巴巴”地工作呀。
4. 模具安装准备•在安装模具之前呢,要把模具清理干净,不能有杂物或者灰尘。
就像我们睡觉要把床铺整理干净一样,这样注塑机工作起来才舒服嘛。
(二)模具安装1. 模具吊装•用合适的吊装工具把模具吊起来,这个时候要小心哦,就像捧着一个易碎的花瓶一样。
要确保模具平稳地移动到注塑机的安装位置。
2. 模具定位•把模具放到注塑机里,要按照规定的位置进行定位。
这就像我们拼图一样,每一块都要放在正确的地方,不然注塑出来的东西可就不对啦。
3. 模具固定•用螺丝等工具把模具牢牢地固定在注塑机上,一定要拧紧哦,不然在工作的时候模具晃动可就麻烦大了。
(三)开机操作1. 接通电源•按下电源开关,就像打开一扇通往奇妙世界的大门一样。
这时候注塑机就开始通电啦。
2. 启动加热系统•加热系统可是让塑料熔化的关键呢。
根据塑料的类型设置合适的温度,就像我们炒菜要根据食材设置合适的火候一样。
3. 启动液压系统•液压系统启动后,注塑机就有力量开始工作啦。
要检查液压系统的压力是不是正常的。
(四)注塑操作1. 塑料加料•把塑料原料加入料筒里,要注意原料的质量和数量。
就像我们做饭要控制食材的量一样,原料太多或者太少都不行。
2. 设定注塑参数•根据产品的要求设定注塑的压力、速度、时间等参数。
这就像是给注塑机下命令一样,告诉它要怎么做才能做出我们想要的产品。
注塑作业指导书
一、概述
注塑是一种常见的塑料成型方法,通过将熔化的塑料通过模具注入,再经过冷却固化,最终得到所需的塑料制品。
为了确保注塑作业的顺利进行,避免不必要的事故和质量问题,本指导书将详细介绍注塑作业的操作流程、安全注意事项和常见的问题解决方法。
二、注塑作业操作流程
1. 准备工作
在进行注塑作业前,需要做一些准备工作:
- 检查注塑机的工作情况,确保其正常运行;
- 检查模具的状态,包括模具的损坏情况、残留物等;
- 准备好要使用的塑料颗粒,并将其放入注塑机的料斗中。
2. 设置注塑机参数
根据所需的塑料制品,需要设置合适的注塑机参数,包括注射速度、射胶压力、射胶时间等。
这些参数的设置直接影响到最终产品的质量,因此需要根据实际情况进行调整。
3. 开始注塑作业
注塑作业的操作步骤如下:
- 打开注塑机的开关,启动机器;
- 等待注塑机升温至设定的工作温度;
- 将模具放置于注塑机的卡槽中,并确保模具的位置正确;
- 设定好注塑机的注射速度和射胶压力;
- 按下注塑机的启动按钮,开始注塑作业;
- 等待注射完成后,注塑机会自动回收模具;
- 检查注塑制品的质量,如有问题则需要调整注塑机参数并重新注塑。
4. 维护和清洁
注塑作业完成后,需要对注塑机和模具进行维护和清洁工作:。
注塑作业指导书一、背景介绍注塑作业是一种常见的塑料加工方法,通过将熔化的塑料注入模具中,使其冷却固化成型。
为了确保注塑作业的质量和效率,需要编写一份详细的注塑作业指导书,以便操作人员参考和遵循。
二、注塑作业流程1. 准备工作a. 检查注塑机的运行状态,确保设备正常工作。
b. 检查模具的完整性和清洁度,确保无损坏和杂质。
c. 准备所需的塑料原料,确保质量和数量充足。
2. 设定注塑机参数a. 根据注塑产品的要求,设定注塑机的温度、压力和速度等参数。
b. 确保注塑机的参数设定符合产品的质量要求和工艺要求。
3. 开始注塑作业a. 将塑料原料放入注塑机的料斗中,并确保原料的均匀供给。
b. 启动注塑机,使其加热和熔化塑料原料。
c. 确保注塑机的注射装置和模具的开合装置正常运行。
d. 控制注塑机的注射速度和压力,使塑料原料充分填充模具腔体。
e. 注塑过程中,及时检查注塑机和模具的运行状态,确保无异常情况发生。
4. 冷却和固化a. 注塑完成后,等待一定时间,使注塑产品充分冷却和固化。
b. 确保注塑产品的冷却时间符合产品的要求,避免因冷却不彻底而导致产品变形或者缺陷。
5. 取出和检验产品a. 打开模具,小心取出注塑产品,避免损坏。
b. 对注塑产品进行外观检查和尺寸测量,确保产品符合质量要求。
c. 如发现产品存在缺陷或者不合格,及时调整注塑机参数或者更换模具,重新进行注塑作业。
6. 清理和维护a. 注塑作业完成后,及时清理注塑机和模具,避免塑料残留和污染。
b. 定期对注塑机进行维护和保养,确保设备的正常运行和寿命。
三、安全注意事项1. 操作人员应穿戴好安全防护装备,如手套、护目镜等。
2. 在操作过程中,严禁将手部或者其他身体部位挨近注塑机的动作部件。
3. 在清理和维护注塑机时,必须先切断电源,并等待机器彻底住手运行后再进行操作。
4. 如发现注塑机或者模具存在故障或者异常情况,应即将住手作业,并通知维修人员进行检修。
注塑生产作业指导书(附页一)1.适用范围适用于注塑部作业员开机2.要求注塑出的胶件符合机位样板3.方法开机前必须熟悉注塑胶件的加工方法、品质标准、包装要求及注意事项:1)作业要求应按如下步骤:开模时打开安全门→取出胶件→检查模腔内有无胶件及水口→关安全门→加工披锋或水口→检查产品质量→包装入箱2)每次取出产品时需仔细检查胶件是否有以下明显缺陷:走胶不齐、明显缩水、混色、黑点、披锋、顶白、断柱及拖花等。
3)半自动操作时,较大胶件在台面上至少摆放四模以上,冷却后才能加工/包装。
4)加工产品时,要轻拿轻放,并将产品外面朝上摆放在工作台上。
5)正确对待品检人员提出的品质要求,胶件质量以机位样板为准。
6)根据“生产通知单”(机位看板)上的包装要求,对产品进行包装入箱摆放。
7)机位水口、废品要用红色水口箱装,不同原料或不同颜色的水口要分开装入不同的水口箱。
8)注塑生产过程中,机位操作工不得擅自改变注塑工艺参数。
9)使用工装夹具时,要按顺序摆放胶件,不得随意调整夹具的使用状态。
4.注意事项1)注塑过程中,不能手持披锋刀、水口剪等金属物去拿模腔内的产品。
2)每10模要仔细全面地看货一次,检查胶件孔位、柱位及外观是否同样板相同,发现问题应立即停机,通知现场巡机技术员或管理人员处理。
(没摸外观都进行确认和处理)3)注塑过程中出现以下情况要按急停钮停机处理,并上报巡机管理人员:★火险★水管或油管爆裂★压模★停电★胶件粘模、水口堵塞、断针等机器、模具出现异常情况4)取粘模产品、清理模具内的异物时,应将操作状态钮打到手动并要关掉电源,确保安全。
5)若有人检修模具/机器时,严禁任何人启动电源,按动机器上的任何按钮。
B.注塑机操作指引(附页二)1.适用范围适用于注塑机操作。
控制电源加油泵马达电源。
低压手动→调整模厚调整锁模力/合模位置、压力、速度→调整顶针/次数→调整机械保护杆位置→用纸片或3.注意事项1)开啤前应先洗好炮筒,再清理干燥器(料斗),放入磁力架、分流筛,根据不同原料设定烘料温度,并打开“加热”和“通风”开关,预先对原料干燥。
注塑部产品加工作业指导书
1.注塑工须依产品检验标准检验产品。
产品不可存在如下缺陷:1)产品表面不可有油污,顶针处无明显油污,否则用酒精檫拭干净
2)产品不可存有异色,色差。
3)产品不允许缺胶多胶,产品需严格比照首件样品进行生产。
4)胶口需剪平或用刀子修平,不可高于产品表面,内部件不可影响装配。
5)溶接线过于明显。
6)产品因排气不良导致发白或烧焦。
7)产品局部缩水严重
2. 注塑工加工产品时需按规定佩戴指套或劳保用品,以避免损伤或划伤产品。
3. 注塑工需对产品进行全检,连续5模出现同一缺陷时,需立即停机,并向领班报告。
4. 加工后产品须严格区分良品和不良品,不良品放入红色不良品筐中并记录不良原因及数量。
5. 产品包装需依客户指定包装规范进行包装产品,认真核对数量及封箱标签,做到字迹清楚,无错装漏装现象。
6. 物品摆放需整齐规范,并随时清理料屑及杂物,垃圾需分类倾倒,禁止将洒落原料及产品丢进垃圾桶。
7. 禁止将未完成返工或待检产品直接入库。
8. 产品加工过程需遵循注塑部安全生产规定,不可违规操作,做到不伤害自己,不伤害他人,不被他人伤害。
图示1:
图示2:
序号检查频率
2颜色2H 3结构2H 4
组装
4H
工具前模60℃220℃235℃230℃225℃200℃辅料
后模
机水
±20℃
±20℃
±20℃
±20℃
±20℃
料花等明显不良现象
与客签板无明显偏差1.包装不可刮伤产品表面5 3.包装材料不可有油,脏污、水等
核对生产排工单目视外观
无影响功能或装不进
客板
客板/首检板
2.标签需写清楚产品名称、物料编码、数量、材质、色粉号、排工单
无缺胶、缩水、夹水线明显
温度判定标准
第三段
第四段
第五段
1无粘模、断柱、堵孔与面板组装配合良好目视目视编写:陈保胜审核:谭爱明
产品名称:540底
xxx电子有限公司
模温
白剪、批锋刀大胶袋、小胶袋
检查项目
第一段
第二段
5.不能有批锋丝和锯齿状产品流入下道工序
4.将加工OK的产品进行包装:用透明小胶袋包装,1包5PCS 一层25包 1框两层 1框250PCS 随时
检验标准:
1.模具打开后将产品从模腔内取出作业步骤:
试装
目视
包装检验方法
3.用白剪剪掉水口,批锋刀削掉批锋
2.检查外观
试装机
注塑成形加工作业指导书
版本:A 日期:2017/6/12物料编码:746UXRX230-01-D0文件编号:
模具編號:C-XRX230-02
底
2H
水口剪掉。
注塑作业指导书一、任务描述本文档旨在提供注塑作业的详细指导,包括注塑工艺流程、设备操作要点、质量控制要求等内容。
二、注塑工艺流程1. 原料准备a. 根据产品要求,选择合适的塑料原料,并进行粉碎处理。
b. 按照配方比例准确称量原料,确保配料准确。
2. 模具准备a. 根据产品要求,选择适当的模具,并进行清洁和润滑处理。
b. 定期检查模具的磨损情况,如有损坏或者磨损严重的部份及时更换。
3. 设备操作a. 启动注塑机,并调整温度、压力等参数到合适的范围。
b. 将原料加入注塑机的料斗中,并确保原料充分熔化。
c. 通过注塑机的螺杆运动,将熔化的塑料注入模具中。
d. 注塑过程中,注意控制注塑时间和压力,确保产品质量。
4. 注塑后处理a. 从模具中取出注塑件,注意避免损坏产品。
b. 进行修边、打磨等处理,确保产品外观光滑。
c. 进行产品的质量检查,包括尺寸、外观、物理性能等指标。
三、设备操作要点1. 注塑机操作a. 确保注塑机的电源温和源正常供应,避免因供应不足而影响生产。
b. 注塑机的温度、压力等参数需要根据产品要求进行调整,并定期检查和校准。
2. 模具操作a. 在使用模具之前,先进行清洁和润滑处理,确保模具表面光滑。
b. 模具安装时,要注意对位准确,避免模具错位或者损坏。
c. 模具使用过程中,定期进行维护和保养,包括清洁、润滑和更换磨损部件。
3. 原料处理a. 选择合适的塑料原料,根据产品要求进行配料。
b. 原料在加入注塑机前,需要进行粉碎处理,确保原料均匀细致。
四、质量控制要求1. 尺寸控制a. 对注塑件的尺寸进行测量,并与产品图纸进行比对,确保尺寸符合要求。
b. 如发现尺寸偏差过大,需要及时调整注塑机的参数或者检查模具是否损坏。
2. 外观质量a. 对注塑件的表面进行检查,确保无明显的瑕疵、气泡、划痕等缺陷。
b. 如发现外观质量不符合要求,需要检查注塑机的操作是否正确或者模具是否损坏。
3. 物理性能a. 针对特定产品,进行物理性能测试,如拉伸强度、冲击强度等。
注塑生产作业指导书一、引言注塑是一种常用的塑料加工方法,广泛应用于各个行业。
为了提高产品质量和生产效率,确保操作人员的安全,本指导书旨在为注塑生产提供详细的操作指南。
二、作业环境要求1.生产车间应保持干燥、通风良好,并装有有效的废气排放系统。
2.工作区域应保持整洁,杂物要进行分类堆放,并定期清除。
3.工作区域应具备足够的照明和安全出口。
三、操作流程1.准备工作:a.工作台清洁:开始工作前,清洁工作台确保无杂物和污垢。
b.准备模具:根据产品要求选择合适的模具,并进行检查和清洗。
c.准备原料:选择合适的塑料原料,并进行干燥处理。
d.开启设备:开启注塑机,确保其正常工作。
2.调试机器:a.设定注塑参数:根据产品要求和模具类型,设置合适的注塑参数,如注塑温度、保压时间等。
b.试模操作:进行试模操作,根据试模结果调整参数直到达到预期的产品质量。
3.操作步骤:a.将模具安装到注塑机上,并确保其稳定。
b.将合适的塑料原料放入料斗中,并开启注塑机的加料装置。
c.调整注塑机的注射速度和压力,以确保塑料原料充分熔化并能够填充模具腔内。
d.进行注塑:通过操作控制器,启动注塑机的注射动作,将熔融的塑料原料注入模具中。
e.保压:保持一定的注塑压力,使塑料原料充分填充模具,并保持一定的时间以确保产品质量。
f.松开模具:待注塑时间达到后,松开模具并将成型的产品取出。
4.善后工作:a.关机:关闭注塑机,并断开电源。
b.清洁:清除机器和工作台上的残余原料和污垢。
c.保养:定期对注塑机进行保养和维护,包括清洁和润滑。
四、操作注意事项1.注意安全:操作人员应穿戴好防护设备,如手套、眼镜和防护面罩,避免发生意外事故。
2.遵守操作规程:严格按照操作规程进行操作,不得随意调整参数或操作设备。
3.材料选择:选择合适的塑料原料,并进行相应的处理,以确保产品质量。
4.模具维护:定期清洗和维护模具,保持其干净和完好。
5.实时监控:在注塑过程中,及时监控设备和产品的状态,发现问题及时处理。
注塑作业指导书一、指导概述注塑作业是一项重要的生产过程,它广泛应用于制造各种塑料制品。
本作业指导书旨在提供有关注塑作业的基本知识和操作指导,以确保操作者的安全,并保证产品质量。
请在进行注塑作业前,仔细阅读并熟悉本指导书的内容。
二、操作准备1. 确保设备正常运行,并进行必要的维护和保养。
2. 检查注塑机的温度设定,确保温度合适并稳定。
3. 准备所需的原料,并确保其质量符合要求。
4. 检查模具和注塑机的匹配性,确认模具选择正确。
三、安全注意事项1. 在操作时,必须戴上防护手套、护目镜和口罩,以防止受伤或吸入有害气体。
2. 注意机械设备运行状态,禁止将手指或其他物品伸入运行中的注塑机内部。
3. 注塑机和模具应固定好,以免发生意外事故。
4. 严禁将有毒、易燃或有害物质放置在生产区域附近。
四、操作步骤1. 打开注塑机的电源,并将模具安装到注塑机上。
2. 检查注塑机的温度,根据所需产品选择合适的温度设定。
3. 将原料装入注塑机的进料口,并根据产品要求确定适当的注塑机压力和速度。
4. 启动注塑机,并进行预热一段时间以确保温度稳定。
5. 注塑机预热完成后,确认模具关闭,并将模具固定好。
6. 按下注塑机的注射按钮,使熔融的塑料进入模具中。
7. 等待一定时间,直到注射过程完成。
8. 打开模具,并取出注塑好的产品。
9. 进行产品质量检验,确保产品达到要求。
10. 关闭注塑机的电源,并进行设备的清洁和维护。
五、常见问题解决1. 注塑机温度不稳定:检查加热器和温度控制装置是否正常工作,必要时更换损坏的部件。
2. 产品质量不良:检查模具的设计和制造是否合理,调整注塑机的压力和速度,确保原料品质良好。
3. 模具堵塞:清洁模具中的残留物,确保模具通道畅通。
4. 注塑机运行异常:立即切断电源,并联系维修人员进行维修。
六、总结本作业指导书提供了注塑作业的基本知识和操作指南。
在进行注塑作业前,请操作者仔细阅读本指导书,并确保操作符合安全要求。
注塑作业指导书引言概述:注塑作业是一种常见的塑料加工方法,通过将熔化的塑料注入模具中形成所需的产品。
为了确保注塑作业的顺利进行,需要遵循一定的操作规范和注意事项。
本文将详细介绍注塑作业的五个关键部分,包括模具准备、原料准备、注塑机操作、注塑过程控制和产品质量检验。
一、模具准备1.1 检查模具:在开始注塑作业之前,首先要检查模具的完整性和可用性。
检查模具是否有损坏、磨损或变形等问题,确保模具能够正常使用。
1.2 清洁模具:使用专用的模具清洁剂清洁模具表面,去除油污和灰尘等杂质。
确保模具表面干净,以免影响产品的质量和外观。
1.3 上模具脱模剂:在注塑作业之前,需要在模具表面涂抹一层脱模剂,以便产品易于脱模。
选择适合的脱模剂,并确保均匀涂抹在模具表面。
二、原料准备2.1 选择合适的原料:根据产品的要求和特性,选择适合的塑料原料。
了解不同塑料材料的特性和加工要求,确保选择的原料能够满足产品的需求。
2.2 熔化原料:将原料切割成适当的大小,然后放入注塑机的料斗中。
根据原料的种类和特性,设置合适的熔化温度和熔化时间,确保原料完全熔化。
2.3 混合原料:如果需要使用多种原料进行混合,需要按照一定的配比将原料混合均匀。
可以使用专用的搅拌机或混合机进行混合,确保原料的均匀性。
三、注塑机操作3.1 打开注塑机:按照注塑机的操作手册,正确打开注塑机的开关,并进行相应的预热和调试工作。
确保注塑机处于正常工作状态。
3.2 设置注塑参数:根据产品的要求,设置合适的注塑参数,包括注射速度、注射压力、保压时间等。
根据不同的产品和原料,调整注塑参数以获得最佳的注塑效果。
3.3 进行注塑操作:将熔化好的塑料原料注入注塑机的注射缸中,然后通过注射缸将塑料原料注入模具中。
根据产品的要求,控制注塑机的注塑过程,确保产品的尺寸和质量符合要求。
四、注塑过程控制4.1 控制注塑时间:根据产品的要求,控制注塑时间以控制产品的尺寸和外观。
过长或过短的注塑时间都可能导致产品的质量问题。