广东省医院数量(按床位数划分)3年数据分析报告2019版
- 格式:pdf
- 大小:1011.77 KB
- 文档页数:51
2017-2019年泉港区医院感染现患率调查对比分析报告为了解我院医院感染现患率情况,根据省医院感染质量控制中心“关于开展2019年省医院感染横断面调查的通知”要求,我院于2019年10月进行了住院病人医院感染横断面调查。
院感染科于2019年10月1日-10月1日经过1天的调查,对全院7个临床病区进行了医院感染横断面调查,现总结报告如下:一、对象与方法1、调查对象我院对2019年10月1日0-24时的部分住院病人10月1日0-24时的部分住院病人,包括当日出院、转院、死亡的病人,但不包括当日入院的病人。
2、调查方法采用病历抽查法方法,在进行必要的核对后统计分析得出结果。
3、诊断标准采用原卫生部2001年颁布的医院感染诊断标准(试行)。
如有疑问讨论后决定。
二、调查结果1、一般情况本次共调查住院病人213例,发生社区感染78例,社区感染率为36.6%,现患人数5人,现患率2.34%。
2、感染部位分布社区感染中以呼吸道感染最多,共49例占23%;现患率感染中下呼吸道感染3人占比60%,表浅切口感染2人占比40%。
表1 社区感染部位分布感染部位感染例数(例)构成比(%)备注呼吸道49 63%泌尿道 2 2.6%皮肤感染 1 1.3%恶性肿瘤 4 5.2%其他22 28.6% 切口感染3人合计78 100%表2 各科室社区感染分布科室感染例数(例)感染率(%)外二科 6 7.7%外一科10 12.8%内二科23 29.5%儿科28 35.9%妇产科0 0%内一科8 10.3%ICU 2 2.6%眼科 1 1.3%合计78 100%表3 现患率感染部位及科室分布外二科手术切口感染 3 60%外一科下呼吸道感染 2 40% 此次调查病人的社区感染均是由院外带入的感染,病人入院即存在病原体。
儿科病人年纪小,抵抗力弱,易受病毒、气温变化等因素影响;内科系统收治的是年龄较大的老年患者,基础疾病、慢性病者多见,病程长,危重、肿瘤病人多,由于营养差、体质弱、抵抗力低,易被感染。
连云港市(全市)医院、床位和医生数量情况3年数据分析报告2019版前言本报告主要收集权威机构数据如中国国家统计局,行业年报等,通过整理及清洗,从数据出发解读连云港市医院、床位和医生数量情况现状及趋势。
连云港市医院、床位和医生数量情况数据分析报告知识产权为发布方即我公司天津旷维所有,其他方引用我方报告均需要注明出处。
连云港市医院、床位和医生数量情况数据分析报告深度解读连云港市医院、床位和医生数量情况核心指标从医院数量,医院床位数量,执业(助理)医师数量等不同角度分析并对连云港市医院、床位和医生数量情况现状及发展态势梳理,相信能为你全面、客观的呈现连云港市医院、床位和医生数量情况价值信息,帮助需求者提供重要决策参考及借鉴。
目录第一节连云港市医院、床位和医生数量情况现状 (1)第二节连云港市医院数量指标分析(均指全市) (3)一、连云港市医院数量现状统计 (3)二、全国医院数量现状统计 (3)三、连云港市医院数量占全国医院数量比重统计 (3)四、连云港市医院数量(2016-2018)统计分析 (4)五、连云港市医院数量(2017-2018)变动分析 (4)六、全国医院数量(2016-2018)统计分析 (5)七、全国医院数量(2017-2018)变动分析 (5)八、连云港市医院数量同全国医院数量(2017-2018)变动对比分析 (6)第三节连云港市医院床位数量指标分析(均指全市) (7)一、连云港市医院床位数量现状统计 (7)二、全国医院床位数量现状统计分析 (7)三、连云港市医院床位数量占全国医院床位数量比重统计分析 (7)四、连云港市医院床位数量(2016-2018)统计分析 (8)五、连云港市医院床位数量(2017-2018)变动分析 (8)六、全国医院床位数量(2016-2018)统计分析 (9)七、全国医院床位数量(2017-2018)变动分析 (9)八、连云港市医院床位数量同全国医院床位数量(2017-2018)变动对比分析 (10)第四节连云港市执业(助理)医师数量指标分析(均指全市) (11)一、连云港市执业(助理)医师数量现状统计 (11)二、全国执业(助理)医师数量现状统计分析 (11)三、连云港市执业(助理)医师数量占全国执业(助理)医师数量比重统计分析 (11)四、连云港市执业(助理)医师数量(2016-2018)统计分析 (12)五、连云港市执业(助理)医师数量(2017-2018)变动分析 (12)六、全国执业(助理)医师数量(2016-2018)统计分析 (13)七、全国执业(助理)医师数量(2017-2018)变动分析 (13)八、连云港市执业(助理)医师数量同全国执业(助理)医师数量(2017-2018)变动对比分析 (14)图表目录表1:连云港市医院、床位和医生数量情况现状统计表 (1)表2:连云港市医院数量现状统计表 (3)表3:全国医院数量现状统计表 (3)表4:连云港市医院数量占全国医院数量比重统计表 (3)表5:连云港市医院数量(2016-2018)统计表 (4)表6:连云港市医院数量(2017-2018)变动统计表(比上年增长%) (4)表7:全国医院数量(2016-2018)统计表 (5)表8:全国医院数量(2017-2018)变动统计表(比上年增长%) (5)表9:连云港市医院数量同全国医院数量(2017-2018)变动对比统计表 (6)表10:连云港市医院床位数量现状统计表 (7)表11:全国医院床位数量现状统计表 (7)表12:连云港市医院床位数量占全国医院床位数量比重统计表 (7)表13:连云港市医院床位数量(2016-2018)统计表 (8)表14:连云港市医院床位数量(2017-2018)变动统计表(比上年增长%) (8)表15:全国医院床位数量(2016-2018)统计表 (9)表16:全国医院床位数量(2017-2018)变动统计表(比上年增长%) (9)表17:连云港市医院床位数量同全国医院床位数量(2017-2018)变动对比统计表(比上年增长%)10表17:连云港市医院床位数量同全国医院床位数量(2017-2018)变动对比统计表(比上年增长%) (10)表18:连云港市执业(助理)医师数量现状统计表 (11)表19:全国执业(助理)医师数量现状统计分析表 (11)表20:连云港市执业(助理)医师数量占全国执业(助理)医师数量比重统计表 (11)表21:连云港市执业(助理)医师数量(2016-2018)统计表 (12)表22:连云港市执业(助理)医师数量(2017-2018)变动分析表(比上年增长%) (12)表23:全国执业(助理)医师数量(2016-2018)统计表 (13)表24:全国执业(助理)医师数量(2017-2018)变动分析表(比上年增长%) (13)表25:连云港市执业(助理)医师数量同全国执业(助理)医师数量(2017-2018)变动对比统计表(比上年增长%) (14)。
广州市人民政府办公厅关于印发广州市医疗卫生设施布局规划(2021—2035年)的通知文章属性•【制定机关】广州市人民政府办公厅•【公布日期】2024.04.22•【字号】穗府办〔2024〕9号•【施行日期】2024.04.22•【效力等级】地方规范性文件•【时效性】现行有效•【主题分类】卫生监督正文广州市人民政府办公厅关于印发广州市医疗卫生设施布局规划(2021—2035年)的通知穗府办〔2024〕9号各区人民政府、市政府各部门、各直属机构:《广州市医疗卫生设施布局规划(2021—2035年)》已经市人民政府同意,现印发给你们,请认真组织实施。
实施中遇到问题,请径向市卫生健康委反映。
广州市人民政府办公厅2024年4月22日广州市医疗卫生设施布局规划(2021—2035年)目录一、概述(一)规划背景(二)规划对象(三)规划范围与期限(四)规划依据二、广州市医疗卫生资源总体情况(一)社会经济发展概况(二)医疗卫生资源现状(三)居民健康状况(四)医疗服务特征三、规划目标及总体空间结构(一)规划指导思想(二)规划原则(三)规划愿景与目标(四)规划结构四、市域医疗卫生设施布局策略(一)均衡布局,扩大优质资源覆盖(二)上下衔接,促进分级诊疗格局形成(三)调整结构,优化健康服务体系供给(四)医防融合,加强公共卫生应急体系建设五、各区医疗卫生设施规划(一)越秀区(二)海珠区(三)荔湾区(四)天河区(五)白云区(六)黄埔区(七)花都区(八)番禺区(九)南沙区(十)从化区(十一)增城区六、保障措施(一)加强组织协调,落实各级责任(二)严格规划实施,强化监督评价(三)合理控制规模,弹性调配床位(四)完善投入机制,培育多元主体一、概述(一)规划背景。
“十四五”以来,国家、省、市出台了《“十四五”优质高效医疗卫生服务体系建设实施方案》《医疗机构设置规划指导原则(2021—2025年)》《广东省医疗卫生服务体系“十四五”规划》《广州市卫生健康事业发展“十四五”规划》等政策文件,对广州市医疗卫生事业发展提出了新的要求。
第1篇一、引言随着医疗技术的不断发展,医院在诊疗过程中积累了大量的病例数据。
通过对这些数据进行深入分析,可以挖掘出潜在的临床规律、疾病发展趋势以及患者需求,为医院管理、临床决策和患者服务提供有力支持。
本报告以某三甲医院为例,对其病例数据进行分析,旨在揭示医院运营中的关键问题,并提出相应的改进措施。
二、数据来源与处理1. 数据来源本报告所使用的数据来源于某三甲医院2019年至2021年的住院病例,包括患者基本信息、疾病诊断、治疗方案、治疗费用、住院天数等。
2. 数据处理(1)数据清洗:对原始数据进行清洗,剔除重复、错误和不完整的数据。
(2)数据整合:将不同来源的数据进行整合,形成统一的病例数据库。
(3)数据转换:将原始数据转换为便于分析的格式,如数值型、分类型等。
三、数据分析方法1. 描述性统计分析对病例数据进行描述性统计分析,包括患者年龄、性别、疾病类型、住院天数、治疗费用等指标的分布情况。
2. 相关性分析分析病例数据中各指标之间的相关性,找出影响疾病治疗和患者康复的关键因素。
3. 生存分析利用生存分析方法,评估患者在不同治疗方案的生存率,为临床决策提供依据。
4. 分类与预测利用机器学习算法,对病例数据进行分类和预测,如疾病诊断、治疗方案等。
四、数据分析结果1. 患者基本信息(1)年龄:患者年龄主要集中在30-60岁,占总患者数的60%。
(2)性别:男性患者略多于女性患者,性别比为1.2:1。
2. 疾病类型(1)内科疾病:内科疾病患者占比较高,如心血管疾病、呼吸系统疾病等。
(2)外科疾病:外科疾病患者占比较低,如骨科、神经外科等。
3. 住院天数(1)平均住院天数:平均住院天数为7.5天。
(2)最长住院天数:最长住院天数为30天。
4. 治疗费用(1)平均治疗费用:平均治疗费用为2.5万元。
(2)最高治疗费用:最高治疗费用为10万元。
5. 相关性分析(1)年龄与住院天数:年龄与住院天数呈正相关,年龄越大,住院天数越长。
广东省医院市场分析报告1.引言1.1 概述概述广东省是中国经济发展较快的地区之一,同时也是医疗卫生事业发达的地区之一。
医院作为医疗卫生服务体系的重要组成部分,在广东省扮演着至关重要的角色。
本报告旨在对广东省医院市场进行深入分析,探讨其市场概况、竞争情况和发展趋势,以期为相关决策提供可靠的数据支持和市场建议。
通过本报告的分析,不仅可以了解广东省医院市场的实际情况,还可以为未来的发展规划和决策制定提供有益的参考意见。
1.2 文章结构文章结构部分的内容可以包括对整篇文章的结构和内容安排进行详细描述,可以简要介绍每个章节的内容和重点。
例如:文章结构部分将详细介绍本报告的结构和内容安排。
首先,我们将介绍引言部分,包括概述本报告的背景和目的,以及对广东省医院市场的整体概况进行介绍。
然后,我们将对医院市场的竞争情况进行分析,包括各大医院之间的竞争情况和市场份额。
接下来,我们将探讨医院市场的发展趋势,包括人口结构变化对医疗需求的影响,以及新技术和政策对医院市场的影响。
最后,我们将对市场分析的结论进行总结,并提出建议和展望,以及对本报告的总结。
通过以上结构安排,读者可以清晰地了解本报告的内容和重点,为后续阅读做好准备。
"1.3 目的"部分的内容可以写成:"本报告旨在对广东省医院市场进行全面的分析与研究,以了解医院市场的概况、竞争情况和发展趋势。
通过深入剖析医院市场的现状和未来走势,旨在为相关政府部门、医疗机构和投资者提供可靠的参考和决策依据,促进医院市场的健康发展和提升医疗服务水平。
希望本报告能够为广东省医院市场的持续发展提供有益的参考意见,推动全省医疗行业的进步与壮大。
"1.4 总结总结部分:通过对广东省医院市场的整体分析,我们可以得出以下结论:广东省医院市场规模庞大,市场竞争激烈,发展趋势向着数字化、智能化、综合化方向发展。
在市场分析的基础上,我们提出了一些建议,包括加强医院品牌建设、优化医院服务体系、拓展医疗健康产业链等。
广东省潮州市医疗卫生机构数量和床位基本情况数据分析报告2019版序言本报告以数据为基点对潮州市医疗卫生机构数量和床位基本情况的现状及发展脉络进行了全面立体的阐述和剖析,相信对商家、机构及个人具有重要参考借鉴价值。
潮州市医疗卫生机构数量和床位基本情况数据分析报告知识产权为发布方即我公司天津旷维所有,其他方引用我方报告均需要注明出处。
潮州市医疗卫生机构数量和床位基本情况数据分析报告主要收集国家政府部门如中国国家统计局及其它权威机构数据,并经过专业统计分析处理及清洗。
数据严谨公正,通过整理及清洗,进行潮州市医疗卫生机构数量和床位基本情况的分析研究,整个报告覆盖医疗卫生机构总数量,医院数量,医疗卫生机构床位总数量,医院床位数量等重要维度。
目录第一节潮州市医疗卫生机构数量和床位基本情况现状概况 (1)第二节潮州市医疗卫生机构总数量指标分析 (3)一、潮州市医疗卫生机构总数量现状统计 (3)二、全省医疗卫生机构总数量现状统计 (3)三、潮州市医疗卫生机构总数量占全省医疗卫生机构总数量比重统计 (3)四、潮州市医疗卫生机构总数量(2016-2018)统计分析 (4)五、潮州市医疗卫生机构总数量(2017-2018)变动分析 (4)六、全省医疗卫生机构总数量(2016-2018)统计分析 (5)七、全省医疗卫生机构总数量(2017-2018)变动分析 (5)八、潮州市医疗卫生机构总数量同全省医疗卫生机构总数量(2017-2018)变动对比分析6 第三节潮州市医院数量指标分析 (7)一、潮州市医院数量现状统计 (7)二、全省医院数量现状统计分析 (7)三、潮州市医院数量占全省医院数量比重统计分析 (7)四、潮州市医院数量(2016-2018)统计分析 (8)五、潮州市医院数量(2017-2018)变动分析 (8)六、全省医院数量(2016-2018)统计分析 (9)七、全省医院数量(2017-2018)变动分析 (9)八、潮州市医院数量同全省医院数量(2017-2018)变动对比分析 (10)第四节潮州市医疗卫生机构床位总数量指标分析 (11)一、潮州市医疗卫生机构床位总数量现状统计 (11)二、全省医疗卫生机构床位总数量现状统计分析 (11)三、潮州市医疗卫生机构床位总数量占全省医疗卫生机构床位总数量比重统计分析 (11)四、潮州市医疗卫生机构床位总数量(2016-2018)统计分析 (12)五、潮州市医疗卫生机构床位总数量(2017-2018)变动分析 (12)六、全省医疗卫生机构床位总数量(2016-2018)统计分析 (13)七、全省医疗卫生机构床位总数量(2017-2018)变动分析 (13)八、潮州市医疗卫生机构床位总数量同全省医疗卫生机构床位总数量(2017-2018)变动对比分析 (14)第五节潮州市医院床位数量指标分析 (15)一、潮州市医院床位数量现状统计 (15)二、全省医院床位数量现状统计 (15)三、潮州市医院床位数量占全省医院床位数量比重统计 (15)四、潮州市医院床位数量(2016-2018)统计分析 (16)五、潮州市医院床位数量(2017-2018)变动分析 (16)六、全省医院床位数量(2016-2018)统计分析 (17)七、全省医院床位数量(2017-2018)变动分析 (17)八、潮州市医院床位数量同全省医院床位数量(2017-2018)变动对比分析 (18)图表目录表1:潮州市医疗卫生机构数量和床位基本情况现状统计表 (1)表2:潮州市医疗卫生机构总数量现状统计表 (3)表3:全省医疗卫生机构总数量现状统计表 (3)表4:潮州市医疗卫生机构总数量占全省医疗卫生机构总数量比重统计表 (3)表5:潮州市医疗卫生机构总数量(2016-2018)统计表 (4)表6:潮州市医疗卫生机构总数量(2017-2018)变动统计表(比上年增长%) (4)表7:全省医疗卫生机构总数量(2016-2018)统计表 (5)表8:全省医疗卫生机构总数量(2017-2018)变动统计表(比上年增长%) (5)表9:潮州市医疗卫生机构总数量同全省医疗卫生机构总数量(2017-2018)变动对比统计表6表10:潮州市医院数量现状统计表 (7)表11:全省医院数量现状统计表 (7)表12:潮州市医院数量占全省医院数量比重统计表 (7)表13:潮州市医院数量(2016-2018)统计表 (8)表14:潮州市医院数量(2017-2018)变动统计表(比上年增长%) (8)表15:全省医院数量(2016-2018)统计表 (9)表16:全省医院数量(2017-2018)变动统计表(比上年增长%) (9)表17:潮州市医院数量同全省医院数量(2017-2018)变动对比统计表(比上年增长%) .10表18:潮州市医疗卫生机构床位总数量现状统计表 (11)表19:全省医疗卫生机构床位总数量现状统计分析表 (11)表20:潮州市医疗卫生机构床位总数量占全省医疗卫生机构床位总数量比重统计表 (11)表21:潮州市医疗卫生机构床位总数量(2016-2018)统计表 (12)表22:潮州市医疗卫生机构床位总数量(2017-2018)变动分析表(比上年增长%) (12)表23:全省医疗卫生机构床位总数量(2016-2018)统计表 (13)表24:全省医疗卫生机构床位总数量(2017-2018)变动分析表(比上年增长%) (13)表25:潮州市医疗卫生机构床位总数量同全省医疗卫生机构床位总数量(2017-2018)变动对比统计表(比上年增长%) (14)表26:潮州市医院床位数量现状统计表 (15)表27:全省医院床位数量现状统计表 (15)表28:潮州市医院床位数量占全省医院床位数量比重统计表 (15)表29:潮州市医院床位数量(2016-2018)统计表 (16)表30:潮州市医院床位数量(2017-2018)变动统计表(比上年增长%) (16)表31:全省医院床位数量(2016-2018)统计表 (17)表32:全省医院床位数量(2017-2018)变动统计表(比上年增长%) (17)表33:潮州市医院床位数量同全省医院床位数量(2017-2018)变动对比统计表(比上年增长%) (18)第一节潮州市医疗卫生机构数量和床位基本情况现状概况潮州市医疗卫生机构数量和床位基本情况现状详细情况见下表(2018年):表1:潮州市医疗卫生机构数量和床位基本情况现状统计表注:本报告机构数含村卫生室数。
根据2016年全省医疗卫生资源与医疗服务年报数据,现将有关情况分析如下:一、卫生资源全省卫生资源总量继续增加,医疗服务能力不断增强。
(一)医疗卫生机构数。
截止2016年底,全省医疗卫生机构4.9万个,其中:医院 1380个、基层医疗卫生机构46033个、专业公共卫生机构1590个。
与上年相比,医疗卫生机构总量增加757个。
医院:全省医院中,三级医院162个,二级医院464个,一级医院325个;按经济类型分,公立医院746个,民营医院634个。
与上年相比,医院增加57个,其中:民营医院增加78个,公立医院减少21个。
基层医疗卫生机构:基层医疗机构中,卫生院1201个,社区卫生服务机构2566个,门诊部(所)15380个,村卫生室26886个。
与上年相比,基层医疗机构增加1017个,其中:门诊部(所)、村卫生室增加1020个,卫生院、社区卫生服务机构减少3个。
公共卫生机构:专业公共卫生机构中,妇幼保健机构129个,专科疾病防治机构135个,疾病预防控制机构137个,卫生监督机构195个,计划生育技术服务机构898个。
与上年相比,由于机构合、转、并、停等原因专业公共卫生机构减少287个,其中:计划生育技术服务机构减少296个(与妇幼、卫生院等机构合并),专科疾病防治机构增加4个,妇幼保健、疾病预防控制、卫生监督等机构基本保持稳定。
图1 2009-2016年全省医疗卫生机构数(二)医疗机构床位数。
截止2016年底,全省医疗机构拥有床位46.5万张,其中:医院37.2万张(内:民营医院6.8万张),卫生院5.7万张,妇幼保健机构2.1万张,专科疾病防治机构0.6万张,社区卫生服务机构0.9万张。
与上年相比,全省医疗机构床位增加2.9万张,增长6.7%。
2016年,全省每千常住人口床位数4.23张,高于2015年的4.02张。
图2 2009-2016年全省医疗机构床位数(三)在岗职工数。
截止2016年底,全省医疗卫生机构在岗职工82.2万人,其中:卫生技术人员66.8万人、乡村医生和卫生员2.5万人、管理人员3.1万人、工勤技能人员7.2万人、其他技术人员2.6万人。
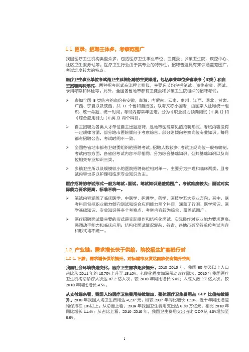
1.1.招录:招聘主体多,考察范围广我国医疗卫生机构类型众多,包括医疗卫生事业单位、卫健委、乡镇卫生院、疾控中心、社区卫生服务站等。
医疗卫生行业由于其专业的特殊性,招聘普遍具有知识涵盖范围广,考试难度较大的特点。
医疗卫生事业单位考试是卫生系统招聘的主要渠道,包括事业单位多省联考(E?类)和自主招聘两种形式。
两种招考形式在流程上相似,主要环节均包括笔试、资格审查、面试、录用考察和体检等。
此外,全国各省地市都有卫健委和乡镇卫生院组织的招聘考试。
➢参加全国E类统考的省份有安徽、青海、内蒙古、云南、贵州、江西、湖北、甘肃、广西、宁夏以及陕西,共11个省和自治区。
联考又称小国考,由国家人社局统一组织、统一命题、统一时间。
考试内容常年固定,分为《职业能力倾向测试(E类)》和《综合应用能力(E类)》两个科目。
➢自主招聘为各类人才单位自主出题招聘,是地市医院常见的招聘形式,考试内容没有一定规律可循,部分地市医院倾向于考察综合,部分则倾向考察岗位专业知识。
每月都有招聘公告,考试时间不一致。
➢全国各省地市都有卫健委组织的招聘考试,招聘人数较多,考试正规岗位一般有编制,考试内容方面,各省份考试内容不尽相同,分为综合基础知识、公共基础知识以及岗位相关专业知识三类。
➢乡镇卫生所以及规模较小的医院招聘岗位相对单一,主要分为护理和临床两类,且考试内容也多以护理和临床专业知识为主。
医疗招聘的考试形式一般为笔试+面试,笔试知识涵盖范围广,考试难度较大;面试对实际能力要求更高,标准不统一。
➢笔试内容涵盖了临床医学、中医学、护理学、药学、医技学五大专业方向。
其中,联考科目包括职业能力倾向测试和综合应用能力两个科目,涵盖了行测、医学常识、医学基础知识、专业知识等多个考察点,考察内容较为综合,覆盖范围广。
➢医疗招聘面试最主要的形式是实际操作和结构化面试,实际操作对专业能力要求更高,强调动手能力和临床应用;结构化面试情况复杂,各省、各地市甚至各单位考试内容和形式均不统一。
中国中医医院数量构成、床位数、人员结构、医疗服务及经营情况分析中医医院在中国医疗服务体系中发挥着至关重要的作用,为了给中医医院创造良好的发展环境,政府也出台了一系列政策——《国务院关于扶持和促进中医药事业发展的若干意见》指出,要扶持和促进中医药事业发展,加强中医医疗服务体系建设;《“健康中国2030”规划纲要》强调,健全覆盖城乡的中医医疗保健服务体系,充分发挥中医药独特优势。
一、中医医院规模分析1、中医医院数量及构成分析近年来,在国家及地方政策的支持下,中医医院数量增加,中国卫生健康统计年鉴2019数据显示,2007-2018年我国中医医院数量总体呈增长趋势,除了2008年有所下降,2018年我国中医医院数量达到3977家,较2017年新增282家。
按区域分布看,地区间存在差距,其中东部地区中医资源优势高于中西部地区,2018年东部地区中医医院数量为1525家,占全国中医医院数量的38.3%;中部地区中医医院为1285家,占比为32.3%;西部地区中医医院为1167家,占比为29.3%。
按城乡分布结构而言,2018年城市地区中医医院数量为1968家,占全国中医医院数量的49%;农村地区中医医院为2009家,占比为51%。
按登记注册类型看,2018年中国公立中医医院数量为2293家,占全国中医医院数量的57.66%;非公立中医医院占比为42.34%。
按主办单位类型看,2018年政府办中医医院数量为2223家,占全国中医医院数量的55.9%;社会办中医医院数量为338家,占全国中医医院数量的8.5%;个人办中医医院数量为1416家,占全国中医医院数量的35.6%。
按医院等级看,2018年一级中医医院数量为874家,占全国中医医院数量的22.0%;二级中医医院数量为1848家,占全国中医医院数量的46.5%;三级中医医院数量为448家,占全国中医医院数量的11.3%;未定级中医医院数量为807家,占全国中医医院数量的20.3%。
浙江省公立医院数量(按医院级别)3年数据分析报告2019版前言本报告主要收集权威机构数据如中国国家统计局,行业年报等,通过整理及清洗,从数据出发解读浙江省公立医院数量(按医院级别)现状及趋势。
浙江省公立医院数量(按医院级别)数据分析报告相关知识产权为发布方即我公司天津旷维所有,其他方引用我方报告均需要注明出处。
浙江省公立医院数量(按医院级别)数据分析报告深度解读浙江省公立医院数量(按医院级别)核心指标从公立医院总数量,三级公立医院数量,二级公立医院数量,一级公立医院数量,未定级公立医院数量等不同角度分析并对浙江省公立医院数量(按医院级别)现状及发展态势梳理,相信能为你全面、客观的呈现浙江省公立医院数量(按医院级别)价值信息,帮助需求者提供重要决策参考及借鉴。
目录第一节浙江省公立医院数量(按医院级别)现状 (1)第二节浙江省公立医院总数量指标分析 (3)一、浙江省公立医院总数量现状统计 (3)二、全国公立医院总数量现状统计 (3)三、浙江省公立医院总数量占全国公立医院总数量比重统计 (3)四、浙江省公立医院总数量(2016-2018)统计分析 (4)五、浙江省公立医院总数量(2017-2018)变动分析 (4)六、全国公立医院总数量(2016-2018)统计分析 (5)七、全国公立医院总数量(2017-2018)变动分析 (5)八、浙江省公立医院总数量同全国公立医院总数量(2017-2018)变动对比分析 (6)第三节浙江省三级公立医院数量指标分析 (7)一、浙江省三级公立医院数量现状统计 (7)二、全国三级公立医院数量现状统计分析 (7)三、浙江省三级公立医院数量占全国三级公立医院数量比重统计分析 (7)四、浙江省三级公立医院数量(2016-2018)统计分析 (8)五、浙江省三级公立医院数量(2017-2018)变动分析 (8)六、全国三级公立医院数量(2016-2018)统计分析 (9)七、全国三级公立医院数量(2017-2018)变动分析 (9)八、浙江省三级公立医院数量同全国三级公立医院数量(2017-2018)变动对比分析 (10)第四节浙江省二级公立医院数量指标分析 (11)一、浙江省二级公立医院数量现状统计 (11)二、全国二级公立医院数量现状统计分析 (11)三、浙江省二级公立医院数量占全国二级公立医院数量比重统计分析 (11)四、浙江省二级公立医院数量(2016-2018)统计分析 (12)五、浙江省二级公立医院数量(2017-2018)变动分析 (12)六、全国二级公立医院数量(2016-2018)统计分析 (13)七、全国二级公立医院数量(2017-2018)变动分析 (13)八、浙江省二级公立医院数量同全国二级公立医院数量(2017-2018)变动对比分析 (14)第五节浙江省一级公立医院数量指标分析 (15)一、浙江省一级公立医院数量现状统计 (15)二、全国一级公立医院数量现状统计 (15)三、浙江省一级公立医院数量占全国一级公立医院数量比重统计 (15)四、浙江省一级公立医院数量(2016-2018)统计分析 (16)五、浙江省一级公立医院数量(2017-2018)变动分析 (16)六、全国一级公立医院数量(2016-2018)统计分析 (17)七、全国一级公立医院数量(2017-2018)变动分析 (17)八、浙江省一级公立医院数量同全国一级公立医院数量(2017-2018)变动对比分析 (18)第六节浙江省未定级公立医院数量指标分析 (19)一、浙江省未定级公立医院数量现状统计 (19)二、全国未定级公立医院数量现状统计 (19)三、浙江省未定级公立医院数量占全国未定级公立医院数量比重统计 (19)四、浙江省未定级公立医院数量(2016-2018)统计分析 (20)五、浙江省未定级公立医院数量(2017-2018)变动分析 (20)六、全国未定级公立医院数量(2016-2018)统计分析 (21)七、全国未定级公立医院数量(2017-2018)变动分析 (21)八、浙江省未定级公立医院数量同全国未定级公立医院数量(2017-2018)变动对比分析22图表目录表1:浙江省公立医院数量(按医院级别)现状统计表 (1)表2:浙江省公立医院总数量现状统计表 (3)表3:全国公立医院总数量现状统计表 (3)表4:浙江省公立医院总数量占全国公立医院总数量比重统计表 (3)表5:浙江省公立医院总数量(2016-2018)统计表 (4)表6:浙江省公立医院总数量(2017-2018)变动统计表(比上年增长%) (4)表7:全国公立医院总数量(2016-2018)统计表 (5)表8:全国公立医院总数量(2017-2018)变动统计表(比上年增长%) (5)表9:浙江省公立医院总数量同全国公立医院总数量(2017-2018)变动对比统计表 (6)表10:浙江省三级公立医院数量现状统计表 (7)表11:全国三级公立医院数量现状统计表 (7)表12:浙江省三级公立医院数量占全国三级公立医院数量比重统计表 (7)表13:浙江省三级公立医院数量(2016-2018)统计表 (8)表14:浙江省三级公立医院数量(2017-2018)变动统计表(比上年增长%) (8)表15:全国三级公立医院数量(2016-2018)统计表 (9)表16:全国三级公立医院数量(2017-2018)变动统计表(比上年增长%) (9)表17:浙江省三级公立医院数量同全国三级公立医院数量(2017-2018)变动对比统计表(比上年增长%)10表17:浙江省三级公立医院数量同全国三级公立医院数量(2017-2018)变动对比统计表(比上年增长%) (10)表18:浙江省二级公立医院数量现状统计表 (11)表19:全国二级公立医院数量现状统计分析表 (11)表20:浙江省二级公立医院数量占全国二级公立医院数量比重统计表 (11)表21:浙江省二级公立医院数量(2016-2018)统计表 (12)表22:浙江省二级公立医院数量(2017-2018)变动分析表(比上年增长%) (12)表23:全国二级公立医院数量(2016-2018)统计表 (13)表24:全国二级公立医院数量(2017-2018)变动分析表(比上年增长%) (13)表25:浙江省二级公立医院数量同全国二级公立医院数量(2017-2018)变动对比统计表(比上年增长%) (14)表26:浙江省一级公立医院数量现状统计表 (15)表27:全国一级公立医院数量现状统计表 (15)表28:浙江省一级公立医院数量占全国一级公立医院数量比重统计表 (15)表29:浙江省一级公立医院数量(2016-2018)统计表 (16)表30:浙江省一级公立医院数量(2017-2018)变动统计表(比上年增长%) (16)表31:全国一级公立医院数量(2016-2018)统计表 (17)表32:全国一级公立医院数量(2017-2018)变动统计表(比上年增长%) (17)表33:浙江省一级公立医院数量同全国一级公立医院数量(2017-2018)变动对比统计表(比上年增长%) (18)表34:浙江省未定级公立医院数量现状统计表 (19)表35:全国未定级公立医院数量现状统计表 (19)表36:浙江省未定级公立医院数量占全国未定级公立医院数量比重统计表 (19)表37:浙江省未定级公立医院数量(2016-2018)统计表 (20)表38:浙江省未定级公立医院数量(2017-2018)变动统计表(比上年增长%) (20)表39:全国未定级公立医院数量(2016-2018)统计表 (21)表40:全国未定级公立医院数量(2017-2018)变动统计表(比上年增长%) (21)表41:浙江省未定级公立医院数量同全国未定级公立医院数量(2017-2018)变动对比统计表 (22)第一节浙江省公立医院数量(按医院级别)现状浙江省公立医院数量(按医院级别)现状详细情况见下表(2018年):表1:浙江省公立医院数量(按医院级别)现状统计表注:本报告以国家各级统计部门数据为基准,并借助专业统计分析方法得出。
广东省医院数量(按床位数划分)3年数据分析报告2019版序言广东省医院数量(按床位数划分)数据分析报告旨在运用严谨的数据分析,以更为客观、真实的角度,对广东省医院数量(按床位数划分)进行剖析和阐述。
广东省医院数量(按床位数划分)数据分析报告同时围绕关键指标即医院总数量,0-49张床位医院数量,50-99张床位医院数量,100-199张床位医院数量,200-299张床位医院数量,300-399张床位医院数量,400-499张床位医院数量等,对广东省医院数量(按床位数划分)进行了全面深入的分析和总结。
广东省医院数量(按床位数划分)数据分析报告可以帮助投资决策者效益最大化,是了解广东省医院数量(按床位数划分)的重要参考渠道。
本报告数据来源于中国国家统计局、相关科研机构及行业协会等权威部门,数据客观、精准。
目录第一节广东省医院数量(按床位数划分)现状 (1)第二节广东省医院总数量指标分析 (3)一、广东省医院总数量现状统计 (3)二、全国医院总数量现状统计 (3)三、广东省医院总数量占全国医院总数量比重统计 (3)四、广东省医院总数量(2016-2018)统计分析 (4)五、广东省医院总数量(2017-2018)变动分析 (4)六、全国医院总数量(2016-2018)统计分析 (5)七、全国医院总数量(2017-2018)变动分析 (5)八、广东省医院总数量同全国医院总数量(2017-2018)变动对比分析 (6)第三节广东省0-49张床位医院数量指标分析 (7)一、广东省0-49张床位医院数量现状统计 (7)二、全国0-49张床位医院数量现状统计分析 (7)三、广东省0-49张床位医院数量占全国0-49张床位医院数量比重统计分析 (7)四、广东省0-49张床位医院数量(2016-2018)统计分析 (8)五、广东省0-49张床位医院数量(2017-2018)变动分析 (8)六、全国0-49张床位医院数量(2016-2018)统计分析 (9)七、全国0-49张床位医院数量(2017-2018)变动分析 (9)八、广东省0-49张床位医院数量同全国0-49张床位医院数量(2017-2018)变动对比分析 (10)第四节广东省50-99张床位医院数量指标分析 (11)一、广东省50-99张床位医院数量现状统计 (11)二、全国50-99张床位医院数量现状统计分析 (11)三、广东省50-99张床位医院数量占全国50-99张床位医院数量比重统计分析 (11)四、广东省50-99张床位医院数量(2016-2018)统计分析 (12)五、广东省50-99张床位医院数量(2017-2018)变动分析 (12)六、全国50-99张床位医院数量(2016-2018)统计分析 (13)七、全国50-99张床位医院数量(2017-2018)变动分析 (13)八、广东省50-99张床位医院数量同全国50-99张床位医院数量(2017-2018)变动对比分析 (14)第五节广东省100-199张床位医院数量指标分析 (15)一、广东省100-199张床位医院数量现状统计 (15)二、全国100-199张床位医院数量现状统计 (15)三、广东省100-199张床位医院数量占全国100-199张床位医院数量比重统计 (15)四、广东省100-199张床位医院数量(2016-2018)统计分析 (16)五、广东省100-199张床位医院数量(2017-2018)变动分析 (16)六、全国100-199张床位医院数量(2016-2018)统计分析 (17)七、全国100-199张床位医院数量(2017-2018)变动分析 (17)八、广东省100-199张床位医院数量同全国100-199张床位医院数量(2017-2018)变动对比分析 (18)第六节广东省200-299张床位医院数量指标分析 (19)一、广东省200-299张床位医院数量现状统计 (19)二、全国200-299张床位医院数量现状统计 (19)三、广东省200-299张床位医院数量占全国200-299张床位医院数量比重统计 (19)四、广东省200-299张床位医院数量(2016-2018)统计分析 (20)五、广东省200-299张床位医院数量(2017-2018)变动分析 (20)六、全国200-299张床位医院数量(2016-2018)统计分析 (21)七、全国200-299张床位医院数量(2017-2018)变动分析 (21)八、广东省200-299张床位医院数量同全国200-299张床位医院数量(2017-2018)变动对比分析 (22)第七节广东省300-399张床位医院数量指标分析 (23)一、广东省300-399张床位医院数量现状统计 (23)二、全国300-399张床位医院数量现状统计分析 (23)三、广东省300-399张床位医院数量占全国300-399张床位医院数量比重统计分析 (23)四、广东省300-399张床位医院数量(2016-2018)统计分析 (24)五、广东省300-399张床位医院数量(2017-2018)变动分析 (24)六、全国300-399张床位医院数量(2016-2018)统计分析 (25)七、全国300-399张床位医院数量(2017-2018)变动分析 (25)八、广东省300-399张床位医院数量同全国300-399张床位医院数量(2017-2018)变动对比分析 (26)第八节广东省400-499张床位医院数量指标分析 (27)一、广东省400-499张床位医院数量现状统计 (27)二、全国400-499张床位医院数量现状统计分析 (27)三、广东省400-499张床位医院数量占全国400-499张床位医院数量比重统计分析 (27)四、广东省400-499张床位医院数量(2016-2018)统计分析 (28)五、广东省400-499张床位医院数量(2017-2018)变动分析 (28)六、全国400-499张床位医院数量(2016-2018)统计分析 (29)七、全国400-499张床位医院数量(2017-2018)变动分析 (29)八、广东省400-499张床位医院数量同全国400-499张床位医院数量(2017-2018)变动对比分析 (30)第九节广东省500-799张床位医院数量指标分析 (31)一、广东省500-799张床位医院数量现状统计 (31)二、全国500-799张床位医院数量现状统计 (31)三、广东省500-799张床位医院数量占全国500-799张床位医院数量比重统计 (31)四、广东省500-799张床位医院数量(2016-2018)统计分析 (32)五、广东省500-799张床位医院数量(2017-2018)变动分析 (32)六、全国500-799张床位医院数量(2016-2018)统计分析 (33)七、全国500-799张床位医院数量(2017-2018)变动分析 (33)八、广东省500-799张床位医院数量同全国500-799张床位医院数量(2017-2018)变动对比分析 (34)第十节广东省800张及以上床位医院数量指标分析 (35)一、广东省800张及以上床位医院数量现状统计 (35)二、全国800张及以上床位医院数量现状统计 (35)三、广东省800张及以上床位医院数量占全国800张及以上床位医院数量比重统计 (35)四、广东省800张及以上床位医院数量(2016-2018)统计分析 (36)五、广东省800张及以上床位医院数量(2017-2018)变动分析 (36)六、全国800张及以上床位医院数量(2016-2018)统计分析 (37)七、全国800张及以上床位医院数量(2017-2018)变动分析 (37)八、广东省800张及以上床位医院数量同全国800张及以上床位医院数量(2017-2018)变动对比分析38八、广东省800张及以上床位医院数量同全国800张及以上床位医院数量(2017-2018)变动对比分析 (38)图表目录表1:广东省医院数量(按床位数划分)现状统计表 (1)表2:广东省医院总数量现状统计表 (3)表3:全国医院总数量现状统计表 (3)表4:广东省医院总数量占全国医院总数量比重统计表 (3)表5:广东省医院总数量(2016-2018)统计表 (4)表6:广东省医院总数量(2017-2018)变动统计表(比上年增长%) (4)表7:全国医院总数量(2016-2018)统计表 (5)表8:全国医院总数量(2017-2018)变动统计表(比上年增长%) (5)表9:广东省医院总数量同全国医院总数量(2017-2018)变动对比统计表 (6)表10:广东省0-49张床位医院数量现状统计表 (7)表11:全国0-49张床位医院数量现状统计表 (7)表12:广东省0-49张床位医院数量占全国0-49张床位医院数量比重统计表 (7)表13:广东省0-49张床位医院数量(2016-2018)统计表 (8)表14:广东省0-49张床位医院数量(2017-2018)变动统计表(比上年增长%) (8)表15:全国0-49张床位医院数量(2016-2018)统计表 (9)表16:全国0-49张床位医院数量(2017-2018)变动统计表(比上年增长%) (9)表17:广东省0-49张床位医院数量同全国0-49张床位医院数量(2017-2018)变动对比统计表(比上年增长%)10表17:广东省0-49张床位医院数量同全国0-49张床位医院数量(2017-2018)变动对比统计表(比上年增长%) (10)表18:广东省50-99张床位医院数量现状统计表 (11)表19:全国50-99张床位医院数量现状统计分析表 (11)表20:广东省50-99张床位医院数量占全国50-99张床位医院数量比重统计表 (11)表21:广东省50-99张床位医院数量(2016-2018)统计表 (12)表22:广东省50-99张床位医院数量(2017-2018)变动分析表(比上年增长%) (12)表23:全国50-99张床位医院数量(2016-2018)统计表 (13)表24:全国50-99张床位医院数量(2017-2018)变动分析表(比上年增长%) (13)表25:广东省50-99张床位医院数量同全国50-99张床位医院数量(2017-2018)变动对比统计表(比上年增长%) (14)表26:广东省100-199张床位医院数量现状统计表 (15)表27:全国100-199张床位医院数量现状统计表 (15)表28:广东省100-199张床位医院数量占全国100-199张床位医院数量比重统计表 (15)表29:广东省100-199张床位医院数量(2016-2018)统计表 (16)表30:广东省100-199张床位医院数量(2017-2018)变动统计表(比上年增长%) (16)表31:全国100-199张床位医院数量(2016-2018)统计表 (17)表32:全国100-199张床位医院数量(2017-2018)变动统计表(比上年增长%) (17)表33:广东省100-199张床位医院数量同全国100-199张床位医院数量(2017-2018)变动对比统计表(比上年增长%) (18)表34:广东省200-299张床位医院数量现状统计表 (19)表35:全国200-299张床位医院数量现状统计表 (19)表36:广东省200-299张床位医院数量占全国200-299张床位医院数量比重统计表 (19)表37:广东省200-299张床位医院数量(2016-2018)统计表 (20)表38:广东省200-299张床位医院数量(2017-2018)变动统计表(比上年增长%) (20)表39:全国200-299张床位医院数量(2016-2018)统计表 (21)表40:全国200-299张床位医院数量(2017-2018)变动统计表(比上年增长%) (21)表41:广东省200-299张床位医院数量同全国200-299张床位医院数量(2017-2018)变动对比统计表 (22)表42:广东省300-399张床位医院数量现状统计表 (23)表43:全国300-399张床位医院数量现状统计表 (23)表44:广东省300-399张床位医院数量占全国300-399张床位医院数量比重统计表 (23)表45:广东省300-399张床位医院数量(2016-2018)统计表 (24)表46:广东省300-399张床位医院数量(2017-2018)变动统计表(比上年增长%) (24)表47:全国300-399张床位医院数量(2016-2018)统计表 (25)表48:全国300-399张床位医院数量(2017-2018)变动统计表(比上年增长%) (25)表49:广东省300-399张床位医院数量同全国300-399张床位医院数量(2017-2018)变动对比统计表(比上年增长%) (26)表50:广东省400-499张床位医院数量现状统计表 (27)表51:全国400-499张床位医院数量现状统计分析表 (27)表52:广东省400-499张床位医院数量占全国400-499张床位医院数量比重统计表 (27)表53:广东省400-499张床位医院数量(2016-2018)统计表 (28)表54:广东省400-499张床位医院数量(2017-2018)变动分析表(比上年增长%) (28)表55:全国400-499张床位医院数量(2016-2018)统计表 (29)表56:全国400-499张床位医院数量(2017-2018)变动分析表(比上年增长%) (29)表57:广东省400-499张床位医院数量同全国400-499张床位医院数量(2017-2018)变动对比统计表(比上年增长%) (30)表58:广东省500-799张床位医院数量现状统计表 (31)表59:全国500-799张床位医院数量现状统计表 (31)表60:广东省500-799张床位医院数量占全国500-799张床位医院数量比重统计表 (31)表61:广东省500-799张床位医院数量(2016-2018)统计表 (32)表62:广东省500-799张床位医院数量(2017-2018)变动统计表(比上年增长%) (32)表63:全国500-799张床位医院数量(2016-2018)统计表 (33)表64:全国500-799张床位医院数量(2017-2018)变动统计表(比上年增长%) (33)表65:广东省500-799张床位医院数量同全国500-799张床位医院数量(2017-2018)变动对比统计表(比上年增长%) (34)表66:广东省800张及以上床位医院数量现状统计表 (35)表67:全国800张及以上床位医院数量现状统计表 (35)表68:广东省800张及以上床位医院数量占全国800张及以上床位医院数量比重统计表..35 表69:广东省800张及以上床位医院数量(2016-2018)统计表 (36)表70:广东省800张及以上床位医院数量(2017-2018)变动统计表(比上年增长%) (36)表71:全国800张及以上床位医院数量(2016-2018)统计表 (37)表72:全国800张及以上床位医院数量(2017-2018)变动统计表(比上年增长%) (37)表73:广东省800张及以上床位医院数量同全国800张及以上床位医院数量(2017-2018)变动对比统计表 (38)。