印刷品承印五项管理制度
- 格式:pdf
- 大小:17.56 KB
- 文档页数:10
印刷品承印管理制度 [印刷品五项承印制度]印刷品承印管理制度在印刷品行业中,为确保产品质量、生产效率、安全性等方面的要求,需要建立和执行一套严格的印刷品承印管理制度。
这些制度旨在规范各个环节的操作,确保印刷品的生产过程受到有效控制,达到客户要求的质量标准。
印刷品五项承印制度1. 制版管理制度制版是印刷品生产的第一步,制版质量的好坏直接影响到最终印刷品的质量。
制版管理制度应包括:制版材料的选择标准和存放要求制版过程中的质量控制要求制版的操作流程和标准2. 印刷管理制度印刷是印刷品生产的核心环节,印刷管理制度应包括:印刷设备的维护和保养要求印刷过程中的操作规范和流程控制印刷品检验标准和抽检频率3. 精装订书管理制度对于需要精装订书的印刷品,需要建立相应的精装订书管理制度,包括:精装订书材料的选择和质量要求精装订书过程中的操作规范完成品的检验标准和包装要求4. 印后加工管理制度印刷品的后加工是确保产品质量的最后一道工序,印后加工管理制度需要包括:对后加工设备的维护和保养要求后加工操作流程和质量控制要求后加工检验标准和验收流程5. 成品质量管理制度成品质量管理是整个印刷品生产过程的终端环节,成品质量管理制度应包括:对成品进行全面检查和抽检的标准和频率成品质量问题的处理流程和责任分工成品包装和出厂检验要求结语印刷品五项承印制度的建立和执行,对于提高印刷品生产的效率和质量具有重要意义。
只有通过制度化的管理,才能有效地规范各个环节的操作,确保印刷品生产过程的有效控制。
希望通过不断完善和执行这些制度,可以提升印刷品行业的整体水平,满足市场和客户的需求。
简述印刷承印五项制度的内容
印刷承印五项制度是指中国印刷业者在印刷过程中所必须遵守的五项规定,包括:印刷质量管理制度、印刷安全管理制度、印刷材料管理制度、印刷机设备管理制度、印后加工管理制度。
这些制度旨在确保印刷品的质量和安全,提高印刷企业的管理水平。
1. 印刷质量管理制度:该制度规定了印刷品的质量标准和要求,包括印刷图案、文字、色彩、清晰度等方面的要求。
印刷企业必须严格按照标准进行印刷,以保证印刷品的质量。
2. 印刷安全管理制度:该制度规定了印刷过程中的安全措施,包括防止印刷机设备损坏、防止印刷品受到污染、防止印刷人员受伤等方面的要求。
印刷企业必须确保印刷过程的安全,以避免事故的发生。
3. 印刷材料管理制度:该制度规定了印刷材料的收集、分类、整理、储存、领用等方面的要求。
印刷企业必须保证印刷材料的正常使用,以避免材料的浪费和损失。
4. 印刷机设备管理制度:该制度规定了印刷机设备的维护、保养、检查、报废等方面的要求。
印刷企业必须对印刷机设备进行定期的检查和维护,以确保设备的正常运行。
5. 印后加工管理制度:该制度规定了印后加工的流程、要求和人员配备等方面的要求。
印刷企业必须对印后加工进行合理的安排和管理,以确保印后加工的质量和效率。
印刷承印五项制度的内容涵盖了印刷过程中的方方面面,从质量、安全、材料、设备到印后加工,都有严格的规定和要求。
这些制度的实施可以提高印刷企
业的管理水平和印刷品的质量,从而为读者提供更加优质的服务。
印刷品承印五项管理制度为进一步贯彻落实《中华人民共和国出版物管理条例》和《印刷业管理条例》,规范印刷管理,打击非法印刷活动,确保印刷企业健康发展,以促进社会主义精神文明和物质文明建设,特订立如下制度:一、验证制度1、接受他人委托印刷出版物的,必须验证出版单位和印刷委托书、准印证。
2、接受委托印刷注册商标标识,必须检查工商行政部门签章的《商标注册证》复印件,注册商标图样式注册商标使用许可证。
3、接受委托印刷广告宣传品,产品包装装璜印刷品,必须查验委印单位的营业执照或个人居民身份证及广告经营者的广告经营资格证明。
4、接受他人委印刷布告、通告、重大活动工作证、通行证、统通票证,必须验证主管部门的证明和公安部门的准印证明。
5、接受他人委印刷一般性杂件,根据印刷内容或常规经验查验相关文件证明后确定,承办人拿不准的应请示有关领导后确定。
承应宗教用品必须验证省级人民政府宗教事务管理部门批准的文件及省级出版行政部门核发的准印证。
二、登记1、同工接的印刷业务必须登记,登记的内容应载明委印单位、经办人、印刷品名称、规格、数量、单价、交货时间、地点及相准印证件编号。
2、印刷业务登记簿、出版物样本及准印证必须妥善保管。
三、保管1、承印他人委托的印刷品在生产过程中,要加强对本成品的管理,各个生产环节搞好街接和交接,实际入库数量与计划生产数量出现差错的,由生产最后一道环节负责报请主管生产经理查清。
2、仓库保管必须严格、履行公司制定的仓库保管岗位职责,严格进出库手续,产品分类存放,绝对保证产品不出差错和仓库安全。
四、交付1、生产过程中,对重大业务特别是保密性强的业务,各个环节的交接要有文字记载备查,半成品不允许流出车间。
2、他人委托印刷品完工后,必须及时入库,客户不得在车间随意取货,特殊情况下,客户需临时在车间领走部分产品的,必须征得领导同意,并办理相关手续。
3、交货后业务承办人必须督促委印单位出具收据并付清货款,特殊情况下,货款不能及时收回的,业务经办人必须同委印人签立付款合同并报公司主管领导签字同意后方可交货,欠款由业务经办人收回,到期不回的,从业务经办人的工资或其它费用中扣回。
印刷品承印五项管理制度样本以下是一份印刷品承印五项管理制度模板,可以根据实际情况进行调整和修改:1. 承印合同管理制度1.1 承印合同的签订1.1.1 承印合同的起草与审批1.1.2 承印合同的签订与保管1.1.3 承印合同的履行与监督1.2 承印合同的变更与解除1.2.1 承印合同的变更1.2.2 承印合同的解除与赔偿1.3 承印合同的归档与保密1.3.1 承印合同的归档1.3.2 承印合同的保密2. 印刷品质量管理制度2.1 印刷品质量标准的确定2.1.1 印刷品质量标准的制定2.1.2 印刷品质量标准的修订与调整2.2 印刷品质量检验与验收2.2.1 印刷品质量检验的过程与要求2.2.2 印刷品质量验收的标准与流程2.3 印刷品质量纠正与改进2.3.1 印刷品质量问题的处理与纠正2.3.2 印刷品质量改进的措施与方法3. 印刷品工艺流程管理制度3.1 印刷品工艺流程的设计与规划3.1.1 印刷品工艺流程的设计3.1.2 印刷品工艺流程的规划与调整3.2 印刷品工艺参数的控制与调整3.2.1 印刷品工艺参数的控制要求3.2.2 印刷品工艺参数的调整与优化3.3 印刷设备的管理与维护3.3.1 印刷设备的管理3.3.2 印刷设备的日常维护与保养4. 印刷品安全生产管理制度4.1 印刷品安全生产的组织与管理4.1.1 印刷品安全生产的组织机构4.1.2 印刷品安全生产的管理制度4.2 印刷品生产过程的安全管理4.2.1 印刷品生产过程的风险评估与控制4.2.2 印刷品生产过程的安全操作规程4.3 印刷品事故与应急管理4.3.1 印刷品事故的预防与处理4.3.2 印刷品事故应急预案的制定与演练5. 设备维护与保养管理制度5.1 设备维护计划的制定与执行5.1.1 设备维护计划的制定5.1.2 设备维护计划的执行与跟踪5.2 设备日常保养与维修5.2.1 设备的日常保养与检查5.2.2 设备故障的排查与维修5.3 设备大修与更新5.3.1 设备大修计划的制定与执行5.3.2 设备更新与更新计划的制定以上是一份印刷品承印五项管理制度的模板,可以根据实际需求进行调整和修改,以适应公司的具体情况和要求。
印刷品承印五项管理制度范文1. 接单管理制度1.1 客户接洽:a) 必须有专门的接触人员负责与客户接洽,记录客户需求。
b) 必须向客户提供准确的报价和交货期限。
1.2 订单确认:a) 必须在接洽后的48小时内与客户确认订单细节,包括印刷数量、规格、设计文件等。
b) 必须明确提醒客户有关颜色、文字等的注意事项。
c) 必须将订单信息记录,并交给相关部门进行生产安排。
2. 设计制作管理制度2.1 设计确认:a) 每个设计文件必须经过审核确认,确保符合客户要求。
b) 设计文件必须包含清晰的文字、图像和颜色要求。
2.2 设计修改:a) 如需对设计文件进行修改,必须及时与客户沟通并取得确认。
b) 修改后的设计文件必须再次进行审核确认。
2.3 设计归档:a) 每个设计文件必须在打印后归档存储,方便后期查询和复制。
3. 采购管理制度3.1 物料采购:a) 必须根据订单需求采购合适的印刷材料。
b) 必须与供应商保持良好的合作关系,确保及时供货和质量到位。
3.2 物料验收:a) 每批采购的印刷材料必须经过验收,确保质量符合要求。
b) 验收记录必须保存,并及时与供应商进行反馈。
4. 生产管理制度4.1 生产计划:a) 根据订单需求和物料供应情况制定合理的生产计划。
b) 生产计划必须包括时间节点和责任人。
4.2 生产过程控制:a) 每个生产环节必须严格按照工艺流程进行操作。
b) 必须对生产过程中出现的问题及时采取措施,并记录和反馈。
5. 检验与出货管理制度5.1 印刷品检验:a) 必须对每批印刷品进行质量检验,确保符合客户要求。
b) 检验记录必须保存,以备后期参考。
5.2 出货:a) 必须按时将印刷品交付给客户,并及时将出货信息记录。
b) 如有问题或延误,必须及时与客户沟通并解决。
以上是印刷品承印五项管理制度的一个范文,具体实施时需要根据企业的实际情况进行调整和补充,以确保制度的有效执行和质量控制。
包装装潢印刷品印刷企业承印管理五项制度一、印刷品承印管理制度1.承印合同管理制度(1)明确承印双方的权益和责任,确保双方达成共识。
(2)规定合同签订程序,包括主要条款和合同样本。
(3)明确合同变更的程序和要求,确保双方合法权益不受损害。
(4)规定合同履行过程中的违约责任和赔偿事宜。
2.印刷品验收管理制度(1)明确印刷品的验收标准和程序,确保印刷品质量符合要求。
(2)规定验收人员的资格要求和责任,确保验收的公正性和准确性。
(3)规定验收后的处理方式,包括合格品的入库和不合格品的返工或报废。
3.文件资料管理制度(1)规定文件资料的保存期限和方式,包括纸质档案和电子档案的管理。
(2)明确文件资料的归档和检索程序,确保文件的安全和方便查找。
(3)规定文件资料的借阅和复制程序,保护信息安全和防止滥用。
4.设备维护管理制度(1)规定设备维护的频次和内容,确保设备正常运行和延长使用寿命。
(2)明确设备维护的责任和权限,确保维护工作有条不紊地进行。
(3)规定设备故障的报修程序和处理方式,确保故障能够及时得到解决。
5.质量控制管理制度(1)明确印刷品的质量标准和要求,确保印刷品能够达到客户的期望。
(2)规定质量控制的检测方法和程序,确保印刷品的质量能够得到有效监控。
(3)规定质量问题的处理方式,包括责任追究和问题解决的程序。
二、装潢承包管理制度1.承包合同管理制度(1)明确承包双方的权益和责任,确保双方能够平等合作。
(2)规定合同签订的程序和要求,包括主要条款和合同样本。
(3)明确合同变更的程序和要求,确保合同变更合法有效。
(4)规定合同履行期限和支付方式,防止纠纷发生。
2.施工现场管理制度(1)明确施工现场的安全责任和管理要求,确保员工的生命安全。
(2)规定现场施工的工序和标准,确保工程质量符合要求。
(3)规定施工现场的卫生和环境要求,确保施工现场整洁有序。
3.人员管理制度(1)规定人员招聘的程序和要求,确保人员的能力和资质符合要求。
印刷品承印五项管理制度第一章总则第一条为规范印刷品承印管理工作,保证产品质量,维护企业声誉,提高客户满意度,制定本制度。
第二条本制度适用于本公司印刷品承印业务,包括印刷前期准备、印刷生产、印刷质量控制、印后加工和出厂包装等各个环节的管理工作。
第三条全体员工都应严格按照本制度的要求执行工作,确保印刷品承印工作的顺利进行。
第二章印刷前期准备第四条印刷前期准备是印刷品承印工作的基础,包括印刷订单接受与审核、设计稿的审定与调整、印刷原材料的采购等工作。
第五条印刷订单接受与审核时,应核对订单信息的准确性和完整性,确认客户要求,并根据订单要求做好相关准备工作。
第六条设计稿的审定与调整应由专业设计师进行,设计稿必须符合客户要求,并且能够满足印刷过程中的要求。
第七条印刷原材料的采购应严格按照产品质量标准选择供应商,确保原材料的质量稳定,并提前做好相关准备工作。
第三章印刷生产第八条印刷生产是印刷品承印的核心环节,包括制版、印刷、清晰等工艺流程。
第九条制版工作应由技术人员进行,制版前必须对印刷工艺、印刷样品进行评估,并制定详细的制版工艺流程。
第十条印刷工作应由专业印刷工人进行,操作人员必须熟悉印刷机器的使用方法,确保印刷过程中的操作规范和工艺要求的执行。
第十一条清晰工作应由检测人员进行,检测人员必须对印刷品的质量要求有深入的了解,并进行全面、细致的检测工作。
第四章印刷质量控制第十二条印刷品质量控制是印刷品承印工作的重要环节,包括质量控制的制定、质量控制的执行和质量控制的评估。
第十三条质量控制的制定应根据客户要求和公司实际情况,结合印刷过程中的瓶颈点和风险点,制定详细的质量控制计划。
第十四条质量控制的执行应由生产人员和检测人员共同完成,生产人员要按照工艺要求和操作规范进行生产,检测人员要及时进行质量检测。
第十五条质量控制的评估应由质量管理人员进行,定期对印刷品的质量进行评估和分析,发现问题及时整改,提出质量改进措施。
包装装潢印刷品印刷企业承印管理五项制度一、生产计划及进度管理制度1.制定详细的生产计划,包括印刷品印刷的数量、规格、交付期限等具体要求,并报经相关部门审核。
2.根据计划,合理安排和调配人力、设备和原材料资源,确保生产进度的顺利推进。
3.建立生产进度跟踪和报告机制,及时掌握生产进度,发现问题及时处理,避免延期交付和浪费资源的情况发生。
二、生产质量管理制度1.制定严格的产品质量标准,在印刷过程中要进行全面的质量检查和控制。
2.在印刷生产过程中,要进行质量记录和追溯,确保质量问题能够追踪到具体生产环节和责任人。
3.加强对印刷工艺的研究和改进,提高产品的质量和竞争力。
三、设备维护及安全管理制度1.制定设备维护计划,保持设备的良好运行状态,避免因设备故障导致生产延误。
2.建立设备保养记录和故障修复记录,及时发现和解决设备问题。
3.要求操作员对设备进行正确操作和维护,加强对操作员的培训,确保设备的安全运行和操作人员的安全。
四、原材料采购和库存管理制度1.制定原材料采购计划,根据实际需求进行采购,确保原材料的供应和库存的合理控制。
2.对入库的原材料进行严格的检验和验收,确保原材料的质量符合要求。
3.建立原材料库存跟踪和盘点机制,定期盘点,及时发现并处理过期、损坏和丢失的原材料,避免浪费和影响生产。
五、员工管理和培训制度1.制定员工考勤和绩效管理制度,规定出勤和工作表现的评估标准,及时记录和反馈员工的工作情况。
2.对新员工进行入职培训,确保其了解企业制度和工作要求,并对现有员工进行定期培训,提升其技能和能力。
3.对员工进行奖惩管理,鼓励和激励员工,提高员工的工作积极性和主动性。
这五项制度的建立和执行,可以有效提高包装装潢印刷品印刷企业的生产效率和产品质量,减少生产成本和资源浪费,增强企业的竞争力。
以下是印刷品承印管理的五项制度例子:
1.文件管理制度:
●规定文件的保存、归档和检索方式,确保信息的有效管理。
●要求对每个印刷品项目建立相应的档案,包括工艺流程、审批记录和相关沟通等。
2.质量管理制度:
●确定印刷品质量标准和验收标准,以确保产品符合客户要求和行业规范。
●实施质量控制措施,如设立质量检验环节、制定生产工艺流程和培训操作人员等。
3.生产计划与调度制度:
●制定生产计划和调度方案,合理安排印刷作业流程,确保按时交付客户订单。
●设立生产任务分解、生产进度跟踪和资源调配等机制,提高生产效率和资源利用率。
4.安全与环境管理制度:
●遵守安全生产法律法规,建立健全安全生产责任制和相关操作规程。
●确保印刷作业过程中的安全风险控制,包括印刷设备维护、防火防爆措施和废物处
理等。
●关注环境保护,合规处理废水、废气、废物等,减少对环境的影响。
5.客户服务管理制度:
●建立客户档案管理,记录重要信息和沟通记录。
●设立投诉处理机制,及时回应客户需求和解决问题,提高客户满意度。
●加强售后服务,跟进产品使用情况并及时回访,积极提供技术支持和建议。
这些制度可以帮助印刷品承印管理实现规范化、高效化和质量化。
具体的制度内容可以根据企业的实际情况和行业要求进行进一步细化和完善。
印刷品承印五项管理制度模板一、制度目的为确保印刷品承印过程中的质量、安全和效率,建立并执行本管理制度。
二、适用范围本管理制度适用于所有参与印刷品承印的人员,包括设计师、印刷工人、质量检查员和相关管理人员。
三、责任与义务1. 设计师应确保设计稿的合理性和可印刷性,必要时与印刷工人进行沟通和协作。
2. 印刷工人应按照规定的工艺和要求进行印刷操作,确保印刷品的质量和效果。
3. 质量检查员应进行全面的质量检查,对不合格的印刷品及时报告并采取相应措施。
4. 相关管理人员应对印刷品承印过程进行监督和管理,并解决相关问题。
5. 所有参与印刷品承印的人员都有责任保护环境和遵守相关法律法规。
四、工艺流程1. 设计稿评审:设计师将设计稿提交给印刷工人评审,确认其可印刷性和合理性。
2. 印刷准备:印刷工人根据设计稿进行印刷准备,包括调整设备、配置墨水和纸张等。
3. 印刷操作:按照规定的工艺和要求进行印刷操作,确保印刷品的质量和效果。
4. 质量检查:质量检查员对印刷品进行全面的质量检查,包括色彩、图案、文字等方面。
5. 收尾工作:印刷工人清理印刷设备、整理材料,并妥善保管印刷品和相关文件。
五、安全措施1. 所有参与印刷品承印的人员必须佩戴相关的个人防护设备,如手套、口罩和安全眼镜等。
2. 印刷设备必须经过定期检查和维护,确保其正常运行和安全性。
3. 在印刷过程中应注意防火防爆,禁止使用易燃、易爆物品。
4. 危险品和有毒物品必须储存和使用在指定的区域,并符合相关规定。
六、违规处理1. 对于违反本管理制度的人员,将依法依规进行处理,包括警告、罚款和停工等。
2. 对于严重违反本管理制度的人员,将给予严厉的处罚,并进行相应的法律追究。
七、制度的执行与监督1. 所有人员必须认真执行本管理制度,并按照规定履行相应的责任和义务。
2. 相关管理人员必须监督和指导印刷品承印过程,并解决相关问题。
3. 定期对本管理制度进行评估和调整,确保其持续有效。
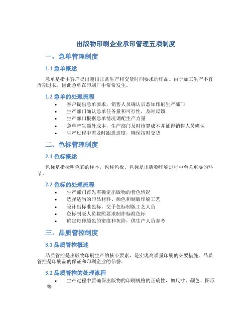
出版物印刷企业承印管理五项制度一、急单管理制度1.1 急单概述急单是指由客户提出超出正常生产和交货时间要求的印品。
由于加工生产不宜周期过长,因此急单在印刷厂中常常发生。
1.2 急单的处理流程•客户提出急单要求,销售人员确认后悉知印刷生产部门•生产部门确认急单任务量和可行性,及时反馈•生产部门根据急单情况调配生产力量•急单产生额外成本,生产部门及时核算成本并征得销售人员确认•生产过程中需及时跟进进度,确保按时交货二、色标管理制度2.1 色标概述色标是指标明色彩的样本,也称色板。
色标是出版物印刷过程中至关重要的环节。
2.2 色标的处理流程•生产部门首先需确定出版物的套色情况•选择适当的印品材料、颜色和制版印刷工艺•设计出标准色标,交予色标制版工艺人员•色标制版人员按照要求制作标准色标•确定每种颜色的密度和灰阶,供生产人员参考三、品质管控制度3.1 品质管控概述品质管控是出版物印刷生产的核心要素,是实现高质量印刷的必要措施。
品质管控是印刷品的保证和印刷企业的信誉。
3.2 品质管控的处理流程•生产过程中要确保出版物的印刷规格的正确性,如尺寸、颜色、图形等•按照标准和技术指导书进行规范操作•进行品质检测和评估,出品前做好标识和记录•较好的口碑,接单效率和服务质量做好宣传和推广四、机器保养制度4.1 机器保养概述机器保养是指对出版物印刷机器设备进行定期养护和维护,是保证出版物印刷质量持续稳定的前提和必要措施。
4.2 机器保养的处理流程•安排专人在生产间隙及工作结束后对印刷机器设备进行日常保养•定期对机器设备进行全面检查和保养,及时消除故障•保障机器使用时处于最佳状态,减少故障率•做好机器保养记录五、人员素质管理制度5.1 人员素质管理概述人员素质管理是出版物印刷企业实现高质量印刷的重要保障。
人员素质优良对于印刷品的印刷质量、公司形象等方面都有非常重要的影响。
5.2 人员素质管理的处理流程•投入充分的时间和精力在员工培训上,提高员工技能•定期进行职业素养、知识技能测评,发放相应的证书、奖励等•开展相关知识完善学习交流会等活动,不断提升员工素质和团队协作精神•建立正向激励机制,鼓励员工努力进取,合理评估员工绩效结语以上就是出版物印刷企业承印管理五项制度的详细介绍。
印刷品承印五项管理制度样本
以下为印刷品承印五项管理制度参考:
1. 印刷品质量管理制度
- 规定印刷品的质量要求和标准,确保印刷品达到客户的要求和期望。
- 确定印刷品质量检验的程序和方法,包括印刷前、印刷过程中和印刷后的检验标准和流程。
2. 印刷品工艺管理制度
- 规定印刷品的工艺流程和操作规范,确保印刷品的生产过程符合标准和要求。
- 确定印刷品的材料选择和使用要求,包括纸张、油墨、版材等。
3. 印刷品安全管理制度
- 确定印刷品生产过程中的安全控制措施,包括设备安全、人员安全和环境安全等。
- 确定印刷品储存和运输的安全要求,防止印刷品在储存和运输过程中的损坏和丢失。
4. 印刷品环境管理制度
- 确定印刷品生产过程中的环境保护措施,包括对废水、废气、废纸等的处理和管理。
- 确定印刷品生产过程中的能源消耗和排放的要求,提倡节能减排的措施和方法。
5. 印刷品信息管理制度
- 建立印刷品生产数据和信息的收集、分析与管理系统,确保生产过程的数据准确和信息可靠。
- 确立印刷品生产过程中的信息交流和沟通渠道,保证信息传递的有效性和及时性。
以上是关于印刷品承印五项管理制度的参考内容,可根据具体的公司需求进行调整和补充。
印刷品承印五项管理制度范本第一条为保障印刷品承印作业的安全与效率,特制定本管理规定。
第二条本规定适用于所有参与印刷品承印工作的个人和单位,涵盖印刷品承印企业及个体工商户等。
第三条承印作业必须严格遵守国家相关法律法规和技术标准,不得有悖于国家规定。
第四条重视创新、安全、环保和高效是印刷品承印工作的基本原则,管理人员应不断提升业务水平和管理效能。
第五条承印单位需建立完善的印刷品质量管理体系,强化内部管理,确保印刷品质量符合标准要求。
第二章承印协议的管理第六条承印单位与委托人(机构或个人)需签订书面承印协议,协议应包含以下内容:1. 承印品的名称、规格、数量、质量标准等基本要求;2. 完成承印工作的期限和标准;3. 承印费用、结算方式及支付方式;4. 保密条款与知识产权保护条款;5. 违约责任及争议解决方式;6. 双方约定的其他事项。
第七条承印作业开始前,承印单位应与委托人共同审查确认承印内容、样稿及设计要求,确保双方对承印需求有清晰理解。
第八条承印协议应妥善保存以备查阅,并在协议有效期内严格履行合同义务。
第九条如需修改协议内容,双方应及时协商并以书面形式签订补充协议,修改内容须经双方书面确认。
第三章设计制作的管理第十条设计制作人员应具备相关专业知识和技能,熟悉印刷品设计原理和制作规范。
第十一条设计制作前,应充分理解委托方的设计要求,确保设计方案符合委托方需求。
第十二条设计制作人员需尊重知识产权,不得抄袭他人设计作品或侵犯他人知识产权。
第十三条设计制作人员应确保版面设计、文字排版、图片处理等工作质量,保证印刷品的美观性和可读性。
第十四条根据承印要求,选择合适的材料和工艺,以确保印刷品的质量和耐用性。
第十五条设计制作人员应定期对设备进行维护保养,确保设备正常运行,并保持工作环境整洁。
第十六条设计制作人员需详细记录工作过程和问题,建立档案以备查证和问题解决。
第四章设备维护的管理第十七条承印单位应定期对设备进行维护保养,确保设备正常运行。
2023年印刷品承印五项管理制度是指在未来的印刷品承印行业中,为了确保印刷品质量和服务的提升,制定的一套全面的管理制度。
下面将详细介绍这五项管理制度。
一、质量管理制度质量是印刷品承印行业的核心,因此2023年印刷品承印五项管理制度的第一项是质量管理制度。
这项制度将包括从订单接受、印刷过程、成品交付等环节的全面质量控制要求。
在订单接受环节,制度将要求详细记录客户需求,并进行专业的审稿和校对工作,以确保印刷品的准确性。
在印刷过程中,制度将要求采用先进的印刷技术和设备,并对每一道工序进行严格的质量检查。
在产品交付环节,制度将要求严格按照交货期限进行发货,并进行质量验收和客户反馈,以不断提高印刷品的质量。
二、环境管理制度随着社会环境对环境保护的要求越来越高,印刷品承印行业也需要加强环境管理。
2023年印刷品承印五项管理制度的第二项是环境管理制度。
这项制度将要求印刷企业进行资源的合理利用和废弃物的减少。
在资源利用方面,制度将要求印刷企业使用环保型纸张和油墨,并鼓励使用再生纸张和可降解油墨。
在废弃物处理方面,制度将要求印刷企业建立规范的废弃物处理流程,并与专业机构进行合作处理。
同时,制度还将要求印刷企业进行定期的环境监测和评估,以确保环境不受损害。
三、安全管理制度在印刷品承印行业中,安全是至关重要的。
因此,2023年印刷品承印五项管理制度的第三项是安全管理制度。
这项制度将要求印刷企业制定安全操作规程和操作手册,对印刷设备和设施进行定期检查和维护,确保工作场所的安全。
此外,制度还将要求印刷企业建立应急预案,提供培训和教育,以应对突发事件和事故。
四、信息管理制度信息管理是现代企业管理中不可或缺的一部分。
2023年印刷品承印五项管理制度的第四项是信息管理制度。
这项制度将要求印刷企业建立完善的信息管理系统,包括订单管理、生产管理、质量管理等各个环节的信息管理。
制度要求对所有信息进行规范化的录入、存储和管理,并进行备份和保护。
印刷品承印五项管理制度
是指在印刷生产过程中,对印刷品承印工作进行管理的五项制度。
这些制度旨在确保印刷品质量的稳定性和可靠性,以满足客户需求并最大程度地减少错误和质量问题的发生。
以下是印刷品承印五项管理制度的具体内容:
1. 印刷品质量管理制度:明确印刷品质量管理的要求和责任,并制定相应的检验和测试标准,确保印刷品的质量符合客户要求和相关法规标准。
2. 印刷品生产过程控制制度:规定印刷生产过程中的各个环节、工序和操作的控制要求,包括材料选用、设备调试、操作规范等,确保印刷品生产过程的稳定性和可控性。
3. 印刷品设备维护管理制度:明确印刷设备的维护要求和周期,制定设备维护计划,并进行定期的设备检查和保养,确保印刷设备正常运行,以提高印刷品的质量和生产效率。
4. 印刷品原材料管理制度:规定印刷原材料(如纸张、油墨、胶水等)的采购要求和验收标准,确保原材料的合格性和稳定性,并对其进行合理储存和使用,以防止因原材料问题导致的印刷品质量问题。
5. 印刷品异常处理制度:规定印刷过程中出现的各类异常情况的处理程序和责任分工,包括质量异常、生产事故等,以及客户投诉的处理方式,确保及时、有效地解决问题,并采取相应的纠正和预防措施,防止问题再次发生。
第 1 页共 1 页。
印刷品承印五项管理制度范文1. 承印前审查制度:在接受印刷品承印任务之前,印刷企业应对印刷品进行审查,核实是否符合相关法律法规的要求以及企业的承印条件。
审查内容包括印刷品的内容是否合法、是否具备印刷条件、是否符合规范要求等。
如果发现印刷品不符合要求,印刷企业有权拒绝承印或提出修改要求。
2. 印刷文件管理制度:印刷企业应建立完善的印刷文件管理制度,包括文件的分类、编号、存储、保管等方面的规定。
所有需要印刷的文件都应有明确的印刷文件,其中包含相关的设计稿、文字内容、印刷要求等信息。
印刷文件应妥善保管,以便后续查找和追溯。
3. 印刷品质量控制制度:印刷企业应制定印刷品质量控制制度,明确印刷品质量标准和检验方法。
在印刷过程中,应严格按照相关质量控制标准进行操作,确保印刷品的质量符合要求。
同时,应建立检验记录和反馈机制,及时发现和纠正印刷品质量问题。
4. 印刷品交付与验收制度:印刷企业应制定印刷品交付与验收制度,明确交付时间、交付方式和验收标准。
在印刷品交付前,应进行质量检验,确保印刷品符合要求。
同时,应与客户进行交流,确保印刷品交付的时间和方式符合客户需求。
在交付后,应及时进行验收确认,并留存相关记录。
5. 印刷品档案管理制度:印刷企业应建立完善的印刷品档案管理制度,包括印刷品档案的归档、整理和保管等方面的规定。
印刷品档案应按照一定的分类、编号和存储规则进行管理,以便于查找和使用。
同时,应确保印刷品档案的安全性和完整性,防止遗失和损坏。
以上是印刷品承印五项管理制度的范文,具体实施细节可根据企业的实际情况进行调整和完善。
承印五项制度导言:承印五项制度是一种管理制度,旨在保证印刷品的质量和安全。
这五项制度分别是:文件承印制度、工艺承印制度、设备承印制度、审查承印制度和监控承印制度。
本文将详细介绍这五项制度,并阐述其重要性和实施方法。
一、文件承印制度:文件承印制度是指制定并执行印刷品的承印文件,包括印刷任务书、印刷工艺说明书、印刷文件等。
这些文件通过规范化的流程和标准,确保印刷品的质量和一致性。
同时,文件承印制度还要求对印刷文件进行合理保存和管理,以备查档和追溯。
实施文件承印制度的方法包括:1. 制定标准流程:确定文件承印的流程和操作规范,包括文件编制、审核、批准和执行等环节。
2. 文件管理系统:建立文件管理系统,确保文件的存档和查找方便、准确。
3. 定期培训:定期组织印刷人员进行文件承印制度的培训,提高他们对该制度的理解和执行能力。
二、工艺承印制度:工艺承印制度是指规定印刷过程中各个环节的操作规范和质量要求,包括版面设计、制版、印刷校对等。
通过工艺承印制度,可以确保印刷品的版面布局合理、文字清晰、色彩准确等。
实施工艺承印制度的方法包括:1. 严格操作规范:制定并执行严格的操作规范,包括版面设计、文字编辑、色彩调配等环节。
2. 定期校验设备:定期对印刷设备进行校验和维护,确保其正常工作状态。
3. 质量检查流程:建立质量检查流程,对印刷品进行检查和验收,确保其符合质量要求。
三、设备承印制度:设备承印制度是指规范印刷设备的使用及维护,保证设备的正常运行和使用寿命。
通过设备承印制度,能够提高印刷品的质量和印刷效率。
实施设备承印制度的方法包括:1. 设备维护计划:制定并执行定期设备维护计划,对设备进行保养和维修,确保其正常工作状态。
2. 设备操作培训:对印刷人员进行设备操作培训,提高其对设备的操作和维护能力。
3. 设备更新更新计划:定期评估设备的性能和使用寿命,制定设备更新计划,及时更新老化设备。
四、审查承印制度:审查承印制度是指对印刷文件和印刷工艺进行全面审查和指导,确保其符合印刷要求和标准。
一、承印验证制度:我司相关的文件有:《行销科管理规范》、《商标印制管理办法》、《商品条码印刷质量保证大纲》行销科管理规范:3.1客户开发3.1.1业务员开发潜在客户,需提供“三证”(营业执照副本、税务登记证、一般纳税人资格证)资料。
如果是小规模纳税人,就不用提供“一般纳税人资格证”,“三证”资料交财会存档。
经行销科主管会同管理科财会组对其进行咨询调查后,填写客户授信资料卡,列为新客户。
3.1.2业务员与新客户签订有法律效应的销售合同或正式订单,一式两份,一份交客户,一份交管理科财会组建档,行销科留存复印件。
3.1.3对于现金交易 (先款后货),且为临时性的一次性交易的客户,可以免签合同。
3.1.4对有商标印制要求的客户,须符合我司《商标印制管理办法》。
3.1.5对有条码印制要求的客户,须符合我司《商品条码印刷质量保证大纲》。
商标印制管理办法:1.业务人员应当认真学习《商标法》、《商标印制管理办法》等有关法律法规,使之懂法、守法、依法承接商标印制业务。
2.业务人员承接商标印制业务,业务员及商标印制业务管理人员应严格核查商标印制客户提供的有关证明文件及商标内容,包括:2.1客户证明其身份的文件(有一即可)2.1.1《营业执照》副本。
2.1.2事业单位的证明。
2.1.3外国人或外国企业的所属国或地区的合法营业证明或身份证明。
2.2客户委托印制注册商标时要出具证明其商标注册的文件(有一即可)2.2.1《商标注册证》。
2.2.2注册人所在地县级的工商行政管理局签章的《商标注册证》复印件。
2.2.3国家工商行政管理局商标局出具的《商标注册证明》。
2.2.4如客户是被许可需印制商标的,还应出示含有许可人允许其印制商标内容的商标使用许可合同文本,承印商标标志上需标明被许可人的企业名称与地址(与营业执照为准)并填写[商标印制委托书]。
2.3所承印的商标样稿应当与《商标注册证》上的商标图样相同,并标明“注册商标”字样或者使用“TM”或“R”标记;而印制未注册商标的,不得标注“注册商标”字样或者使用“TM”或“R”标记)2.4客户如属于被许可印制商标的,其商标样稿应当标明客户自己的企业名称和地址。
不符合要求的,不得承接商标印制业务。
3.业务人员承接的商标印制业务,必须交业务部门管理人员进行审核登记。
4.业务人员不得直接或间接参与买卖商标标志行为(包括废次品商标标志)或为商标委印人出谋划策制侵权商标标志。
5.业务人员不得将以本单位名益承接的商标业务擅自委托他人印制或以个人名义为他人承接商标印制业务。
6.违反上述规定的,按本单位纪律处理,直至辞退。
由于未依法承接商标业务,造成本单位经济损失的,追究个人的经济责任。
商品条码印刷质量保证大纲:3.8.1条码印刷验证制度A.根据《商品条码印刷资格认定工作实施办法》第十一条的规定:“印刷企业承揽商品条码印刷业务时,应当查验印刷委托人的《中国商品条码系统成品证书》或者合法使用商品条码的证明文件,并登记证书号码或文件批号。
”为维护商品条码的专用权,特制定本制度。
B.业务科在与印刷委托书人签订带有条码印刷的业务合同时,必须查验客户的《中国商品条码系统成员证书》并留存其复印件,查验内容包括以下三个方面:a.客户名称与《中国商品条码系统成员证书》上的企业名称是否相同;b.客户所印条码的厂商识别代码与企业的《中国商品条码系统成员证书》上的厂商识别代码是否一致;c.《中国商品条码系统成员证书》是否在有效期内。
C.如客户不能出具《中国商品条码系统成员证书》,业务科检核其合法使用商品条码的证明文件,同时留存文件的复印件。
D.如客户不能出具《中国商品条码系统成员证书》或合法使用商品条码的证明文件,或提供的《中国商品条码系统成员证书》与上述查验内容不符时,业务科不得与其签订合同。
E.业务科应将客户的《中国商品条码系统成员证书》复印件或合法使用商品条码的证明文件复印件等材料进行登记,并与印刷合同一起存档备查,保留期不少于二年。
3.8.2条码设计审查制度A.根据《商品条码管理办法》第二十、二十三条的规定:“系统成员应当按照有关国家标准对商品条码尺寸、颜色及印刷位置的要求设计商品条码。
”“印刷企业应按照有关国家标准印刷商品条码,保证商品条码印刷质量。
”为防止不符合国家标准的条码设计方案投入印刷,特制定本制度。
B.条码设计审查的依据是:GB 12904—2003《商品条码》、GB/T 14257—2002《商品条码符号位置》及本公司条码印刷适性试验参数(广州秉信纸业有限公司/QD—1)。
C.生技人员负责对客户提供的条码设计稿及原版胶片进行审查.D.条码设计审查的内容a.条码尺寸选择:设计稿和原版胶片均应符合GB 12904—2003第7.1条款的规定,并同时满足本公司条码印刷适性试验参数的要求。
b.条码颜色选择:应符合GB 12904—2003第7.2条及表6的规定。
c.条码印刷位置选择:应符合GB/T 14257—2002的规定。
d.条码设计审查结果应形成审查报告,审查合格后方可投入制版印刷。
如审查不合格,生技人员应及时通过业务科与客户联系,协商解决。
二、承印登记制度我司相关的文件有:《行销科管理规范》、《商标印制管理办法》、《商品条码印刷质量保证大纲》行销科管理规范3.1.6合同签订后资料的整理:A.每一客户都建有相应的客户资料授信卡和客户资信评级因素考核表。
B.营管组内勤将全部资料统一整理。
商标印制管理办法:4.3.1对于公司承接的商标业务,技术科将印制商标的情况登记造册(集团内品种除外),并在[商标业务印制登记表]上详细填写所有项目,并在[商标档案列表]或[外单商标资料档案列表]上登记。
4.3.2档案管理:将每一个客户提供的证明文件、注册证复印件、商标样稿和印制后的商标标志、以及其它与商标印制业务有关的材料,也应统计建档存查,存查期限为两年。
商品条码印刷质量保证大纲:3.7.1承接条码印刷业务:业务科承接条码印刷业务时,按《条码印刷验证制度》(见3.8.1)的要求,查验客户的《中国商品条码系统成员证书》并留存其复印件;对客户交来的条码设计稿和原版胶片,按《条码印刷品、印版、胶片管理制度》(见3.8.3)做好登记、交付使用和收回保管工作。
3.7.2.条码设计审查和制版:生技人员对业务科交来的条码设计稿及原版胶片,按《条码设计审查制度》(见3.8.2)进行审查,合格后方投入制版。
三、印刷品保管制度我司相关的文件有:《仓储管理规定》、《商标印制管理办法》、《商品条码印刷质量保证大纲》仓储管理规定:5.1仓储品的标识管理:5.1.1原纸经IQC检验合格后, 由抱车工贴上[原纸身份卡],办理入库手续;于生产线退回之残卷纸,抱车工应贴上[残卷原纸标识卡].5.1.2半成品.成品经检验合格后,办理入库需分别贴上[管制卡],[纸箱成品管制卡]。
5.2 仓储品入库规定5.2.1原物料入库规定A.对原物料验收时,供应商须提供送货单,库管根据供应商送货单和[原物料需求计划表]查核所送物品的品名、规格是否相符,确认无误后,知会IQC 检验;如发现物品品名、规格与到货[原物料需求计划]不符时,应拒收并通知计划及采购员处理。
B.如需过磅之原物料需经过磅才可进行收料作业。
C.原物料经IQC检核合格后,叉抱车应按库区规划图搬运至指定位置, 原纸码放最高不能超过 4.5米,并按先进先出原则及时调库,库管应及时签核厂商送货单。
D.物料入库后,库管及时入电脑帐列印[原物料验收单],对不入电脑帐之物料由库管手工开立[原物料验收单],并将此单交至IQC和部门主管签核后,交总帐入帐。
E.经IQC检验不合格的物品,仓库应予以拒收,并通知计划及采购人员。
F.叉抱车应保持物料存储地通风、透气、清洁,物料摆放整齐美观,并保证安全存放.5.2.2半成品入库规定:A.由平板科对直接外卖之平板开立[入库单],并经相关人员签核后交于仓库。
须做到当班生产当班入库。
B.库管应依照[平板线生产排程]及[入库单],按实收数量入库并入手工账后交总账入电脑账。
C.印机领料员应按平板库区规划图摆放平板并保持库区清洁、平板摆放整齐,做到先进先出。
5.2.3成品入库规定A.由FS和TCY分别依照当班生产品项之良品量,填写[入库单]并经相关人员签核后交于仓库,须做到当班生产当班入库。
B.库管应根据[纸箱入库记录明细]进行盘点,并与[入库单]进行核对后按实收数量签核[入库单],入手工账后交总账入电脑账。
C.入库叉车工应按成品库区规划搬运作业,并填写[纸箱入库记录明细]。
入库叉车工应及时调库,利于先进先出。
出入库叉车工应保持成品储所清洁卫生、通风透气、成品摆放整齐美观。
D.对于客户退回之成品,可挑选使用的应立即开立[退库单],挑选完后重新办理入库手续,对不合格之成品由库管填写[报废申请单]呈相关人员签核. 商标印制管理办法4.2商标标志出入库管理生管科在商标纸箱出入库时,应清点数量、登记台帐,特别加以注明,并定期进行盘点,将出入库及库存情况上报给主管。
将呆滞商标标志通知行销科,作相应处理。
5.1所有记录、资料填写要字迹清楚、整齐、规范、正确,责任人员签字齐全。
5.2有关附件,如客户提交验证的证件、证明资料复印件等应粘贴在登记证上或与有关资料一起统一编号,妥善保管。
5.3成品贮存、交货按仓库管理规定进行。
商品条码印刷质量保证大纲:3.8.3条码印刷品、印版、胶片管理制度A.明确条码印刷品、印版及胶片的出入库登记、保管、移交、监销程序和负责人员,以利于条码印刷质量的监控,特制定本制度。
B.印刷车间对经检验的条码印刷半成品和成品,应严格按合格品、不合格品或残次品做好登记、隔离和标记;合格半成品移交下道工序人员时应由下道工序人员签收;合格成品入库时应有仓库管理人员签收。
D.技术科对通过自检或送广东省条码质量监督检验站检验被判定为不合格的每批条码印刷品,在做出适当处理的同时,应及时查找原因并采取相应的纠正措施,防止类似问题再次发生。
E.印刷条码的印版由生技人员制作并提交印刷车间使用,印刷完毕后交回生技人员保管。
印版的制作和移交使用应有记录和移交、接收人员的签名。
F.业务科接到客户交来的条码原版胶片时,应了解胶片的来源,当确认胶片完成符合《商品条码管理办法》第二十一条的规定时,方可接收,否则应向客户提供本公司适性试验参数并建议其到中国物品编码中心广州分中心重新订制;接收的条码原版胶片应连同条码设计稿一起进行登记,随后转交生技人员进行条码设计审查和制版。
胶片使用完毕后应交回业务科保管;如客户需要,归还客户。
四、印刷品交付制度我司相关的文件有:《仓储管理规定》仓储管理规定5.3仓储品出库规定5.3.1原物料出库规定A.平板科应根据[平板生产排程]及当班原纸的实际使用量填写[原纸领料单]。