语义检索
- 格式:doc
- 大小:43.00 KB
- 文档页数:8
浅谈Patentics智能语义检索技巧
Patentics是一款智能语义检索工具,专门用于专利领域的信息检索。
通过使用Patentics,可以快速准确地搜索到需要的专利资料,提高检索的效率和准确度。
以下是Patentics智能语义检索技巧的浅谈。
1. 关键词的选择和使用
在使用Patentics进行信息检索时,首先需要选择合适的关键词。
关键词的选择要具
有代表性和准确性,能够涵盖所需要的专利领域和相关的技术范围。
同时,还需要避免使
用一些模糊、重复或不相关的词汇,以提高检索结果的准确性。
另外,在使用关键词进行检索时,需要注意关键词的组合和顺序。
一般来说,可以通
过使用括号、引号等符号来定义检索条件和关系,同时还可以进行排除、包含等逻辑操作,以进一步精细化检索。
2. 语义检索的应用
除了传统的关键词检索外,Patentics还提供了一种基于语义的检索方式。
通过语义
检索,可以更加精准地搜索到相关的专利信息。
在使用语义检索时,需要输入特定的关键词或领域,Patentics会自动分析和识别这
些关键词的含义和相关性,并提出相应的建议。
用户可以选择适当的建议作为检索条件,
以获得更加精准的信息检索。
在使用图表检索时,用户可以选择特定的图表类型,Patentics会检索并呈现相关的
图表给用户,用户可以直接选择感兴趣的图表进行查看和下载。
论述语义检索的优劣语义检索是一种利用自然语言处理技术进行信息检索的方法,它可以通过理解用户查询的意图和上下文信息,提供更加精准和个性化的搜索结果。
相比传统的基于关键词匹配的检索方法,语义检索具有许多优势和劣势。
本文将对语义检索的优劣进行详细的论述。
一、优势1、提高检索精度语义检索可以理解用户查询的语义和意图,从而提供更加精准的搜索结果。
相比传统的基于关键词匹配的检索方法,语义检索可以避免词义歧义、同义词等问题,提高检索精度。
2、提高用户体验语义检索可以根据用户的查询意图和上下文信息,提供更加个性化的搜索结果。
这不仅可以提高用户的搜索效率,还可以提高用户的满意度和体验。
3、支持多语言检索语义检索可以支持多语言检索,使得用户可以使用自己的母语进行搜索。
这可以提高搜索的效率和准确性,也可以扩大搜索的范围和覆盖面。
4、适应不同领域的检索需求语义检索可以根据不同领域的特点和需求,进行定制化的检索服务。
例如,在医学领域,语义检索可以根据医学领域的特点和术语,提供更加精准的医学信息检索服务。
5、支持知识图谱的应用语义检索可以与知识图谱结合,利用知识图谱中的实体、属性和关系等信息,进行更加智能化和精准的搜索。
这可以提高搜索的效率和准确性,并且可以为知识图谱的构建和应用提供支持。
二、劣势1、语义理解的难度语义检索需要对自然语言进行理解和分析,这需要解决词义歧义、同义词、语法结构等问题。
目前,自然语言处理技术还存在一定的局限性,因此语义理解的难度较大。
2、语料库的质量问题语义检索需要大量的语料库支持,而语料库的质量和准确性直接影响语义检索的效果。
因此,如何构建高质量的语料库是语义检索面临的一个重要问题。
3、需要大量的计算资源语义检索需要进行大量的自然语言处理和计算,需要消耗大量的计算资源。
这对于一些资源有限的系统和设备来说,可能会造成一定的压力。
4、难以满足复杂检索需求语义检索可以提高检索精度和个性化程度,但对于一些复杂的检索需求,如多维度的检索、时间序列的检索等,语义检索可能难以满足这些需求。
文献检索系统中语义检索的实现研究随着互联网的普及和数字化的发展,文献资源的数量和种类不断增加,对于学术研究者来说,如何在如此庞杂的文献中查找到所需信息成为了一项极具挑战性的任务。
传统的关键词检索已经难以满足研究者查询的需求,语义检索逐渐成为了一种新的解决方案。
本文将探讨文献检索系统中语义检索的实现研究。
一、语义检索的基本原理语义检索是指通过自然语言的方式,输入信息需求,系统能够自动分析用户的意图,通过语义分析找到相关文档并将其返回给用户。
与传统的关键词检索不同,语义检索是基于语义理解技术,真正实现了从用户的话语中抽象出他们真正需要的信息,并输出相关实体或者说相近匹配实体的一种检索方式。
语义检索的基本原理是通过建立一个庞大的知识库,利用深度学习技术从语言和语言背后的语义上寻找匹配,完成文献信息的检索。
其中,语义理解技术是实现语义检索的重要技术之一,它通过对文本数据的分析,从中提取出事实、事件、实体等元素,理解文本数据隐含的语义和语用含义,使其更加贴合用户的信息需求。
二、语义检索的应用在文献检索系统中,语义检索的应用主要体现在以下几个方面:1.实现输入自然语言查询语句传统的关键词检索方式,需要用户输入一系列的关键词,然而文献检索方面,人们不一定熟悉某个具体领域的专业术语和特别的关键词,而是更乐意使用自然语言进行查询。
语义检索的应用使得用户可以更加便捷地输入自然语言查询语句,系统可以通过语义分析技术将用户的语言内容转换为可检索的语义标注等级,提高检索结果的效果。
2.优化文献检索结果语义检索技术可以分析文献元数据信息,抽取文献中的实际语言和意义,并以注释形式展现在列出来的结果中,提供多角度的筛选标准,优化检索结果的相关度和推荐内容。
3.支持智能问答语义检索技术成功引入到文献检索系统中,使得再也不需要人员通过复杂的语言方式来决定检索目标和输入内容,用户可以直接通过智能问答来提问,而系统自动使用自然语言语义分析技术,快速回答问题。
语义搜索AI技术中的语义理解和信息检索模型语义搜索是近年来人工智能领域的一个重要研究方向,其目标是通过机器理解用户的搜索意图,并返回与意图相匹配的有意义的结果。
实现语义搜索的核心在于对用户查询进行语义理解,并使用适当的信息检索模型进行相关性分析和结果排序。
本文将介绍语义搜索AI技术中的语义理解和信息检索模型的相关内容。
一、语义理解1. 语义表示语义搜索的第一步是对用户查询进行语义表示,将其转化为机器可以理解的形式。
常见的方法包括基于词袋模型的表示方法和基于向量空间模型的表示方法。
词袋模型将查询看作是一组词的集合,忽略了词之间的顺序和语法结构。
而向量空间模型将查询表示为一个向量,其中每个维度代表一个词,词向量的数值表示该词在查询中的重要性。
2. 语义匹配语义匹配是语义理解的关键任务之一,其目标是根据用户查询与文档之间的语义相似性来判断文档是否与查询相关。
在传统的信息检索模型中,语义匹配往往基于文档中的关键词与查询中的关键词的匹配程度。
然而,这种基于关键词匹配的方法忽略了更丰富的语义信息。
因此,近年来研究者们提出了一系列基于神经网络的语义匹配模型,通过学习查询与文档之间的语义关系来提高匹配准确性。
二、信息检索模型1. BM25模型BM25(Best Match 25)是一种常用的信息检索模型,该模型主要基于查询词与文档词之间的频率和距离进行相关性分析。
BM25模型通过计算查询与文档之间的匹配度得分,对文档进行排序。
该模型被广泛应用于文本检索、搜索引擎等领域。
2. 深度学习模型近年来,随着深度学习技术的快速发展,研究者们提出了一系列基于深度学习的信息检索模型,如基于卷积神经网络(CNN)和循环神经网络(RNN)的模型。
这些模型利用神经网络的强大表示学习能力,能够自动学习查询与文档之间的复杂语义关系,从而提高搜索结果的准确性。
三、语义搜索技术应用1. 问答系统语义搜索技术在问答系统中有广泛的应用。
通过将用户的自然语言问题转化为机器可以理解的形式,问答系统能够根据用户问题返回准确的答案。
语义检索定义《说说语义检索那点事儿》嘿,朋友们!今天咱来唠唠“语义检索”这个听上去有点高大上的玩意儿。
说起语义检索啊,其实就是一种特别厉害的找东西的办法。
想象一下,你就像一个超级大侦探,要在茫茫的信息海洋里找到你想要的那个小线索。
普通检索呢,就好像是你拿着一张写着几个字的纸条在找,有时候容易找错或者找漏。
但语义检索就不一样啦,它就像是一个神通广大的智慧助手!比如说,你想找关于“苹果”的信息。
传统检索可能只会给你找来一堆写着“苹果”两个字的文章或者网页。
但是语义检索呢,它能懂你的心思,知道你可能不仅仅是想找水果苹果,还可能想找苹果公司、苹果手机,甚至是和苹果相关的故事、寓意什么的。
它就像能钻进你脑袋里,理解你的真正意图,然后给你找来最合适的那些东西。
这玩意儿可太实用啦!以前我找个资料,那叫一个费劲啊,输入几个关键词,结果出来一大堆不相关的,我还得一个一个地去看,浪费时间不说,还可能找不到我真正想要的。
有了语义检索之后,感觉就像开了挂一样,一下子就能找到我心坎里去的东西。
我觉得语义检索就像是有魔法的小精灵,能把那些隐藏在信息丛林里的宝贝都给你揪出来。
有时候我都怀疑它是不是偷偷在我脑子里安了个摄像头,怎么那么懂我想要啥呢!而且它还挺逗的,经常能给我一些意想不到的惊喜。
比如说我本来只想找个简单的资料,结果它给我找出来一个特别有趣的故事或者一个超好玩的视频,哈哈,感觉像是额外中了奖一样。
当然啦,语义检索也不是完美的。
有时候它也会有点小迷糊,给我弄出些奇奇怪怪的结果。
不过这也不能怪它啦,毕竟信息那么多,它偶尔也会犯点小错误嘛。
不过总体来说,这个语义检索还是给我们的生活带来了太多的方便和乐趣。
所以啊,朋友们,以后找东西可别忘了语义检索这个好帮手哦!让它带着我们在信息的海洋里畅游,找到那些我们最想要的宝藏!咱也过把当超级大侦探的瘾,多酷呀!哈哈!。
不是常用的信息检索技术不常用的信息检索技术信息检索是指从大量的信息资源中,根据用户的需求找到相关的信息并呈现给用户的过程。
在日常生活中,我们经常使用搜索引擎来进行信息检索,如Google、百度等。
然而,除了常用的搜索引擎技术,还存在一些不常用但有趣且实用的信息检索技术。
一、语义搜索语义搜索是一种通过理解用户查询的含义,而不仅仅是关键词匹配,来进行信息检索的技术。
传统的关键词搜索往往只能根据关键词的出现频率和位置来判断相关性,而语义搜索则更注重理解用户的意图。
例如,当用户搜索“苹果”时,语义搜索可以根据上下文判断用户是想了解苹果公司还是苹果水果。
二、垂直搜索垂直搜索是指针对特定领域或特定类型的信息进行检索的技术。
相比于传统的搜索引擎,垂直搜索更加专注于某个领域的信息,能够提供更准确、更丰富的结果。
例如,医学垂直搜索引擎可以提供医学领域的专业知识和医疗资源,使用户更方便地获取医学相关的信息。
三、计算搜索计算搜索是一种将计算能力应用于信息检索的技术。
它能够理解用户的数学问题,并给出准确的计算结果。
例如,当用户搜索“2+2等于多少”时,计算搜索会直接给出答案“4”,而不是一大串与计算无关的搜索结果。
四、推荐系统推荐系统是一种根据用户的兴趣和行为,给用户推荐相关内容的信息检索技术。
它通过分析用户的历史行为和喜好,预测用户的兴趣,并根据预测结果进行个性化推荐。
例如,当用户在购物网站搜索某个商品时,推荐系统可以根据用户的购买历史和其他用户的行为,给出相似或热门的商品推荐。
五、图像搜索图像搜索是一种通过图像内容进行检索的技术。
它可以根据用户提供的图像,找到与之相似或相关的图像。
图像搜索可以应用于多个领域,如艺术品鉴赏、商品搜索等。
用户只需上传一张图片,系统就能帮助用户找到相似的图片或提供相关的信息。
六、语音搜索语音搜索是一种通过语音输入进行检索的技术。
用户只需用语音提出查询请求,系统就能将语音转化为文本,并进行相关的检索。
一种基于语义相似度的信息检索方法
语义相似度的信息检索,是一种智能信息检索方法,也称为语义检索。
它降低了传统
文本检索和关键词检索等方法的局限性,并充分利用了句法和语义结构等语言特性,可更
好地从海量文本中提取用户所关注的信息。
语义相似度检索的原理是,在查询之前,将用户问题进行解析,建立一个等价的语义
表达,然后将这个表达与文本库中的文本进行比较,从而得出问题与文本之间的相似程度,从而实现信息检索。
在此过程中,语义表示的建立关键在于自然语言分析,一般分为三步:词法分析、句
法分析和语义分析。
词法分析是针对查询文本进行分词,将用户问题拆分为单词或术语;
句法分析是针对单词或术语,分析句子的词类,确定句子的基本句子结构;语义分析是确
定句子的实际意义,根据词的上下文确定句子的意思。
语义分析常用的方法有—弹性匹配法、语义网络索引法、情景索引法等。
弹性匹配法
是将采集到的文本库依据语义标签,将查询涉及到的问题语句进行匹配;语义网络索引法
建立起一个语义网络,运用网络搜索技术进行概念文本理解;情景索引法是以具体发生的
场景为检索条件来检索相应的文本。
基于语义相似度的信息检索,可以更好地发现和提取出文档中的语义知识,从而帮助
用户更有效地获取所需信息。
然而,该方法仍存在一定问题,如语义表示的准确性、主观
性和时效性等方面存在一些不足。
因此,将语义检索与其他技术如机器学习、模式识别等
进行结合,以提高检索结果的准确性,才能有效提升检索效率,满足用户不断变化的需求。
举例语义检索示例语义检索是一种通过理解用户输入的意图,从大量的文本数据中快速准确地检索出相关信息的技术。
它在信息检索、自然语言处理和人工智能领域有着广泛的应用。
本文将通过举例来说明语义检索的基本原理、常见方法和实际应用场景。
基本原理语义检索的基本原理是通过将用户输入转化为机器可理解的表示形式,然后将其与文本数据进行比较,找到最相关的结果返回给用户。
这个过程可以分为以下几个步骤:1.文本预处理:对文本数据进行清洗、分词和标记等操作,以便后续处理。
2.特征提取:从预处理后的文本中提取出有代表性的特征表示,例如词袋模型、TF-IDF向量或词嵌入等。
3.意图识别:通过自然语言处理技术,将用户输入转化为机器可理解的意图表示。
这可以使用传统机器学习方法如朴素贝叶斯分类器或深度学习方法如循环神经网络(RNN)或Transformer模型来实现。
4.相似度计算:将用户输入的意图表示与文本特征进行比较,计算它们之间的相似度。
常见的相似度计算方法包括余弦相似度、欧氏距离和编辑距离等。
5.结果排序:根据相似度计算的结果,将文本数据按照相关性进行排序,找到与用户意图最相关的结果。
常见方法语义检索有多种常见方法,下面介绍两种常用的方法:1.基于关键词匹配的方法:这种方法通过匹配用户输入中的关键词与文本数据中的关键词进行比较。
如果文本数据中包含用户输入中的所有关键词,则认为它们相关。
这种方法简单直观,但对于长句子或复杂查询可能效果不佳。
2.基于向量表示的方法:这种方法将文本数据和用户输入都转化为向量表示,并计算它们之间的相似度。
常见的向量表示方法包括词袋模型、TF-IDF向量和词嵌入(如Word2Vec和BERT)。
通过将文本表示为向量,可以更好地捕捉语义信息,并且可以使用更复杂的相似度计算方法。
实际应用场景语义检索在许多实际应用场景中发挥着重要作用,下面介绍两个常见的应用场景:1.搜索引擎:搜索引擎是语义检索的典型应用场景。
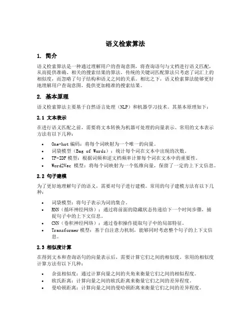
语义检索算法1. 简介语义检索算法是一种通过理解用户的查询意图,将查询语句与文档进行语义匹配,从而提供准确、相关的搜索结果的算法。
传统的关键词匹配算法只考虑了词汇上的相似度,而忽略了句子结构和语义之间的关系。
相比之下,语义检索算法能够更好地理解用户查询意图,提供更加精准的搜索结果。
2. 基本原理语义检索算法主要基于自然语言处理(NLP)和机器学习技术。
其基本原理如下:2.1 文本表示在进行语义匹配之前,需要将文本转换为机器可处理的向量表示。
常用的文本表示方法有以下几种:•One-hot编码:将每个词映射为一个唯一的向量。
•词袋模型(Bag of Words):统计每个词在文本中出现的次数。
•TF-IDF模型:根据词频和逆文档频率计算每个词在文本中的重要性。
•Word2Vec模型:将每个词映射为一个低维向量,保留了一定的上下文信息。
2.2 句子建模为了更好地理解句子的语义,需要对句子进行建模。
常用的句子建模方法有以下几种:•词袋模型:将句子表示为词的集合。
•RNN(循环神经网络):通过将前面的隐藏状态传递给下一个时间步骤,捕捉句子中的上下文信息。
•CNN(卷积神经网络):通过卷积操作提取句子中的局部特征。
•Transformer模型:基于自注意力机制,能够同时考虑整个句子的上下文信息。
2.3 相似度计算在得到文本和查询语句的向量表示后,需要计算它们之间的相似度。
常用的相似度计算方法有以下几种:•余弦相似度:通过计算向量之间的夹角来衡量它们之间的相似程度。
•欧氏距离:计算向量之间的欧氏距离来衡量它们之间的差异程度。
•曼哈顿距离:计算向量之间的曼哈顿距离来衡量它们之间的差异程度。
2.4 排序与检索最后,根据相似度计算结果对文档进行排序,并返回与查询语句最相关的文档作为搜索结果。
常用的排序算法有以下几种:•BM25算法:基于词频和逆文档频率计算文档与查询语句之间的相关性。
•RankNet算法:使用神经网络模型学习文档之间的相对排序。
neo4j语义相似度检索如何使用Neo4j进行语义相似度检索。
第一步:什么是语义相似度检索?语义相似度检索是指根据词语、短语或句子之间的语义关系,将具有相似语义含义的内容检索出来。
在自然语言处理和信息检索领域中,语义相似度检索是一项重要的任务,它可以被广泛应用于文本匹配、推荐系统、问答系统等方面。
第二步:为什么选择Neo4j?Neo4j是一种基于图数据库的解决方案,它适用于存储和处理大规模的关系型数据。
在语义相似度检索任务中,语义关系可以被表示为图的节点和边的形式,因此Neo4j能够提供强大的功能来支持语义相似度检索。
第三步:构建Neo4j图数据库首先,我们需要安装Neo4j数据库,并创建一个新的数据库实例。
然后,我们可以使用Cypher查询语言构建图数据库。
具体步骤如下:步骤1:定义节点使用Cypher语句创建节点,每个节点代表一个词语或短语。
例如,创建一个节点来表示词语“苹果”:CREATE (:Word {name: '苹果'})步骤2:定义关系使用Cypher语句创建边,每个边代表两个节点之间的语义关系。
例如,创建一个边来表示“苹果”和“水果”之间的关系:MATCH (w1:Word {name: '苹果'}), (w2:Word {name: '水果'}) CREATE (w1)-[:IS_A]->(w2)步骤3:导入数据可以通过编写一个程序来自动从文本文件中导入数据到Neo4j数据库。
可以将文本文件中的每一行解析为一个节点或一个关系,并使用Cypher语句将其插入到图数据库中。
第四步:查询语义相似度一旦图数据库构建完成,我们可以使用Cypher查询语言来进行语义相似度检索。
具体步骤如下:步骤1:选择查询词语使用Cypher语句选择一个查询词语作为查询的起点。
例如,选择词语“苹果”作为查询词语:MATCH (w:Word {name: '苹果'})步骤2:寻找相似词语使用Cypher语句寻找与查询词语具有相似语义的词语。
文件语义检索文件语义检索是一种基于语义理解和自然语言处理技术的信息检索方法,它的目标是通过对文件内容的深入理解,提供更准确、更精确的检索结果。
本文将介绍文件语义检索的原理、应用领域以及相关技术的发展趋势。
一、文件语义检索的原理文件语义检索是基于自然语言处理和语义理解技术的,它通过将用户的查询语句与文件内容进行语义匹配,从而实现更精确的检索结果。
具体来说,文件语义检索可以分为以下几个步骤:1. 文本预处理:对文件内容进行分词、词性标注、命名实体识别等预处理操作,以便于后续的语义理解和匹配。
2. 语义理解:通过语义解析技术,将用户的查询语句转化为语义表示,包括词义消歧、句法分析、语义角色标注等。
3. 语义匹配:将用户的查询语义与文件内容的语义进行匹配,计算匹配度并排序,从而得到与用户查询相关的文件。
4. 结果生成:根据匹配得分,生成最终的检索结果,可以按照相关性、时间顺序、重要性等进行排序。
文件语义检索在许多领域都有广泛的应用,以下是一些常见的应用场景:1. 文档检索:可以帮助用户快速找到所需的文档,提高工作效率。
2. 知识管理:可以帮助用户从大量的知识库中查找相关的知识,支持知识的共享和利用。
3. 问答系统:可以帮助用户回答各种问题,提供准确的答案。
4. 情感分析:可以帮助用户分析文本中的情感倾向,如评论、新闻报道等。
5. 舆情监测:可以帮助用户监测社交媒体、新闻报道中的舆情信息,及时了解公众对某一事件的态度和反应。
三、文件语义检索技术的发展趋势随着自然语言处理和人工智能技术的不断发展,文件语义检索技术也在不断进步。
以下是一些文件语义检索技术的发展趋势:1. 深度学习:深度学习技术在文件语义检索中的应用越来越广泛,通过神经网络模型可以提取更丰富、更准确的语义特征。
2. 多模态检索:将文本、图像、音频等多种模态的信息进行整合,提供更全面、更准确的检索结果。
3. 领域知识的利用:利用领域知识可以提高文件语义检索的准确性,例如利用医学知识进行医学文献的检索。
语义搜索技术在信息检索中的应用研究随着互联网的不断发展和普及,人们获取信息的渠道和方式也变得越来越多样化和便捷化。
目前,搜索引擎是人们获取各种信息的主要途径之一。
但是,传统的搜索引擎还存在着一些问题,比如搜索结果不够精准等。
为了解决这些问题,近年来,语义搜索技术在信息检索中得到了越来越广泛的应用和研究。
一、什么是语义搜索技术语义搜索技术是一种基于自然语言处理技术,在文本检索中,以意义(semantic)为基础,对文本内容进行理解、分类和推理等操作,并根据用户的需求,找到与之相关的信息的技术。
语义搜索技术不仅考虑关键词的匹配,而且还利用文本的语言和逻辑特点,实现语义领域的信息检索。
语义搜索技术的出现,打破了传统搜索引擎的检索模式,使搜索结果更加精准。
二、语义搜索技术的发展历程语义搜索技术发展的历程可追溯到上世纪五六十年代的人工智能领域,早期的研究者利用逻辑推理方法,将文本中的语言元素与知识库相匹配,实现问题的解答。
随着计算机技术的不断进步,自然语言处理技术得到了迅速的发展,社区问答、语音识别等技术也得到了广泛应用,这为语义搜索技术的发展奠定了基础。
2003年,谷歌的PageRank算法的发明,让谷歌成为了当时全球最受欢迎的搜索引擎。
这也促进了语义搜索技术的发展。
在这一背景下,2007年,谷歌推出了基于语义计算的搜索引擎“Google Squared”,用于从网页中提取信息,并将其组织成结构化的表格。
2013年,谷歌又推出了“谷歌知识图谱”(Google Knowledge Graph),将搜索结果和知识图谱相结合,更准确地理解用户查询,输出更加丰富的搜索结果,使搜索结果更加准确和丰富。
三、语义搜索技术在信息检索中的应用语义搜索技术在信息检索中的应用较为广泛,具体有以下几个方面:(1)问答系统问答系统是语义搜索技术在信息检索中的一个重要应用。
问答系统主要用于回答针对某个特定领域的问题,基于知识库和自然语言处理技术,将问题转化为可计算的语言形式,并给出相应的答案。
语义搜索技术在全文检索中的应用随着互联网的不断发展和数据的爆炸式增长,信息检索已成为人们工作和生活中必不可少的一部分。
而全文检索技术作为一种最常见的搜索技术,在许多领域都有着广泛的应用,例如搜索引擎、数据库查询、文本挖掘等。
然而,由于全文检索技术只是简单地通过关键词匹配来进行搜索,其效果并不如人们期望的那么好。
现在,一种被称为语义搜索技术的新技术正在逐渐兴起,它能够在全文检索中起到很好的作用。
一、语义搜索技术的概念语义搜索技术是一种基于自然语言处理、知识图谱等相关技术,以用户输入的自然语言为基础,通过语义解析及理解,从实体、概念层面等广泛的维度中进行检索,呈现出更加精准的搜索结果。
与传统的关键词搜索不同,语义搜索技术能够快速理解搜索意图,直接提供与用户需求相关联的信息。
二、语义搜索技术的优势1. 直观的搜索方式相对于传统的关键词搜索,语义搜索能够根据用户的自然语言输入,实现更加直观的搜索方式,从而提高用户的搜索体验。
通过语义搜索技术,用户无需考虑搜索的关键词是什么,只需输入与搜索内容相关的自然语言,系统就会进行语义解析,快速呈现出多种相关的搜索结果。
2. 精准的搜索结果语义搜索技术能够根据用户的搜索意图,为用户提供与需求相关的信息,避免了传统全文检索技术中因为关键词的使用不当而产生的搜索结果不相关的情况。
而且,在语义搜索技术中,还能够将搜索结果按照相关性排序,从而提供更加精准的搜索结果,方便用户快速获取到所需的信息。
3. 更好的支持多语言检索相对于传统的全文检索技术,语义搜索技术在支持多语言检索方面更好。
多语言搜索在现实生活中有着广泛的应用场景,在跨国公司、跨国搜索引擎等领域中也有广泛的应用。
而语义搜索技术通过将自然语言转化为语义语言,能够更好地支持多语言检索,并能够提供更加准确、相关的搜索结果。
三、1. 搜索引擎搜索引擎作为语义搜索技术的最重要的应用之一,目前已经在对各类搜索产品进行升级,并在各种领域中有着广泛应用。
医学信息检索的主要方法
一、传统检索方法
传统检索方法主要是基于文献索引,通过查阅文献索引手册或检索数据库中的索引词,找到相关文献信息。
该方法耗时长、工作量大,但检索结果可靠、准确度高。
二、网络检索方法
网络检索方法主要是基于互联网搜索引擎进行检索,例如百度、谷歌等。
搜索引擎可快速提供大量关键词相关的信息,但检索结果存在一定误差和偏差,需多参考多验证。
三、语义检索方法
语义检索方法是基于自然语言处理技术,根据检索者输入的关键词,通过与事先建立好的知识库进行语义匹配,得到与关键词相关联的文献信息。
该方法可提高检索的准确度和效率。
四、知识图谱检索方法
知识图谱检索方法是基于知识图谱技术,对医学领域的知识进行建模和抽取,通过关联实体、属性和关系,实现自动化和精确化的信息检索。
该方法可大幅提高检索效率和准确度。
五、数据挖掘方法
数据挖掘方法是基于大量数据的建模和分析,通过统计学、机器学习等技术,发现数据中的隐藏模式和规律,实现精准的信息检索。
该方法需有大量的数据支撑,需花费大量的时间和精力建立相应的手动或自动化工具。
综上所述,医学信息检索的主要方法既有传统方法,又有基于互联网的网络检索方法,还有各种高新技术的应用。
在医学信息检索中,选择合适的检索方法有助于提高检索效率和准确度。
基于语义搜索的互联网信息检索与推荐研究近年来,随着互联网的迅猛发展,人们对于信息的需求也越来越多样化。
传统的关键词搜索已经无法满足用户的需求,因此,基于语义搜索的互联网信息检索与推荐成为了人们关注的焦点。
本文将对基于语义搜索的互联网信息检索与推荐进行研究和探讨。
首先,我们需要明确什么是语义搜索。
语义搜索是一种根据用户的意图而非具体的关键词来进行信息检索的方法。
传统的关键词搜索需要用户输入准确的关键词来获取相关的信息,而语义搜索则能够理解用户的意图,提供更准确和全面的搜索结果。
在基于语义搜索的互联网信息检索与推荐中,一个关键的问题是如何提高搜索的准确性。
为了解决这个问题,研究人员提出了多种方法。
一种常用的方法是利用自然语言处理技术,将用户的搜索查询转化为机器可以理解的形式。
通过深入理解用户的查询意图和上下文信息,系统能够更好地匹配用户的需求,提供更准确的搜索结果。
除了准确性,基于语义搜索的互联网信息检索与推荐还需满足用户的个性化需求。
在传统的关键词搜索中,用户只能通过手动输入关键词来获取信息,无法获得个性化的推荐。
而基于语义搜索的互联网信息检索与推荐可以根据用户的兴趣和偏好,主动为用户推荐相关内容。
这种个性化推荐能够大大提高用户的满意度和使用体验。
在实际应用中,基于语义搜索的互联网信息检索与推荐可以应用于各个领域。
例如,电子商务领域可以通过分析用户的购买历史和浏览行为,为用户推荐个性化的商品;社交媒体领域可以根据用户的兴趣和社交关系,为用户推荐相关的帖子和用户。
然而,基于语义搜索的互联网信息检索与推荐仍然面临一些挑战。
首先,语义理解的准确性仍然是一个难题。
尽管自然语言处理技术取得了很大的进展,但是仍然存在理解用户意图的困难。
其次,个性化推荐涉及用户隐私的问题。
为了提供个性化服务,系统需要收集大量的用户数据,这引发了用户隐私和数据安全的担忧。
为了克服这些挑战,研究人员提出了一些解决方案。
首先,可以结合机器学习和深度学习等技术,提高语义理解的准确性。
检索功能有哪些检索功能是指根据用户输入的关键词或条件,在特定数据集或信息库中搜索相关内容,并返回相关的结果。
检索功能在今天的信息社会中起着重要的作用,帮助人们快速准确地获取他们需要的信息。
下面将介绍一些常见的检索功能。
1. 关键词检索:用户在搜索引擎或数据库中输入关键词,系统通过匹配关键词与内容的方式来搜索相关信息。
关键词检索是最基本、最常见的检索功能,其速度快、操作简单。
2. 语义检索:语义检索是一种通过理解用户查询的语义,并与文本内容进行语义匹配的检索方式。
它通过分析用户的搜索意图和上下文,提供与用户查询意图相关的更准确的搜索结果。
语义检索可以更好地理解用户的查询需求,减少不必要的信息干扰。
3. 分类检索:将数据或信息按照特定的分类标准进行分组,当用户需要某一类别的数据时,系统可以快速定位到对应的分类,从而提供准确的搜索结果。
分类检索可以大大提高检索效率,减少用户在大量信息中查找所需内容的时间。
4. 高级检索:高级检索功能允许用户使用更复杂的检索条件来进行搜索,如时间范围、地理位置、作者等。
高级检索可以帮助用户更精确地定位所需信息,提高搜索结果的准确性。
5. 相似度检索:相似度检索是根据内容的相似度来进行检索的功能。
系统会根据已有的索引或模型,比对用户查询的内容与数据库中的内容之间的相似度,并返回相似度较高的搜索结果。
相似度检索常用于图片、音频等多媒体信息的搜索。
6. 排序检索:排序检索是通过给搜索结果排序,将最相关的内容排在前面,以提供更好的用户体验。
排序检索常常使用一些算法和模型,如TF-IDF算法、PageRank算法等,根据不同的权重来对搜索结果进行排序。
7. 推荐检索:推荐检索是根据用户的历史搜索行为、兴趣偏好等信息,向用户推荐相关的内容。
推荐检索可以帮助用户发现更多感兴趣的内容,提高检索体验。
总之,现代信息技术的快速发展使得检索功能不断提升,人们可以更方便地找到需要的信息。
未来,随着人工智能和机器学习等技术的发展,检索功能有望进一步智能化、个性化,为用户提供更加准确、个性化的搜索结果。
在数字图书馆中,信息检索存在明显不足。
在文献的组织与描述上,简单将关键词作为描述文献的基本元素,文献之间没有关联,是相互独立的、无结构的集合。
在检索操作上,通常是基于关键词的无结构查询,难以反映词语间各种语义联系, 查询能力有限,误检率和漏检率很高,检索结果的真实相关度较低;计算查询和文档之间的相似度的方法也有局限。
在用户交互界面上,用户的检索意图难以被机器理解,采用自然语言输入的检索关键词与机器的交互存在障碍。
现有数字图书馆信息资源检索存在资源表示语义贫乏和检索手段语义贫乏、查准率低下等问题,语义网技术的出现,为数字图书馆的发展注入了新的活力,为信息检索质量的提高带来了新的生机。
运用语义网技术,使解决信息检索中现存的问题,完善信息检索流程成为了可能。
3.1 数字图书馆信息检索模型目前数字图书馆的信息检索主要借助于目录、索引、关键词方法来实现, 或者要求了解检索对象数据结构等, 对用户提供的关键词的准确性要求较高,基于语法结构进行检索, 却不能处理复杂语义关系,常常检索出大量相关度很差的文献。
图3.1 数字图书馆信息检索模型用户通过检索界面,输入关键词,文本操作系统对用户的关键词进行简单的语法层次的处理整合,与数字图书馆资源进行匹配检索,最终将检索的结果,再通过用户界面返回给用户。
而数字图书资源,专业数据库等都是数字图书馆信息检索的范畴,这些数字化的知识资源主要以数据库形态分布于全球互联网的数千个站点,这种以数据库形式存放的信息资源,通常是电子化了的一次文献,包括元数据、摘要或者是全文,也可以是全文链接的地址。
24 基于语义网的数字图书馆信息检索模型研究3.2 基于语义网的数字图书馆信息检索模型的设计思想数字图书馆信息检索系统存在诸多问题。
查询服务智能化水平低,无法对用户请求进行语义分析;信息资源的共享程度低,仅仅采用题名、文摘或全文中出现的关键词标识文献内容,难以揭示文献资料所反映的知识信息,易形成信息孤岛;对用户输入的关键词进行句法匹配,查准率不高;片面追求查全率,返回大量无关结果等。
这些问题最终造成用户的真正检索意图难以实现。
人们希望有突破性的信息检索技术出现,能够支持更为强大的信息检索功能,具备理解语义和自动扩展、联想的能力,并为用户提供个性化服务。
在这样的需求下,本节深入探讨了现存问题的解决方法,结合语义网技术,提出了以下基于语义网的数字图书馆信息检索模型的设计思想。
3.2.1 机器理解与人机交互人们通过信息的交流和沟通,表达一定的思想、意思和内容,因此,自然语言和表达的信息中蕴含着丰富的语义。
尤其是自然语言中,一词多义、一义多词现象十分常见,在不同的语境中,同样的词汇还可以表达出不同的意义。
在人与人的交流中,近义词、反义词、词语的词性、语法结构等帮助人们在特定的语言环境中理解语言表达的确切含义,而计算机要做到这点却有难度。
随着网络的不断发展,网络信息充斥着人们的视野。
如何在浩如烟海的信息资源中,以最短的时间查找出相关资源,成为人们所关注的问题之一。
通常,检索系统总会返回相关度不高,甚至完全无关的信息,而有些相关的信息却往往被遗漏了。
一方面,检索工具没能把已经存在的、对用户有价值的信息检索出来,另一方面,信息资源没有很好的被归纳,提炼成知识。
利用语义网技术,将语义丰富的描述信息和资源关联起来,通过机器理解和人机交互,对信息资源进行深层次的分析和挖掘。
从本质上讲,人机交互是认知的过程,主要通过系统建模、形式化语言描述等信息技术,最终实现和应用人机交互系统。
3.2.2 语义知识与描述逻辑从语义学的角度讲,语义是语言形式表达的内容,是思维的体现者,是客观事物在人们头脑中的反映[72]。
人们在进行信息交流和沟通时,通过词语、符号来表达思想。
当人们看到或听到语境中的一个词语或符号时,能够准确、迅速的对应到相关的事物、事件,这是由于借助了人类头脑中已有的相关概念。
当人们在第三章基于语义网的数字图书馆检索模型研究25语言交流中提到词语、符号时,往往先在头脑中寻找出相关的概念。
这些概念是人们在学习生活中不断积累得到的,对已有事物的认识和认知。
当相关的概念被找到,凭借这些相关概念的帮助,人们可以迅速链接到对应的事物,从而准确获知相应的信息。
词语、符号正是代表了相应的事物、事件,而人们的获知却是需要经过概念语义上的理解,最终准确地锁定事物、事件,这样就构成了语义知识图。
图 3.2 语义知识图知识是建立在逻辑的基础上。
逻辑是在形象思维和直觉顿悟思维基础上对客观世界的进一步的抽象,所谓抽象是认识客观世界时,舍弃个别的、非本质的属性,抽象出共同的、本质的属性的过程,是形成概念的必要手段。
逻辑可分为命题逻辑、一阶逻辑、框架逻辑和描述逻辑[32]:命题逻辑,其原子公式仅仅是真或假,如,露西是女的。
这是一个原子命题。
而复合命题就是在原子命题上加上逻辑连接词组成的表达式。
一阶逻辑的原子公式是对对象之间关系的陈述。
一阶逻辑使用谓词,参数采用常量或者变量。
如上例原子命题可表示为一阶逻辑,Female(Lucy) 经过推理,可得,?x Female(x)∨Male(x) ?x表示“对所有人x”,∨表示“或”,即对所有人x,要么是女的,要么是男的。
框架逻辑主要用于将概念建模集成到一致的逻辑框架中,包括类、性质、定义域和取值范围限制等。
描述逻辑,又称术语逻辑,是基于对象的知识表示的形式化,采用结构化的和易理解的形式来表示领域知识,拥有基于逻辑的正式语义。
它的基本组成成分有概念、角色和实例,通过对简单概念和角色的复合,以达到对复杂概念和角色的表示。
描述逻辑是一阶谓词逻辑的一个可判定子集。
它与一阶谓词逻辑不同的是,描述逻辑的推理问题是可判定的,很大程度上改善了推理问题的复杂性。
同时,描述逻辑的知识表示方式继承了语义网络和框架的特点,比一阶谓词更26 基于语义网的数字图书馆信息检索模型研究具灵活性与可理解性。
除了知识表示以外,描述逻辑还用在其它许多领域,它被认为是以对象为中心的表示语言的最为重要的归一形式。
描述逻辑的重要特征是具有很强的表达能力和可判定性,它能保证推理算法总能停止,并返回正确的结果。
在众多知识表示的形式化方法中,描述逻辑在十多年来受到人们的特别关注,主要原因在于:它们有清晰的模型-理论机制;很适合于通过概念分类学来表示应用领域;并提供了有用的多种推理服务,使系统能从明确表达的知识中得到隐含的知识。
描述逻辑能够满足本体语言在语义表达能力的需求,还能形式化描述较为复杂的本体结构,具有正式的基于逻辑的语义和很强的表达能力。
描述逻辑基于概念和关系,概念就是对象集,关系则描述了对象之间的联系。
图 3.3 描述逻辑概念系统图在描述逻辑概念系统图中,TBox(模式集)是描述领域的公理集,也称为术语集,即应用领域的词汇表,ABox(数据集)则是描述具体情形的公理集,即采用这些词汇表对个体的断言或陈述的集合。
描述逻辑不仅包括术语和断言,还提供对术语和断言推理的功能。
对于ABox的一个重要问题是判定其中的断言能否相容。
有了概念间的包含关系,就能把术语所代表的概念组织成层次结构。
3.2.3 知识管理知识管理,也称为内容管理,是指运用信息技术,对存在于数据库中、被印刷于纸上或者是存在于人们头脑中的各种不同来源的知识内容,进行分析整合,实现知识的生产、共享、应用及创新,从而产生价值并形成知识体系,作用于实践中。
内容管理系统的基本思想是分离内容的管理和设计。
页面设计存储在模板里,而内容存储在数据库或独立的文件中。
当一个用户请求页面时,各部分联合生成一个标准的HTML页面。
内容管理系统能够使用模板和通用的设计元素以确保整个网站的协调。
编程人员只需在他们的文档中采用少量的模板代码,然后即可把精力集中在设计之上的内容了。
要改变网站的外观,管理员只需修改模板而不是一个个单独的页面。
同时,内容管理系统也简化了网站的内容供给和内容管理的责任委托。
第三章基于语义网的数字图书馆检索模型研究27基于本体的内容管理能够为领域知识的描述提供术语,描述特定领域知识的对象分类、对象属性和对象间的关系。
领域本体通过本体中的术语, 分别描述与通用领域或者普通工作相关的词汇,而图书馆资源本体就是用于描述该领域中相关概念和这些概念之间关系的概念,因此,非常适用于内容管理[73]。
依赖特定的任务来表达一定的内容知识,只需要考虑相关的领域内容,再依赖于领域的内容管理分析进行大规模的模型共享、系统集成、内容获取和重用。
基于本体的知识管理允许文档的机构化和语义定义,能用智能检索代替关键词匹配,还能够定义文档的不同视图,通过格式转换来进行部门间的文档转换,揭示内容之间的内在关系, 建立有效的内容管理模式来实现多方式数据存储,并采用自动的搜索索引技术,来扫描信息,实现管理的自动化。
3.2.4 概念语义检索概念是人们在长期的生活中,对客观存在的事物,将其抽象到人脑中的反映,通过字、词、词组等形式表达。
同一个客观存在可以有多个概念对其进行描述,从而形成同义词、近义词关系。
而概念语义检索,就是突破机械的字面匹配,从词所蕴含的概念语义层次来认识用户的检索请求,从而获知用户的确切检索意图。
如用户输入关键词“计算机”,传统关键词检索只能进行字面匹配,对包含“计算机”的文档和网页信息进行查找。
“电脑”跟“计算机”在人们的语言习惯中,基本含义大致相同,检索系统却不能查找出包含“电脑”的文档和网页信息。
概念语义检索能够帮助系统实现对用户输入的关键词进行语义分析,提高查全率和查准率。
而达到此目的,就要实现蕴含语义拓展、语义相关联想、相关概念检索等。
如何来实现概念语义检索,可以构建一个知识库,对知识库进行管理、维护,并根据信息的变化而动态发展。
建立知识库,可运用专家的知识,从而将概念语义检索架构于此知识库基础之上。
知识库一旦建立,并非一劳永逸。
这只是一个基础的语义概念库,由于信息资源不断发展,知识库也需要不断更新,以适应新的需求。
因此,知识库应该具备可扩展、具有增量的管理维护的功能。
在专家意见的指导下,进行必要的扩展和更新,增加新的语义概念,删除不再使用的,修改不再适用的语义概念。
一个适用于语义检索的知识库,应该具备:达到一定规模的足够丰富的知识,并尽量延伸至所有领域;知识表示准确到位、简洁明了、清晰、无歧义,便于机器识别;知识能够反映客观存在;可扩充、学习型变化,信息时代的信息产生速度快,信息量大,知识库的动态变化才能适应不断变化的需求;结构合理,不存在重复、冗余,不消耗不必要的存储空间,并避免不一致想象出现。
28 基于语义网的数字图书馆信息检索模型研究概念语义检索的原理可分为三个映射和两个整合的过程:用户输入检索请求,由于用户的知识领域的差异,输入的关键词的准确性有差别,需要系统对检索需求进行分析,整合出用户的检索意图,同时这也是用户需求到检索系统表达的一个映射过程;概念语义检索系统须对检索对象,即信息资源进行描述和表示,为检索服务,而这个从外界数量巨大的信息资源到对它描述和表示,经过语义整合的过程,是信息资源到数字化整序的映射过程;检索系统对用户真正的检索意图的认知表达式与概念语义检索系统中的整合后的资源匹配,检索出所需的信息资源,又是一个映射过程。