abaqus纤维梁单元做法
- 格式:docx
- 大小:11.97 KB
- 文档页数:1
ABAQUS简支梁分析梁单元和实体单元梁单元是ABAQUS中常用的一种单元类型,适用于对梁结构进行分析。
它是一维元素,具有沿一个坐标轴的长度、截面积和转动惯量等属性。
梁单元适用于对纤维偏离主轴较小的梁进行建模。
与梁单元相比,实体单元更适用于对复杂几何形状的梁进行建模。
实体单元是三维元素,它在三个坐标轴上都具有长度,并且可以定义复杂的几何形状。
实体单元适用于对纤维偏离主轴较大的梁、异形梁和复杂梁进行建模。
梁单元的建模步骤如下:1.创建部件:在ABAQUS中创建一个新部件,并设定其属性,如截面形状、材料参数等。
2.创建草图:使用ABAQUS提供的工具创建梁单元的草图,定义梁的几何形状和尺寸。
3.定义截面:将截面属性应用到梁单元上,包括截面形状和尺寸。
4.创建网格:使用ABAQUS的网格划分工具将梁的草图划分为网格,生成梁单元。
5.设置材料属性:为梁单元定义材料属性,包括弹性模量、泊松比等。
6.施加边界条件:为梁单元定义边界条件,如支撑和加载情况。
7.定义分析类型:选择适当的分析类型,如静力分析或动力分析。
8.执行分析:运行分析,并获取梁的响应结果,如位移、应变和应力。
实体单元的建模步骤如下:1.创建部件:在ABAQUS中创建一个新部件,并设定其属性,如材料参数等。
2.创建草图:使用ABAQUS提供的工具创建梁的草图,定义梁的几何形状和尺寸。
3.创建几何图形:使用ABAQUS的几何模块创建复杂的实体几何形状。
4.定义材料属性:为实体单元定义材料属性,包括弹性模量、泊松比等。
5.生成网格:使用ABAQUS的网格划分工具将实体几何形状划分为网格,生成实体单元。
6.施加边界条件:为实体单元定义边界条件,如支撑和加载情况。
7.定义分析类型:选择适当的分析类型,如静力分析或动力分析。
8.执行分析:运行分析,并获取梁的响应结果,如位移、应变和应力。
梁单元和实体单元在ABAQUS中都提供了丰富的分析功能和选项,可以根据实际需要使用不同的单元类型来建模和分析梁结构。
基于ABAQUS简支梁受力和弯矩的相关分析(梁单元和实体单元)对于简支梁,基于 ABAQUS2016,首先用梁单元分析了梁受力作用下的应力,变形,剪力和力矩;对同一模型,并用实体单元进行了相应的分析。
另外,还分析了梁结构受力和弯矩作用下的剪力及力矩分析。
对于CAE仿真分析具体细节操作并没有给出详细的操作,不过在后面上传了对应的cae,odb,inp文件。
不过要注意的是本文采用的是ABAQUS2016进行计算,低版本可能打不开,可以自己提交inp文件自己计算即可。
可以到小木虫搜索:“基于ABAQUS简支梁受力和弯矩的相关分析”进行相应文件下载。
对于一简支梁,其结构简图如下所示,梁的一段受固支,一段受简支,在梁的两端受集中载荷,梁的大直径D=180mm,小直径d=150mm,a=200mm,b=300mm,l=1600mm,F=300000N。
现通过梁单元和实体单元分析简支梁的受力情况,变形情况,以及分析其剪力和弯矩等。
材料采用45#钢,弹性模量E=2.1e6MPa,泊松比v=0.28。
图1 简支梁结构简图1.梁单元分析ABAQUS2016中对应的文件为beam-shaft.cae ,beam-shaft.odb,beam-shaft.inp。
在建立梁part的时候,采用三维线性实体,按照图1所示尺寸建立,然后在台阶及支撑梁处进行分割,结果如图2所示。
图2 建立part并分割接下来为梁结构分配材料,创建材料,定义弹性模量和泊松比,创建梁截面形状,如图3,非别定义两个圆,圆的直接分别为180和150mm。
然后创建两个截面,截面选择梁截面,再选择图2中的所有梁,定义梁的方向矢量为(0,0,-1)(点击图3中的n2,n1,t那个图标即可创建梁的方向矢量),最后把创建好的梁赋给梁结构。
图3 创建梁截面形状接下来装配实体,再创建分析步,在创建分析步的时候,点击主菜单栏的Output,编辑Edit Field Output Request,在SF前面打钩,这样就可以在结果后处理中输出截面剪力和力矩,如图4所示。
基于ABAQUS纤维梁单元的钢筋混凝土柱受力破坏全过程数值模拟一、本文概述随着计算机技术的飞速发展和数值计算方法的不断完善,数值模拟已成为工程领域中研究和解决实际问题的重要手段。
ABAQUS作为一款功能强大的有限元分析软件,被广泛应用于各种复杂工程问题的模拟分析中。
本文旨在利用ABAQUS软件中的纤维梁单元,对钢筋混凝土柱在受力作用下的破坏全过程进行数值模拟,以期更深入地理解钢筋混凝土柱的受力性能,为实际工程设计和施工提供理论支撑和参考依据。
具体而言,本文将首先介绍钢筋混凝土柱的基本构造和受力特点,阐述钢筋混凝土柱破坏过程的复杂性和重要性。
将详细介绍ABAQUS软件及其纤维梁单元的基本原理和适用范围,说明选择纤维梁单元进行数值模拟的原因和优势。
接着,本文将构建钢筋混凝土柱的数值模型,包括材料本构关系的确定、单元类型的选择、网格划分以及边界条件和荷载的施加等。
在此基础上,将进行钢筋混凝土柱在不同受力情况下的数值模拟,分析钢筋混凝土柱的受力响应、裂缝开展、破坏模式以及承载能力等方面的变化。
本文将总结数值模拟的结果,并与实验结果或已有研究成果进行对比验证,评估数值模拟的准确性和可靠性。
通过本文的研究,不仅可以更深入地了解钢筋混凝土柱的受力破坏全过程,还可以为类似工程问题的数值模拟提供有益的参考和借鉴。
本文的研究成果也有助于推动数值模拟技术在土木工程领域的应用和发展。
二、钢筋混凝土柱受力破坏机理分析钢筋混凝土柱的受力破坏是一个复杂的过程,涉及到材料的非线性、几何的非线性以及接触和边界条件的复杂性。
通过数值模拟来研究其受力破坏的全过程显得尤为重要。
在受力初期,钢筋混凝土柱主要承受弹性变形。
此时,混凝土和钢筋均处于弹性工作状态,应力与应变之间呈线性关系。
随着荷载的增加,混凝土开始出现裂缝,裂缝的扩展和分布受到钢筋的约束作用,形成了一种复杂的应力传递机制。
钢筋通过裂缝与混凝土之间的粘结力传递应力,有效地延缓了裂缝的进一步发展。
abaqus梁单元加螺栓载荷Abaqus梁单元加螺栓载荷螺栓连接在工程设计中扮演着非常重要的角色。
在许多领域,如航空航天、汽车工程和建筑结构等,螺栓承受着重要的力和载荷。
因此,准确模拟和分析螺栓连接的受力行为对于优化设计和确保结构安全至关重要。
本文将详细介绍如何使用Abaqus软件中的梁单元来模拟和分析螺栓连接中的载荷。
第一步:建立螺栓几何模型在Abaqus中,我们首先需要建立螺栓的几何模型。
根据实际情况,可以选择不同类型的螺栓,如螺栓头和螺杆。
可以使用Abaqus中的几何建模工具,如Part和Sketch等,创建几何模型。
确保几何模型的尺寸和几何形状与实际螺栓相符。
第二步:定义材料特性和材料模型在Abaqus中,我们需要为螺栓材料定义材料特性和材料模型。
根据螺栓的材料,可以选择适当的材料特性,如弹性模量、泊松比和屈服强度等。
此外,还需要选择适当的材料模型来描述螺栓材料的行为,如线弹性模型、弹塑性模型和本构模型等。
第三步:创建梁单元网格在Abaqus中,我们可以使用梁单元来模拟螺栓的行为。
梁单元是一种用于模拟纤维材料的元素类型,具有两个节点和六个自由度。
可以使用Abaqus的网格生成工具将梁单元应用到螺栓的几何模型上,并定义适当的网格参数来控制梁单元的密度和精度。
第四步:定义约束条件和载荷在Abaqus中,我们需要定义适当的约束条件和载荷来模拟螺栓连接中的受力行为。
约束条件用于限制螺栓的自由度,如固定边界条件和约束边界条件等。
载荷用于施加在螺栓上的外部力和力矩,如拉力、剪力和扭矩等。
这些约束条件和载荷应符合实际螺栓连接的受力情况。
第五步:设置分析类型和求解器选项在Abaqus中,我们可以选择不同的分析类型和求解器选项来模拟和求解螺栓连接中的载荷。
根据分析目的和实际情况,可以选择静力分析、动力分析或瞬态分析等不同的分析类型。
此外,还可以选择适当的求解器选项来控制求解算法、收敛准则和收敛步数等。
第六步:运行分析和获取结果在Abaqus中,我们可以运行分析并获取模拟螺栓连接中载荷的结果。
第六章梁单元的应用对于某一方向尺度 (长度方向)明显大于其它两个方向的尺度,并且以纵向应力为主的结构,ABAQUS用梁单元对它模拟。
梁的理论是基于这样的假设:结构的变形可以全部由沿梁长度方向的位置函数来决定。
当梁的横截面的尺寸小于结构典型轴向尺寸的1/10时,梁理论能够产生可接受的结果。
典型轴向尺寸的例子如下:·支承点之间的距离。
·有重大变化的横截面之间的距离。
·所关注的最高振型的波长。
ABAQUS梁单元假定梁横截面与梁的轴向垂直,并在变形时保持为平面。
切不要误解为横截面的尺寸必须小于典型单元长度的1/10,高度精细的网格可能包含长度小于横截面尺寸的梁单元,不过并不推荐这种方式,这种情况下实体单元更适合。
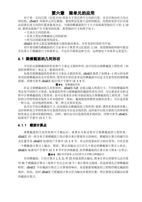
6.1 梁横截面的几何形状可以给出梁横截面的形状和尺寸来定义梁的外形,也可以给出梁横截面工程性质(如面积和惯性矩)来定义一般梁的外形。
如果用梁横截面的形状和尺寸来定义梁的外形,ABAQUS提供了如图6-1所示的各种常用的梁横截面形式可资利用。
使用其中的任意多边形横截面可以定义任意形状的薄壁截面梁。
详情可参考ABAQUS/标注用户手册中15.3.9节。
图6-1梁横截面形状在定义梁横截面的几何形状时,ABAQUS/CAE会提示输入所需尺寸,不同的横截面类型会有不同的尺寸要求。
如果梁的外形与梁横截面的截面性质有关时,可以要求在分析过程中计算横截面的工程性质,也可以要求在分析开始前预先计算横截面的工程性质。
当材料的力学特性既有线性又有非线性时(例如,截面刚度因塑性屈服而改变),可以选用第一种方式,而对线弹性材料,第二种方式效率更高。
也可以不给出横截面尺寸,而直接给出横截面的工程性质(面积、惯性矩和扭转常数),这时材料的力学特性既可以是线性的也可以是非线性的。
这样就可以组合梁的几何和材料特性来定义梁对荷载的响应,同样,响应也可以是线性或非线性的。
详情可参考ABAQUS/标准用户手册中15.3.7节。
abaqus 粱单元预紧力
答:Abaqus是一款广泛使用的工程仿真软件,可以模拟各种材料和结构的力学行为。
在Abaqus中,预紧力通常是通过在载荷步中施加力或位移来实现的。
对于梁单元,可以通过以下步骤施加预紧力:
1. 打开Abaqus软件,创建或导入模型。
2. 在模型中创建梁单元,并指定其材料属性、截面尺寸等。
3. 在载荷步中施加预紧力。
可以通过以下几种方式实现:
a. 在载荷步选项卡中选择“力”或“位移”选项,并在右侧的输入框中输入预紧力值。
b. 如果需要分段施加预紧力,可以在载荷步选项卡中选择“多个”选项,并添加多个载荷子步。
在每个子步中输入相应的预紧力值。
c. 如果需要施加的预紧力与时间有关(例如蠕变预紧力),可以在载荷步选项卡中选择“时间”选项,并指定预紧力随时间变化的函数。
4. 确认载荷步设置后,执行模拟计算。
需要注意的是,施加的预紧力应该根据实际情况进行合理设置。
如果施加的预紧力过大,可能会导致梁单元在模拟过程中发生断裂或其他非预期结果。
因此,建议在进行模拟前进行必要的验证和校核。
在Abaqus中使用梁单元进行计算在Abaqus中使用梁单元进行计算(2012-03-26 11:28:00)转载▼标签:分类:ABAQUSabaqus梁杂谈xiaozity 助理工程师:在练习老庄的Crane例题时,欲提取梁元的截面应力。
反复折腾后,小小体会,总结如下:(1)书中讲到:“线性梁元B21、B31及二次梁元B22、B32是考虑剪切变形的Timoshenko 梁单元;而三次梁元B23、B33不能模拟剪切变形,属Euler梁单元”。
(2)众所周知,当要考虑剪切变形时,例如深梁,采用Timoshenko梁单元比较合适。
三次梁元由于可模拟轴线方向的三阶变量,因而对static问题,一个构件常常用一个三次单元就足够,特别对于分布载荷的梁,三次梁元的精度相当高。
(3)Abaqus 会默认在积分点处的若干截面点输入应力值;但用户可自定义应力输出的截面点位置,这通过property-section-manage-edit-output points 来定义输出应力值的截面点;(4)特别要指出的是,无论B22还是B33还是其它梁元,其输出的应力分量只有S11,如图所示;那么,现在的问题是:1:S11代表什么应力,根据经验,大家会认为11是1方向的正应力或主应力等等2:为什么没有S22、S33、S12......下面分别说明:1:S11表达的是梁元的弯曲应力,即局部坐标系下截面上的正应力2:只输出S11,而无其它应力,这是因为梁元之所以成为梁元,有一基本前提就是用梁元来模拟的构件,其正应力是最主要的,而剪应力是可忽略的;一个基本的佐证就是:众所周知,在建立梁的总势能方程时,总是讲剪切应变能是小量,因而它总是被忽略掉的;忽略剪应力的一个结果是:mises应力将与S11在数值上完全相同,不仅Abaqus如此,Ansys 也是如此,这也难怪有人讲:“Timoshenko梁单元是骗人的,它根本没有考虑剪应力”;对这件事情,我想作如下评价:(A)不仅Timoshenko梁单元,其它梁元(不考虑剪切变形)确实在应力的层面没有考虑剪应力的影响,这可从mises应力与S11的比较看出来;而为什么这样处理,理由如上所述,剪应力是高阶量,可忽略,否则就认为不能用梁元来模拟。
1.点击下图按钮,弹出hyperbeam view界面,如第二步图
①
2.在左侧空白处右键单击,选择自己想要的截面形状,并输入截面参数
②
③
3.点击model view按钮返回,发现出现了新建的beam section
④
4.创建属性,输入prop name,type选择line section,card image选择beamsection,选择相应的material,点击beamsection出现了刚才建立的截面属性,点击它
5.点击右侧creat/edit按钮,打开卡片截面,勾选section axis,输入截面主轴(y轴)在建模环境中的恰当方向。
(观察刚刚在建立截面属性时出现的截面局部坐标y轴,在建模环境中应将其设置为和x轴或y 轴平行,因此这里输入x轴的方向,【1,0,0】)
6.返回主界面,点击line mesh按钮,进入梁单元创建界面。
Node list选择两端节点,设定element size,选择property,选择bar2,点击mesh,如果想修改单元个数就修改,之后return。
abaqus梁单元后处理截面积在有限元分析中,梁单元是一种常用的元素类型,用于模拟梁的结构行为。
在abaqus这样的有限元分析软件中,我们可以通过定义梁单元的截面积来模拟梁的承载能力。
本文将讨论abaqus中梁单元后处理截面积的方法和注意事项。
首先,我们需要了解在abaqus中如何定义梁单元的截面积。
在建模过程中,我们可以通过选择合适的梁单元类型,并在属性中定义截面积参数。
一般而言,梁单元的截面积可以通过直接输入数值来定义,也可以通过引用截面库中的标准截面来定义。
无论采用哪种方式,都需要确保所选的截面积与实际结构的设计要求相符合。
在进行有限元分析后处理时,我们通常会关注梁单元的受力情况,其中截面积是一个重要的参数。
通过查看abaqus的分析结果,我们可以获取梁单元在各个节点处的应力和应变信息,从而计算出梁单元的受力情况。
在计算受力时,我们需要注意将梁单元的截面积考虑在内,以确保计算结果的准确性。
此外,在进行梁单元后处理时,还需要注意以下几点。
首先,要注意梁单元的材料性质和边界条件的设置是否合理。
梁单元的材料性质包括弹性模量、泊松比等参数,这些参数对梁单元的受力情况有重要影响。
同时,边界条件的设置也会影响梁单元的受力情况,因此需要确保设置的边界条件与实际情况相符。
其次,要注意梁单元的截面积是否与实际结构相匹配。
在实际结构中,梁的截面积可能是变化的,因此在建模时需要根据实际情况来定义梁单元的截面积。
如果梁单元的截面积与实际结构不匹配,可能会导致分析结果的误差。
最后,要注意对梁单元的后处理结果进行合理的解读。
在查看梁单元的受力情况时,需要结合实际情况进行分析,避免片面解读分析结果。
同时,还需要注意梁单元的应力和应变是否超出了材料的极限值,以确保结构的安全性。
总的来说,abaqus中梁单元的后处理截面积是进行有限元分析时一个重要的环节。
通过合理定义梁单元的截面积,并注意梁单元的受力情况和后处理结果,可以更准确地模拟梁的结构行为,为工程实践提供参考依据。
abaqus纤维梁单元原理ABAQUS是一种强大的有限元分析软件,在工程分析和设计过程中得到广泛应用。
纤维梁是一种常见的结构形式,在ABAQUS中有特定的纤维梁单元来模拟其力学行为。
本文将详细阐述ABAQUS纤维梁单元的原理。
第一步:定义纤维梁单元在ABAQUS中,纤维梁单元是通过输入一系列的节点坐标和单元段的纵向和横向截面属性来定义的。
节点坐标确定了纤维梁单元的几何形状,纵向和横向截面属性则决定了纤维梁单元的机械特性。
纤维梁单元可以是一维的或者二维的,对于二维的纤维梁单元,需要在每个节点处定义旋转量。
第二步:确定连接杆连接杆是连接两个纤维梁单元的元素,它通过定义连接杆长度和转动弹性以及连接杆的O型截面来模拟纤维梁单元之间的效应。
连接杆的刚度需要根据以前计算得到的刚度进行定义,以通过模拟纤维梁单元的机械行为。
第三步:分析载荷作用在纤维梁单元的模拟中,载荷作用是非常重要的因素。
在ABAQUS 中,载荷可以是静态的或者动态的,它是以节点坐标和荷载强度的形式进行定义的。
根据纤维梁单元的几何形状和材料特性,可以通过分析载荷作用来计算纤维梁单元的应力分布和变形情况。
第四步:定义材料属性在ABAQUS中,确认纤维梁单元的力学行为需要指定材料属性。
包括杨氏模量,泊松比,密度和最大应力等参数。
所有这些属性都取决于纤维梁单元的材料特性,需要根据具体情况进行定义。
通过以上四个步骤,我们可以完整的描述ABAQUS纤维梁单元原理,包括如何定义纤维梁单元,连接杆,分析载荷作用和定义材料属性。
在工程分析中准确的了解这些原理是非常重要的,可以帮助我们更好的设计和分析纤维梁单元。
Abaqus分析实例(梁单元计算简支梁的挠度)精讲对于梁的分析可以使用梁单元、壳单元或是固体单元。
Abaqus的梁单元需要设定线的方向,用选中所需要的线后,输入该线梁截面的主轴1方向单位矢量(x,y,z),截面的主轴方向在截面Profile设定中有规定。
注意:因为ABAQUS软件没有UNDO功能,在建模过程中,应不时地将本题的CAE模型(阶段结果)保存,以免丢失已完成的工作。
简支梁,三点弯曲,工字钢构件,结构钢材质,E=210GPa,μ=0.28,ρ=7850kg/m3(在不计重力的静力学分析中可以不要)。
F=10k N,不计重力。
计算中点挠度,两端转角。
理论解:I=2.239×10-5m4,w中=2.769×10-3m,θ边=2.077×10-3。
文件与路径:顶部下拉菜单File, Save As ExpAbq00。
一部件1 创建部件:Module,Part,Create Part,命名为Prat-1;3D,可变形模型,线,图形大约范围10(程序默认长度单位为m)。
2 绘模型图:选用折线,从(0,0)→(2,0)→(4,0)绘出梁的轴线。
3 退出:Done。
二性质1 创建截面几何形状:Module,Property,Create Profile,命名为Profile-1,选I型截面,按图输入数据,l=0.1,h=0.2,b l=0.1,b2=0.1,t l=0.01,t2=0.01,t3=0.01,关闭。
2 定义梁方向:Module,Property,Assign Beam Orientation,选中两段线段,输入主轴1方向单位矢量(0,0,1)或(0,0,-1),关闭。
3 定义截面力学性质:Module,Property,Create Section,命名为Section-1,梁,梁,截面几何形状选Profile-1,输入E=210e9(程序默认单位为N/m2,GPa=109N/m2),G=82.03e9,ν=0.28,关闭。
ABAQUS应用梁单元计算简支梁梁是一种常用的结构元素,广泛应用于建筑、桥梁、机械等领域中。
在工程实践中,经常需要对梁进行计算分析,以确定其受力状态和变形情况。
ABAQUS是一种常用的有限元分析软件,可以用于求解梁结构的力学问题。
本文将介绍如何使用ABAQUS进行简支梁的计算分析。
首先,我们需要将梁模型导入ABAQUS软件中。
梁的几何形状可以使用线、点或者直接输入坐标点的方式进行定义。
梁的截面信息(如截面类型、尺寸等)也需要进行定义。
在ABAQUS中,可以选择多种截面类型,例如矩形、圆形等。
根据实际情况选择合适的截面类型,并根据设计要求输入相应的尺寸。
在模型定义完成后,需要定义边界条件。
对于简支梁而言,端点处的位移应设定为零。
在ABAQUS中,可以通过选择固定边界条件或者施加等效约束条件来实现。
选择固定边界条件需要定义节点的自由度受限情况,而施加等效约束条件则可以直接将节点的位移限制为零。
在定义了几何形状、截面信息和边界条件后,需要定义材料参数。
梁的弹性模量、泊松比和密度等参数需要根据实际材料性质进行设定。
在ABAQUS中,可以选择多种材料模型,例如线弹性模型、双线性弹塑性模型等。
根据实际需求选择合适的材料模型,并输入相应的参数。
模型导入并定义完毕后,需要进行网格划分。
在ABAQUS中,可以选择多种网格划分算法,例如四边形单元、六面体单元等。
根据实际需求选择合适的网格划分算法,并根据划分精度设定网格尺寸。
在进行网格划分时,需要注意保证梁模型的几何形状和截面信息的精确性,避免过度简化导致计算结果的不准确。
完成网格划分后,可以进行加载条件的定义。
在ABAQUS中,可以定义多种加载条件,例如集中力、均布载荷等。
根据实际需求选择合适的加载条件,并输入相应的加载参数。
完成加载条件的定义后,可以进行求解运算。
在ABAQUS中,可以选择静力分析或者动力分析方法进行求解。
根据实际需求选择合适的求解方法,并进行计算。
关于SRC构件的建模,如果采用显式分析,则不能采用rebar考虑钢筋和钢骨,需要简化处理。
具体方法:将砼和钢骨分开建模,同一个位置有两个单元,一个单元代表砼部分,一个单元代表钢骨,但两个单元共用节点。
具体操作步骤:先建立几何模型,导出INP文件,在INP文件中采用如下关键词,再导入INP文件,就实现了单元复制,即同一位置两个单元,且共用节点。
*ELCOPY,OLDSET=ZSRC1200C60DP,NEWSET=ZSRC1200C60DPYQ345P,ELEMENT SHIFT=1000000,SHIFT NODES=0
那几行意思:把一个老组复制成一个新组,单元号码增大(代表新单元产生),节点号码不变(相同节点单元)。