远达驾校科目三考试路线
- 格式:pdf
- 大小:71.21 KB
- 文档页数:1
科目三路考流程(附注意事项)科目三路考流程(附注意事项)引导语:准备参加驾考科目三的考生们,你们知道驾考科目三的考试流程是怎么样的吗。
以下是店铺分享给大家的科目三路考流程(附注意事项),欢迎阅读!科目三路考流程(附注意事项) 1考试流程及注意事项:一、上车准备:绕车一周,观察右前轮和左后轮两处红外线灯是否亮起,如不亮则不能上车考试。
二、开始考试:上车后关好车门,调整座椅,系安全带,后视镜等,根据语音提示进行操作按喇叭、刷身份证开始考试。
夜间模拟:根据语音提示操作,每项十秒钟内开始完成。
通道一:开启近光灯同方向近距离跟车(开近光灯)通过人行横道(交替使用远近灯光)会车(开近光灯)通过路口(开近光灯)关闭所有灯光通道二:超车开左转向灯并交替使用远近灯光)照明条件良好的道路行驶(开近光灯)在漆黑的道路行驶(开远光灯)夜间临时停车(开双闪灯关闭其他灯光)关闭所有灯光三、起步:先开左转灯(大于3秒)挂一档,放手刹起步,不能溜车。
如果是夜考,听到语音提示(开启近光灯后起步)先开启近光灯,其余同上。
四、直线行驶:保持直线行驶,不能变更车道。
五、加减档:根据语音提示(请从二档加到三档,再从三档减到二档。
)进行加减档操作,从二档加到三档,再减到二档。
加减档换挡完成后,离合要求全部松开后行驶三到五秒。
六、路口左转弯:减速慢行,(小于30KM|H),提前打左转。
(大于三秒)七、路口右转弯:减速慢行(小于30)提前开启右转向灯。
八、超车:提前打开左转向灯,听到语音提示(请变道超车)方可向左变道超车。
超车结束后不要驶回原车道(继续左车道行驶)。
九、变更车道:提前打开右转向灯,听到语音提示(请向右变更车道)方可向右变更车道。
十、靠边停车:提前开启右转向灯,听到(请靠边停车)后靠右侧停车,要求停车后,车身不能压道路边缘线,并且车身距边缘实线不得大于30厘米,听到提示音(停好车后下车),挂空挡,拉手刹,不要解开安全带,把车门大幅度打开,进而关闭即可。
科目三路考部分步骤和程序一、确认身份和资格:二、熟悉考试环境:考生进入考场后,可以先熟悉考试环境,包括考试车辆、考试路段、考试道路标志和标线等。
考生可以先观察考场上其他考生的路考情况,了解考试过程和要求。
三、进行车辆外观检查:考生需要按照考试员的指示,对考试车辆做外观检查。
主要包括检查车辆的轮胎、车灯、灯光、油箱、车身是否有明显损坏等。
如果车辆有问题,考生需要及时向考试员反映。
四、调整驾驶座椅和安全带:考生需要坐到驾驶座椅上,按照自身需要适当调整座椅的位置。
然后,将安全带正确系好。
五、调整后视镜:考生需要调整后视镜,使其能够清晰反映后方情况。
考生需要将后视镜调整到最佳位置,以确保能够清晰看到后方车辆和行人。
六、打开车头大灯和示宽灯:考生需要根据考试员的指示,打开车头大灯和示宽灯。
这是为了确保考试过程中能够提供足够的照明和警示信号。
七、握方向盘和踩离合器:考生需要正确握住方向盘,并用力踩下离合器。
这是为了确保考试过程中能够稳定控制方向和变速器。
八、启动车辆:考生需要跟考试员的指示,按照正确的步骤启动车辆。
一般为先踩下离合器,然后启动发动机,最后松开手刹。
九、按指示行驶:考生在考试过程中要严格按照考试员的指示行驶。
包括转弯、变换车道、掉头、超车等动作。
同时,还要保持车辆在合适的车道行驶,并严格遵守交通规则和信号灯。
十、正确使用灯光:考生需要在行驶过程中根据需要正确使用车灯和示宽灯。
比如夜间行驶要打开远光灯,遇到雨雾天要打开雾灯,通过路口要打开转向灯等。
十一、灵活应对情况:考生在考试过程中可能会遇到各种复杂的交通情况,包括突发事件、其他车辆的违法行为等。
考生需要灵活应对,保持冷静,根据实际情况及时作出正确的决策。
十二、通过考试评估:考试结束后,考试员会根据考生的表现给出评估和判定。
如果考生通过了考试,即达到合格标准,将会获得科目三路考合格证明。
以上是科目三路考的步骤和程序。
考生在路考前要充分准备,熟悉考试要求和考点。
科目三大路考上下坡的具体操作科目三开上坡的考生具体操作:1、调整座椅,系保险带,踩离合器,挂1档,打左转向灯,松手刹,慢松离合器起步加速后从1档加档至四档。
从大门出发。
不要忘了系保险带,没系不合格2、车开至考试中心牌子时打左转向灯。
车至红绿灯白线时减速,档位从4档降至2档,如绿灯则直接上坡,遇红灯则停车,车要停标准。
一般车头至白线位置不到一点停,如车头超过白线判不合格遇红灯者停车等绿灯打左向灯,挂1档起步后上坡油门一般加至2000-3000转时加档,从1档加至2档,从2档加至3档,用油门控制车速,因为上坡路均为N形弯路,所以转弯时速度不要太快、太急。
遇转弯时可适当先调整方向,方便转弯3、车开至坡顶看到村庄警告牌子,或视线看不见路面时换档从3档换至4档下坡,并在途中轻点刹车,速度不要太快。
4、车开至20公里限速牌时打左转向灯减速换档从4档换至2档下坡开环岛,可松开离合器和刹车,环岛上坡时适当加点油门。
5、至40公里限速牌时一般考官会让考生靠边停车,此时应打右转向灯,靠路边踩离合器,刹车停车,拉起手刹,挂空档,松离合器,松刹车,关转向灯,松保险带,关车门,从车后绕至车门右侧上车。
上坡打转向灯要领:一路均为左转向灯,停车右转向灯科目三开下坡的考生具体操作:1、调整座椅,系保险带,踩离合器,挂1档,打左转向灯,慢松离合器因为停车位置有坡度,要做上坡起步动作,车身抖动时松手刹,起步加速后从1档加档至3档。
2、开至村庄警告牌时换档从3档换至4档下坡,将至弯度时,用刹车减速,换档从4档换至3档下坡,途中均用刹车控制车速不要用油门,将到红绿灯位置时打右转向灯,转弯后用油门控制车速,一直开到快到考场门口有20公里限速牌时打右转向灯减速换档从3档换至2档上坡,从右侧门进入开至目的地。
3、根据考官要求开进考场,运气好的直接从大门开进,至目的地时踩离合器,刹车停车,拉起手刹,挂空档,松离合器,松刹车,关转向灯,松保险带,关车门。
科目三考试顺时路线(双号车)学员上车后,调好座椅,系好安全带,看反光镜,开启电脑,按指纹,打左指示灯,踩住离合,刹车,挂1挡,松手刹车,按喇叭,缓抬离合起步,10秒内换2挡,打左指示灯,左转弯,车走里道,车正加油上3挡,然后右转弯,车正加油直线行驶35公里,方向要稳,不要抖动,35公里的速度保持到接近减速带刹车减到2挡,行驶到语音提示,行人通过路口,停车,行人已通过路口,用半联动起步,10秒内换2挡,行驶到语音提示,变更车道,打右指示灯,3秒以后动方向,车走过右转弯,就是公路停靠,打右指示灯,3秒以后动方向,踩离合轻踩刹车,车顺着白线边缘30公分内停靠,车身要停正,踩住离合刹车,置空挡,拉手刹车,关指示灯(请继续完成考试),打左指示灯,挂1挡先松脚制动,再松手制动,按喇叭,缓抬离合起步,10秒内换2挡车走里道,行驶到公路调头,提前打左指示灯,虚线掉头,车走外道,在打右指示灯,右转弯,出大门,看信号灯,红灯停,如绿灯打右指示灯,按喇叭,右转弯,绕过学校,公交站,打右指示灯,按喇叭,右转进考场大门,回到发车区,停稳车辆,系统会自动给出评判结果,在系统未给出结果时,不要熄火,不要解安全带,不要开车门。
科目三考试逆时路线(单号车)学员上车后,调好座椅,系好安全带,看反光镜,开启电脑,按指纹,打左指示灯,踩住离合,刹车,挂1挡,松手刹车,按喇叭,缓抬离合起步,10秒内换2挡,然后看大门红绿灯,如红灯停,绿灯,打左转向,按喇叭,出大门,路过公交车站,学校区域,看红绿灯,,打左转向,按喇叭,进大门,车走里道,看红绿灯,红灯停,绿灯,打左转向,进入公路调头,提前打左转向灯,掉头走里道,打左指示灯,准备公路停靠(语音提示:公路停靠),打右指示灯,3秒以后动方向,踩离合轻踩刹车,车顺着白线边缘30公分内停靠,车身要停正,踩住离合刹车,置空挡,拉手刹车,关指示灯(请继续完成考试),打左指示灯,车走里道,经过左转弯看到40公里的标志,语音提示,变更车道,打右指示灯,3秒以后动方向,车走到行人通过路口,停车,语音提示,行人已通过,挂1挡,缓抬离合起步,10秒内换2挡,加油上3挡,左转弯走正车,加油直线行驶35公里,方向要稳,不要抖动,,35公里保持看到减速带,刹车换2挡,然后回到发车区,,停稳车辆,系统会自动给出评判结果,在系统未给出结果时,不要熄火,不要解安全带,不要开车门。
科目三考试路线图文档编制序号:[KKIDT-LLE0828-LLETD298-POI08]平均公里三挡换科目三考试流程1、逆时针绕车一周(检查车门、后盖箱是否关严;车灯是否关闭)2、打“报告”后上车(关紧车门),检查考车是否处于熄火状态(看转速表)3、调整座椅、后视镜,检查(方向盘、离合器、脚刹、油门是否处于完好状态;手刹是否拉紧、变速器是否处于空挡状态),确认无误后,系好安全带4、确认验证通过后开始进入灯光模拟,听到“下面开始模拟夜间灯管使用,请按照语音提示操作”后打开灯光,灯光模拟将从以下项目中随机抽取三项进行考试:①你将要在路口处转弯,请正确使用灯光(交替使用远近光灯不少于2次)②你将要通过急弯,请正确使用灯光(交替使用远近光灯不少于2次)③你将要通过坡路,请正确使用灯光(交替使用远近光灯不少于2次)④你将要通过拱桥,请正确使用灯光(交替使用远近光灯不少于2次)⑤你将要通过人行横道,请正确使用灯光(交替使用远近光灯不少于2次)⑥你将要通过没有交通信号灯控制的路口,请正确使用灯光(交替使用远近光灯不少于2次)⑦你将要与其他车辆会车,请正确使用灯光(开启近光灯)⑧你正在低能见度道路上行驶,请正确使用灯光(开启远光灯)⑨你将要超车,请正确使用灯光(先开启左转向灯,然后交替使用远近光灯不少于2次,再开启右转向灯)5、灯光模拟完毕后切记将灯光关闭!6、起步听到语音提示“请起步”后按照步骤:一踩(踩离合)~二挂(挂一档)~三转向(打左转向灯,同时观察后视镜)~四喇叭(按喇叭,不少于2次)~五手刹(放下手刹)操作,起步后尽快加速至三档,速度保持在25~30迈,向南直线行驶160米7、右转驾车行驶至距转弯处约30米处时减至二档,速度保持在20~25迈,听到语音提示“前方路口右转弯”后打右转向灯(大于3秒后转动方向盘),同时(右扭头)观察右后视镜,转弯过程中维持二档、速度低于20迈8、下坡、上坡保持二档、速度20迈,下坡视情况点刹车,上坡适当踩油门加速,平均速度不低于20迈9、左转听到语音提示“前方路口左转弯”后打左转向灯(大于3秒),同时(左扭头)观察左后视镜,转弯过程中维持二档、速度低于20迈10、通过学校区域听到语音提示“前方通过学校”后,保持二档、速度低于30迈,左右扭头观察后通过11、左转听到语音提示“前方路口左转弯”后打左转向灯(大于3秒),同时(左扭头)观察左后视镜,转弯过程中维持二档、速度低于20迈,转弯后保持二档,速度提至25~30迈,向前直线行驶100米12、右转、会车听到语音提示“前方路口右转弯”后打右转向灯(大于3秒),同时(右扭头)观察右后视镜,转弯过程中维持二档、速度低于20迈,转弯后加至三档,速度提至25~30迈,向前直线行驶180米(过程中听到语音提示“前方会车”时,保持直线行驶),驾驶至转弯处约30m处时减为2档,速度20~25迈13、右转听到语音提示“前方路口右转弯”后打右转向灯(大于3秒),同时(右扭头)观察右后视镜,转弯过程中维持二档、速度低于20迈14、加减档、人行横道听到语音提示“请完成加减档动作”后,从二档提至五档,当档位升至五档时速度应超过40迈,并且保持3秒以上,再将档位逐级降至二档,完成加减档动作后速度保持20~25迈,听到语音提示“前方通过人行横道”后,维持二档、速度低于30迈,左右扭头观察后通过,总里程500米15、右转、掉头听到语音提示“前方路口右转弯”后打右转向灯(大于3秒),同时(右扭头)观察右后视镜,转弯过程中维持二档、速度低于20迈,转弯后加至三档,速度提至25~30迈,向前直线行驶约20米后减至二档,速度20迈左右,到语音提示“前方请掉头”后打左转向灯(大于3秒),同时(左扭头)观察左后视镜,确认安全后通过,通过后直线行驶,关闭左转向灯,速度保持25迈16、公共汽车站、右转听到语音提示“通过公交车站”后保持二档,速度低于30迈,左右扭头观察,确认安全后通过,听到语音提示“前方路口右转弯”后打右转向灯(大于3秒),同时(右扭头)观察右后视镜,转弯过程中维持二档、速度低于20迈,转弯后加速至25迈左右,驶出折线行驶大门(过程中左转无语音提示,但必须打左转向灯)17、右转至长邯快速路听到语音提示“前方路口右转弯”后打右转向灯(大于3秒),同时(右扭头)观察右后视镜,转弯过程中维持二档、速度低于20迈,(右转前缓坡可适当踩油门加速)18、变更车道听到语音提示“请变更车道”后开启左转向灯(大于3秒),同时(左扭头)观察左后视镜,确认具备变更车道后打转向至左侧路(关闭转向灯),同时踩油门加至三档,速度保持25~30迈,行驶50米左右后减速减档,同时开启右转向灯(大于3秒),同时(右扭头)观察右后视镜,确认安全后驶回原路,关闭转向灯,保持二档,速度20~25迈19、右转至机场路听到语音提示“前方路口右转弯”后打右转向灯(大于3秒),同时(右扭头)观察右后视镜,转弯过程中维持二档、速度低于20迈20、超车听到语音提示“请完成超车动作“后开启左转向灯(大于3秒),同时(左扭头)观察左后视镜,确认具备超车条件后打转向至左侧路(关闭转向灯),同时踩油门加至三档,速度保持25~30迈,行驶50米左右后减速减档,同时开启右转向灯(大于3秒),同时(右扭头)观察右后视镜,确认安全后驶回原路,关闭转向灯,保持二档,速度20~25迈,行驶350米21、通过路口驶入折线行驶大门(过程中右转无语音提示,但必须打右转向灯),降至一档下缓坡,左转至右侧路后加至二档,速度20~25迈,听到语音提示“前方通过路口”后,按照信号灯提示行驶(红灯停绿灯行),保持二档,速度30迈以下,左右扭头观察,确认安全后鸣笛通过22、直线行驶听到语音提示“请保持直线行驶”后,目视前方,双手控制方向盘,保持直线行驶,速度20迈左右,保持二档(过程中不需要加减速度)23、靠边停车听到语音提示“请靠边停车”后,开启右转向灯(大于3秒),同时(右扭头)观察右后视镜,确认安全后,减至一档后将车辆右侧平行停放在小于道路边缘实线30厘米以内处,停稳后拉手刹,摘空挡,放开脚刹、离合24、下车听到语音提示“考试合格请下车”后,观察左后方交通情况,确认安全后打开门下车,考试完毕注意事项1、从开始起步到变更车道前用时必须低于7分22秒,否则判做考试不合格(正常速度不低于25迈)2、平均一公里以内必须加一次三挡(起步以后至右转前挂一次三挡、右转至会车途中挂一次三挡、完成加减档后右转弯掉头前挂一次三挡、变更车道过程中挂一次三挡、超车过程中挂一次三挡、外加加减档过程中加、减两次三挡,考试过程中共计使用7次三挡)3、转弯时转向灯闪烁三秒以内转动方向盘一次扣10分,转弯后30秒以后不关转向灯判做不合格4、停车以后必须拉紧手刹后再放脚刹,防止考车后溜,溜车距离超过30厘米判做考试不合格5、加减档动作开始后至语音提示“通过人行横道”以前严禁停车,但可以变道超车6、学校区域、人行横道、公交车站、路口等4个项目过程(区域)中严禁使用三挡以上,保持二挡、30迈以内通过7、前方遇(左右)转向时,如一直未听到语音提示“前方左、右转”,在距离转弯处约15米处开启相应转向灯(不要死等语音提示)8、如灯光模拟或起步失败一次后,安全员命令靠左停车,待再次起步后一定注意及时变更回右侧车道行驶9、脚踩离合器5秒以上的,判做空挡滑行、考试不合格10、转弯前(开启转向灯后)遇紧急情况停车后,及时(30秒以内)关闭转向灯,重新起步按正常起步顺序(一踩、二挂、三转向、四喇叭、五手刹)完成起步,重新起步后将转向灯重新拨回相应转弯转向11、直线行驶过程中提前与前车保持较大车距,如判断没有靠边停车条件时,应在语音提示“请靠边停车”前停车调整,若语音提示“请靠边停车”完毕后遇紧急情况中途停车则判为未靠边停车,所以在语音提示“请靠边停车”后必须一次性完成标准停车动作12、语音提示“请保持直线行驶”后至“请靠边停车”前切忌变道行驶,如遇紧急情况,停车等待13、进、出大门过程中允许不打转向灯,建议鸣笛(警示外来行人或外来车辆)14、密切关注路口(红路灯)前路况,如前方堵塞,必须在路口以外提前停车,严禁路口内停车15、二挡不能超过30迈,三挡不能超过40迈16、灯光模拟过程中耐心等待语音提示完毕后,再进行模拟操作,切忌提前动作(“你将要通过……请使用正确灯光”话音落毕后再操作);模拟能见度较低灯光操作时要保持远光较长时间,待听到下一口令时再将灯光拨回近光17、灯光模拟完毕后切记关闭灯光,如未关闭起步则直接判做考试不合格18、加减档过程中切忌跨档或跳档操作,如挂错档则判做考试不合格19、加减档过程中低档位多加油,五档至40迈以后至少保持3秒以上再降档20、驾车起步后切勿着急关闭转向灯,待考车正常行驶三秒之后再关闭。
科目三路考攻略完整版起步站在右门考官座位门边,面对考官:口令:报告考官,车号XXXX学员XXX前来应试。
(哈哈,据说有人紧张说成:报告学员,车号XXXX考官XXX前来应试,不知道那个考官要什么表情啊,没有扣分点,没法子轰走,肯定是戴着墨镜忍着笑,^_*)考官:考试开始。
动作:到车前方趴下去看底盘,顺时针绕车一周,检查车门,车窗,手捶捶或者脚踢踢各个轮胎,回到驾驶室门边。
口令:报告考官,车辆检查完毕,轮胎正常气压充足,发动机正常无漏水无漏油,车底及车辆四周无障碍,请求上车考试。
(最后这半句,每次都说得不一样,哈哈,估计考官也没有怎么认真听)考官:上车。
上车动作:摆头观看车前后方,打开车门30厘米再摆头观看车前后方(同车一个女生就是忘了看后方,挂掉),打开车门右脚先上车再收左脚,关好车门调整座位,调整三个后视镜(做出动作就好了,其实教练早就调好啦,甚至左边那个镜子就是够不着的)挂好安全带挂空档,踩下脚刹,踩下离合器,点火启动(考试那天头个考的就是没有挂空档,启动就轰下去,于是去看热闹的我就变成让人看热闹的了)检查左右转向灯,大灯,远近灯,雨刮器,按喇叭脚踩一下脚刹,手拉一下手刹(多重复几回也没事,顺便想下面要报告的)口令:报告考官,仪表正常,灯光齐全,制动有效,雨刮器有效,喇叭有效,请求起步。
(头次念这个对着教练一直笑就是说不出口,比大师还说等你看到考官就笑不出来了,果然,看着考官把后2小句漏了,还好这个也不是重点。
开始觉得这么说好傻,干嘛不说统统正常,还那么复杂的主谓搭配)考官:起步。
动作:转头观看车后方,摆头观看三个后视镜。
打左转向灯,挂一档,摆头观看后视镜,放手刹,慢放离合器,半连档稍加油门平稳起步。
停车换人动作:听到考官指示“停车换人”,按临时停车步骤靠边停车,拉手刹,挂空档,等考官发话考官:考试完毕。
口令:谢谢考官!动作:关掉所有电气,熄火,等完全熄火后根据路况挂挡,下坡倒档,其他都是1挡(就这个看路况,教练差点把我丢出去,奇怪啊,就只有我看不出上下坡和平路啊,好晕,猜对的次数极少,考试刚好也猜对,要不就再等一个月了),放离合器,放脚刹,放安全带,转头观看车后方,摆头观看后视镜,开车门30厘米,探出头观看车后方,确认无障碍后开门下车,关好车门(报纸上有个人说行车10+年考了5次没过,其中就有次开得不错,路上考官表扬了,补考太多次的考官都认识了,停车后一高兴蹦蹦跳跳下车,没看车后方,于是又挂了)行车过程:注意听考官指令,听到“停车”就马上打右转向灯,停在“P”字牌后面,车身离白线30厘米内,拉手刹,放空档,踩住脚刹车。
科目三考试项目流程及注意要点与考场线路图纸一、起步:起步:1、绕车一周上车(不绕车一周上车,不合格),上车后调整座椅、后视镜、检查仪表(无此动作扣5 分),系上安全带(不系安全带,不合格),关闭车门(不关闭车门起步,不合格)。
2、听到提示音:“请开始考试”立即打开左转向灯,三秒钟后(不能转动方向盘)踏下离合器踏板,挂入一档,松开手制动器,用左手摁下喇叭,准备起步(不松手制动,扣10 分;不正确使用喇叭,扣20 分;起步时油门过大,发动机转速过高,起步不平稳,扣5 分;)。
3、观察左边后视镜,确认无情况后,一档起步,轻加油门迅速挂入二档,进入行驶车道(一档使用超过30 秒,扣10 分;起步时车辆后溜大于30 厘米,不合格;熄火一次,扣10 分;起步时不使用转向灯,扣20 分;转向灯开启少于3 秒即转动方向盘,扣10 分;起步时不观察后视镜,不合格;)。
二、变更车道:变更车道:1、听到语音提示:“前方变更车道”,要立即打开左转向灯,方向盘保持不动 3 秒以上。
2、三秒后,往左转向进入左边车道行驶(转向灯少于3 秒,扣10 分)。
三、通过学校区域:通过学校区域:1、听到语音提示:“前方学校区域”,要立即放松油门,右脚放到制动踏板上轻踩一下。
2、通过后,用 2 档继续行驶(未减速慢行,不合格)。
四、通过路口右转:(信号灯路口)通过路口右转:(信号灯路口):(信号灯路口1、听到语音提示:“前方路口右转”,要立即打开右转向灯,方向盘保持不动 3 秒以上。
2、行驶到路口遇到红灯不要停车继续右转(不按路口交通标线行驶,不合格;)。
五、前方路口直行:前方路口直行:1、听到语音提示:“前方路口直行”,要立即放松油门,右脚放到制动踏板上轻踩一下。
2、通过路口后,用二档继续行驶。
六、掉头:掉头:1、听到语音提示:“前方选择合适地点掉头”,要立即打开左转向灯,方向盘保持不动3 秒以上,3 秒后车辆靠右行驶,待行驶到虚线区域往左转动方向盘到底,回正方向用二档往前行驶(掉头前不使用转向灯,扣20 分;少于3 秒扣10 分;掉头地点选择不当、压实线,不合格)。
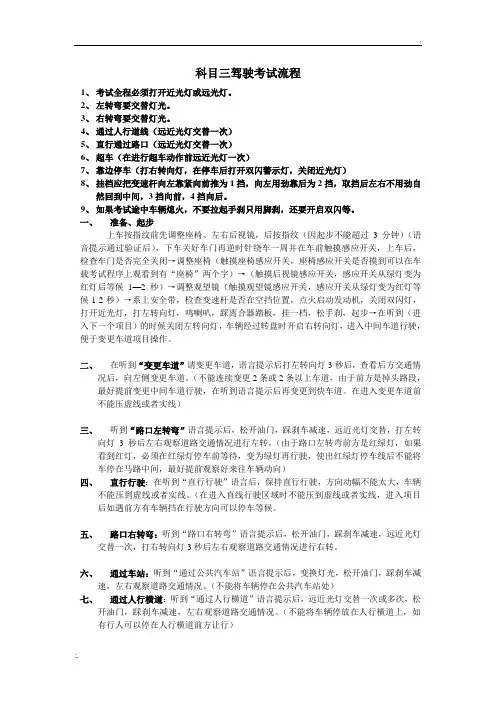
科目三驾驶考试流程1、考试全程必须打开近光灯或远光灯。
2、左转弯要交替灯光。
3、右转弯要交替灯光。
4、通过人行道线(远近光灯交替一次)5、直行通过路口(远近光灯交替一次)6、超车(在进行超车动作前远近光灯一次)7、靠边停车(打右转向灯,在停车后打开双闪警示灯,关闭近光灯)8、挂档应把变速杆向左靠紧向前推为1挡,向左用劲靠后为2挡,取挡后左右不用劲自然回到中间,3挡向前,4挡向后。
9、如果考试途中车辆熄火,不要拉起手刹只用脚刹,还要开启双闪等。
一、准备、起步上车按指纹前先调整座椅、左右后视镜,后按指纹(因起步不能超过3分钟)(语音提示通过验证后),下车关好车门再逆时针绕车一周并在车前触摸感应开关,上车后,检查车门是否完全关闭→调整座椅(触摸座椅感应开关,座椅感应开关是否摸到可以在车载考试程序上观看到有“座椅”两个字)→(触摸后视镜感应开关,感应开关从绿灯变为红灯后等候1—2秒)→调整观望镜(触摸观望镜感应开关,感应开关从绿灯变为红灯等候1-2秒)→系上安全带,检查变速杆是否在空挡位置,点火启动发动机,关闭双闪灯,打开近光灯,打左转向灯,鸣喇叭,踩离合器踏板,挂一档,松手刹,起步→在听到(进入下一个项目)的时候关闭左转向灯,车辆经过转盘时开启右转向灯,进入中间车道行驶,便于变更车道项目操作。
二、在听到“变更车道”请变更车道,语言提示后打左转向灯3秒后,查看后方交通情况后,向左侧变更车道。
(不能连续变更2条或2条以上车道,由于前方是掉头路段,最好提前变更中间车道行驶,在听到语言提示后再变更到快车道。
在进入变更车道前不能压虚线或者实线)三、听到“路口左转弯”语言提示后,松开油门,踩刹车减速,远近光灯交替,打左转向灯3秒后左右观察道路交通情况进行左转。
(由于路口左转弯前方是红绿灯,如果看到红灯,必须在红绿灯停车前等待,变为绿灯再行驶,使出红绿灯停车线后不能将车停在马路中间,最好提前观察好来往车辆动向)四、直行行驶:在听到“直行行驶”语言后,保持直行行驶,方向动幅不能太大,车辆不能压到虚线或者实线。
科目三考试讲解流程根据公安部123对驾驶人实际道路考试标准,一共16项,分别是:1上车准备 2起步 3路口右转 4通过学校区域 5直线行驶 6 会车 7直行通过路口 8掉头 9超车 10变更车道 11通过人行横道 12 通过公共汽车站 13加减档操作 14路口左转 15路边停车 16模拟灯光。
大型客车、中型客车考试里程不少于20公里,其中白天考试里程不少于10公里,夜间考试里程不少于5公里。
牵引车、城市公交车、大型货车考试里程不少于10公里,其中白天考试里程不少于5公里,夜间考试里程不少于3公里。
小型汽车、小型自动挡汽车、低速载货汽车、残疾人专用小型自动挡载客汽车考试里程不少于3公里,并抽取不少于20%进行夜间考试;不进行夜间考试的,应当进行模拟夜间灯光使用考试。
1上车准备:当考试车下载到考生流水信息后,考生上车按下左后视镜调节按钮,发出远程认证请求,当听到“请开始考试”示后,考生下车关闭车门。
当听到“上车准备”声音提示后,绕车一周.检查在车辆外观及安全状况,轮胎气压是否充足,观察后方交通情况然后打开车门上车,上车后关闭好车门,调整座椅,调整三个内外后视镜系安全带,观察仪表盘发动机转速表,检查档杆是否置于空档位置,启动发动机。
注意事项:1、不绕车一周不合格;2、打开车门前不向后方观察交通情况不合格;3、不调整内外后视镜不合格:4、不系安全带不合格;5、不观察仪表盘起动车辆不合格;6、起动发动机时档杆置于档位起动车辆不合格;7、发动机起动后不及时松开启动开关扣10分;2 起步:打开左转方向灯,踏下离合器踏板,挂一档,松下手刹制动,平稳下压油门踏板,当发动机转速超过1500转低于2000转时,稳住油门踏板,观察左后方交通情况,轻抬离合器踏板,缓转方向盘,30米内换挡。
注意事项:1、不打开左转方向灯不合格;2、打开左转方向灯3秒内起步扣10分;3、不松手制动起步未及时纠正不合格;4、加油时发动机转速超过2000转扣10分;5、发动机熄火扣10分;6、不用一档起步不合格;7、车门未关闭起步不合格;8、起步时未向左侧侧头观察左后方交通情况起步不合格。
科目三路考操作步骤1.考前准备:-在指定的时间和地点集合,确认自己的身份,并向工作人员提交相关申报材料。
-检查车辆:检查车辆的安全状况,包括轮胎、发动机、刹车、灯光、方向盘等部件,并确保车辆上没有多余的物品。
-调整座位和镜子:根据自己的身高和体型,调整座位和后视镜的位置,以便观察道路和周围环境。
2.学员起步:-启动车辆:合理调整底盘、踩下离合器,挂入一档,轻踩油门,并慢慢抬起离合器,使车辆缓慢起步。
-观察道路:观察左右两侧的交通情况,确认道路安全后,逐渐加速,并平稳转动方向盘,驶入车流中。
3.直线行驶:-保持车距:途中通过路口、人行横道、停车场等多种交通场景,学员需要注意保持与前车的安全距离。
-转向灯和方向盘:在转弯、变道等操作时,提前使用转向灯,同时用方向盘控制车辆的转向角度。
-观察后视镜:注意观察后视镜,了解车辆后方的交通状况,避免发生追尾或其他事故。
4.路口驶入和通过:-观察路况:接近路口前,通过观察交通信号灯、路标、交警手势等方式,判断道路交通情况,并进行减速、停车或加速操作。
-让行礼让:根据交通标志和交通信号的指示,礼让其他车辆或行人,确保行车的安全和顺畅。
-转弯和变道:当需要转弯或变道时,选用适当的车道,使用转向灯,同时注意观察盲点,防止侧面发生碰撞事故。
5.超车和被超车:-安全距离:超车时,保持安全的跟车距离,并在左侧车道等待适当的机会进行超车。
-信号灯和方向盘:超车前使用转向灯,确认车辆后方无车后再进行超车,超车完成后回到原车道,并取消转向灯。
6.各类转弯和倒车:-直角转弯:适时提前准备,考虑车辆转弯的半径和车道的宽度,确保车辆平稳通过转弯。
-S弯道:通过掌握方向盘、制动和加速器的协调使用,使车辆保持在合适的轨迹上,稳定通过S弯道。
-倒车入库:根据考试场地布置,以车头进入倒车入库的区域,通过合理使用方向盘、制动和加速器,将车辆倒近库位,完成倒车入库的操作。
7.文明行车:-遵守交通规则:遵守交通信号,按照规定的车道行驶,不违反交通规则和道路交通安全法规。
小榄科三2号线考试线路流程1、上车准备A、上车前绕车一周,上车后调好座位,调好后视镜,打双闪,检查仪表,带安全带2、灯光模拟考试(合格才到下一步)A、灯光不良路--------远光灯B、灯光良好路--------近光灯C、通过、超车--------双闪(通过遂道是近光灯)D、会车、跟车---------近光灯E、故障、不能移动、路边临时停车------关前照灯,开危险警告灯3、起步(车身不能压边线的实线)A、打左灯---鸣笛2次----踩离合/踩刹车-----挂1档-----放手刹B、轻放离合----车身抖动后----放刹车----车在行驶后放完离合(半联动时间不能超过8秒)4、靠边停车A、打右灯----方向盘中心对准小虚线-----车轮与路边线要<30cm(右灯不能灭)B、踩离合/踩刹车----空档-----拉手刹C、起步提示-----打左灯-----鸣笛2次----踩离合/踩刹车----挂1档-----放手刹D、看左镜----后面安全时方向盘左打90度----车身出到中间车道时回正车5、直线行驶(只有这个位置2档没限制速度)A、回到中间车道时-----调正车身-----加速20km/h挂2档-----加速到35 - 40 km/hB、保持35km/h以上行驶100米----车身不能偏移30cm(35km/h以上就看前方不看表了)6、会车、人行横道(不能停车)A、2档保持25km/h(20-30 km/h合格)7、变更车道(一定要120米完成变道,否则不合格)A、打左灯----看左后视镜------左边安全微调方向变道8、冲50km/hA、加速30km/h挂3档(注:在2档的基础加油的,加油要快)B、加速40km/h挂4档C、加速到50km/h保持3秒-----松油门----轻点刹车-----回到30km/h挂2档----保持25km/h9、直行通过路口A、2档保持25km/h行驶(不能变道路,不能停车)10、掉头A、提前打左灯----挂1档----慢慢行驶到花坛边左打死方向-----车身回到最左边车道时回方向B、注意:保持左灯一直亮(否则扣100分)11、加减档(四个步骤,不同驾校方法不同,但四步不变)A、加速到20km/h挂2档----语音报减到1档----直接挂1档B、报加到2档----加速20km/h时挂2档C、报加到3档----加速30km/h时挂3档D、报减到2档----直接挂2档12、冲50km/h(同第8项)13、学校区域、公交车站A、2档保持25km/h行驶(20-30 km/h合格)14、超车((同第8项),全程有三个点冲50km/h,只要有一次成功就不用冲了)15、考试终点16、档位匹配A、1档0-20km/hB、2档15-35km/h)(低于15 km/h时5秒不合格C、3档20-50km/h(低于20 km/h时5秒不合格C、4档30-60km/h(低于30 km/h高于60 km/h时5秒不合格注意:全程不能压实线,压虚线5秒不合格,一、综合评判1不按规定使用安全带或者戴安全头盔;2不按考试员指令驾驶;3遮挡、关闭车内音视频监控设备;4行驶中空挡滑行;5不能正确使用灯光、雨刮器等车辆常用操作件;6不按规定速度行驶;7起步时车辆后溜距离大于30cm;8驾驶汽车双手同时离开转向盘;9单手控制转向盘时,不能有效、平稳控制行驶方向;10视线离开行驶方向超过2s;11车辆行驶方向控制不准确,方向晃动,车辆偏离正确行驶方向;12不能根据交通情况合理选择行驶车道、速度;13使用档位与车速长时间不匹配,造成车辆发动机转速过高或过低;14车辆在行驶中低头看挡或者连续2次挂档不进;15行驶中身体任何部位伸出窗外;16违反交通安全法律、法规,影响交通安全;17制动、加速踏板使用错误;18不按交通信号灯、标志、标线或者民警指挥信号行驶;19考生未按照预约考试时间参加考试;20车辆行驶中骑轧中心实线或者车道边缘实线;21长时间骑轧车道分界线行驶;22争道抢行,妨碍其他车辆正常行驶;23长时间骑轧车道分界线行驶;24连续变更两条或者两条以上车道;25通过积水路面遇行人、非机动车时,有不减速等不文明驾驶行为;26遇行人通过人行横道不停车让行,不主动避让优先通过的车辆、行人、非机动车;27将车辆停在人行横道、网状线内等禁止停车区域;28对可能出现危险的情形未采取减速、鸣喇叭等安全措施;29因观察、判断或者操作不当出现危险情况;30起步时车辆后溜,但后溜距离小于30cm,10分;31驾驶姿势不正确,10分;32起步或行驶中挂错档,不能及时纠正,10分;33操纵转向盘手法不合理,10分;34起步、转向、变更车道、超车、停车前不使用或错误使用转向灯,10分;35起步、转向、变更车道、超车、停车前,开转向灯少于3s即转向,10分;36转弯时,转、回方向过早、过晚,或者转向角度过大、过小,10分;37遇情况时不会合理使用离合器半联动控制车速,10分;38制动不平顺,10分;39因操作不当造成发动机熄火一次,10分;40换挡时发生齿轮撞击,10分;41不能根据交通情况合理使用喇叭,10分;42遇后车发出超车信号,不按规定让行,10分;二、起步:1制动气压不足起步;2车门未完全关闭起步;3起步前,未观察内、外后视镜,未侧头观察后方交通情况;4启动发动机时,变速器操纵杆未置于空挡(驻车档);5不松驻车制动器起步,但能及时纠正,10分;6发动机启动后,不及时松开启动开关,10分;7道路交通情况复杂时起步不能合理使用喇叭,5分;8起步时车辆发生闯动,5分;9起步时,加速踏板控制不当,致使发动机转速过高,5分;10启动发动机前,不检查调整驾驶座椅、后视镜、检查仪表,5分;三、直线行驶:1方向控制不稳、不能保存车辆直线运行;2遇前车制动时,不及时采取减速措施;3不适时通过内、外后视镜观察后方交通情况,10分;4未及时发现路面障碍或发现路面障碍物未及时采取减速措施,10分;四、加减档位操作:1未按指令平稳加、减档;2车辆运行速度与档位不匹配,10分;五、变更车道:1变更车道前,未通过内外后视镜观察后方交通情况;2变更车道前,判断车辆安全距离不合理,妨碍其他车辆正常行驶;六、靠边停车:1停车前,不通过内、外后视镜观察后方和右侧交通情况;2考试员发出靠边停车指令后,未能在规定的距离内停车;3停车后,车身超过道路右侧边缘线或者人行道边缘;4停车后,在车内开门前不侧头观察侧后方和左侧交通情况;5下车后不关闭车门;6停车后,未拉紧驻车制动器,10分;7拉紧驻车制动器前放松行车制动踏板,10分;8下车前不将发动机熄火,5分;9停车后,车身距离道路右侧边缘线或者人行道边缘大于30cm,10分;七、直行通过路口、路口左转弯、路口右转弯:1不按规定减速或者停车瞭望;2不观察左、右方交通情况,转弯通过路口时,未观察侧前方交通情况;3遇有路口交通阻碍时进入路口,将车辆停在路口内等待;4左转通过路口时,未靠路口中心点左侧转弯,10分;八、通过人行横道线、学校区域、公共汽车站:1不按规定减速慢行;2观察左、右方交通情况;3未停车礼让行人;九、会车:1在没有中心隔离设施或者中心线的道路上会车时,不减速靠右行驶,或未予其他车辆、行人、非机动车保持安全距离;2横向安全间距判断差,紧急转向避让对方来车;3会车困难时不让行;十、超车:1超车前不通过内、外后视镜观察后方和左侧交通情况;2超车时机选择不合理,影响其他车辆正常行驶;3超车时,未侧头观察被超车车辆动态;4超车时,未与被超车辆保持安全距离;5超车后急转向驶回原车道,妨碍被超车辆正常行驶;6在没有中心线或同方向只有一条行车道的道路上从右侧超车;7当后车发出超车信号时,具备让车条件不减速靠右让行,10分;十一、掉头:1不能正确观察交通情况选择掉头时机;2掉头地点选择不当;3掉头前未发出掉头信号;4掉头时,妨碍正常行驶的其他车辆和行人通行,10分;十二、夜间行驶:1不能正确开启灯光;2同方向近距离跟车行驶时,使用远光灯;3通过急弯、坡路、拱桥、人行横道或者没有信号灯控制的路口时,不交替使用远近光灯示意;4会车时不按规定使用近光灯;5通过路口时使用远光灯;6超车时未交替使用远近光灯提醒被超越车辆;7在有路灯,照明条件良好的道路上行驶时,使用远光灯;8在路边临时停车不关闭前照灯或不开启示廓灯;9进入无照明、照明情况不良的道路行驶时不使用远光灯,5分。
科目三考试注意事项及要求1、先上车调整一下座椅,然后下车逆时针走到右后角嗯一下按钮,再走到左前角按一下按钮,再上车。
系好安全带。
灯光考试前及过程中不要碰方向盘(考官提醒的),下面灯光考试,灯光考试必须在5秒内完成(左右转完并不在灯光考试范围中)。
2、灯光考试合格后是直线行驶,起步时一定要打左转向灯、鸣号、踩离合、挂挡、松手刹(起步时,5步骤每做一个心里数一下,防止忘记某一步)。
离合器慢松到车开始移动,停顿一下,等车平稳起步可较快松掉,然后轻加油门,油门上来到15码左右,紧松掉踩离合挂二档(左手顺便关掉左转向灯),方向盘要不停的微调,听到语音播报直线行驶结束。
左转弯,再左转弯,进入百米加减档。
3、百米加减档就是在第二个左转弯方向回正后赶紧加油门(一脚到底的那种赶紧),速度(25-30之间)上来后,赶紧松油门踩离合加三挡,赶紧继续加油门(一脚到底的那种赶紧),速度在30-40之间听到语音播报加四档,再听到语音播报减三档,到前方路口减二档,根据语音播报操作左转还是右转,左转是3号,右转是1号2号线。
百米加减档一定要在听到语音播报前加到三档。
4、出院子后通过人行横道、学校路段、公交站台都要间断性的带刹车,所有的转向灯都要打开三秒后动方向。
变更车道、超车的原理一样,会车带点刹车,公路调头一定要过公路调头标志后再走100-150米,同样是打左向灯三秒后才能左打死。
5、靠边停车,打开右转向灯三秒后向右转方向盘(右转方向盘的同时离合便可踩到底),再向左把车头调正,向右回正方向,同时观察右边后视镜,如果距离大了再向右向左调正,直到距离达到30左右踩离合带刹车,停稳后拉手刹切空挡。
两脚同时拿开。
如果没有听到提示考试结束,不要下车。
必须再重新起步,同样是打左转向灯、踩离合、挂挡、鸣号、松手刹起步后小油门加二档低速行驶。
直至听到考试结束,再次靠边停车,拉手刹切空挡,双脚离开,下车完成考试。
6、提示1:停车调正方法也有两偏方是:1、方向盘与路面的白点对齐2、右侧雨刮器的1/3处离压在路牙处,此偏方视个人高度而不一。
科目三路考流程全解:一、上车准备考试时,在上车前,无论你在车辆的什么位置,请务必从车的右侧绕过车头走到驾驶室门前,先观察车前道路上是否有障碍,再观察车后方是否有来车,确保安全后,打开车门,上车。
二、起步1、考生在启动发动机前,应关好车门,调整好驾驶座椅,后视镜,检查仪表,系好安全带后,启动发动机后。
考试员确定安全后,会向考生发出指令:起步。
2、考官批准后踩离合,挂一档,打左灯,鸣喇叭,看左镜,松手刹走车。
起步时做到“一踩离合、二挂档、三打转向、四鸣号、五看后镜、六松刹,慢抬离合,轻加油;升至二档关转向”。
三、直线行驶考官会根据道路交通情况,发布“直线行驶”指令,考生在直线行驶过程中要保证跟车安全速度和安全距离,了解车辆行驶速度、注意观察路面状况,采取相应措施。
不能有左右摆动、方向不稳的现象。
一般三档到四档就可以了,千万要控制车速,不要超过50。
四、变更车道考试车在同向有两条以上机动车道行驶中,考官会根据道路交通情况,适时发出“变更车道”指令。
考生在执行变更车道指令时,要通过内外后视镜观察后方道路情况,观察动作要合理、有效。
五、加减档位加减档档位与车速匹配关系为:一档车速不超过20km/h;二档车速不超过30km/h;三档车速不超过40km/h;四档车速不低于30km/h。
在考试过程中,不单独发加减档指令,系统根据全程实际换挡情况作出判断。
要求1挡连续行驶不超过100米,2挡连续行驶不超过200米,全程1挡与2挡行驶路程总和不超过500米。
六、通过路口车辆行驶中遇前方路口时,考试员要在距路口150米外向考生发出“通过路口”的指令,考生在驾驶车辆行进的过程中,要了解和掌握优先通行和让行的权利和义务,并准确使用。
遇红灯时记住停车后要先拉手刹后归空档。
在通过路口时,考生要减速、鸣号并做出左、右观察的明显侧头动作,准确观察周围情况。
七、通过人行横道线、通过学校区域、通过公共汽车站车辆行驶中遇有人行道、学校区域、公交站牌时,考试员在距上述地点150米外向考生分别发出“通过人行横道线”、“通过学校区域”、“通过公共汽车站”三项指令,考生在执行上述三项指令时,要减速慢行、鸣号,做出左右观察的动作,遇有行人穿越人行横道线时,应停车让行。
科目三考试路线图 Document serial number【KKGB-LBS98YT-BS8CB-BSUT-BST108】变道前卡时间七分二二记心科目三考试流程1、逆时针绕车一周(检查车门、后盖箱是否关严;车灯是否关闭)2、打“报告”后上车(关紧车门),检查考车是否处于熄火状态(看转速表)3、调整座椅、后视镜,检查(方向盘、离合器、脚刹、油门是否处于完好状态;手刹是否拉紧、变速器是否处于空挡状态),确认无误后,系好安全带4、确认验证通过后开始进入灯光模拟,听到“下面开始模拟夜间灯管使用,请按照语音提示操作”后打开灯光,灯光模拟将从以下项目中随机抽取三项进行考试:①你将要在路口处转弯,请正确使用灯光(交替使用远近光灯不少于2次)②你将要通过急弯,请正确使用灯光(交替使用远近光灯不少于2次)③你将要通过坡路,请正确使用灯光(交替使用远近光灯不少于2次)④你将要通过拱桥,请正确使用灯光(交替使用远近光灯不少于2次)⑤你将要通过人行横道,请正确使用灯光(交替使用远近光灯不少于2次)⑥你将要通过没有交通信号灯控制的路口,请正确使用灯光(交替使用远近光灯不少于2次)⑦你将要与其他车辆会车,请正确使用灯光(开启近光灯)⑧你正在低能见度道路上行驶,请正确使用灯光(开启远光灯)⑨你将要超车,请正确使用灯光(先开启左转向灯,然后交替使用远近光灯不少于2次,再开启右转向灯)5、灯光模拟完毕后切记将灯光关闭!6、起步听到语音提示“请起步”后按照步骤:一踩(踩离合)~二挂(挂一档)~三转向(打左转向灯,同时观察后视镜)~四喇叭(按喇叭,不少于2次)~五手刹(放下手刹)操作,起步后尽快加速至三档,速度保持在25~30迈,向南直线行驶160米7、右转驾车行驶至距转弯处约30米处时减至二档,速度保持在20~25迈,听到语音提示“前方路口右转弯”后打右转向灯(大于3秒后转动方向盘),同时(右扭头)观察右后视镜,转弯过程中维持二档、速度低于20迈8、下坡、上坡保持二档、速度20迈,下坡视情况点刹车,上坡适当踩油门加速,平均速度不低于20迈9、左转听到语音提示“前方路口左转弯”后打左转向灯(大于3秒),同时(左扭头)观察左后视镜,转弯过程中维持二档、速度低于20迈10、通过学校区域听到语音提示“前方通过学校”后,保持二档、速度低于30迈,左右扭头观察后通过11、左转听到语音提示“前方路口左转弯”后打左转向灯(大于3秒),同时(左扭头)观察左后视镜,转弯过程中维持二档、速度低于20迈,转弯后保持二档,速度提至25~30迈,向前直线行驶100米12、右转、会车听到语音提示“前方路口右转弯”后打右转向灯(大于3秒),同时(右扭头)观察右后视镜,转弯过程中维持二档、速度低于20迈,转弯后加至三档,速度提至25~30迈,向前直线行驶180米(过程中听到语音提示“前方会车”时,保持直线行驶),驾驶至转弯处约30m处时减为2档,速度20~25迈13、右转听到语音提示“前方路口右转弯”后打右转向灯(大于3秒),同时(右扭头)观察右后视镜,转弯过程中维持二档、速度低于20迈14、加减档、人行横道听到语音提示“请完成加减档动作”后,从二档提至五档,当档位升至五档时速度应超过40迈,并且保持3秒以上,再将档位逐级降至二档,完成加减档动作后速度保持20~25迈,听到语音提示“前方通过人行横道”后,维持二档、速度低于30迈,左右扭头观察后通过,总里程500米15、右转、掉头听到语音提示“前方路口右转弯”后打右转向灯(大于3秒),同时(右扭头)观察右后视镜,转弯过程中维持二档、速度低于20迈,转弯后加至三档,速度提至25~30迈,向前直线行驶约20米后减至二档,速度20迈左右,到语音提示“前方请掉头”后打左转向灯(大于3秒),同时(左扭头)观察左后视镜,确认安全后通过,通过后直线行驶,关闭左转向灯,速度保持25迈16、公共汽车站、右转听到语音提示“通过公交车站”后保持二档,速度低于30迈,左右扭头观察,确认安全后通过,听到语音提示“前方路口右转弯”后打右转向灯(大于3秒),同时(右扭头)观察右后视镜,转弯过程中维持二档、速度低于20迈,转弯后加速至25迈左右,驶出折线行驶大门(过程中左转无语音提示,但必须打左转向灯)17、右转至长邯快速路听到语音提示“前方路口右转弯”后打右转向灯(大于3秒),同时(右扭头)观察右后视镜,转弯过程中维持二档、速度低于20迈,(右转前缓坡可适当踩油门加速)18、变更车道听到语音提示“请变更车道”后开启左转向灯(大于3秒),同时(左扭头)观察左后视镜,确认具备变更车道后打转向至左侧路(关闭转向灯),同时踩油门加至三档,速度保持25~30迈,行驶50米左右后减速减档,同时开启右转向灯(大于3秒),同时(右扭头)观察右后视镜,确认安全后驶回原路,关闭转向灯,保持二档,速度20~25迈19、右转至机场路听到语音提示“前方路口右转弯”后打右转向灯(大于3秒),同时(右扭头)观察右后视镜,转弯过程中维持二档、速度低于20迈20、超车听到语音提示“请完成超车动作“后开启左转向灯(大于3秒),同时(左扭头)观察左后视镜,确认具备超车条件后打转向至左侧路(关闭转向灯),同时踩油门加至三档,速度保持25~30迈,行驶50米左右后减速减档,同时开启右转向灯(大于3秒),同时(右扭头)观察右后视镜,确认安全后驶回原路,关闭转向灯,保持二档,速度20~25迈,行驶350米21、通过路口驶入折线行驶大门(过程中右转无语音提示,但必须打右转向灯),降至一档下缓坡,左转至右侧路后加至二档,速度20~25迈,听到语音提示“前方通过路口”后,按照信号灯提示行驶(红灯停绿灯行),保持二档,速度30迈以下,左右扭头观察,确认安全后鸣笛通过22、直线行驶听到语音提示“请保持直线行驶”后,目视前方,双手控制方向盘,保持直线行驶,速度20迈左右,保持二档(过程中不需要加减速度)23、靠边停车听到语音提示“请靠边停车”后,开启右转向灯(大于3秒),同时(右扭头)观察右后视镜,确认安全后,减至一档后将车辆右侧平行停放在小于道路边缘实线30厘米以内处,停稳后拉手刹,摘空挡,放开脚刹、离合24、下车听到语音提示“考试合格请下车”后,观察左后方交通情况,确认安全后打开门下车,考试完毕注意事项1、从开始起步到变更车道前用时必须低于7分22秒,否则判做考试不合格(正常速度不低于25迈)2、平均一公里以内必须加一次三挡(起步以后至右转前挂一次三挡、右转至会车途中挂一次三挡、完成加减档后右转弯掉头前挂一次三挡、变更车道过程中挂一次三挡、超车过程中挂一次三挡、外加加减档过程中加、减两次三挡,考试过程中共计使用7次三挡)3、转弯时转向灯闪烁三秒以内转动方向盘一次扣10分,转弯后30秒以后不关转向灯判做不合格4、停车以后必须拉紧手刹后再放脚刹,防止考车后溜,溜车距离超过30厘米判做考试不合格5、加减档动作开始后至语音提示“通过人行横道”以前严禁停车,但可以变道超车6、学校区域、人行横道、公交车站、路口等4个项目过程(区域)中严禁使用三挡以上,保持二挡、30迈以内通过7、前方遇(左右)转向时,如一直未听到语音提示“前方左、右转”,在距离转弯处约15米处开启相应转向灯(不要死等语音提示)8、如灯光模拟或起步失败一次后,安全员命令靠左停车,待再次起步后一定注意及时变更回右侧车道行驶9、脚踩离合器5秒以上的,判做空挡滑行、考试不合格10、转弯前(开启转向灯后)遇紧急情况停车后,及时(30秒以内)关闭转向灯,重新起步按正常起步顺序(一踩、二挂、三转向、四喇叭、五手刹)完成起步,重新起步后将转向灯重新拨回相应转弯转向11、直线行驶过程中提前与前车保持较大车距,如判断没有靠边停车条件时,应在语音提示“请靠边停车”前停车调整,若语音提示“请靠边停车”完毕后遇紧急情况中途停车则判为未靠边停车,所以在语音提示“请靠边停车”后必须一次性完成标准停车动作12、语音提示“请保持直线行驶”后至“请靠边停车”前切忌变道行驶,如遇紧急情况,停车等待13、进、出大门过程中允许不打转向灯,建议鸣笛(警示外来行人或外来车辆)14、密切关注路口(红路灯)前路况,如前方堵塞,必须在路口以外提前停车,严禁路口内停车15、二挡不能超过30迈,三挡不能超过40迈16、灯光模拟过程中耐心等待语音提示完毕后,再进行模拟操作,切忌提前动作(“你将要通过……请使用正确灯光”话音落毕后再操作);模拟能见度较低灯光操作时要保持远光较长时间,待听到下一口令时再将灯光拨回近光17、灯光模拟完毕后切记关闭灯光,如未关闭起步则直接判做考试不合格18、加减档过程中切忌跨档或跳档操作,如挂错档则判做考试不合格19、加减档过程中低档位多加油,五档至40迈以后至少保持3秒以上再降档20、驾车起步后切勿着急关闭转向灯,待考车正常行驶三秒之后再关闭。
2022年驾照湖北省科目三考试具体流程第一篇:《2022年驾校考试科目三考试流程》2022年驾校考试科目三考试流程科目三共设置考试项目16项:一、上车准备:听到语音“上车准备开始考试”后,绕车一周后上车系安全带。
二、夜间行驶:听到语音“现在开始模拟夜间行驶,前方通过路口(打近光灯),前方进入无照明路段(打远光灯),前方道路照明良好(打近光灯),前方通过没有交通信号灯控制的路口(鸣笛或变换远、近灯光),在路边临时停车(打双闪)”。
三、起步:听到语音“开始起步(打左转向灯3秒以上,鸣笛起步)”,上车起步行驶距离10米。
四、直线行驶:听到语音“请直线行驶”,将车辆调整于车道路内,不得骑轧标线,直线行驶距离100米。
五、变更车道:听到语音“请变更车道”,打左转向灯(3秒以上),变更车道行驶距离100米。
六、超车:听到语音“车辆超车”,打左转向灯(3秒以上),将车调整到超车道,行驶超过20米后变回原车道,超车距离200米。
七、会车:听到语音“车辆会车”,车辆左侧距离双黄线30厘米以上,会车速度低于30km、h,会车距离70米。
八、加减挡操作:听到语音“请加减挡操作”,依次从2挡加至4挡,再依次从4挡减到2挡,挂完挡位必须完全松开离合,保持车辆直线行驶状态,一挡上限20km、h,二挡上限27km、h,三挡上限37km、h,四挡上限47km、h,五挡下限30km、h【15km、h,转速1500转时,换二挡;25km、h,转速1500转时,换三挡;30km、h以上,换四挡[无需加油],快松离合,再踩离合,减换三挡,松离合,速度降到20km、h时,踩离合,换2挡,慢松离合。
要求:150米内,加挡是从1-2-3-4,减挡是4-3-2,考试时的要求转速不能超过2000转,尽量保持车辆平稳,换挡时,要在空挡停留一下,松完离合,脚要完全脱离离合,踩离合时要快速踩到底】,加减挡操作距离250米。
九、路口直行:听到语音“路口直行”,速度不超过30km、h,保持车辆直线行驶状态,左右观察交通情况,并注意A柱死角交通情况,直行通过通过路口,不得骑轧标线。