大型汽轮发电机常见故障的检查及状态监测
- 格式:doc
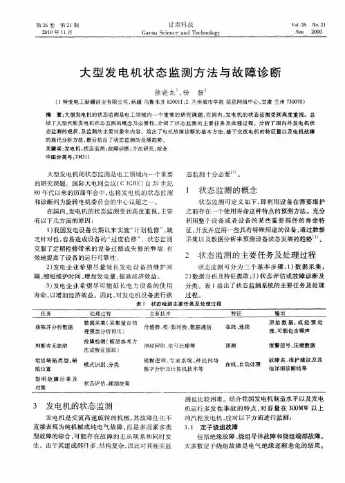
- 大小:35.00 KB
- 文档页数:8
数据采集;数据处理;诊断。
(根据数据处理的结果,报告设附图 监测系统的原理框图数据采集数据处理诊断决策诊断软件传感装置发电机运行技术措施【电力监控专辑】备的状态)。
在有些情况下可能要依靠人来完成。
传感器仪表的读数是系统中某些部位的某些测试量的反映,例如来自电流互感器、电压互感器和加速度互感器的读数。
通常的发电机上监测用的传感器还包括传递温度、转速、振动、力矩、电磁、磨损和碎片等量的传感器。
数据采集工作为记录各个表计监测量的读数,并按时间、地点、负荷条件等汇总。
数据采集部分通常包含相互串联的三个部分:多路转换器,采样保持和模数转换器。
采样保持单元基本上是一个高速放大器,在模数转换周期内存储各输入量,并把数值大小不变的信号送给模数转换器。
模数转换器是数据采集系统的核心,要注意的是必须同时满足转换速度及精度这两方面的要求。
数据处理模块为采用一些科学的方法对采集量进行分析处理,如小波分析、频谱分析、时间平均、自相关和互相关等方法的应用问题。
诊断的功能包括,依据数据处理的结果,提出改善设备的运行状态与性能的措施,以及改进维修的计划。
当前世界一些国家采用和正在研制的发电机在线检测和诊断系统内容包括定子绕组、铁心、转子、氢(冷却)油水系统及机组轴系等各个方面。
结合我国电力工业发展现状、电机制造水平以及若干年大型发电机运行多发性事故的特点,对容量200~300 MW及以上的汽轮和水轮发电机,应对以下方面进行监测和诊断:定子绕组绝缘监测,主要是监测其局部放电状况;发电机内过热监测与诊断;定子绕组端部振动监测;转子绕组匝间短路监测;氢冷发电机氢气湿度及漏氢监测;汽轮发电机扭振监测与诊断。
电机的故障诊断故障诊断可以使系统在一定工作环境下根据状态监测系统提供的信息来查明导致系统某种功能失调的原因或性质,判断劣化发生的部位或部件,以及预测状态劣化的发展趋势等。
1.电机故障诊断的基本方法(1)电气分析法 通过频谱等信号分析方法对负载电流的波形进行检测从而诊断出电机设备故障的原因和程度;检测局部放电信号;对比外部施加脉冲信号的响应和标准响应等;(2)绝缘诊断法 利用各种电气试验装置和诊断技术对电机设备的绝缘结构和参数及工作性能是否存在缺陷做出判断,并对绝缘寿命做出预测;(3)温度检测方法 采用各种温度测量方法对电机设备各个部位的温升进行监测, 电机的温升与各种故障现象相关;(4)振动与噪声诊断法 通过对电机设备振动与噪声的检测, 并对获取的信号进行处理, 诊断出电机产生故障的原因和部位, 尤其是对机械上的损坏诊断特别有效。
汽轮发电机组的常见故障及处理范文汽轮发电机组是一种常见的发电设备,但在运行中可能会遇到各种故障。
本文将对汽轮发电机组的常见故障进行详细介绍,并提供相应的处理方法。
1. 运行故障1.1 输出电压异常当发电机组输出电压异常时,首先应检查发电机的电压调节器是否正常工作。
如果电压调节器损坏或调节范围不正确,应及时更换或调整。
同时还需检查发电机的定子绕组是否存在短路或开路情况,必要时进行修复。
1.2 震动过大汽轮发电机组的震动过大可能是由于转子不平衡或支座松动引起的。
因此,应首先检查转子的平衡性,并根据需要进行动平衡处理。
同时还需检查支座是否紧固,如有松动应及时拧紧。
1.3 温度异常发电机组运行时出现温度异常可能是由于冷却系统故障引起的。
检查冷却系统的水泵、散热器和冷却水管道是否正常工作,必要时清洗或更换散热器,修复或更换故障水泵。
2. 冷却系统故障2.1 水泵故障当发电机组的冷却水泵故障时,可能导致冷却不足,进而引起发动机过热。
因此,应检查水泵的工作状态,确保其正常运转。
如果发现水泵轴承损坏或叶轮受损,应及时更换。
2.2 散热器堵塞散热器是发电机组冷却系统中的重要组成部分,其堵塞会导致冷却效果下降。
因此,应定期清理散热器,以防止灰尘和杂质堵塞散热器片。
清理时可使用高压水枪进行冲洗,确保散热器的通风良好。
2.3 冷却水泄漏冷却水泄漏可能是由于冷却水管道接头松动或密封圈老化破损引起的。
检查冷却水管道接头的紧固情况,确保其密封良好。
如发现密封圈破损,应及时更换。
3. 油系统故障3.1 油泵故障当发电机组的油泵故障时,可能导致油液供应不足,进而影响润滑效果和冷却效果。
因此,应定期检查油泵的工作状态,确保其正常运转。
如发现油泵轴承损坏或叶轮受损,应及时更换。
3.2 油温过高发电机组运行时,如果油温过高,可能是由于冷却系统故障或油路堵塞引起的。
因此,应首先检查冷却系统的工作状态,确保冷却效果良好。
同时还需检查油路中的过滤器是否堵塞,必要时清洗或更换。
发电厂汽轮机常见故障分析与排除随着工业化的发展,发电厂成为了人们生活中不可或缺的一部分。
而作为发电厂的核心设备之一,汽轮机的正常运行对于整个发电系统来说至关重要。
汽轮机在长时间运行过程中会出现各种各样的故障,如果不能及时发现和排除,将会严重影响到发电厂的正常运行和发电效率。
对于汽轮机常见故障的分析与排除显得至关重要。
一、汽轮机常见故障类型1. 轴承故障轴承是汽轮机运行中最容易出现故障的部件之一。
常见的轴承故障包括轴承损坏、润滑失效以及轴承过热等。
轴承故障可能导致汽轮机运行时产生噪音、震动或者过热现象,严重影响到汽轮机的正常运行。
2. 叶片故障汽轮机叶片故障主要包括叶片磨损、叶片断裂、叶片过热等现象。
叶片故障会导致汽轮机输出功率下降,影响到发电厂的发电效率。
3. 燃气系统故障燃气系统故障是汽轮机常见的故障类型之一,包括燃烧不完全、燃气泄漏、燃气阀门故障等。
这些故障会导致汽轮机的燃烧效率下降,影响到汽轮机的正常运行。
1. 运行环境恶劣汽轮机长时间运行在高温、高压、高速的工作环境下,易导致部件磨损、润滑失效等故障。
如果运行环境中存在腐蚀性气体、颗粒物等,也容易导致汽轮机部件的腐蚀磨损。
2. 设备老化汽轮机作为发电厂的核心设备,长时间运行容易导致部件老化、磨损,从而引发各种故障。
特别是一些关键部件如轴承、叶片等,老化会导致其承载能力下降,易发生故障。
3. 设计缺陷汽轮机在设计和制造过程中存在一些缺陷,如叶片设计不合理、轴承选材不当等,容易导致故障发生。
如果汽轮机在安装和调试过程中存在问题,也容易引发各种故障。
4. 维护不当汽轮机在运行中需要进行定期的维护和保养,如果维护不当、润滑不足、清洁不彻底等,容易导致汽轮机部件磨损、过热等故障。
1. 轴承故障的排除对于轴承故障,首先需要对润滑系统进行检查,确保润滑油质量和供油情况正常。
如果是轴承损坏导致的故障,需要及时更换轴承,并对轴承箱进行清洗。
还需要检查轴承座与轴承壳之间的配合情况,保证轴承正常工作。
汽轮机故障排查方法说明书一、前言汽轮机作为一种高效率的动力装置,被广泛应用于各个行业领域。
然而,由于各种因素的影响,汽轮机的故障是难免的。
故障的快速排查,将对保障汽轮机的正常运行起到至关重要的作用。
本说明书旨在为汽轮机的故障排查提供一定的参考指导。
二、故障排查方法1. 观察检查法通过目视或视频观察汽轮机运行时的状态变化来寻找问题。
观察检查法是最基本的汽轮机故障排查方法之一。
①观察排气管检查汽轮机排气管口周围有无异常情况出现,如白色气体、积碳、漏油等。
这些都是汽轮机故障的重要表征,可以帮助定位问题所在。
②观察机组振动检查汽轮机机组振动情况,了解机组振动是否正常。
如果机组振动数值过大,则需要进一步检查油膜支承、转子旋转部件等是否出现故障。
2.温度测试法使用红外线热像仪或其他温度测试引擎,搜集汽轮机的温度信息。
通过温度测试结果进行故障排查,可以帮助准确判断问题所在。
①温度检测转子轴承使用红外线热像仪检查汽轮机转子轴承的温度,判断其是否存在故障。
②温度检测驱动机检查汽轮机驱动机的温度。
如果温度过高,就有可能是由于机油流量不足或机油压力不足导致的。
此时,应及时查找相应问题。
3. 分析比对法在排查汽轮机故障时,分析比对法是一种常见的方法。
可以对多个方面的数据进行比对,帮助判断问题所在。
①比对沉降通过沉降来检测汽轮机的水平是否正常。
如机组沉降过大,往往意味着汽轮机存在故障,需要及时处理。
②比对进口与出口压力检查汽轮机进口和出口压力是否符合预期值,如进口压力过低,出口压力过高等,均表示汽轮机可能存在故障,需要进一步判断。
4. 实验测试法实验测试法是汽轮机故障排查中一种比较常见的方法,可以通过实验测试来确认问题所在。
①轴承振动测试进行轴承振动测试,通过振动测试数据分析,判断轴承问题的程度。
如果振动数值过大,则需要进一步检测轴承的具体问题。
②流量测试进行流量测试,判断润滑油的流量是否正常。
如润滑油的流量过小,将导致汽轮机机组振动过大。
电厂汽机运行故障排查与解决电厂汽机是电力工业中重要的能源转换设备,故障时会导致电网出现停电甚至损毁。
处理汽机故障需要先掌握汽机的基本结构和工作原理,结合实际情况进行分析,制定正确的维修方案。
一、常见故障1.转子不平衡:由于旋转部件不平衡,导致振动和噪音增加,严重时造成机械损坏。
可能的原因包括磨损、松动、插销故障、磁极损坏、轴承损坏、转子不对称等问题。
2.轴承故障:轴承是汽轮机组件中最常见的故障点,包括单个或多个轴承间接触、摩擦或剥落等现象。
故障可能原因有轴承本身出现误差、润滑不良或清洗不彻底、缺少润滑油或润滑油腐化变质等。
3.蒸汽泄漏:汽机运行时,蒸汽在其附近及其它密封接口处发生泄漏,导致效率降低和机械损坏。
可能的原因有密封件老化失效、安装不规范、压缩装置(如止回阀)堵塞或变形等。
4.若干电动机故障:汽机线圈短路、绕组接头脱落、绝缘损坏、弹簧熔断或熔丝等现象可能造成电动机熄火,影响汽机的稳定运行。
二、排查步骤1.检查标准界定汽机故障,首先需要检查汽机运行指标。
根据汽机内部压力、温度、振动等参数的变化,可以得出是否存在故障。
同时,需要排除掉其它设备故障导致的误判。
2.检查设备如果发现汽机确实存在故障,需要对设备进行详细检查。
取下部件,检查是否存在损坏、松动或老化等问题。
检查需要严格遵循安全操作规程,并有专业维修人员协助。
3.维护和调整通过检查,可以确定汽机具体哪个部件出现了问题。
需要及时更换损坏部件,校正偏差,润滑维护等。
在中小故障时,只需要安装正确的新部件即可。
对于频繁出现的故障,需要检查整个汽机系统并进行更彻底的调整。
4.后续维护汽机作为公司重要的能源设备,需要经常进行维护。
通过指导工人进行正确的操作、定期更换失效零部件以及及时将问题反馈给维修人员等,可以延长汽机使用寿命,降低发生故障的可能性。
同时,需要加强安全教育,确保员工不会在操作汽机时出现危险。
总之,排查汽机故障是一项重要的工作,需要根据实际情况制定准确的处理方案。
汽轮发电机组的故障诊断与状态维修摘要:文章是结合鹤岗发电厂实行状态维修的实践结果而写的文章。
实现状态维修必须具备两个条件:首先必须建立起科学的管理体系,即建立保证电厂设备可靠性高而维修成本又低的集约型管理体系;其次根据设备实际情况建立准确可靠的监测诊断系统,通过该系统,管理人员可以根据实际状态进行状态维修,又使设备在最佳工况下运行。
关键词:汽轮发电机组;故障诊断;维修1 按状态维修方式建立管理体系设备状态维修是一种先进的新的管理方式,与定期检修有很大差别,为了实现状态维修必须建立起一套新的办法,建立新的管理体系。
1.1 厂级状态维修中心主要任务由主管生产的副厂长或总工程师任主任,下设副主任1人。
状态维修中心主要任务:(1)制定本厂状态维修目的:提高设备可靠性,使故障率下降75%~80%,按最优化方式维修减少维修费用40%~50%,先在主要转机上实现状态维修,逐渐扩大状态维修的设备。
(2)制定状态维修制度:定人,定设备,定诊断时间,汽轮发电机组每周诊断两次,送引风机每周诊断一次,发现异常的设备每天诊断一次。
(3)建立状态维修决策中心,由各专业专工组成:汽机专工2人,锅炉专工2人,电气专工2人,热工专工2人,其中诊断组长一人。
设若干点检人员(点检员根据离线监测设备而定)。
(4)审批状态维修方案,由状态维修决策中心提出状态维修方案召开专门会议审批,也可借助专家协助诊断。
(5)评估状态维修实施的效果,每次状态维修后进行总结:哪些成功经验,哪些教训,同时找出改进办法。
1.2 状态维修决策中心主要任务决策中心是状态维修的技术参谋部,根据厂状态维修中心总的目标与规划,实时诊断设备状态,提出状态维修方案。
(1)对全厂设备进行评估:把全厂设备分成三大类:现在可以实现状态维修设备有:两台汽轮机,送引风机及其电动机,循环水泵及其电动机,给水泵及其小汽机等。
现在按定期大修设备有:磨煤机、灰浆泵及锅炉,但是也要监测诊断。
火电厂汽轮发电机常见故障及检修摘要:在火力发电中,汽轮发电机组是火力发电厂的主要部件。
汽轮发电机的运行安全对火力发电系统有重大影响,主要影响能源系统的稳定性和效率。
同时,它也对能源消费者的安全性和经济可行性产生一定影响。
据不完全统计,我国60%的电力供应由汽轮发电机提供,汽轮发电机在电网中发挥着重要作用。
提高汽轮发电机组的安全可靠运行至关重要,因此必须对汽轮发电机组的运行状态进行诊断和预防。
汽轮发电机故障影响着系统运行的安全性、可靠性和使用寿命。
基于此,本文详细分析了火电厂汽轮发电机常见故障及检修措施。
关键词:火电厂;汽轮发电机;常见故障;检修引言在我国经济水平不断提高和科学技术不断发展下,火力发电厂更是加大了对汽轮发电机的应用力度。
因此,加强对汽轮发电机故障的及时维修,保证其运行的正常性、安全性和稳定性,在确保电力系统的整个运行性能方面发挥出重要作用。
因此,如何科学解决汽轮发电机的故障问题是火力发电厂必须思考和解决的问题。
1火电厂汽轮发电机的工作原理分析汽轮机是一种采用蒸汽做功的旋转式热力原动机,具有较大的功率,效率较高,且结构比较简单,易损件较少,运行起来十分安全可靠。
此外,汽轮机调速比较方便,在运行中产生的振动较少,噪音也小,并具有防爆的显著优点。
在火电厂中,汽轮发电机主要是通过燃烧煤等化学燃料,将其产生的蒸汽热能通过喷嘴、动叶等结构实现能量转换,转化成为机械能。
目前,火电厂常见的汽轮机主要分为冲动式与反动式两种。
其中,冲动式汽轮机产生的蒸汽通过在喷嘴中膨胀,使得压力及速度发生明显的改变,进而实现动能的转换,并利用高速气流带动动叶片的方向改变来实现做功;而反动式汽轮机则是利用叶轮的前压与后压之差来产生轴向的推力,然后再配合平衡活塞等设备实现轴向推力的平衡。
2汽轮发电机故障诊断概述随着现代机械化科学技术的发展和进步,现代机械系统的结构正变得更快、更精确、自动化程度更高。
作为现代连续生产过程的重要组成部分,发电机组在发生故障时将严重影响其机械效率。
发电厂汽轮机常见故障分析与排除汽轮机是发电厂主要的动力设备之一,其可靠性、稳定性和效率直接影响着发电厂的运行效果和经济效益。
然而,在发电厂汽轮机的长期运行过程中,由于各种原因,汽轮机常会出现一些故障。
本文将结合实际情况,针对发电厂汽轮机的常见故障进行分析与排除。
一、汽轮机振动故障汽轮机振动故障是汽轮机常见的故障之一,主要原因是汽轮机内部零部件的松动、磨损或过度磨损等原因。
汽轮机振动故障会使整个机组震动,引发其他设备的故障,严重时还会造成机组破坏。
排除方法:1、检查汽轮机蜗壳、进排汽阀、旋转轴承等部件是否松动或磨损过度,及时更换或紧固。
2、清理汽轮机进气口和出气口的残留物,以提高进出气的流量和压力。
3、检查汽轮机内部油路是否通畅,油量是否合理,油品是否合格。
汽轮机油路故障会导致动力系统润滑不足,造成零部件磨损加剧,甚至导致机件损坏。
常见的汽轮机油路故障主要包括油压不足、油温过高、油泵失效等。
1、检查油路中的油泵是否正常工作,如有必要,及时清洗或更换油泵。
汽轮机轴承故障主要是由于过度磨损和缺乏润滑造成的。
汽轮机轴承故障会导致汽轮机的运行不顺畅,噪音增大,严重时还会出现断轴现象。
1、定期检查汽轮机轴承的磨损情况,如有必要,及时更换轴承。
2、保持轴承润滑,定期更换润滑油。
3、控制汽轮机的负荷,减少轴承的磨损。
四、汽轮机进出汽阀故障汽轮机进出汽阀故障主要是由于进出汽门轴承磨损、密封失效等原因造成的。
汽轮机进出汽阀故障会影响汽轮机的进汽、排汽、调速等系统的正常运行。
3、保持进出汽阀的清洁,防止杂质进入影响阀门的开度。
汽轮机温度故障主要是由于汽轮机内部零部件磨损和负荷变化导致,会影响整个汽轮机生产效率和寿命。
2、保持汽轮机的负荷稳定,避免负荷剧烈变化。
3、及时更换磨损严重的零部件,保证汽轮机内部的密封性和正常的热量传输。
以上就是发电厂汽轮机常见故障分析与排除的内容,可以有效提高汽轮机的可靠性和稳定性,避免汽轮机故障对发电厂生产造成的不良影响。
浅谈汽轮发电机的常见故障及检修维护发布时间:2021-05-14T14:22:16.513Z 来源:《中国电业》2021年2月第4期作者:盖永波[导读] 汽轮发电机是电力系统中最重要的核心设备盖永波河北国华定州发电有限责任公司 073000摘要:汽轮发电机是电力系统中最重要的核心设备。
在毫无征兆的情况下发生事故,不仅造成昂贵的发电机损坏,也对电网的安全稳定造成巨大冲击,严重威胁现场工作人员人身安全。
而汽轮发电机发生的故障产生原因及日常维护是受到较大关注的一部分,因此针对各个情况下汽轮发电机出现的故障发生缘由,故障出现后如何处理,如何维护,这些问题将在本文中进行论述。
关键词:发电机;工作原理;检修;维护引言随着我国电力事业的蓬勃发展,火电机组容量在不断增大,火电建设正逐步过渡到以国产600MW机组为主的新局面但是因为其构成复杂,在运行中难免会出现一些故障,一旦发生故障,就会影响机组安全稳定运行,对经济方面造成重大损失。
1 常见故障1.1 定子故障首先就是在汽轮发电机生产制造时出现问题。
制造时原始缺陷会导致机组在运行过程中出现故障现象,因此机组生产时的设备监造是非常重要的。
了部分零件的材料选用除,绝缘材料的选取也至关重要,为了保证其在运行过程中不会出现绝缘异常引起发电机内部故障。
对于发电机而言,铁芯方面出现问题是较为常见的一种故障。
铁芯片间短路引起过热,松动、磨损、断齿。
直接导致铁芯部件被损坏,引起线圈接地故障。
还可能会出现扩大铁芯损坏区域的现象。
端部振动磨损及接头损坏也是造成定子故障的重要原因。
1.2 转子故障转子绕组故障主要集中在绕组匝间短路和绕组一点接地,产生原因主要由制造原因的毛刺等损伤绝缘和金属屑等异物进入转子通风道导致。
1.3外在因素值得注意的一点就是相关技术人员对于汽轮发电机的运行操作、检修维护是否严格执行相关标准要求。
汽轮发电机附属的氢、油、水系统结构复杂,如果在操作过程中出现了操作失误的问题,就会加大损坏程度。
电厂汽机运行故障排查与解决
电厂汽机运行故障是电厂日常运行中常见的问题,如何快速、准确地排查并解决问题,对于保障电厂的安全稳定运行具有非常重要的意义。
下面我们将从常见故障及其解决方式、预防措施等方面进行阐述。
常见故障及其解决方式
1.汽轮机温度过高
当汽轮机运行时间过长,温度过高时,为了避免发生故障,需要进行下列检查工作:
(1)检查轴承的润滑和温度:轴承过热会导致轴承损坏,应及时对轴承进行润滑和
冷却。
(2)检查叶片的清洁度:叶片上的油渍或污物可以导致气流流速变慢,导致汽轮机
工作不正常,给汽轮机带来损坏,应清洗叶片。
(3)检查蒸汽质量:蒸汽过烫或水位过低会引起汽轮机温度过高,应及时调整蒸汽
质量。
2.汽轮机启动不起来
当汽轮机开启时不能正常启动,需要进行下列检查工作:
(1)检查燃气:检查燃气是否充足,需要确保燃气量足够。
(2)检查电路:检查电路是否正常,需要检查电路和电源是否有短路,是否与地接触。
(3)检查惯性:检查惯性是否可供启动,需要检查惯性传感器或发电机是否正常。
预防措施
为避免电厂汽机运行故障的发生,需要在日常运行中加强以下工作:
(1)定期检查设备:定期对汽轮机进行维护和检修,保障其正常运行。
(2)加强清洁工作:定期清洁汽轮机叶片、本体等设备,保障其工作的顺畅。
(3)安全保障:加强安全操作,定期检查电路、机械部分等是否安全可靠。
总结
在电厂汽机运行故障排查与解决中,需要及时发现和解决问题,加强设备定期检查和
维护,加强对工作的安全保障,确保电厂汽机的安全稳定运行。
火力发电厂汽轮机常见故障及检修方法随着我国经济不断高速发展,在经济、科技等领域都取得了举世瞩目的成绩,而这些成绩的产生都离不开火力发电厂作出的的巨大贡献,火力发电厂具有高效、安全、等诸多特点,为我国经济的腾飞输入源源不断的动力,它更直接影响人们生活,娱乐、工作等方方面面,在火力发电厂的各个设备中,汽轮机在相关设备中处于重要地位,它能否安全有效的工作,对于电厂能否正常运转起到决定性作用,另外在汽轮机运行时出现故障能否及时维修,排除故障保证汽轮机正常运行也是对降低电厂成本,提高电厂利润有着巨大意义。
标签:火力发电厂;汽轮机;工作原理;常见故障;检修方法引言:火力发电作为当今主要发电模式之一,它的生产安全,高效直接影响人民生活的方方面面也直接影响我国经济的发展,是关系到民生的重要社会单位。
因此,汽轮机正常工作的意义也是不言而喻的,但在实际生产中汽轮机由于其结构非常复杂,内部有着相当多的零部件组成,汽轮机在电厂中作业大都处于高压力、高温等相当极端环境并且长时间的工作,在这种环境下汽轮机极易出现故障,这些故障的产生影响了火电厂的正常工作,因此做好汽轮机的预防、检修及保养对于火电厂是否能够正常运行,在正常运行的基础上,能够减少故障率的产生提高电厂生产利润,是每一名相关技术人员应在工作中思考的问题、一、火力发电厂汽轮机的概念1.汽轮机工作原理汽轮机作为火电厂中常见的电力生产设备,它的主要作用原理是将锅炉生产的蒸汽能转换成机械能,它之所以被广泛应用就是因其具有,使用时间长、转换率高、功率大等优点,汽轮机在工作长态时,主要的运动过程是不断的进行排汽与抽汽进,使蒸汽中的热能不断的转换成机械能,产生的机械能在经过设备转换成电力,输送到各地,满足人们生产生活的用电需求。
2.汽轮机的分类1)、单级汽轮机单级汽轮机是结构最简单的一个极汽轮机,它只有一排喷嘴和一排列动叶片。
2).复速级汽轮机復速级汽轮机是由单级汽轮机转变而来,但性质仍是单级汽轮机,它的结构特点是具有两排以上的列动叶片,习惯称做速度级汽轮机。
发电厂汽轮机常见故障分析与排除汽轮机是发电厂中常见的发电设备之一,它能够将热能转化为机械能,进而驱动发电机进行发电。
在使用过程中,汽轮机也会遇到一些常见故障,影响发电效率甚至导致设备损坏。
对于汽轮机的常见故障分析与排除是非常重要的。
下面我们将结合实际案例,对汽轮机的常见故障进行分析与排除。
故障一:汽轮机振动过大振动是汽轮机常见的故障之一,它会导致设备的损坏,甚至影响到安全。
汽轮机振动过大的原因很多,可能是由于轴承磨损、叶片失衡、转子偏心等因素导致的。
分析:首先需要对汽轮机进行振动测试,了解振动的幅度和频率,进而判断振动的原因。
如果振动幅度为周期性的,则很可能是由于叶片失衡或转子偏心导致的。
如果振动幅度较大,且不规律,则可能是由于轴承磨损导致的。
排除:针对不同的振动原因,采取相应的排除措施。
对于叶片失衡或转子偏心,可以通过对叶片进行重新平衡或重新组装来解决问题;对于轴承磨损,需要及时更换轴承。
故障二:汽轮机排汽系统堵塞汽轮机排汽系统堵塞会导致汽轮机的排汽不畅,进而影响汽轮机的运行效率。
排汽系统堵塞的原因可能是由于管道内结垢、积灰和杂物等导致的。
分析:通过检查排汽系统的管道和阀门,了解积灰和结垢的情况,进而判断堵塞的位置和原因。
也需要注意检查排汽压力和温度以判断排汽系统是否正常工作。
排除:针对堵塞的原因,采取相应的排除措施。
对于管道内的结垢和积灰,可以采用清洗和冲洗的方式清理管道;对于杂物堵塞,可以采用清理和拆卸的方式进行排除。
汽轮机在启动过程中可能会遇到启动不正常的情况,导致汽轮机无法正常运行。
这种情况可能是由于汽轮机启动系统故障、水汽系统故障或燃气系统故障等因素导致的。
分析:首先需要检查汽轮机的启动系统、燃气系统和水汽系统,了解系统在启动过程中存在的问题,进而判断故障的原因。
同时需要检查汽轮机的启动参数和启动信号,了解是否符合启动要求。
排除:针对不同的启动故障原因,采取相应的排除措施。
对于启动系统故障,可以通过检查启动电机和启动信号线路进行排除;对于燃气系统故障,需要检查燃气供应和点火系统;对于水汽系统故障,需要检查水汽供应和循环系统。
电厂汽机运行故障排查与解决一、引言汽机是电厂的主要能源转换设备,其运行稳定性和可靠性对电厂的正常运行和安全生产至关重要。
在汽机长时间运行的过程中,难免会出现各种故障问题,需要及时排查和解决,以保证汽机的正常运行。
本文将针对电厂汽机运行故障进行排查和解决方法进行详细介绍,希望能够帮助电厂工程技术人员更好地应对汽机故障问题,确保电厂的安全运行和生产。
二、常见的汽机运行故障1. 轴承故障:汽机轴承是汽机的重要支撑部件,其故障会导致汽机工作不稳定甚至停机。
2. 润滑油系统故障:润滑油系统故障会导致汽机摩擦部件的磨损加剧,降低汽机的效率,甚至引发汽机损坏。
3. 冷却系统故障:冷却系统故障会导致汽机温度过高,影响汽机运行稳定性。
4. 热交换器故障:热交换器故障会导致汽机热效率下降,影响汽机的发电效率。
5. 控制系统故障:控制系统故障会导致汽机运行参数失控,危及汽机和电厂的安全运行。
三、汽机运行故障排查与解决方法1. 轴承故障排查与解决(1)排查方法:① 检查轴承温度:通过测量轴承温度,可以了解轴承是否正常工作。
② 振动分析:通过振动仪对轴承振动进行监测,分析振动频率和幅值,判断轴承是否出现异常。
③ 润滑油分析:对轴承润滑油进行化验,了解润滑油中的杂质和氧化程度,判断润滑油是否正常。
(2)解决方法:① 及时更换润滑油:定期更换轴承润滑油,避免润滑油污染和老化。
② 加强轴承冷却:根据轴承工作温度,采取合适的冷却措施,保持轴承温度在正常范围内。
③ 定期维护轴承:定期对轴承进行维护检修,及时发现并修复轴承故障。
3. 冷却系统故障排查与解决(1)排查方法:① 检查冷却水流量:监测冷却水系统的流量,了解冷却水系统是否正常供水。
② 检查冷却水温度:监测冷却水系统的温度,了解冷却水系统是否正常冷却。
③ 检查冷却水压力:监测冷却水系统的压力,了解冷却水系统是否正常运行。
(2)解决方法:① 清洗冷却水管道:定期对冷却水管道进行清洗,防止管道堵塞和积垢。
发电设备状态检修和设备状态检测概述发电设备是电力系统中的重要组成部分,保持其良好状态对于电力系统的稳定运行至关重要。
发电设备状态检修和设备状态检测是发电设备正常运行和故障排除的关键环节。
本文将介绍发电设备的常见问题及相应的检修方法和设备状态检测方法。
发电设备常见问题及检修方法发电机故障发电机出现故障时,可能会造成电力系统的瘫痪。
常见的发电机故障包括:•串电•堵转•短路•绕组接地这些故障通常都可以通过检修来解决。
串电是指发电机绕组内的两条导体之间发生电弧放电,可能损坏发电机绝缘和导致绕组短路。
串电时,必须立即停机,拆开故障区域进行检修。
堵转是指发电机转子或定子在运转时突然停止运动,可能会损坏机械部件和电气部件。
堵转时,必须立即停机,检查转子和定子的对中状态和轴承磨损情况,并拆开故障区域进行检修。
短路是指发电机绕组内的两条导体之间产生直接短路,可能导致发电机过载和烧毁绕组。
发现短路时,必须立即停机并检查绕组的绝缘情况。
如有必要,要进行更换。
绕组接地是指发电机绕组内的一条导体与地之间发生电弧放电,可能导致发电机的过电流和过电压。
发现绕组接地时,必须立即停机,拆开故障区域进行检修。
燃机故障燃机是发电设备的核心部分,其故障会直接影响发电设备的性能和运行稳定性。
常见的燃机故障包括:•燃料系统故障•冷却系统故障•空气系统故障•排气系统故障这些故障也可以通过检修来解决。
燃料系统故障会影响燃机供油,可能造成燃机无法正常启动或产生异常声音。
发现燃料系统故障时,必须立即停机,并检查燃油泵、燃油过滤器和油管等情况。
如有必要,要进行更换。
冷却系统故障会影响燃机散热,可能造成燃机过热和损坏机械部件。
发现冷却系统故障时,必须立即停机,并检查冷却水泵、水温传感器和水管等情况。
如有必要,要进行更换。
空气系统故障会影响燃机的氧气供应和排放,可能造成燃机无法正常运行或产生异常气味。
发现空气系统故障时,必须立即停机,并检查进气管、空气滤清器和压缩机等情况。
大型汽轮发电机常见故障的检查及状态监测内容预览李伟清东北电力科学研究院,辽宁沈阳 110006近十几年来,已并网发电的200 MW以上汽轮发电机组大部分能达到额定出力并持续运行,各项技术参数和性能也基本上能满足各种正常或非正常运行方式的要求。
据原电力部可靠性中心统计,1991~1995年国产200 MW机组的等效可用率(EAF)由80.54%提高至86.68%;300 MW机组由76.82%提高至81.86%。
尽管如此,由于设计及工艺原因,特别是制造工艺和质量检验等存在问题较多,导致发电机各类事故频繁,延续时间长,性质严重,损失巨大;其次,电机的安装、检修质量及运行维护水平也存在诸多问题,常常成为事故发生的诱因。
以下论述汽轮发电机运行中常见故障的检查处理方法以及状态监测技术。
1 水内冷定子绕组漏水国产及引进200~600 MW汽轮发电机采用水氢氢冷却方式的比重很大,定子水内冷绕组渗漏水是一种常见故障,严重者往往导致接地和相间短路事故。
这类事故发生的主要原因是设计、工艺及材质等问题。
渗漏部位多为空心导线并头套封焊处,聚四氟乙烯绝缘管交叉碰磨处,或因空心铜线材质不好(有砂眼或裂隙)和在运行中断裂等。
如渗漏部位系微细裂纹或孔洞,则压力较高的氢气往往渗入水中,并可在定子内冷水箱顶部发现氢气;渗漏部位的裂缝或孔洞较大时,则水渗出与氢渗入并存,极易造成定子接地事故。
多年来,现场一直采用水压试验法来检查线棒漏水,但这种方法对由空心导体金属组织致密性差,而引起的微泄漏现象就显得灵敏度不够,常常无法查出。
如某电厂对一台300 MW发电机进行1 MPa、8 h水压试验,未发现漏点,后提高至1.2 MPa,8 h亦未找出漏点,但进行1 MPa气密试验即能找出明显的漏点。
类似的事例曾不只一次地发生过,故气密试验法(开始充含氟利昂压力为0.1 MPa氮气或压缩空气,最后达到额定压力,用肥皂水涂沫或用卤素检漏仪检测漏点)应作为检查定子绕组漏水的主要手段。
大型汽轮发电机常见故障的检查及状态监测内容预览李伟清东北电力科学研究院,辽宁沈阳 110006近十几年来,已并网发电的200 MW以上汽轮发电机组大部分能达到额定出力并持续运行,各项技术参数和性能也基本上能满足各种正常或非正常运行方式的要求。
据原电力部可靠性中心统计,1991~1995年国产200 MW机组的等效可用率(EAF)由80.54%提高至86.68%;300 MW机组由76.82%提高至81.86%。
尽管如此,由于设计及工艺原因,特别是制造工艺和质量检验等存在问题较多,导致发电机各类事故频繁,延续时间长,性质严重,损失巨大;其次,电机的安装、检修质量及运行维护水平也存在诸多问题,常常成为事故发生的诱因。
以下论述汽轮发电机运行中常见故障的检查处理方法以及状态监测技术。
1 水内冷定子绕组漏水国产及引进200~600 MW汽轮发电机采用水氢氢冷却方式的比重很大,定子水内冷绕组渗漏水是一种常见故障,严重者往往导致接地和相间短路事故。
这类事故发生的主要原因是设计、工艺及材质等问题。
渗漏部位多为空心导线并头套封焊处,聚四氟乙烯绝缘管交叉碰磨处,或因空心铜线材质不好(有砂眼或裂隙)和在运行中断裂等。
如渗漏部位系微细裂纹或孔洞,则压力较高的氢气往往渗入水中,并可在定子内冷水箱顶部发现氢气;渗漏部位的裂缝或孔洞较大时,则水渗出与氢渗入并存,极易造成定子接地事故。
多年来,现场一直采用水压试验法来检查线棒漏水,但这种方法对由空心导体金属组织致密性差,而引起的微泄漏现象就显得灵敏度不够,常常无法查出。
如某电厂对一台300 MW发电机进行1 MPa、8 h水压试验,未发现漏点,后提高至1.2 MPa,8 h亦未找出漏点,但进行1 MPa气密试验即能找出明显的漏点。
类似的事例曾不只一次地发生过,故气密试验法(开始充含氟利昂压力为0.1 MPa氮气或压缩空气,最后达到额定压力,用肥皂水涂沫或用卤素检漏仪检测漏点)应作为检查定子绕组漏水的主要手段。
现场采用气密法时,试验前需将水回路内水分排除并吹干,清除积水死角。
近年来,国外十分关注动态应力对密封的影响,有的制造厂已拟定和执行冷热水交替试验法,以确保密封质量和绝缘质量。
我国有的电机厂也列入了冷热水试验法(施加周期性热负载法)。
该方法的要点是,在定子绕组水回路通入0.5 MPa的合格凝结水进行循环。
在循环过程中将水温加热至75~85 ℃,并保持1 h,然后将水温降至环境温度并保持1 h,如此重复进行2~3次,水温升降速度为20 ℃/h。
每次将水温降至环境温度后,检查定子各部分(绕组端部接头、绝缘引水管、汇水环及引线等)有无渗漏点。
2 水内冷定子及转子绕组堵塞水内冷定子及转子绕组堵塞也是一种常见故障。
其故障原因主要有二类:(1) 由于内冷水质不合要求,形成沉淀的氧化物而堵塞。
如某电厂一台QFS-125-2型发电机,因内冷水的pH值偏低(6.2~6.4),发电机转子绕组有氧化铜沉淀物腐蚀并堵塞内冷孔。
分析证实,pH值偏低时内冷水呈酸性,从而加速对铜导线的腐蚀。
70年代末及80年代初,国内曾有多台发电机出现因水质不合格而形成空心铜线腐蚀结垢、堵塞酿成的绕组过热烧损事故。
后经提高pH值(7~8),结垢堵塞问题已基本解决。
国标GB/T 7064-1996《透平型同步电机的技术要求》对内冷水质作了以下规定:①水质透明纯净、无机械混杂物;②20 ℃时的导电率:0.5~1.5 μs/cm;③pH值7~8;④硬度<2。
经多年实践证明,水冷定子或转子绕组水质凡符合以上规定者,已不再发生腐蚀及阻塞事故。
(2) 堵塞的另一原因是制造厂及运行单位在电机安装及大修时,将异物(胶皮垫、石棉泥甚至抹布等)遗留在水回路内。
多年来,这种故障在一些200~300 MW发电机上时有发生。
严重者造成被堵回路绝缘过热烧损,进而形成接地短路事故。
杜绝异物堵塞的根本措施是严格控制电机装配及检修工艺和相应的检查制度。
此外,应按相关的标准及规程进行反冲洗及流量试验。
热水流试验是近年来制造厂检查大型发电机定子水回路有无堵塞的非常有效的措施。
具体作法是,在定子进水端绝缘引水管中部贴敷热电偶,先通温度至少超过冷水温度10 ℃以上的热水,当所有测点温度接近时,停热水循环,然后再开启冷却水泵,如水回路堵塞则温度下降得很慢,如图1所示。
图1 热水流试验温度曲线(a)水流正常;(b)有水堵现象运行中,防止发电机定子绕组水回路因堵塞而导致烧损的主要监视措施是严格执行GB/T 7064-1996规定:对功率200 MW及以上的发电机,定子绕组有一个单独出水支路的同层各水接头温差大于8 K时,要仔细检查,当温差大于12 K或槽内温度超过85 ℃时应立即停机。
3 关于定子绕组端部手包绝缘状态试验1983~1995年,国产200 MW汽轮发电机(QFQS及QFSN型)总共有20台发电机发生过24次因端部线圈故障形成的相间短路事故。
类似事故在国产300 MW发电机上也发生过,造成很大损失。
短路事故的主要原因是端部固定结构设计不合理、绝缘工艺马虎、铜导体焊接工艺差、材料选用及检验不合格等。
机内氢气湿度大,达不到标准要求,往往是事故发生的诱因。
针对定子端部引线手包绝缘整体性差、鼻部绝缘盒(环氧泥)填充不满、绝缘盒及线棒主绝缘末端及引水管搭接处绝缘工艺不良等突出问题,国内有的单位曾提出过用表面电位法(又称电位外移法)检查端部绝缘状态,取得了一定效果,受到现场重视。
从检测绝缘状态的有效性考虑,这种方法是可用的,但这种方法主要是用来检测端部的微渗漏水故障,不能作为绝缘强度的评估手段,即应用上有一定局限性。
此外,将局部泄漏电流在一段电阻上的压降称作“表面电位法”尤其“电位外移法”,也是不够科学的。
目前,制造厂及电厂采用的局部泄漏电流法,是沿用过去长期采用的直流加压测漏泄电流来判断绝缘状态的好坏,从有效性、实用性及科学性来衡量都是可取的。
局部泄漏电流法可按正接线方式或反接线方式进行。
正接线方式,即定于线圈通水并施加直流(发电机)的额定电压,用装有100 MΩ电阻串接微安表接地的绝缘杆逐点测试包有铝箔的端头;反接线方式,即定子线圈不通水经100 MΩ接地,在包裹铝箔的端头处外加直流(被式发电机的)额定电压,测试时用绝缘杆将直流高压导线引出,在包有铝箔的端头处逐点加压测试,并在直流微安表稳定后读数。
原电力工业部颁布的DL/T 596-1996《电力设备预防性试验规程》,已将局部泄漏电流法作为首选方法与测100 MΩ电阻上的电压降(即表面电位法)并列。
其要求如表1所列。
表1 定子绕组端部手包绝缘状态的允许值部位允许值手包绝缘引线接头,汽机侧隔相接头a. 20 μAb. 100 MΩ电阻上的压降为2 000 V端部接头(包括引水管锥体绝缘)和过渡引线并联块a. 30 μAb. 100 MΩ电阻上的压降为3 000 V注: a为局部泄漏法,b为表面电位法。
4 定子绕组端部振动大、松动磨损造成的 相间短路和接地事故国产200 MW、300 MW系列发电机曾多次发生过定子绕组端部固定结构及工艺不良,运行中振动大引发的线棒与固定部件松动、磨损,鼻部空心导线漏水,造成接地和相间短路。
国产200 MW 发电机自1983~1992年10年间发生的19台次相间短路事故中,有相当一部分与定子绕组端部固定结构不良直接有关。
某电厂一台QFN-300-2全氢冷300 MW发电机运行6年后,在4个月内连续2次发生定子相间短路事故,经检查定子端部线棒并头套多处被烧断、通风管及股线多处烧熔。
经分析认定,事故原因是定子绕组端部固定结构不良,特别是鼻部整体性差、运行中振动过大、导致上下层线棒电连接导线疲劳断裂,引起电弧烧损。
此外,通风管振动使绝缘磨损引起环流,造成通风管裸露更加重了事故的破坏程度。
我国自法国GEC-ALSTHOM公司引进的3台660 MW汽轮发电机由于定子引线支撑结构设计不良,引线的自振频率未避开100 Hz附近的共振范围;固定引线的玻璃布棒自身刚度较差,不能抑制引线在电动力作用下所引起的振动,运行中发生共振,造成多层连接盒下部与引线的焊接部位开裂,引线烧断漏水,导致定子单相短路和接地事故。
我国自俄罗斯《电力》工厂引进的一台TBB-500-2EYK3型500MW汽轮发电机累计运行不到15 000 h,定子绕组端部励磁机侧即因制造质量原因导致端部固定件(绑环间的撑块)松动,掉落至线圈背部,磨穿线圈主绝缘、磨掉底层实心铜线进而磨穿空心铜线造成漏氢事故。
经验查,端部线圈磨损严重且是大面积的,其中有9只线圈被磨坏,检查处的磨点数20余处,磨坑深度严重者达6~6.5 mm;绑环间的撑块(最严重者为第一环与第二环之间)松、活、脱落者占90%以上。
由于定子端部损坏严重,最后由国内制造厂对定子端部做了整体改造,更换了全部上层线棒及部分下层线棒。
近期,另一电厂对一台TBB-500-2EKY3型500 MW发电机定子检查后发现,端部二侧均有大量黄粉出现,具有明显的磨损特征,电厂已对发电机端部结构进行改造和处理。
研究分析表明,大型发电机定子绕组端部受到的二倍频电磁力远比中小型电机为大。
当发电机定子绕组的槽部固定,端部支撑及绑扎固定结构的设计及制造工艺达不到要求,特别是端部绕组的固有频率接近2倍工频(100 Hz),运行中将会产生较大的谐振振幅。
如端部整体模态频率接近于100 Hz且为椭圆振型时,运行中即会引起严重的电磁振动,使固定结构件松动,绝缘磨损而引发短路事故。
我国电力行业标准DL/T 596-1996《电力设备预防性试验规程》,规定了汽轮发电机检修中必要时应进行定子绕组引线的自振频率测量。
国家电力公司2000年颁布的《防止电力生产重大事故的二十五项重点要求》中规定,为防止定子绕组端部松动引起相间短路,大修时应检查定子绕组线圈的磨损、紧固情况。
200 MW及以上的发电机大修时应做定子绕组端部振型模态试验,发现问题应采取针对性的改进措施。
对模态试验频率不合格(振型为椭圆,固有频率在94~115 Hz 之间)的发电机,应进行端部结构改造。
5 转子绕组匝间短路和接地故障转子绕组匝间短路是一种常见故障,以往中小型汽轮发电机转子绕组匝间短路故障中,相当一部分是因运行年久的转子绕组热变形或运行温度过高导致匝间绝缘破坏所引起的。
200 MW及以上大型汽轮发电机转子匝间短路故障多发生在运行时间不长,由于制造时嵌线工艺及检查制度不严所引起。
由金属屑粒残留在转子内部引起的匝间短路即为这类故障的典型事例。
如某电厂3号发电机(国产QFSN-600-2型600 MW发电机),1998年并网运行168 h后的一次大修中即检出残留在1极面、第8套线圈、第5~6匝之间,由金属屑形成的匝间短路。