人物传记文体知识
- 格式:doc
- 大小:31.50 KB
- 文档页数:2
人物传记可以从人物背景和生平、人物特点和成就、影响和贡献等方面来写。
1、人物背景和生平:要介绍人物的出生、家庭背景、教育经历以及职业生涯等基本情况。
这些信息有助于读者了解人物的成长背景和成长环境,为理解其性格和行为提供背景。
2、人物特点和成就:这一部分要详细描绘人物的性格特点、能力、技能以及他们在各个领域的成就。
例如,如果你要写一位企业家,那么你需要详细描绘他们的商业眼光、领导能力以及他们如何通过创新或艰苦努力取得的成功。
3、影响和贡献:这是人物传记中最重要的一部分。
它主要描述人物对周围的人、社区或世界产生了哪些影响。
你可以通过讲述他们如何改变了他人的生活,或者他们如何通过自己的职业或项目为社会发展做出了贡献来展现这一点。
如果有的话,也可以考虑写一些人物对自己的影响和启示,这可能会使传记更具深度和个性化。
人物传记的特点:1、真实性:人物传记的首要特点是真实。
它必须根据实际的历史记录、文献资料、目击者的观察和当事人的回忆等证据来描述人物的一生。
传记作者需要对这些证据进行严谨的考据和鉴别,确保传记的真实性和准确性。
2、完整性:人物传记必须完整地展现人物的生平。
这不仅包括人物的重要活动和成就,也要详细描述他们的家庭背景、性格特点、思想观念以及社会环境等。
这种全面的描述可以让读者更深入地了解人物的成长和发展过程。
3、文学性:尽管人物传记强调真实性,但它也是一种文学形式,需要具备一定的文学性。
传记作者需要运用生动的语言、细腻的描写和深入的分析来表现人物的特点和内心世界。
这不仅可以使人物形象更加鲜活,还能引发读者的共鸣和思考。
现代文阅读人物传记的阅读课件—届高考语文大轮复习共张PPT-V1现代文阅读是高中语文大轮复习中非常重要的一环。
而人物传记则是其中最具有代表性的一种文体。
在届高考语文大轮复习共张PPT中,应该提供一份关于现代文阅读人物传记的阅读课件,以帮助同学们更好地掌握这个重要的知识点。
一、人物传记的特点1.真实性:人物传记要反映真实的历史人物的一生和经历。
2.客观性:人物传记应该客观地描述历史人物的成就和失误。
3.思想性:人物传记不仅要描述历史人物的生平事迹,还要深入剖析其思想、信仰和价值观。
4.文学性:人物传记不仅是历史记载,还应该是一种文学艺术形式,具有较高的艺术价值。
二、人物传记的阅读方法1.整体把握:首先要整体把握人物传记的主旨、结构和风格,了解作者的写作意图。
2.重读关键句:人物传记中会有一些关键句,要注意重读,理解其含义,把握人物性格和思想。
3.对比分析:可以通过对比分析历史人物的不同阶段、不同角色,来深入理解其行为动机和人生态度。
4.理解文学意义:人物传记不仅是历史记载,还可以从中感受到文学艺术的美感,可以领会到作者的文学情怀。
三、人物传记的精选阅读1.《毛泽东传》:讲述中国伟人毛泽东的一生,包括其青年时期、革命战争时期、新中国成立时期和建国后的历史成就。
2.《钱学森传》:讲述钱学森在中国科技领域的杰出贡献,以及其在美国的经历和回国之后的人生轨迹。
3.《孙中山传》:讲述中国国父孙中山的生平经历和政治思想,包括其崇尚三民主义和倡导复兴中华的历史贡献。
4.《雷锋传》:讲述雷锋的感人事迹和无私精神,以及其为社会作出的优秀贡献,是非常值得阅读的精品传记之一。
四、人物传记的写作方法1.生动的故事:人物传记应该具有故事性,采用生动的叙事方式,让读者在阅读中产生共鸣。
2.展示性的描写:应该采用描写性文字,展示历史人物的形象特点,让读者对人物形象有更加深刻的印象。
3.叙事性的了解:人物传记应该叙述人物的一生经历,通过事件的发展来展现人物的性格特点。
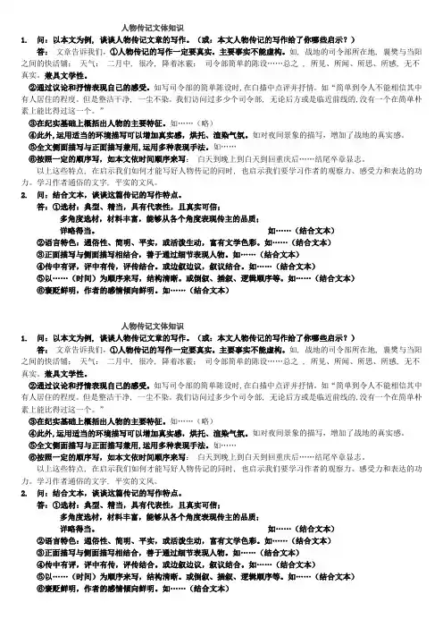
人物传记文体知识1. 问:以本文为例, 谈谈人物传记文章的写作。
(或:本文人物传记的写作给了你哪些启示?)答:文章告诉我们,①人物传记的写作一定要真实。
主要事实不能虚构。
如, 战地的司令部所在地, 襄樊与当阳之间的快活铺;天气:二月中, 很冷, 降着冰霰;司令部简单的陈设……总之 , 所见、所闻、所思、所感, 无不真实。
兼具文学性。
②通过议论和抒情表现自己的感受。
如写司令部的简单陈设时,在白描中点评并抒情。
如“简单到令人不能相信其中有人居住的程度。
但是整洁干净, 一尘不染。
我们访问过多少个司令部, 无论后方或是临近前线的,没有一个在简单朴素上能比得过这一个。
”③在纪实基础上概括出人物的主要特征。
如……(略)④此外,运用适当的环境描写可以增加真实感,烘托、渲染气氛。
如对夜间景象的描写,增加了战地的真实感。
⑤全文侧面描写与正面描写兼用,运用多种表现手法。
如……⑥按照一定的顺序写,如本文依时间顺序来写:白天到晚上到白天到回重庆后……结尾卒章显志。
以上这些特点, 在启示我们如何才能写好人物传记的同时, 也启示我们要学习作者的观察力、感受力和表达的功力。
学习作者通俗的文字, 平实的文风。
2. 问:结合文本,谈谈这篇传记的写作特点。
答:①选材:典型、精当,具有代表性,且真实可信;多角度选材,材料丰富,能够从各个角度表现传主的品质;详略得当。
如……(结合文本)②语言特色:通俗性、简明、平实,或活泼生动,富有文学色彩。
如……(结合文本)③正面描写与侧面描写相结合,善于通过细节表现人物。
如……(结合文本)④传中有评,评中有传,评传结合。
或边叙边议,叙议结合。
如……(结合文本)⑤以……(时间)为顺序来写,结构清晰。
或倒叙、插叙、逻辑顺序等。
如……(结合文本)⑥褒贬鲜明,作者的感情倾向鲜明。
如……(结合文本)人物传记文体知识1. 问:以本文为例, 谈谈人物传记文章的写作。
(或:本文人物传记的写作给了你哪些启示?)答:文章告诉我们,①人物传记的写作一定要真实。
人物传记2013高考实用类文本阅读指导:人物传记一、基本知识回顾:(一)文体概念及特点1.概念:传记以写人为中心,作者通过人物的言行和典型事例来塑造人物形象。
传记是记载人物事迹的文章,它可以由别人叙述,也可以由自己叙述,可以记载一个人的一生,也可以记载一生中的某一段,但必须忠于史实,并刻画出人物性格和形象,通过人物再现历史。
好的传记应该透出历史的价值,有时代的气息;让读者经历传主的成功、失败、起伏。
2.特点:传记的文体特点是真实性和文学性。
其中,真实性是传记的第一特征,因为传记叙写的是历史或现实中存在的活生生的人,有真名实姓、居住地点、活动范围等,写作时不允许任意虚构。
但传记不同于一般的枯燥的历史记录,它具有文学性。
它是写人的,有人的生命、情感在内;它通过作者的选择、剪辑、组接,倾注了爱憎的情感;它需要用艺术的手法加以表现,以达到传神的目的。
此外,还具有概括性和通俗性。
(二)、传记的分类:(1)从叙述人称看,传记可分自传和他传。
前者是作者自己撰写的,如:鲁迅写的《鲁迅自传》。
后者是他人撰写的,如:《“布衣总统”孙中山》。
(2)从表达方式看,一般的传记以记叙为主;还有的传记,一面记述人物的经历,一面加以评论,记叙与评论各半,这种传记则被称为“评传”。
如:卞毓方的《留取丹心照汗青》。
(3)从篇幅的长短来说,它可以分为大传和小传。
(4)从创作方法分:传记文学,多用形象化手法,描述人物的生活经历、精神风貌及其活动的历史背景等,以史实为依据,但又不排斥某些联想性的文学描写。
历史性传记:以记叙翔实的史实为主,用语比较平实。
二、考点解析:(一)实用类文本考查目标及相应的能力层级:1、分析综合 C(1)筛选并整合文中的信息(2)分析语言特色,把握文章结构,概括中心思想(3)分析文本的文体基本特征和主要表现手法2、鉴赏评价 D(1)评价文本的主要观点和基本倾向(2)评价文本产生的社会价值和影响(3)对文本的某种特色作深度的思考和判断3、探究 F(1)从不同角度和层面发掘文本的深层意蕴(2)探讨文本反映的人生价值和时代精神(3)探究文本中的疑点和难点,提出自己的见解(二)考点解读:1、阅读古今中外的人物传记、回忆录等作品,能把握基本事实,了解传主的人生轨迹;2、在阅读中获得有益的人生启示,并形成一定深度的思考与判断;3、联系传主生活的时代背景和社会环境,把握作品所陈述的与社会进程以及传主个人成长相关的重要事实;4、了解具有典型意义的事件和细节,能分辨所陈述的客观事实与作者个人所持见解、观点之间的区别及联系;5、理解传记作者对传主及有关事实所作的分析和评价;6、通过具体分析和深入思考,能对影响传主成长的各种因素作出符合实际的分析,对其思想、品格及功过作出客观公正的评价;7、对人物的成长经历和心路历程有比较深刻的认识和感悟,能正确认识先天禀赋和后天环境、志向和命运、奋斗和机遇、挫折和成功、事业和爱情等各种关系对于人生发展的重要意义;8、对传主的思想感情、品格气质、成就等以及作者所持的态度作出自己的评论;9、能够汲取丰富的精神养料,从正反两个方面接受有益的启示,形成自我规划人生的意识和能力。
人物传记文体知识
1. 问:以本文为例, 谈谈人物传记文章的写作。
(或:本文人物传记的写作给了你哪些启示?)
答:文章告诉我们
①人物传记的写作一定要真实,主要事实不能虚构。
如,战地的司令部所在地,襄樊与当阳之间的快活铺;天气:二月中,很冷,降着冰霰;司令部简单的陈设……总之,所见、所闻、所思、所感,无不真实,兼具文学性。
②通过议论和抒情表现自己的感受。
如写司令部的简单陈设时,在白描中点评并抒情。
如“简单到令人不能相信其中有人居住的程度。
但是整洁干净, 一尘不染。
我们访问过多少个司令部, 无论后方或是临近前线的,没有一个在简单朴素上能比得过这一个。
”
③在纪实基础上概括出人物的主要特征。
如……(略)
④此外,运用适当的环境描写可以增加真实感,烘托、渲染气氛。
如对夜间景象的描写,增加了战地的真实感。
⑤全文侧面描写与正面描写兼用,运用多种表现手法。
如……
⑥按照一定的顺序写,如本文依时间顺序来写:白天到晚上到白天到回重庆后……结尾卒章显志。
以上这些特点, 在启示我们如何才能写好人物传记的同时, 也启示我们要学习作者的观察力、感受力和表达的功力。
学习作者通俗的文字, 平实的文风。
2. 问:结合文本,谈谈这篇传记的写作特点。
答:
①选材:典型、精当,具有代表性,且真实可信;多角度选材,材料丰富,能够从各个角度表现传主的品质;详略得当。
如……(结合文本)
②语言特色:通俗性、简明、平实,或活泼生动,富有文学色彩。
如……(结合文本)
③正面描写与侧面描写相结合,善于通过细节表现人物。
如……
(结合文本)
④要评传结合,传中有评,评中有传。
或边叙边议,叙议结合。
如……(结合文本)
⑤以……(时间)为顺序来写,结构清晰。
或倒叙、插叙、逻辑顺序等。
如……(结合文本)
⑥褒贬鲜明,作者的感情倾向鲜明。
如……(结合文本)。