八年级数学上册知识点归纳一元一次不等式的解法
- 格式:doc
- 大小:14.73 KB
- 文档页数:8
一元一次不等式组的解法知识点总结
一元一次不等式组的解法
研究目标:
熟练掌握一元一次不等式组的解法,会用一元一次不等式组解决有关的实际问题;
理解一元一次不等式组应用题的一般解题步骤,逐步形成分析问题和解决问题的能力;
体验数学研究的乐趣,感受一元一次不等式组在解决实际问题中的价值。
重点:
一元一次不等式组的解法,求公共解集的方法。
知识要点梳理
知识点一:一元一次不等式组
由含有同一未知数的几个一元一次不等式组合在一起,叫做一元一次不等式组。
知识点二:一元一次不等式组的解集
组成一元一次不等式组的几个不等式的解集的公共部分叫做一元一次不等式组的解集。
知识点三:一元一次不等式组的解法
求不等式组的解集的过程,叫做解不等式组。
解一元一次不等式组的一般步骤为:
1)分别解不等式组中的每一个不等式;
2)将每一个不等式的解集在数轴上表示出来,找出它们的公共部分;
3)根据找出的公共部分写出这个一元一次不等式组的解集(若没有公共部分,说明这个不等式组无解)。
知识点四:利用不等式或不等式组解决实际问题
列不等式解应用题的基本步骤与列方程解应用题的步骤相类似,即
1)审:认真审题,分清已知量、未知量;
2)设:设出适当的未知数;
3)找:找出题中的不等关系,要抓住题中的关键字,如“大于”“小于”“不大于”“至少”“不超过”“超过”等关键词的含义;
4)列:根据题中的不等关系,列出不等式或不等式组;
5)解:解出所列的不等式或不等式组的解集。
一元一次不等式组(基础)知识讲解【学习目标】1.理解不等式组的概念;2.会解一元一次不等式组,并会利用数轴正确表示出解集;3.会利用不等式组解决较为复杂的实际问题,感受不等式组在实际生活中的作用.【要点梳理】要点一、不等式组的概念定义:一般地,关于同一未知数的几个一元一次不等式合在一起,就组成了一元一次不等式组.如2562010xx->⎧⎨-<⎩,7021163159xxx->⎧⎪+>⎨⎪+<⎩等都是一元一次不等式组.要点诠释:(1)这里的“几个”不等式是两个、三个或三个以上.(2)这几个一元一次不等式必须含有同一个未知数.要点二、解一元一次不等式组1. 一元一次不等式组的解集:一元一次不等式组中几个不等式的解集的公共部分叫做这个一元一次不等式组的解集.要点诠释:(1)找几个不等式的解集的公共部分的方法是先将几个不等式的解集在同一数轴上表示出来,然后找出它们重叠的部分.(2)有的一元一次不等式组中的各不等式的解集可能没有公共部分,也就是说有的不等式组可能出现无解的情况.2.一元一次不等式组的解法解一元一次不等式组的方法步骤:(1)分别求出不等式组中各个不等式的解集.(2)利用数轴求出这些不等式的解集的公共部分即这个不等式组的解集.要点三、一元一次不等式组的应用列一元一次不等式组解应用题的步骤为:审题→设未知数→找不等关系→列不等式组→解不等式组→检验→答.要点诠释:(1)利用一元一次不等式组解应用题的关键是找不等关系.(2)列不等式组解决实际问题时,求出不等式组的解集后,要结合问题的实际背景,从解集中联系实际找出符合题意的答案,比如求人数或物品的数目、产品的件数等,只能取非负整数.【典型例题】类型一、不等式组的概念1.某小区前坪有一块空地,现想建成一块面积大于48平方米,周长小于34米的矩形绿化草地,已知一边长为8米,设其邻边为x,请你根据题意写出x必须满足的不等式.【思路点拨】由题意知,x必须满足两个条件①面积大于48平方米.②周长小于34米.故必须构建不等式组来体现其不等关系.【答案与解析】解:依题意得:8482(8)34.x x >⎧⎨+<⎩【总结升华】建立不等式组的条件是:当感知所求的量同时满足几个不等关系时,要建立不等式组,建立不等式组的意义与建立方程组的意义类似.【:第二讲 一元一次不等式组的解法370096 例2】举一反三:【变式】直接写出解集:(1)2,3x x >⎧⎨>-⎩的解集是______; (2)2,3x x <⎧⎨<-⎩的解集是______; (3)2,3x x <⎧⎨>-⎩的解集是_______;(4)2,3x x >⎧⎨<-⎩的解集是_______. 【答案】(1)2x >;(2)3x <-;(3)32x -<<;(4)空集.类型二、解一元一次不等式组2.(2016•莆田)解不等式组:. 【思路点拨】解不等式组时,要先分别求出不等式组中每个不等式的解集,然后画数轴,找它们解集的公共部分,这个公共部分就是不等式组的解集.【答案与解析】 解:解:.由①得x ≤1;由②得x <4;所以原不等式组的解集为:x ≤1.【总结升华】确定一元一次不等式组解集的常用方法有两种:(1)数轴法:运用数轴法确定不等式组的解集,就是将不等式组中的每一个不等式的解集在数轴上表示出来,然后找出它们的公共部分,这个公共部分就是此不等式组的解集;如果没有公共部分,则这个不等式组无解,这种方法体现了数形结合的思想,既直观又明了,易于掌握.(2)口诀法:为了便于快速找出不等式组的解集,结合数轴将其总结为朗朗上口的四句口诀:同大取大、同小取小、大小小大中间找,大大小小无解了.【变式】解不等式组,并把解集在数轴上表示出来. 【答案】 解:,∵解不等式①得:x≤1,解不等式②得:x >﹣2,∴不等式组的解集为:﹣2<x≤1.在数轴上表示不等式组的解集为:类型三、一元一次不等式组的应用3. “六·一”儿童节,学校组织部分少先队员去植树.学校领到一批树苗,若每人植4棵树,还剩37棵;若每人植6棵树,则最后一人有树植,但不足3棵,这批树苗共有多少棵.【思路点拨】设有x 名学生,则由第一种植树法,知道一共有(4x +37)棵树; 第二种植树法中,前(x-1)名学生中共植6(x-1)棵树;最后一名学生植树的数量是:[(4x +37)- 6(x-1)]棵,这样,我们就探求到第一个不等量关系:最后一人有树植,说明第二种植树法中前(x-1)名学生植树的数量要比树木总数少,即(4x +37)>6(x-1);第二种植树法中,最后一名学生植树的数量不到3棵,也就是说[(4x +37)- 6(x-1)]<3,或者理解为:[(3x +8)- 5(x-1)]≤2,这样,我们就又找到了第二个不等量关系式. 到此,不等式组即建立起来了,接下来就是解不等式组.【答案与解析】解:设有x 名学生,根据题意,得:4376114376132x x x x +>-⎧⎨+--<⎩()()()()(), 不等式(1)的解集是:x <2121;不等式(2)的解集是:x >20,所以,不等式组的解集是:20<x <2121,因为x 是整数,所以,x=21,4×21+37=121(棵)答:这批树苗共有121棵.【总结升华】解决问题的关键是读懂题意,找到关键描述语,进而找到所求的量的等量关系. 举一反三:【变式】一件商品的成本价是30元,若按原价的八八折销售,至少可获得10%的利润;若按原价的九折销售,可获得不足20%的利润,此商品原价在什么范围内?解:设这件商品原价为x 元,根据题意可得:88%303010%90%303020%x x ≥+⨯⎧⎨<+⨯⎩ 解得:37.540x ≤<答:此商品的原价在37.5元(包括37.5元)至40元范围内.4. “全民阅读”深入人心,好读书,读好书,让人终身受益.为满足同学们的读书需求,学校图书馆准备到新华书店采购文学名著和动漫书两类图书.经了解,20本文学名著和40本动漫书共需1520元,20本文学名著比20本动漫书多440元(注:所采购的文学名著价格都一样,所采购的动漫书价格都一样).(1)求每本文学名著和动漫书各多少元?(2)若学校要求购买动漫书比文学名著多20本,动漫书和文学名著总数不低于72本,总费用不超过2000元,请求出所有符合条件的购书方案.【思路点拨】(1)设每本文学名著x 元,动漫书y 元,根据题意列出方程组解答即可;(2)根据学校要求购买动漫书比文学名著多20本,动漫书和文学名著总数不低于72本,总费用不超过2000元,列出不等式组,解答即可.【答案与解析】解:(1)设每本文学名著x 元,动漫书y 元, 可得:, 解得:,答:每本文学名著和动漫书各为40元和18元;(2)设学校要求购买文学名著x 本,动漫书为(x+20)本,根据题意可得:, 解得:,因为取整数,所以x 取26,27,28;方案一:文学名著26本,动漫书46本;方案二:文学名著27本,动漫书47本;方案三:文学名著28本,动漫书48本.【总结升华】此题主要考查了二元一次方程组的应用,不等式组的应用,关键是弄清题意,找出题目中的等量关系与不等关系,列出方程组与不等式组.【:实际问题与一元一次不等式组409416 例2】举一反三:【变式】A 地果农收获荔枝30吨,香蕉13吨,现计划租用甲、乙两种货车共10辆,将这批水果全部运往B 地. 已知甲种货车可装荔枝4吨和香蕉1吨,乙种货车可装荔枝香蕉各2吨.(1)若要安排甲、乙两种货车时有几种方案?请你帮助设计出来.(2)若甲种货车每辆要付运输费2000元,乙种货车每辆要付运输费1300元,那么选择哪种方案使运费最少?运费最少是多少?【答案】解:(1)设租甲种货车x 辆,则租乙种货车(10x -)辆,依题意得:42(10)302(10)13x x x x +-≥⎧⎨+-≥⎩,解得57x ≤≤, 又x 为整数,所以5x =或6或7,∴有三种方案:方案1:租甲种货车5辆,乙种货车5辆;方案2:租甲种货车6辆,乙种货车4辆;方案3:租甲种货车7辆,乙种货车3辆.(2)运输费用:方案1:2000×5+1300×5=16500(元);方案2:2000×6+1300×4=17200(元);方案3:2000×7+1300×3=17900(元).∴方案1运费最少,应选方案1.。
《一元一次不等式的解法》知识全解课标要求1、通过简单的实际问题,使学生自发的寻找不等式的解,会把不等式的解集正确的表示到数轴上.2、经历由具体实例建立不等式模型的过程,进一步发展学生的符号感和数学化的能力,经历探究不等式的解与解集的不同意义的过程,渗透数形结合的思想.知识结构内容解析1、含有一个未知数且未知数的次数是1的不等式叫做一元一次不等式.2、不等式的解集:对于一个含有未知数的不等式,任何一个适合这个不等式的未知数的值,都叫做这个不等式的解.3、对于一个含有未知数的不等式,它的所有解的集合叫做这个不等式的解的集合,简称这个不等式的解集.4、求不等式的解集的过程,叫做解不等式.5、用数轴表示不等式的方法此部分内容是在学生继一元一次方程和二元一次方程组的学习之后,又一次数学建模思想的教学,是进一步探究现实生活中的数量关系、培养学生分析问题和解决问题能力的重要内容,也是今后学习一元二次方程、函数、以及进一步学习不等式知识的基础.通过实际问题中一元一次不等式的应用,进一步增强学生学数学、用数学的意识,体会学数学的价值和意义;相等与不等是研究数量关系的两个重要方面,用不等式表示不等的关系,是代数基础知识的一个重要组成部分,它在解决各类实际问题中有着广泛的应用.重点难点重点:正确理解不等式,不等式的解与解集的意义,把不等式的解集正确的表示到数轴上.难点:不等式的两边同乘以(或除以)一个负数.教法引导新课标下的教学活动必须建立在学生已有的认知发展水平及知识经验的基础上,新课程理念下的数学教学必须体现三维目标,因此根据本课内容的特点以及学生知识水平和认知水平,通过列不等式,找不等式的解,表示不等式的解集的梯度训练.使学生对所学的新知识进一步理解并掌握.这样安排,符合学生接受新事物的水平层次.从易到难,让学生更容易理解和接受.学法建议1、通过经历不等式的得出过程,积累数学活动经验.2、认识通过观察、实验、类比可以获得数学结论,体验数学活动充满着探索性和创造性.3、在独立思考的基础上,积极参与对数学问题的讨论,敢于发表自己的观点,学会分享别人的想法和结果,并重新审视自己的想法,能从交流中获益.。
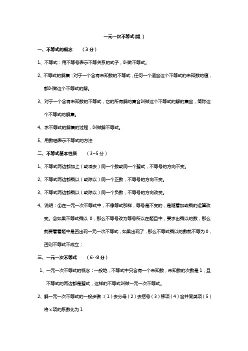
一元一次不等式(组 )一、不等式的概念(3分)1、不等式:用不等号表示不等关系的式子,叫做不等式。
2、不等式的解集:对于一个含有未知数的不等式,任何一个适合这个不等式的未知数的值,都叫做这个不等式的解。
3、对于一个含有未知数的不等式,它的所有解的集合叫做这个不等式的解的集合,简称这个不等式的解集。
4、求不等式的解集的过程,叫做解不等式。
5、用数轴表示不等式的方法二、不等式基本性质(3~5分)1、不等式两边都加上(或减去)同一个数或同一个整式,不等号的方向不变。
2、不等式两边都乘以(或除以)同一个正数,不等号的方向不变。
3、不等式两边都乘以(或除以)同一个负数,不等号的方向改变。
4、说明:①在一元一次不等式中,不像等式那样,等号是不变的,是随着加或乘的运算改变。
②如果不等式乘以0,那么不等号改为等号所以在题目中,要求出乘以的数,那么就要看看题中是否出现一元一次不等式,如果出现了,那么不等式乘以的数就不等为0,否则不等式不成立;三、一元一次不等式(6--8分)1、一元一次不等式的概念:一般地,不等式中只含有一个未知数,未知数的次数是1,且不等式的两边都是整式,这样的不等式叫做一元一次不等式。
2、解一元一次不等式的一般步骤:(1)去分母(2)去括号(3)移项(4)合并同类项(5)将x项的系数化为1四、一元一次不等式组(8分)1、一元一次不等式组的概念:几个一元一次不等式合在一起,就组成了一个一元一次不等式组。
2、几个一元一次不等式的解集的公共部分,叫做它们所组成的一元一次不等式组的解集。
3、求不等式组的解集的过程,叫做解不等式组。
4、当任何数x都不能使不等式同时成立,我们就说这个不等式组无解或其解为空集。
5、一元一次不等式组的解法(1)分别求出不等式组中各个不等式的解集(2)利用数轴求出这些不等式的解集的公共部分,即这个不等式组的解集。
6、不等式与不等式组不等式:①用符号〉,=,〈号连接的式子叫不等式。
第四章一元一次不等式(组)考点一、不等式的概念(3分)1、不等式:用不等号表示不等关系的式子,叫做不等式。
2、不等式的解集:对于一个含有未知数的不等式,任何一个适合这个不等式的未知数的值,都叫做这个不等式的解。
3、对于一个含有未知数的不等式,它的所有解的集合叫做这个不等式的解的集合,简称这个不等式的解集。
4、求不等式的解集的过程,叫做解不等式。
5、用数轴表示不等式的方法考点二、不等式基本性质(3-5分)1、不等式两边都加上(或减去)同一个数或同一个整式,不等号的方向不变。
2、不等式两边都乘以(或除以)同一个正数,不等号的方向不变。
3、不等式两边都乘以(或除以)同一个负数,不等号的方向改变。
4、说明:①在一元一次不等式中,不像等式那样,等号是不变的,是随着加或乘的运算改变。
②如果不等式乘以0,那么不等号改为等号所以在题目中,要求出乘以的数,那么就要看看题中是否出现一元一次不等式,如果出现了,那么不等式乘以的数就不等为0,否则不等式不成立;考点三、一元一次不等式(6--8分)1、一元一次不等式的概念:一般地,不等式中只含有一个未知数,未知数的次数是1,且不等式的两边都是整式,这样的不等式叫做一元一次不等式。
2、解一元一次不等式的一般步骤:(1)去分母(2)去括号(3)移项(4)合并同类项(5)将x项的系数化为1考点四、一元一次不等式组(8分)1、一元一次不等式组的概念:几个一元一次不等式合在一起,就组成了一个一元一次不等式组。
2、几个一元一次不等式的解集的公共部分,叫做它们所组成的一元一次不等式组的解集。
3、求不等式组的解集的过程,叫做解不等式组。
4、当任何数x都不能使不等式同时成立,我们就说这个不等式组无解或其解为空集。
5、一元一次不等式组的解法(1)分别求出不等式组中各个不等式的解集(2)利用数轴求出这些不等式的解集的公共部分,即这个不等式组的解集。
6、不等式与不等式组不等式:①用符号〉,=,〈号连接的式子叫不等式。
初二不等式基本知识点总结一、一元一次不等式1. 不等式的定义不等式是使用大于号(>)、小于号(<)、大于等于号(≥)、小于等于号(≤)等符号来表示两个数量的大小关系。
例如:a < b、c > d。
2. 不等式的解法对于一元一次不等式ax + b > c,其中a、b、c为已知数,x为未知数,解不等式的步骤如下:(1) 将不等式化为等价不等式,即去掉绝对值号,并根据a的正负情况变号;(2) 通过化简和移项找出不等式的解集。
3. 不等式组的解法对于一元一次不等式组{ax + b > c, dx + e < f},其中a、b、c、d、e、f为已知数,x为未知数,解不等式组的步骤如下:(1) 分别解出每个不等式的解集;(2) 将每个不等式解集进行交并运算,得到不等式组的解集。
4. 不等式的图像表示使用数轴可以方便地表示一元一次不等式的解集。
对于不等式ax + b > c,首先画出表示常数c的点,然后根据a的正负情况,确定画出的区域是大于还是小于c的区域。
二、一元二次不等式1. 不等式的定义一元二次不等式是形如ax² + bx + c > 0的不等式,其中a、b、c为已知数,x为未知数。
2. 不等式的解法对于一元二次不等式ax² + bx + c > 0,其中a、b、c为已知数,x为未知数,解不等式的步骤如下:(1) 求出二次函数的零点,即ax² + bx + c = 0的解;(2) 根据二次函数的图像,确定不等式的解集。
3. 不等式的图像表示一元二次不等式和二次函数的图像表示是相互联系的。
通过画出二次函数的图像,并确定大于0的区域,可以得到不等式的解集。
三、一元一次不等式组1. 不等式组的定义一元一次不等式组是多个一元一次不等式的组合,其中每个不等式都是以相同的未知数为变量。
2. 不等式组的解法对于一元一次不等式组{ax + b > c, dx + e < f},其中a、b、c、d、e、f为已知数,x为未知数,解不等式组的步骤如下:(1) 分别解出每个不等式的解集;(2) 将每个不等式解集进行交并运算,得到不等式组的解集。
八年级数学上册知识点归纳:一元一次不等式的解法知识点总结一.一元一次不等式的解法:一元一次不等式的解法与一元一次方程的解法类似,其步骤为:1.去分母;2.去括号;3.移项;4.合并同类项;5.系数化为1。
二.不等式的基本性质:1.不等式的两边都加上(或减去)同一个整式,不等号的方向不变;2.不等式的两边都乘以(或除以)同一个正数,不等号的方向不变;3.不等式的两边都乘以(或除以)同一个负数,不等号的方向改变。
三.不等式的解:能使不等式成立的未知数的值,叫做不等式的解。
四.不等式的解集:一个含有未知数的不等式的所有解,组成这个不等式的解集。
五.解不等式的依据不等式的基本性质:性质1:不等式两边加上(或减去)同一个数(或式子),不等号的方向不变,性质2:不等式两边乘以(或除以)同一个正数,不等号的方向不变,性质3:不等式两边乘以(或除以)同一个负数,不等号的方向改变,常见考法(1)考查一元一次不等式的解法;(2)考查不等式的性质。
误区提醒忽略不等号变向问题。
【典型例题】(XX年铁岭加速度辅导学校)在四川抗震救灾中,某抢险地段需实行爆破。
操作人员点燃导火线后,要在炸药爆炸前跑到400米以外的安全区域.已知导火线的燃烧速度是1.2厘米/秒,操作人员跑步的速度是5米/秒。
为了保证操作人员的安全,导火线的长度要超过()A.66厘米B.76厘米c.86厘米D.96厘米【解析】设导火线的长度要超过x厘米,故本题选择D。
一元一次不等式的解集:一个有未知数的不等式的所有解,组成这个不等式的解集。
例如﹕不等式x-5≤-1的解集为x≤4;不等式x﹥0的解集是所有正实数。
求不等式解集的过程叫做解不等式。
将不等式化为ax>b的形式若a>0,则解集为x>b/a若a<0,则解集为x<b/a一元一次不等式的特殊解:不等式的解集一般是一个取值范围,但有时需要求未知数的某些特殊解,如求正数解、整数解、最大整数解等,解答这类问题关键是明确解的特征。
八年级数学上册知识点归纳:一元一次不等式的解法知识点总结一.一元一次不等式的解法:一元一次不等式的解法与一元一次方程的解法类似,其步骤为:1.去分母;2.去括号;3.移项;4.归并同类项;.系数化为1。
二.不等式的大体性质:1.不等式的两边都加上(或减去)同一个整式,不等号的方向不变;2.不等式的两边都乘以(或除以)同一个正数,不等号的方向不变;3.不等式的两边都乘以(或除以)同一个负数,不等号的方向改变。
三.不等式的解:能使不等式成立的未知数的值,叫做不等式的解。
四.不等式的解集:一个含有未知数的不等式的所有解,组成那个不等式的解集。
五.解不等式的依据不等式的大体性质:性质1:不等式两边加上(或减去)同一个数(或式子),不等号的方向不变,性质2:不等式两边乘以(或除以)同一个正数,不等号的方向不变,性质3:不等式两边乘以(或除以)同一个负数,不等号的方向改变,常见考法(1)考查一元一次不等式的解法;(2)考查不等式的性质。
误区提示忽略不等号变向问题。
【典型例题】(XX年铁岭加速度辅导学校)在四川抗震救灾中,某抢险地段需实行爆破。
操作人员点燃引火线后,要在火药爆炸前跑到400米之外的平安区域.已知引火线的燃烧速度是12厘米/秒,操作人员跑步的速度是米/秒。
为了保证操作人员的平安,引火线的长度要超过()A.66厘米B.76厘米.86厘米D.96厘米【解析】设引火线的长度要超过x厘米,故此题选择D。
一元一次不等式的解集:一个有未知数的不等式的所有解,组成那个不等式的解集。
例如﹕不等式x-≤-1的解集为x≤4;不等式x﹥0的解集是所有正实数。
求不等式解集的进程叫做解不等式。
将不等式化为ax>b的形式假设a>0,那么解集为x>b/a假设a<0,那么解集为x<b/a一元一次不等式的特殊解:不等式的解集一样是一个取值范围,但有时需要求未知数的某些特殊解,如求正数解、整数解、最大整数解等,解答这种问题关键是明确解的特点。
一元一次不等式知识点汇总【知识点一】不等式的有关概念1、不等式定义:用符号“<”、“≤”、“>"、“≥”、“≠"连接而成的数学式子,叫做不等式.这5个用来连接的符号统称不等号。
2、列不等式:步骤如下(1)根据所给条件中的关系确定不等式两边的代数式;(2)正确理解题目中的关键词语,如:多、少、快、慢、增加了、减少了、不足、不到、不大于、不小于、不超过等确切的含义;(3)选择与题意符合的不等号将表示不等关系的两个式子连接起来。
3、用数轴表示不等式(1)x a <表示小于a 的全体实数,在数轴上表示a 左边的所有点,不包括a 在内。
(2)x a ≥表示大于或等于a 的全体实数,在数轴上表示a 右边的所有点,包括a 在内.(3)()b x a b a <<<表示大于b 而小于a 的全体实数。
b【知识点二】不等式的基本性质1、不等式的基本性质(1)基本性质1:若a b <,b c <,则a c <。
(不等式的传递性)(2)基本性质2:不等式的两边都加上(或减去)同一个数,所得到的不等式仍成立。
①若a b >,则a c b c +>+,a c b c ->-;②若a b <,则a c b c +<+,a c b c -<-。
(3)基本性质3:①不等式的两边都乘(或都除以)同一个正数,所得的不等式仍成立;若a b >,且0c >,则ac bc >,a bc c>.②不等式的两边都乘(或都除以)同一个负数,必须把不等号的方向改变,所得的不等式成立。
若a b >,且0c <,则ac bc <,a bc c<。
2、比较等式与不等式的基本性质【知识点三】一元一次不等式1、一元一次不等式的概念:不等号的两边都是整式,而且只含有一个未知数,未知数的最高次数是一次。
一元一次不等式的解题方法与技巧1.化简不等式:对于一元一次不等式,我们可以通过移项和合并同类项的方法将其化简,使其方便计算和求解。
例如,对于不等式2x+3>5-x,我们可以将其化简为3x>2,然后除以3得到x>2/32.确定解集的范围:在解一元一次不等式时,需要确定解的范围。
常用的方法有分析法和试验法。
分析法是通过对不等式的系数和常数项进行分析,确定解的范围。
例如,对于不等式2x+3>5-x,我们可以发现当x取较小的值时,不等式成立,而当x取较大的值时,不等式不成立。
因此,解集的范围是负无穷到2/33.图像法:对于一元一次不等式,我们可以通过绘制函数图像来分析和解题。
对于不等式2x+3>5-x,我们可以将其转化为函数y=2x+3-(5-x),然后绘制出该函数的图像,通过观察图像来确定解的范围。
4.区间法:对于一元一次不等式,我们可以通过设定合适的区间来确定解的范围。
例如,对于不等式2x+3>5-x,我们可以设定区间[0,+∞),然后将x带入不等式中验证,确定解的范围。
5.代入法:对于一元一次不等式,我们可以通过代入特定的值来验证不等式的成立与否。
例如,对于不等式2x+3>5-x,我们可以代入x=1,得到2(1)+3>5-1,经计算可知不等式成立。
6.注意特殊情况:在解一元一次不等式时,需要注意特殊情况的处理。
特殊情况包括分母为零、开方的符号等情况。
在进行计算时,我们需要排除这些特殊情况,以免出现错误的结果。
7.多步解题:有时候,一元一次不等式需要通过多步计算才能得到最终的解。
在进行多步计算时,需要注意每一步的变形和运算,避免出现计算错误。
8.前后关系:在解多个一元一次不等式时,我们需要注意不等式之间的前后关系。
例如,对于不等式2x-1>3和x-2<0,我们可以通过将其合并为一个复合不等式2x-1>3>x-2,然后分别解得2x>4和x<1,最终得到解的范围是负无穷到19.检查解的合法性:在解一元一次不等式后,我们需要检查解的合法性。
初二数学解一元一次不等式的方法与应用一、引言在初中数学中,一元一次不等式是一个重要的概念。
解一元一次不等式有很多方法和技巧,在不同的问题中应用不等式也具有广泛的实际意义。
本文将介绍解一元一次不等式的常见方法和应用。
二、一元一次不等式的基本概念一元一次不等式是指含有一个未知数的一次方程,并且其中的不等号可以是大于号(>)、小于号(<)、大于等于号(≥)或小于等于号(≤)。
三、一元一次不等式的解法1. 逆推法逆推法是一种常见的解不等式的方法。
首先,将不等式中的未知数移到一边,并将常数移到另一边,形成形如“x<(>)a”的等价不等式。
然后,通过判断不等号的方向,确定x的取值范围。
最后,可将解集表示为一个区间。
2. 考虑特殊值法当不等式中存在某些特殊值时,可以通过化简不等式来解决问题。
例如,当不等式中存在平方项时,可以考虑取平方根,或者将不等式乘以一个正数或负数,使得方程更加简单。
3. 图像法图像法可以直观地解释不等式的解集。
通过将不等式表示为函数的图像,在坐标系中绘制函数图像,并标注不等式的符号,可以确定x的取值范围。
这种方法主要适用于直线不等式。
四、一元一次不等式的应用1. 范围表示解一元一次不等式可以用来表示某个量的取值范围。
例如,某种商品原价为x元,打折后价格必须大于等于20元,可以得出不等式x-0.8x≥20,即0.2x≥20,解得x≥100。
因此,商品原价必须大于等于100元。
2. 问题求解一元一次不等式在解决实际问题中也非常有用。
例如,小红每天跑步不少于5公里,且不超过10公里,可以用不等式表示为5≤x≤10,其中x表示小红每天跑步的公里数。
如果已知小红跑步的总距离不少于70公里,可以表示为5d≤70,其中d表示小红跑步的天数。
3. 几何应用一元一次不等式在几何中也有应用。
例如,已知一个三角形的两条边分别为a和b,不等式a+b>c可以用来判断所构成的三角形是否存在。
一元一次不等式的解题方法与技巧解一元一次不等式的方法和技巧主要包括以下几个方面:1.不等式的基本性质:不等式也拥有类似于等式的基本性质,例如传递性、对称性和加减乘除性等。
利用这些性质可以简化不等式的求解过程。
2. 移项和合并同类项:对于不等式中包含未知数的项,可以通过移项将其集中到一边,形成类似于"ax+b>0"或"ax+b<0"的不等式形式。
然后合并同类项,得到一个简化的不等式。
3.分析不等式的符号:根据不等式中的符号(>、≥、<、≤)来判断不等式的解集。
对于大多数情况来说,可以使用数轴或符号的平移性来帮助分析解集。
4. 运用绝对值不等式:绝对值不等式在一元一次不等式的解题中经常会用到。
对于形如,ax+b,>c的不等式,可以将其分解为两个不等式ax+b>c和ax+b<-c,并分别求解。
5.运用图像法:对于一些较为复杂的不等式,可以通过绘制图像的方法来解题。
将不等式转化为函数图像,通过观察图像的变换和交点来得到解集。
6. 研究不等式的增减性和单调性:对于一些特定形式的不等式,可以通过研究函数的增减性和单调性来判断不等式的解集。
例如,对于ax+b>cx+d这种形式的不等式,可以比较两个函数y=ax+b和y=cx+d的变化趋势来判断解集。
7. 利用二次函数的性质:二次函数在不等式的解题中也经常会用到。
对于形如ax^2+bx+c>0的不等式,可以将其转化为二次函数的解答问题,通过判别式来判断解集。
8.注意特殊解:有时候不等式可能存在特殊解,例如当系数为0时或是不等式中包含无解的情况。
对于这些情况,需要特别注意并单独处理。
需要注意的是,解一元一次不等式不仅要注意正确运用方法与技巧,还需要灵活运用不等式的基本性质和数学知识,结合实际问题进行分析。
解题过程中要注重逻辑推理和思维的合理性,善于发现问题的本质和价值。
熟练应用这些方法和技巧,并不断进行练习和实践,才能有效解决一元一次不等式的问题。
解一元一次不等式的方法一元一次不等式是初中数学中常见的题型,解题的方法有很多种。
下面我将介绍几种常用的解一元一次不等式的方法,希望能够帮助同学们更好地理解和掌握。
方法一:逐个试数法逐个试数法是一种简单直观的解题方法。
对于不等式ax+b>0(或ax+b<0)来说,我们可以逐个试数,找出满足不等式的数值范围。
以不等式2x+3>0为例,我们可以先试x=0,代入不等式中得到3>0,不满足条件;再试x=1,代入不等式中得到5>0,满足条件。
因此,解集为x>1。
方法二:移项法移项法是一种常用的解一元一次不等式的方法。
对于不等式ax+b>0(或ax+b<0)来说,我们可以通过移项的方式将不等式转化为等价的形式。
以不等式2x+3>0为例,我们可以先将3移到不等式的另一侧,得到2x>-3;然后再将不等式两边同时除以2,得到x>-3/2。
因此,解集为x>-3/2。
方法三:分析法分析法是一种较为抽象的解题方法,适用于一些特殊的不等式。
对于不等式ax+b>0(或ax+b<0)来说,我们可以通过分析a的正负和b的正负来确定解集的范围。
以不等式2x-4<0为例,我们可以观察到a=2>0,b=-4<0。
由于a>0,所以解集应该在x的右侧;由于b<0,所以解集应该在x的左侧。
因此,解集为x<2。
方法四:图像法图像法是一种直观形象的解题方法,适用于一些较为复杂的不等式。
我们可以将不等式转化为函数图像,通过观察图像来确定解集的范围。
以不等式x^2-4x+3>0为例,我们可以将不等式转化为函数y=x^2-4x+3的图像。
通过观察图像,我们可以发现函数图像在x=1和x=3处交叉x轴,因此解集为x<1或x>3。
综上所述,解一元一次不等式的方法有逐个试数法、移项法、分析法和图像法等。
不同的方法适用于不同的题型和情况,我们需要根据具体的题目选择合适的解题方法。
一元一次不等式重点:不等式的性质和一元一次不等式的解法。
难点:一元一次不等式的解法和一元一次不等式解决在现实情景下的实际问题。
知识点一:不等式的概念1. 不等式:用“<”(或“≤”),“>”(或“≥”)等不等号表示大小关系的式子,叫做不等式.用“≠”表示不等关系的式子也是不等式.要点诠释:(1)不等号的类型:①“≠”读作“不等于”,它说明两个量之间的关系是不等的,但不能明确两个量谁大谁小;②“>”读作“大于”,它表示左边的数比右边的数大;③“<”读作“小于”,它表示左边的数比右边的数小;④“≥”读作“大于或等于”,它表示左边的数不小于右边的数;⑤“≤”读作“小于或等于”,它表示左边的数不大于右边的数;(2) 等式与不等式的关系:等式与不等式都用来表示现实世界中的数量关系,等式表示相等关系,不等式表示不等关系,但不论是等式还是不等式,都是同类量比较所得的关系,不是同类量不能比较。
(3) 要正确用不等式表示两个量的不等关系,就要正确理解“非负数”、“非正数”、“不大于”、“不小于”等数学术语的含义。
2.不等式的解:能使不等式成立的未知数的值,叫做不等式的解。
要点诠释:由不等式的解的定义可以知道,当对不等式中的未知数取一个数,若该数使不等式成立,则这个数就是不等式的一个解,我们可以和方程的解进行对比理解,一般地,要判断一个数是否为不等式的解,可将此数代入不等式的左边和右边利用不等式的概念进行判断。
3.不等式的解集:一般地,一个含有未知数的不等式的所有解,组成这个不等式的解集。
求不等式的解集的过程叫做解不等式。
如:不等式x-4<1的解集是x<5. 不等式的解集与不等式的解的区别:解集是能使不等式成立的未知数的取值范围,是所有解的集合,而不等式的解是使不等式成立的未知数的值.二者的关系是:解集包括解,所有的解组成了解集。
要点诠释:不等式的解集必须符合两个条件:(1)解集中的每一个数值都能使不等式成立;(2)能够使不等式成立的所有的数值都在解集中。
八年级数学上册知识点归纳:一元一次不等式的解法
知识点总结
一.一元一次不等式的解法:
一元一次不等式的解法与一元一次方程的解法类似,其步骤为:
.去分母;
.去括号;
.移项;
.合并同类项;
.系数化为1。
二.不等式的基本性质:
.不等式的两边都加上同一个整式,不等号的方向不变;
.不等式的两边都乘以同一个正数,不等号的方向不变;
.不等式的两边都乘以同一个负数,不等号的方向改变。
三.不等式的解:
能使不等式成立的未知数的值,叫做不等式的解。
四.不等式的解集:
一个含有未知数的不等式的所有解,组成这个不等式的解集。
五.解不等式的依据不等式的基本性质:
性质1:不等式两边加上同一个数,不等号的方向不变,性质2:不等式两边乘以同一个正数,不等号的方向不变,性质3:不等式两边乘以同一个负数,不等号的方向改变,常见考法
考查一元一次不等式的解法;
考查不等式的性质。
误区提醒
忽略不等号变向问题。
【典型例题】在四川抗震救灾中,某抢险地段需实行爆破。
操作人员点燃导火线后,要在炸药爆炸前跑到400米以外的安全区域.已知导火线的燃烧速度是1.2厘米/秒,操作人
员跑步的速度是5米/秒。
为了保证操作人员的安全,导火
线的长度要超过
A.66厘米B.76厘米c.86厘米D.96厘米
【解析】设导火线的长度要超过x厘米,
故本题选择D。
一元一次不等式的解集:
一个有未知数的不等式的所有解,组成这个不等式的解集。
例如﹕
;4≤x的解集为-1≤x-5不等式
不等式x﹥0的解集是所有正实数。
求不等式解集的过程叫做解不等式。
将不等式化为ax>b的形式
若a>0,则解集为x>b/a
若a1的解
①不等式的解是指某一范围内的某个数,用它来代替不等式中的未知数,不等式成立。
②要判断某个未知数的值是不是不等式的解,可直接将该值代入等式的左、右两边,看不等式是否成立,若成立,则是;否则不是。
③一般地,一个不等式的解不止一个,往往有无数个,如所有大于3的数都是x>3的解,但也存在特殊情况,如|x|≦0,就只有一个解,为x=0
不等式的解集和不等式的解是两个不同的概念。
①不等式的解集一般是一个取值范围,在这个范围内的每一个数值都是不等式的一个解,不等式一般有无数个解。
②不等式的解集包含两方面的意思:
解集中的任何一个数值,都能使不等式成立;解集外的任何一个数值,都不能使不等式成立。
③不等式的解集可以在数轴上直观的表示出来,如不等式x-1<2的解集是x<3,可以用数轴上表示3的点左边部分来表示,在数轴上表示3的点的位置上画空心圆圈,表示不包括这一点。
一元一次不等式的解法
解一元一次不等式与解一元一次方程的方法步骤类似,只是在利用不等式基本性质3对不等式进行变形时,要改变不等式的符号。
有两种解题思路:
可以利用不等式的基本性质,设法将未知数保留在不等式的一边,其他项在另一边;
采用解一元一次方程的解题步骤:去分母、去括号、移项、合并同类项、系数化为1等步骤。
解一元一次不等式的一般顺序:
去分母
去括号
移项
合并同类项。
将未知数的系数化为1
有些时候需要在数轴上表示不等式的解集
不等式解集的表示方法:
用不等式表示:一般的,一个含未知数的不等式有无数个解,其解集是一个范围,这个范围可用最简单的不等式表达出来。
3≤x的解集是2≤x-1例如:
用数轴表示:不等式的解集可以在数轴上直观地表示出来,
形象地说明不等式有无限多个解。
用数轴表示不等式的解集要注意两点:一是定边界线;二是定方向。
一元一次不等式的解法经典例题
若不等式x>7-5的解集是x<
则不等式x>2-5的解集是______.
答案:
x>7-5,
∵不等式x>7-5的解集是x<
∴2-3<0,
∴
-52-3
=
解得:17=9,
=
=
∵2-3<0,
∴2<
∴>0,
∴x>2-5的解集是x>-
故答案为:x>-
.
解不等式,并把它的解集在数轴上表示出来;
+2
x>
x-13
.
答案:
去分母得,6+3x>2,
取括号得,6+3x>2x-2,
移项得,3x-2x>-2-8,
合并同类项得,x>-8,
∴不等式的解集是x>-8.
把不等式的解集在数轴上表示如下:
解不等式
x-1
-x<1,并将解集在数轴上表示出来,写出它的正整数解.答案:
去分母得:5x-1-3x<3,
移项得:5x-3x<3+1,
合并同类项得:2x<4,
,2<x得;1的系数化为x把
它的解集在数轴上表示如下:
所以这个不等式的正整数解为x=1.
不等式3x>5x-6的正整数解是
A.0,1,2B.1,2c.1,2,3D.0,1,2,3 答案:
∵3x>5x-6,
∴x-5x>-6,
∴-2x>-6,
∴x<3,
∴不等式3x>5x-6的正整数解是1,2,
故选B.
解不等式:
x-1
+1≤x,并把它的解集在数轴上表示出来.答案:
去分母得,x-1+2≤2x,
移项、合并同类项得,-x≤-1,
系数化为1得,x≥1.
在数轴上表示为:
一元一次不等式
x+1
>x+
3
的最大整数解是______.
答案:
去分母得:3x+3>6x+8,
移项得:3x<-5,
解得:x<-
即最大整数解为:.-2 -2 故答案为:.。