驾校退费流程及标准
- 格式:docx
- 大小:7.98 KB
- 文档页数:1
驾车科目二退费流程宝子们,要是你考科目二考到一半,不想考了或者有啥特殊情况得退费,那你可得好好看看这篇啦。
一、了解退费的基本条件。
咱得知道不是啥情况都能退费的哦。
比如说,你因为身体突然生病,有医院的证明,这是很合理的退费原因。
或者你家里突然有啥特别重大的事情,没办法继续考科目二了,这种情况也有可能退费。
但要是你自己就是突然不想学了,没个正当理由,那退费可就难喽。
所以在考虑退费之前,先想想自己符不符合退费的基本要求。
二、和驾校沟通。
这一步可重要啦。
你得找个合适的时间,去驾校找负责你这个事儿的人。
可别一进门就气势汹汹的,咱要心平气和地说。
你就像跟朋友聊天似的,说“教练呀,我这遇到点事儿,可能科目二考不了了,想问问退费的事儿呢。
”然后把你的情况详细地跟人家说说。
如果是因为生病,就把医院证明拿出来给人家看看。
驾校的人呢,可能会问你一些问题,你就如实回答就好啦。
这个时候态度一定要好,毕竟咱是有求于人嘛。
三、查看合同。
驾校可能会让你拿出当时签的合同来看看。
这时候你要是找不到合同了,可别慌。
你可以跟驾校说“我这合同不知道放哪去了,您能给我说说大概的退费条款不?”一般合同里会写清楚在不同情况下退费的标准,是退一部分还是全退。
要是你之前没仔细看过合同,这时候可得好好听听驾校的人给你解释啦。
四、填写退费申请表。
要是驾校那边同意你退费了,他们会给你一张退费申请表。
这张表就像是你退费的通行证一样。
你要把上面的信息都填得清清楚楚的,可别填错了哦。
像你的姓名、身份证号、联系方式,还有退费的原因等等。
填的时候要一笔一划的,要是填得模模糊糊的,人家可能又要让你重新填,那就麻烦啦。
五、等待审核。
填好申请表之后,就进入审核阶段啦。
这个时候你就只能耐心等待了。
可能你会有点着急,心里想“咋还没好呢?”但是宝子啊,审核也是需要时间的,人家要走流程,要核实你的情况是不是真的。
在这个期间,你可以偶尔给驾校打个电话问问进度,但也别太频繁了,不然人家会觉得你很烦人呢。
1、退费时,驾校未给你注册,将会收取200元左右的服务费,其余全退
2、退款时已注册,将推给你培训费用,具体培训费用合同已注明
3、退款时已体检,没有考科一,扣除体检费,资料费及违约金
4、退费时已学科一,将退70%报名费
5、退费时已学科二,将退50%报名费
6、退费时已学科三,将退20%报名费
7、退费时已学完科三,将不退费用
可拨打12123查询自己是否已注册,未注册退全款,已注册驾校会收取一定的服务费,其余全退
学车过程中与驾校产生的问题歧义,科一通过拨打交通运输管理局12328投诉电话进行解决。
驾校退费发改委标准一、背景介绍驾校是培训驾驶技能的机构,为广大学员提供驾驶教学和考试服务。
然而,由于各种原因,有些学员可能需要退费。
为了保护学员的权益,中国发改委制定了一系列退费标准,以确保学员能够合理地获得退款。
二、发改委对驾校退费的规定2.1 退费申请流程根据发改委标准,学员在退费前需要经过以下流程: 1. 向驾校提出书面退费申请。
2. 驾校接受退费申请后,进行审核。
3. 驾校审核通过后,将退款金额通知学员。
4. 学员确认退款金额后,填写退款手续,并提供相关证明文件。
5. 驾校按照约定的退费时间和方式将款项返还给学员。
2.2 退费的情况和条件发改委对驾校退费的情况和条件作出了如下规定: #### 2.2.1 学员主动退学如果学员因个人原因主动退学,需要符合以下条件方可获得退费: - 学员提出退费申请时间在培训周期的有效期内。
- 学员未经过驾校安排的学时或考试。
- 学员需支付一定的手续费,用于抵消驾校的管理成本。
2.2.2 学校违约退费如果驾校未能按照合同约定提供培训服务,学员可获得退费: - 驾校因自身原因无法继续开展培训。
- 驾校未能按时完成培训计划。
- 驾校提供的培训质量严重不符合标准。
2.2.3 其他情况的退费对于一些特殊情况,如学员身体原因无法继续培训,发改委也做出了相关规定: - 学员出示相关医疗证明,证明因身体原因无法继续培训。
- 学员需要支付一定的手续费,用于抵消驾校的管理成本。
三、退费标准的意义和影响驾校退费标准的制定对于保护学员的权益具有重要意义: 1. 公平公正:标准的制定使得退费的流程更加规范和公平,避免了驾校恶意拖延或拒绝退费的情况。
2. 维护学员权益:退费标准的设立为学员提供了退费权益的保障,保证了他们的合法权益不受侵害。
3. 规范市场秩序:退费标准的出台促使驾校提供更好的服务质量和教学管理,规范了驾校市场的竞争秩序。
四、退费标准的实施问题及建议退费标准的实施过程中也存在一些问题,需要进一步改进和完善: ### 4.1 退费流程繁琐退费流程中的各个环节较为复杂,可能导致学员退费流程不便,建议简化退费流程以提高学员的退费体验。
驾校退费流程和手续
驾校退费是指学员获得退还部分或全部学费的行为,是许多学员
所热衷的。
但具体退费流程和手续却让很多人不明确,接下来为大家
详细介绍。
第一步,学员需要准备的材料包括:签订合同的证明材料、身份证、驾照、银行卡信息等。
之后,学员需要与驾校进行商议退费事宜,可以在网站查询或直接电话联系,了解下一步的退费流程。
第二步,驾校将审核学员的退费申请,根据学员的合同和退费时间,确认退费金额和是否满足退费条件。
如果满足,那么模板合同将
会被解除,并退还该学员的学费。
第三步,学员需要填写退费申请表,将该表格交给驾校财务或学
科领导。
(具体操作以所在驾校的规定为准)
第四步,驾校进行审核,经过一定时间的核实,驾校会公布退费
方案及退费明细,学员在解约或声明书上签字确认后退费。
第五步,学员需要将相关材料提交到财务部门。
同时,附加上个
人的退费理由,说明为何要申请退费。
第六步,驾校向学员退还学费以及剩余学校财产的押金。
综上所述,驾校的退费流程和手续并不复杂,并且在依据相关规
定和合同法的前提下,学员可以享受到合法的退费权。
因此,想要退
费的学员在退费前,最好详细了解所在驾校的规定和相关流程,准备
好相关材料并认真填写退费申请表,争取顺利办理退费手续。
长城驾校退费标准长城驾校退费标准是指在学员因各种原因需要退费时,长城驾校所规定的退费规则和标准。
退费标准通常涉及到退费的申请条件、退费金额的计算方式、退费所需材料等方面的规定。
以下是长城驾校退费标准的相关参考内容。
一、退费申请条件1. 在驾校报名时已经缴纳了学费,且符合长城驾校退费政策的学员可以申请退费。
2. 学员必须提供有效的申请退费的原因,如身体原因、家庭因素或其它特殊情况等,并提供相应的证明材料。
二、退费计算方式1. 根据学员提交的退费申请原因,长城驾校会根据退费政策进行合理的退费计算,一般按照已学时段计算退费金额。
2. 若学员已经完成了一部分驾驶培训课程,退费金额将根据已学时段计算,一般按照已学时段的费用比例计算退费金额。
3. 若学员还未开始或刚开始驾驶培训课程,一般会根据退费政策规定的时间段和费用比例计算退费金额。
三、退费所需材料1. 退费申请书:申请退费时,学员需书面提交退费申请书,内容包括学员的个人信息、退费原因、申请退费的金额等。
2. 有效证明材料:学员需要提供相关的证明材料,证明其申请退费所述情况的真实性,如医院诊断证明、家庭影响证明等。
四、退费期限1. 学员提交退费申请后,长城驾校会在一定的时间内进行审核,并给予学员回复。
2. 退费申请通常要在开课前提出,逾期申请退费的情况将不予受理。
五、退费流程1. 学员填写退费申请书并准备相关证明材料。
2. 学员将退费申请书和证明材料一并提交给长城驾校招生办公室。
3. 长城驾校招生办公室进行审核,并根据退费政策计算退费金额。
4. 长城驾校将退费金额汇入学员指定的银行账户,或通过其他方式退还给学员。
总结:长城驾校退费标准是根据驾校内部政策和相关规定所制定的,根据学员的申请原因和具体情况来进行退费计算。
在申请退费时,学员需要准备相关的退费申请书和证明材料,并按照学校规定的流程进行申请。
在整个退费过程中,学员和驾校都需要遵循相应的程序和规定,以确保退费操作的公正和合法性。
驾照考试费退费流程一、退费的几种情况。
咱们先来说说啥时候能退驾照考试费哈。
一种情况呢,就是你还没开始考任何科目,但是因为一些特殊原因,比如突然身体不舒服啦,家里有紧急事情必须离开这个城市啦,这种时候就可以考虑退费啦。
还有一种情况呢,就是你考了一部分科目,但是因为驾校或者考试部门的一些失误,导致你没办法继续考试,那这也是可以退费的哦。
二、退费的前期准备。
咱要是想退费,可不能啥都不准备就跑去说要退钱呀。
首先呢,你得把你报名时候的那些材料都找出来,像报名合同啊,缴费的凭证之类的。
这些东西就像你的小法宝,没有它们,退费可就难喽。
然后呢,你得看看自己考到哪个科目了,每个科目可能退费的计算方式不太一样呢。
比如说你只考了科目一,和你已经考完科目二了再退费,那肯定是有区别的。
另外呀,你最好写一个简单的退费申请,就像写小作文一样,把你为啥要退费的原因写清楚,写得诚恳一点。
比如说“尊敬的驾校/考试部门,我是某某某,因为我最近身体一直不好,医生说我短时间内不能继续考驾照了,所以希望能退回我的考试费用,希望您能理解。
”三、向驾校或考试部门申请退费。
准备好东西之后呢,就可以去找驾校或者考试部门啦。
如果是找驾校呢,你就直接去驾校的办公室,找负责这块的工作人员。
进去的时候态度要好一点哦,毕竟咱们是有求于人嘛。
你就把你准备好的材料拿出来,把退费申请递给他们,然后好好和他们说说你的情况。
要是找考试部门呢,可能手续会稍微复杂一点。
你要先打听好是在哪个窗口办理,然后按照他们的要求去提交材料。
有时候可能需要排队等一会儿,这时候可不要着急,就当是去体验生活啦。
四、退费的审核过程。
你提交了退费申请之后呢,就进入审核阶段啦。
这个时候呀,驾校或者考试部门会去核实你的情况是不是属实。
他们可能会打电话去医院核实你的病情呀,或者去调查你说的那些特殊情况是不是真的。
这个过程可能会需要一点时间,宝子们可要有耐心哦。
不要一天打好几个电话去催,这样可能会让人家觉得你很不耐烦,反而影响退费的进度呢。
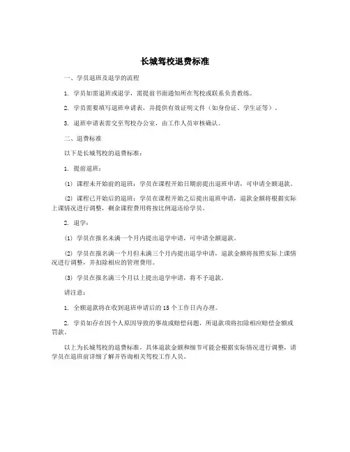
长城驾校退费标准
一、学员退班及退学的流程
1. 学员如需退班或退学,需提前书面通知所在驾校或联系负责教练。
2. 学员需要填写退班申请表,并提供有效证明文件(如身份证、学生证等)。
3. 退班申请表需交至驾校办公室,由工作人员审核确认。
二、退费标准
以下是长城驾校的退费标准:
1. 提前退班:
(1) 课程未开始前的退班:学员在课程开始日期前提出退班申请,可申请全额退款。
(2) 课程已开始后的退班:学员在课程开始之后提出退班申请,退款金额将根据实际上课情况进行调整,剩余课程费用将按比例退还给学员。
2. 退学:
(1) 学员在报名未满一个月内提出退学申请,可申请全额退款。
(2) 学员在报名满一个月但未满三个月内提出退学申请,退款金额将按照实际上课情况进行调整,并扣除相应的管理费用。
(3) 学员在报名满三个月以上提出退学申请,将不予退款。
请注意:
1. 全额退款将在收到退班申请后的15个工作日内办理。
2. 学员如存在因个人原因导致的事故或赔偿问题,所退款项将扣除相应赔偿金额或罚款。
以上为长城驾校的退费标准,具体退款金额和细节可能会根据实际情况进行调整,请学员在退班前详细了解并咨询相关驾校工作人员。
驾校退款规定
驾校退款规定驾校退款规定是指驾校对学员退款的规定,主要是为了保护学员的合法权益和减少驾校的无效投入,控制驾校的财务风险。
1、视情况而定,驾校根据学员的申请,可以按照学员实
际支付的费用向学员进行退款。
2、学员需要提供有效的证明材料,如报名单、缴费凭证等,以验证退款的真实性。
3、学员需要提交退款申请表,并根据驾校要求,提供学
员有效信息,以便驾校进行处理。
4、退款金额不包括培训机构收取的其他费用,如其他服
务费用、餐费、住宿费等。
三、退款流程
1、学员提出退款申请,提交申请表,提供有效证明材料。
3、驾校审核通过后,开具退款凭证,按照相关规定向学
员退款。
四、特别说明
1、学员在报名及缴费的过程中,如有任何疑问,可在了解驾校要求的情况下再行确认。
2、驾校不接受任何非正常途径的退款要求,一经发现,将追究学员的相关法律责任。
3、如学员未按时参加培训课程,或违反相关规定,驾校有权拒绝学员的退款申请,并保留追究学员责任的权利。
以上就是关于驾校退款规定的详细内容,希望能够帮助到大家。
研究驾驶是一项艰苦的任务,在研究过程中,大家要坚持专业态度,做好研究准备,认真对待每一节课程,也可以根据驾校的退款规定,更好的保护自己的权益。
培训驾照退费流程一、前言在学习驾驶技能的过程中,由于各种原因,有些人可能需要退费。
本文将详细介绍培训驾照退费的流程。
二、退费前的准备工作1.了解培训机构的退费政策:不同的机构有不同的退费政策,需要提前了解清楚。
2.查看合同:合同是双方达成协议的法律依据,需要仔细查看合同中关于退费的条款。
3.联系培训机构:在决定要退费之后,需要及时联系培训机构,并向他们表明自己要进行退费。
三、退费申请1.填写申请表:在联系培训机构后,他们会提供一份退费申请表格。
填写时需认真核对个人信息和金额等内容。
2.提交材料:除了填写申请表外,还需提交相关证明材料,如身份证、学生证、驾照学习记录等。
3.等待审核:提交申请后,需要等待培训机构审核。
审核通过后,会通知学员进行下一步操作。
四、办理手续1.签署协议:审核通过后,双方需要签署一份协议。
协议中包括退款金额、退款方式等具体内容。
2.办理手续:签署协议后,需要进行一系列的手续办理,如注销学员信息、解除合同等。
3.领取退款:完成以上步骤后,学员可以领取自己的退款。
五、注意事项1.了解相关政策:在进行退费前,需要了解相关政策和合同条款,以避免不必要的损失。
2.及时联系机构:在决定要退费后,需要及时联系培训机构,并向他们表明自己要进行退费。
3.注意时间节点:不同机构的时间节点可能有所不同,在申请退费前需了解清楚时间限制。
六、总结培训驾照的过程中,由于各种原因可能会出现需要退费的情况。
学员在进行退费前需要了解相关政策和合同条款,并及时联系培训机构。
在办理手续过程中也需认真核对各项内容。
2024年安岳县交通驾校退费合同标准合同编号:______________甲方(退费申请人):姓名:_________________身份证号码:_______________联系电话:_________________乙方(安岳县交通驾校):名称:安岳县交通驾校地址:_________________联系电话:_________________签订日期: 2024年__月__日签订地点: _______________一、合同背景因学员原因或其他特殊情况,甲方决定向乙方申请退还已缴纳的学费。
根据《中华人民共和国合同法》及相关法律法规,甲乙双方本着平等、自愿的原则,达成如下退费协议。
二、退费金额甲方在乙方缴纳的学费总额为:元(大写:______)。
经双方协商,甲方申请退还的金额为:元(大写:______)。
三、退费条件退费申请须在开课前至少__天提交;学员未参加任何课程或培训;提交完整的退费申请材料,包括身份证复印件、缴费凭证等。
四、退费流程甲方需填写《退费申请表》,并提交至乙方的财务部门。
乙方在收到申请后__个工作日内进行审核。
审核通过后,乙方将在__个工作日内将退费金额通过银行转账的方式返还给甲方。
五、违约责任若乙方未按照合同约定的时间退还费用,应向甲方支付未退金额的__%作为违约金。
若甲方提供虚假信息或材料,乙方有权拒绝退费申请,并不承担任何责任。
六、争议解决合同履行过程中,如发生争议,双方应友好协商解决;如协商不成,可以向乙方所在地人民法院提起诉讼。
七、合同的生效本合同自双方签字或盖章之日起生效。
本合同一式两份,甲乙双方各执一份,具有同等法律效力。
八、其他约定本合同未尽事宜,双方可另行协商补充,并形成书面协议。
本合同的修改、补充均需双方书面确认。
甲方(签字): ___________________乙方(签字): ___________________日期: 2024年__月__日日期: 2024年__月__日。
驾校申请退款流程
1、驾校申请退款:学员在发生退费情况时,需要向驾校提出退费申请,并提供相关的个人信息和费用凭证。
2、驾校审核退费申请:驾校会根据学员提供的费用凭证等资料,进行审核,判断是否符合退费条件,如果符合条件,则继续流程。
3、驾校办理退款手续:驾校将根据学员提供的信息,办理退款手续,包括退款金额、退款方式、收款账户等。
4、学员确认退款:学员在收到驾校发送的退款信息后,需要确认收到退款,并确认退款金额是否正确。
5、驾校完成退款:驾校在确认学员的确认后,将根据学员提供的收款账户,完成最终的退款。
驾校退学费的标准和流程
驾校退学费的标准和流程
一、退学费标准
1、准时取消报名的情况:学员要在开课前48小时以上,或在上约定
课程后再取消报名,驾校收取10%手续费。
2、非准时取消报名的情况:事先该课程或阶段有约定的学习时间,如
一天或三天,在此期间,学员取消报名,驾校收取50%的退费。
二、退学流程
1、申请方式:学员可向驾校指定的服务专员提出退学申请,申请书里
需要注明学员及驾校相关账户信息。
2、审核通过后的手续:审核通过后,由驾校指定的相关人员安排手续,将退费按照驾校规定的比例进行退还给学员。
3、退费凭据:学生需要提供费用原件凭据,包括银行卡支付费单,或
支付宝费凭单等。
4、上述费用退还方式:费用将通过原付款方式退还给学员,如学员使
用银行卡支付,则驾校安排退款到学员原支付银行卡中。
驾校退费管理制度一、总则为规范驾校退费管理工作,保障学员合法权益,制定本制度。
二、适用范围本制度适用于驾校所有学员在学习过程中因各种原因需要退费的情况。
三、退费申请流程1. 学员向驾校提出退费申请,填写《退费申请表》,并注明退费原因。
2. 驾校接到学员的退费申请后,需在五个工作日内进行审核,确认是否符合退费条件。
3. 驾校审核通过后,需向学员发放《退费通知书》,并收回学员的学习资料及车辆租赁卡等相关物品。
4. 驾校在收到学员所有相关物品并确认无误后,需在十个工作日内将款项退还给学员。
四、退费条件1. 安全问题:学员因身体或其他原因无法继续学习驾驶,需退费。
2. 服务质量问题:学员对驾校的服务不满意,提出退费申请。
3. 不符合学车条件:学员在学习过程中违反驾校规定,导致无法继续学习,需退费。
4. 其他特殊情况:如自然灾害、政策原因等,影响学员的正常学车,需要退费。
五、退费标准1. 学员因安全问题或服务质量问题提出的退费申请,按照已学时长按比例退费,不足一个月的按一个月计算。
2. 学员不符合学车条件或其他特殊情况提出的退费申请,按照已学时长按比例退费,不足一个月的按一个月计算。
3. 退费标准由驾校制定,并在学员入学时告知学员,以便学员做好退费预期。
六、退费责任1. 驾校有义务对学员的退费申请进行认真审核,确保学员的合法权益不受侵犯。
2. 驾校对学员提出的退费申请有义务尽快处理,不得拖延。
3. 驾校对学员的退费金额有责任使用合法渠道进行退还,并保证退款安全到账。
七、其他1. 若学员提出的退费申请不符合条件,驾校有权拒绝退费,并向学员做出解释。
2. 学员在提出退费申请前,需先向驾校进行沟通,尽量协商解决问题。
3. 学员在退费申请审核过程中,需提供真实有效的相关证明材料,确保退费申请的合法性。
以上就是驾校退费管理制度的相关内容,希望能为驾校管理工作提供一定的参考。
驾校需要严格按照本制度的规定进行操作,以确保学员的合法权益得到保障,同时也提高驾校的管理水平和服务质量。
驾校场训费退费流程
一、申请退费
1.前往驾校办理退费手续
2.填写退费申请表格
3.提供相关证明文件
二、审核退费申请
1.驾校审核退费申请
2.确认申请人是否符合退费条件
3.如有需要,进行相关核实或调查
三、审批退费
1.驾校主管部门审批退费
2.批准或驳回退费申请
3.如需审批额外手续费,进行额外审核
四、退费处理
1.办理退费手续
2.进行退费款项的核算和准备
3.完成退费流程,准备退费款项
五、退费通知
1.通知申请人退费结果
2.提供退费款项的具体信息
3.如有需要,协助解答退费相关问题
六、退费执行
1.发放退费款项
2.确认退费款项到账
3.如有差错或异常情况,进行调查和处理
七、记录和归档
1.记录退费申请和审批过程
2.归档相关文件和记录
3.保留备案,以备查验和审计。
驾校退费标准及规定驾校是学员学习驾驶技能的重要场所,但是在学习过程中,由于各种原因,学员可能会面临退费的情况。
为了让学员了解驾校的退费标准及规定,我们特此整理如下内容,希望能够帮助学员们更好地了解相关政策,保护自身权益。
一、退费标准。
1. 退费时间,学员在报名后,若因个人原因需要退费,需在开班前提出退费申请。
开班后的退费申请将不予受理。
2. 退费比例:根据《消费者权益保护法》相关规定,学员在开班前提出退费申请的,驾校将按照以下比例进行退费:a. 开班前7天内提出退费申请,可退还学费的80%;b. 开班前3-7天内提出退费申请,可退还学费的50%;c. 开班前3天内提出退费申请,可退还学费的30%;d. 开班当日提出退费申请,不予退费。
3. 退费手续,学员提出退费申请后,需填写《退费申请表》,并提供相关证明材料,如身份证、报名证明等。
驾校将在收到退费申请后5个工作日内办理相关手续。
二、退费规定。
1. 退费条件:学员提出退费申请需符合以下条件:a. 未参加任何课程学习;b. 未损坏任何教学设施和教材;c. 未违反驾校相关规定。
2. 退费流程,学员需按照驾校规定的流程,填写《退费申请表》,并提供相关证明材料。
驾校将在收到退费申请后5个工作日内办理相关手续。
3. 特殊情况,对于因特殊原因需要退费的学员,如因病、家庭原因等,可向驾校提出特殊退费申请。
特殊退费申请需提供相关证明材料,并经驾校审核后方可办理。
4. 退费须知,学员在申请退费前,需仔细阅读驾校的退费规定,了解相关政策,并按规定办理退费手续。
退费过程中如有疑问,可向驾校咨询相关工作人员,以便及时解决问题。
总结,驾校的退费标准及规定对于学员来说是非常重要的,学员在学习过程中要严格遵守相关规定,如有退费需求,也要按照驾校规定的流程办理。
希望学员们能够理解并遵守相关规定,保护自身权益,顺利完成学习。
国家考驾照退费标准在国家交通管理部门规定的考驾照流程中,有时候考生因各种原因需要退费。
那么,国家考驾照退费标准是怎样的呢?在这里,我们将为您详细介绍国家考驾照退费标准的相关内容。
首先,根据国家交通管理部门的规定,考生在以下情况下可以申请退费:1. 考试预约成功后,因特殊原因无法参加考试,可以在规定时间内申请退费;2. 在考试过程中出现系统故障或其他不可抗力因素导致考试无法完成,可以申请退费;3. 考试通过后,由于特殊原因无法领取驾照,可以申请退费。
其次,国家考驾照退费的具体标准如下:1. 考试预约成功后,因特殊原因无法参加考试,可以全额退费;2. 在考试过程中出现系统故障或其他不可抗力因素导致考试无法完成,可以全额退费;3. 考试通过后,由于特殊原因无法领取驾照,可以全额退费。
需要注意的是,申请退费时需要提供相关证明材料,如医院证明、系统故障证明等。
同时,退费申请需在规定时间内进行,逾期将无法办理退费手续。
另外,国家交通管理部门规定,考生在申请退费时需通过指定的渠道进行,如线上申请或到指定地点办理退费手续。
在办理退费手续时,考生需要提供个人身份证明、考试预约信息等相关材料,以便工作人员核实信息并办理退费手续。
总的来说,国家考驾照退费标准是相对明确的,考生在遇到特殊情况需要退费时,可以按照规定的流程和标准进行申请。
希望考生能够在考试过程中顺利通过,无需申请退费,但也请注意遵守相关规定,以免造成不必要的麻烦。
以上就是关于国家考驾照退费标准的相关内容,希望对您有所帮助。
如果您还有其他问题,可以咨询当地交通管理部门或相关部门,以获取更详细的信息。
祝愿您顺利通过考试,取得驾照,安全驾驶!。
驾校退费管理制度模板一、目的为规范驾校退费流程,保障学员和驾校双方的合法权益,特制定本退费管理制度。
二、适用范围本制度适用于所有在本驾校报名参加驾驶培训的学员。
三、退费条件1. 学员在报名后,未参加任何培训课程前,可申请全额退费。
2. 学员已参加部分培训课程,但未完成全部课程,根据已学课程的比例,退还剩余费用。
3. 因驾校原因导致学员无法继续学习,学员有权要求全额退费。
四、退费流程1. 学员提出退费申请,需填写《退费申请表》,并提供相关证明材料。
2. 驾校收到退费申请后,将在5个工作日内进行审核,并通知学员审核结果。
3. 审核通过后,学员需提供银行账户信息,驾校将在10个工作日内完成退费。
五、退费计算1. 退费金额 = 总培训费用 - (已学课程费用 / 总课程费用)× 总培训费用。
2. 已学课程费用按照驾校规定的单次课程费用计算。
六、不予退费的情形1. 学员因个人原因在培训过程中要求退学,且已参加超过一半的培训课程。
2. 学员违反驾校规章制度,被驾校勒令退学的。
3. 学员在培训期间发生重大违规行为,导致无法继续学习的。
七、争议解决如学员与驾校在退费过程中发生争议,双方应首先通过协商解决。
协商不成时,可向相关管理部门投诉或通过法律途径解决。
八、制度生效与修订本制度自发布之日起生效,由驾校管理层负责解释,并根据实际情况进行适时修订。
九、附则本制度自XXXX年XX月XX日起实施,原有退费规定同时废止。
驾校名称:_____________________驾校负责人签字:_____________________日期:XXXX年XX月XX日注:本模板仅供参考,具体内容需根据驾校实际情况进行调整和完善。
退费流程及标准
为了更好的执行驾驶人培训有关规定,切实维护学员利益,现将汽车驾驶人考试退费流程及标准告知如下:
一、学员报名后查体不合格,不收取任何费用。
二、学员体检合格未参加科目一考试的学员,本人未参加培训的全额退款。
三、学员体检合格且参加过科目一考试的学员,本人直接到驾校报名大厅办理退学手续,扣除已培训学时费后退还余额。
四、参加了科目二或科目三培训的学员要求退学的:按物价部门规定扣除各科目培训学时后,余额退还。
五、车管所考试费用710元,按车管所有关规定到所在地交警大队车管所办理。