物流配送中心的基本作业流程
- 格式:doc
- 大小:410.00 KB
- 文档页数:16
配送中心的基本作业流程配送中心的基本作业1. 收货•收货员在配送中心门口迎接物流车辆。
•检查发货清单和物流车运输的货物是否一致。
•确认货物的完好性和包装是否破损。
•按照规定的流程,将货物进行分类、标记,并记录相关信息。
2. 分拣•将收到的货物按照目的地进行分类分拣。
•使用分拣设备或手动操作,将货物放置到相应的集货货架上。
•检查每个货物的标记和目的地是否一致,避免混乱或错误投递。
3. 打包•使用合适的包装材料,将分拣好的货物进行包装。
•针对不同特性的货物,选择不同的包装方法以保护货物的完好性。
•在包装上标注清晰的目的地和相关标识,以便于运输和投递时的识别。
4. 装载•确认目的地的车辆已经到达,并与司机核对车次和车牌号。
•将已打包好的货物按照目的地和车次,有序地装载到相应的车辆上。
•确保货物的稳定性和安全性,避免在运输过程中发生损坏或丢失。
5. 运输•驾驶员按照指定路线和时间表,将装载好的货物运送到目的地。
•严格遵守交通规则,确保货物安全和稳定性。
•在途中及时与配送中心保持联系,汇报运输情况和可能出现的延误。
6. 派送•运输车辆抵达目的地后,与收货员确认货物数量和完好性。
•按照目的地和收货人的信息,将货物送达到指定地点。
•若收货人不在现场,根据约定或指示将货物进行妥善保管,或进行再次派送。
7. 归档•派送完成后,将派送记录归档。
•按照规定的流程,对货物信息和派送情况进行统计和分析。
•确保有关文件和记录的安全性和机密性。
以上是配送中心的基本作业流程,每个环节都非常重要,只有每个环节的顺利进行,配送过程才能高效、安全地完成。
这些作业流程的制定和执行,对于保证快速、可靠的物流配送起着关键的作用。
8. 售后服务•配送中心需要为客户提供售后服务,包括产品退换、维修等。
•收到客户的售后请求后,及时与客户取得联系并了解问题细节。
•根据客户的需求和情况,制定合适的解决方案并提供相应的售后服务。
•在售后服务结束后,进行客户满意度调查,收集反馈意见并及时改进。
物流配送流程图一、货品入库1.物流配送中心依照客户入库指令视仓储状况做相应入库受理。
2.按所签合同进行货品受理并依照给货品分派库区库位打印出入库单。
3.在货品正式入库迈进行货品验收,重要是对要入库货品进行核对解决,并对所入库货品进行统一编号(涉及合同号、批号、入库日期等)。
4.然后进行库位分派,重要是对事先没有预分派货品进行库位自动或人工安排解决,并产生货品库位清单。
5.库存管理重要是对货品在仓库中某些动态变化信息记录查询等工作。
6.对货品在仓库中,物流公司还将进行批号管理、盘存解决、内驳解决和库存优化等工作,做到更有效管理仓库。
二、运送配送1.物流配送中心依照客户发货指令视库存状况做相应配送解决。
2.依照配送筹划系统将自动地进行车辆、人员、应出库解决。
3.依照选好因素由专人负责货品调配解决,可分自动配货和人工配货,目是为了更高效运用物流公司手头资源。
4.依照系统安排成果按实际状况进行人工调节。
5.在安排好后,系统将依照货品所放地点(库位)状况按物流公司自己设定优化原则打印出拣货清单。
6.承运人凭拣货清单到仓库提货,仓库那头做相应出库解决。
7.装车完毕后,依照所送客户数打印出相应送货单。
8.车辆运送途中可通过GPS车辆定位系统随时监控,并做到信息及时沟通。
9.在货品到达目地后,经受货方确认后,凭回单向物流配送中心确认。
10.产生所有需要记录分析数据和财务结算,并产生应收款与应付款。
配送流程一、配送重要操作(一)备货配送准备工作和基本工作。
备货工作涉及筹集货源、订货、采购、集货、进货及关于质量检查、结算、交接等。
配送优势之一,就是可以集中若干顾客需求进行一定规模备货。
备货是决定配送成败初期工作,如果备货成本太高,会大大减少配送效益。
(二)储存配送中储存有储备及暂存两种形态。
1.储备配送储备是按一定期期配送经营规定,形成对配送资源保证。
这种类型储备数量较大,储备构造也较完善,视货源及到货状况,可以有筹划地拟定周转储备及保险储备构造及数量。
配送中心的作业流程及其管理配送中心是指为了实现物流配送效率,集中管理和分配商品等物流资源,并为快递、电商等企业提供配送服务的场所。
在配送中心的运营过程中,作业流程和管理起着至关重要的作用。
下面将介绍配送中心的作业流程以及相关的管理内容。
一、作业流程1.接收货物配送中心首先需要接收来自供应商或者仓库的货物。
接收环节主要包括确认货物的数量、品质和配送要求等信息,同时对货物进行分类和标记。
2.货物装卸接收到货物后,配送中心需要进行货物的装卸操作。
装卸操作需要根据货物的特点和配送要求进行,确保货物的安全和完整。
3.货物分拨货物装卸完毕后,需要进行货物的分拨。
分拨操作主要包括按照目的地、类型、大小等因素对货物进行分类和区分,并进行编码和标识。
4.仓库管理配送中心通常还包括仓库管理的环节。
仓库管理主要包括对货物的储存、保管和盘点等工作。
配送中心需要制定合理的仓库管理规则,确保货物的安全和高效管理。
5.订单处理配送中心接收到订单后,需要进行订单的处理。
订单处理包括订单审核、订单拣货、订单打包等工作。
配送中心需要确保订单的准确性和及时性。
6.配送派送订单处理完毕后,配送中心需要进行配送派送操作。
配送派送操作主要包括装车、线路规划、配送路线调度等工作。
配送中心需要根据客户的要求和配送的环境因素,制定合理的配送方案。
7.配送跟踪配送中心还需要进行配送跟踪。
配送跟踪包括对配送情况的实时监控和记录,以及及时解决配送中出现的问题。
8.客户服务二、作业流程管理配送中心作业流程的管理对于提高配送效率和服务质量起着至关重要的作用。
以下是作业流程管理的几个方面。
1.流程优化配送中心需要对作业流程进行不断的优化。
通过分析和评估每个环节的效率和问题,找出改进的空间,提高整个作业流程的效率。
2.标准化管理配送中心需要制定标准化的操作规程和作业指导,明确每个环节的职责和要求。
标准化管理有助于提高作业流程的规范性和稳定性。
3.信息化管理配送中心可以借助信息化技术,实现作业流程的自动化管理。
配送中心的一般作业流程
配送中心是一个重要的物流环节,它承担着货物的集散、分拣和配送任务。
为了保证配送中心的正常运转,需要建立一套科学的作业流程。
下面将介绍配送中心的一般作业流程。
首先,当货物到达配送中心时,需要进行入库作业。
工作人员按照货物的分类和编号,将货物分别存放在相应的货架上,并做好入库记录。
这一步是配送中心作业流程中非常重要的一环,它直接关系到后续的分拣和配送效率。
接下来是分拣作业。
根据客户订单和货物的存放位置,分拣员将货物按照目的地进行分类,并打包好备运。
在这一过程中,需要确保货物的准确性和完整性,避免出现错发、漏发等情况。
然后是配送作业。
已经分拣好的货物将交由配送员进行配送。
配送员根据客户地址和路线规划,合理安排配送顺序,并及时将货物送达客户手中。
在配送过程中,需要保持良好的服务态度,确保客户满意度。
同时,配送中心还需要做好出库和库存管理工作。
当货物完成
配送后,需要及时更新库存信息,并做好出库记录。
这有助于及时了解库存情况,为后续的采购和配送提供参考。
最后,对于一些特殊情况,如货物损坏、丢失或客户退货,配送中心也需要建立相应的处理流程。
及时处理这些异常情况,不仅可以保障客户权益,也有利于提高配送中心的服务水平和声誉。
综上所述,配送中心的一般作业流程包括入库、分拣、配送、出库和库存管理等环节。
每个环节都有其重要性和必要性,只有严格按照规定流程进行作业,才能确保配送中心的高效运转和客户满意度。
希望以上内容对大家有所帮助。
配送中心的基本作业流程配送中心是现代物流行业的重要环节之一,承担着将商品从生产地点运送到销售地点的重要任务。
为了确保配送中心的高效运作,需要遵循一系列的作业流程。
本文将重点介绍配送中心的基本作业流程,以便更好地了解这一行业的运作方式。
一、收货作业收货作业是配送中心的第一步,也是非常关键的一步。
当商品到达配送中心时,工作人员需要对货物进行验收、登记和分拣。
首先,工作人员会核对货物的数量和质量,确保货物完好无损。
随后,他们会将货物的信息输入到电脑系统中,以便进行后续的管理和追踪。
最后,工作人员会根据货物的种类和目的地将其分拣到不同的区域或货架上,以便后续的拣货作业。
二、拣货作业拣货作业是配送中心的核心环节,也是最繁琐的一步。
在这一步骤中,工作人员需要根据客户的订单信息,从不同的区域或货架上拣选出对应的商品。
为了提高效率,配送中心通常采用批量拣货的方式,即一次性拣选多个客户的订单。
工作人员会根据订单信息,按照指定的路径和顺序,将商品放入指定的容器中。
同时,他们还需要注意商品的数量和质量,确保准确无误地拣选出客户所需的商品。
三、分拣作业拣货完成后,工作人员需要进行分拣作业,将不同客户的商品重新分拣到对应的区域或货架上。
这一步骤的目的是方便后续的装车和配送,确保每个客户的商品都能准确无误地送达。
分拣作业通常采用批量分拣的方式,即一次性分拣多个客户的商品。
工作人员会按照事先制定的分拣规则,将商品放入相应的容器或袋子中,并标明客户的信息和目的地。
这样一来,后续的装车和配送作业就能更加便捷和高效。
四、装车作业装车作业是配送中心的最后一步,也是非常重要的一步。
在这一步骤中,工作人员需要将已经分拣好的商品装载到运输工具上,准备送往销售地点。
为了提高装车效率,配送中心通常采用按区域或按客户的方式进行装车。
工作人员会根据配送路线和顺序,将商品从配送中心的仓库或货架上取出,并放置到运输工具的指定位置。
同时,他们还需要核对装载的数量和质量,确保商品的准确性和完整性。
物流配送中心的作业流程物流配送中心的作业流程配送中心常用名称,有多个意思,配送中心是接受并处理末端用户的订货信息,对上游运来的多品种货物进行分拣,根据用户订货要求进行拣选、加工、组配等作业,并进行送货的设施和机构。
那么物流配送中心的作业流程有哪些呢?一、进货作业是实现商品配送的前置工作,而商业配送中心的收货工作,更涉及到商品所有权的转移,商品一旦收下,配送中心将承担商品完好的全部责任1、集货,卸货工作,验商品条形码,点验工作2、收货操作程序和要求二、搬运作业在配送中心里,从入库、保管、拣货、流通加工、出库、配送等,所有过程中,搬运作业约占全部作业的60~70%以上。
1、搬运的基本知识2、搬运合理化的原则单位装载化、设备与经常使用、搬运平衡、现场布置、机械化、标准化、安全、流程、水平直线、弹性、搬运简单、最小操作活性、空间活用、死重率降低、重力利用、预防保养、废弃三、储存作业配送中心更要注意空间的有效利用和存量的有效控制1、储存保管的目标2、储位管理储位指派法则①可与随机储存策略,共同储存策略相配合②可与定位储存策略,分类储存策略相配合③先进先出的法则④商品特性法则3、入库、保管作业①储存的方式②提高货架储存系统空间利用率的措施③要着重抓好几项工作4、库存管理:①有效期管理②周转期管理③储存保管四、盘点作业为有效地控制货品数量,对各库存场所的货物进行数量清点的作业1、盘点作业的目的2、盘点作业的步骤3、盘店结果的评估检讨五、订单处理从接到客户订货开始到准备着与拣货为止的作业阶段,称为订单处理1、接货订单的方式2、订单内容的确认六、拣货作业是配送中心根据客户提出的订单所规定的商品品名,数量和储存仓库位地址,将商品从货垛或货架上取出,搬运到理货场所1、摘果法:让拣货搬运巡回于储存场所,接某要货单位的订单挑选出每一种商品,巡回完毕也完成了一次配送作业,将配齐的商品放置到发货场所指定的货位,然后再进行下一个要货单位的配货2、播种法:将每批订货单上的同种商品各自累加起来,从储存仓位上取出,集中搬运到理货场,然后将每一种商场所需的数量取出,分放到该要货单位商品暂储,待运货位处直至配货完毕、3、拣选作业与设施:叉车货架拣选系统、重力式货架、电子标签拣选系统七、补货作业:补货作业的目标是保证拣货区有货可拣,包括补货方式、补货时机八、出货作业:将拣货取分类好的货品作好出货检查,装入妥当的容器,做好标记,根据车辆调度安排的趟次等,将物品搬运到出货待运区,最后装车配送包括分货、出货检查九、输配送作业以流通的观念来看,输配送是指将被订购的物品,使用卡车从制造厂和生产地送到顾客手中的物流活动1、什么是输配送:输送:它是作长距离,大量货物的移动,输送是物流据点间的货物移动,是区域间的货物移动配送:它是做短距离,少量货物的移动,是从供货企业成供货枢送达商店,顾客手中的商品移动,是区域内的货物移动配送是多频率,多样少量,短距离的运送,尽可能满足客户的服务要求。
简述配送中心的作业流程配送中心是指负责接收、存储、分类、分拣以及配送货物的物流中心。
它是物流供应链中环节重要的一部分,扮演着将商品从生产者运送到消费者的关键角色。
配送中心的作业流程主要包括货物接收、入库管理、仓储管理、分拣管理以及配送管理等。
首先,货物接收是配送中心的第一步。
当货物到达配送中心时,需要进行货物的验收和登记。
工作人员要检查货物数量、质量和外包装是否完好,并核对货物的收货单据。
在完成验收后,货物会被分配到相应的存放区域或仓库。
接下来是入库管理。
配送中心的入库管理是为了高效地存放货物,使其易于查找和使用。
通常需要进行货物的分类和标记,以便后续操作。
货物应该按照一定的规则排列,依据货物特性、品种、日期等对货物进行分类,同时在货物上做好标记,方便查找和管理。
在仓储管理环节中,配送中心要对存放在仓库中的货物进行合理的管理。
包括货物的整理、保管和调度。
通过合理规划仓库内货物的存放位置,可以提高仓储效率。
仓库管理还包括对库存进行盘点、核对和调整。
保持准确的库存记录可以帮助配送中心做好库存管理和预测。
分拣管理是配送中心的核心环节之一。
在配送中心内,货物通常需要根据不同的订单进行分拣和打包。
分拣过程中,工作人员需要根据订单的要求将货物按照收货地址、品种等进行分拣,并对分拣结果进行核对和确认。
分拣管理的目标是提高分拣速度和准确率,保证货物能够按时、正确地配送到客户手中。
最后是配送管理。
根据订单的要求,配送中心需要将货物送达到指定的收货地址。
这一过程涉及到货物的装载、线路规划和运输选择。
配送中心通常会采用多种配送方式,例如物流公司的运输车辆或者快递公司的快递员。
在配送过程中,需要对货物的状态进行跟踪和确认,确保货物安全送达。
参考内容:- Kuan C. Understanding order management and fulfillment in the modern supply chain[J]. Manufacturing & Service Operations Management, 2012, 14(4):520-534.- Tomlin B, Zhu J. Operational control of order picking: batch wave release policy in a parallel-aisle warehouse[J]. Manufacturing & Service Operations Management, 2008,10(4):645-665.- Thonemann U W. Relief distribution planning under uncertainty[J]. Manufacturing & Service Operations Management, 2008, 10(3):406-424.- Chen Y F, De N, Venkataramanan M A. Routing with delivery time guarantees: a customer-centric approach[J]. Manufacturing & Service Operations Management, 2015, 17(3):393-404.- Li Y, Gong C. An AHP-based location selection approach for urban distribution center[J]. Operations Research Letters, 2008, 36(5):600-604.。
配送中心的作业流程可以根据具体的业务模式和需求而有所不同,但通常包括以下几个基本环节:
1.收货:配送中心通过接收供应商或生产厂家的货物,进行验收和入库。
这一环节包括检查货物数量和质量,登记和记录相关信息,并将货物储存到适当的库位。
2.仓储管理:配送中心需要对仓库内的货物进行管理和组织。
这包括对库位进行划分和标记,定期盘点货物库存,保持库内整洁和安全。
3.订单处理:根据客户的订购需求,配送中心进行订单处理。
这包括系统接收和录入订单信息,根据库存情况进行分拣和配货。
4.分拣和配货:在配送中心内,根据订单的要求和库存情况,进行货物的分拣和配货。
这包括根据订单明细,按照商品类别和区域进行分拣,将货物装箱或打包。
5.运输安排:配送中心需要根据订单的目的地和要求,安排运输方式和运输车辆。
这包括选择适当的物流合作伙伴,协调货物的调度和集中装载。
6.出库和配送:配送中心根据订单和运输计划,将货物从仓库中出库,进行最后的装载和配送。
这包括将货物装车,并安排送货员按照指定路线和时间进行配送。
7.签收和结算:当货物送达客户手中时,配送中心需要确保订单的签收,并进行相应的结算工作。
这包括客户签收
单的签署和记录,客户付款的核对和处理。
8.售后服务:配送中心还需要进行售后服务,包括对客户的投诉和问题进行处理,处理退货和换货事宜。
以上是一个典型的配送中心作业流程,具体流程和步骤可能会因公司规模、业务模式和行业特点等因素而有所不同。
在实际运营中,配送中心通常会借助信息系统和物流技术来提高作业效率和准确性。
简述配送中心的作业流程作业流程:1. 订单收集和处理阶段:在配送中心的作业流程中,订单收集和处理是第一步。
这一阶段可以通过不同的渠道来收集订单,包括电子商务平台、电话订购、传真等。
收集的订单将进行分类和整理,以便更好地进行后续处理。
2. 库存管理阶段:在库存管理阶段,配送中心将对收到的订单进行库存核对和储存。
首先,订单的库存需求会被核对,以确保所需的商品都有库存。
然后,根据库存情况,将商品储存在指定的位置,以便日后快速提取。
3. 订单拣货阶段:订单拣货是配送中心流程中的重要一环。
在这个阶段,根据收到的订单和库存情况,工作人员将根据指定的拣货清单,从库存中选取相应的商品。
拣货过程中,需要确保准确性和高效性,以降低错误和延误的风险。
4. 订单打包和标记阶段:在订单拣货完成后,将进行订单打包和标记。
所有拣货的商品将被安全地包装起来,并附上相关标识和配送信息,以确保货物可以正确且快速地送达给客户。
5. 货物验收和发运阶段:完成订单打包和标记后,货物将送到验收区进行检查和安全检测。
在此阶段,工作人员将验证订单的准确性和商品的完整性,并采取必要的措施确保货物的安全。
一旦验收通过,货物将装载到配送车辆中,并准备发运。
6. 路线规划和配送阶段:在发运之前,配送中心将进行路线规划和配送安排。
这涉及到考虑多个因素,如配送地点、交通情况、货物类型等。
通过合理规划,可以有效地优化配送路线,提高配送的效率和准确性。
7. 配送追踪和跟踪阶段:一旦货物出发,配送中心将进行配送追踪和跟踪。
通过使用现代化的物流管理系统和技术设备,可以实时监控货物的位置和配送状态。
这有助于及时发现和解决潜在的问题,如延误、丢失等。
8. 送达和客户反馈阶段:最后,当货物送达目的地后,配送中心将跟踪送达情况,并收集客户的反馈。
客户满意度和反馈是评估配送中心工作的重要指标,通过了解客户意见和需求,可以持续改进和优化作业流程。
总结:配送中心的作业流程经过多个阶段的细致处理和监控,以确保订单准确、货物完整、配送高效。
配送中心的基本作业流程一、配送中心的作业流程上图所示,流程中的每一步都要准确、及时,并且具备可跟踪性、可控制性和可协调性。
目前,门店的需求由“大批量、少批次、长周期”转变为“小批量,多批次,短周期”,为适应这一重大变化,我们将对物流中心的工作采取“统采、统配”。
所谓的“统采、统配”就是指“统一采购,统一配送”。
统一采购的主要目的是:(1)减少交易手续和费用,提高经营效率;(2)减少流通环节,产生采购规模效益。
通过降低库存水平,可以减少库存商品占用的流动资金,减少为这部分占压资金支付的利息和机会损失,降低商品滞销压库的风险。
统一配送的主要目的是:减少分店的库存量,加快资金周转流动,优化整体库存水平,提高送货车辆的实载率,从而降低送货发生的费用。
配送中心的作业流程设计要便于实现两个目标:(1)降低企业的物流总成本;(2)缩短补货时间,提供更好的服务。
二、配送中心的作业配送中心把订货、收货、验货入库与存储管理、订单处理、货物分拣、出货、理货、配装送货、送达服务及退货处理等作业,有机地结合起来,形成多功能、全方位的供货枢纽。
(一)进货作业程序和要求配送中心进货环节是物品从生产领域进入流通领域的基本环节,包括从货运卡车上卸货、点数、分类、验收、搬运到配送中心的存储地点,之后将有关信息书面化等。
进货作业首先由采购中心根据门店的销售和要货计划,制定采购计划并生成采购订单。
然后用传真将订单发给供应商,供应商根据传真资料填写送货单,将订单上的物品送到配送中心。
最后由配送中心的工作人员根据具体的收货操作程序和要求对物品进行验收入库操作。
配送中心验收的目的之一,在于与送货单位分清责任。
1.收货操作程序和要求(1)当供应商送货卡车停放收货站台时,收货员“接单”,对于没有预报的商品办理有关手续后方可收货。
(2)卸货核对验收,验收商品条形码、件数、质量、包装等。
(3)在核对单货相符的基础上签字,在收货基础联上盖章并签注日期;对于一份收货单的商品分批配送的,应将每批收货件数记入收货检查联,待整份单据的商品件数收齐后,方可盖章回单给送货车辆带会。
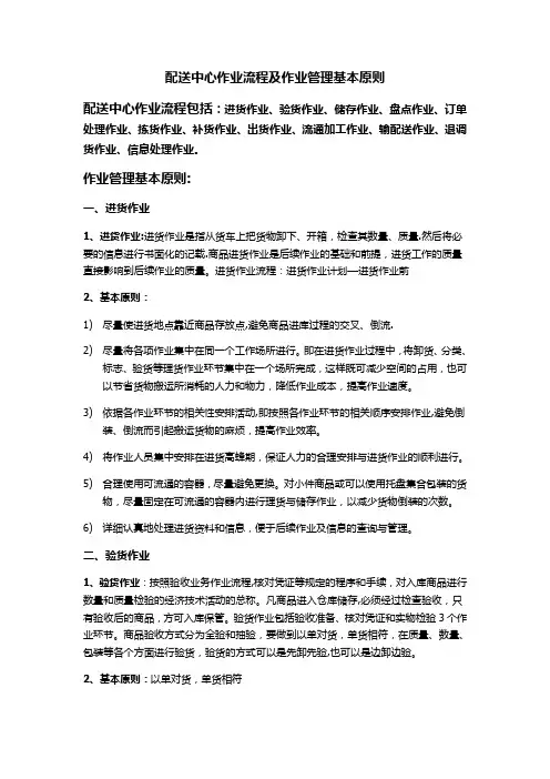
配送中心作业流程及作业管理基本原则配送中心作业流程包括:进货作业、验货作业、储存作业、盘点作业、订单处理作业、拣货作业、补货作业、出货作业、流通加工作业、输配送作业、退调货作业、信息处理作业。
作业管理基本原则:一、进货作业1、进货作业:进货作业是指从货车上把货物卸下、开箱,检查其数量、质量.然后将必要的信息进行书面化的记载.商品进货作业是后续作业的基础和前提,进货工作的质量直接影响到后续作业的质量。
进货作业流程:进货作业计划—进货作业前2、基本原则:1)尽量使进货地点靠近商品存放点,避免商品进库过程的交叉、倒流.2)尽量将各项作业集中在同一个工作场所进行。
即在进货作业过程中,将卸货、分类、标志、验货等理货作业环节集中在一个场所完成,这样既可减少空间的占用,也可以节省货物搬运所消耗的人力和物力,降低作业成本,提高作业速度。
3)依据各作业环节的相关性安排活动,即按照各作业环节的相关顺序安排作业,避免倒装、倒流而引起搬运货物的麻烦,提高作业效率。
4)将作业人员集中安排在进货高蜂期,保证人力的合理安排与进货作业的顺利进行。
5)合理使用可流通的容器,尽量避免更换。
对小件商品或可以使用托盘集合包装的货物,尽量固定在可流通的容器内进行理货与储存作业,以减少货物倒装的次数。
6)详细认真地处理进货资料和信息,便于后续作业及信息的查询与管理。
二、验货作业1、验货作业:按照验收业务作业流程,核对凭证等规定的程序和手续,对入库商品进行数量和质量检验的经济技术活动的总称。
凡商品进入仓库储存,必须经过检查验收,只有验收后的商品,方可入库保管。
验货作业包括验收准备、核对凭证和实物检验3个作业环节。
商品验收方式分为全验和抽验,要做到以单对货,单货相符,在质量、数量、包装等各个方面进行验货,验货的方式可以是先卸先验,也可以是边卸边验。
2、基本原则:以单对货,单货相符1、储存作业管理是指在把将来要使用或者要出货的商品保管好的前提下,经常对库存进行检查、控制和管理.储存作业管理目标是最大限度地利用空间,有效地利用劳力和设备,安全和经济地搬运物品货物,妥善地保管和管理货物.其中储位指派的方法有:分类指派、随机指派、靠近出口指派等。
简述配送中心的作业流程配送中心是物流系统中的重要环节之一,主要负责将仓库中的货物按照客户订单要求进行分拣、包装和配送的工作。
配送中心的作业流程主要包括以下几个环节:收货、分拣、包装、装车、派送和回单。
首先是收货环节。
收货是指将从供应商或生产线上送来的货物接收到配送中心,并进行验收、登记等操作。
收货操作包括将收到的货物进行称重、计数、检查质量等,然后将货物信息录入系统,并将货物分类存放在对应的库区。
接下来是分拣环节。
分拣是将收货库区的货物按照客户订单要求分开,形成不同的订单批次。
配送中心通常会根据货物的特征(如尺寸、重量、种类等)和不同客户的要求进行分拣。
分拣操作包括将货物提取出来,并根据订单要求进行分类、堆放,以便后续的包装和装车。
然后是包装环节。
包装是将分拣好的货物按照一定的标准进行包装,以保护货物的安全和完整性。
包装操作包括选择适当的包装材料,如纸箱、泡沫等,并按照订单要求将货物装入包装盒中,然后密封、标注相关信息如订单号、客户地址等,并做好包装记录。
接下来是装车环节。
装车是将包装好的货物按照各个客户的配送地址装入相应的运输工具,如卡车、货车等。
装车操作包括将已包装的货物按照客户订单要求进行排列、摆放,并进行装载,以确保货物在运输过程中的安全和有效配载。
然后是派送环节。
派送是指将装载好的货物按照客户订单的要求送达目的地。
派送操作包括根据订单中的地址信息进行路线规划,安排适当的车辆和司机,并跟踪货物的派送进程。
配送中心通常会有一套完善的派送管理系统,对货物的状态、位置、送达时间进行实时监控和查看。
最后是回单环节。
回单是指在货物送达客户后,客户签收并返回给配送中心的一种证明。
回单操作包括在派送时向客户索取签收,并及时将签收的回单信息录入系统,并反馈给相关部门和客户,以确保货物安全送达和订单完成。
参考内容:1. 《物流配送中心管理》(杨传海,王磊,徐磊著,机械工业出版社)2. 《现代物流系统与操作管理》(卢敏荣著,机械工业出版社)3. 《供应链物流管理》(张雯著,华章图书出版社)4. 《配送中心作业流程设计与优化》(晋安明著,机械工业出版社)5. 《现代物流管理》(胡勇忠,卢正荣主编,中国统计出版社)。
配送中心的基本作业流程和环节下载温馨提示:该文档是我店铺精心编制而成,希望大家下载以后,能够帮助大家解决实际的问题。
文档下载后可定制随意修改,请根据实际需要进行相应的调整和使用,谢谢!并且,本店铺为大家提供各种各样类型的实用资料,如教育随笔、日记赏析、句子摘抄、古诗大全、经典美文、话题作文、工作总结、词语解析、文案摘录、其他资料等等,如想了解不同资料格式和写法,敬请关注!Download tips: This document is carefully compiled by theeditor. I hope that after you download them,they can help yousolve practical problems. The document can be customized andmodified after downloading,please adjust and use it according toactual needs, thank you!In addition, our shop provides you with various types ofpractical materials,such as educational essays, diaryappreciation,sentence excerpts,ancient poems,classic articles,topic composition,work summary,word parsing,copy excerpts,other materials and so on,want to know different data formats andwriting methods,please pay attention!配送中心是物流体系中的重要环节,主要负责商品的集中、分拣、打包、储存和发货等工作。
物流配送中心基本作业流程一、货物入库:1.接收货物:物流配送中心会接收到来自供应商或其他分支机构送来的货物,根据货物的情况进行验收和登记。
2.质检:对接收到的货物进行质量检测,确保货物的品质符合标准。
3.上架:将质检合格的货物按照规定的库区、库位进行上架,确保货物能够被准确找到。
二、库内存储:1.分类存储:根据货物的性质、规格、特殊要求等进行分类存储,防止货物混杂和交叉感染。
2.库内管理:对库存进行定期盘点和清点,确保库存信息的准确性和实时性。
3.入库记录:对每一批货物的入库时间、数量、批号等信息进行记录和管理,以方便后续的追溯和查询。
三、订单处理:1.订单接收:根据顾客提交的订单和需求,接收订单信息并核对订单的准确性。
2.订单确认:与顾客进行确认并反馈订单是否可以满足,如遇特殊情况或缺货情况需要及时与顾客协商解决。
3.订单分拣:根据订单的商品种类和数量进行分拣,将不同商品的货物分开,以便后续的打包和配送。
四、打包装箱:1.包材准备:根据订单中的商品种类和数量准备合适的包装材料,确保货物能够安全运输。
2.商品装箱:根据商品的特性和要求进行包装,如有需要进行防护措施,确保货物在运输过程中不受损坏。
五、配送派送:1.路线规划:根据配送范围、货物种类和数量等因素进行最优路线规划,以节约时间和成本。
2.配送核对:对配送员进行货物核对,并核实收货人的身份信息,确保货物能够准确送达。
3.货物派送:按照规定的时间和路线进行货物派送,将货物送达至顾客指定的地址。
4.签收确认:要求收货人在收到货物后进行签收,确保货物被正确送达并记录相关信息。
综上所述,物流配送中心的基本作业流程包括货物入库、库内存储、订单处理、打包装箱、配送派送等环节。
这些环节相互配合、相互依存,确保货物能够安全、准确、及时地送达给顾客,满足他们的需求。
这些流程的高效执行,对物流配送中心的运营和顾客的满意度有着重要的影响。
配送中心的基本作业流程一、收货和验货收货是指配送中心接收到供应商或生产商发来的货物,并进行相应的登记和入库操作。
在收货环节,需要对货物进行验货,确保货物的数量、质量、规格等与订单一致。
同时,还需要对货物的包装进行检查,防止因包装不良而导致货物损坏。
二、分拣和装载分拣是指将收货的货物按照不同的订单或配送区域进行分类,然后分别放置在相应的区域或货架上。
在分拣过程中,需要根据订单上的信息,将相同的商品放在一起,方便后续的装载和配送工作。
装载是指将已经分拣好的货物,按照配送路线和顺序,装载到相应的配送车辆上。
在装载过程中,需要注意货物的稳固性和安全性,以避免在运输过程中的货物损坏或丢失。
三、配送和派送配送是指将装载好的货物按照配送计划和路线,运送到客户指定的地点。
在配送过程中,可以采用不同的配送方式,如自有车辆配送、第三方物流配送等。
配送人员需要根据客户的要求和订单上的信息,准确无误地将货物送达客户手中。
派送是指将货物从配送车辆上取出,并送到客户指定的地点。
在派送过程中,需要进行签收确认,确保货物已经准确地送达客户手中。
同时,还需要提供相关的售后服务,解答客户的疑问和处理客户的投诉。
四、退货和退款退货是指客户因为货物质量问题、数量错误或其他原因,要求将已购买的货物退回配送中心。
在接收到退货后,需要进行退货验收,确认货物的完整性和与客户退货原因的一致性。
根据具体情况,可以进行退款或更换货物的处理。
退款是指在客户退货后,将已支付的货款返还给客户的过程。
退款可以采用不同的方式,如原路退款、银行转账等。
在进行退款操作时,需要核对客户的退货信息和退款金额,确保退款的准确性和及时性。
五、库存管理和订单处理库存管理是指对配送中心的货物进行定期盘点和调整,确保货物的数量和质量的准确性。
同时,还需要及时处理过期、损坏或滞销的商品,以减少库存压力和资金占用。
订单处理是指根据客户的需求和订单信息,及时处理和安排货物的分拣、装载和配送工作。
配送中心的基本作业流程一、接收订单配送中心的基本作业流程开始于接收订单。
当顾客下单后,订单信息将会传达给配送中心。
配送中心会核对订单信息,包括商品名称、数量、收货地址等,并将订单记录下来。
二、仓库拣货接下来,配送中心会根据订单信息安排仓库人员进行拣货。
拣货时,仓库人员会根据订单中的商品信息,到仓库中相应的货架上找到对应的商品,并将其取出。
三、商品验收拣货完成后,仓库人员会对商品进行验收。
他们会检查商品的外包装是否完好无损,并核对实际拣货的商品与订单中的商品是否一致。
如果发现问题,如商品损坏或数量不符,会及时与配送中心的相关人员进行沟通。
四、包装和打包经过验收的商品将被送至包装区域。
在包装区域,工作人员会将商品进行包装,以保证商品在运输过程中不受损。
同时,他们还会根据订单中的要求,将不同商品进行分类打包,以便于配送过程中的分拣和投递。
五、配送路线规划在商品包装完成后,配送中心的物流规划人员会根据订单的收货地址,结合配送中心的物流网络和交通状况,制定最优的配送路线。
他们会考虑路程最短、交通流量最小等因素,以提高配送效率和准时率。
六、配送员分拣根据配送路线规划,配送中心将商品按照不同的路线进行分拣。
分拣时,配送员会根据收货地址将商品放置在相应的配送车辆上,确保每辆车上的商品都属于同一路线,以便于后续的投递工作。
七、配送员派送配送员携带着分拣好的商品,按照配送路线进行派送工作。
他们会根据订单中的收货地址,依次将商品送至顾客手中。
在派送过程中,配送员需要与顾客保持良好的沟通,解答可能出现的问题,并确保商品的准确无误地送达。
八、配送跟踪和反馈配送中心会通过系统进行配送跟踪,实时监控配送员的位置和配送进度。
同时,配送中心会与顾客保持联系,提供配送进度的实时更新,以及解答可能出现的问题。
顾客收到商品后,也可以通过评价或反馈渠道向配送中心提供宝贵的意见和建议。
九、售后服务在配送完成后,配送中心还会提供售后服务。
如果顾客对商品有任何问题,如质量问题、配送延迟等,他们可以及时联系配送中心进行投诉或退换货处理。
配送中心的基本作业流程一、配送中心的作业流程上图所示,流程中的每一步都要准确、及时,并且具备可跟踪性、可控制性与可协调性。
目前,门店的需求由“大批量、少批次、长周期”转变为“小批量,多批次,短周期”,为适应这一重大变化,我们将对物流中心的工作采取“统采、统配”。
所谓的“统采、统配”就就是指“统一采购,统一配送”。
统一采购的主要目的就是:(1)减少交易手续与费用,提高经营效率;(2)减少流通环节,产生采购规模效益。
通过降低库存水平,可以减少库存商品占用的流动资金,减少为这部分占压资金支付的利息与机会损失,降低商品滞销压库的风险。
统一配送的主要目的就是:减少分店的库存量,加快资金周转流动,优化整体库存水平,提高送货车辆的实载率,从而降低送货发生的费用。
配送中心的作业流程设计要便于实现两个目标:(1)降低企业的物流总成本;(2)缩短补货时间,提供更好的服务。
二、配送中心的作业配送中心把订货、收货、验货入库与存储管理、订单处理、货物分拣、出货、理货、配装送货、送达服务及退货处理等作业,有机地结合起来,形成多功能、全方位的供货枢纽。
(一)进货作业程序与要求配送中心进货环节就是物品从生产领域进入流通领域的基本环节,包括从货运卡车上卸货、点数、分类、验收、搬运到配送中心的存储地点,之后将有关信息书面化等。
进货作业首先由采购中心根据门店的销售与要货计划,制定采购计划并生成采购订单。
然后用传真将订单发给供应商,供应商根据传真资料填写送货单,将订单上的物品送到配送中心。
最后由配送中心的工作人员根据具体的收货操作程序与要求对物品进行验收入库操作。
配送中心验收的目的之一,在于与送货单位分清责任。
1.收货操作程序与要求(1)当供应商送货卡车停放收货站台时,收货员“接单”,对于没有预报的商品办理有关手续后方可收货。
(2)卸货核对验收,验收商品条形码、件数、质量、包装等。
(3)在核对单货相符的基础上签字,在收货基础联上盖章并签注日期;对于一份收货单的商品分批配送的,应将每批收货件数记入收货检查联,待整份单据的商品件数收齐后,方可盖章回单给送货车辆带会。
(4)每一托盘标明件数,并标明这批商品的总件数,以便于保管员核对接收。
2.收货检查收货检验就是对商品质与量的控制,采用“三核对”与“全核对”相结合的方式。
“三核对”-----商品条码、件数、包装上品名、规格、细数;“全核对”----对于品种繁多的小商品,以单对货,核对所有项目,即品名、规格、颜色、等级等等,才能保证单货相符,准确无误。
(1)货品验收的标准确认货品就是否符合预定的标准,可以依据的标准:A.采购合同或订购单所规定的条件。
B.采购谈判时合格样品。
C.采购合同中的规格或图解。
D.各种产品的国家质量标准。
(2)验收差异的作业处理对验收产生差异的产品可采取以下的处理方式。
(3)货品验收的作业内容A.质量验收:配送中心对入库商品进行质量检验的目的就是查明入库商品的质量情况,发现问题,分清责任,确保入库商品符合订货要求。
B.包装检验:包装检验目的就是保证商品正常的储运条件。
检验标准:国家颁布的包装标准,购销合同与订单对包装规格的要求。
具体作业内容:➢包装就是否安全。
➢包装标志与标识就是否符合标准。
➢包装材料的质量状况。
C.数量验收:入库商品必须按不同供应商或不同类型初步整理查点大数后,必须依据订单与送货单的商品名称、规格、包装细数等对商品数量进行验收,以确保准确无误。
(4)进货信息维护进货就是商品进入物流中心的第一阶段,为了后续作业的便利,对于库存资料的掌握特别重要,我们可以采取电脑录入与手持终端录入两种方式的结合。
进货信息主要包括商品的保质期限、规格,进货商品的容器、单位负载的功能尺寸分布以及每一批单品进货量的分布。
这些数据为分析规划进货系统设计参数提供依据,如:➢给工作量大小一个量化的指标;➢为确定合理卸货、搬运方式与设备提供参考数据;➢可以加强对进货时间相对合理的安排与控制;➢进货检查的要求等。
3、搬运作业搬运除了增加成本外,不能增加产品的价值,因此我们必须尽可能地减少货品搬运次数,以降低物流成本。
搬运作业贯穿整个作业流程的始终,也就是配送中心发生频率最高的作业,所以改善搬运作业的方式,对其进行合理的规划就是提高作业的效率手段之一,但其通常有就是很容易被忽视的一个环节。
在考虑搬运成本时,我们遵循两个原则:➢距离原则——距离越短,移动越经济➢数量原则——物品移动的数量越多,每单位的移动成本越低因此,可以针对搬运对象、距离、空间、时间、手段等因素来改善搬运工作。
4、存储作业存储功能包括从验收月台到存储区,以及在仓库作业中其她类似的货物移动。
(1)存储作业的策略与方法①存储保管的目标➢人力及设备的有效利用。
➢增加空间利用率。
➢提高商品存取的便利性。
➢保证商品有效的移动,使人力与机械设备操作更加经济、安全。
➢提高对商品保护。
➢提供良好的工作环境——明晰的通道、洁净的地面、适当且有次序的存储及安全运行,将使得工作变的有效率及促使工作士气的提高。
②选择区位的参考标准➢依照商品的特性存储。
➢大批量使用大储区,小批量使用小储区。
➢笨重、体积大的品项存储于较坚固的层架及接近出货区。
➢轻量的商品存储于较坚固的简易货架。
➢相同、类似的商品尽可能存放在临近的储位。
➢流动性较小、较轻容易处理的商品使用远储区。
➢周转率高的商品尽量接近出货区。
③存储策略规划商品地存储作业,可以减少出入库移动的距离、缩短作业的时间、还可以相对充分的利用存储空间。
定位存放(Dedicated location)与随机存放(Random Location)就是存储策略的两种基本策略。
定位存放的优点在于仓位固定,拣选人员容易熟悉货品仓位,但储区空间平时利用率低;随机存放其优点在于储区空间使用效率高,但就是出入库管理难度大,很难进行合理的控制库存。
综合考虑这两种基本策略不适合我们企业发展的需要,为此我们可以采用以下几种存储策略。
➢分类存放(Class Location)将所有的商品按照一定的特性加以分类,每一类商品都有固定存放的位置,而同属一类的不同货品又按照一定规律来指派仓位。
如依照产品的特性、相关性、尺寸、重量、流动性等特点来分类。
优点:便于存取,具有定位存放的各项优点有助于货品的存储管理缺点:仓位必须按各项货品的最大在库量设计,造成储区空间平均使用效率低➢分类随机存放(Random With Class Location)对于每类的货品有固定存放的储区,但在各类储区内,每个仓位的指派就是随机的。
优点:具有分类存放的部分优点,又可节省仓位数量提高储区利用率缺点:货品入库管理的难度要比分类存放较高在传统的手工存储过程中发现:(1)商品识别难度大,增加商品拣选出错率。
(2)系统库存更新滞后,造成对拣选作业与其她作业的影响。
为了提高作业的效率,我们可以采用条码电脑辅助存储。
附:对商品的储存堆放要求保证商品安全与便于检验,复查,规范化操作。
(1)商品码放托盘时,商品标志必须朝上,商品摆放宽度不超过托盘宽度,每板高度不得超过规定标准。
(2)商品重量不得超过托盘规定的承重量。
(3)每盘商品必须标明件数。
(4)托盘上商品尽量堆放平稳,便于向高堆放。
(二)发货管理1.拣选作业拣货作业的动力来自于门店(客户)要货订单,拣货作业的目的在于迅速地集合门店(客户)所订需的商品。
由成本的分析角度来瞧,拣货成本占物流成本搬运成本的绝大部分,因此若要降低物流搬运成本,由拣货作业上改进可收到很好的效果。
(1)拣货策略拣货策略影响着拣货的效率,首先对基本策略有所了解,以便在工作中能够灵活运用。
➢要货订单分拣(Single-Order-Pick),即摘果式拣选对于每张订单,拣选人员巡回于仓库从在各个存储点将所需物品取出,完成货物分配。
目前集团各配送中心地拣货作业就就是采取这种作业的方式,依靠人力劳动密集作业。
仓管人员按照采购部门的配货单要求,按门店汇总制作拣货单,从储存的货物中拣出一定品种与数量的商品。
原则上以配送单上的数量为准,对于与实际库存有出入的商品以库存实数为准并核实,实拣数不能大于配送单数字。
该方法作业前置时间短,针对紧急需求可以快速拣选,操作容易,对机械化、自动化无严格要求,作业责任明确,分工容易、公平。
但就是,当订单数量、商品品项较多,拣选区域较大时,该拣选方式耗费时间长,效率低,搬运强度大。
鉴于该方法的特点适合于配送中心初期阶段,采用这一拣选方式作为过渡性办法。
➢批量拣选(Batch Pick) ,即播种式拣选把每批订单上的相同商品各自累加起来,从存储仓位上取出,集中到理货现场,然后将每一门店所需的数量取出,分放到要货单位商品运货处,直至配货完毕。
上述的两种基本分拣策略,比较而言,摘果式分拣弹性较大,临时性的调整较为容易,适合订货大小差异较大,订单数量变化频繁,货品差异特性较大,分类作业较困难的物流中心。
播种方式通常在系统化、自动化,灵活性较小,适用于订单大、变化小,数量稳定,外型体积规则固定,及需流通加工的物流中心。
➢分区拣选(Zoning Pick)将拣选作业场地划分成若干区域,每个作业员负责拣选固定区域内的商品。
无论就是摘果还就是播种,配合分区原则,这样可以提高工作的效率。
上海联合利华采用的就就是由两种基本的分拣策略引申出来的一种拣货策略——接力分拣(Relay Pick)。
该策略与分区分拣类似,先决定拣货员各自负责仓位的责任范围,各拣货员只分拣拣货单中自己负责的部分,然后以接力的方式交给下位拣货员。
(2)拣货信息拣货信息指导着拣货的进行。
配送中心的拣货信息主要就是门店的要货订单,其中家电还包括销售的订单。
为使拣货人员能够正确而迅速地完成拣货,提高服务的质量,我们可以采取以下几种技术来辅助拣选作业。
✧数字分拣系统(DPS),在商品仓位上安装液晶显示器,来显示出拣货位置同时显示分拣的数量。
提高拣货的效率。
✧条码(Barcode),利用条码代替商品货箱的号码数字,贴在商品或货箱的表面,利用扫描器来阅读,经过电脑解码识别商品。
✧无线手持终端,配送中心基本作业的辅助工具,利用其扫描商品或仓位的条码,读取信息传至电脑作控制管理。
基本上仓库的所有业务操作需要在电脑中反映的都可以通过无线手持终端来完成。
✧拣货单,将门店(客户)的要货订单进行拣货信息处理,再打印配送单据供拣货方式。
拣货单信息主要包括商品的存储位置及拣选数量。
2.出货作业(1)补货作业以托盘为单位,从保管区(Reserve Area)向拣货区(Home Area)补货,保证拣货作业的需求。
配送中心采取的补货方式:➢对采用多层货架存储的,将下层作为拣选区,商品由上层货架向下层货架补货;对于平库的物品,通常遵循先进先出(FIFO)的原则进行拣选,对补货要求相对较低。