视同销售的会计处理
- 格式:doc
- 大小:51.00 KB
- 文档页数:8
视同销售的八种情况,分录如下:例如库存商品成本80万元,售价100万元,销项税17万元1、将货物交付他人代销:收到代销清单时,确认收入:借:应收账款 117贷:主营业务收入 100应交税费—应交增值税(销项税额) 172、销售代销货物。
(1)视同买断方式下,假如代销企业外售价格为110万元:借:银行存款(或应收账款) 128.7贷:主营业务收入 110应交税费—应交增值税(销项税额) 18.7 (2)收取手续费方式下:借:银行存款 117贷:应付账款 100应交税费—应交增值税(销项税额) 173、非同一县(市)将货物移送他机构用于销售。
设有两个以上机构并实行统一核算的纳税人,将货物从一个机构移送至不在同一县(市)的其他机构销售,会计上属企业内部货物转移,不应确认收入。
但由于两个机构分别向其机构所在地主管税务机关申报纳税,属两个纳税主体,因此货物调出方确认收入并计算销项税额。
会计分录为:借:应收账款 117贷:主营业务收入 100应交税费—应交增值税(销项税额) 174、将自产或委托加工的货物用于非应税项目。
借:在建工程 97贷:库存商品 80应交税费—应交增值税(销项税额) 175、将自产、委托加工的货物用于集体福利或个人消费。
将自产、委托加工的货物用于个人消费,就是会计上的用于支付非货币性职工薪酬。
因此《企业会计准则第9号—职工薪酬》规定,确认收入。
会计分录为:借:应付职工薪酬 117贷:主营业务收入 100应交税费—应交增值税(销项税额) 176、将自产、委托加工或购买的货物作为投资,提供给其他单位或个体经营者。
属于非货币性资产交换:(1)具有商业实质的。
会计分录为:借:长期股权投资 117贷:主营业务收入 100应交税费—应交增值税(销项税额) 17 (2)不具有商业实质的。
会计分录为:借:长期股权投资 97贷:库存商品 80应交税费—应交增值税(销项税额) 17 7、将自产、委托加工或购买的货物分配给股东或投资者。
新准则下视同销售行为的会计处理方法在新准则下,视同销售行为指的是企业将自身产品或服务转让给其他方,但仍然对转让后的产品或服务享有继续控制的能力。
新准则要求企业
根据该行为的实质进行会计处理,以准确反映交易的经济事实。
以下是几
种可能的会计处理方法:
1.展示为销售收入:按常规销售交易的会计处理方式,以转让产品或
服务的金额作为销售收入。
企业应同时确认可能存在的与销售相关的成本
和费用。
2.展示为持有资产:如果企业转让产品或服务后仍然继续控制了这些
资产,新准则规定将其视为将资产视为继续持有,而不是销售。
在这种情
况下,企业应按照继续持有资产的会计处理方式来处理该交易。
3.分期确认收入:新准则还要求企业根据产品或服务的使用或满足程度,分期确认收入。
如果企业将产品或服务转让给其他方,对抗风险和回
报也相应转移,新准则规定企业可以根据实际使用或满足程度来确认收入,并在适当的时候确认利润。
4.利润回归:如果企业在转让产品或服务后逐渐恢复对其控制,新准
则规定企业可以根据重新获得控制的程度来调整相关的收入和支出。
5.视同经营租赁:如果企业在转让产品或服务后,继续向其他方提供
与该产品或服务相关的租赁服务,新准则规定将其视为经营租赁交易,并
将相关的收入和支出按照经营租赁的会计处理方式进行处理。
6.资产处置处理:如果企业转让产品或服务后,不再继续持有或控制
相关资产,新准则规定企业应按照资产处置的会计处理方式来处理该交易,并确认相关的收入和损益。
企业所得税法下自产货物“视同销售”的会计处理前言自产货物是指企业自行生产的商品或完成的技术服务。
根据《企业所得税法》的规定,自产货物在一定条件下可以“视同销售”,视同销售也称为自用产品视同销售,是指企业生产的自产货物,如果不向外销售,而按照相关法律规定需要计税的,按照等量同品质的商品或技术服务的价格计算增值税和所得税的销售收入和应纳税额,纳税完毕后,企业按照生产成本进行记账。
那么,企业应该如何进行会计处理呢?本文将从以下三个方面进行阐述。
条件自产货物“视同销售”的条件包括:1.自产货物不出售的;2.按照法律规定要计算增值税和所得税的;3.按照等量同品质的货物或技术服务价格计算销售收入和应纳税额;4.按照生产成本进行记账;5.其他符合税法规定的条件。
会计处理方法企业应按照以下方法进行会计处理:1. 条件符合前提符合上述条件后,企业应将自产货物“视同销售”,并按照规定计算应纳税额。
2. 记录营业税进项税额企业因“视同销售”而按照等量同品质的货物或技术服务价格计算的销售收入,应计入增值税销项税额中,相应地,还需记录相应的进项税额。
3. 计算所得税企业按照“视同销售”价格计算销售收入和应纳税额,对应的所得税税额应该是销售收入减去生产成本后的利润,按照企业所得税税率计算所得税。
企业应该将计算所得税的过程进行记录,方便纳税申报。
按照生产成本进行会计处理,具体的操作方式如下:1.记录“视同销售”生产成本企业应该根据实际情况,将“视同销售”生产成本分摊到对应的产品或者工程项目上,具体记录方式如下:科目借方贷方生产成本X按月折旧X材料费用X直接人工费用X制造费用X应交增值税税金X2.记录各项进项税额科目借方贷方营业税进项税额X增值税进项税额X发票及进项税额X3.记录应纳税额科目借方贷方应纳营业税X应纳所得税X4.记录交税科目借方贷方应交税金X应交增值税税金X应交所得税税金X自产货物“视同销售”是根据《企业所得税法》的规定,为符合条件的自产货物按照等量同品质的货物或技术服务价格计算销售收入和应纳税额的一种税务处理方式。
视同销售会计处理——视同销售会计处理统一法与分离法例析一、增值税视同销售的相关规定《增值税暂行条例实施细则》第四条规定:单位或个体经营者的下列行为,视同销售货物:(1)将货物交付他人代销;(2)销售代销货物;(3)设有两个以上机构并实行统一核算的纳税人,将货物从一个机构移送其他机构用于销售,但相关机构设在同一县市的除外;(4)将自产或委托加工的货物用于非应税项目;(5)将自产或委托加工或购买的货物作为投资,提供给其他单位或个体经营者;(6)将委托加工或购买的货物分配给股东或投资者;(7)将自产或委托加工的货物用于集体福利或个人消费;(8)将自产、委托加工或购买的货物无偿赠送他人。
笔者认为,所谓视同销售,就是作为业务本身不是销售,但纳税时按照税法的规定要视同正常销售一样计算纳税,是税法概念而非会计概念。
以上八种视同销售行为需按照计税价交纳增值税。
在八项规定中其中在会计上符合收入确认条件能够确认收入的有(1)(2)(5)(6)(7)五项;只能按成本结转的有(4)(8)两项;还有一种情况(3)分别视情况进行处理。
目前视同销售行为中大部分都不能满足收入确认条件,所以在会计上不将其列为收入。
到目前为止,对这类会计事项并没有明确统一的处理规定,实务操作中也存在一些问题,不同处理方法对同样业务计算出的增值税额和其他会计指标不同。
在这里尝试分析视同销售的两种会汁处理方法。
二、视同销售行为的会计处理(一)统一法——确认收入并结转成本(1)视同销售货物行为确认收入和增值税并结转成本的会计处理方法称作“统一法”。
按此方法企业应按确认的营业收入和增值税额,借记“在建工程”“长期股权投资”“应付职工薪酬”“营业外支出”等科目,按确定的营业收入;贷记“主营业务收入”“其他业务收入”等科目,按增值税专用发票上注明的增值税额,贷记“应交税费——应交增值税(销项税额)科目。
按发出商品的实际成本结转成本,借记“主营业务成本”“其他业务成本”等科目;贷记“库存商品”等科目。
视同销售业务应怎样进⾏会计处理由于税法和会计在会计事项的处理上有⼀些不同之处,因此经常会出现视同销售业务,在不同的会计事项下,视同销售业务的会计处理有所不同,下⾯⼩编来为你解答,希望对你有所帮助。
⼀、视同销售包括的内容⽬前企业视同销售主要包括以下内容:⾮货币性资产交换;债务重组中的以物抵债;⾃产⾃⽤产品、商品等;⾃有资产对外投资。
⼆、不同情况下视同销售的会计处理1.⾮货币性资产交换⽅式下的会计处理(1)满⾜⾮货币性资产交换准则第3条规定条件(即该项交换具有商业实质;换⼊换出资产的公允价值能够可靠地计量)的,应当以公允价值和应⽀付的相关税费作为换⼊资产的成本,公允价值与换出资产账⾯价值的差额计⼊当期损益。
具体会计处理为:按换出商品公允价值加上应⽀付的相关税费减去可抵扣的增值税进项税额,借记有关资产科⽬,按可抵扣的增值税进项税额,借记“应缴税费—应缴增值税(进项税额)”科⽬,按换出资产的减值准备余额,借记该项资产减值(或跌价)准备科⽬,按换出资产的账⾯余额,贷记有关资产科⽬,按增值税销项税额,贷记“应缴税费—应缴增值税(销项税额)”科⽬。
按⽀付的相关费⽤,贷记“银⾏存款”等科⽬。
以上分录借⽅与贷⽅的差额,应贷记“营业外收⼊—⾮货币性资产交换收益”或借计“营业外⽀出—⾮货币性资产交换损失”科⽬。
如果换出资产应缴消费税,则应按销售业务将税⾦记⼊“营业税⾦及附加”科⽬。
交换发⽣补价的,⽀付补价的⼀⽅,应将补价记⼊换⼊资产的成本;收到补价的⼀⽅,应将补价记⼊当期损益。
(2)未能满⾜⾮货币性资产交换准则第3条规定条件的,按换出资产的账⾯价值和应⽀付的相关税费作为换⼊资产成本,不确认损益。
发⽣补价的,⽀付补价的⼀⽅,应将补价记⼊资产的成本;收到补价的⼀⽅,应将补价冲减换⼊资产的成本,双⽅均不确认损益。
具体会计处理为:按换出资产的账⾯价值加上应⽀付的相关税费,减去可抵扣的增值税进项税额加上⽀付的补价,借记有关资产科⽬,按收到的补价,借记“银⾏存款”等科⽬,按可抵扣的增值税进项税额,借记“应缴税费—应缴增值税(进项税额)”科⽬,按换出资产的减值准备余额,借记该项资产减值(或跌价)准备科⽬,按换出资产的账⾯余额,贷记有关资产科⽬,按增值税销项税额,贷记“应缴税费—应缴增值税(销项税额)”科⽬。
视同销售业务会计与税法处理视同销售是一税收术语,笔者以《增值税暂行条例》规定的八种视同销售货物行为为基础,浅谈一下视同销售业务会计与税法处理的异同。
一、《增值税暂行条例》规定,以下八种情况视同销售货物(一)货物交付他人代销;(二)销售代销货物;(三)设有两个以上机构并实行统一核算的纳税人,将其货物从一个机构移送其他机构用于销售,但相关机构设在同一县(市)的除外;(四)将自产或委托加工的货物用于非应税项目;(五)将自产、委托加工或购买的货物作为投资,提供给其他单位或个体经营者;(六)将自产、委托加工或购买的货物分配给股东或投资者;(七)将自产、委托加工的货物用于集体福利或个人消费;(八)将自产、委托加工或购买的货物无偿赠送他人。
二、会计处理——以上8种视同销售情况的会计处理(一)将货物交付他人代销;销售代销货物;根据新企业会计准则的有关规定,采用支付手续费方式委托代销商品的,在收到代销清单时确认收入。
采用视同买断方式委托代销商品的,按销售商品收入确认条件确认收入。
(1)视同买断方式如果委托方和受托方之间的协议明确标明,受托方在取得代销商品后,无论是否能够卖出、是否获利,均与委托方无关,那么委托方和受托方之间的代销商品交易,与委托方直接销售商品给受托方没有实质区别。
在符合销售商品收入确认条件时,委托方应确认相关销售商品收入。
如果委托方和受托方之间的协议明确标明,将来受托方没有将商品售出时可以将商品退回给委托方,或受托方因代销商品出现亏损时可以要求委托方补偿,那么委托方在交付商品时不确认收入,受托方也不作购进商品处理;受托方将商品销售后,按实际售价确认销售收入,并向委托方开具代销清单;委托方收到代销清单时,再确认本企业的销售收入。
(2)收取手续费方式在这种代销方式下,委托方应在受托方将商品销售后,并收到受托方开具的代销清单时,确认收入。
例如:A企业委托B企业销售甲商品100件,协议价为每件100元,该商品成本为每件60元,增值税税率为17%.A企业收到B企业开来的代销清单时开具增值税专用发票,已销售10件。
增值税视同销售的情况汇总及会计分录账务处理林霜拓展知识:自产产品用于在建工程、赠送、投资、分红,都是视同销售的行为例:(1)自产的A产品用于办公楼建造;借:在建工程贷:库存商品应交税费-应交增值税(销项税额)2)自产的A产品投资到B公司; (借:长期股权投资贷:主营业务收入应交税费-应交增值税(销项税额)借:主营业务成本贷:库存商品(3)自产的A产品无偿赠送给灾区;借:营业外支出贷:主营业务收入应交税费-应交增值税(销项税额)借:主营业务成本贷:库存商品(4)自产的A产品分配给公司股东;借:应付股利贷:主营业务收入应交税费-应交增值税(销项税额)借:主营业务成本贷:库存商品(5)自产的A产品用于集体福利或个人消费;决定发放:借:生产成本/管理费用发等贷:应付职工薪酬——非货币性福利实际发放:借:应付职工薪酬——非货币性福利贷:主营业务收入应交税费-应交增值税(销项税额)结转成本:借:主营业务成本贷:库存商品最佳答案主要是所得税与增值税在视同销售方面的规定不同。
新的所得税法规定:产品只有出了企业法人的圈子(不管自产的,还是外购的),才视同销售,税法上要确认收入。
而增值税规定:自产产品不分内外。
一、(1)自产的A产品用于办公楼建造:产品没有出法人圈子,当然所得税上不视同销售,不确认收入,分录中也就没有“主营业务收入”,只能减少库存商品。
至于结转成本,期末结转了“在建工程”,自然就结转了包含在“在建工程”里的库存商品成本,所以不要结转库存商品成本,不然就重复结转了。
1二、(2)自产的A产品投资到B公司、(4)自产的A产品分配给公司股东:产品已出了法人圈子,当然视同销售,要确认收入,所以有“主营业务收入”分录,有收入当然要结转成本了,所以又有”主营业务成本“分录。
三、(3)自产的A产品无偿赠送给灾区:产品也出了法人圈子,税法上也要确认收入。
但会计上认为没有经济利益的流入,不确认为收入。
但最好做一笔收入的分录。
【老会计经验】视同销售货物行为销项税额的会计、税务处理视同销售货物,是相对销售货物行为而言的,是指那些提供货物的行为其本身不符合增值税税法中销售货物所定义的“有偿转让货物的所有权条件,而增值税在征税时要视同销售货物的行为,这是因为这些行为被认为是有其商业目的的。
根据《中华人民共和国增值税暂行条例实施细则》规定,单位和个体经营者的八种行为,视同销售货物。
由于视同销售货物行为不是真正意义上的销售,因此大部分行为在财务会计上不作销售处理,但必须计提销项税额。
在实际工作中,纳税人的非销售转让货物往往隐匿销项税额,只是将转移的货物成本结转相关科目而已。
下面介绍一下视同销售行为销项税额会计处理及税务机关查补税款的帐务调整方法。
一、将货物交付他人代销。
根据《中华人民共和国增值税暂行条例实施细则》第三十三条的规定,委托其他纳税人代销货物,为收到代销单位销售的代销清单的当天,发出产品或商品时,借记“产成品”(库存商品)--委托代销商品,贷记“产成品”(库存商品)--××商品。
收到代销清单时,借记“银行存款”(或应收帐款),贷记“产品销售收入”(或商品销售收入),贷记“应交税金--应交增值税(销项税额)”。
二、销售代销货物。
销售代销货物必须签订“委托代销合同”,注明代销商品品种、代销手续费、结算方式、货款清偿时间及双方承担责任等。
代销商品销售后有两种会计处理方法。
1、作商品购销业务的核算。
接受商品时,借记“受托代销商品”,贷记“代销商品款”。
销售代销商品时,借记“银行存款”,贷记“商品销售收入”,贷记“应交税金--应交增值税(销项税额)”,同时结转成本,借记“商品销售成本”,贷记“受托代销商品”,借记“代销商品款”,贷记“应付帐款”;向委托方支付代销商品款时,借记“应付帐款”,借记“应交税金--应交增值税(进项税额)”,贷记“银行存款”。
2、不作商品购销业务的核算。
收到代销商品时,借记“委托代销商品”,贷记“代销商品款”。
【会计实操经验】《初级会计实务》:视同销售情形和账务处理一、视同销售情形税法上视同销售需要交纳增值税的事项:①企业将自产或委托加工的货物用于集体福利或个人消费;②将自产、委托加工或购买的货物作为投资、分配给股东或投资者、无偿赠送他人等。
二、视同销售账务处理①企业将自产或委托加工的货物用于集体福利;借:应付职工薪酬贷:主营业务收入等应交税费—应交增值税(销项税额)结转成本:借:主营业务成本等贷:库存商品②将自产、委托加工或购买的货物对外投资:借:长期股权投资等贷:主营业务收入等应交税费—应交增值税(销项税额)同时:借:主营业务成本贷:库存商品③将自产、委托加工或购买的货物分配给股东:借:应付股利贷:主营业务收入应交税费—应交增值税(销项税额)同时:借:主营业务成本贷:库存商品④将自产、委托加工或购买的货物无偿赠送他人:借:营业外支出贷:库存商品(成本价)应交税费—应交增值税(销项税额)[计税价或公允价或市场价×17%]会计是一门很实用的学科,从古至今经历漫长时间的发展,从原来单一的以记账和核账为主要工作,发展到现在衍生出来包括预测、决策、管理等功能。
会计是一门很基础的学科,无论你是企业老板还是投资者,无论你是税务局还是银行,任何涉及到资金决策(有些可能不涉及资金)的部门都至少要懂得些会计知识。
而我们作为专业人员不仅仅是把会计当作“敲门砖”也就是说,不仅仅是获得了资格或者能力就结束了,社会是不断向前进步的,具体到我们的工作中也是会不断发展的,我们学到的东西不可能会一直有用,对于已经舍弃的东西需要我们学习新的知识来替换它,这就是专业能力的保持。
因此,那些只把会计当门砖的人,到最后是很难在岗位上立足的。
希望大家多多不断的补充自己的专业知识。
视同销售收入纳税处理和会计处理在企业的日常经营活动中,视同销售是一种常见的税务和会计处理方式。
对于某些非标准的销售行为,企业需要将其视为销售行为进行处理,以确保税务和会计记录的准确性和一致性。
本文将探讨视同销售收入的纳税处理和会计处理。
一、视同销售收入的纳税处理视同销售收入是指企业将自产或委托加工的货物用于非应税项目、作为投资、捐赠、及样品陈列,以及将自产、委托加工或购买的货物无偿赠送他人等行为,视同销售货物应当计算应交增值税,并确认增值税销售额。
在纳税处理上,企业需要按照税务法规的规定,将视同销售收入计算应交增值税,并按时申报纳税。
同时,企业还需要确保相关税务文件的完整性和准确性,包括销售发票、销售合同、入库单等,以避免因处理不当而引发的税务风险。
二、视同销售收入的会计处理在会计处理上,企业需要按照会计准则的规定,将视同销售收入进行正确的账务处理。
具体来说,企业需要将销售收入记入适当的会计科目,并确认相关的成本和费用。
例如,如果企业将自产的商品作为样品陈列,那么在会计处理上,企业需要将该商品的销售收入记入“主营业务收入”科目,同时确认相关的成本和费用。
如果企业将自产的商品无偿赠送他人,那么在会计处理上,企业需要将该商品的成本记入“营业外支出”科目。
三、视同销售收入纳税处理和会计处理的关联视同销售收入纳税处理和会计处理虽然存在一定的差异,但它们之间存在着密切的关联。
它们的目标都是确保企业税务和会计记录的准确性和一致性。
它们都需要企业按照相关法规和准则进行规范操作。
它们都需要企业保持完整的税务和会计记录,以避免因处理不当而引发的风险。
视同销售收入的纳税处理和会计处理是企业管理中非常重要的环节。
企业需要严格按照相关法规和准则进行规范操作,确保税务和会计记录的准确性和一致性。
企业还需要保持完整的税务和会计记录,以避免因处理不当而引发的风险。
只有这样,才能确保企业的长期稳定发展。
酒类包装物押金税务会计处理和纳税筹划酒类包装物押金税务会计处理与纳税筹划随着酒类市场的日益繁荣,酒类包装物押金税务会计处理及纳税筹划问题逐渐受到。
怎样对视同销售⾏为进⾏税务与会计处理视同销售是⼀种特殊的销售⾏为。
对视同销售⾏为,增值税和企业所得税的税务与会计处理既相同也有区别。
下⾯店铺⼩编将带着⼤家去了解⼀下它们的相同点和不同点。
《增值税暂⾏条例实施细则》第四条规定了单位或者个体⼯商户的8项视同销售货物⾏为。
《企业所得税法实施条例》第⼆⼗五条规定了企业发⽣⾮货币性资产交换等视同销售⾏为。
在此基础上,《国家税务总局关于企业处置资产所得税处理问题的通知》(国税函〔2008〕828号)第⼆条规定,企业将资产移送他⼈的6项情形,因资产所有权属已发⽣改变⽽不属于内部处置资产,应按规定视同销售确定收⼊。
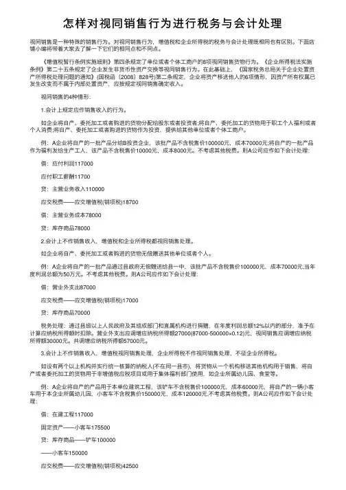
视同销售的4种情形:1.会计上规定应作销售收⼊的⾏为。
如企业将⾃产、委托加⼯或者购进的货物分配给股东或者投资者;将⾃产、委托加⼯的货物⽤于职⼯个⼈福利或者个⼈消费;将⾃产、委托加⼯或者购进的货物作为投资,提供给其他单位或者个体⼯商户。
例:A企业将⾃产的⼀批产品分给B投资企业,该批产品不含税售价100000元,成本70000元;将⾃产的⼀批产品作为福利发给⽣产⼯⼈,该产品不含税售价10000元,成本8000元。
不考虑其他税费。
则A公司应作如下会计处理:借:应付利润117000应付职⼯薪酬11700贷:主营业务收⼊110000应交税费——应交增值税(销项税)18700借:主营业务成本78000贷:库存商品780002.会计上不作销售收⼊,增值税和企业所得税都视同销售处理。
如企业将⾃产、委托加⼯或者购进的货物⽆偿赠送其他单位或者个⼈。
例:A企业将⾃产的⼀批产品通过县政府⽆偿赠送给县⼀中,该批产品不含税售价100000元,成本70000元,当年度利润总额为50万元。
不考虑其他税费。
则A公司应作如下会计处理:借:营业外⽀出87000应交税费——应交增值税(销项税)17000贷:库存商品70000税务处理:通过县级以上⼈民政府及其组成部门和直属机构进⾏捐赠,在年度利润总额12%以内的部分,准予在计算应纳税所得额时扣除。
442016年第7期两步图解视同销售业务的会计处理⊙ 苏洪琳 杨 良 陈 雪视同销售业务是指会计上不作为销售,而税法上要求按照销售缴纳税款的业务。
视同销售行为主要包括增值税视同销售行为和企业所得税视同销售行为,其会计处理的难点在于增值税视同销售行为。
将货物交付他人代销、销售代销货物、货物在总分机构间(不在同一县、市)移送用于销售的会计处理已无异议。
本文主要归纳的是将自产(委托加工)或外购的货物用于对外投资、利润分配、无偿赠送、非应税项目、集体福利及个人消费的会计处理方法。
由于会计准则和税法规定的差异,视同销售行为在实务操作中极易混淆。
而营改增对视同销售行为的会计处理产生很大影响。
笔者结合营改增的相关规定,将视同销售业务的会计处理归纳为两步图解法,并举例进行分析。
一、增值税视同销售业务会计处理两步图解法第一步,确认该用“销项税额”,还是“进项税额转出”?图1 营改增后视同销售行为关系图如图1所示,将自产(委托加工)的货物用于对外投资、利润分配、无偿赠送、集体福利和个人消费(以下简称“投、分、送、集、个”),属于增值税视同销售行为,计征增值税,在会计处理时,计入“应交税费——应交增值税(销项税额)”账户。
将外购货物用于对外投资、利润分配、无偿赠送(以下简称“投、分、送”),属于增值税视同销售行为,同样计入“应交税费——应交增值税(销项税额)”账户。
将外购货物用于集体福利和个人消费(以下简称“集、个”),不属于增值税视同销售行为,外购环节的进项税额不允许抵扣,应计入“应交税费——应交增值税(进项税额转出)”账户。
笔者认为,营改增已全面实行,将自产(委托加工)的货物用于非应税项目不再属于视同销售行为,应从视同销售行为中剔除,税法对此应重新界定。
增值税以流转过程中的增值额作为计税依据,实行逐环节征税、逐环节扣税的征收方式。
只要流转环节不间断,用进项税抵扣销项税的链条也不会间断,进项税额和销项税额是成对出现的。
一、确定视同销售的商品或服务首先,企业需要明确哪些商品或服务在合同中作为赠品提供给客户。
通常情况下,这些赠品的价值较小,不会对企业的收入和利润产生重大影响。
二、计算增值税销项税额对于视同销售的商品或服务,企业需要按照税法规定计算增值税销项税额。
具体计算方法如下:1. 确定同类商品或服务的销售价格,即企业在正常销售情况下,销售同类商品或服务的价格。
2. 根据同类商品或服务的销售价格和规定的增值税税率,计算销项税额。
三、会计分录1. 借记“销售费用”科目,贷记“主营业务收入”科目,以反映视同销售的收入。
2. 借记“主营业务成本”科目,贷记“库存商品”科目,以反映视同销售的成本。
3. 借记“应交税费—应交增值税(销项税额)”科目,贷记“主营业务收入”科目,以反映视同销售的增值税销项税额。
具体分录如下:借:销售费用贷:主营业务收入借:主营业务成本贷:库存商品借:应交税费—应交增值税(销项税额)贷:主营业务收入四、会计处理特殊情况1. 如果赠品的价值较大,企业可以将赠品作为单独的商品或服务进行销售,然后按照正常销售流程进行会计处理。
2. 如果合同中规定赠品的价值超过了企业所收取的合同费用,企业可以将超出部分计入“营业外收入”科目。
3. 如果赠品是自产商品,企业可以将自产商品的成本计入“主营业务成本”科目,同时将销售价格计入“主营业务收入”科目。
五、税务申报在税务申报时,企业需要将视同销售的商品或服务计入增值税申报表中,并按规定缴纳增值税。
总结:合同赠送视同销售是一种常见的会计处理方式,企业需要按照税法规定进行账务处理,以确保合法合规。
在实际操作过程中,企业应关注合同条款,准确计算增值税销项税额,并按照会计准则进行会计分录。
【老会计经验】视同销售涉及的增值税会计处理(一)自产或委托加工货物用于非应税项目的会计处理企业将自产或委托加工的货物用于非应税项目,应视同销售货物计算应交增值税。
按同类货物的成本价和销项税额,借记“在建工程”等科目,按货物的成本价,贷记“产成品”等科目,按同类货物的销售价格和规定的增值税税率计算的销项税额,贷记“应交税费--应交增值税(销项税额)”科目。
(二)自产、委托加工货物用于集体福利或个人消费的会计处理企业将自产、委托加工的货物用于集体福利,应视同销售货物计算应交增值税。
按同类货物的成本价和销项税额,借记“在建工程”、“应付职工薪酬”等科目,按货物的成本价,贷记“产成品”等科目;按同类货物的销售价格和规定的增值税税率计算的销项税额,贷记“应交税费--应交增值税(销项税额)”科目。
企业将自产、委托加工的货物用于个人消费,应该比照对外投资处理,因为用于个人消费相当于是实际上的对外销售,所以应该确认收入和结转成本。
(三)自产、委托加工或购买货物作为投资,提供给其他单位或个体经营者的会计处理企业将自产或委托加工的货物作为投资,提供给其他单位或个体经营者,应视同销售货物计算应交增值税。
按同类货物的成本价和销项税额,借记“长期股权投资”科目;按货物的公允机制,贷记“主营业务收入”、“其他业务收入”等科目,按同类货物的销售价格和规定的增值税税率计算的销项税额,贷记“应交税费--应交增值税(销项税额)”科目。
(四)自产、委托加工或购买货物无偿赠送他人的会计处理企业将自产、委托加工或购买的货物无偿赠送他人,应视同销售货物计算应交增值税。
按同类货物的成本价和销项税额,借记“营业外支出”等科目,按货物的成本价,贷记“产成品”等科目;按同类货物的销售价格和规定的增值税税率计算的销项税额,贷记“应交税费--应交增值税(销项税额)”。
(五)将货物交付他人代销的会计处理(1)受托方作为自购自销处理的,不涉及手续费的问题,企业应在受托方销售货物并交回代销清单时,为受托方开具专用发票,按“价税合计”栏的金额,借记“银行存款”、“应收账款”等科目,按“金额”栏的金额,贷记“主营业务收入”、“商品销售收入”、“其他业务收入”等科目,按“税额”栏的金额,贷记“应交税费--应交增值税(销项税额)”科目。
视同销售会计处理
视同销售会计处理是指把一笔具有实物交换性质的收入当作销售收入来处理。
例如,一家公司从某个客户那里收到一定数量的原材料,而不是现金,就可以将这种收入记入销售收入中,即视同销售。
在视同销售的会计处理中,会计师需要做的是:
(1)记录收入。
将收到的原材料价值记入应收款项;
(2)记录成本。
在财务账簿上以原材料价值的方式开出成本凭证,并将原材料价值记入相应成本项目;
(3)记录利润。
通过减去原材料价值,计算出应收款项减去成本所得的利润,并将利润记入销售收入项中。
视同销售是指一种经济事务,当一方为了融资目的而转让资产,但又保留了对资产实际所有权的控制,并继续享有对资产的现金流量所有权时,就会发生视同销售。
在这种情况下,根据会计准则和税收法律的规定,需要对视同销售进行特殊的会计处理和税务处理。
为了了解视同销售的会计准则及税务处理,我们需要探讨以下几个方面:1. 视同销售的会计准则处理视同销售在会计上应如何处理?根据《企业会计准则》和《国际财务报告准则》,视同销售应当被视为一种融资安排,在资产转让方的会计处理上需要将资产转让款项确认为借款,同时在贷方确认应收账款或其他相关资产。
而在资产收益方的会计处理上,则需要将收到的资产转让款项确认为贷款,同时在借方确认应付账款或其他相关负债。
这种处理方式能够准确地反映出视同销售交易的真实经济实质,也符合会计准则对经济事务进行准确记录和报告的要求。
2. 视同销售的税务处理从税务角度来看,视同销售的处理涉及到资产转让方是否需要缴纳资产转让所得税以及资产收益方是否需要确认相应的资产成本和抵扣相应的资产折旧。
在税收法律规定下,对于视同销售所得应纳税款的确认以及资产成本的核算和折旧的计提都有一定的规定。
需要依据税法规定进行正确的申报和纳税,避免因为税务处理不当而导致税收风险。
3. 视同销售的业务实践在实际业务中,视同销售的情况并不少见。
某企业为了融资需要而将部分固定资产转让给融资机构,但又继续享有这些资产的使用权或现金流量所有权。
这时,企业需要根据会计规定对这种交易进行准确的会计处理,并按照税法规定进行纳税申报。
又某财务公司通过视同销售来将自有资产转让给投资者,以获取融资资金。
在这种情况下,财务公司也需要根据会计准则和税法规定来处理相关的会计和税务事务。
视同销售作为一种经济交易,对于其会计准则及税务处理应当引起足够的重视。
合理的会计处理和税务处理不仅有助于准确地反映经济事务的真实情况,还能够避免由于处理不当而带来的会计风险和税务风险。
一、视同销售行为概述根据2009年实施的《中华人民共和国增值税暂行条例实施细则》第四条的规定:“单位或者个体工商户的下列行为,视同销售货物:(一)将货物交付其他单位或者个人代销;(二)销售代销货物;(三)设有两个以上机构并实行统一核算的纳税人,将货物从一个机构移送其他机构用于销售,但相关机构设在同一县(市)的除外;(四)将自产或者委托加工的货物用于非增值税应税项目;(五)将自产、委托加工的货物用于集体福利或者个人消费;(六)将自产、委托加工或者购进的货物作为投资,提供给其他单位或者个体工商户;(七)将自产、委托加工或者购进的货物分配给股东或者投资者;(八)将自产、委托加工或者购进的货物无偿赠送其他单位或者个人。
”以上八类视同销售行为,根据规定都要计算并缴纳增值税。
但是,这些视同销售行为在会计上是否做销售业务处理,则取决于这些业务是否符合会计准则中收入确认的全部条件。
二、视同销售行为的会计处理根据《企业会计准则第14号———收入》第二章第四条的规定,销售商品收入同时满足下列条件的,才能予以确认:(一)企业已将商品所有权上的主要风险和报酬转移给购货方;(二)企业既没有保留通常与所有权相联系的继续管理权,也没有对已售出的商品实施有效控制;(三)收入的金额能够可靠地计量;(四)相关的经济利益很可能流入企业;(五)相关的已发生或将发生的成本能够可靠地计量。
以是否符合收入的全部确认条件为标准,可将视同销售业务分为确认为收入的视同销售业务和不确认为收入的视同销售业务,分别采用两种不同的会计处理方法。
(一)确认为收入的视同销售业务确认为收入的视同销售业务包括上述前六类,企业发生以上六类视同销售业务时,会计处理上应确认收入,并按正常销售计算并缴纳增值税,主要原因有以下两个方面:第一,符合会计准则中收入确认的全部条件。
会计上收入的确认条件,即收入的金额能够可靠地计量、相关的经济利益很可能流入企业等,如企业将产品用于个人消费、分配给股东等,虽然没有直接增加现金流量,但已经相应地减少了企业的负债(应付职工薪酬或应付股利等),仍然符合收入的确认条件。
一、新旧增值税法的对比《中华人民共和国增值税暂行条例实施细则》(财法字[1993]第38号)第4条:单位或个体经营者的下列行为,货物:(1)将货物交付他人代销;(2)销售代销货物;(3)设有两个以上机构并实行统一核算的纳税人,将其货物从一个机构移送其他机构用于销售,但相关机构设在同一县(市)的除外;(4)将自产或委托加工的货物用于非应税项目;(5)将自产、委托加工或购买的货物作为投资,提供给其他单位或个体经营者;(6)将自产、委托加工或购买的货物分配给股东或投资者;(7)将自产、委托加工的货物用于集体福利或个人消费;(8)将自产、委托加工或购买的货物无偿赠送他人。
2008年11月5日国务院第34次常务会议修订通过新的《中华人民共和国增值税暂行条例》(中华人民共和国国务院令第538号),并据此制定了《中华人民共和国增值税暂行条例实施细则》(中华人民共和国财政部国家税务总局令第50号),其中第4条:单位或者个体工商户的下列行为,货物:(1)将货物交付其他单位或者个人代销;(2)销售代销货物;(3)设有两个以上机构并实行统一核算的纳税人,将货物从一个机构移送其他机构用于销售,但相关机构设在同一县(市)的除外;(4)将自产或者委托加工的货物用于非增值税应税项目;(5)将自产、委托加工或者购进的货物作为投资,提供给其他单位或者个体工商户;(6)将自产、委托加工或者购进的货物分配给股东或者投资者;(7)将自产、委托加工的货物用于集体福利或者个人消费;(8)将自产、委托加工或者购进的货物无偿赠送其他单位或者个人。
通过新旧增值税法对比,虽然在条文上没有太大的变化,但是结合其他法规,“”业务主要有以下方面的变化:一是扩大了的对象。
新法将货物、财产、劳务均列入了的对象,取消了自产商品和产品的限制,不再区分外购和自产。
尤其是将劳务也列入,解决了以前政策不明确带来的争议。
二是缩小了的范围。
将自产的货物、劳务用于在建工程、管理部门、非生产性机构,不再列入。
由于这部分的税收处理,一方面要增加应纳税所得额,另一方面又要增加计税基础,从时间上分析没有对所得税造成差异影响,所以给予了取消。
三是强调了非货币性资产交换要。
这一点在原所得税法中也有相同的规定,如原《中华人民共和国外商投资企业和外国企业所得税法实施细则》第十三条规定:企业取得的收入为非货币资产或者权益的,其收入额应当参照当时的市场价格计算或者估定。
而原《企业所得税暂行条例实施细则》第五十八条更是明确规定:纳税人取得的收入为非货币资产或者权益的,其收入额应当参照当时的市场价格计算或估定。
二、的会计处理在会计上并不一定就要确认收入,和确认收入不是完全的等同关系,具体分析如下:1.上述第(4)条属于自产自用性质,分两种情况:(1)在建工程(例如购建机器设备等生产经营用固定资产)领用自产产品,会计上按照成本结转,税法上不确认销项税额。
借:在建工程贷:库存商品(账面价值)(2)在建工程(例如购建办公楼等不动产)领用自产产品,会计上按照成本结转,税法上确认销项税额。
借:在建工程贷:库存商品(账面价值)应交税费——应交增值税(销项税额)(库存商品的公允价值*17%)2.上述(8)计入营业外支出并计算销项税额,直接结转库存商品,不确认收入:借:营业外支出贷:库存商品(账面价值)应交税费——应交增值税(销项税额)(库存商品的公允价值*17%)除此以上两种情况外,其他6种情况都应按售价确认收入,按规定计算销项税额,同时结转成本。
另外(1)将货物交付他人代销的会计处理:①视同买断方式,不涉及手续费的问题,委托方在交付商品时应当确认销售商品收入,受托方作购进商品处理,发出商品时:借:应收账款贷:主营业务收入应交税费——应交增值税(销项税额)借:主营业务成本贷:库存商品收到汇款时:借:银行存款贷:应收账款②收取手续费方式,企业应在受托方交回代销产品清单时,为受托方开具专门发票,同时做会计处理。
在发出代销商品时:借:委托代销商品(成本)贷:库存商品收到代销清单时:借:银行存款(或应收账款等)销售费用贷:主营业务收入(或其他业务收入)应交税费——应交增值税(销项税额)借:主营业务成本(或其他业务成本)贷:委托代销商品(2)销售代销货物的会计处理:①视同买断方式受托方的处理:收到代销商品时:借:库存商品应交税费——应交增值税(进项税额)贷:应付账款实际销售商品时:借:银行存款贷:主营业务收入应交税费——应交增值税(销项税额)借:主营业务成本贷:库存商品按合同协议支付给委托代销方款项时:借:应付账款贷:银行存款②收取手续费方式,受托方的处理:收到代销商品时:借:受托代销商品(协议价格)贷:受托代销商品款实际销售商品时:借:银行存款贷:应付账款应交税费——应交增值税(销项税额)收到增值税专用发票时:借:应交税费——应交增值税(进项税额)贷:应付账款借:受托代销商品款贷:受托代销商品将货款归还委托代销单位,并计算代销手续费时:借:应付账款贷:银行存款主营业务收入(或其他业务收入)(5)自产、委托加工或购买货物作为投资的会计处理:借:长期股权投资贷:主营业务收入应交税费——应交增值税(销项税额)借:主营业务成本贷:库存商品(6)将自产、委托加工或购买的货物分配给股东或投资者的会计处理:借:应付股利贷:主营业务收入应交税费——应交增值税(销项税额)同时:借:主营业务成本贷:库存商品三、进项税额转出《中华人民共和国增值税暂行条例》(中华人民共和国国务院令第538号)第十条规定:下列项目的进项税额不得从销项税额中抵扣:(一)用于非增值税应税项目、免征增值税项目、集体福利或者个人消费的购进货物或者应税劳务;(二)非正常损失的购进货物及相关的应税劳务;(三)非正常损失的在产品、产成品所耗用的购进货物或者应税劳务;(四)国务院财政、税务主管部门规定的纳税人自用消费品;(五)本条第(一)项至第(四)项规定的货物的运输费用和销售免税货物的运输费用。
根据所发生的具体业务可以判断应当是计算销项税额,还是属于进项税额不得抵扣的情况。
和进项税额转出的原理:以原材料用于非应增值税项目为例:自产的原材料用于非增值税应税项目(即不应计算交纳增值税),如果是用于生产经营用的动产,不计算销项税额,如果是用于不动产,计算应交增值税的销项税额。
外购的原材料用于生产经营用的动产,按照新增值税税法的规定,进项税额可以抵扣,所以不需要转出,如果是用于购建不动产,其进项税额不得抵扣,应将增值税进项税额转出。
即:(1)在建工程(例如购建机器设备等生产经营用固定资产)领用原材料,会计上按照成本计入在建工程,进项税额不需要转出计入在建工程;借:在建工程贷:原材料(2)在建工程(例如购建办公楼等不动产)领用原材料,会计上按照成本计入在建工程,同时进项税额转出计入在建工程。
借:在建工程贷:原材料应交税费——应交增值税(进项税额转出)外购的货物直接用于购建不动产,即直接被消耗,其已退出了有形动产流通的领域,其增值税进项税额不能抵扣,如果以前计入了应交增值税的进项税额,那么就要将该进项税额转出。
有一点需要注意:由于管理不善造成的材料损失,应将进项税额转出,分录是:借:待处理财产损溢贷:原材料应交税费——应交增值税(进项税额转出)由于核算、计量差错造成的材料损失,进项税额可以抵扣,不得转出。
【例题·计算及会计处理题】正保公司为增值税一般纳税企业,适用增值税税率为17%,2008年1月发生如下业务:(1)用A原材料一批与乙公司交换其持有丁公司8%的股权。
该批材料的实际成本为45万元,已计提存货跌价准备5,经协议,原材料作价60万元。
正保公司取得了丁公司股权后,对丁公司无重大影响。
有关资产转让及产权登记手续已办理完毕。
假设该批原材料的计税价格也为60万元。
(2)下设的职工食堂享受企业提供的补贴,本月领用自产产品一批,该产品的账面价值10万元,市场价格12万元(不含增值税),适用的消费税税率为l0%,增值税税率为17%。
(3)将外购的液晶电视发放给职工作为个人福利,每台电视的不含税价格(购进价)为1.5万元,其中生产部门直接生产人员为80人,生产部门管理人员为20人,公司管理人员为16人,专设销售机构人员为32人,建造厂房人员26人,内部开发存货管理系统人员为6人。
(4)为建设办公楼领用外购生产用B材料50万元,其购入时支付的增值税为8.5万元;该工程同时领用自产C产品,该产品实际成本为75万元,计税价格为90万元。
(5)将自产C产品一批捐赠给希望工程,其实际成本为30万元,计税价格为50万元。
(6)因暴雨毁损库存D材料一批,该批原材料实际成本为2万元,收回残料价值0.08万元,保险公司赔偿1.16元,购入D材料的增值税税率为17%。
【答案】(1)用A原材料对丁公司投资:借:长期股权投资70.2贷:其他业务收入60应交税费——应交增值税(销项税额)10.2借:其他业务成本45存货跌价准备 5贷:原材料50(2)职工食堂补贴属于集体福利,领用的自产产品确认收入:借:应付职工薪酬——职工福利 15.24贷:主营业务收入 12应交税费——应交增值税(销项税额) 2.04——应交消费税 1.2借:主营业务成本10贷:库存商品10(3)将外购的液晶电视用于发放给职工作为福利借:生产成本 140.4(80×1.5×1.17)制造费用 35.1(20×1.5×1.17)管理费用 28.08(16×1.5×1.17)销售费用 56.16(32×1.5×1.17)在建工程 45.63(26×1.5×1.17)研发支出——资本化支出10.53(6×1.5×1.17)贷:应付职工薪酬——非货币性福利 315.9实际发放时:借:应付职工薪酬——非货币性福利 315.9贷:库存商品270(180×1.5)应交税费——应交增值税(进项税额转出)45.9(180×1.5×17%)(4)办公楼(不动产)建设领用外购原材料:借:在建工程58.5贷:原材料——B材料50应交税费——应交增值税(进项税额转出)8.5领用自产产品:借:在建工程90.3贷:库存商品——C产品75应交税费——应交增值税(销项税额)15.3(90*17%)(5)捐赠C产品:借:营业外支出38.5贷:库存商品30应交税费——应交增值税(销项税额)8.5(50*17%)(6)批准处理前:借:待处理财产损溢 2.34贷:原材料 2应交税费—应交增值税(进项税额转出)0.34批准处理后:借:原材料 0.08贷:待处理财产损溢 0.08借:其他应收款 1.16贷:待处理财产损溢 1.16借:营业外支出 1.1贷:待处理财产损溢 1.1【识记要点】①将自产或委托加工的货物用于非增值税应税项目,以及将自产、委托加工或购买的货物无偿赠送他人不确认收入,直接结转库存商品,但前者用于不动产工程项目和后者都要按照计税价格计算销项税额。