供暖收支预算分析
- 格式:doc
- 大小:43.50 KB
- 文档页数:2
第1篇一、报告概述本报告旨在对某供热公司的财务状况进行深入分析,通过对公司财务数据的梳理、比较和分析,评估公司的经营成果、财务风险和盈利能力,为决策者提供参考依据。
报告主要分为以下几个部分:公司简介、财务报表分析、财务比率分析、现金流量分析、财务状况综合评价及建议。
二、公司简介某供热公司成立于20XX年,主要从事城市集中供热业务,服务范围覆盖XX市XX 区。
公司秉承“以人为本、科技兴企”的理念,致力于为用户提供安全、舒适、环保的供热服务。
公司现有员工XXX人,其中专业技术人才XXX人,拥有先进的供热设备和技术,具备较强的市场竞争力和良好的社会信誉。
三、财务报表分析1. 资产负债表分析(1)资产结构分析XX年度,公司资产总额为XX亿元,其中流动资产XX亿元,非流动资产XX亿元。
流动资产中,货币资金占比较高,为XX亿元,主要原因是公司注重现金流管理,保证日常运营的稳定性。
非流动资产中,固定资产占比较高,为XX亿元,主要原因是公司近年来加大了设备更新改造的投入。
(2)负债结构分析XX年度,公司负债总额为XX亿元,其中流动负债XX亿元,非流动负债XX亿元。
流动负债中,短期借款占比较高,为XX亿元,主要原因是公司为满足季节性资金需求,通过短期借款进行融资。
非流动负债中,长期借款占比较高,为XX亿元,主要原因是公司为支持长期发展,通过长期借款进行投资。
(3)所有者权益分析XX年度,公司所有者权益为XX亿元,其中实收资本XX亿元,资本公积XX亿元,盈余公积XX亿元,未分配利润XX亿元。
公司所有者权益结构合理,表明公司具有较强的抗风险能力。
2. 利润表分析(1)营业收入分析XX年度,公司营业收入为XX亿元,同比增长XX%,主要原因是公司不断扩大服务范围,提高供热效率,吸引了更多用户。
(2)营业成本分析XX年度,公司营业成本为XX亿元,同比增长XX%,主要原因是原材料价格上涨和设备折旧增加。
(3)期间费用分析XX年度,公司期间费用为XX亿元,同比增长XX%,主要原因是人力成本和办公费用增加。
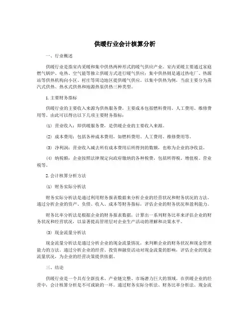
供暖行业会计核算分析一、行业概述供暖行业是指室内采暖和集中供热两种形式的暖气供应产业。
室内采暖主要通过家庭燃气锅炉、电热、空气能等独立供暖方式进行暖气供应;集中供热则是通过热电厂、热源站等供热机构向小区、村庄等周边地区提供暖气供应。
以集中供热为例,当前主要分为蒸汽式供热、热水式供热和地源热泵供热三种类型。
1.主要财务指标供暖行业的主要收入来源为供热服务费,主要成本包括燃料费用、人工费用、维修费用等。
由此可以得出以下几项主要财务指标:(1) 营业收入:即供暖服务费,是供暖企业的主要收入来源。
(2) 成本费用:包括各种成本费用,如燃料费用、人工费用、维修费用等。
(3) 净利润:营业收入减去所有成本费用后所得到的数额,也称为企业的净收益。
(4) 纳税额:企业按照法律规定向政府缴纳的各种税费,包括所得税、增值税、营业税等。
2.会计核算分析方法(1) 财务实际分析法财务实际分析法是通过利用财务报表数据来分析企业的经营状况和财务状况的方法。
通过分析企业的资产、负债、收入、成本等财务指标,评估企业的财务状况和盈利能力。
财务比率分析法是根据企业的财务报表数据,计算出一系列财务比率来评估企业的财务状况和经营状况,以显著提高管理层对企业生产活动的理解和决策水平。
(3) 现金流量分析法现金流量分析法是通过分析企业的现金流量情况,来判断企业的财务状况和现金管理能力的方法。
通过分析企业的经营、投资和融资活动对现金流量的影响,评估企业的现金流量状况,为企业的经营决策提供依据。
三、结论供暖行业是一个具有全新技术、产业链完整、市场潜力巨大的领域。
在供暖企业的经营中,会计核算分析是不可或缺的一环。
通过财务实际分析法、财务比率分析法、现金流量分析法等方法,可以更加全面、客观、准确地了解企业运营状况,为企业的经营管理提供重要的数据支持和决策参考。
供暖工程成本预算报告尊敬的各位领导:根据要求,我编写了一份供暖工程成本预算报告。
本报告将按照以下顺序分别进行介绍:一、背景介绍二、成本预算1. 人工成本2. 材料成本3. 设备购置成本4. 运输成本5. 管理费用6. 其他费用三、总结与建议一、背景介绍供暖工程是确保人们在寒冷季节里生活和工作环境温暖舒适的关键项目之一。
为了确保供暖工程的顺利进行,合理的成本预算尤为重要。
本报告将根据实际情况对供暖工程的成本进行预估和分析。
二、成本预算1. 人工成本根据工程规模和人工工时,我们估计所需的人工成本为XXX万元。
这包括工程师、技术人员、施工队伍和其他相关人员的薪资和福利待遇。
2. 材料成本根据工程需求,我们需要采购一定数量的供暖设备、管道、散热器等材料。
根据市场行情和供应商报价,我们估计材料成本为XXX万元。
3. 设备购置成本为了确保供暖工程的效果和可靠性,我们需要投入一定的费用购买高质量的供暖设备。
根据市场行情和供应商报价,我们估计设备购置成本为XXX万元。
4. 运输成本为了将所需材料和设备运输至工程现场,我们需要投入一定的费用。
根据运输距离和运输方式的不同,我们估计运输成本为XXX万元。
5. 管理费用为了确保工程的顺利进行,我们需要投入一定的费用进行管理和监督工作。
根据工程规模和管理需求,我们估计管理费用为XXX万元。
6. 其他费用除上述费用外,还有一些零散的费用需要考虑,包括工程验收、质量检测、安全防护等。
根据过往经验和相关数据,我们预计其他费用约为XXX万元。
三、总结与建议综合以上各项成本预算,我们得出供暖工程总成本预算约为XXX 万元。
这是一个大致的预估数字,在实际实施过程中需根据具体情况进行调整。
根据过往的经验以及对市场行情的了解,我们建议在进行具体采购和施工时,及时与供应商进行沟通和谈判,争取获得更优惠的价格和条件。
同时,在施工过程中,要加强成本控制和管理,确保资金的合理使用和工程的质量。
供暖行业会计核算分析提供暖服务是一个复杂的过程,涉及许多事项,如设备成本、劳动力成本、物流成本和财务成本等。
因此,对这些服务进行会计核算分析是非常必要的,以确保企业的财务健康和增加经济效益。
在供暖领域,会计核算分析的目的是确保对生产和销售活动的合理记录和跟踪。
这样可以生成财务报表和决策支持材料,帮助企业管理人员了解业务的盈利能力、资产利用情况和财务风险。
具体来说,供暖行业的会计核算分析如下:设备成本供暖设备对企业来说是一个重要的资产。
会计应该记录其购置成本、维护成本和折旧成本。
这些数据在制定企业预算、进行投资决策和计算税收时都是必要的。
整个设备成本要按年度或季度进行分类和记录,保证账面上的数值准确无误。
劳动力成本供暖服务不仅涉及设备,还涉及熟练劳动力的运营和维护。
会计核算分析需要记录所有员工工资、社保和税费成本。
此外,还需要分类记录额外的津贴和奖金等。
这些数据将帮助企业了解员工成本支付情况,以及管理人员取得生产效益的能力。
物流成本物流成本是供暖服务中的关键因素,因为供暖材料需要从生产厂家运输到终端客户的地方。
因此,会计需要记录运输公司的运费、自有车辆的运营成本和仓储成本。
这些数据有助于企业计算出物流成本,并调整供应链,以减少供应链的成本和风险。
财务成本财务成本通常是为了融资借款而支付的,它包括贷款利率、银行服务费和其他财务手续费。
会计核算分析需要记录这些费用,并在财务报表中反映出来。
这些数据有助于企业了解其银行借款的成本,并根据经济环境和公司资本结构进行相应调整。
总体而言,会计核算分析对于供暖行业来说至关重要。
通过了解企业生产成本和销售收入,企业能够调整经营策略,提高经济效益。
供暖行业会计核算分析供暖行业是指为居民和企业提供供热服务的行业,是一个与人们的生活密切相关的行业。
供暖行业的会计核算分析有助于了解该行业的经营情况、财务状况以及盈利能力。
下面将从财务报表分析、财务比率分析、成本费用分析等方面进行供暖行业的会计核算分析。
一、财务报表分析财务报表分析是会计核算的基本工具,通过对财务报表的分析可以了解到一个企业的经营情况和财务状况。
供暖行业的财务报表包括资产负债表、利润表和现金流量表。
分析这些报表可以揭示供暖行业的经营情况和盈利能力。
1. 资产负债表分析:资产负债表反映了一个企业的财务状况和资产结构。
供暖行业的资产主要包括固定资产、流动资产和其他资产。
固定资产主要指供暖设备和设施,流动资产包括应收账款、库存等。
通过资产负债表的分析可以了解供暖行业的固定资产投资、流动资金充裕程度等情况。
2. 利润表分析:利润表反映了一个企业的销售收入、成本费用以及净利润等情况。
供暖行业的主要收入来源是供热服务的销售收入,成本主要包括燃料成本、人工成本等。
通过对利润表的分析可以了解供暖行业的盈利能力和经营效益。
二、财务比率分析财务比率分析是通过计算一些财务指标来评估企业的盈利能力、偿债能力、营运能力等,并与行业平均水平进行比较。
常用的财务比率包括流动比率、速动比率、资产负债率、销售净利润率等。
通过财务比率分析可以eval(uate供暖行业的财务状况和经营效益。
1. 流动比率:流动比率是指流动资产与流动负债的比。
流动比率越高,说明供暖行业的流动性越好,资金充裕,偿债能力较强。
3. 资产负债率:资产负债率是指总负债与总资产的比。
资产负债率越低,说明供暖行业的财务风险越小,资产结构良好。
4. 销售净利润率:销售净利润率是指净利润与销售收入的比。
销售净利润率越高,说明供暖行业的盈利能力越强,经营效益较好。
三、成本费用分析成本费用分析是通过对供暖行业的成本和费用进行分析,了解供暖行业的经营成本和费用构成。
供暖系统运行费用分析报告一、引言供暖系统是确保居民冬季温暖的重要保障,其运行费用对于社区居民和相关管理部门来说具有重要意义。
为了更好地理解和分析供暖系统的运行费用,本报告将从费用构成、费用分配以及费用优化等方面展开讨论。
二、费用构成供暖系统的运行费用主要包括以下几个方面:1. 燃料费用:供暖系统的主要能源来源,如燃气、燃煤等,需要计算燃料的消耗量和价格。
2. 运行维护费用:包括供暖设备的检修、清洁、维护以及设备故障修复所产生的费用。
3. 人工费用:供暖系统的运行需要一定数量的工作人员进行监控和维护,其工资和福利也需要计算在内。
4. 管理费用:相关管理部门的人员工资、办公及管理费用等,也需要考虑在供暖系统运行费用中。
三、费用分配为了公正合理地分摊供暖系统的运行费用,常采用以下几种费用分配方式:1. 按面积分摊:以房屋面积为基准,按照每平方米面积的费用进行分摊,公平地反映了供暖资源的使用情况。
2. 按户数分摊:按照居民户数进行费用分配,能够较好地体现每个居民家庭的实际使用情况。
3. 按照耗热量分摊:根据每户实际使用的热量进行费用分摊,更加直观地表达了能源的消耗情况。
四、费用优化在供暖系统的运行费用中,可以通过以下几种方式来进行费用优化:1. 选用高效设备:在供暖设备的选用上,选择能效高、能耗低的设备,可以在减少能源消耗的同时,降低运行费用。
2. 定期维护检修:定期进行设备的维护和检修,保持设备的良好运行状态,减少故障发生的可能性,节约维修费用。
3. 引入智能控制系统:应用智能控制系统对供暖设备进行远程监控和调节,实现精确控制,避免能源的浪费,降低运行费用。
4. 采取合理的费用分摊方式:根据不同区域和居民的实际情况,选择合理的费用分摊方式,确保每个居民都能够公平地享受供暖服务。
五、结论通过对供暖系统运行费用的分析,我们可以更好地理解和掌握其构成、分配和优化的相关内容。
合理地分摊运行费用,选择高效设备,定期维护检修以及引入智能控制系统等措施,可以降低供暖系统的运行费用,提高能源利用效率,为居民提供更加舒适和经济的供暖服务。
供暖收费计划工作汇报尊敬的领导、同事们:大家好!随着冬季的临近,供暖工作成为了我们关注的焦点。
在此,我向大家汇报一下今年的供暖收费计划工作情况。
一、工作背景供暖是关系到居民生活质量和城市正常运转的重要民生工程。
合理的收费计划不仅能够保障供暖企业的正常运营,也能够确保居民享受到稳定、优质的供暖服务。
今年,我们面临着能源价格波动、市场竞争加剧以及居民对供暖质量期望提高等诸多挑战。
二、收费标准的制定为了制定科学合理的收费标准,我们进行了深入的市场调研和成本分析。
首先,对能源采购成本进行了详细核算,包括煤炭、天然气等主要能源的价格走势和供应情况。
同时,考虑了供暖设备的维护和更新成本、人工费用以及管理费用等各项支出。
在此基础上,结合本地区的经济发展水平和居民的承受能力,参考了周边城市的供暖收费标准,最终确定了今年的收费标准。
与去年相比,收费标准略有调整,主要是为了应对能源价格上涨带来的成本压力。
三、收费方式的优化为了方便居民缴费,我们进一步优化了收费方式。
除了传统的线下收费窗口,我们加大了线上缴费平台的推广力度。
通过与银行、支付宝、微信等合作,居民可以足不出户完成缴费,大大提高了缴费的便利性和效率。
同时,我们还为特殊群体提供了上门收费服务,如老年人、残疾人等,确保他们能够顺利缴费。
对于欠费用户,我们建立了催缴机制,通过短信、电话等方式提醒用户及时缴费,避免因欠费影响供暖。
四、宣传与沟通工作为了让居民了解今年的供暖收费政策,我们开展了广泛的宣传工作。
通过电视台、报纸、社区公告等多种渠道,向居民宣传收费标准、收费方式和缴费时间等重要信息。
此外,我们还设立了咨询热线,解答居民的疑问和咨询。
对于居民反映的问题,我们认真记录并及时处理,确保居民的诉求得到妥善解决。
通过积极的沟通和宣传,居民对今年的供暖收费政策有了更清晰的了解,提高了缴费的积极性和主动性。
五、收费工作进展情况截至目前,收费工作已经取得了阶段性成果。
通过线上线下多种渠道,已经完成了X%的收费任务。
供暖行业会计核算分析供暖行业是指通过各种设备将热能传输到人们的生活和工作环境中,以提供舒适温暖的条件的行业。
该行业在社会经济发展中具有重要地位和作用,所以对其会计核算的分析也具有重要意义。
一、供暖行业的会计核算特点1. 特殊行业:供暖行业属于特殊行业,其经营活动受到政府的严格监管和控制,所以在会计核算中需要遵循特定的会计政策和规定。
2. 有周期性:供暖行业的经营活动具有较强的季节性和周期性,主要在冬季需求旺盛,其他季节需求相对较低,这就要求会计部门在核算和分析时要重点关注季节性所带来的影响。
3. 投资规模大:供暖行业投资规模相对较大,需要购买和建设大量的供热设备和管道系统,这就要求会计部门要精确核算投资成本和资产价值,做好会计凭证和账务处理。
4. 政府补贴:由于供暖行业的重要性,政府通常会对供暖企业进行补贴和奖励,以降低市民的供热成本。
会计部门需要及时核算和记录政府补贴的金额和时间,并与其他收入进行区分。
1. 收入分析:供暖行业的主要收入来自于用户缴纳的暖气费用,所以会计部门需要根据不同季节的供热时间和费用标准,合理计算和核算用户的付费金额,并将其纳入共同的应收账款账户。
供暖行业还可能从政府获得补贴和奖励,这也是重要的收入来源。
2. 费用分析:供暖行业的主要费用包括能源采购费用、设备折旧费用、人工及管理费用等。
会计部门需要精确核算和记录各项费用,并进行合理分摊。
能源采购费用是供暖行业的主要成本,会计部门需要将其与实际供热量进行核对,并进行费用分摊。
设备折旧费用是指供暖设备和管道系统因使用寿命等原因而产生的价值损耗,会计部门需要根据相关法规和政策,合理计算和记录折旧费用,并影响到利润分配。
3. 利润分析:供暖行业的利润受到多个因素的影响,包括供暖时间的长短、用户费用的变动、能源采购价格的变动等。
会计部门需要根据实际情况,对当期和历史利润进行分析和对比,并进行合理预测和规划。
会计部门还需要关注供暖行业的经营风险和变动情况,及时进行风险评估和利润预警,提醒企业管理层做出相应决策。
供暖系统年度运行费用预算为了确保供暖系统的正常运行和维护,合理预算年度运行费用是至关重要的。
本文将详细介绍如何进行供暖系统年度运行费用预算,以确保系统的稳定运行和最大化效益。
一、费用项目1. 人员费用人员费用是供暖系统运行和维护中不可或缺的一部分。
包括管理人员、工程师、技术人员、保洁人员等。
他们的工资、福利、培训费用等都需要纳入年度运行费用预算。
2. 供暖设备维护费用供暖系统设备的维护保养是确保系统正常运行的重要环节。
维修、更换损坏的设备、定期保养等费用都需要纳入预算范围。
3. 能源费用能源是供暖系统运行的基础,包括燃料费用、电力费用等。
根据过往年度能源消耗情况和市场价格,合理预估能源费用,并纳入预算范围。
4. 物资费用供暖系统维护和运行过程中需要大量的物资支持,如水泵、阀门、管道、绝缘材料等。
根据过往的维护经验和设备使用寿命,合理预估物资费用,并进行预算。
二、预算方法1. 收集历史数据收集过去数年的运行费用数据,包括人员费用、维护费用、能源费用和物资费用等。
根据历史数据的变化趋势,制定合理的预算指标。
2. 分析运行需求根据供暖系统的规模和运行需求,分析人员数量和负荷要求。
合理配置人员资源,确保系统的安全运行。
同时,根据设备的年龄、性能和维护历史,评估维护费用,并确定定期维护计划。
3. 能源消耗预估根据供暖系统的能效等级和过去的能源消耗数据,结合能源市场价格走势,合理预估年度能源费用。
在预算中考虑节能措施的实施,以降低能源费用。
4. 物资采购计划根据设备维护经验,编制定期检修和更换计划。
根据所需物资的种类和数量,估算物资费用,并纳入年度预算。
三、预算控制和调整1. 费用监控在供暖系统运行过程中,及时监控各项费用支出情况。
与预算进行比较,对超出预算的项进行分析和调整。
制定费用监控指标和报表,确保费用支出的透明度和合理性。
2. 调整预算如果发现某项预算过高或过低,可根据实际情况进行调整。
例如,在面临能源价格的剧烈波动时,需要及时对能源费用进行修正。
供热公司工程预算方案一、项目背景供热公司作为城市热力供应的主要提供者,其工程预算方案的制定十分重要。
在城市供热工程中,预算方案对于项目成本的控制、资金的合理分配等方面具有重要的作用。
因此,本文将对供热公司工程预算方案进行详细的规划和制定。
二、项目目标1. 确保供热公司工程预算方案的科学性和合理性,确保工程建设的顺利实施。
2. 优化预算方案,确保资金的合理分配和有效利用,降低项目成本。
3. 确保工程质量和安全,尽量避免出现工程质量问题和安全事故。
三、项目范围1. 测算各种供热设备的采购费用,包括锅炉、管网、换热设备等。
2. 测算土地征用费、工程施工费、人工费等。
3. 测算项目运行和维护的费用,包括设备运行费、维护费用等。
4. 其他与工程建设相关的费用。
四、预算步骤1. 全面梳理项目信息,明确工程规模、用地情况、项目周期等。
2. 按照工程施工的顺序,分阶段编制预算,设置预算指标。
3. 分析项目特点,选择合适的计价方法,如单位工程法、定额法等。
4. 根据实际情况,制定合理的预算措施,包括预算调整机制、预算管理制度等。
5. 制定财务预算计划,确保资金的合理分配和管理。
五、预算内容1. 设备费用:包括供热设备的采购费用、运输费用、安装费用等。
2. 土地征用费:包括用地费、征地补偿费等。
3. 施工费用:包括工程施工人工费、材料费、机械费等。
4. 运行和维护费用:包括设备运行费、设备维护费用等。
5. 其他费用:包括工程管理费、税费、咨询费等。
六、预算审核1. 预算编制完成后,需要进行多方审核,确保预算的科学性和合理性。
2. 需要邀请专业人士进行审定,包括财务专家、工程师等。
3. 对于预算中的争议、不清晰的地方,需要进行充分沟通和协商。
七、预算执行1. 预算执行需要建立科学的管理制度,确保资金的合理使用和监督。
2. 对于预算中的变动,需要及时进行调整,并及时向相关部门报备。
3. 预算执行过程中,需要对资金使用进行严格管理和监督,确保预算的科学性和合理性。
供热财务成本分析报告供热财务成本分析报告一、引言随着城市化进程的不断加速,城市供热问题成为了一个亟待解决的重要问题。
供热是指通过公共管网将热能从集中供热设备传送到用户用热设备,满足用户的取暖、生活热水和生产热水等需求。
然而,供热的实施需要投入大量的资金和资源,因此对供热财务成本进行分析,能够帮助合理配置资源,提高供热效益。
二、供热财务成本的组成供热财务成本主要包括固定成本和变动成本两部分。
1. 固定成本:主要包括供热设备的购置成本、设备运维成本和人员工资等费用。
供热设备的购置成本是指供热系统的建设和设备的购置费用,包括锅炉、管网、换热器等设备的造价。
设备运维成本包括设备的日常维护费用、能源消耗费用和管理费用等。
人员工资是指供热设备的操作和运维人员薪资支出。
2. 变动成本:主要包括燃料费用和热能损耗费用。
燃料费用是指供热设备所使用的能源费用,如燃煤、天然气等的购买费用。
热能损耗费用是指供热管网中热能的传输损耗所造成的费用,包括热损耗和管网维护费用。
三、供热财务成本分析1. 固定成本分析供热设备的购置成本通常较高,但可以用于较长时间,因此固定成本在供热财务成本中占据重要地位。
在建设供热系统时,应综合考虑设备的质量和使用寿命,以减少后期维修和更换的成本。
设备运维成本和人员工资也是供热财务成本中不可忽视的一部分,应合理配置资源,降低运维和人员工资支出。
2. 变动成本分析燃料费用是供热财务成本中的一个重点,煤炭和天然气等燃料的价格波动较大,会直接影响供热财务成本。
应密切关注市场价格变化,及时采取相应的调整措施,降低燃料费用。
热能损耗费用也是供热财务成本中的一个重要因素,可以通过优化供热管网的布局和维护管网的管理,减少热能损耗费用。
四、供热财务成本的控制策略1. 提高供热设备的能效水平,减少燃料消耗量,降低燃料费用。
通过采用节能环保的供热设备和技术,提高能源利用率,降低供热财务成本。
2. 加强供热设备的维护和管理,延长设备使用寿命,减少设备维修和更换的成本。
供暖收支预算分析供暖是我们日常生活中必不可少的一项费用,尤其是在寒冷的冬季。
一个合理的供暖收支预算可以帮助我们有效地掌握供暖费用,并提前做好相应的准备。
下面将从收入、支出、节约措施等方面进行分析。
一、收入方面二、支出方面1.供暖费用:供暖费用是最主要的支出项目之一、这包括供暖设备的购买费用、燃料费用、维修保养费用等。
在采购供暖设备时,我们应该根据自家的实际情况选择合适的设备,并注意其能耗情况,以便节约能源。
2.房屋租金或贷款:如果我们居住在租赁的房屋中,房屋租金将成为我们必须考虑的支出项目之一、如果我们拥有自己的房屋,那么贷款利息也是我们需要预算的一项支出。
3.水电费用:供暖设备通常需要消耗大量的能源,因此水电费用也是我们供暖支出预算中的重要一环。
我们可以通过采取合理的节约措施来减少水电费用,比如合理设置室内温度、节能灯的使用等。
4.维护管理费用:供暖设备需要定期进行维护和管理,这是保证供暖设备正常运行的关键。
维护管理费用包括设备维修、更换零部件等费用。
我们可以通过购买设备保险或者定期进行设备检查来减少这方面的支出。
5.采暖服装、被褥:寒冷的冬季,我们还需要购买一些采暖服装和被褥,以保持身体的温暖。
这些衣物和被褥的费用也需要在供暖支出预算中进行考虑。
6.其他生活费用:除了上述提到的各种支出项目,我们还需要预留一定的费用用于日常生活开销,如食品、交通、通讯等。
三、节约措施在制定供暖收支预算时,我们还应该制定一些具体的节约措施,以减少供暖费用,提高经济效益。
1.合理调节室内温度:合理设置室内温度可以减少能源的消耗。
我们可以根据实际需要进行温度调节,避免过度消耗。
2.定期清洁供暖设备:定期清洁供暖设备可以保证其正常运行,减少能源的浪费。
3.空间隔离:合理利用空间隔离可以减少供暖设备的开启时间,提高能源利用效率。
比如在室内设置门帘、窗帘等。
4.定期维护:定期对供暖设备进行维护和保养,可以延长设备的寿命,并减少维修费用。
第1篇一、报告概述报告名称:XX供暖公司财务分析报告报告时间:2023年1月1日至2023年12月31日报告编制单位:XX供暖公司财务部报告编制人:XX报告目的:通过对XX供暖公司2023年度财务状况的分析,全面评估公司经营成果、财务风险和盈利能力,为公司管理层决策提供依据。
二、公司简介XX供暖公司成立于20XX年,是一家专业从事集中供暖服务的企业。
公司主要业务范围包括供暖设施的安装、维修、运营和维护等。
公司秉承“以人为本,服务至上”的经营理念,致力于为用户提供安全、舒适、环保的供暖服务。
三、财务报表分析1. 资产负债表分析(1)资产结构分析截至2023年12月31日,公司总资产为XX万元,其中流动资产XX万元,占总资产的XX%;非流动资产XX万元,占总资产的XX%。
流动资产主要包括货币资金、应收账款、存货等;非流动资产主要包括固定资产、无形资产等。
(2)负债结构分析截至2023年12月31日,公司总负债为XX万元,其中流动负债XX万元,占总负债的XX%;非流动负债XX万元,占总负债的XX%。
流动负债主要包括短期借款、应付账款、应交税费等;非流动负债主要包括长期借款、长期应付款等。
2. 利润表分析(1)营业收入分析2023年度,公司实现营业收入XX万元,同比增长XX%。
营业收入增长主要得益于公司供暖业务的拓展和市场份额的提高。
(2)营业成本分析2023年度,公司营业成本为XX万元,同比增长XX%。
营业成本增长主要受原材料价格上涨、人工成本上升等因素影响。
(3)期间费用分析2023年度,公司期间费用为XX万元,同比增长XX%。
期间费用主要包括销售费用、管理费用和财务费用。
(4)利润分析2023年度,公司实现净利润XX万元,同比增长XX%。
净利润增长主要得益于营业收入增长和成本控制。
3. 现金流量表分析(1)经营活动现金流量分析2023年度,公司经营活动现金流入XX万元,现金流出XX万元,净现金流量为XX万元。
供暖行业会计核算分析供暖行业是指对大型建筑、公共建筑或是独立用户提供采暖服务的行业,主要包括集中供暖和分户供暖。
随着近年来国内城市化进程的加速、采暖设施的改造以及清洁能源的推广,供暖行业已经成为一个发展迅速的产业。
在供暖行业中,会计核算分析非常重要,主要体现在以下几个方面:1. 收入核算供暖公司的主要收入来源是向客户提供采暖服务,因此收入核算是核算分析的重中之重。
收入的来源主要包括采暖费用、热水费用、调温费用、管理费用等。
对于集中供暖,由于收费标准一般是按照面积和热量计算,因此需要对每个家庭或者单位进行核算,确保每个用户的采暖费用都被计入到收入账目中。
对于分户供暖,由于每个家庭或单位的热量需求可能不同,因此需要根据各个用户的实际使用情况,调整收费标准,确保收入的公正性。
2. 成本核算供暖公司的成本主要包括燃料成本、设备维护费用、人工成本等。
成本核算需要确保成本的准确性和完整性,同时也需要对成本进行分析和管理,帮助企业控制成本,提高盈利能力。
对于燃料成本,需采用合理的方法进行分摊和核算,如燃煤量和热量计算。
对于设备维护成本,需要根据设备的使用状况和维护费用进行分摊,确保管理的公正性。
对于人工成本,主要是员工工资和保险费用等,需要根据实际工作量和时间进行测算和核算。
3. 利润分析利润分析是会计核算的核心任务之一,它可以帮助企业及时掌握利润的情况,找到问题,提出解决方案。
利润分析可以从多个维度入手,如收入利润率、毛利率、净利率等,从而全面了解供暖公司的盈利状况。
如公司毛利率下降,可能是采暖费用的下降导致的,也可能是成本上升导致的。
对于这种情况,企业需要积极研究和探索,找出原因,并采取措施加以解决。
4. 风险分析供暖行业存在一定的风险,主要是燃煤、天然气等能源价格波动以及政策变化等。
这些风险对供暖公司的经营造成一定影响,需及时分析风险,制定相应的应对策略。
如国家出台新的政策,要求减少燃煤使用,企业需要积极调整近期的营销策略,发展清洁能源业务,降低企业的经营风险。
供暖行业会计核算分析一、供暖行业概述供暖行业是指通过空调、暖气等设施为建筑、家庭、企业等提供温暖的服务行业。
随着经济的发展和人民生活水平的提高,供暖行业已成为人们生活中不可或缺的重要行业。
随着全球气候变暖和环境保护意识的提高,供暖行业也面临着转型升级的挑战,需要不断提高服务水平、创新技术和改善管理,以适应市场的需求。
1. 成本核算在供暖行业的会计核算中,成本核算是一个非常重要的环节。
供暖行业的成本主要包括原材料成本、人工成本、设备设施折旧成本、能源成本等。
为了确保成本的准确核算,公司需要建立完善的成本核算体系,及时记录和分析各项成本的发生情况,合理确定产品的成本。
只有通过精细化的成本核算,公司才能合理确定产品的定价,并且保障企业的盈利。
2. 资产负债表分析资产负债表是企业财务状况的重要体现,对于供暖行业来说也是如此。
资产负债表反映了企业的资产和负债的情况,包括各项资产的价值和负债的规模。
通过分析资产负债表,可以了解企业的资金运作情况,包括资产负债的结构和稳定性,资金运作的融资渠道及利润回报率,从而为企业的战略规划提供依据。
3. 利润表分析利润表是企业盈利情况的重要体现,也是供暖行业会计核算的关键环节之一。
利润表反映了企业在一定期间内的盈利能力和经营情况。
通过分析利润表,可以了解企业的盈利水平、经营效率和盈利能力,以及企业的盈利来源和盈利结构,为企业的经营决策提供科学依据。
4. 现金流量表分析供暖行业的会计核算分析对企业的发展至关重要。
通过精细化的成本核算、资产负债表分析、利润表分析、现金流量表分析和利润管理,企业可以提高盈利能力和经营效益,确保企业的长期稳定发展。
也可以帮助企业把握市场变化,调整经营策略,适应市场竞争,实现可持续发展。
供暖行业的会计核算分析是企业经营管理中不可或缺的重要环节。
供暖工程经费预算报告尊敬的各位领导:根据我部门准确计算和统计,现就下一阶段供暖工程的经费预算进行报告如下:一、总体情况根据我们对供暖工程的调研和实际需求,预计下一阶段供暖工程所需经费为XXX万元。
具体预算分配如下:二、设备购置费用为确保供暖工程的正常运行,我们计划购置一批高效节能的供暖设备。
根据市场调研,设备购置费用预计为XXX万元。
具体设备和费用安排如下:1. 锅炉设备:XXX万元(详细说明所需锅炉设备的型号、价格、数量等)2. 泵类设备:XXX万元(详细说明所需泵类设备的型号、价格、数量等)3. 管道及附件:XXX万元(详细说明所需管道及附件的型号、价格、数量等)三、人工及运输费用为保障供暖工程施工的顺利进行,我们需要招聘一批合格的技术人员和工人,并承担相关的培训和交通费用。
根据预估,人工及运输费用为XXX万元。
具体费用安排如下:1. 技术人员工资:XXX万元(详细说明技术人员的薪资构成和人数)2. 工人工资:XXX万元(详细说明工人的薪资构成和人数)3. 培训费用:XXX万元(详细说明培训内容、费用构成等)4. 运输费用:XXX万元(详细说明运输所需的车辆、路程等)四、材料及维护费用供暖工程需要使用大量的材料,同时也需要定期进行维护和保养。
根据市场行情和过往经验,预计材料及维护费用为XXX万元。
具体费用安排如下:1. 供暖材料:XXX万元(详细说明所需的供暖材料种类、价格、数量等)2. 维护费用:XXX万元(详细说明维护所需费用的构成和频率)五、其他费用供暖工程还会涉及一些其他费用,如项目管理费、设备运维费等。
根据预估情况,其他费用预计为XXX万元。
具体费用安排如下:1. 项目管理费:XXX万元(详细说明项目管理费的构成和用途)2. 设备运维费:XXX万元(详细说明设备运维费的构成和用途)六、总结根据以上预算报告,下一阶段供暖工程的总经费预计为XXX万元。
我们将合理安排资金使用,确保供暖工程的顺利进行和项目质量的保证。
供暖行业会计核算分析一、供暖行业会计核算的基本特点1. 周期性特征:供暖行业是季节性行业,主要集中在冬季。
会计核算要特别关注冬季的收入和成本,注重季节性的经营规律和变动。
2. 成本结构复杂:供暖行业的成本包括燃料成本、运输成本、设备维护成本等,其中燃料成本是主要成本,也是影响利润的关键因素。
3. 政策性特征:供暖行业受到政府政策的影响较大,包括价格政策、能源政策、环保政策等。
会计核算需要充分考虑政策变动对经营业绩的影响。
二、供暖行业会计核算的主要内容1. 收入核算:供暖行业的收入来自供暖费用,主要通过集中供热、燃气供暖等方式收取。
会计核算要对收入进行分类,包括收取方式、户数、面积等,以便进行价格和收入分析。
2. 成本核算:供暖行业的成本主要包括燃料成本、运输成本、设备维护成本等。
会计核算要对成本进行分类,分析各项成本的变动原因和占比情况,以便进行成本控制和效益评估。
3. 利润核算:供暖行业的利润是衡量企业经营绩效的重要指标。
会计核算要对利润进行细化分析,包括主营业务利润、投资收益、财务费用等。
同时要关注周期波动和政策因素对利润的影响。
4. 资产核算:供暖行业的资产包括固定资产、无形资产、应收账款等。
会计核算要对资产进行合理分类和计量,注重固定资产的折旧和无形资产的摊销,以及坏账的计提和冲销。
5. 负债核算:供暖行业的负债主要包括短期借款、应付账款、预收账款等。
会计核算要对负债进行分类和计量,注重应付账款的支付和预收账款的退还,以及负债的解除和冲减。
6. 现金流量核算:供暖行业的现金流量是衡量经营活动的重要指标。
会计核算要对现金流入和流出进行细致分析,包括经营活动现金流、投资活动现金流和筹资活动现金流。
三、供暖行业会计核算的方法和技巧1. 采用成本法核算:供暖行业的成本结构复杂,会计核算要采用成本法进行核算,包括实际成本法和标准成本法。
实际成本法要求对每个成本项目进行详细计量,标准成本法要求对每个成本项目进行标准定额核算。
世纪家苑住户供暖工作分析
由于小区供暖是一项投入成本大、对专业技术要求强,设施设备维护及业主投诉处理复杂,并承担着一定经营风险的工作。
对被迫接手供暖工作,成为二手经营的物业公司往往多赔少赚。
故《中华人民共和国物业管理条例》第四十五条、五十二条明确规定了由供热企业直接向最终用户收取热费并承担物业管理区域内的供热设施设备维修、养护的责任。
根据我物业公司现在所处的情况,可能面临以下三种供法:
一、热力公司直接向用户供热,收取热费,承担小区供暖设
施设备的维修、养护责任,接受用户的咨询、处理投诉及纠纷,承担运营风险。
这种供法热力公司必定会要求小区内设施设备由开发商出钱热力公司施工或开发商支付热力公司一笔接口费,开发商往往满足不了热力公司的巨额要求,而采取下一种供法。
二、开发商在小区热水接口处安装热量表,根据实际使用热
量向热力公司支付热费,开发商收取住户的热费,委托物业公司对小区内供暖设施设备维修养护及处理用户的咨询和投诉,盈亏和经营风险由开发商负责。
因开发商向业主承诺了供暖,又不愿给热力公司支付小区内管网的接管费,所以业内此类操作方式的居多。
由于我司与开发公司财务独立的关系,开发商可能会尝试下一种供法。
三、由物业公司直接向热力公司按总表热量支付热费,收取
小区用户的热费,自负盈亏、承担小区供热设施设备的维护管理责任。
分析:
一、按上文“一”种供法,对于物业公司没有直接责任及利弊关系。
二、按“二”,盈亏由开发商负责,但基于开发商和物业现在的关系,开发
商可能会委托物业公司无偿投入人力、物业协助供暖。
三、对于“三”做重点分析。
支出估算:按去年热价44元/吉焦,入住100%
预估平均使用450吉焦/天;每入住率下降10%减少20至30吉焦/天估算支出;收入按去年收费标准,即:用热建筑面积×0.82×0.18×120天估算,其它支出包括工人工资、设施设备能耗、维护保养等,不含管道故障漏水造成的损失赔偿,年度经营预估表如下:
备注:
1.不含管道漏水导致的热量损耗及造成的其它第三方损失;
2.不含设施设备及管网的大修费用;
3.不含由于设施设备故障及非用户责任造成的室内温度不达标的退费。