新旧商标法对比(含修正案)
- 格式:doc
- 大小:130.50 KB
- 文档页数:37
第一章总则第一条为了加强商标管理,保护商标专用权,促使生产、经营者保证商品和服务质量,维护商标信誉,以保障消费者和生产、经营者的利益,促进社会主义市场经济的发展,特制定本法。
【释义}本条是关于商标法立法宗旨的规定。
所谓商标,就是在生产经营活动中使用的,用于识别商品或者服务来源的标志。
其中,"商"就是商事,就是要求商标应当用于生产经营活动中,与商品或者服务结合起来,代表该商品或者服务的质量及其生产者或者经营者的信誉,这是商标的价值所在;脱离商业活动、没有与商品或者服务结合在一起的标志本身没有价值。
"标"就是标志就是要求商标应当具有识别能力、具有显著性特征,能够和其他标志区分开,清楚的指示商品或者服务来源于特定生产者或者经营者,而非其他生产经营者;不具备显著特征的标志不适合作为商标。
商标法是规范商标活动的基本法律,其立法宗旨主要有:1.加强商标管理。
商标是一种智力成果,属于知识产权范畴,国家对有关商标权利的形成、确认、运用、保护、与商标权利相对应的义务的履行,都要实施必要的管理,建立商标管理制度。
商标法的制定正是为了从法律上确立国家的商标管理制度,保障商标功能的正常发挥,有效地发挥商标在现代经济中的积极作用,为此,将加强商标管理作为商标法的重要立法目的之一。
2.保护商标专用权,这是商标法的核心内容。
商标专用权是指商标经依法核准注册,由商标注册人对其注册商标所享有的专用权,也就是商标注册人对其注册商标享有排他性的支配权,可以独占使用,也可转让或者许可他人使用,但他人不得擅自使用。
这种商标专用权受法律保护,商标法通过一系列的法律规范来实施对商标专用权的保护,排除和惩罚侵犯商标专用权的违法犯罪行为。
3.促使生产、经营者保证商品和服务质量,维护商标信誉。
商标的基本特征在于它的区别性,人们可以根据商标来区别商品和服务的不同来源。
因此,一方面,合法经营的生产、经营者为了开拓市场、提高销量,自然会努力提高商品或者服务的质量,提高商标所代表的信誉;另一方面,国家通过法律督促生产、经营者保证使用商标的商品或者服务的质量,本法明确规定:商标使用人应当对其使用商标的商品质量负责,各级工商行政管理部门应当通过商标管理,制止欺骗消费者的行为;转让注册商标的,受让人应当保证使用该注册商标的商品质量;许可他人使用其注册商标,许可人应当监督被许可人使用其注册商标的商品质量,被许可人应当保证使用该注册商标的商品质量。
新旧《商标法》对比【概述】2013年8月30日,新《商标法》审核通过将于2014年5月1日正式施行。
该法对现行商标法与世界贸易组织规则之间存在的差距的条款进行相应的修改,从而与国际接轨;同时,根据我国商标法立法后司法实践中遇到的问题以及解决方法,从立法角度加以固定化、完善化,从而促进国内知识产权立法的发展和进步。
本次修改,既适应了中国社会主义市场经济建设,同时达到《巴黎公约》和世界贸易组织关于《TRIPS协议》对商标保护的要求,与国际接轨。
【关键字】新旧商标法对比商标法的保护对象商标构成的要素对驰名商标的保护抢注商标行为诚实信用原则商标申请程序一、新商标法概述《中华人民共和国商标法》是我国改革开放后颁布的第一部知识产权专门法律,自1982年制定以来,先后于1993年、2001年和2013年进行了三次修改,这充分体现了我国对商标工作的高度重视。
2013年8月30日,十二届全国人大常委会第四次会议审议通过的《关于修改〈中华人民共和国商标法〉的决定》,将于2014年5月1日起正式施行。
新商标法立足于我国经济社会发展需要,对现行商标注册管理制度进行了重大调整,对于贯彻落实党的十八大提出的加快转变经济发展方式、实施创新驱动发展战略,以及推动政府职能转变、建设服务型政府具有重要意义。
其影响较大的几个改变包括:商标构成的要素、加强对抢注行为的限制、申请商标的限制、强化对驰名商标保护、诚实信用原则得到加强、对商标申请程序的完善、遏制商标侵权行为等。
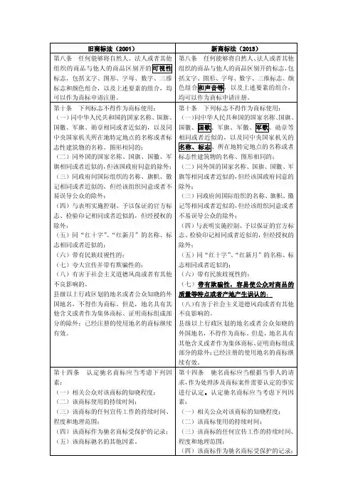
二、新旧《商标法》对比分析1、商标构成的要素。
新《商标法》第八条规定:“任何能够将自然人、法人或者其他组织的商品与他人的商品区别开的标志,包括文字、图形、字母、数字、三维标志、颜色组合和声音等,以及上述要素的组合,均可以作为商标申请注册。
”根据本条规定,商标构成要素包括:文字、图形、字母、数字、三维标志、颜色组合和声音等。
去除了原《商标法》“可视性”的规定,增加了“声音”等元素,大大丰富了新商标设计的内容。
专家详解修改后的商标法之变化(二)新增“一标多类”和电子申请【法条变化】第二十二条:明确规定了商标注册申请人可可以通过一份申请就多个类别的商品申请注册同一商标,同时增加了可以以数据电文方式提出商标注册申请的规定【理解与适用】黄晖(中国社会科学院知识产权兼职研究员):关于一标多类。
围绕商标申请是“一表一类”还是“一表多类”的讨论最早可以上溯到我国商标法1993年进行第一次修改时,国家工商行政管理局在立法草案说明中曾指出:现行商标法第十二条规定:“同一申请人在不同类别的商品上使用同一商标的,应当按商品分类表分别提出注册申请。
”按照该规定,一份商标申请,只能用于一类商品,即“一表一类”的办法。
这对生产多类商品的企业来说,不仅手续繁琐,而且负担很重。
我国加入商标国际注册马德里协定采取的是商标注册申请允许“一表多类”的做法,手续比较简便。
我国实际上也正在向这种做法靠拢。
当然,我国完全做到“一表多类”还需要有一个过程。
因此,修改后的商标法采取比较灵活的写法,将这一条修改为:“同一申请人在不同类别的商品上使用同一商标的,应当按规定提出注册申请。
”事实上,我国虽然还未加入但已签字的《商标法条约》以及后来的修订版《商标法新加坡条约》中都要求不论是新申请(第三条第二款,第六条)、变更名址(第十条第一款第四项)、变更所有权(第十一条第一款第八项)、更正错误(第十二条第一款第四项)还是使用许可备案申请(第十七条第三款),都可以一份申请涉及多个类别,甚至多个注册申请。
不过,即使在1993年第一次修正的商标法及其实施细则都删除了分别申请的规定,20年来的实际操作中还是沿袭了“一表一类”的做法。
此次商标法修改时,国家工商行政管理总局在立法说明中再次指出,为方便申请人注册商标,根据实际需要和国际领域的发展趋势,“一标多类”的申请方式最终得以入法。
至于实行“一标多类”后,商标注册的收费是减免一部分,还是简单地用一个类别的费用乘以类别数,尤其是商标著录事项的变更续展乃至转让许可使用等项目如何收费,目前的商标法实施条例修改草案均未涉及,还有待国家工商行政管理部门会同价格主管部门另行制定。
根据最新商标法的规定,驰名商标制度有什么改变?
新修改的《商标法》明确规定了生产、经营者不得将“驰名商标”字样用于商品、商品包装或者容器上,或者用于广告宣传、展览以及其他商业活动中,违反者将面临地方工商行政管理部门责令改正及十万元罚款的行政处罚。
该规定可视为是对驰名商标保护的异化历史进行拨乱反正,将其从所谓的“荣誉称号”重新拉回“法律事实”的立法努力。
第十三条为相关公众所熟知的商标,持有人认为其权利受到侵害时,可以依照本法规定请求驰名商标保护。
就相同或者类似商品申请注册的商标是复制、摹仿或者翻译他人未在中国注册的驰名商标,容易导致混淆的,不予注册并禁止使用。
就不相同或者不相类似商品申请注册的商标是复制、摹仿或者翻译他人已经在中国注册的驰名商标,误导公众,致使该驰名商标注册人的利益可能受到损害的,不予注册并禁止使用。
第十四条认定驰名商标应当考虑下列因素:
(一)相关公众对该商标的知晓程度;
(二)该商标使用的持续时间;
(三)该商标的任何宣传工作的持续时间、程度和地理范围;
(四)该商标作为驰名商标受保护的记录;
(五)该商标驰名的其他因素。
商标法第四次修改新旧对照一、总则部分。
(一)商标定义的调整。
- 旧法:商标是用以区别商品或者服务来源的标志,包括文字、图形、字母、数字、三维标志、颜色组合和声音等,以及上述要素的组合。
- 新法:在旧法的基础上,可能会随着时代发展进一步完善商标的定义,以涵盖新出现的具有显著性且可用于区别来源的标识类型。
例如,随着数字化发展,一些动态商标、非传统的图形商标等可能会被更明确地纳入商标定义范畴。
这是因为商业环境不断变化,新的标识形式不断涌现,如果商标法不与时俱进,就无法对这些新的标识给予恰当的保护。
(二)诚实信用原则的强化。
- 旧法:诚实信用原则有所提及,但在具体规定中的体现相对不够全面深入。
- 新法:进一步强化了诚实信用原则在商标注册、使用和保护等各个环节的贯穿。
例如,在商标注册申请阶段,对于恶意抢注他人在先使用并有一定影响的商标的行为进行更严格的规制。
这是因为在实践中,恶意抢注现象频发,损害了在先权利人的合法权益,扰乱了商标注册秩序,强化该原则有助于营造健康的商标市场环境。
二、商标注册的申请与审查部分。
(一)申请文件的细化与优化。
- 旧法:规定了商标注册申请所需的基本文件,如申请书、商标图样等。
- 新法:可能会对申请文件提出更详细的要求。
例如,对于商标使用意图的说明要求可能更加严格。
这是为了防止一些申请人恶意囤积商标而无实际使用意图。
通过要求更详细的使用意图说明,可以让商标审查机关更好地判断申请人是否真正有将商标投入商业使用的计划,从而提高商标注册的质量,避免商标资源的浪费。
(二)审查程序的改进。
- 旧法:商标审查程序有一定的流程,但在审查效率和准确性方面存在一些问题。
- 新法:- 可能引入新的技术手段提高审查效率,如利用人工智能技术对商标图样进行初步比对,快速筛选出可能存在冲突的商标。
这是因为随着商标申请数量的不断增加,传统的人工审查方式难以满足高效审查的需求。
- 在审查标准方面可能更加细化和灵活。
商标法修改学习全国人民代表大会常务委员会关于修改《中华人民共和国商标法》的决定中央政府门户网站 2013年08月30日 17时43分来源:新华社新华社北京8月30日电全国人民代表大会常务委员会关于修改《中华人民共和国商标法》的决定(2013年8月30日第十二届全国人民代表大会常务委员会第四次会议通过)第十二届全国人民代表大会常务委员会第四次会议决定对《中华人民共和国商标法》作如下修改:一、将第四条第一款、第二款合并,修改为:“自然人、法人或者其他组织在生产经营活动中,对其商品或者服务需要取得商标专用权的,应当向商标局申请商标注册。
”二、将第六条修改为:“法律、行政法规规定必须使用注册商标的商品,必须申请商标注册,未经核准注册的,不得在市场销售。
”三、在第七条中增加一款,作为第一款:“申请注册和使用商标,应当遵循诚实信用原则。
”四、将第八条修改为:“任何能够将自然人、法人或者其他组织的商品与他人的商品区别开的标志,包括文字、图形、字母、数字、三维标志、颜色组合和声音等,以及上述要素的组合,均可以作为商标申请注册。
”五、将第十条第一款第一项至第三项修改为:“(一)同中华人民共和国的国家名称、国旗、国徽、国歌、军旗、军徽、军歌、勋章等相同或者近似的,以及同中央国家机关的名称、标志、所在地特定地点的名称或者标志性建筑物的名称、图形相同的;“(二)同外国的国家名称、国旗、国徽、军旗等相同或者近似的,但经该国政府同意的除外;“(三)同政府间国际组织的名称、旗帜、徽记等相同或者近似的,但经该组织同意或者不易误导公众的除外”。
将第一款第七项修改为:“(七)带有欺骗性,容易使公众对商品的质量等特点或者产地产生误认的”。
六、将第十一条第一款第二项中的“仅仅”修改为“仅”。
将第一款第三项修改为:“(三)其他缺乏显著特征的。
”七、在第十三条中增加一款,作为第一款:“为相关公众所熟知的商标,持有人认为其权利受到侵害时,可以依照本法规定请求驰名商标保护。
2014商标法新旧对比解读一、新增了声音商标,企业又有了新的竞争利器新商标法增加了一种可注册的商标类型,即声音商标,声音商标是非传统商标中相对使用最广泛的一种,声音商标主要集中在新媒体、多媒体等非传统企业以及一些知名企业的广告,如电影公司、广播公司,但对于传统行业来讲,声音商标也是较为重要的,知名企业应当积极利用法律新设设置的权利对企业的无形资产做到更全面的保护,一般企业可以申请声音商标的对象包括:1 电视、广播广告中的配乐;2 企业宣传片中的配乐;3 公司司歌的主要旋律;4 产品APP应用或其他电子出版物的启动、背景音乐;5 公司网站的背景音乐等等对于之前没有声音商标的企业,可以利用新法赋予的商标权,开展以声音为媒介的营销和市场宣传,配合日趋重要的电子商务渠道,有助于吸引更多的消费者,获得更好的市场效果。
二、一标多类新《商标法》第二十二条第二款规定,“商标注册申请人可以通过一份申请就多个类别的商品申请注册同一商标。
”“一标多类”是我国商标申请制度与国际接轨的一次重大变革。
设置这一制度的出发点在于方便申请人针对同一商标在多个类别的注册申请,实施后将明显减少申请人商标申请的费用,这对规模较大、跨类经营较多以及注重保护性商标注册的企业无疑是个好消息。
三、增加诚实信用原则条款新《商标法》第七条规定了“申请注册和使用商标,应当遵循诚实信用原则”。
将民事活动应遵循的基本原则明确写入《商标法》,目的在于倡导市场主体从事有关商标的活动时应诚实守信,同时对当前存在的大量商标抢注行为予以规制。
可以预见的是,该条款将在日后的商标确权以及维权案件中作为兜底条款被大量适用。
四、设定了商标审查时限,商标申请的过程更加透明清晰现行商标法对商标审查时限未作规定,导致企业商标注册的时间不确定,现行商标法实施十年来,商标审查的周期有较大的波动,商标注册审查一度需要四至五年,在2010年,商标局突击审查积压的商标申请,目前商标注册申请的审查周期已经能达到新商标的要求,新法规定商标局自收到商标申请文件9个月内完成审查,加上等候公告的时间,以及商标公告的3个月时间,一件顺利的商标申请能够在12-15个月内获得注册。
新修订商标法适用的几个问题(上)随着商标立法的不断完善,新修订的商标法对商标的注册、使用、保护等方面都作出了新的规定。
此篇文章将就新修订商标法适用的几个问题进行分析。
一、清除门槛改革实践证明,增加商标清理和更严格的商标注册审查制度能提高商标的质量和效率,并为消费者保障商标权益。
新修订的商标法引入了“清除门槛”机制,即落实商标注册前行政审批制度,注重对注册申请的商标进行审查和清理,清除不符合规定的商标,确保注册商标的开放性、公平性和公正性。
如今,消费者越来越重视商标的品质和品牌意义,清除门槛的引入能确保商标品质的有效提高,对于商标的注册和使用都有着重要意义。
二、更严格的商标注册经过多年市场实践,部分恶性商标注册行为已经成为一种潜在威胁,不仅对消费者产生影响,而且严重干扰市场竞争秩序。
为此,新修订的商标法提高了对恶性注册行为的打击力度,明确了“恶意注册”的界定和定罪标准。
同时,国家知识产权局等有关机构也加强了对恶意注册的打击监管力度,对于注册申请人提出的恶意商标注册申请,进行了更为严格审核和审查,确保注册的商标真正具有法律效力。
三、对商标活动的保护新修订的商标法强化了对商标使用和商标侵权行为的保护。
首先,明确了商标的使用原则,规范了商标使用的方法和范围,避免商标被滥用或侵权行为。
其次,对于商标侵权行为进行了更加明确的规定和惩罚,明确了损害赔偿标准、罚款等具体惩罚措施,加大了消费者、企业等权利主体的维权力度,为创造一个良好的市场竞争环境提供了有力的法律支持。
四、打造国际知名品牌新修订的商标法还规范了商标的国际注册、商标保护与跨境互联治理,为企业打造国际知名品牌提供了更加便捷的通道。
在商标注册方面,新修订的法规使之更加符合国际规范,促进国内企业的对外经贸交流,拓展了东道国、境内外企业合作的合法性,促进了商标的跨境流通,同时也对于国际知名品牌的创建有着积极的助推作用。
总之,新修订的商标法无论对于商标注册、使用、保护还是商标对外交流、国际注册等方面都提出了更加严谨的规定和约束,使得商标成为一个更加健康、可信、可持续的市场竞争要素,为创造一个优良的知识产权保护环境、促进经济发展发挥了积极的作用。
新修改的商标法给维权带来的变化③明确了商标审查时限加强商标权的稳定性由于我国商标申请量逐年递增,商标申请和争议案件的积压如何得以有效解决备受关注。
2012年,国家工商行政管理总局表示,我国商标注册审查周期保持在10个月以内,商标异议审查周期缩短至20个月以内,商标评审审查周期控制在18个月以内。
新修改后的商标法参考了实践中商标案件的平均审查时限的规定,国家工商行政管理总局商标局(下称商标局)对申请注册的商标审查时限为9个月;对异议申请审查决定的时限为12个月。
国家工商行政管理总局商标评审委员会(下称商评委)对商标局驳回申请不予公告决定进行复审的时限为9个月,对商标局认为异议成立而不予注册决定复审的时限为12个月;有特殊情况需要延长的,经国务院工商行政管理部门批准,可以分别延长3个月或者6个月。
同时,对商标无效宣告、商标撤销的审查时限等也作了相应规定。
商标申请注册、异议以及争议等行政程序关乎商标权的稳定性,权利稳定性是维权的基础,法律对时限的明确于权利人来说,意味着价值和效率,更意味着维权之路或将会更加顺畅。
区别撤销与无效程序商标权利概念更明确商标权的撤销,是指因商标权产生之后的事由使商标权丧失了继续受保护的基础,有商标主管机构取消该商标注册的决定。
商标权的无效,是指因商标权的取得存在瑕疵,由商标主管机构宣告商标权自始就没有法律效力。
商标权的撤销和宣告无效都是商标权终止的原因。
我国现行商标法未设置商标无效宣告的概念,而是统称为“撤销”。
我国现行商标法第四十一条规定:“已注册的商标,违反本法第十条、第十一条、第十二条规定的,或者是以欺骗手段或者其他不正当手段取得注册的,由商标局撤销该注册商标;其他单位或者个人可以请求商标评审委员会裁定撤销该注册商标。
已经注册的商标,违反本法第十三条、第十五条、第十六条、第三十一条规定的,自商标注册之日起五年内,商标所有人或者利害关系人可以请求商标评审委员会裁定撤销该注册商标。