中药炮制实训室的建设方案.doc
- 格式:doc
- 大小:1.08 MB
- 文档页数:4
2020年15期┆31方略中职中药炮制实训室建设及管理研究维彩云摘 要:建设中职中药炮制实训室可以培养专业的技能型人才,本文分析了中职中药炮制实训室建设及管理,提高中职中药专业的教学水平。
关键词:中职;中药炮制;实训室建设;实训室管理 我国要积极继承中华优秀传统医药文化,推动中医药可持续发展。
我国中医药传统文化包括中药炮制,这种传统的制药技术可以保障临床用药的安全性。
当前中职中药专业的必修课包括中药炮制技术,而中职中药炮制实训室负责培养专业技能型人才,为了提升学生的专业水平,满足社会工作需要,中职院校需要加强建设和管理中职中药炮制实训室。
一、概述中职中药炮制实训室的建设 (一)建设课程教学指导实训室中职中药炮制实训室是中药炮制课程教学的实训场所,根据重要炮制课程教学大纲,优化中职中药炮制实训室的实训条件,顺利开展实训课。
中药炮制技术具有很强的实践性,在中职教学过程中主要是利用理论和实践一体化教学模式。
中职院校需要结合中药专业班级人数,确定实验室的工位和空间,满足学生的实践学习要求。
在中职中药炮制实训室建设过程中,需要突出学生的主体地位,主要为学生的学习提供服务。
【1】(二)建设有关工作过程的实训室的建设中职院校需要为社会培养技能型人才,因此中职教学模式要突出培养技能型人才,增加学生的实训机会。
建设中职中药炮制实训室需要模拟实际工作情境,根据实际工作过程建设实训室,通过合理布局设计,模拟实际工作生产的场景,引导学生真正的融入到工作环境当中,提高学生学习的真实感。
中职中药炮制实训室可以建设车间式实训情境,转化企业实际工作情境为实训室内容,中职院校可以结合教学需求购置筛药机和风选机以及磁选机等设备,全面模拟企业真实的生产环境,落实项目教学法,提升学生的综合素质。
(三)建设人文实训室中职院校要注重培养学生的职业能力,还要提高学生的职业道德。
因此在中职中药炮制实训室建设过程中,中职院校要注重建设文化环境。
内封《中药炮制技术》实训指导书主编蔡翠芳参编裴慧荣赵建英张广萍白而立中药系编写说明《中药炮制技术》实训指导书是依据现代中药技术专业、中药制药专业、中药制药与产品开发专业、中药学专业等教学计划和教学大纲要求编写而成,适用于中药类相关专业实训教学使用。
该实训指导分手工操作和机械操作两部分共13项实训内容。
蔡翠芳编写实训一至实训七,并负责统稿工作;张广萍编写实训八至实训十,白润娥编写实训十一至实训十三。
任课教师要根据各专业教学大纲要求,选取实训内容。
《中药炮制技术》实训教学是中药炮制教学过程中的重要环节,是理论联系实际的重要途径。
通过代表药物的炮制,使学生加深理解和记忆在课堂上所学到的基本理论,掌握中药炮制的基本方法、基本技能和操作技巧,培养学生规范操作、实事求是的工作作风和对事物观察、比较分析能力以及独立思考和独立工作的能力,为以后独立开展中药炮制生产工作,不断提高炮制品质量奠定坚实基础。
由于编者水平有限,不足之处在所难免,敬请同仁及其使用本实训指导书的老师和同学们批评指正。
编者2004.12目录项目2 净选加工1-1净选加工(传统炮制)1-2净选加工(现代炮制)项目3 饮片切制-2-1饮片切制-2-2饮片切制-项目4 清炒法3-1清炒法---炒黄3-2清炒法---炒焦3-3清炒法---炒炭3-4清炒法项目5 加固体辅料炒法4-1加固体辅料炒法---麸炒、米炒4-2加固体辅料炒法---砂炒4-3加固体辅料炒法---土炒、滑石粉炒和蛤粉炒4-4加固体辅料炒法项目6 炙法5-1先加辅料后炒药5-2先炒药后加辅料项目7 煅法----------------------------------------- 项目8 蒸、煮、燀法项目9 复制法项目10 其他制法附录《中药炮制技术》实训须知中药炮制实训室是《中药炮制技术》实训教学的重要场所,学生进行实训时要听从实训教师的指导,严格按照以下要求规范自己的行为:1.实训课前学生必须认真预习实训指导,实训结束后应认真书写实训报告。
药理实训室方案设计一、实训室建设目标。
咱这个药理实训室啊,那得是个超酷的地方,就像魔法实验室一样。
目标就是让学生们能在这里尽情地探索药理的奥秘,把那些枯燥的药理知识变得生动有趣,还得让他们能熟练掌握各种药理实验技能,为以后成为超厉害的医药大神打下坚实的基础。
二、实训室布局。
1. 实验操作区。
这可是核心地带,就像厨房的灶台一样重要。
得有一排排干净整洁、超级稳固的实验台,每个实验台上都配备齐全的实验仪器,像显微镜啦、离心机啦、移液器这些,都得整整齐齐地摆在那,让学生们伸手就能拿到。
而且实验台的高度得合适,不能让同学们弯腰驼背地做实验,得舒舒服服地大展身手。
实验台之间的距离也得宽敞点,不能让同学们做实验的时候胳膊肘老是互相打架。
周围再配上足够的插座,这样那些仪器就不用担心没电啦,就像手机随时能充电一样方便。
2. 药品储存区。
这个区域就像是一个神秘的药品宝库。
要有专门的药品柜,这些柜子得是带锁的,就像宝藏箱一样,防止那些调皮的药品自己跑出来或者被不小心误用。
柜子里面呢,要根据药品的性质分类存放,比如那些易燃易爆的药品得放在专门的防爆柜里,就像给它们单独盖了个小房子;普通药品按照药理作用分类,像心血管类的药放一起,抗菌类的药放一起,这样找起来就跟在超市找东西一样方便。
旁边还得有个冷藏柜,用来存放那些需要低温保存的药品,就像给它们住上了小冰屋,保持它们的活性。
3. 数据处理与学习区。
这地方就像是学生们的大脑休息站。
摆上几台电脑,桌椅要舒服,让同学们在做完实验后能舒舒服服地坐在这分析数据、写实验报告。
墙上可以挂一些药理知识的海报,像什么药物作用机制的流程图啦,或者是著名药理学家的画像和他们的名言,激励同学们好好学习。
4. 教学演示区。
这个区域就像是舞台,老师就是舞台上的主角。
要有一个大的演示台,上面放上高清的投影仪和大屏幕,这样老师做演示实验的时候,每个同学都能看得清清楚楚,就像在看电影大片一样。
演示台周围要有足够的空间,让同学们可以围过来近距离观看,感受药理实验的神奇。
广东职业技术教育与研究2017年第4期十八大以来,以习近平同志为核心的党中央高度重视中华优秀传统医药文化的传承,明确提出“着力推动中医药振兴发展”。
中药炮制是我国中医药传统文化重要内容,是保证临床用药安全有效的一项传统的制药技术。
中药炮制技术是中职中药专业学生的必修课程。
中药炮制实训室则承担着培养中药生产、管理一线技能型人才的重任。
为保证学生的专业技能、岗位能力贴近社会工作需要,必须加强实训室的建设与管理。
广东省新兴中药学校(以下简称“学校”)中药炮制实训室一直秉承“继承与创新”,借中药炮制实训室改址之机,探讨实训室的建设与管理。
1中药炮制实训室建设情况1.1中药炮制实训室建设背景学校位于“中药炮制之乡”新兴县。
据新兴县志记载,“明、清至民国初年,邑人靠熟药工艺外出谋生者,遍及省城、港、澳地区及南洋(东南亚)”、“城乡外出佣工者,大都当熟药店佣伙”。
在新兴县内外和港、澳地区的中药行业,广泛流传着“无新不成行”(无新兴人不成中药行)之说[1]。
解放后,新兴县中医药事业有了新的发展。
全县人口仅有22万,就有中药店150多间,对全县人民的医疗保健事业起了很大的作用。
上世纪80年代初,新兴在县内兴起大抓中药炮制质量取得显著成效,受到广东省中医药管理局等单位的赞扬,对中药炮制的成品给予“中药炮制就在新兴”的评价。
随着年代的变迁,老一辈中药炮制老药工老药师相继离世或逐渐淡出炮制生产第一线。
新兴县的中药炮制由兴盛逐渐走向衰落,传统中药炮制生产受到了极大影响,炮制行业整体发展停滞不前,甚至后继乏人。
当前,从国家至省市均高度重视中医药事业振兴发展,需要更充沛的中医药人才支撑,明确了中药炮制实训室培养中药炮制人才的责任。
1.2中药炮制实训室布局中药炮制实训室的建设必须满足传承传统炮制技术、教学实践和职业培训功能,满足实训教学的同时,要营造真实的职业环境,让学生在职业环境中体验专业岗位对技能的要求,提高学生技能和动手能力,为他们走出校园尽快适应角色打下良好的基础。
中药制剂室建设实施方案一、建设背景。
咱们都知道,中药可是咱老祖宗留下来的宝贝。
现在大家对中药制剂的需求越来越大,不管是治病还是养生保健,都离不开它。
所以呢,咱们建个中药制剂室那是相当必要的。
这就好比是给中药打造一个超级实验室,让中药能以更科学、更规范的方式变成有用的制剂。
二、建设目标。
1. 质量为王。
咱这制剂室做出来的中药制剂啊,质量必须杠杠的。
得符合国家的各种标准,就像考试要拿满分一样严格要求。
从药材的选择到最后制剂成品,每一步都不能马虎。
2. 种类多样。
要能做出各种各样的中药制剂,像丸剂、散剂、膏剂啥的。
就像开个中药制剂的“百货商店”,顾客想要啥咱就能提供啥。
3. 高效生产。
在保证质量的前提下,还要提高生产效率。
不能让患者等太久才能拿到药,就像快餐得做得快还得好吃一样。
三、建设规划。
# (一)场地选择与布局。
1. 场地。
找个宽敞、干净、通风好的地方。
最好是远离污染源,比如说那些整天冒烟的工厂或者垃圾站。
这就好比给中药制剂找个安静、干净的“家”,让它们能舒舒服服地被制作出来。
2. 布局。
要划分不同的功能区域。
像原料库就得专门放药材,而且要根据药材的特性来存放,有的怕潮就得放在干燥的地方,有的怕串味就得单独存放。
还有制剂生产区,得按照制作流程来布局,从药材处理开始,一步一步到最后的包装,就像流水生产线一样顺畅。
另外,还得有个质量检测区,这是咱们制剂的“把关处”,只有检测合格的制剂才能出厂。
# (二)设备采购。
1. 基础设备。
像称量设备得精确到毫克级别的,这就好比给厨师一把精确的秤,做菜下料才能准确。
还有粉碎设备,要能把各种药材粉碎得恰到好处,太粗了不行,太细了也可能影响药效。
再就是煎药设备,得能把药材的有效成分充分煎出来,就像煮一锅好汤一样。
2. 先进设备。
为了提高制剂的质量和生产效率,咱们也得跟上时代步伐。
比如说自动化的制丸机,这玩意可厉害了,能快速地把药粉变成一颗颗圆润的药丸,就像变魔术一样。
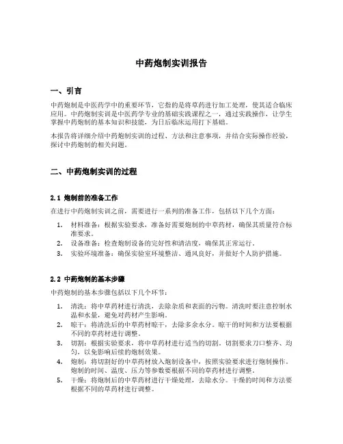
中药炮制实训报告一、引言中药炮制是中医药学中的重要环节,它指的是将草药进行加工处理,使其适合临床应用。
中药炮制实训是中医药学专业的基础实践课程之一,通过实践操作,让学生掌握中药炮制的基本知识和技能,为日后临床运用打下基础。
本报告将详细介绍中药炮制实训的过程、方法和注意事项,并结合实际操作经验,探讨中药炮制的相关问题。
二、中药炮制实训的过程2.1 炮制前的准备工作在进行中药炮制实训之前,需要进行一系列的准备工作,包括以下几个方面:1.材料准备:根据实验要求,准备好需要炮制的中草药材,确保其质量符合标准要求。
2.设备准备:检查炮制设备的完好性和清洁度,确保其正常运行。
3.实验环境准备:确保实验室环境整洁、通风良好,并做好个人防护措施。
2.2 中药炮制的基本步骤中药炮制的基本步骤包括以下几个环节:1.清洗:将中草药材进行清洗,去除杂质和表面的污物。
清洗时要注意控制水温和水量,避免对药材产生影响。
2.晾干:将清洗后的中草药材晾干,去除多余水分。
晾干的时间和方法要根据不同的草药材进行调整。
3.切割:根据实验要求,将中草药材进行适当的切割。
切割要求刀口整齐、均匀,以免影响后续的炮制效果。
4.炮制:将切割好的中草药材放入炮制设备中,按照实验要求进行炮制操作。
炮制的时间、温度、压力等参数要根据不同的草药材进行调整。
5.干燥:将炮制后的中草药材进行干燥处理,去除水分。
干燥的时间和方法要根据不同的草药材进行调整。
2.3 中药炮制实践中的注意事项在进行中药炮制实践的过程中,需要注意以下几个方面:1.药材的质量:选择优质的草药材进行炮制,确保其有效成分的含量和质量。
2.炮制参数的控制:根据不同的草药材,合理调整炮制参数,控制温度、时间、压力等,以保证炮制效果。
3.设备的维护:定期检查和维护炮制设备,确保其正常运行和安全使用。
4.个人防护:在进行中药炮制实践时,要注意佩戴防护手套、口罩等个人防护用品,避免对身体健康造成影响。
中药炮制实训室建设方案一、目前状况我院现有中药炮制实训室一个(实训1-307室),共有炮制工位15个(其中燃气加热工位6个)。
工位少的现状很难满足中药系三个专业学生学习的需求。
同时,原有实训室的布局不适合中药炮制技术教学,急待改进。
二、新建中药炮制实训室的功能与目标1、教学实践、实训功能根据教学要求结合教学计划,对学生进行中药炮制技能培训。
把学生培养成动手能力强的应用型人才,提高学生的就业竞争力。
2、培训功能实训室除满足本院中药系及其他各系学生的培训外,还能满足其他制药企业为在岗职工进行中药炮制技能及相关理论的培训,或下岗职工再就业培训等,争取成为具有本地区特色的示范性社会培训实践教学基地。
3、职业资格鉴定功能争取为“中药炮制与配制工”的职业资格鉴定提供服务。
三、中药炮制实训室“三步走”建设计划第一步:建设传统炮制实训室满足传统中药炮制的炒法、炙法、煅法、蒸煮燀法、发芽发酵法等基本技能的培训。
使学生掌握中药炮制中火候、辅料的用量、饮片的规格和质量标准,增强动手能力。
附:实训项目与设备配置推荐方案第二步:建设现代炮制实训室购进最现代的符合企业需要的中药炮制设备,包括柴田粉碎机、真空加温润药机、振荡式筛药机、滚筒式洗药机、数控往复式切药机、旋转式切药机、磨刀机、滚筒式炒药机、高温煅制茂福炉及各种制药设备、多功能提取设备、干燥设备等。
学生在掌握传统中药炮制的基本技能和方法的基础上,能按照设备的标准操作规程及饮片炮制工艺规程进行洗药、切药、干燥、炒炙、蒸煮的中试生产操作,与企业岗位对应。
附:实训项目与设备配置推荐方案第三步:建设中药炮制品质量检测实训室本实训室是在学生既掌握传统中药炮制技能又能熟练操作中药炮制设备的前提下,能够进行饮片水分含量、灰分、浸出物等项目的检测。
四、附图。
高职高专制药技术类专业实训基地建设方案高职高专制药技术类专业校内实训基地建设方案医药工业的快速发展对制药类高级技能性人才的需求日见迫切,但由于医药行业的特殊性,医药企业受国家药品管理法、gmp等相关制度、规范的制约,很难在正常生产过程中为相关院校承担培养核心职业技能的岗位实践教学任务。
因此从事高职制药技术类专业教育的院校为了完成与实际工作内容接轨的实践性教学任务,实现教学内容与行业需求零距离对接,提高学生的实践技能和职业素养,必须建立满足专业实践教学需要的校内实训基地。
为了推动和协助有关院校建设制药技术类专业的校内教学实验教学基地,教育部高职高专药品类专业教学指导委员会在多年调研与课堂教学的基础上,充份发掘有关院校中一流的作法和成功经验,以市场需求为导向,以能力培育为本位,注重对学生的职业技能培育,并针对“终生自学与培训”的建议,制定高职高专制药技术类专业教学实验基地建设方案。
一、高职高专制药技术类专业校内实训基地建设的指导思想及原则1、指导思想:以制药技术职业能力培育居多线,以彰显现代制药技术为特征,创建起至培育学生知识、能力、素质三位一体的校内实训基地,基地建设内容需融合职业岗位能力、职业资格、实际生产过程、行业标准的要求。
为了使基地建设达到规模化、系统化和实现可持续发展的的目标,符合拓展其功能的要求,在设计和建设中,把教学功能、培训功能和服务于药品研发过程中中试的功能统筹考虑,把为校内教学服务和为医药行业服务统筹考虑,使其真正成为融“教、学、做和社会服务”于一体的综合性的校内实践教学场所。
总的建设方案应当包括硬件(厂房、设施与设备)、软件(管理标准文件、技术标准文件、工作标准文件、各类记录与凭证、验证文件等)以及团队(管理、维护和教学队伍)等的建设方案。
2、基本原则制药技术教学实验基地应当能够顺利完成制药技术教学实验教学与综合职业素质培养、岗位职业技能训练的任务,为培育高级应用型技术人才的课堂教学教学、职业技能培训、技能鉴别和高新技术推广应用的关键基地。
中药标本室建设方案一、建设目标。
咱们建这个中药标本室啊,目标就是打造一个超酷的中药世界。
让那些中药材,不管是根啊、茎啊、叶啊还是花啊果啊,都能在这儿有个“家”。
一方面呢,方便大家学习研究中药知识,另一方面,也能把咱们老祖宗传下来的中药文化好好展示展示。
二、选址与空间规划。
# (一)选址。
首先得找个合适的地儿。
这个地方最好是安静点,远离那些嘈杂的环境,像什么大车间旁边啊就不合适。
要是能在学校的教学楼里找个独立的大房间,或者医院里相对安静的角落,那就相当不错了。
# (二)空间规划。
1. 展示区。
这是标本室的“面子”。
一进门就得让人眼前一亮。
可以把展示区分成几个小板块,比如按照中药的功效来分,有清热解毒的、活血化瘀的等等。
每个板块都用漂亮的展柜摆上对应的中药标本,旁边再配上简单易懂的说明牌,就像给每个标本写个小传记似的。
2. 储存区。
这就像是标本们的“卧室”。
要保证干燥、通风,还得防虫蛀。
可以用那种木质的多层架子,把标本分类存放。
像根茎类的放一层,叶类的放一层,这样找起来也方便。
3. 工作区。
这是咱们“折腾”标本的地方。
得有个大桌子,放显微镜啊、解剖工具之类的东西。
旁边再放几个小柜子,用来放实验记录和一些小材料。
三、标本收集与整理。
# (一)标本收集。
1. 采集。
咱们可以组织一些采药小分队,到山里、田野里去采集新鲜的中药材。
不过要注意哦,得遵守相关的规定,不能乱采乱挖。
像那些珍稀的中药材,只能通过合法的渠道去获取,比如从正规的药材市场或者相关的科研机构购买。
2. 捐赠与交换。
还可以向一些老中医、中药爱好者或者其他的中药标本室发出“英雄帖”,看看他们有没有多余的标本愿意捐赠给咱们,或者咱们拿自己多的标本去跟他们交换。
这样既能丰富咱们的标本种类,还能增进大家的友谊呢。
# (二)标本整理。
1. 清洗与干燥。
采回来的标本,先得给它们洗个澡,把泥土啊杂质啊都弄干净。
然后根据不同的药材特性进行干燥处理。
像一些叶类的可以用报纸夹起来压干,根茎类的可以放在通风处自然晾干或者用烘干机稍微烘一下。
中药学实训中心机构设置中药学实训中心机构设置引言:中药学实训中心是对中药学专业学生进行实践教学和技能培训的重要机构。
通过实训中心的设置,学生可以深入了解和掌握中药的制备方法、鉴别技术和药材资源等方面的知识,提高中药学生的实践能力和创新意识。
本文将从深度和广度两个方面,探讨中药学实训中心机构设置的重要性和建议。
一、中药学实训中心机构设置的重要性1. 促进中药学知识的实践应用中药学实训中心是学生将所学理论知识应用于实际操作的重要平台。
通过实验技能的训练和实践操作的学习,学生将更加深入地理解和掌握中药学的基本理论,提高对中药药材的识别能力和制剂制备技术。
2. 培养学生的实践能力与创新意识实训中心可以为学生提供一个自主探索和创新的平台。
单纯的理论教学难以培养学生的实践技能,而实际操作操练能够提高学生的动手能力和问题解决能力,激发他们在中药学领域的创新意识。
3. 深化与药企的合作交流中药学实训中心的建立能够促进学校与药企之间的合作交流。
合作可以为学生提供实习机会,加强相互间的技术交流和资源共享。
这种合作模式不仅有助于学生的实践能力提升,也有利于药企的技术创新和研发工作。
二、中药学实训中心机构设置的建议1. 设立高水平的实验室和设备中药学实训中心的实验室应配备齐全的设备和先进的仪器。
这些设备包括中药药材鉴定仪器、制剂制备设备等。
只有这样,学生才能够真实地感受到中药学实践的全过程。
2. 设置适宜的实训项目和教学内容实训项目的设置应充分考虑中药学专业的要求和学生的实际需求。
实训项目包括中药药材的采购与制备、中药制剂的制备与质量控制、中药药材鉴别等。
通过这些实训项目的学习,学生能够全面了解中药学的相关知识和技能。
3. 配备专业的教师团队实训中心需要配备一支专业的教师团队,他们应具备扎实的中药学理论基础和丰富的实践经验。
他们能够对学生的学习进行指导和辅导,提供专业性的意见和建议。
4. 开展与药企的合作交流中药学实训中心与药企之间的合作交流是提高实训水平的重要途径。
中药实验室建设可行性报告一、项目背景中药作为我国传统医学的重要组成部分,具有悠久的历史和深厚的文化底蕴,被广泛应用于临床治疗和保健领域。
随着人们对中药疗效的认可逐渐增强,中药研究和开发的需求也日益增长。
为了更好地挖掘中药的药用价值,建立一所中药实验室成为当务之急。
二、项目意义1. 推动中药现代化中药实验室的建设将有助于推动中药现代化进程,通过科学的实验手段验证中药的药效、药理作用,为中药在现代医学领域的应用提供更坚实的依据。
2. 提升中药研发水平建立中药实验室有利于引进先进的仪器设备和技术方法,提升中药研发的水平和效率,加快新药研发的进程,为中药产业的发展注入新的活力。
3. 促进中药国际交流中药实验室的建设将提升国际社会对中药研究的关注度,促进中药在国际上的认可和交流,有助于推动中药走向世界。
三、项目内容1. 实验室基础建设中药实验室的基础建设包括实验室场地选址、实验室装修和仪器设备采购等方面。
选址应考虑交通便利、环境优美、通风良好的地点;实验室装修应符合国家相关标准,确保实验室环境整洁、安全;仪器设备的采购要选择性能先进、质量可靠的设备,以满足实验需求。
2. 人才队伍建设中药实验室需要建立一支专业的人才队伍,包括中药学专家、药理学专家、实验技术人员等。
通过引进优秀人才、加强人才培养,打造一支具有创新能力和团队协作精神的中药研究团队。
3. 研究项目开展中药实验室的主要任务是开展中药研究项目,包括中药药效评价、药理机制研究、新药开发等方面。
通过开展一系列研究项目,揭示中药的药理作用、疗效机制,为中药在临床应用提供科学依据。
四、项目可行性分析1. 技术可行性当前,中药研究领域的技术手段和方法不断更新,中药实验室建设具备较高的技术可行性。
通过引进先进技术和设备,结合国内外研究成果,中药实验室能够开展高水平的研究工作。
2. 经济可行性随着中药市场需求的增长,中药研究和开发具有广阔的市场前景。
中药实验室建设将为中药产业的发展提供新的动力,有望带动相关产业链的发展,具有较好的经济可行性。
中药提取实验室建设方案一、建设目标。
咱们建这个中药提取实验室啊,那目标就是能把中药里那些有用的成分,像寻宝似的给精准地提取出来,而且提取过程要科学、高效、安全,最后得到的提取物质量那得杠杠的。
二、选址与布局。
# (一)选址。
1. 环境要求。
首先得找个安静的地儿,中药提取就像做精细活儿,要是周围吵吵闹闹的,就像炒菜的时候旁边有人敲锣打鼓,肯定分心啊。
远离那些噪音大的工厂、交通主干道啥的。
周围的空气也得干净,不能在那种整天乌烟瘴气的地方,不然灰尘、污染物啥的都可能混进咱们的中药提取物里,那就糟糕了。
2. 配套设施。
最好靠近一些基础的公用设施,像水电供应比较稳定的区域。
要是正提取到关键时候,突然没电了,那可就像蒸馒头蒸到一半没火了,前功尽弃啊。
而且离污水处理系统也不能太远,毕竟提取过程中可能会产生一些需要处理的废水。
# (二)布局。
1. 功能分区。
提取区:这是实验室的核心区域,就像厨房的炉灶一样重要。
在这儿要摆放各种提取设备,像提取罐、回流提取器啥的。
要保证空间足够大,设备之间得有合理的间距,就像排队一样,不能太挤,方便操作和维护。
分离纯化区:提取出来的东西可不能就那么直接用,还得经过分离纯化呢。
这个区域要放置离心机、层析柱这些设备。
它最好和提取区相邻,这样提取物从提取区出来就能很快进入分离纯化流程,就像接力赛一样顺畅。
干燥区:提取、分离纯化后的提取物可能是湿乎乎的,这时候就需要干燥区来把它们变干。
这里要有干燥箱、喷雾干燥器等设备。
这个区域要保持良好的通风,不然湿气散不出去,就像在一个不通风的屋子里晾衣服,干得慢还可能有霉味。
储存区:提取好的中药成分得有个安全的地方放着呀。
储存区要干燥、阴凉、通风,就像给中药提取物盖个舒服的小房子。
要有不同类型的储存容器,比如密封罐、冰柜(对于一些需要低温保存的提取物)等。
办公区:研究人员得有个地方写写报告、分析数据啥的。
办公区要靠近实验室的各个功能区,方便随时观察实验情况,但又要相对独立,这样不会被实验过程中的噪音和气味干扰。
中药临方加工室建设方案
中药临方加工室建设方案包括以下几个方面:
1. 设备准备:选择符合GMP要求的中药临方加工设备,包括粉碎机、兑药机、包衣机、包装机等。
根据具体需求选购适当的设备,并确保设备的质量和性能稳定可靠。
2. 空间规划:根据中药临方加工的流程和工艺要求,规划合理的加工区域。
包括原料储存区、药材研磨区、药材配方区、药物配方区、包装区等功能区域,并确保每个区域之间的流程顺畅,减少交叉污染的可能。
3. 水电管道:中药临方加工过程中需要使用水、电和气体等设备,因此需要规划好相应的水、电、气管道,并确保设备的供应充足和安全可靠。
4. 环境要求:为确保中药临方加工的安全和质量,需要建设洁净、整洁、通风良好的加工环境。
可以考虑使用防尘、防静电等设备,并配备良好的通风和排风系统。
5. 温湿度控制:中药临方加工对温湿度的要求比较高,需要根据具体药材和药物的要求,配置合适的温湿度控制设备,确保加工环境的温湿度在规定范围内。
6. 工艺流程规范:制定中药临方加工的标准化工艺流程,包括药材采购、入库、
检验、研磨、调配、包装等每个环节的标准操作程序,并进行员工培训,确保加工流程的规范和质量控制。
7. 设备维护与管理:建立中药临方加工设备的定期维护和保养机制,保证设备的正常运行和寿命。
并定期对设备进行检修和维修,确保设备性能的稳定和可靠。
以上是中药临方加工室建设的一些建议和方案,具体的建设方案还需根据实际情况进行具体分析和设计。
同时,建设过程中还需要遵循相关法规和政策,并对建设过程进行监管和管理,确保中药临方加工室建设的质量和安全性。
安徽省中等职业教育中药制药省级示范实训基地项目建设任务书项目学校(盖章):阜阳市医药科技工程学校项目名称:中药制药省级示范实训基地项目主管部门:太和县教育局所在市:阜阳市填表日期:2016年9月9日安徽省教育厅安徽省人力资源和社会保障厅制安徽省财政厅- 6 - / 25一、项目基本信息- 7 - / 25二、项目学校简介(不多于1000字)1- 8 - / 25三、项目建设背景与基础(不多于2000字)四、项目建设目标及预期成效- 10 - / 25- 11 - / 25- 12 - / 25- 14 - / 25五、项目建设主要内容及进度安排- 15 - / 25- 16 - / 25- 17 - / 25- 18 - / 25- 19 - / 25- 20 - / 25- 21 - / 25- 22 - / 25- 23 - / 25- 24 - / 25六、项目建设保障措施(含学校、主管部门及所在市制定的保障措施)1.组织机构- 25 - / 25- 26 - / 253、经费投入(含分年度投入预算及经费主要来源)(单位:万)为确保我校“中药制药专业“省级示范基地建设取得成功,学校在年度财务预算中单项列出示范基地的建设资金,优先安排,保障基地建设所需资金及时足额到位,专款专用。
同进对建设项目资金投向及年度资金调度安排、固定资产购置实行全过程- 27 - / 25- 28 - / 25八、审核意见- 29 - / 25- 30 - / 25。
第1篇一、前言中药炮制是中医药学的重要组成部分,具有悠久的历史和丰富的实践经验。
中药炮制实践教学是中医药教育的重要内容,对于提高学生的中药炮制技能和理论水平具有重要意义。
本计划旨在制定一套科学、合理、可行的中药炮制实践教学方案,以培养学生的实际操作能力和创新精神。
二、实践教学内容1. 中药炮制基本理论(1)中药炮制的基本概念、目的和意义(2)中药炮制的分类和常用炮制方法(3)中药炮制过程中的质量控制及检测方法2. 中药炮制基本技能(1)中药饮片的鉴定与鉴别(2)中药饮片的切制技术(3)中药饮片的炮制方法及操作技巧(4)中药饮片的干燥、粉碎、过筛等后处理技术3. 中药炮制实验(1)常用中药饮片的炮制实验(2)中药炮制过程中的质量控制实验(3)中药炮制创新实验三、实践教学安排1. 实践教学时间:每周2学时,共计16周。
2. 实践教学地点:中药炮制实验室、中药饮片鉴定实验室、中药炮制实验室。
3. 实践教学方式:(1)课堂讲授:由具有丰富实践经验的教师进行中药炮制基本理论、基本技能的讲解。
(2)实验操作:学生在教师的指导下进行中药炮制实验操作,掌握中药炮制的基本技能。
(3)小组讨论:学生分组进行讨论,交流中药炮制过程中的心得体会。
(4)参观学习:组织学生参观中药炮制企业,了解中药炮制行业的现状和发展趋势。
四、实践教学评价1. 实践教学成绩由以下部分组成:(1)课堂讲授成绩:占总成绩的20%(2)实验操作成绩:占总成绩的40%(3)小组讨论成绩:占总成绩的20%(4)参观学习成绩:占总成绩的20%2. 实践教学评价标准:(1)课堂讲授:学生能够掌握中药炮制的基本理论,理解中药炮制的基本概念、目的和意义。
(2)实验操作:学生能够熟练掌握中药炮制的基本技能,能够独立完成中药饮片的炮制实验。
(3)小组讨论:学生能够积极参与讨论,提出有价值的观点,与其他同学进行有效沟通。
(4)参观学习:学生能够了解中药炮制行业的现状和发展趋势,对中药炮制产生浓厚的兴趣。
中药炮制实训室建设方案
一、目前状况
我院现有中药炮制实训室一个(实训1-307室),共有炮制工位15个(其中燃气加热工位6个)。
工位少的现状很难满足中药系三个专业学生学习的需求。
同时,原有实训室的布局不适合中药炮制技术教学,急待改进。
二、新建中药炮制实训室的功能与目标
1、教学实践、实训功能
根据教学要求结合教学计划,对学生进行中药炮制技能培训。
把学生培养成动手能力强的应用型人才,提高学生的就业竞争力。
2、培训功能
实训室除满足本院中药系及其他各系学生的培训外,还能满足其他制药企业为在岗职工进行中药炮制技能及相关理论的培训,或下岗职工再就业培训等,争取成为具有本地区特色的示范性社会培训实践教学基地。
3、职业资格鉴定功能
争取为“中药炮制与配制工”的职业资格鉴定提供服务。
三、中药炮制实训室“三步走”建设计划
第一步:建设传统炮制实训室
满足传统中药炮制的炒法、炙法、煅法、蒸煮燀法、发芽发酵法等基本技能的培训。
使学生掌握中药炮制中火候、辅料的用量、饮片的规格和质量标准,增强动手能力。
附:实训项目与设备配置推荐方案
第二步:建设现代炮制实训室
购进最现代的符合企业需要的中药炮制设备,包括柴田粉碎机、真空加温润药机、振荡式筛药机、滚筒式洗药机、数控往复式切药机、旋转式切药机、磨刀机、滚筒式炒药机、高温煅制茂福炉及各种制药设备、多功能提取设备、干燥设备等。
学生在掌握传统中药炮制的基本技能和方法的基础上,能按照设备的标准操作规程及饮片炮制工艺规程进行洗药、切药、干燥、炒炙、蒸煮的中试生产操作,与企业岗位对应。
附:实训项目与设备配置推荐方案
中药饮
片加工
实训
中药前
处理实
训
1.中药净选、粉碎、过
筛技术;
2.中药清洗、润制技术;
3.中药提取与精制技
术;
4.中药饮片切制技术。
柴田粉碎机组 1
震荡式筛药机 1
滚筒式洗药机 1
真空加温润药机 1
干燥箱 1
往复式切药机 1
旋转式切药机 1
变频风选机 1
中药炮
制加工
实训
1.常用中药炮制设备的
使用方法;
2.中药煅、炒、炙、煨
蒸煮等常用炮制方法。
滚筒式炒药机 1
中药蒸煮锅 1
高温煅制茂福炉 1
第三步:建设中药炮制品质量检测实训室
本实训室是在学生既掌握传统中药炮制技能又能熟练操作中药炮制设备的前提下,能够进行饮片水分含量、灰分、浸出物等项目的检测。
四、附图。