销售部质量管理体系运行情况总结
- 格式:doc
- 大小:35.00 KB
- 文档页数:2
质量管理体系运行效果总结背景介绍质量管理体系是组织内部用于管理和控制质量的一套规范和程序。
经过一段时间的运行,我们需要对质量管理体系的运行效果进行总结和评估。
运行效果总结经过对质量管理体系的运行情况进行综合评估和分析,我们得出以下总结:1. 质量管理体系的建立和运行对于提高产品和服务质量起到了积极的推动作用。
通过明确的流程和标准,我们能够更好地组织和控制各项工作,从而提高了工作效率和质量水平。
2. 质量管理体系的运行使得质量问题得到及时发现和解决。
通过建立有效的质量检查和监控机制,我们能够及时发现潜在的质量问题,并采取相应的纠正措施,避免问题扩大化和再次发生。
3. 质量管理体系的运行促进了团队合作和沟通。
在质量管理体系的框架下,各部门和员工之间的合作和沟通更加紧密和有效,促进了信息的共享和问题的解决。
4. 质量管理体系的运行为客户提供了更好的产品和服务。
通过严格控制和管理质量,我们能够提供符合客户需求和期望的产品和服务,增强客户的满意度和忠诚度。
5. 质量管理体系的运行也暴露了一些问题和挑战。
在运行过程中,我们发现了一些质量管理体系中存在的不足和改进的空间,例如某些流程不够清晰、指标不够明确等。
这些问题需要我们进一步改进和完善。
改进建议基于对质量管理体系运行效果的总结,我们提出以下改进建议:1. 加强对质量管理体系的宣传和培训。
通过向员工宣传质量管理体系的重要性和好处,增强其参与度和积极性;同时,加强培训,提升员工对质量管理体系的理解和应用能力。
2. 完善质量管理体系的流程和标准。
通过对现有流程和标准的分析和评估,及时修订和完善,确保其科学合理、可操作性强。
3. 加强质量管理体系的监控和评估。
建立健全的质量指标和绩效评估机制,定期对质量管理体系的运行情况进行监控和评估,及时发现问题并采取纠正措施。
4. 鼓励员工积极参与质量管理体系的改进。
建立员工参与质量管理体系改进的机制和激励措施,充分调动员工的积极性和创造力。
质量管理体系运行总结汇报
尊敬的领导和各位同事:
我很荣幸能够在这里向大家汇报我们质量管理体系的运行情况。
在过去的一段时间里,我们团队一直致力于建立和完善质量管理体系,以确保产品和服务的质量能够得到有效的保障,提升客户满意度,增强企业竞争力。
首先,我想强调的是我们团队对质量管理体系的重视和执行力。
我们不仅仅是口头上提倡质量管理,更是将其融入到日常工作中。
通过持续的培训和教育,我们团队成员对质量管理的理念有了更深
刻的理解,能够在工作中自觉地遵守相关规定和流程,确保产品和
服务的质量。
其次,我们团队在质量管理体系的建立和运行过程中,注重了
标准化和流程化。
我们制定了一系列的标准操作程序,明确了各项
工作的流程和责任,从而确保了质量管理的系统性和连续性。
同时,我们还对各项流程进行了不断的优化和改进,以适应市场和客户需
求的变化。
最后,我想强调的是我们团队在质量管理体系运行过程中所取得的成绩。
通过质量管理体系的运行,我们不仅提高了产品和服务的质量,减少了质量问题的发生,还有效地提升了客户满意度。
同时,我们也得到了相关认证机构的认可,为企业的可持续发展打下了坚实的基础。
总的来说,我们团队在质量管理体系的运行中取得了一定的成绩,但也面临着一些挑战和问题。
我们将继续努力,进一步完善质量管理体系,提升产品和服务的质量,为客户提供更优质的产品和服务,为企业的发展贡献我们的力量。
谢谢大家!。
浙江保德安锁业有限公司销售部质量管理体系运行情况报告自从建立质量管理体系以后,公司里有了明确的质量方针和质量目标,也给各部门规定了职责和权限。
根据质量管理体系运行的标准,我部门组织以满足顾客要求为前提,以持续改进为出发点,以符合法律法规为准绳,制定了相应的文件,使公司有章可循,以使顾客满意和其他相关方满意。
一、在销售方面,我部始终以满足顾客需求为前提,以法律法规为准绳,规范自己的工作,把产品要求的评审与售前售后服务作为衡量我们的工作准则。
因此,现在我们基本上能做到所有情况都有记录,形成资料,打破过去那种“想到没做到,做到又没记录”的工作作风。
现在有了质量管理体系的全方位的管理,我们明确了质量方针与质量目标,知道了我们的自身价值,懂得了一个企业的生存必须以质量为中心,员工的参与为基础,目的在于通过顾客满意和满足市场的需求,确保企业的生存与发展。
质量管理体系运行以来,公司销往东北的产品,总的来说基本比较稳定,没有发生顾客投诉现象。
从顾客的满意情况来看,体系运行以来顾客的满意度调查情况统计具体见《顾客满意度汇总及基准比较表》。
二、根据《 2004 年度回访服务计划》的安排, 7-9 月份已对客户进行了 3 次回访。
在回访中,对客户所提出的问题(质量、交期、价格)等进行充分说明确和回复,顾客对公司的服务均给予了较高的评价。
同时,销售部紧紧围绕让顾客满意这一目标,急顾客之所急,想顾客之所想,主要做到:(1)对顾客的品头询价做到当即回复,对书面正式报价做到四小时内办毕,特殊情况下不过天。
(2)负责及时组织、协调产品交付等服务工作,对发运产品负责跟踪,直到顾客收到产品且核对无误后为止。
(3)及时负责与顾客联络,妥善处理客诉和各类来电 / 来访询问事项,做好有关服务工作并作记录。
(4)建立健全客户档案,了解顾客订货倾向,随时做好供货准备。
(5)定期派员进行市场调研,及时掌握市场动态和顾客需求。
三、经营计划评审经营计划分短期经营计划(年度)和长期经营计划(五年),根据去年的工作汇报情况来看,公司绩效数据是很良好的;我部门收集的行业数据和资料与竞争对手相比我们还存在一定的专业差距,还需进一步改进;我部门评价当前和未来顾客对我公司期望是很高的,各部门还要更上一层。
质量管理体系运行情况总结范文一、引言质量管理体系是企业管理的重要组成部分,对于企业的发展和竞争力提升起着至关重要的作用。
本文将对我司质量管理体系的运行情况进行总结,包括体系建立及运行效果等方面的内容。
二、质量管理体系建立情况我司质量管理体系是在XX年正式建立的,经过了一年多的准备工作才正式运行。
在建立过程中,我们充分借鉴了国内外先进企业的管理经验,结合我司自身的特点,制定了一套适合自己的质量管理体系。
首先,我们建立了一套完整的质量管理体系文件体系,包括质量手册、程序文件、工作指导书、作业程序、规程等,涵盖了质量管理的各个方面。
这些文件清晰地规定了各项工作的职责、要求和方法,为质量管理提供了有力的保障。
其次,我们建立了一套科学有效的质量管理流程。
在流程设计上,我们着重强调了工作的流程化、标准化和规范化,确保每个环节都能按照规定的程序进行,从而保证了工作的质量和效率。
最后,我们还注重了对员工的培训和激励。
我们组织了一系列的培训活动,包括质量管理培训、工艺技术培训等,提高了员工的专业水平和工作能力。
同时,我们还制定了一套激励机制,通过奖励和考核的方式,激发员工的积极性和创造力。
三、质量管理体系运行效果质量管理体系的运行效果是衡量其是否成功的重要指标。
经过一段时间的运行,我司的质量管理体系取得了显著的成效,主要表现在以下几个方面。
1. 生产效率得到了显著提升通过质量管理体系的运行,我们发现生产效率得到了明显的提升。
首先,流程的规范化和标准化使得工作更加有序,减少了人为因素对工作流程的干扰,从而提高了生产效率。
其次,质量管理的常规检查和改进措施,使得工艺流程更加稳定,减少了工艺故障的发生,进一步提高了生产效率。
2. 产品质量得到了明显改善质量管理体系的运行对产品质量的改善起到了重要的推动作用。
一方面,通过质量管理流程的设计和执行,产品的每个环节都能按照规定的要求进行,避免了产品出现质量问题的可能性。
另一方面,质量管理体系对产品质量进行了全过程的监控和控制,及时发现并改进质量问题,使得产品质量得到了明显的改善。
为进一步提高企业产品质量,满足相关方的需求,提高公司产品在市场的占有率。
公司加强学习培训以及体系半年的实施,本部门在人员素质、业务过程、质量的管理等方面都有较大进步,取得一定成效。
现将本部目标完成情况简要总结如下。
1、人员素质提高本部全体员工认真学习了有关国军标质量方面的文件,并对管理方针、业务技能、进行了培训,提高了本部人员的质量意识,在工作中能认真贯彻管理方针。
通过培训,相关人员的业务能力、质量意识都有提高,能保证管理体系在本部的顺利实施。
2、目标的实现情况对顾客合同(订单)评审覆盖率100%并能满足文件规定要求。
实现交期达成率100%。
下一步,我部门将继续做好体系管理工作,持续改进,完善工作中不足之处,提高国军标质量管理水平。
销售部:2020年9月21日为进一步提高企业产品质量,满足相关方的需求,提高公司产品在市场的占有率。
公司加强学习培训以及体系半年的实施,本部门在人员素质、业务过程、质量的管理等方面都有较大进步,取得一定成效。
现将本部目标完成情况简要总结如下。
1、人员素质提高本部全体员工认真学习了有关国军标质量方面的文件,并对管理方针、业务技能、进行了培训,提高了本部人员的质量意识,在工作中能认真贯彻管理方针。
通过培训,相关人员的业务能力、质量意识都有提高,能保证管理体系在本部的顺利实施。
2、顾客信息反馈本部对顾客信息进行了调查,向顾客发放《顾客满意度调查表》,本公司共有多个顾客,对反馈回来的信息和内部调查综合统计分析,顾客满意度达98.3分,全年客户投诉次数为5。
3、目标的实现情况顾客满意度98.3分,客户投诉月均少于3件。
下一步,我部门将继续做好体系管理工作,持续改进,完善工作中不足之处,提高国军标质量管理水平。
售后部:2020年9月21日人力资源部质量管理体系运行情况汇报自导入国军标质量管理体系以来,人资部的工作重新进行了规范和运作,按照国军标管理体系标准条款的要求,进行人力资源管理工作,取得一定成效。
供销部质量管理体系运行情况总结供销部质量管理体系是指供销部门依据相关法规要求和企业要求,建立并运行的一套有机的管理体系,旨在保证产品质量,维护客户满意度,提高企业竞争力。
本文将对供销部质量管理体系的运行情况进行总结。
一、质量管理体系建立情况供销部质量管理体系建立于201X年,基于ISO9001质量管理体系标准,经过了一年的准备工作和内外部审核,于201X年通过了正式的认证。
二、组织结构和职责供销部质量管理体系的组织结构如下:1. 供销部质量管理体系委员会该委员会由供销部质量经理担任主席,成员包括供销部各岗位负责人,主要负责质量管理体系的制定、推行和监督。
2. 质量管理部该部门由一名质量经理和若干质量专员组成,具体负责质量体系相关的文档编制、实施和审核。
供销部质量管理体系的职责包括:- 制定和修订质量管理体系文件- 建立和维护供销部质量管理体系- 开展内部审核和管理评审- 组织和指导供销部员工的培训和教育- 处理和跟踪客户投诉及质量问题- 进行供应商的评估和审核三、质量目标的设定与达成情况根据企业的战略目标和供销部门的实际情况,供销部制定了一系列质量目标,并每年进行评估和调整。
以下为供销部201X年度的质量目标及达成情况:1. 提升产品质量,实现产品合格率达到95%以上的目标。
在201X 年,供销部通过加强生产工艺控制、优化供应链管理等措施,使得产品合格率达到95.5%,超过了目标。
2. 提高客户满意度,实现客户投诉率降低10%的目标。
通过加强售前售后服务,及时处理客户反馈的问题,供销部在201X年成功降低了客户投诉率12%。
3. 加强供应商管理,实现供应商认证率达到90%的目标。
供销部对供应商进行了全面评估和管理,以确保供应商的质量可靠性。
在201X年,供销部的供应商认证率达到了92%的目标。
四、内部审核和管理评审情况供销部每年开展一次内部审核和一次管理评审,以评估和改进质量管理体系的有效性和合规性。
2024年质量管理体系运行情况总结时间过得飞快,转眼间,我们已经来到了____年。
作为质量管理体系的负责人,我非常荣幸地向大家汇报和总结____年质量管理体系的运行情况。
____年是我们公司追求卓越质量的一年。
我们始终致力于提升产品和服务的质量,满足客户的需求,增强公司在市场中的竞争力。
下面,我将从多个方面对我们的质量管理体系的运行情况进行总结。
一、质量策划和目标在____年,我们制定了全新的质量管理策划,并明确了公司的质量目标。
我们将质量视为核心竞争力,以客户满意度和产品质量为导向,设定了具体的质量指标和目标。
通过全员参与,形成了共同努力的合力,使得质量目标得到有效推进。
二、组织与领导在____年,我们加强了对质量管理体系的组织和领导,在公司内部设立了质量管理部门,明确了各个质量管理岗位的职责和权限。
同时,公司领导层高度重视质量管理工作,将质量管理体系纳入全面战略规划中。
领导层示范引领,为全体员工树立了榜样。
三、质量培训和教育在____年,我们重视质量培训和教育,认为只有提高员工的质量意识和素质,才能够提升企业整体的质量水平。
我们不仅组织了内部培训,还邀请专业的质量培训机构进行外部培训,全面提升员工的质量管理知识和技能。
四、过程和流程管理在____年,我们通过过程和流程管理,优化了各个环节的运作,确保产品和服务的质量。
我们全面引入了流程控制和标准化操作,通过持续改进,提高了生产效率和质量稳定性。
同时,我们优化了供应链管理和物流配送,保证了产品质量在供应链的每个环节得到有效控制。
五、质量检测和监控在____年,我们加强了质量检测和监控,建立了完善的质量检测体系。
我们不仅对原材料和生产过程进行严格的监控,还使用了先进的质量检测设备和技术,确保产品的质量达到国际标准。
同时,我们开展了客户满意度调查,及时获取客户对产品质量的反馈,为改进工作提供依据。
六、持续改进和纠正措施在____年,我们始终坚持持续改进和纠正措施,不断提升质量管理体系的完善程度。
管理体系运行汇报公司总经理:公司质量环境职业健康安全管理体系运行以来,营销部按照体系文件要求做了大量的工作,现将公司在管理体系运行方面的情况作如下汇报:一、公司的质量/环境/职业健康安全方针、目标、组织机构、质量/环境/职业健康安全管理体系文件及各项资源的适用性、充分性和有效性:公司制定的质量环境职业健康安全方针能充分体现了我公司的特点,目标适宜;在组织机构方面,公司安排专人负责贯标工作,公司编制的管理体系文件从运行情况来看,管理体系文件是适用的;公司各项资源能满足运行要求,综上所述,公司的质量/环境/职业健康安全方针、目标、组织机构、质量/环境/职业健康安全管理体系文件及各项资源的适用性、充分性和有效性。
二、对质量/环境/职业健康安全目标和指标的实现情况:(1)顾客要求评审率100%=已评审6份合同÷应评审6份合同×100%(2)杜绝废标,未发生管理体系运行以来,按照公司体系文件的要求,会同各部门对公司办公区域的环境因素进行了识别,针对工程参加投标的项目组织进行顾客要求和评审,认真做好我部门的各种记录。
负责合同的管理建立台账,针对所签定的合同均要求进行评审,目标已进行了次合同评审,并组织项目相关人员对合同要求进行交底,同时做好合同发放记录,对项目施工过程中进行定期的监督,确保工程项目施工按合同要求执行、并在项目竣工后进行合同履约评价等工作。
做好工程预结算工作,没有发生预结算差错,没有发生废标情况。
三、根据内审情况,对质量/环境/职业健康安全体系运行效果及内审的审核结果进行评审,并对内审中提出的纠正和预防措施情况:公司进行了公司三合一整合管理体系内部管理体系审核,对营销部未发出不符合项。
四、对本部门职责履行情况:管理体系运行以来,按照公司体系文件的要求,会同各部门对公司办公区域的环境因素进行了识别,针对工程参加投标的项目组织进行顾客要求和评审,认真做好我部门的各种记录。
五、就质量环境职业健康安全方面法律法规的遵循情况:在遵循法律法规方面,营销部认真查阅了项目管理部发布的新版《现行有效法律法规标准规范清单》,对相关法律法规条款进行了学习,做到了认真遵守国家有关的法律法规。
根据2006年4月18日颁布的质量管理体系文件要求,营销部的有关人员认真学习文件的内容并组织实施,现就相关运行情况汇报如下:营销部认真依据质量管理体系的质量目标和方针要求,以“顾客为关注焦点”,不断增强顾客满意度为宗旨,按照各自的职责分工,开展相关的工作,认真收集市场动态和用户信息,重视用户意见,采用电话等形式做好与客户的沟通服务。
按照文件要求组织对订单的评审,做好异议时的沟通,并对合同进行实施。
关于合同的评审:认真按照体系文件要求进行顾客的订单/合同评审,并做好订货记录,自体系运行后,均对合同进行评审,其中对无法满足顾客要求,经与顾客沟通协调后达成一致处理意见。
关于顾客的沟通和服务:能认真对待顾客的问询电话、传真,对顾客提出的问题准确的答复,及时掌握服务方面存在的问题并反馈相关部门解决。
总体来说,本部门能按质量管理体系文件中相关的要求有效运行,内审中本部门虽无出现不合格,但也积极自我检查力求更完善,也能与相关部门作好更有效的沟通,争取达到内外部顾客的满意。
营销部2006/11/28根据2006年4月18日颁布的质量管理体系文件要求,客服部的有关人员认真学习文件的内容并组织实施,现就相关运行情况汇报如下:客服部认真依据质量管理体系的质量目标和方针要求,以“顾客为关注焦点”,不断增强顾客满意度为宗旨,按照各自的职责分工,开展相关的工作,认真收集客户信息,重视用户意见,采用电话、回访等形式做好与客户的沟通服务。
关于顾客的沟通和服务:能认真对待顾客的问询电话、传真,对顾客提出的问题准确的答复,及时掌握服务方面存在的问题并反馈相关部门解决,并及时做好订单的处理,做到及时送水,确保客户满意;同时还定期对客户进行回访,收集客户意见以进一步改进服务的质量。
关于顾客满意度测评:11月份组织对顾客满意度进行测评,测评的项目:产品质量、交货期、服务、包装等项目进行调查,并按体系文件要求进行测量和统计。
经统计综合满意能达到质量体系中顾客满意率的目标。
质量管理体系运行情况工作总结汇报尊敬的领导和各位同事:
经过一段时间的努力,我很荣幸地向大家汇报我们质量管理体系的运行情况。
在过去的一年里,我们团队在质量管理方面取得了一些显著的成绩,也遇到了一些挑战,但我们始终坚持着不断改进的原则,努力提高产品和服务的质量,以满足客户的需求。
首先,我要强调的是我们团队对质量管理体系的重视和执行力度。
我们始终将质量放在首位,严格按照ISO9001质量管理体系的要求进行操作,确保每一个环节都能够达到标准要求。
通过不断地培训和学习,我们的团队成员对质量管理体系有了更深入的理解,也更加自觉地执行相关的规定和流程。
其次,我们在质量管理体系的持续改进方面取得了一些阶段性的成果。
通过定期的内部审核和管理评审,我们发现了一些存在的问题,并及时采取了纠正和预防措施,确保问题不会再次出现。
同时,我们也积极借鉴了其他企业的成功经验,对我们的质量管理体系进行了一些创新和优化,以适应市场的需求和发展。
然而,我们也面临着一些挑战。
在质量管理体系的运行过程中,我们发现了一些人为因素和系统性的问题,这需要我们更加深入地挖掘原因,并采取更有效的措施来解决。
同时,市场竞争的压力也在不断增加,我们需要更加注重质量管理体系与市场需求的结合,提供更有竞争力的产品和服务。
总的来说,我们团队在质量管理体系的运行情况方面取得了一些成绩,但也面临着一些挑战。
我们将继续努力,不断改进,确保质量管理体系能够更好地为企业的发展和客户的需求服务。
谢谢大家的支持和配合!
此致。
敬礼。
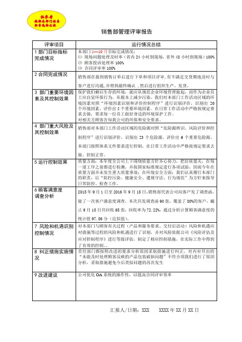
销售部质量管理体系报告
通过一年的质量管理体系的运行,使出厂产品的质量和顾客满意度得到了稳定提高,销售及服务也得到了顾客的认可。
1、质量目标完成情况:
产品交付及时率100%;没有发生供方附加运费,顾客反馈信息解决率100%;通过对4家顾客的满意度调查,顾客满意度达到99分;顾客财产未发生丢失和损坏;各项目标全部达到要求。
2、在内审中没有开具不合格,但也还有不足的地方,如记录
的归档和指标统计方面还存在问题,我们将尽快解决。
3、通过质量管理体系的运行,提高了我公司的质量保证能力,
促进了产品质量的稳定。
2024年质量管理体系运行情况总结模板摘要:本文总结了____年质量管理体系在我公司的运行情况。
首先,我们回顾了____年的质量目标和计划,然后分析了每个部门在实施质量管理体系方面的成就和挑战。
接下来,我们评估了体系的有效性和效率,并提出了一些改进建议。
最后,我们介绍了对2025年质量管理体系的展望和发展方向。
关键词:质量管理体系,运行情况,成就,挑战,改进建议,展望一、引言质量管理体系是提高企业质量管理水平和产品服务质量的重要工具和方法。
通过建立和遵循质量管理体系,我们可以确保产品和服务符合客户的需求和期望,提高客户满意度,并为企业可持续发展奠定基础。
本文总结了____年质量管理体系在我公司的运行情况,并提出了改进建议,以进一步提高体系的效果和效率。
二、质量目标和计划回顾在____年初,我们制定了一系列具体的质量目标和计划,以指导质量管理体系的运行。
这些目标和计划涵盖了各个部门和关键流程,如生产、供应链、销售和客户服务。
我们追踪和评估了这些目标和计划的执行情况,并与实际结果进行了比较。
三、部门的成就和挑战1.生产部门在____年,生产部门取得了显著的成就。
他们持续改进了生产流程,优化了生产设备和工艺,并引入了先进的质量控制工具和方法。
这些努力导致了产品质量的显著提高,并减少了不合格品的发生率。
然而,生产部门仍面临一些挑战,如人力资源不足、设备维护不及时等,这些都对质量管理体系的运行产生了一定的影响。
2.供应链部门供应链部门在____年取得了良好的成绩。
他们加强了与供应商的沟通和合作,优化了供应商评估和选择的程序,并实施了供应商质量管理计划。
通过这些措施,供应链部门成功降低了供应风险,提高了供应品质的稳定性。
然而,供应链部门仍需要加强对供应商的监督和管理,以确保其符合公司的质量标准。
3.销售和客户服务部门销售和客户服务部门在____年取得了令人瞩目的成绩。
他们积极回应客户需求,提供及时的技术支持和售后服务,有效地解决了客户投诉和纠纷。
质量管理体系运行情况总结汇报
质量管理体系是企业持续改进和提高产品质量的重要工具,它对企业的运行情况有着重要的影响。
在过去的一段时间里,我们公司一直在努力落实和完善质量管理体系,并取得了一些显著的成绩。
以下是我们质量管理体系运行情况的总结汇报:
首先,我们公司在质量管理体系的建立和落实方面取得了一些重要进展。
我们成立了质量管理部门,并制定了一系列的质量管理制度和流程,确保产品的质量得到有效的控制和管理。
同时,我们还对员工进行了相关的培训,提高了他们的质量意识和质量管理能力。
其次,我们在质量管理体系的运行和监控方面也取得了一些成绩。
我们建立了一套完善的质量管理体系运行机制,包括定期的质量管理体系审核和内部审核,确保质量管理体系的有效运行和持续改进。
我们还建立了一套完善的质量管理指标体系,对产品质量进行了全面的监控和评估,及时发现和解决质量问题。
最后,我们在质量管理体系的持续改进方面也取得了一些进展。
我们定期组织质量管理体系的管理评审会议,对质量管理体系进行了全面的评估和改进,不断提高质量管理体系的运行效果和水平。
同时,我们还积极借鉴和应用国际先进的质量管理理念和方法,不断提升质量管理体系的水平和竞争力。
总的来说,我们公司在质量管理体系的建立、运行和持续改进方面取得了一些显著的成绩,但也存在一些问题和不足之处。
我们将继续加大对质量管理体系的投入和支持,不断完善和提升质量管理体系的水平,确保产品质量得到有效的控制和管理,为企业的可持续发展提供有力的保障。
质量管理体系运行情况工作总结质量管理体系是企业管理的重要组成部分,对于提高产品和服务质量、增强市场竞争力具有至关重要的作用。
为了不断完善和优化质量管理体系,确保其有效运行,我们对过去一段时间的质量管理体系运行情况进行了全面总结。
一、质量管理体系的建立与完善我们公司自引入质量管理体系以来,一直致力于建立健全符合公司实际情况的质量管理体系。
通过对相关标准和规范的深入研究,结合公司的业务特点和发展需求,制定了一系列质量方针、质量目标和质量管理程序文件。
在体系建立过程中,我们充分考虑了内部各部门的职责和工作流程,明确了各项质量活动的责任主体和工作要求。
同时,为了确保体系的有效性和适应性,我们定期对质量管理体系文件进行评审和修订,使其能够不断适应公司业务的发展和市场环境的变化。
二、培训与宣贯为了确保全体员工对质量管理体系的理解和掌握,我们组织了多层次、多形式的培训和宣贯活动。
包括邀请专家进行质量管理体系标准的培训讲座、内部培训师对质量管理程序文件的解读、部门内部的经验分享和交流等。
通过这些培训和宣贯活动,使广大员工充分认识到质量管理体系的重要性,明确了自己在质量管理工作中的职责和任务,提高了员工的质量意识和执行质量管理体系的自觉性。
三、质量管理体系的运行情况1、质量目标的完成情况我们设定了一系列质量目标,如产品合格率、客户满意度等。
通过对质量数据的收集和分析,我们发现大部分质量目标都得到了较好的完成。
例如,产品合格率达到了____%,超过了年初设定的目标值。
客户满意度也保持在较高水平,达到了____%。
然而,在某些方面仍存在一些不足之处。
例如,部分产品的一次交验合格率还有待提高,需要进一步加强生产过程中的质量控制。
2、过程控制在生产过程中,我们严格按照质量管理体系的要求,对各个环节进行了有效的控制。
从原材料采购、生产加工、检验检测到产品交付,都制定了详细的作业指导书和检验标准,并加强了对过程参数的监控和记录。
质量管理体系运行总结汇报尊敬的领导和各位同事:
我很荣幸能够在这里向大家总结质量管理体系的运行情况。
在过去的一段时间里,我们团队为了提高产品和服务质量,不断完善和优化质量管理体系,取得了一些显著的成绩。
首先,我们对质量管理体系进行了全面的梳理和优化,制定了一系列符合公司实际情况的管理制度和流程。
通过不断地优化和调整,我们成功地将质量管理体系与公司的战略目标和客户需求相结合,确保了质量管理体系的有效运行。
其次,我们加强了对质量管理体系的监督和评估,建立了一套科学的评价体系,对各个环节进行了全面的监控和评估。
通过这些措施,我们及时发现了一些潜在的质量问题,并采取了有效的措施加以解决,保证了产品和服务的质量稳定性。
另外,我们还注重了对员工的培训和教育,提高了员工的质量意识和技能水平。
通过定期的培训和考核,我们的员工对质量管理体系有了更深入的理解,能够更好地将质量管理要求落实到实际工
作中,为公司的发展贡献了力量。
总的来说,我们在质量管理体系的运行中取得了一些阶段性的
成果,但也要清醒地认识到存在的问题和不足。
未来,我们将继续
加大对质量管理体系的投入和改进,不断完善和提升质量管理水平,为公司的可持续发展做出更大的贡献。
最后,感谢各位领导和同事对质量管理工作的支持和配合,相
信在大家的共同努力下,质量管理体系一定会迈向一个新的高度。
谢谢!。
销售关于IATF16949体系运行情况报告2021年销售方面主要是组织销售部全体人员学习IATF16949体系标准和公司质量管理体系文件,提高认识。
一是组织所有业务经理学习公司的质量管理体系文件,通过学习,使大家对IATF16949标准有了新的认识,对公司质量管理体系文件规定有了近一步的理解好和掌握,在与客户洽谈、投标、质量问题沟通等方面收到明显效果。
二是让业务经理驻厂跟进各主机厂现场的质量问题,并与质量部进行对接,对问题进行分析说明,从源头进行控制改进。
这样做优点一是让业务经理自己学习和掌握相关质量问题后方便更好的为客户服务,二是通过质量问题的发生督促生产加强质量管控,确保产品质量的稳定性,以满足社会市场的需求。
存在的问题及改进建议:
销售在外主要靠的还是过硬的产品品质,从而形成较好的口碑,所以质量至上既是对公司品牌的建设,也是企业长远发展的需求。
技术、质量部门要加强对生产过程的检查和技术指导,减少质量问题的发生,给销售一个定心丸。
同时也要求业务员要懂得如何第一时间处理质量问题,很好的给客户一个答复。
浙江保德安锁业有限公司
销售部质量管理体系运行情况报告
自从建立质量管理体系以后,公司里有了明确的质量方针和质量目标,也给各部门规定了职责和权限。
根据质量管理体系运行的标准,我部门组织以满足顾客要求为前提,以持续改进为出发点,以符合法律法规为准绳,制定了相应的文件,使公司有章可循,以使顾客满意和其他相关方满意。
一、在销售方面,我部始终以满足顾客需求为前提,以法律法规为准绳,规范自己的工作,把产品要求的评审与售前售后服务作为衡量我们的工作准则。
因此,现在我们基本上能做到所有情况都有记录,形成资料,打破过去那种“想到没做到,做到又没记录”的工作作风。
现在有了质量管理体系的全方位的管理,我们明确了质量方针与质量目标,知道了我们的自身价值,懂得了一个企业的生存必须以质量为中心,员工的参与为基础,目的在于通过顾客满意和满足市场的需求,确保企业的生存与发展。
质量管理体系运行以来,公司销往东北的产品,总的来说基本比较稳定,没有发生顾客投诉现象。
从顾客的满意情况来看,体系运行以来顾客的满意度调查情况统计具体见《顾客满意度汇总及基准比较表》。
二、根据《2004年度回访服务计划》的安排,7-9月份已对客户进行了3次回访。
在回访中,对客户所提出的问题(质量、交期、价格)等进行充分说明确和回复,顾客对公司的服务均给予了较高的评价。
同时,销售部紧紧围绕让顾客满意这一目标,急顾客之所急,想顾客之所想,主要做到:
(1)对顾客的品头询价做到当即回复,对书面正式报价做到四小时内办毕,特殊情况下不过天。
(2)负责及时组织、协调产品交付等服务工作,对发运产品负责跟踪,直到顾客收到产品且核对无误后为止。
(3)及时负责与顾客联络,妥善处理客诉和各类来电/来访询问事项,做好有关服务工作并作记录。
(4)建立健全客户档案,了解顾客订货倾向,随时做好供货准备。
(5)定期派员进行市场调研,及时掌握市场动态和顾客需求。
三、经营计划评审
经营计划分短期经营计划(年度)和长期经营计划(五年),根据去年的工作汇报情况来看,公司绩效数据是很良好的;我部门收集的行业数据和资料与竞争对手相比我们还存在一定的专业差距,还需进一步改进;我部门评价当前和未来顾客对我公司期望是很高的,各部门还要更上一层。
目前我们企业形象比同行业中都要好,但为了再上一步,所以我部门根据企业当前情况制订一份计划,此计划包括管理内:工装/设施计划,人力资源计划,公司级数据及基准比较计划,市场开发计划,销售计划,顾客满
意计划,财务及成本计划,与质量有关的重要数值,健康安全及环境计划等等。
使我公司再创辉煌,树立最高品牌。
四、建议和要求:
1、销售部组织结构设置基本合理,但人力资源较为欠缺,需进一步充实和完善,对人员岗位技能也有待培训提高。
2、《顾客满意度评价程序》中调查方案的设计较繁琐,可操作性不强,建议简化和改进。
3、合同/订单的评审工作:为了提高工作效率,对《现有产品目录》中已有的常规产品,建议技术部、质量部不用评审,只有生产新产品、样品或客户有特殊要求时,技术部与质保部才参与评审。
此外,对单量在50以内的订单,可不用采购部评审,因为公司已设立安全库存量;对部分颜色、规格多的合同/订单,建议不用下《订货清单》,而是由销售部直接将原始订单复印或打印成《供货清单》的形式直接下发。
企业的生存与产品的质量息息相关。
顾客的反馈信息不论大小都是对我们的爱护和支持,不能有任何的疏忽。
我们对处理质量问题的态度是积极的,行动上是可信的,给顾客都有满意的答复,尽管体系运行时间不长,本部门还存在一些问题,但我坚信,只要持之以恒,不断改进,相信销售部的今后工作会越来越好。
销售部经理:
2004.10.08。