8位药品批号解读
- 格式:docx
- 大小:36.90 KB
- 文档页数:2
药品批准文号格式2002年1月1日以后批准生产的新药、仿制药品和通过地方标准整顿或再评价升为国家标准的药品,采用新的药品批准文号格式1、药品批准文号格式:国药准字+1位字母+8位数字,试生产药品批准文号格式:国药试字+1位字母+8位数字。
进口药品注册证格式:由字母H(Z或S)后接八位阿拉伯数字组成,前四位为公元年号,后四位为顺序编号。
化学药品使用字母“H”,中药使用字母“Z”,通过国家药品监督管理局整顿的保健药品使用字母“B”,生物制品使用字母“S”,体外化学诊断试剂使用字母“T”,药用辅料使用字母“F”,进口分包装药品使用字母“J”。
数字第1、2位为原批准文号的来源代码,其中“10”代表原卫生部批准的药品,“19”、“20”代表2002年1月1日以前国家药品监督管理局批准的药品,其它使用各省行政区划代码(见附件一)前两位的,为原各省级卫生行政部门批准的药品。
第3、4位为换发批准文号之年公元年号的后两位数字,但来源于卫生部和国家药品监督管理局的批准文号仍使用原文号年号的后两位数字。
数字第5至8位为顺序号。
2、每种药品的每一规格发给一个批准文号。
除经国家药品监督管理局批准的药品委托生产和异地加工外,同一药品不同生产企业发给不同的药品批准文号。
3、自2002年1月1日以后批准生产的新药、仿制药品和通过地方标准整顿或再评价升为国家标准的药品,一律采用新的药品批准文号格式。
4、自2002年1月1日以后批准发给的化学药品《进口药品注册证》,其注册证号格式亦作部分改变,其中字母“X”改为“H”,其它部分不变。
原已发给的旧格式注册证号在换发《进口药品注册证》时用新格式取代。
5、药品批准文号及化学药品的进口药品注册证号换发后,印有原格式批准文号及注册证号的包装标签在2003年12月31日后禁止流通使用。
例如,“国药准字H11020001”,字母和数字含义依次是:“H”为化学药品,“11”为北京市的行政区划代码前两位,“02”为换发之年2002年的后两位数字,“0001”为新的顺序号。
8位药品批号解读
【原创版】
目录
一、药品批号的概念和组成
二、药品批号的 8 位数字解读
1.前两位:药品生产许可证编号
2.第三位:生产批次
3.第四位:生产年份
4.第五、六位:生产月份
5.第七位:生产日期
6.第八位:生产厂代码
正文
药品批号是药品在生产过程中为确保产品质量和追溯生产历史而设
置的一组编码,通常由 8 位数字组成。
下面我们来详细解读这 8 位数字的含义。
首先,药品批号的前两位数字代表药品生产许可证编号。
这一编号由国家药品监督管理局颁发,是药品生产企业合法生产药品的凭证。
不同的生产许可证编号对应不同的药品生产企业,有助于确保药品的生产来源。
其次,药品批号的第三位数字表示生产批次。
生产批次是药品在生产过程中按照一定规则划分的,通常与生产日期和生产数量相关。
通过批次管理,可以方便地追溯和控制药品的质量。
接着,第四位数字代表生产年份。
这一信息有助于判断药品的新鲜程度和保质期。
同时,根据生产年份和生产批次,还可以计算出生产日期。
第五位和第六位数字表示生产月份。
这两位数字可以帮助我们了解药
品的具体生产时间,从而更好地判断药品的有效期和质量。
第七位数字代表生产日期,与生产月份一起构成了完整的生产日期信息。
生产日期是药品的重要属性之一,对于药品的储存、运输和使用具有重要意义。
最后一位数字是生产厂代码。
这个代码由各药品生产企业自行设定,用于区分不同的生产厂和生产线。
通过对生产厂代码的识别,可以了解药品的具体生产来源,有利于药品的监管和管理。
药品批准文号是啥,可读出哪些信息?近期,动脉网在查阅药品批准文号的时候发现不少“有趣”的现象,比如化药和中药的注册类别弄反,不同药品共用一个药品批准文号,一个批准文号下面有多个剂型的现象。
深究之下,发现药品批注文号背后还有很多信息。
补习下药品批准文号的相关历史,整理了关于药品标准文号的几个点。
药品批准文号是啥?药品作为一种特殊的商品,管理较为严格。
所以法律规定:“生产新药或者已有国家标准的药品,须经国务院药品监督管理部门批准,并在批准文件上规定该药品的专有编号,此编号称为药品批准文号。
药品生产企业在取得药品批准文号之后,方可以生产该药品。
”简单理解,药品批注文号就是药品的生产许可,类似于图书音像出版物的“ISBN”或者“ISRN”一样。
这里还有需要注意的是,药品批准文号是会过期的(一般按照药物的种类如新药、改良型、仿制药等有一定的存续期,时间是3年或者5年),过期之后需要“再注册”,批准文号不变。
进口药由于不在国内生产,所以批准文号不是生产必须,但是也需向相关部门报备,获得药品进口许可,也叫批准文号。
药品批准文号都是谁批准的?上面说的是要向“国务院药品监督管理”部门申请,其实就是国家药监局。
不过这里还有一段往事是,国家药监局成立于1998年(原国家经济委员会下属的国家医药管理局,合并卫生部的药政司,再吸收国家中医药管理局的部分机构,成立了国家药监局,2003年再组建成国家食药监局),在国家食药监局成立之前,能够批准药品的有卫生部、各省的卫生厅,标准不一,基本是各自为政,也造成了药品批准文号混乱的问题。
为便于统一管理,从2002年1月1日,药品批准由国家食药监统一受理,也有了统一的编码格式。
命名规则是啥?根据食药监局(CFDA)发布的《关于做好统一换发批准文号工作的通知》,规范了药品批准文号的格式,并在全国范围内对药品生产企业(进口)生产的药品统一换发药品批准文号。
规则如下:药品批准文号格式:国药准字+1位字母+8位数字,试生产药品批准文号格式:国药试字+1位字母+8位数字。
技巧如何从药品批准文号轻易识辨出假药识别假药的方法和手段很多,有感官、手摸、闻、尝等,如何从药品外包装来鉴别假药?笔者根据自己查获的案件总结归纳了“七看”的鉴别方法,即:看批准文号、看商品名与通用名、看防伪标识、看说明书、看标识的功能主治、看包装及包装内容物、看药品销售价格。
今天先来介绍从药品批准文号识辨假药的方法。
2002年1月28日,国家药品监督管理局发布《关于统一换发并规范药品批准文号格式的通知》规定,药品批准文号格式为:国药准字+1位字母+8位数字,试生产药品批准文号格式为:国药试字+1位字母+8位数字。
化学药品使用字母“H”,中药使用字母“Z”,通过国家药品监督管理局整顿的保健药品使用字母“B”,生物制品使用字母“S”,体外化学诊断试剂使用字母“T”,药用辅料使用字母“F”,进口分包装药品使用字母“J”。
数字第1、2位为原批准文号的来源代码,其中“10”代表原卫生部批准的药品,“19”、“20”代表2002年1月1日以前国家药品监督管理局批准的药品,其它地方批准文号升为国家批准文号的使用各省、自治区、直辖市的行政区划代码前两位,全国31个省自治区直辖市划分为6大部分(也就是6个区域)。
第3、4位为换发批准文号之年公元年号的后两位数字,但来源于卫生部和国家药品监督管理局的批准文号仍使用原文号年号的后两位数字。
数字第5至8位为顺序号。
区域代码编排规律(身份证号前两位)1 2 3 4 5 6 7 0华北1京津冀晋蒙东北2辽吉黑华东3沪苏浙皖闽赣鲁华南4豫鄂湘粤桂琼西南5川黔滇藏渝西北6陕甘青宁新例如:批准文号为国药准字H10931092的药品,“H”代表化学药品,前两位数字“10”表示此药品为原卫生部批准的药品,“93”表示原文号批准年份后两位数字,“1092”为顺序号,或者说是流水号;批准文号为国药准字Z19990067的药品,“Z”表示此药为中药,前两位数字“19”表示此药为国家药监局批准,3、4位的“99”表示此药文号是1999年批准,后四位“0067”为顺序号或者流水号;批准文号为国药准字S1*******的药品,其中“S”表示此药品为生物制品,前两位“13”表示此药为河北省卫生部门批准,3、4位的“02”表示此药文号为2002年批准,后四位“0003”表示顺序号或者流水号,这就是批准文号的编码规则。
国药准字简介整理国药准字的简介“国药准字”是药品生产单位在生产新药前,经国家食品药品监督管理局严格审批后,取得的药品生产批准文号,相当于人的身份证。
其格式为:国药准字+1位字母+8位数字,其中化学药品使用的字母为“H”,中药使用的字母为“Z”等等。
只有获得此批准文号,药品才可以生产、销售。
由于历史原因,以前省级药品主管部门有权对药品进行审批,一些药品使用的是地方批准文号,如“京卫药准字”、“沪卫药准字”等。
这些药品都是根据各省、直辖市的地方药品标准审批的,不利于国家对药品的统一管理。
为了保证临床用药安全,1999年以后,国家将过去的地方药品标准,提升为国家药品标准,对“X(省)卫药准字”的格式的药品进行清理整顿,对符合国家标准的药品核发“国药准字”的批准文号,对不符合国家标准的药品予以淘汰,同时将新药审批的权限划归为国家食品药品监督管理局。
在现行《药品管理法》中规定,生产药品“需要经过国务院药品监督管理部门批准,并发给药品批准文号”。
所以,现在如果我们在市场上发现“X卫药准字”等非“国药准字”批准文号的药品,因为已经过了国家药监局规定的有效期,均可视为假药。
百姓们在买药时,一定要仔细看好批准文号。
无批准文号,或批准文号有问题的药品,不要购买,以免买到假药。
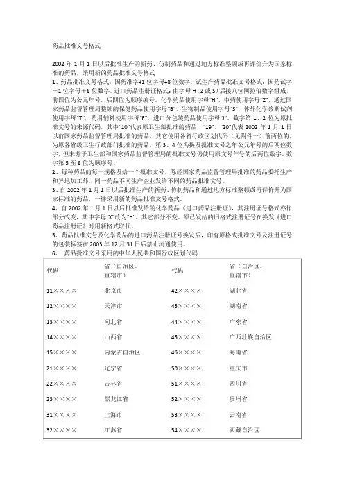
药品批准文号格式为“国药准(试)字+字母+8位数字”。
其中“药”代表是药品,这是最基本性质(与保健食品和医疗器械的区别),“准”字代表国家批准生产的药品,“试”代表国家批准试生产的药品。
字母包括H、Z、S、 B、T、F、J,分别代表药品不同类别:H代表化学药品,Z代表中成药,S代表生物制品,B代表保健药品,T代表体外化学诊断试剂,F代表药用辅料,J代表进口分包装药品。
药店里常见的传统中成药,无论提取工艺如何,也无论有无毒副作用,都属“国药准字Z”;“国药准字B”为具有治疗及保健作用的药品,无论是中药还是西药,如果临床证明没有毒副作用,皆可申请“国药准字B”的批号,由于西药一般具有明显的毒副作用,所以目前的“国药准字B”以中药为多。
药品批准文号格式2002年1月1日以后批准生产的新药、仿制药品和通过地方标准整顿或再评价升为国家标准的药品,采用新的药品批准文号格式1、药品批准文号格式:国药准字+1位字母+8位数字,试生产药品批准文号格式:国药试字+1位字母+8位数字。
进口药品注册证格式:由字母H(Z或S)后接八位阿拉伯数字组成,前四位为公元年号,后四位为顺序编号。
化学药品使用字母“H”,中药使用字母“Z”,通过国家药品监督管理局整顿的保健药品使用字母“B”,生物制品使用字母“S”,体外化学诊断试剂使用字母“T”,药用辅料使用字母“F”,进口分包装药品使用字母“J”。
数字第1、2位为原批准文号的来源代码,其中“10”代表原卫生部批准的药品,“19”、“20”代表2002年1月1日以前国家药品监督管理局批准的药品,其它使用各省行政区划代码(见附件一)前两位的,为原各省级卫生行政部门批准的药品。
第3、4位为换发批准文号之年公元年号的后两位数字,但来源于卫生部和国家药品监督管理局的批准文号仍使用原文号年号的后两位数字。
数字第5至8位为顺序号。
2、每种药品的每一规格发给一个批准文号。
除经国家药品监督管理局批准的药品委托生产和异地加工外,同一药品不同生产企业发给不同的药品批准文号。
3、自2002年1月1日以后批准生产的新药、仿制药品和通过地方标准整顿或再评价升为国家标准的药品,一律采用新的药品批准文号格式。
4、自2002年1月1日以后批准发给的化学药品《进口药品注册证》,其注册证号格式亦作部分改变,其中字母“X”改为“H”,其它部分不变。
原已发给的旧格式注册证号在换发《进口药品注册证》时用新格式取代。
5、药品批准文号及化学药品的进口药品注册证号换发后,印有原格式批准文号及注册证号的包装标签在2003年12月31日后禁止流通使用。
6、药品批准文号采用的中华人民共和国行政区划代码例如,“国药准字H11020001”,字母和数字含义依次是:“H”为化学药品,“11”为北京市的行政区划代码前两位,“02”为换发之年2002年的后两位数字,“0001”为新的顺序号。
药品批次号是按什么规律产生的药品批号表示药品生产日期的一种编号,也是表示这批药品是同一次投料,同一生产工艺所生产的产品。
一般采用六位数字,前两位数字表示年份,中间两位数字表示月份,末两位数字表示日。
如1992年1月8日生产的,即为920108。
分号,表示同一天投料次数号。
如1991年11月29日第一批投料生产的药品,即应为911129-1,同一天第六批投料生产的药品,即为911129-6。
目前,有些药品生产企业有自己独特的生产批号编制方式,为了方便大家识别,现对部分厂家的药品生产批号予以释义,供大家参考。
例一,阿托伐他汀钙片(辉瑞制药有限公司)标为“45837001”,其中4指2004年,58指在中国大陆生产,37为厂家品种代号,001表示批次数。
再如:络活喜(辉瑞制药有限公司)生产批号标为“45805006”,其中4表示2004年,58指在中国大陆生产,05为厂家品种代号,006表示批次数。
例二,重酒石酸注射液(上海禾丰制药有限公司)生产批号标为“4A11001”,其中4指2004年,A指1ml(装量),11为厂家品种代号,001表示批次数。
再如:布比卡因(上海禾丰制药有限公司)生产批号标为“3H03039”,其中3指2003年,H指5ml(数量),03为厂家品种代号,039表示批次数。
药品有效期、药品批号与生产日期的关系药品批号作为药品或药品包装标识的一项重要内容,不仅涉及到药品的生产时间和批次,还涉及到药品的销售、使用及药品监督管理等多个环节,为了帮助药品工作者更加明确个中含义,以便帮助患者正确识别药品最终保证用药安全,特作以下说明:药品批号的定义与作用卫生部1992年颁布的《药品生产质量管理规范》(GMP)第七十六条规定了“批号”一词的含义:用于识别“批”的一组数字或字母加数字。
用之可以追溯和审查该批药品的生产历史。
可以认为,这是对批号定义所作的具有法定意义的解释。
在生产过程中,药品批号主要起标识作用。
8位药品批号解读
药品批号通常由8位数字或字母组成,中前六位数字代表药品生产日期,后两位数字或字母代表药品的生产批号。
对于一个典型的药品批号,例如"180601AB",含义如下:
●“18”代表年份,即2018年。
●“06"代表月份,即6月。
●"01"代表日期,即1日。
●"AB”是生产批号,代表这个批次的药品编号。
生产日期一般是用年月日表示的,例如”18年6月1日”可以表示为“180601",这是一个十分清晰的时间标识方式,消费者可以通过查询或者咨询生产企业,得知自己手中的药品是否过期或者生产日期是否合法。
而生产批号则是用字母或数字表示的,它可以表示同-药品生产批次内的产品,消费者和监管部门]可以根据批号查询生产日期、生产厂家等相关信息,验证药品的合法性和真实性。
在生产过程中,药品生产企业采取严格的质量控制措施来确保药品的安全和有效性。
药品批号则是质量控制的重要手段之一,可以确保同-生产批次内药品的质量一致。
因此,药品批号成为药品质量控制的重要标志之一。
总之,药品批号是了解、查询和监管药品生产和质量控制的有效手段之一。
消费者可以通过药品批号了解药品的生产日期、铲厂家等相关信息,确保自己购买的药品质安全;监管部门可以通过批号实现对药品生产过程的监管,确保药品质量符合国家和行业标准。
药品批号的标准化和科学化,为药品质量和生产监管提供
了有效的保障。
制表:审核:批准:。
各批准文号释义展开全文各批准文号释义国药准字-国家正式批准生产的药品药品批准文号格式为“国药准(试)字+字母+8位数字”。
其中“药”代表是药品,这是最基本性质(与保健食品和医疗器械的区别),“准”字代表国家批准生产的药品,“试”代表国家批准试生产的药品。
从2003年1月1日开始,“药健字”产品统统停止生产,将统一采用国药准字的药品批文,其规范表达如下:保健药品为“国药准字B”,其他药品分别为:化学药品为批准号“国药准字H”,生物制药“国药准字S”,中成药“国药准字Z”。
卫消证字-消毒用品【概述】“卫消证字”指用于粘膜的及环境清洁等的消毒处理产品。
“消”字号产品顾名思义就是消毒产品,主要用于杀灭或清除传播媒介上病原微生物,是卫生部为提高公共卫生质量而批准的一类产品,也就是说它不具有任何治疗效果。
消毒产品包括消毒剂、消毒器械和卫生用品三大类,其中卫生用品包括卫生巾、卫生护垫等妇女经期卫生用品,尿布、尿裤、湿巾、纸巾,餐巾纸、面巾纸,卫生棉、化妆棉以及皮肤、粘膜抗(抑)菌洗剂等品种。
而这一类产品在持有相应的卫生许可证(生产许可证)后大都只需要进行备案注册就好,即形成所谓的“×卫消备字”,而前两者的批号为“×卫消字”和“×卫消械字”。
但从2006年起消毒剂的原有的省级批号必须升级为国家级的“卫消字”号。
【格式】指产品及其生产企业经省级以上卫生行政部门批准的文号。
生产企业卫生许可证号:“(省、自治区、直辖市简称)卫消证字(发证年份)第xxxx号”,产品卫生许可批件号:“卫消字(年份)第xxxx号”、“卫消进字(年份)第xxxx号”。
委托加工的,应标注受委托方的生产企业卫生许可证号和委托方的产品卫生许可批件号。
不得标注无效批准文号,如(1996)×卫消准字第xxxx号。
卫食证字—地方性食品卫生局批准的卫生许可证意思是该企业生产加工场地已经达到卫生学的标准卫食健字,国食健字均为保健食品保健食品包装上必须有保健食品的批准文号、卫生许可证号、执行标准号和保健食品GMP证书号。
药品注册受理号及批准文号的含义Document serial number【UU89WT-UU98YT-UU8CB-UUUT-UUT108】药品注册受理号及批准文号的含义一、受理号受理号是国家食品药品监督管理局对所受理药品注册申请进行审批所用的操作标记。
应当统一格式,统一编排,能够直观识别,方便操作处理。
受理时,对一件申请发给惟一的受理号。
受理号分为四部分,第一部分是申请的基本信息,第二部份是年份,第三部分是流水号,第四部分是受理单位标识(详见下表)。
药品、辅料注册申请受理号共十三位,药包材注册申请受理号共十二位。
采用字母、数字和汉字混排。
编排格式如下:2005年以前受理号的大体意思是:X:表示申请国产注册或补充(新药)Y:表示申请国产注册或补充(已有国家标准,即仿制药)FX:申请仿制(西药)FZ:申请仿制(中药)FX、FZ前面加B,即BFX或BFZ即为补充申请的意思BFX/BFZ:申请仿制补充(西药/中药)CXS:申请新药证书及生产(化药)CXL:申请新药临床研究(化药)CXZ:申请新药试生产转正式生产(化药)CXS、CXL、CXZ或CX后面加B即为补充的意思CZS:申请新药证书及生产(中药)CZL:申请新药临床研究(中药)CZZ:申请新药试生产转正式生产(中药)CZS、CZL、CZZ或CZ后面加B即为补充的意思J:为申请进口注册或补充B:申请进口药品补充A:申请进口药品注册证AS:申请进口药品注册证(生物制品)AZ:申请进口药品注册证(中药)H:申请进口药品注册证换发HS:申请进口药品注册证换发(生物制品)HZ:申请进口药品注册证换发(中药)CSS:申请生物制品试生产转正式生产CSL:申请生物制品临床研究CSZ:申请生物制品试生产转正式生产CSS、CSL、CSZ、CS后面加B即为补充的意思2005以后,受理号更加规范,具体函义如下:前面的四位字母意思分别如下:第一位:C表示国产,J表示进口第二位:X表示新药,Y表示已有国家标准(即仿制药)第三位:H表示化学药品,Z表示中药,S表示生物制品,F表示辅料第四位:L表示申请临床,S表示申请上市(即生产),B表示补充申请,Z表示再注册,F表示分包装第一部分(四位字母,申请基本信息)第二部分(第五、六位)第三部分(第七至十一位)第四部分(十二、十三位)第一位(国别)第二位(申请分类)第三位(分类)第四位(申请阶段)2位年份5位流水号 C:国产J:进口X:新药Y:已有国家标准药品H:化学药品Z:中药及天然药物S:生物制品F:辅料L:申请临床S:申请上市B:补充申请Z:再注册F:分包装如05代表2005年每一类都从00001起指受理单位,省局采用各省份简称,国家局为“国”,解放军为“军”如“CXHL0500001甘”表示国产新药化学药品临床申请,是2005年受理的该类型第一个注册申请,甘肃省局上报;“JYHF0500001桂”表示进口已有国家标准化学药品分包装申请,是2005年受理的该类型第一个注册申请,广西区局上报。
8位药品批号解读摘要:1.药品批号的作用2.8 位药品批号的组成3.8 位药品批号各部分的含义4.药品批号如何帮助我们了解药品信息5.药品批号在用药安全中的重要性正文:药品批号是药品生产、质量控制和监督管理的重要手段。
在我国,药品批号通常由10 位数字组成,其中前8 位数字具有实际含义,后两位数字为校验码。
一、药品批号的作用药品批号可以追溯到药品的生产、检验、批准、销售等各个环节,有助于确保药品的质量和安全。
通过药品批号,我们可以了解药品的生产厂家、生产日期、生产批次等信息。
二、8 位药品批号的组成8 位药品批号主要包括以下几个部分:1.药品类别代码:前两位数字代表药品的类别,如化学药品、生物制品等。
2.生产年份:第三位数字表示药品生产年份的后一位数,如“1”代表2011 年。
3.生产月份:第四、五位数字表示药品生产月份,如“05”代表5 月。
4.生产日期:第六、七位数字表示药品生产日期,如“25”代表25 日。
5.生产序列号:最后一位数字表示药品在当天的生产序列,如“1”代表当天生产的第一批药品。
三、8 位药品批号各部分的含义1.药品类别代码:便于药品管理和统计,有助于了解药品的种类和来源。
2.生产年份:有助于了解药品的生产周期,判断药品是否临近有效期。
3.生产月份和日期:有助于了解药品的生产时间,判断药品是否新鲜。
4.生产序列号:有助于了解药品的生产批次,便于药品质量追溯。
四、药品批号如何帮助我们了解药品信息通过查询药品批号,我们可以了解药品的生产厂家、生产日期、生产批次等信息。
这些信息有助于我们判断药品的质量、有效期和新鲜程度,确保用药安全。
五、药品批号在用药安全中的重要性药品批号是药品质量追溯的重要依据,有助于确保药品的质量和安全。
在用药过程中,我们应该关注药品批号,正确识别药品信息,遵循医嘱,确保用药安全。
药品注册受理号及批准文号的含义药品注册受理号及批准文号的含义一、受理号受理号是国家食品药品监督管理局对所受理药品注册申请进行审批所用的操作标记。
应当统一格式,统一编排,能够直观识别,方便操作处理。
受理时,对一件申请发给惟一的受理号。
受理号分为四部分,第一部分是申请的基本信息,第二部份是年份,第三部分是流水号,第四部分是受理单位标识(详见下表)。
药品、辅料注册申请受理号共十三位,药包材注册申请受理号共十二位。
采用字母、数字和汉字混排。
编排格式如下:前面的四位字母意思分别是第一位:C表示国产,J表示进口第二位:X表示新药,Y表示已有国家标准(即仿制药)第三位:H表示化学药品,Z表示中药,S表示生物制品,F表示辅料第四位:L表示申请临床,S表示申请上市(即生产),B表示补充申请,Z表示再注册,F表示分包装第一部分(四位字母,申请基本信息)第二部分(第五、六位)第三部分(第七至十一位)第四部分(十二、十三位)第一位(国别)第二位(申请分类)第三位(分类)第四位(申请阶段)2位年份5位流水号C:国产J:进口X:新药Y:已有国家标准药品H:化学药品Z:中药及天然药物S:生物制品F:辅料L:申请临床S:申请上市B:补充申请Z:再注册1F:分包装如05代表2005年每一类都从00001起指受理单位,省局采用各省份简称,国家局为“国”,解放军为“军”如“CXHL0500001甘”表示国产新药化学药品临床申请,是2005年受理的该类型第一个注册申请,甘肃省局上报;“JYHF0500001桂”表示进口已有国家标准化学药品分包装申请,是2005年受理的该类型第一个注册申请,广西区局上报。
二、批准文号药品生产批件:是国内企业申请的新药及仿制药经国家食品药品监督管理局(SFDA)批准后同意生产的批准件,同时会给你一个批准文号。
药品批准文号,是指由药品生产单位在生产新药前报请国家药政管理部门核发的药品生产批准文号,相当于人的身份证。
药品注册受理号及批准文号的含义一、受理号受理号是国家食品药品监督管理局对所受理药品注册申请进行审批所用的操作标记。
应当统一格式,统一编排,能够直观识别,方便操作处理。
受理时,对一件申请发给惟一的受理号。
受理号分为四部分,第一部分是申请的基本信息,第二部份是年份,第三部分是流水号,第四部分是受理单位标识(详见下表)。
药品、辅料注册申请受理号共十三位,药包材注册申请受理号共十二位。
采用字母、数字和汉字混排。
编排格式如下:2005年以前受理号的大体意思是:X:表示申请国产注册或补充(新药)Y:表示申请国产注册或补充(已有国家标准,即仿制药)FX:申请仿制(西药)FZ:申请仿制(中药)FX、FZ前面加B,即BFX或BFZ即为补充申请的意思BFX/BFZ:申请仿制补充(西药/中药)CXS:申请新药证书及生产(化药)CXL:申请新药临床研究(化药)CXZ:申请新药试生产转正式生产(化药)CXS、CXL、CXZ或CX后面加B即为补充的意思CZS:申请新药证书及生产(中药)CZL:申请新药临床研究(中药)CZZ:申请新药试生产转正式生产(中药)CZS、CZL、CZZ或CZ后面加B即为补充的意思J:为申请进口注册或补充B:申请进口药品补充A:申请进口药品注册证AS:申请进口药品注册证(生物制品)AZ:申请进口药品注册证(中药)H:申请进口药品注册证换发HS:申请进口药品注册证换发(生物制品)HZ:申请进口药品注册证换发(中药)CSS:申请生物制品试生产转正式生产CSL:申请生物制品临床研究CSZ:申请生物制品试生产转正式生产CSS、CSL、CSZ、CS后面加B即为补充的意思2005以后,受理号更加规范,具体函义如下:前面的四位字母意思分别如下:第一位:C表示国产,J表示进口第二位:X表示新药,Y表示已有国家标准(即仿制药)第三位:H表示化学药品,Z表示中药,S表示生物制品,F表示辅料第四位:L表示申请临床,S表示申请上市(即生产),B表示补充申请,Z表示再注册,F表示分包装第一部分(四位字母,申请基本信息)第二部分(第五、六位)第三部分(第七至十一位)第四部分(十二、十三位)第一位(国别)第二位(申请分类)第三位(分类)第四位(申请阶段)2位年份5位流水号C:国产J:进口X:新药Y:已有国家标准药品H:化学药品Z:中药及天然药物S:生物制品F:辅料L:申请临床S:申请上市B:补充申请Z:再注册F:分包装如05代表2005年每一类都从00001起指受理单位,省局采用各省份简称,国家局为“国”,解放军为“军”如“CXHL0500001甘”表示国产新药化学药品临床申请,是2005年受理的该类型第一个注册申请,甘肃省局上报;“JYHF0500001桂”表示进口已有国家标准化学药品分包装申请,是2005年受理的该类型第一个注册申请,广西区局上报。
药品注册受理号及批准文号的含义一、受理号受理号是国家食品药品监督管理局对所受理药品注册申请进行审批所用的操作标记。
应当统一格式,统一编排,能够直观识别,方便操作处理。
受理时,对一件申请发给惟一的受理号。
受理号分为四部分,第一部分是申请的基本信息,第二部份是年份,第三部分是流水号,第四部分是受理单位标识(详见下表)。
药品、辅料注册申请受理号共十三位,药包材注册申请受理号共十二位。
采用字母、数字和汉字混排。
编排格式如下:2005年以前受理号的大体意思是:X:表示申请国产注册或补充(新药)Y:表示申请国产注册或补充(已有国家标准,即仿制药)FX:申请仿制(西药)FZ:申请仿制(中药)FX、FZ前面加B,即BFX或BFZ即为补充申请的意思BFX/BFZ:申请仿制补充(西药/中药)CXS:申请新药证书及生产(化药)CXL:申请新药临床研究(化药)CXZ:申请新药试生产转正式生产(化药)CXS、CXL、CXZ或CX后面加B即为补充的意思CZS:申请新药证书及生产(中药)CZL:申请新药临床研究(中药)CZZ:申请新药试生产转正式生产(中药)CZS、CZL、CZZ或CZ后面加B即为补充的意思J:为申请进口注册或补充B:申请进口药品补充A:申请进口药品注册证AS:申请进口药品注册证(生物制品)AZ:申请进口药品注册证(中药)H:申请进口药品注册证换发HS:申请进口药品注册证换发(生物制品)HZ:申请进口药品注册证换发(中药)CSS:申请生物制品试生产转正式生产CSL:申请生物制品临床研究CSZ:申请生物制品试生产转正式生产CSS、CSL、CSZ、CS后面加B即为补充的意思2005以后,受理号更加规范,具体函义如下:前面的四位字母意思分别如下:第一位:C表示国产,J表示进口第二位:X表示新药,Y表示已有国家标准(即仿制药)第三位:H表示化学药品,Z表示中药,S表示生物制品,F表示辅料第四位:L表示申请临床,S表示申请上市(即生产),B表示补充申请,Z表示再注册,F表示分包装第一部分(四位字母,申请基本信息)第二部分(第五、六位)第三部分(第七至十一位)第四部分(十二、十三位)第一位(国别)第二位(申请分类)第三位(分类)第四位(申请阶段)2位年份5位流水号C:国产J:进口X:新药Y:已有国家标准药品H:化学药品Z:中药及天然药物S:生物制品F:辅料L:申请临床S:申请上市B:补充申请Z:再注册F:分包装如05代表2005年每一类都从00001起指受理单位,省局采用各省份简称,国家局为“国”,解放军为“军”如“CXHL0500001甘”表示国产新药化学药品临床申请,是2005年受理的该类型第一个注册申请,甘肃省局上报;“JYHF0500001桂”表示进口已有国家标准化学药品分包装申请,是2005年受理的该类型第一个注册申请,广西区局上报。
药品生产批号是什么字母开头
是的药品批准文号格式为“国药准(试)字+字母+8位数字”。
其中“准”字代表国家批准生产的药品,“试”代表国家批准试生产的药品。
字母包括H、Z、S、 B、T、F、J,分别代表药品不同类别:H 代表化学药品,Z代表中成药,S代表生物制品,B代表保健药品,T 代表体外化学诊断试剂,F代表药用辅料,J代表进口分包装药品。
8位数字的1、2位代表原批准文号的来源,其中10代表原卫生部批准的药品;19、20代表国家药品监管部门批准的药品;11 北京市12 天津市13 河北省14 山西省15 内蒙古自治区21 辽宁省22 吉林省23 黑龙江省31 上海市 32 江苏省33 浙江省34 安徽省35 福建省36 江西省37 山东省41 河南省42 湖北省43 湖南省44 广东省45 广西壮族自治区 46 海南省50 重庆市51 四川省52 贵州省53 云南省54 西藏自治区61 陕西省62 甘肃省63 青海省64 宁夏回族自治区65 新疆维吾尔自治区第3、4位代表换发批准文号之年的公元年号的后两位数字,但来源于卫生部和国家药品监管部门的批准文号仍使用原文号年号的后两位数字。
第5、6、7、8位为批准文号的顺序号。
从2003年1月 1日开始,“药健字”产品统统停止生产,将统一采用国药准字的药品批文,其规范表达如下:保健药品为“国药准字B”,其他药品分别为:化学药品为批准号“国药准字H”,生物制药“国药准字S”,中成药“国药准字Z”。
国药准字X,是2003年以前的文号格式,X 表示西药。
如果回答内容不能解决您的疑问,可以向360问答在线医生咨询。
提问咨询。
药品注册受理号及批准文号的含义一、受理号受理号是国家食品药品监督管理局对所受理药品注册申请进行审批所用的操作标记。
应当统一格式,统一编排,能够直观识别,方便操作处理。
受理时,对一件申请发给惟一的受理号。
受理号分为四部分,第一部分是申请的基本信息,第二部份是年份,第三部分是流水号,第四部分是受理单位标识(详见下表)。
药品、辅料注册申请受理号共十三位,药包材注册申请受理号共十二位。
采用字母、数字和汉字混排。
编排格式如下:前面的四位字母意思分别是第一位:C表示国产,J表示进口第二位:X表示新药,Y表示已有国家标准(即仿制药)第三位:H 表示化学药品,Z 表示中药,S表示生物制品,F 表示辅料第四位:L表示申请临床,S表示申请上市(即生产),B表示补充申请,Z表示再注册,F表示分包装第一部分(四位字母,申请基本信息)第二部分(第五、六位)第三部分(第七至十一位)第四部分(十二、十三位)第一位(国别)第二位(申请分类)第三位(分类)第四位(申请阶段)2位年份5位流水号C:国产J:进口X:新药Y:已有国家标准药品H:化学药品Z:中药及天然药物S:生物制品F:辅料L:申请临床S:申请上市B:补充申请Z:再注册F:分包装如05代表2005年每一类都从00001起指受理单位,省局采用各省份简称,国家局为“国”,解放军为“军”如“CXHL0500001甘”表示国产新药化学药品临床申请,是2005年受理的该类型第一个注册申请,甘肃省局上报;“JYHF0500001桂”表示进口已有国家标准化学药品分包装申请,是2005年受理的该类型第一个注册申请,广西区局上报。
二、批准文号药品生产批件:是国内企业申请的新药及仿制药经国家食品药品监督管理局(SFDA)批准后同意生产的批准件,同时会给你一个批准文号。
药品批准文号,是指由药品生产单位在生产新药前报请国家药政管理部门核发的药品生产批准文号,相当于人的身份证。
医药产品注册证:是针对港、澳、台厂商申请品种而言的药品生产批件进口药品注册证:是针对国外企业而言的药品生产批件(一)、我国药品批准文号的核发,在1998年前由卫生部或各省、直辖市、自治区卫生厅办理。
8位药品批号解读
药品批号是由制药厂商为了管理和追溯药品生产过程而设立的一套唯一编号系统。
8位药品批号一般包含了药品的生产日期
和其他重要信息,对于药品跟踪、质量管理、药品失效等方面具有重要意义。
解读药品批号需要了解以下几个方面的内容:药品类别、生产厂家信息、生产日期、药品有效期、生产线或批次信息、国家批准文号等。
首先,药品类别可以通过药品批号来进行初步判断。
根据药品类别的不同,药品批号中的一些数字或字母有可能具有特殊含义。
例如,以阿莫西林片为例,批号可能以“A”、“AM”等开头,并且可能具有特定的数字编排规则。
其次,药品批号中会包含药品的生产厂家信息,一般通过特定的代码或缩写来标识。
这可以帮助我们追溯药品的生产来源,了解药品生产厂家的信誉和品质。
第三,药品批号中的日期信息是非常重要的。
药品生产日期在批号中一般以“年月日”的顺序呈现。
了解药品的生产时间可以帮助我们判断药品的有效期和使用时限。
第四,药品批号中有可能包含药品的有效期或失效日期信息。
一般来说,药品的有效期是由药品生产日期加上一定的保质期得出的。
知道药品的有效期可以帮助我们了解药品的保质期限,避免使用过期或已失效的药品。
第五,药品批号中可能还包含了生产线或批次信息。
生产线信息可以帮助我们了解药品生产的具体环节和过程,有助于追踪问题药品。
批次信息则有利于我们进行药品质量追溯,若出现质量问题可以快速定位问题所在。
最后,药品批号中还可能附带国家药品批准文号等相关信息。
国家药品批准文号可以帮助我们了解药品的注册和批准情况,进一步判断药品的合法性和合规性。
总之,通过解读药品批号,我们可以初步了解药品的类别、生产厂家、生产日期、有效期、生产线或批次等相关信息。
这对于购买和使用药品、药品质量追溯以及药品安全管理具有重要意义。
注重读取和解读药品批号,可以帮助我们更加科学合理地使用药品,保证药品的质量和安全。