化学方程式及其计算
- 格式:doc
- 大小:106.50 KB
- 文档页数:5
化学方程式计算化学方程式是描述化学反应中参与物质之间相互作用的表达式,通过化学方程式可以得到反应物与生成物之间的物质关系以及反应的摩尔比。
借助化学方程式,我们可以进行各种类型的计算,包括反应物的量之间的转化、质量之间的转化、摩尔比之间的计算等等。
本文将介绍化学方程式计算的基本方法和相关概念。
1. 摩尔与物质的计算化学方程式中的物质和反应物的数量通常用摩尔(mol)来表示。
摩尔可以看作是物质的计数单位,表示物质的粒子数目,例如1摩尔的氧气表示其中含有约6.02×10^23个氧气分子。
在进行化学方程式计算时,首先需要将所给的物质的质量(或体积)转化为摩尔。
例如,以下是一个简单的化学方程式:H2 + O2 → H2O如果给定氢气的质量为2克,氧气的质量为32克,我们可以通过以下计算将质量转化为摩尔:氢气的摩尔数 = 质量 / 分子量 = 2g / 2g/mol = 1 mol氧气的摩尔数 = 质量 / 分子量 = 32g / 32g/mol = 1 mol2. 摩尔比的计算化学方程式中的系数表示反应物和生成物之间的相对摩尔比。
在进行化学方程式计算时,可以利用方程式中的系数来计算反应物和生成物之间的量之间的转化关系。
例如,以下是一个简单的化学方程式:N2 + 3H2 → 2NH3如果给定氮气的摩尔数为2 mol,我们可以通过以下计算将其转化为氨气的摩尔数:氮气转化为氨气的摩尔数 = 氮气的摩尔数 × (氨气的系数 / 氮气的系数) = 2 mol × (2 / 1) = 4 mol3. 质量之间的转化除了摩尔之间的转化外,我们还可以利用化学方程式计算反应物和生成物之间质量的转化关系。
在进行质量之间的转化时,需要注意物质的相对分子质量(也称为相对分子量或摩尔质量)。
例如,以下是一个简单的化学方程式:C6H12O6 + 6O2 → 6CO2 + 6H2O如果给定葡萄糖的质量为180克,我们可以通过以下计算将其转化为二氧化碳的质量:葡萄糖转化为二氧化碳的质量 = 葡萄糖的质量 × (二氧化碳的相对分子质量 / 葡萄糖的相对分子质量)= 180g × (44g/mol / 180g/mol) ≈ 44g4. 反应过程中的限制摩尔与剩余摩尔计算在化学反应中,有时候会存在限制摩尔和剩余摩尔的概念。
化学方程式的计算化学方程式是描述化学反应过程的一种表示方法,通过化学方程式可以了解反应物与生成物之间的摩尔比例关系。
化学方程式的计算是指在已知一些反应物或生成物的数量的情况下,计算其他物质的数量或者化学反应的产物。
1. 摩尔计算在进行化学方程式计算之前,首先需要确定反应物或生成物的摩尔数量,在化学方程式中,反应物和生成物的系数表示物质的摩尔比例关系。
根据化学方程式中反应物与生成物的系数,可以通过以下公式进行计算:n = m/M其中,n代表物质的摩尔数量,m代表物质的质量,M代表物质的摩尔质量。
例如,当已知反应物的质量为m1,摩尔质量为M1,反应物与生成物的系数为a1、a2时,可以根据以下公式计算生成物的摩尔数量n2: n2 = n1 * a2/a12. 反应物与生成物的计算在已知一些反应物或生成物的数量的情况下,可以通过化学方程式计算其他物质的数量。
以化学反应A + B → C + D为例,已知反应物A的摩尔数量为n1,反应物B的摩尔数量为n2,可以根据反应物与生成物的系数计算生成物C和D的摩尔数量n3和n4。
根据化学方程式中反应物与生成物的系数关系:a1A + a2B → a3C + a4D可以通过以下公式进行计算:n3 = n1 * a3/a1n4 = n2 * a4/a23. 反应物的过量与限量在实际的化学反应中,往往会有某一种反应物存在过量或限量的情况。
过量反应物是指在化学反应中存在较多的物质,它的数量不会对反应的摩尔数量产生影响;限量反应物是指在化学反应中存在较少的物质,决定了反应的摩尔数量。
假设在化学反应A + B → C中,反应物A的摩尔数量为n1,反应物B的摩尔数量为n2,反应物A与B的化学计量比为a1:a2,已知反应物B为限量反应物。
则反应完全进行时,根据摩尔计算可得: n3 = n1 * a3/a1n4 = n2 * a4/a2其中,a3和a4表示反应物A和B在化学方程式中的系数,n3和n4分别表示生成物C和D的理论摩尔数量。
化学计算公式大全1.化学反应的计算公式-反应物与生成物的物质的量关系化学方程式可以用来描述化学反应的物质的量关系,根据化学方程式,可以推导出反应物与生成物的物质的量关系,如物质A与物质B反应生成物质C和物质D,化学方程式为A+B→C+D,那么A与B的物质的量关系可以表示为n(A)/n(B)=n(C)/n(D)。
-反应物与生成物的质量关系根据反应物与生成物的物质的量关系和相对分子质量,可以推导出反应物与生成物的质量关系,如物质A与物质B反应生成物质C和物质D,化学方程式为A+B→C+D,如果已知A的质量m(A),可以通过计算得到C的质量m(C),其计算公式为m(C)=(m(A)/M(A))*M(C),其中M(A)和M(C)分别为A和C的相对分子质量。
2.摩尔浓度的计算公式-摩尔浓度的定义摩尔浓度是指溶液中溶质的物质的量与溶液的体积的比值,可以根据溶质的物质的量和溶液的体积来计算。
摩尔浓度的计算公式为C=n/V,其中C为摩尔浓度,n为溶质的物质的量,V为溶液的体积。
-摩尔浓度与质量浓度的转换当已知溶液中溶质的质量浓度时,可以通过计算得到摩尔浓度。
质量浓度与摩尔浓度的转换公式为C=(m/M)/V,其中C为摩尔浓度,m为溶质的质量,M为溶质的相对分子质量,V为溶液的体积。
3.溶液的稀释计算公式-稀释液的物质的量当溶质溶液需要稀释时,可以通过计算得到稀释液需要的物质的量。
稀释液的物质的量计算公式为n(稀释液)=n(溶质溶液)*(V(溶质溶液)/V(稀释液)),其中n为物质的量,V为体积。
-稀释液的浓度当溶质溶液需要稀释时,可以通过计算得到稀释液的浓度。
稀释液的浓度计算公式为C(稀释液)=C(溶质溶液)*(V(溶质溶液)/V(稀释液)),其中C为浓度,V为体积。
4.气体的理想气体状态方程-理想气体状态方程理想气体状态方程描述了气体的压强、体积和温度之间的关系,其数学表达式为PV=nRT,其中P为气体的压强,V为气体的体积,n为气体的物质的量,R为气体常数,T为气体的温度。
化学方程式书写及其计算(基础)学习目标1.掌握化学方程式的书写原则和步骤;了解几种化学方程式的配平方法;能熟记并能书写常见反应的化学方程式。
2.掌握有关反应物、生成物质量的计算;掌握解计算题的基本格式。
化学方程式书写及其计算(基础)要点一、化学方程式的书写原则和步骤要点二、化学方程式的配平要点三、利用化学方程式计算的步骤及格式要点梳理要点一、化学方程式的书写原则和步骤1.书写化学方程式时应遵循两条原则:(1)必须以客观事实为依据,不能凭空臆造事实上不存在的物质和化学反应。
(2)要遵守质量守恒定律。
这一原则要求书写化学方程式时一定要配平,使反应前后的各种原子的个数相等。
2.书写化学方程式的五个步骤(以高锰酸钾受热分解为例):(1)“写”:根据实验事实,短线左边写反应物的化学式,右边写生成物的化学式,不止一种物质的用加号连接。
KMnO4─K2MnO4+MnO2+O2(2)“配”:调整化学式前边的化学计量数,使短线左右两边同种原子的数目相等。
2KMnO4─K2MnO4+MnO2+O2(3)“注”:注明反应条件、气体放出符号“↑”和沉淀符号“↓”。
如果反应物和生成物中都有气体或都有固体,气体生成物或固体生成物就不要注“↑”或“↓”。
(4)“改”:配平后必须把短线改为等号。
2KMnO4K2MnO4+MnO2+O2↑(5)“查”:一查化学式;二查配平(等号两边各种原子的总数是否相等);三查条件;四查生成物的状态。
【要点诠释】化学方程式的书写歌诀:左写反应物、右写生成物;写准化学式,系数要配平;中间连等号,条件要注清;生成气沉淀,箭头(↑↓)来标明。
化学方程式书写及其计算(基础)要点一、化学方程式的书写原则和步骤要点二、化学方程式的配平要点三、利用化学方程式计算的步骤及格式要点梳理要点二、化学方程式的配平化学方程式的配平是指根据质量守恒定律,在化学式前面配上适当的化学计量数,使式子左、右两边同种原子的数目相等。
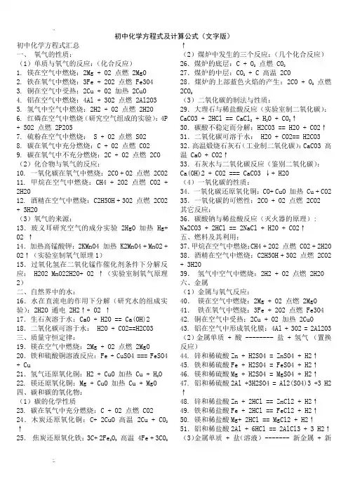
..初中化学方程式及计算公式(文字版)初中化学方程式汇总一、氧气的性质:(1)单质与氧气的反应:(化合反应)1. 镁在空气中燃烧:2Mg + O2 点燃 2MgO2. 铁在氧气中燃烧:3Fe + 2O2 点燃 Fe3O43. 铜在空气中受热:2Cu + O2 加热 2CuO4. 铝在空气中燃烧:4Al + 3O2 点燃 2Al2O35. 氢气中空气中燃烧:2H2 + O2 点燃 2H2O6. 红磷在空气中燃烧(研究空气组成的实验):4P+ 5O2 点燃 2P2O57. 硫粉在空气中燃烧: S + O2 点燃 SO28. 碳在氧气中充分燃烧:C + O2 点燃 CO29. 碳在氧气中不充分燃烧:2C + O2 点燃 2CO(2)化合物与氧气的反应:10. 一氧化碳在氧气中燃烧:2CO + O2 点燃 2CO211. 甲烷在空气中燃烧:CH4 + 2O2 点燃 CO2 +2H2O12. 酒精在空气中燃烧:C2H5OH + 3O2 点燃 2CO2+ 3H2O(3)氧气的来源:13.玻义耳研究空气的成分实验 2HgO 加热 Hg+O2 ↑14.加热高锰酸钾:2KMnO4 加热 K2MnO4 + MnO2 +O2↑(实验室制氧气原理1)15.过氧化氢在二氧化锰作催化剂条件下分解反应: H2O2 MnO22H2O+ O2 ↑(实验室制氧气原理2)二、自然界中的水:16.水在直流电的作用下分解(研究水的组成实验):2H2O 通电 2H2↑+ O2 ↑17.生石灰溶于水:CaO + H2O == Ca(OH)218.二氧化碳可溶于水: H2O + CO2==H2CO3三、质量守恒定律:19.镁在空气中燃烧:2Mg + O2 点燃 2MgO20.铁和硫酸铜溶液反应:Fe + CuSO4 === FeSO4+ Cu21.氢气还原氧化铜:H2 + CuO 加热 Cu + H2O22. 镁还原氧化铜:Mg + CuO 加热 Cu + MgO四、碳和碳的氧化物:(1)碳的化学性质23. 碳在氧气中充分燃烧:C + O2 点燃 CO224.木炭还原氧化铜:C+ 2CuO 高温 2Cu + CO2↑25.焦炭还原氧化铁:3C+ 2Fe2O3高温 4Fe + 3CO2↑(2)煤炉中发生的三个反应:(几个化合反应)26.煤炉的底层:C + O2点燃 CO227.煤炉的中层:CO2+ C 高温 2CO28.煤炉的上部蓝色火焰的产生:2CO + O2点燃2CO2(3)二氧化碳的制法与性质:29.大理石与稀盐酸反应(实验室制二氧化碳):CaCO3 + 2HCl == CaCl2+ H2O + CO2↑30.碳酸不稳定而分解:H2CO3 == H2O + CO2↑31.二氧化碳可溶于水: H2O + CO2== H2CO332.高温煅烧石灰石(工业制二氧化碳):CaCO3 高温 CaO + CO2↑33.石灰水与二氧化碳反应(鉴别二氧化碳):Ca(OH)2 + CO2 === CaCO3 ↓+ H2O(4)一氧化碳的性质:34.一氧化碳还原氧化铜:CO+ CuO 加热 Cu + CO235.一氧化碳的可燃性:2CO + O2 点燃 2CO2其它反应:36.碳酸钠与稀盐酸反应(灭火器的原理):Na2CO3 + 2HCl == 2NaCl + H2O + CO2↑五、燃料及其利用:37.甲烷在空气中燃烧:CH4 + 2O2 点燃 CO2 + 2H2O38.酒精在空气中燃烧:C2H5OH + 3O2 点燃 2CO2+ 3H2O39.氢气中空气中燃烧:2H2 + O2 点燃 2H2O六、金属(1)金属与氧气反应:40.镁在空气中燃烧:2Mg + O2 点燃 2MgO41.铁在氧气中燃烧:3Fe + 2O2 点燃 Fe3O442. 铜在空气中受热:2Cu + O2 加热 2CuO43. 铝在空气中形成氧化膜:4Al + 3O2 = 2Al2O3(2)金属单质 + 酸 -------- 盐 + 氢气(置换反应)44. 锌和稀硫酸Zn + H2SO4 = ZnSO4 + H2↑45. 铁和稀硫酸Fe + H2SO4 = FeSO4 + H2↑46. 镁和稀硫酸Mg + H2SO4 = MgSO4 + H2↑47. 铝和稀硫酸2Al +3H2SO4 = Al2(SO4)3 +3 H2↑48. 锌和稀盐酸Zn + 2HCl == ZnCl2 + H2↑49. 铁和稀盐酸Fe + 2HCl == FeCl2 + H2↑50. 镁和稀盐酸Mg+ 2HCl == MgCl2 + H2↑51.铝和稀盐酸2Al + 6HCl == 2AlCl3 + 3 H2↑(3)金属单质 + 盐(溶液) ------- 新金属 + 新盐52. 铁和硫酸铜溶液反应:Fe + CuSO4 == FeSO4 + Cu53. 锌和硫酸铜溶液反应:Zn + CuSO4 ==ZnSO4 + Cu54. 铜和硝酸汞溶液反应:Cu + Hg(NO 3)2 == Cu(NO 3)2 + Hg(3)金属铁的治炼原理:55.3CO+ 2Fe 2O 3 高温 4Fe + 3CO 2↑ 七、酸、碱、盐 1、酸的化学性质(1)酸 + 金属 -------- 盐 + 氢气(见上) (2)酸 + 金属氧化物-------- 盐 + 水 56. 氧化铁和稀盐酸反应:Fe2O3 + 6HCl ==2FeCl3 + 3H2O57. 氧化铁和稀硫酸反应:Fe2O3 + 3H2SO4 == Fe2(SO4)3 + 3H2O58. 氧化铜和稀盐酸反应:CuO + 2HCl ==CuCl2 + H2O59. 氧化铜和稀硫酸反应:CuO + H2SO4 == CuSO4 + H2O(3)酸 + 碱 -------- 盐 + 水(中和反应) 60.盐酸和烧碱起反应:HCl + NaOH == NaCl +H 2O 61. 盐酸和氢氧化钙反应:2HCl + Ca(OH)2 == CaCl2 + 2H2O62. 氢氧化铝药物治疗胃酸过多:3HCl + Al(OH)3 == AlCl3 + 3H2O63. 硫酸和烧碱反应:H2SO4 + 2NaOH == Na2SO4 + 2H2O(4)酸 + 盐 -------- 另一种酸 + 另一种盐 64.大理石与稀盐酸反应:CaCO3 + 2HCl == CaCl2 + H2O + CO2↑65.碳酸钠与稀盐酸反应: Na2CO3 + 2HCl == 2NaCl + H2O + CO2↑66.碳酸氢钠与稀盐酸反应:NaHCO3 + HCl== NaCl + H2O + CO2↑67. 硫酸和氯化钡溶液反应:H2SO4 + BaCl2 == BaSO4 ↓+ 2HCl 2、碱的化学性质(1) 碱 + 非金属氧化物 -------- 盐 + 水 68.苛性钠暴露在空气中变质:2NaOH + CO2 == Na2CO3 + H2O69.苛性钠吸收二氧化硫气体:2NaOH + SO2 == Na2SO3 + H2O70.苛性钠吸收三氧化硫气体:2NaOH + SO3 == Na2SO4 + H2O71.消石灰放在空气中变质:Ca(OH)2 + CO2 == CaCO3 ↓+ H2O72. 消石灰吸收二氧化硫:Ca(OH)2 + SO2 == CaSO3 ↓+ H2O(2)碱 + 酸-------- 盐 + 水(中和反应,方程式见上)(3)碱 + 盐 -------- 另一种碱 + 另一种盐 73. 氢氧化钙与碳酸钠:Ca(OH)2 + Na2CO3 == CaCO3↓+ 2NaOH 3、盐的化学性质(1)盐(溶液) + 金属单质------- 另一种金属 + 另一种盐74. 铁和硫酸铜溶液反应:Fe + CuSO4 == FeSO4 + Cu(2)盐 + 酸-------- 另一种酸 + 另一种盐 75.碳酸钠与稀盐酸反应: Na2CO3 + 2HCl == 2NaCl + H2O + CO2↑碳酸氢钠与稀盐酸反应:NaHCO3 + HCl== NaCl + H2O + CO2↑(3)盐 + 碱 -------- 另一种碱 + 另一种盐 76. 氢氧化钙与碳酸钠:Ca(OH)2 + Na2CO3 == CaCO3↓+ 2NaOH(4)盐 + 盐 ----- 两种新盐77.氯化钠溶液和硝酸银溶液:NaCl + AgNO3 == AgCl ↓ + NaNO378.硫酸钠和氯化钡:Na2SO4 + BaCl2 == BaSO4↓ + 2NaCl常用计算公式: (1)相对原子质量= 某元素一个原子的质量 / 一个碳原子质量的1/12(2)设某化合物化学式为AmBn①它的相对分子质量=A 的相对原子质量×m +B 的相对原子质量×n②A 元素与B 元素的质量比=A 的相对原子质量×m :B 的相对原子质量×n③A 元素的质量分数ω=A 的相对原子质量×m /AmBn 的相对分子质量(3)混合物中含某物质的质量分数(纯度)=纯物质的质量/混合物的总质量 × 100%(4)标准状况下气体密度(g/L )=气体质量(g)/气体体积(L)(5)纯度=纯物质的质量/混合物的总质量 × 100% =纯物质的质量/(纯物质的质量+杂质的质量) × 100%=1- 杂质的质量分数(6)溶质的质量分数=溶质质量/溶液质量×100% =溶质质量/(溶质质量+溶剂质量) × 100% (7)溶液的稀释与浓缩M浓× a%浓=M稀× b%稀=(M浓+增加的溶剂质量) × b%稀(8)相对溶质不同质量分数的两种溶液混合M浓× a%浓+M稀× b%稀=(M浓+M稀) × c% (9)溶液中溶质的质量=溶液的质量×溶液中溶质的质量分数=溶液的体积×溶液的密度初中化学方程式及计算公式(图片版)。
初中的化学公式大全(超全)一、化学方程式1. 燃烧反应:可燃物 + 氧气→ 二氧化碳 + 水 + 热量例如:CH4 + 2O2 → CO2 + 2H2O2. 酸碱中和反应:酸 + 碱→ 盐 + 水例如:HCl + NaOH → NaCl + H2O3. 氧化还原反应:还原剂 + 氧化剂→ 还原产物 + 氧化产物例如:Zn + CuSO4 → ZnSO4 + Cu4. 分解反应:化合物→ 单质 + 单质例如:2H2O → 2H2 + O25. 合成反应:单质 + 单质→ 化合物例如:2H2 + O2 → 2H2O二、化学计算公式1. 物质的量(摩尔)计算公式:n = m / M其中,n为物质的量(摩尔),m为物质的质量(克),M为物质的摩尔质量(克/摩尔)2. 物质的量浓度计算公式:C = n / V其中,C为物质的量浓度(摩尔/升),n为物质的量(摩尔),V为溶液的体积(升)3. 摩尔比例计算公式:n(A) / n(B) = m(A) / m(B) = M(A) /M(B)其中,n(A)和n(B)分别为A和B物质的量,m(A)和m(B)分别为A和B物质的质量,M(A)和M(B)分别为A和B物质的摩尔质量4. 化学反应热计算公式:ΔH = Σn(反应物)×ΔHf(反应物) Σn(物)×ΔHf(物)其中,ΔH为反应热(焦耳),n为物质的量,ΔHf为物质的热(焦耳/摩尔)三、化学实验公式1. 质量守恒定律:反应前后物质的总质量不变例如:m(反应物) = m(物)2. 气体摩尔体积定律:在相同条件下,相同物质的量的气体体积相等例如:V(气体A) / n(气体A) = V(气体B) / n(气体B)3. 阿伏伽德罗定律:在相同条件下,相同物质的量的气体分子数相等例如:N(气体A) / n(气体A) = N(气体B) / n(气体B)四、化学键与分子结构1. 共价键:两个原子通过共享电子对形成的化学键例如:H2(氢气分子)2. 离子键:由正负离子通过静电作用力形成的化学键例如:NaCl(氯化钠)3. 金属键:金属原子通过自由电子云形成的化学键例如:Fe(铁)五、化学反应速率与平衡1. 化学反应速率:单位时间内反应物的浓度变化例如:v = Δ[反应物] / Δt2. 化学平衡常数:平衡状态下,反应物与物浓度的比值例如:Kc = [物] / [反应物]3. 勒夏特列原理:当系统处于平衡状态时,如果改变系统的条件,系统会自发地向减弱这种改变的方向移动以达到新的平衡例如:增加反应物的浓度,平衡会向物方向移动六、溶液与电解质1. 溶解度:在一定温度下,单位溶剂中溶解某物质的最大量例如:在一定温度下,100克水中最多能溶解36克氯化钠2. 电解质:在水溶液中或熔融状态下能导电的化合物例如:NaCl(氯化钠)3. 离子电荷平衡:电解质溶液中正负离子电荷总数相等例如:NaCl溶液中,Na+和Cl离子电荷总数相等七、酸碱理论1. 酸:在水溶液中能产生H+离子的物质例如:HCl(盐酸)2. 碱:在水溶液中能产生OH离子的物质例如:NaOH(氢氧化钠)3. 水的离子积常数:Kw = [H+][OH]例如:在25°C时,Kw = 1.0 × 10^14八、有机化学基础1. 烷烃:只含有碳和氢两种元素的饱和烃例如:CH4(甲烷)2. 烯烃:含有碳碳双键的不饱和烃例如:C2H4(乙烯)3. 炔烃:含有碳碳三键的不饱和烃例如:C2H2(乙炔)4. 醇:含有羟基(OH)的有机化合物例如:C2H5OH(乙醇)5. 酮:含有羰基(>C=O)的有机化合物例如:CH3COCH3(丙酮)九、化学实验操作1. 过滤:将不溶于液体的固体从液体中分离出来例如:将沙子和水分离2. 蒸馏:利用液体混合物中各组分的沸点不同,将它们分离例如:将酒精和水分离3. 萃取:利用两种互不相溶的液体,将其中一种液体中的溶质转移到另一种液体中例如:用乙醚从水中萃取碘4. 结晶:将溶液中的溶质以晶体形式析出例如:从盐水中结晶出盐十、化学能源与环境1. 化石燃料:煤、石油、天然气等,是地质历史时期形成的有机物例如:煤燃烧产生二氧化碳和水2. 可再生能源:太阳能、风能、水能等,可以自然循环再生的能源例如:太阳能电池将太阳能转化为电能3. 化学污染:由化学物质引起的环境污染例如:工业排放的废水、废气4. 绿色化学:旨在减少或消除化学产品及其生产过程中对环境和人类健康的危害例如:使用无毒、可降解的原料和催化剂。
初中常见化学方程式及常用计算公式.化合反应点燃1. 木炭在氧气中充分燃烧:C O2CO2点燃2. 木炭在氧气中不充分燃烧:2C+O2=C0点燃3. 硫粉钻氧气中燃烧:S • 02二S02_____ 点燃4. 红磷在氧气中燃烧:4P • 502= 2P2O5点燃5. 氢气燃烧:2H2・02=2H2O点燃6. 铁丝制氧气中燃烧:3F e202F e304点燃7. 镁条燃烧:2Mg 022Mg08. 铝制空气中形成保护膜:4AI •302 = 2AI203点燃9. 一氧化碳燃烧:2C0 022C0210. 二氧化碳和水反应:C02H20二H2C03咼温11. 二氧化碳通过炽热的炭层:C02C 2C012. 生石灰与水反应:Ca0 H20 =Ca ( 0H)2二•分解反应M n021. 过氧化氢和二氧化锰制氧气:2H2022H20 - 02△2. 高锰酸钾制氧气:2KMn04二K2Mn04,Mn02,02MnO?3. 氯酸钾和二氧化锰制氧气:2KCIO32KCI 3023△2 通电4. 水通电分解:2H2O =2H2O25. 碳酸分解:H2CO3二H2O CO2咼温6. 高温煅烧石灰石:CaCO3= CaO CO2A7. 氧化汞加热分解:2HgO=2Hg O2三.置换反应A1 .氢气还原氧化铜:H2• CuO二H20 Cu咼温2. 木炭还原氧化铜:C - 2CuO 2Cu CO2咼温3木炭还原氧化铁:3C 2Fe2O3二4Fe - 3CO24. 锌和稀硫酸反应:Zn H2SO4二ZnSO4H25. 锌和稀盐酸反应:Zn 2HC^Z nCI2H26. 铁和稀硫酸反应:Fe H2SO4= FeSQ H27. 铁和稀盐酸反应:Fe 2HCI = FeCl2 H28. 铝和稀硫酸反应:2AI 3H2SO4 二Al2(SO4)3 H29. 铝和稀盐酸反应:2AI 6HC^ 2AICI33H210. 镁和稀硫酸反应:Mg - H2SO4=MgSO4■ H211. 镁和稀盐酸反应:Mg - 2HCI二MgCI2- H212. 铁和硫酸铜溶液反应:Fe CuSO4= Cu FeSO413. 铝和硫酸铜溶液反应:2AI,3CuSO4二AI2(SO)3Cu14. 铜和硝酸银溶液反应:Cu 2AgNO3二Cu( NO3)22Ag四.复分解反应1. 盐酸和氢氧化钠反应:NaOH+HCI=NaCI+HO2•中和胃酸的反应:Al (OH) 3+3HCI=AIC3+3H2O3. 熟石灰和硫酸反应:Ca(OH)2+H2SQ=CaSQ+2H2O4. 盐酸和硝酸银反应:AgNO3+HCI=AgCIJ +HNO35. 硫酸和氯化钡反应:BaCb+H z SOrBaSQ J +2HCI6. 碳酸钙和过量盐酸反应:CaCO+2HCI=CaQ+H2O+CO2 f7. 碳酸氢钠和盐酸反应:NaHCQ+HCI=NaCI+H2O+CQ f8.碳酸钠和过量盐酸反应:Na2CO3+2HCI=2NaCI+F2O+CQ f9.氢氧化钠和硫酸铜反应:2NaOH+CuSQ=Na2SQ+Cu(OH)2 J10.氢氧化钙和碳酸钠反应:Ca(OH)2+Na2CO3=CaCO J +2NaOH11.氯化钙和碳酸钠反应:CaC2+Na2CQ=CaCQ J +2NaCI12.硝酸银和氯化钠反应:AgNO3+NaCI=AgCIJ +NaNQ13.硫酸钠和氯化钡反应:BaC 2+Na2SQ=BaSQ J +2NaCI14. 盐酸除铁锈:Fe2O3+6HCI=2FeC3+3H2O15. 硫酸除铁锈:Fe2O3+3H2SQ=Fe2(SQ)3+3H2O16. 氧化铜和硫酸反应:CuO +H2SO4=C U SQ+H2O五•其他反应1•二氧化碳和过量澄清石灰水反应: CQ+Ca(OH 》=CaCO J +H 2O 2.二氧化碳和过量氢氧化钠反应:CQ+2NaOH=Na 2CQ+H 2O 3.氢氧化钠吸收二氧化硫:SQ+2NaOH=Na 2SQ+H 2O A 4.一氧化碳还原氧化铜: CO+CuO 二Cu+CQ 咼温 5.—氧化碳还原氧化铁: 3CO+FeQ = 2Fe+3CQ 6.甲烷燃烧: 点燃CH 4+2O 2 = 2H 2O+CQ7.酒精燃烧: 点燃C 2H 5OH+3O 2 二 3H 2O+2CQ酶8.葡萄糖在酶的作用下与氧气反应: C6H12O6+6O2 =6H2O+6CO2叶绿素9. 植物光合作用:6H2O+6CO2 工 C6H12O6+6O23.含杂物的质量x 纯度=纯净物的质量溶质质量=溶液质量x 溶质质量分数溶质质量=溶液质量-溶剂质量5.稀释计算:溶质质量不变浓溶液质量x 浓溶液的质量分数 =稀溶液质量x 稀溶液质量分数 溶液质量=溶液体积x 溶液密度纯净物的质量 物质的纯度 一x 100%含杂物的质量 纯净物的质量十纯度=含杂物的质量4.溶液中溶质质量分数 6.溶解度 饱和溶液中溶质质量饱和溶液中溶剂质量 x 100g1.相对原子质量 某原子的实际质量(kg) 一个C-12原子质量(kg)的1/12相对原子质量 原子个数相对分子质量 100% 溶质质量 溶液质量 X 100% 初中常用计算公式2.兀素质量分数7•饱和溶液中溶质质量分数溶解度100% 100g •溶解度。
常见化学方程式及常用计算公式化学方程式是用化学符号和化学方程式表示化学反应的方法。
它们是描述化学反应和化学变化的关键工具。
常见的化学方程式包括:1.原子反应方程式:原子反应方程式描述的是原子之间的化学反应。
例如,氢气和氧气反应生成水的原子反应方程式可以表示为:H₂+O₂→2H₂O。
2. 离子反应方程式:离子反应方程式描述的是带电离子之间的化学反应。
例如,硫酸铜溶液和氢氧化钠溶液反应生成氢氧化铜和硫酸钠的离子反应方程式可以表示为:Cu²⁺(aq) + 2OH⁻(aq) → Cu(OH)₂(s) +2Na⁺(aq) + SO₄²⁻(aq)。
3. 分解反应方程式:分解反应方程式描述的是一个化合物分解成两个或更多个不同物质的反应。
例如,过氧化氢分解反应可以表示为:2H₂O₂(aq) → 2H₂O(l) + O₂(g)。
4.合成反应方程式:合成反应方程式描述的是两个或更多个物质结合形成一个新物质的反应。
例如,硫磺和氧气反应生成二氧化硫的合成反应方程式可以表示为:S(s)+O₂(g)→SO₂(g)。
常用的化学计算公式包括:1. 摩尔质量的计算:摩尔质量是指一个物质的摩尔质量。
它可以通过周期表上的原子质量和化学式中各元素的摩尔数来计算。
例如,H₂O的摩尔质量为2×1.008 g/mol + 16.00 g/mol = 18.02 g/mol。
2. 摩尔浓度的计算:摩尔浓度是指溶液中溶质的摩尔数与溶液的体积之比。
它可以通过溶液中溶质的摩尔数除以溶液的总体积来计算。
例如,一升溶液中含有0.1摩的NaCl,则其摩尔浓度为0.1 mol/L。
3.氧化还原反应的计算:氧化还原反应中的氧化剂和还原剂的物质的质量、摩尔数和氧化态之间有一定的关系。
可以通过反应方程式和氧化态的改变来确定氧化剂和还原剂的摩尔比或质量比。
4.溶液配制的计算:在实验室中,需要根据给定的溶液浓度和体积来准确配制溶液。
此时,可以使用摩尔浓度和溶液体积的关系来计算所需溶质的质量或摩尔数。
初中常见化学方程式及常用计算公式化学方程式是描述化学反应的记号式。
常见的化学方程式包括:1.酸碱反应(酸和碱反应生成盐和水):HCl+NaOH→NaCl+H2O2.酸和金属氧化物反应:H2SO4+CaO→CaSO4+H2O3.酸和金属反应:2HCl+Zn→H2+ZnCl24.过氧化氢分解反应:2H2O2→2H2O+O25.铁和氧气反应生成氧化铁:4Fe+3O2→2Fe2O36.燃烧反应(燃料和氧气反应生成二氧化碳和水):CH4+2O2→CO2+2H2O7.碱金属和水反应放出氢气:2Na+2H2O→2NaOH+H28.非金属氧化物和水反应生成酸:SO3+H2O→H2SO4常用计算公式包括:1.摩尔浓度(溶质在溶液中的物质量与溶液体积的比值)的计算:摩尔浓度=溶质物质的物质量/溶液的体积2.反应物质量计算(已知摩尔量和摩尔质量):物质量=摩尔量×摩尔质量3.摩尔质量计算(元素相对原子质量的和):摩尔质量=元素相对原子质量1+元素相对原子质量2+...4.摩尔质量与物质量的转换:摩尔质量=物质量/摩尔量5.摩尔比计算(反应物之间的摩尔比例):摩尔比=反应物的摩尔量/反应物的摩尔量6.理论产量计算(反应得到的物质的最大可能量):理论产量=反应物的摩尔量×产物的摩尔系数7.推断气体的相对分子质量:相对分子质量=质量/(体积×摩尔体积)8.摩尔体积计算(气体的体积与摩尔量的比值):摩尔体积=体积/摩尔量这些化学方程式和计算公式是初中化学中的常见内容,掌握它们可以帮助学生理解化学反应和进行量的计算。
高中化学常用方程式一、高一化学方程式总结(1) 硫酸根离子的检验: BaCl2 + Na2SO4 = BaSO4↓+ 2NaCl(2) 碳酸根离子的检验: CaCl2 + Na2CO3 = CaCO3↓ + 2NaCl(3) 碳酸钠与盐酸反应: Na2CO3 + 2HCl = 2NaCl + H2O + CO2↑(4) 木炭还原氧化铜: 2CuO + C(高温)2Cu + CO2↑(5) 氯化钙与碳酸钠溶液反应:CaCl2 + Na2CO3 = CaCO3↓+ 2NaCl(6) 氧化物的反应a) 氧化铁与盐酸反应:Fe2O3 + 6HCl = 2FeCl3 + 3H2Ob) 氧化钙与水反应:CaO + H2O = Ca(OH)2c) 氧化铝与盐酸反应:Al2O3 + 6HCl = 2AlCl3 + 3H2Od) 氧化铝与氢氧化钠溶液反应:Al2O3 + 2NaOH = 2NaAlO2 + H2Oe) 氯化铁与氢氧化钠溶液反应:FeCl3 + 3NaOH = Fe(OH)3↓+ 3NaCl(7) Na的化学反应方程式a) 钠在空气中燃烧:4Na + O2 = 2Na2Ob) 钠与氧气反应:2Na + O2 △ Na2O2 过氧化钠c) 过氧化钠与水反应:2Na2O2 + 2H2O = 4NaOH + O2↑d) 过氧化钠与二氧化碳反应:2Na2O2 + 2CO2 = 2Na2CO3 + O2e) 钠与水反应:2Na + 2H2O = 2NaOH + H2↑(8) Fe及化合物的化学反应方程式a) 铁与水蒸气反应:3Fe + 4H2O(g) = 高温=F3O4 + 4H2↑b) 铁片与硫酸铜溶液反应: Fe + CuSO4 = FeSO4 + Cuc) 氧化铁与盐酸反应:Fe2O3 + 6HCl = 2FeCl3 + 3H2Od) 氯化铁与氢氧化钠溶液反应:FeCl3 + 3N aOH = Fe(OH)3↓+ 3NaCle) 硫酸亚铁与氢氧化钠溶液反应:FeSO4 + 2NaOH = Fe(OH)2↓+ Na2SO4f) 氢氧化亚铁被氧化成氢氧化铁:4Fe(OH)2 + 2H2O + O2 = 4Fe(OH)3g) 氢氧化铁加热分解:2Fe(OH)3 △Fe2O3 + 3H2O↑h) 三氯化铁溶液与铁粉反应:2FeCl3 + Fe = 3FeCl2i) 氯化亚铁中通入氯气:2FeCl2 + Cl2 = 2FeCl3(9) Al及其化合物的化学反应方程式a) 铝与氢氧化钠溶液反应:2Al + 2Na OH + 2H2O = 2NaAlO2 + 3H2↑b) 实验室制取氢氧化铝:Al2(SO4)3 + 6NH3·H2O = 2Al(OH)3↓ + 3(NH3)2SO4c) 氢氧化铝与盐酸反应:Al(OH)3 + 3HCl = AlCl3 + 3H2Od) 氢氧化铝与氢氧化钠溶液反应:Al(OH)3 + NaOH = NaAlO2 + 2H2Oe) 氢氧化铝加热分解:2Al(OH)3 △ Al2O3 + 3H2Of) 二氧化硅与氢氟酸反应:SiO2 + 4HF = SiF4 + 2H2Og) 硅单质与氢氟酸反应:Si + 4HF = SiF4 + 2H2↑h) 二氧化硅与氧化钙高温反应:SiO2 + CaO 高温CaSiO3i) 二氧化硅与氢氧化钠溶液反应:SiO2 + 2NaOH = Na2SiO3 + H2Oj) 往硅酸钠溶液中通入二氧化碳:Na2SiO3 + CO2 + H2O = Na2CO3 + H2SiO3↓k) 硅酸钠与盐酸反应:Na2SiO3 + 2HCl = 2NaCl + H2SiO3↓(10) Cl及其化合物的反应方程式a) 氯气与金属铁反应:2Fe + 3Cl2 点燃2FeCl3b) 氯气与金属铜反应:Cu + Cl2 点燃CuCl2c) 氯气与金属钠反应:2Na + Cl2 点燃2NaCld) 氯气与水反应:Cl2 + H2O = HCl + HClOe) 次氯酸光照分解:2HClO 光照2HCl + O2↑f) 氯气与氢氧化钠溶液反应:Cl2 + 2NaOH = NaCl + NaClO + H2Og) 氯气与消石灰反应:2Cl2 + 2Ca(OH)2 = CaCl2 + Ca(ClO)2 + 2H2Oh) 盐酸与硝酸银溶液反应:HCl + AgNO3 = AgCl↓ + HNO3i) 漂白粉长期置露在空气中:Ca(C lO)2 + H2O + CO2 = CaCO3↓ + 2HClO(11) N及其化合物的反应方程式a) 氮气与氧气在放电下反应:N2 + O2 放电2NOb) 一氧化氮与氧气反应:2NO + O2 = 2NO2c) 二氧化氮与水反应:3NO2 + H2O = 2HNO3 + NOd) 二氧化硫与氧气在催化剂的作用下反应:2SO2 + O2 催化剂2SO3e) 三氧化硫与水反应:SO3 + H2O = H2SO4(12) 氨及其反应方程式a) 氨水受热分解:NH3·H2O △NH3↑ + H2Ob) 氨气与氯化氢反应:NH3 + HCl = NH4Clc) 氯化铵受热分解:NH4Cl △NH3↑ + HCl↑d) 碳酸氢氨受热分解:NH4HCO3 △NH3↑ + H2O↑ + CO2↑e) 硝酸铵与氢氧化钠反应:NH4NO3 + NaOH △NH3↑ + NaNO3 + H2Of) 氨气的实验室制取:2NH4Cl + Ca(OH)2 △CaCl2 + 2H2O + 2NH3↑g) 氯气与氢气反应:Cl2 + H2 点燃2HClh) 硫酸铵与氢氧化钠反应:(NH4)2SO4 + 2NaOH △2NH3↑ + Na2SO4 + 2H2Oi)(13) S及其化合物的化学反应方程式a) SO2 + CaO = CaSO3b) SO2 + 2NaOH = Na2SO3 + H2Oc) SO2 + Ca(OH)2 = CaSO3↓ + H2O d) SO2 + Cl2 + 2H2O = 2HCl + H2SO4e) SO2 + 2H2S = 3S + 2H2Of) 二氧化硫与水反应:SO2 + H2O ≈ H2SO3g) 浓硫酸与铜反应:Cu + 2H2SO4(浓) △CuSO4 + 2H2O + SO2↑h) 浓硫酸与木炭反应:C + 2H2SO4(浓) △ CO2 ↑+ 2SO2↑ + 2H2Oi) 硫酸铵与氢氧化钠反应:(NH4)2SO4 + 2NaOH △2NH3↑ + Na2SO4 + 2H2Oj)(14) N及其化合物的反应方程式a) NO、NO2的回收:NO2 + NO + 2NaOH = 2NaNO2 + H2Ob) 浓硝酸与铜反应:Cu + 4HNO3(浓) = Cu(NO3)2 + 2H2O + 2NO2↑c) 稀硝酸与铜反应:3Cu + 8HNO3(稀) △3Cu(NO3)2 + 4H2O + 2NO↑(15) 硅Si的反应方程式冶炼纯硅a) Si + 2F 2 = SiF4 b ) Si + 2NaOH + H2O = NaSiO3 +2H2↑3b) 硅单质的实验室制法:粗硅的制取:SiO2 + 2C 高温电炉 Si + 2CO (石英沙)(焦碳)(粗硅)c) 粗硅转变为纯硅:Si (粗) + 2Cl2 △ SiCl4 SiCl4 + 2H2 高温== Si (纯)+ 4HCl二、 氯的化学方程式:1)Cl2+SO2+ 2H2O = H2SO4+2HCl 2)2HCl = H2+Cl2 3)2NH3+3Cl2 = N2+6HCl 4)8NH3+3Cl2 = N2+6NH4Cl 5)S i(粗)+2Cl2 = SiCl4 6)C +2Cl2 = CCl4 7)C l2 +H2 = 2HCl 8)3Cl2 +2P = 2PCl3 9)Cl2 +PCl3 = PCl5 10)C l2 +2Na = 2NaCl 11)3Cl2 +2Fe = 2FeCl3 12)C l2 +2FeCl2 = 2FeCl3 13)C l2+Cu = CuCl2 14)2Cl2+2NaBr = 2NaCl+Br2 15)C l2 +2NaI = 2NaCl+I2 16)5Cl2+I2+6H2O = 2HIO3+10HCl 17)l2 +Na2S = 2NaCl+S18) l2 +H2S = 2HCl+S19) l2+SO2 +2H2O = H2SO4 +2HCl20) l2 +H2O2 =2HCl+O221) KClO3与浓HCl 发生如下反应: KClO3+6HCl→KCl+3Cl2↑+3H2O,该反应中被氧化的氯元素与被还原的氯元素的质量比是: DA.6:1B.1:6C.3:1D.5:1 1个Cl 由-1 到-1,未变。
初中常见化学方程式及常用计算公式一.化合反应222322222322243e 2e 22252222222OH Ca O H CaO .12CO 2C CO .11CO H O H CO .10CO 2O CO 2.9O Al 2O 3Al 4.8MgO2O Mg 2.7O F O 2F 3.6O H 2O H 2.5O P 2O 5P 4.4SO O S .3CO O C 2.2CO O C .1)(生石灰与水反应:层:二氧化碳通过炽热的炭二氧化碳和水反应:一氧化碳燃烧::铝制空气中形成保护膜镁条燃烧:铁丝制氧气中燃烧:氢气燃烧:红磷在氧气中燃烧:硫粉钻氧气中燃烧:烧:木炭在氧气中不充分燃:木炭在氧气中充分燃烧高温点燃点燃点燃点燃点燃点燃点燃点燃=+=+=+=+=+=+=+=+=+=+=+=+二.分解反应↑+=↑+=↑+=↑+↑=+=↑++=+=∆∆∆22322322222MnO 32242422O M 22O Hg 2HgO 2.7CO O C CaCO .6CO O H CO H .5O H 2O H 2.4O 3KCl 2KClO 2.3O MnO MnO K KMnO 2.2O O H 2O H 2.122n 氧化汞加热分解:高温煅烧石灰石:碳酸分解:水通电分解:气:氯酸钾和二氧化锰制氧高锰酸钾制氧气:氧气:过氧化氢和二氧化锰制高温通电a三.置换反应Ag2NO Cu 2AgNO Cu 14.Cu 3SO Al CuSO 3Al 2.13FeSO Cu CuSO Fe .12H MgCl HCl 2Mg .11H MgSO SO H Mg .10H 3AlCl 2HCl 6Al 2.9H )SO (Al SO H 3Al 2.8H FeCl HCl 2Fe .7H FeSO SO H Fe .6H ZnCl HCl 2Zn .5H ZnSO SO H Zn .4CO 3Fe 4O Fe 2C 3.3CO Cu 2CuO 2C .2Cu O H CuO H .123334244422244223234242222442222442232222+=++=++=+↑+=+↑+=+↑+=+↑+=+↑+=+↑+=+↑+=+↑+=+↑+=+↑+=++=+∆)(铜和硝酸银溶液反应:)(铝和硫酸铜溶液反应:铁和硫酸铜溶液反应:镁和稀盐酸反应:镁和稀硫酸反应:铝和稀盐酸反应:铝和稀硫酸反应:铁和稀盐酸反应:铁和稀硫酸反应:锌和稀盐酸反应:锌和稀硫酸反应:木炭还原氧化铁:木炭还原氧化铜:氢气还原氧化铜:高温高温四.复分解反应1.盐酸和氢氧化钠反应:NaOH+HCl=NaCl+H 2O2.中和胃酸的反应:Al(OH)3+3HCl=AlCl3+3H2O3.熟石灰和硫酸反应:Ca(OH)2+H2SO4=CaSO4+2H2O4.盐酸和硝酸银反应:AgNO3+HCl=AgCl↓+HNO35.硫酸和氯化钡反应:BaCl2+H2SO4=BaSO4↓+2HCl6.碳酸钙和过量盐酸反应:CaCO3+2HCl=CaCl2+H2O+CO2↑7.碳酸氢钠和盐酸反应:NaHCO3+HCl=NaCl+H2O+CO2↑8.碳酸钠和过量盐酸反应:Na2CO3+2HCl=2NaCl+H2O+CO2↑9.氢氧化钠和硫酸铜反应:2NaOH+CuSO4=Na2SO4+Cu(OH)2↓10.氢氧化钙和碳酸钠反应:Ca(OH)2+Na2CO3=CaCO3↓+2NaOH11.氯化钙和碳酸钠反应:CaCl2+Na2CO3=CaCO3↓+2NaCl12.硝酸银和氯化钠反应:AgNO3+NaCl=AgCl↓+NaNO313.硫酸钠和氯化钡反应:BaCl2+Na2SO4=BaSO4↓+2NaCl14.盐酸除铁锈:Fe2O3+6HCl=2FeCl3+3H2O15.硫酸除铁锈:Fe2O3+3H2SO4=Fe2(SO4)3+3H2O16.氧化铜和硫酸反应:CuO +H2SO4=CuSO4+H2O五.其他反应1.二氧化碳和过量澄清石灰水反应:CO 2+Ca(OH)2=CaCO 3↓+H 2O2.二氧化碳和过量氢氧化钠反应:CO 2+2NaOH=Na 2CO 3+H 2O3.氢氧化钠吸收二氧化硫:SO 2+2NaOH=Na 2SO 3+H 2O4.一氧化碳还原氧化铜:CO+CuO ∆=Cu+CO 25.一氧化碳还原氧化铁:3CO+Fe 2O 3高温=2Fe+3CO 26.甲烷燃烧:CH 4+2O 2点燃=2H 2O+CO 2 7.酒精燃烧:C 2H 5OH+3O 2点燃=3H 2O+2CO 28.葡萄糖在酶的作用下与氧气反应:C6H12O6+6O2酶=6H2O+6CO29.植物光合作用:6H2O+6CO2叶绿素=C6H12O6+6O2初中常用计算公式1.相对原子质量=12/1)(12-C )(的原子质量一个某原子的实际质量kg kg2.元素质量分数=%100⨯⨯相对分子质量原子个数相对原子质量3.含杂物的质量×纯度=纯净物的质量纯净物的质量÷纯度=含杂物的质量物质的纯度=含杂物的质量纯净物的质量×100%4.溶液中溶质质量分数=溶液质量溶质质量×100%溶质质量=溶液质量×溶质质量分数 溶质质量=溶液质量-溶剂质量5.稀释计算:溶质质量不变浓溶液质量×浓溶液的质量分数=稀溶液质量×稀溶液质量分数 溶液质量=溶液体积×溶液密度6.溶解度=饱和溶液中溶剂质量饱和溶液中溶质质量×100g7.饱和溶液中溶质质量分数=%100100⨯+溶解度溶解度g。
化学方程式的简单计算引言化学方程式是化学反应的符号表示法,它描述了反应物转化为产物的过程。
在化学学习中,常常需要进行化学方程式的计算,例如计算反应物与产物的摩尔比率、计算反应物的质量变化等。
本文将介绍化学方程式的简单计算方法。
摩尔比率计算在化学方程式中,反应物和产物的系数表示它们在反应中的摩尔比率。
通过化学方程式的系数,可以计算反应物与产物的摩尔比率。
假设有以下化学方程式:2H₂ + O₂ → 2H₂O根据方程式可以得知,2 mol 的H₂ 能够与 1 mol 的O₂ 反应生成 2 mol 的H₂O。
依此可得以下摩尔比率: - H₂ : O₂ = 2 : 1 - H₂ : H₂O = 2 : 2质量变化计算化学方程式不仅可以用于计算摩尔比率,还可以用于计算反应物的质量变化。
通过计算反应物质量的变化,可以了解反应的进程和结果。
考虑以下化学方程式:2H₂ + O₂ → 2H₂O已知初始时,H₂ 的质量为 10 g。
可通过以下步骤计算反应后产物H₂O 的质量:1.计算H₂ 的摩尔数:10 g H₂ * (1 mol H₂ / 2 g H₂) = 5mol H₂2.根据方程式可知,2 mol 的H₂ 能够生成 2 mol 的H₂O。
所以 5 mol 的H₂ 会生成 5 mol 的H₂O。
3.计算H₂O 的质量:5 mol H₂O * (18 g H₂O / 1 molH₂O) = 90 g H₂O通过以上计算,可以得知反应后产生的H₂O 的质量为90 g。
反应过程中的计算在某些情况下,我们需要计算反应过程中其他相关物质的质量或浓度变化。
这需要结合化学方程式和给定的初始条件进行计算。
考虑以下反应:2NaCl + H₂SO₄ → 2HCl + Na₂SO₄初始时,已知H₂SO₄ 的质量为 100 g。
我们想要知道反应过程中生成的 HCl 的质量。
1.根据方程式,H₂SO₄ 和 HCl 的摩尔比率为 1:2。
初中化学方程式汇总常用计算公式化合物化学式为AmBn,其中A、B分别代表元素,m、n分别代表原子个数。
根据该化合物的化学式,可以得到以下计算公式:1.相对分子质量 = A的相对原子质量×m + B的相对原子质量×n2.A元素与B元素的质量比 = A的相对原子质量×m : B的相对原子质量×n3.A元素的质量分数ω = A的相对原子质量×m / AmBn的相对分子质量4.混合物中含某物质的质量分数(纯度)= 纯物质的质量/ 混合物的总质量×100% = 1-杂质的质量分数5.溶质的质量分数 = 溶质质量 / 溶液质量×100% = 溶质质量 / (溶质质量+溶剂质量) ×100%6.溶液的稀释与浓缩公式为:M浓×a%浓 = M稀×b%稀 = (M浓+增加的溶剂质量) ×b%稀7.相对溶质不同质量分数的两种溶液混合公式为:M浓×a%浓 + M稀×b%稀 = (M浓+M稀) ×c%8.溶液中溶质的质量 = 溶液的质量×溶液中溶质的质量分数,也可以用溶液中溶质的质量 = 溶液的体积×溶液的密度计算。
初中化学方程式氧气是一种重要的化学物质,具有多种反应性质。
以下是关于氧气反应的一些方程式:1.镁在空气中燃烧:2Mg + O2 → 2MgO2.铁在氧气中燃烧:3Fe + 2O2 → 2Fe3O43.铜在空气中受热:2Cu + O2 → 2CuO4.铝在空气中燃烧:4Al + 3O2 → 2Al2O35.氢气中空气中燃烧:2H2 + O2 → 2H2O6.红磷在空气中燃烧:4P + 5O2 → 2P2O57.硫粉在空气中燃烧:S + O2 → SO28.碳在氧气中充分燃烧:C + O2 → CO29.碳在氧气中不充分燃烧:2C + O2 → 2CO除了单质反应外,氧气还可以与化合物反应,如:10.一氧化碳在氧气中燃烧:2CO + O2 → 2CO211.甲烷在空气中燃烧:CH4 + 2O2 → CO2 + 2H2O12.酒精在空气中燃烧:C2H5OH + 3O2 → 2CO2 + 3H2O氧气的来源可以通过实验得到,例如通过加热高锰酸钾可以得到氧气,化学方程式为:2KMnO4 → K2MnO4 + MnO2 +O2.还有一种实验是玻义耳研究空气的成分,通过实验可以得到空气中含有氧气,化学方程式为:2HgO → 2Hg + O2↑。
初中常见化学方程式及常用计算公式化学方程式是用化学符号和化学式表示化学反应的方程式。
它包括两部分:反应物和生成物。
每个物质都用化学式或分子式表示。
常见化学方程式:1.酸碱反应:-钠氢氧溶液与盐酸反应生成氯化钠和水:NaOH+HCl→NaCl+H₂O-碳酸钠溶液与硫酸反应生成碳酸氢钠和硫酸钠:Na₂CO₃+H₂SO₄→NaHCO₃+Na₂SO₄2.化合反应:-红磷与氧气反应生成磷酸五氧化二磷:P₄+O₂→P₄O₁₀-铁与硫反应生成硫化铁:Fe+S→FeS3.分解反应:-碳酸钾经加热分解生成氧气和碳酸二氧钾:2K₂CO₃→2K₂O+3CO₂-过氧化氢经加热分解生成水和氧气:2H₂O₂→2H₂O+O₂常用计算公式:1.计算物质的摩尔质量:物质的摩尔质量可以通过每种元素的摩尔质量相加得到。
例如,水的摩尔质量可以通过氢的摩尔质量(1 g/mol)与氧的摩尔质量(16 g/mol)相加得到,所以水的摩尔质量为18 g/mol。
2.计算质量和物质的摩尔数之间的关系:质量和物质的摩尔数之间可以使用物质的摩尔质量进行转换。
质量(g)= 摩尔数× 摩尔质量。
例如,氯化钠的摩尔质量为58.5 g/mol,如果知道氯化钠的摩尔数为2 mol,可以计算其质量为117 g。
3.计算摩尔浓度:摩尔浓度可以通过溶质的摩尔数与溶液的体积之比计算得到。
摩尔浓度(mol/L)= 溶质的摩尔数 / 溶液的体积(L)。
例如,如果有0.1 mol NaCl 溶于1 L 的溶液中,摩尔浓度就为 0.1 mol/L。
4.计算气体的摩尔体积:气体的摩尔体积可以通过摩尔数与气体的摩尔体积常量(理想气体常量)之积计算得到。
摩尔体积(L)= 摩尔数× 摩尔体积常量(22.4L/mol)。
例如,如果有2 mol 氧气,其摩尔体积为2 × 22.4 L = 44.8 L。
这些常见的化学方程式和计算公式可以帮助我们理解化学反应和计算化学量。
专题十一:化学方程式及其计算
【知识清单】
一、化学方程式
1、书写化学反应方程式应遵循的原则、。
2、书写化学反应方程式的一般步骤。
3、以“水通电分解”为例,化学反应方程式的意义、
、。
4、化学方程式的读法,以氢气在氧气中燃烧为例,、
、。
5、写出下列反应方程式
(1)化合反应
铁燃烧
硫燃烧
磷燃烧
镁燃烧
木炭燃烧
氢气燃烧
(2)分解反应
高锰酸钾制氧气
氯酸钾和二氧化锰混合制氧气
过氧化氢制氧气
电解水
氧化汞受热分解
二、根据化学方程式进行计算
1、化学方程式的计算的依据。
2、解题步骤、、、、、。
3、注意事项:代入方程式中计算的必须是纯净物的质量;如果所给物质不纯需化成纯净物的质量代入计算,纯净物的质量===不纯物质的质量*纯物质占的质量分数;如果所给已知量是气体的体积需把体积化成质量,质量==密度*体积。
4、写出规范的解题格式
加热12.25克氯酸钾和少量二氧化锰的混合物,充分反应后可制得氧气多少克?
【重难点突破】
1、配平反应方程式
(1)观察+最小公倍数法
P + O2 点燃P2O5
Fe + O2点燃Fe3O4
Al + CuSO4 —Al2(SO4)3 + Cu
Al2O3 + H2SO4Al2(SO4)3 + H2O
(2)奇数配偶法
H2O2MnO2 H2O + O2↑
H2O 通电H2↑+ O2↑
FeS2 + O2=== Fe2O3 + SO2 ↑
(3)系数化“1”法
CH4+ O2点燃CO2+ H2O
C4H10+ O2点燃CO2+ H2O
C2H5OH + O2点燃CO2+ H2O
(4)待定系数法
CO + Fe2O3高温Fe + CO2
2、书写反应方程式
(1)下图是某反应的微观示意图,若○表示氧原子,●表示氢原子。
甲乙丙
写出反应的化学方程式:,它属于反应。
(2)二氧化碳使澄清石灰水变浑浊。
(3)有水生成的化合反应。
(4)有水参加的分解反应。
(5)剧烈运动后血液中产生了较多乳酸(C3H6O3),使人肌肉酸痛,经过一段时间放松,由于乳酸与吸入的氧气反应,生成二氧化碳和水,酸痛感消失。
该反应的化学方程式为_________________________________________.
(6)某同学写了下面6个化学方程式:
①C+O
2=CO
2
②2P
2
+2O
5
2P
2
O
5
③3Fe+2O
2
↑=Fe
3
O
4
④Zn+H
2
SO
4
=ZnSO
4
+H
2
⑤CuO+H
2=Cu↓+H
2
O ⑥KClO
3
=KCl+O
2
其中:(1)化学式写错的有(填序号,下同)。
(2)化学式正确但不符合质量守恒定律的有。
(3)反应条件应该标明而未标明的有。
(4)“↑”“↓”使用不当或遗漏的有。
3、根据化学方程式进行计算
【1】实验室可用过氧化氢溶液加入适量的二氧化锰来制取氧气,如果要制取0.48克氧气,那么需要多少克的过氧化氢参加反应?
【2】我国是世界钢铁产量最大的国家,炼铁的主要原料是铁矿石。
用赤铁矿石(主
要成分为Fe
2O
3
)炼铁的反应原理为: 3CO+ Fe
2
O
3
高温2Fe + 3CO
2。
根据化学方程
式计算:用含Fe
2O
3
60%的赤铁矿石800 t,理论上可炼出纯铁多少吨?
【3】20克高锰酸钾制取氧气,加热一段时间后,剩余固体18.4克,求剩余高锰酸钾的质量。
【4】氢气和氧气的混合气体共20克,点燃充分反应,生成水18克,则原混合气体中氢气和氧气的质量比为和。
【走进中考】
【2011河南】称取12.5g石灰石(主要成分是CaCO3,杂质不参加反应)放人烧杯中,向其中加入50g稀盐酸,二者恰好完全反应。
反应结束后称量烧杯中剩余物质的总质量为58.1g(不包括烧杯的质量,且气体的溶解忽略不计)。
试计算石灰石中杂质的质量分数。
【2012年河南】
(4)某工厂利用废铁屑与废硫酸起反应来制取硫酸亚铁.现有废硫酸49t(H2SO4的质量分数为10%),与足量的废铁屑起反应,可生产硫酸亚铁的质量是多少?
【2013河南】
(4)LiOH和NaOH的化学性质相似。
“神舟”飞船内,可用盛有LiOH的过滤网吸收航天员呼出的气体,以降低CO2含量。
请计算:用LiOH完全吸收176 g CO2生成Li2CO3和H2O,理论上至少需要LiOH的质量是多少?
【2014河南】
【2015河南】
(5)钛和钛合金性能优良,广泛用于航空、造船和化学工业中。
工业上常用钠来制取钛,在高温时,钠与四氯化钛(TiCl4)反应生成氯化钠和钛。
若用该方法制取2.4kg钛,理论上
需要钠的质量是多少?
【2016年河南】
(5)工业上可利用“铝热反应”焊接钢轨、冶炼难熔金属等,其原理是在高温下用铝将某些金属从其氧化物中置换出来。
若用铝与四氧化三铁反应来制取25.2kg铁,理论上需要消耗铝的质量是多少?。