【水处理】8大行业高浓度难降解废水27个处理技术及典型工艺流程
- 格式:pdf
- 大小:264.79 KB
- 文档页数:19
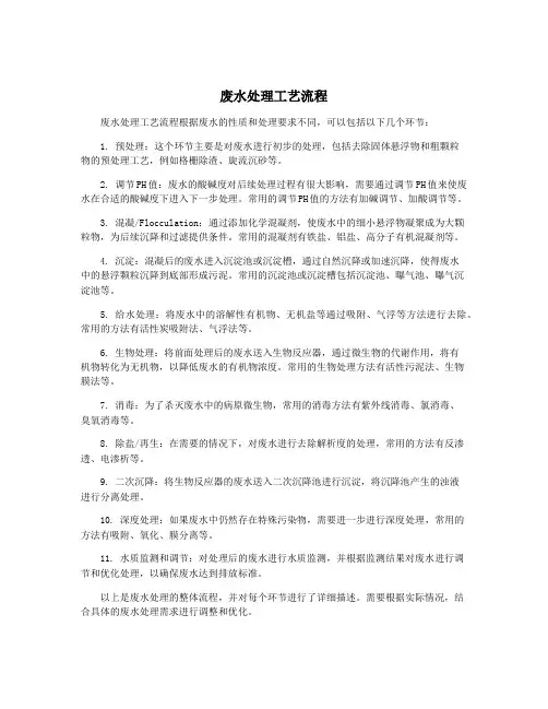
废水处理工艺流程废水处理工艺流程根据废水的性质和处理要求不同,可以包括以下几个环节:1. 预处理:这个环节主要是对废水进行初步的处理,包括去除固体悬浮物和粗颗粒物的预处理工艺,例如格栅除渣、旋流沉砂等。
2. 调节PH值:废水的酸碱度对后续处理过程有很大影响,需要通过调节PH值来使废水在合适的酸碱度下进入下一步处理。
常用的调节PH值的方法有加碱调节、加酸调节等。
3. 混凝/Flocculation:通过添加化学混凝剂,使废水中的细小悬浮物凝聚成为大颗粒物,为后续沉降和过滤提供条件。
常用的混凝剂有铁盐、铝盐、高分子有机混凝剂等。
4. 沉淀:混凝后的废水进入沉淀池或沉淀槽,通过自然沉降或加速沉降,使得废水中的悬浮颗粒沉降到底部形成污泥。
常用的沉淀池或沉淀槽包括沉淀池、曝气池、曝气沉淀池等。
5. 给水处理:将废水中的溶解性有机物、无机盐等通过吸附、气浮等方法进行去除。
常用的方法有活性炭吸附法、气浮法等。
6. 生物处理:将前面处理后的废水送入生物反应器,通过微生物的代谢作用,将有机物转化为无机物,以降低废水的有机物浓度。
常用的生物处理方法有活性污泥法、生物膜法等。
7. 消毒:为了杀灭废水中的病原微生物,常用的消毒方法有紫外线消毒、氯消毒、臭氧消毒等。
8. 除盐/再生:在需要的情况下,对废水进行去除解析度的处理,常用的方法有反渗透、电渗析等。
9. 二次沉降:将生物反应器的废水送入二次沉降池进行沉淀,将沉降池产生的浊液进行分离处理。
10. 深度处理:如果废水中仍然存在特殊污染物,需要进一步进行深度处理,常用的方法有吸附、氧化、膜分离等。
11. 水质监测和调节:对处理后的废水进行水质监测,并根据监测结果对废水进行调节和优化处理,以确保废水达到排放标准。
以上是废水处理的整体流程,并对每个环节进行了详细描述。
需要根据实际情况,结合具体的废水处理需求进行调整和优化。
8大行业高浓度难降解废水27个处理技术高浓度难降解有机废水是指有机物浓度(以C O D计)较高,一般均在2000m g/L 以上,有的甚至高达每升几万至十几万毫克;所谓“难降解”是指这类废水的可生化性较低(B O D5/C O D值一般均在0.3以下甚至更低,难以生物降解。
所以,业内普遍将C O D浓度大于2000m g/L,B O D5/C O D值低于0.3的有机废水统一称为高浓度难降解有机废水。
一、制药行业废水1.特点制药废水具有成分差异大,组分复杂,污染物量多,COD 高,BOD5和CODcr 比值低且波动大,可生化性很差,难降解物质多,毒性强,间歇排放,水量水质及污染物的种类波动大等特点。
2.组成3.处理技术(1)预处理:混凝法、气浮法、微电解、Fenton试剂、催化氧化等;(2)厌氧工艺:UASB、两相厌氧消化、EGSB等;(3)好氧工艺:生物接触氧化法、CASS、SBR、活性污泥法等;二、造纸行业废水1.特点造纸废水危害很大,其中黑水是危害最大的,它所含的污染物占到了造纸工业污染排放总量的90%以上,由于黑水碱性大、颜色深、臭味重、泡沫多,并大量消耗水中溶解氧,严重地污染水源,给环境和人类健康带来危害。
而中段水对环境污染最严重的是漂白过程中产生的含氯废水,例如氯化漂白废水,次氯酸盐漂白废水等。
此外,漂白废液中含有毒性极强的致癌物质二恶英,也对生态环境和人体健康造成了严重威胁。
2.组成制浆造纸废水主要分为:黑液、中段废水、白水三种。
黑液:用含NaOH或NaOH+硫酸钠碱性药剂蒸煮植物纤维,溶出木质素,排放的蒸煮液即为“黑液”(碱煮为黑液,酸煮为红液,绝大部分采用碱煮)。
黑液含木质素、聚戊糖和总碱,是高浓度难降解废水。
中段废水:碱煮制成的浆料在洗涤、筛选、漂白过程中产生的废水,吨浆COD 负荷在310kg左右。
BOD/COD在0.20~0.35之间,可生化性较差。
污染物主要以木质素、纤维素、有机酸等可溶性COD为主,污染最严重的是漂白产生的含氯废水。
精品整理
难生化降解有机废水处理技术
一、基本原理
含盐有机废水造粒焚烧技术,将含盐有机废水通过流化造粒干燥、固体污盐焙烧、焙烧烟气二次焚烧、废水预热与尾气净化等单元技术组合,实现了处理过程热量利用的最大化,废弃物焚烧减量化。
利用流化床的良好混合和蓄积热容量大的特性,实现了焚烧烟气有效急冷,抑制二恶英的再合成
二、技术优势
该技术现已形成36t/d、72t/d、108t/d三个不同规格的标准化、系列化技术产品,其中72t/d规格目前应用较多
三、适用范围
适用于农药、染料、医药等精细化工行业的高含盐、高毒性、高色度等难生化降解有机废水
四、工艺流程
采用煤和废液为加热介质,将在流化造粒塔中生成的含有机物的混合污盐加入回转焙烧炉内焙烧,在高温下污盐中的有机物气化热解,焙烧后的无机盐外送,焙烧产生的烟气经焚烧炉二次焚烧,将烟气中有机物完全氧化成CO2、H2O、HCl、SO2焚烧产生的高温烟气作废水造粒干燥热源将含盐废水中的水分在造粒塔中汽化,有机物和无机盐在晶种盐上涂布成粒长大,污盐粒排至焙烧炉中处理,造粒尾气经旋风分离器除去大部分盐尘后进洗涤塔洗涤,旋风分离器收集的盐粉返回造粒塔作晶种,洗涤水在循环洗涤造粒尾气的同时被预热,并被不断地送至造粒塔处理。
洗涤塔排出的尾气进水洗塔,除去所夹带的液沫后,通过烟囱排放。
水处理工艺方案及流程水处理工艺方案及流程是用于处理污染水体的技术方法和具体操作流程。
它包括物理、化学和生物等多种处理方法,旨在将有害物质转化为无害物质,达到水体净化和保护环境的目的。
下面将以污水处理工艺为例介绍水处理工艺方案及流程。
一、工艺方案根据污水的性质、污染程度和处理目标等因素,一般会采取多种工艺组合的方式进行处理。
常用的污水处理工艺包括物理处理、化学处理和生物处理。
1.物理处理:运用一系列物理方法对污水进行净化处理。
如筛分、沉淀、过滤、蒸发等。
物理处理主要用于去除悬浮物、泥沙、油脂等固体杂质。
2.化学处理:通过化学方法对污水进行处理,主要运用化学药剂来去除水中的有机物、重金属、硫化物和氮磷等物质。
常用的化学处理方法有混凝、沉淀、氧化和还原等。
3.生物处理:利用微生物的降解作用,将污水中的有机物、无机物和毒性物质降解为无害的物质。
主要采用活性污泥法、生物膜法、人工湿地等进行处理。
二、处理流程针对不同的水体污染情况和处理要求,处理流程可能有所差异。
下面是一个简单的污水处理流程示例:1.预处理:对原始污水进行初步处理,包括去除颗粒物、沙子和大块的有机物等。
常用的方法有筛分、沉淀和过滤。
2.初级处理:将预处理后的污水进一步处理,主要去除悬浮物和浊度。
常用的方法有沉淀池和混凝剂投加。
3.中级处理:处理初级处理后的污水,主要去除有机物和氮磷等营养盐。
常用的方法有活性污泥法和人工湿地。
4.高级处理:对处理后的污水进行深度处理,以达到更严格的出水标准。
常用的方法有反渗透、臭氧处理和紫外线消毒等。
5.出水处理:对高级处理后的水体进行最后的消毒处理,以确保出水质量符合相关标准。
三、操作流程1.污水进水:将原始污水引入处理设备,可通过管道或泵进行输送。
2.预处理:对污水进行筛分、沉淀等操作,去除颗粒物、大块有机物等。
3.初级处理:将预处理后的污水引入沉淀池,通过混凝剂投加使悬浮物沉淀。
4.生物处理:将初级处理后的污水引入生物处理池,通过微生物的降解作用去除有机物和氮磷等。
74种污水、废水处理典型工艺流程图及介绍整理了74种污水、废水处理典型工艺流程图希望对大家工作有所帮助1、生物转盘二级处理流程生物转盘工艺是污水灌溉和土地处理的人工强化,这种处理法使细菌和菌类的微生物、原生动物一类的微型动物在生物转盘填料载体上生长繁育,形成膜状生物性污泥--生物膜。
污水经沉淀池初级处理后与生物膜接触,生物膜上的微生物摄取污水中的有机污染物作为营养,使污水得到净化。
在气动生物转盘中,微生物代谢所需的溶解氧通过设在生物转盘下侧的曝气管供给。
转盘表面覆有空气罩,从曝气管中释放出的压缩空气驱动空气罩使转盘转动,当转盘离开污水时,转盘表面上形成一层薄薄的水层,水层也从空气中吸收溶解氧。
2、生物吸附法生物吸附法(biosorptionprocess)又称接触稳定法或吸附再生法,是活性污泥法之一种。
其运行特点是将活性污泥对有机物的降解的两个过程(吸附和代谢降解)分别在各自的反应器(吸附池和再生池)内进行。
这种方法可以充分提高活性污泥的浓度,降低有机营养物和微生物之比,是利用活性污泥的物理作用(吸附作用)进行污水处理的方法。
这种方法包括有污水和回流污泥相混合,进行污泥吸附的曝气池以及回流污泥进行氧化的再暖气。
为了维持微生物的低能量,使其很好的形成并保持污泥块,这样可使活性污泥的吸附能力显著提高。
3、氧化渠的典型布置4、完全混合法基本流程完全混合法的流程与传统活性污泥法相同,它是针对传统活性污泥法的2种缺点所作的改进。
它的区别在于:混合池在曝气池中充分混合循环,回流污泥与入流污泥废水进入曝气池中立即与原来的混合液充分混合。
其特点是:曝气池中各点水质基本相同,即废水有机物浓度的活性污泥浓度各点几乎一致。
因此,池中各部分的工作情况也差不多完全一样。
这样完全混合法曝气池中各部位需氧量均匀,不存在氧气的浪费;另外完全混合法较能适应冲击负荷的变化,这是因为入流废水与原混合液充分混合稀释,波动的水质得到了均化。
污水处理工艺介绍1.污水处理的基本方法1.1按处理方法的性质分:物理法:沉淀法、过滤、隔油、气浮、离心分离、磁力分离化学法:混凝沉淀法、中和法、氧化还原法、化学沉淀法物理化学法:吸附法、离子交换法、萃取法、吹脱、汽提生物法:活性污泥法、生物膜法、厌氧工艺、生物脱氮除磷工艺1.2按照水质状况及处理后水的去向分:一级处理:机械处理(预处理阶段)粗格栅及细格栅、沉砂池、初沉池、气浮池、调节池二级处理:主体工艺为生化处理(主体)活性污泥法、CASS工艺、A2/O工艺、A/O工艺、SBR、氧化沟、水解酸化池。
三级处理:控制富营养化和重新回用高级催化氧化、曝气生物滤池、纤维滤池、活性砂过滤、反渗透、膜处理中水回用一般都有消毒池:紫外线臭氧消毒池、二氧化氯消毒池污水处理基本工艺流程:2.污水的一级处理一级处理:机械处理(预处理阶段)调节池、粗格栅及细格栅、沉砂池、初沉池、气浮池、水解酸化池一、调节池调节池的作用:1.为了保证后续处理构筑物或设备的正常运行,需对污水的水量和水质进行调节。
2.酸性污水和碱性污水在调节池内进行混合,可达到中和的目的。
3.短期排出的高温污水也可用调节的办法来平衡水温。
二、格栅是由一组平行的金属栅条制成的金属框架,斜置在废水流经的渠道上,或泵站集水池的进口处,用以截阻大块的呈悬浮或漂浮状态的固体污染物,以免堵塞水泵和沉淀池的排泥管。
截留效果取决于缝隙宽度和水的性质。
按规格分为:粗格栅(50~100mm)、中格栅(10~40mm)、细格栅(3~10mm)三、沉砂池1.作用从污水中分离密度较大的无机颗粒,保护水泵和管道免受磨损,缩小污泥处理构筑物容积,提高污泥有机组分的含率,提高污泥作为肥料的价值。
2.沉砂池类型:①曝气式沉砂池②平流式沉砂池曝气式沉沙池:曝气沉砂池是在长方形水池的一侧通入空气,使污水旋流运动,流速从周边到中心逐渐减小,砂粒在池底的集砂槽中与水分离,污水中的有机物和从砂粒上冲刷下来的污泥仍呈悬浮状态,随着水流进人后面的处理构筑物。
各行业废水特点及处理工艺总结机械加工,表面处理,通风设备,重金属,冷却水一、电镀废水电镀废水是常见的难处理废水,来源一般为:1、镀件清洗水;2、废电镀液;3、其他废水,包括冲刷车间地面,刷洗极板洗水,通风设备冷凝水,以及由于镀槽渗漏或操作管理不当造成的“跑、冒、滴、漏”的各种槽液和排水;4、设备冷却水,冷却水在使用过程中除温度升高以外,未受到污染;5、金属表面处理:金属表面处理包括表面处理前的清理、电镀、钝化膜保护、机械加工及涂料覆盖等,主要以电镀为主。
电镀废水分类当前国内处理电镀废水主要是先将其分成3类。
1、含铬废水:主要用还原来处理六价铬。
2、含氰废水:主要用破氰来处理。
3、其他废水:包括铜,镍,锌等。
电镀废水特点及危害电镀废水的成分非常复杂,除含氰(CN-)废水和酸碱废水外,重金属废水是电镀业潜在危害性极大的废水类别。
根据重金属废水中所含重金属元素进行分类,一般可以分为含铬(Cr)废水、含镍(Ni)废水、含镉(Cd)废水、含铜(Cu)废水、含锌(Zn)废水、含金(Au)废水、含银(Ag)废水等。
氰化物氰化物毒性非常强的物质,尤其是在酸性条件下,其会变成剧毒的的氢氰酸,因此说含氰的废水必须先经过处理,才可排入水道或河流中。
氰化物人体致命的摄入量分别为:氰化钾为120mg、氰化钠为100mg;长期饮用含氰0.14mg/dm3的水会出现头疼、头晕、心悸等症状。
六价铬和三价铬铬有三价(Cr3+)和六价(Cr6+)之分。
实验证明六价铬的毒性比三价铬高100倍,可在人、鱼和植物体内蓄积。
六价铬对人体皮肤、呼吸系统以及内脏都有伤害,能致呼吸道癌,主要是支气管癌。
铅和铅化物铅及其化合物对于人体来说都是有害的元素,会引起水体中鱼类、水生物等的中毒,甚至致死,铅如果进入人体后,人体可以吸收的范围是5%~10%,超量后铅会在人体中积累,并且引发骨骼的内源性中毒现象,当血铅到60~80μg/100cm3时,就会出现头疼、疲乏、记忆衰退、失眠、食欲不振等症状。
各种污水处理工艺动画演示,看完你就是专家了!污水处理工艺流程是用于某种污水处理的工艺方法的组合。
通常根据污水的水质和水量,回收的经济价值,排放标准及其他社会、经济条件,经过分析和比较,必要时,还需要进行试验研究,决定所采用的处理流程。
一般原则是:改革工艺,减少污染,回收利用,综合防治,技术先进,经济合理等。
在流程选择时应注重整体最优,而不只是追求某一环节的最优。
污水生物处理活性污泥法污水生物处理生物膜法污水深度处理法污泥处理自然生物处理法常见污水处理工艺汇总1物理法:1.沉淀法:主要去除废水中无机颗粒及SS2.过滤法:主要去除废水中SS和油类物质等3.隔油:去除可浮油和分散油4.气浮法:油水分离、有用物质的回收及相对密度接近于1(水的密度近似1)的悬浮固体5.离心分离:微小SS的去除6.磁力分离:去除沉淀法难以去除的SS和胶体等2化学法:1.混凝沉淀法:去除胶体及细微SS2.中和法:酸碱废水的处理3.氧化还原法:有毒物质、难生物降解物质的去除4.化学沉淀法:重金属离子、硫离子、硫酸根离子、磷酸根、铵根等的去除3物理化学法:1.吸附法:少量重金属离子、难生物降解有机物、脱色除臭等2.离子交换法:回收贵重金属,放射性废水、有机废水等3.萃取法:难生物降解有机物、重金属离子等4.吹脱和汽提:溶解性和易挥发物质的去除。
重点介绍(随着各种工艺不断改进,原有缺点不断被修正,因此只列出各种工艺的优点)4生物法1.活性污泥法:废水生物处理中微生物(micro-organism)悬浮在水中的各种方法的统称。
(1)SBR法序列间歇式活性污泥法(Sequencing Batch Reactor ActivatedSludge Process)的简称,是一种按间歇曝气方式来运行的活性污泥污水处理技术,又称序批式活性污泥法。
工艺流程图:SBR技术的核心是SBR反应池,该池集均化、初沉、生物降解、二沉等功能于一池,无污泥回流系统。
太全了!近60种污水、废水处理工艺流程图及典型工艺,值得一看!2018-03-13酋长水处理部落一、生物转盘二级处理流程二、生物吸附法三、氧化渠的典型布置四、完全混合法基本流程五、曝气生物滤池的污水处理系统典型工艺流程六、污水处理典型工艺流程七、氧化沟工艺八、中水回用处理典型工艺流程九、垃圾渗滤液典型工艺流程十、城市污水回用处理工艺十一、钢铁乳化液处理典型工艺流程十二、城市污水处理工艺流程图十三、污水处理厂典型工艺流程图十四、造纸污水处理工艺流程十五、屠宰废水处理工艺流程十六、CAST污水处理工艺十七、酸洗磷化废水处理工艺十八、高矿化度矿井排水深度处理新工艺流程图十九、脱硫废水处理工艺二十、农药废水处理工艺流程图二十一、高矿化度矿井排水深度处理新工艺流程图二十二、膜法处理石化废水处理工艺流程二十三、生活污水处理-CASS工艺二十四、MBR工艺处理制药废水二十五、污水处理工艺流程图二十六、城市污水处理工艺流程图二十七、传统活性污泥法工艺流程图二十八、MBFB工艺二十九、电镀污水处理工艺流程三十、脱硫废水处理工艺三十一、塑胶电镀废水处理工艺图三十二、炼油厂典型的废水处理工艺流程三十三、制糖废水处理工艺流程图三十四、焦化废水处理工艺流程三十五、高浓度氨氮废水处理工艺流程图三十六、cass工艺废水处理流程图三十七、污水处理工艺流程组态图三十八、SBR污水处理工艺三十九、A2O工艺流程图四十、污水处理的PLC自控系统四十一、GW-T型整体地埋式隔油池四十二、电镀污水处理设备四十三、生活污水净水工艺四十四、生活污水处理设备与工艺四十五、MBR膜生物反应器工艺流程四十六、反硝化除磷或其他脱氮工艺四十七、污水处理设备污水处理工艺流程四十八、ET RB悬链式污水处理曝气工艺及装置四十九、ITT污水深度处理工艺及主要设备五十、LP型一体化污水处理设备五十一、污水处理技术工艺流程图详解五十二、淀粉废水五十三、果汁废水五十四、含铅废水处理工艺流程图五十五、合成革废水处理工艺流程图五十六、化工废水处理工艺流程图五十七、化纤废水处理方案五十八、焦化废水处理工艺流程图五十九、垃圾渗透液废水工艺流程图六十、磷化废水废水处理工艺流程图六十一、印染废水工艺流程图六十二、制药废水处理工艺流程图。
难降解废水处理方法近年来,随着石油化工、塑料、合成纤维、焦化、印染等行业的迅速发展,各种含有大量难生物降解的有机污染物的废水相应增多,它们进入水体给环境造成了严重的污染。
环保工作者在探寻高效、经济处理该类废水的研究方面进行了各种尝试,提出了许多处理方法。
难降解有机物是指被微生物分解时速度很慢,分解不彻底的有机物(也包括某些有机物的代谢产物),这类污染物易在生物体内富集,也容易成为水体的潜在污染源。
这类污染物包括多环芳烃、卤代烃、杂环类化合物、有机氛化物、有机磷农药、表面活性剂、有机染料等有毒难降解有机污染物。
这些物质的共同特点是毒性大,成份复杂,化学耗氧量高,一般微生物对其几乎没有降解效果,如果这些物质不加治理地向环境排放,势必严重地污染环境和威胁人类的身体健康。
随着工农业的迅速发展,人们合成了越来越多的有机物,其中难降解有机物占了很大比例,因此难降解有机物的治理研究已引起国内外有关专家的高度重视,是目前水污染防治研究的热点与难点。
高浓度难降解有机废水的处理,是目前国内外污水处理界公认的难题。
对于这类废水,目前国内外研究较多的有焦化废水、制药废水(包括中药废水)、石化/油类废水、纺织/印染废水、化工废水、油漆废水等行业性废水。
难降解废水处理防范有以下几种:1 各类微生物对难降解有机废水处理的应用;2 电化学高级氧化技术处理难降解有机废水;3 SBR 处理工艺 4 膜生物反应器工艺;5 混合处理技术方法工艺目前,国内外对难降解有机物废水的处理方法主要有生物法、物化法和氧化法等等。
1、生物法生物法是目前应用最广泛的一种有机废水处理方法,主要包括活性污泥、生物膜法、好氧-厌氧法等。
主要是利用微生物的新陈代谢,通过微生物的凝聚、吸附、氧化分解等作用来降解污水中的有机物,具有应用范围广、处理量大、成本低等优点。
但当废水含有有毒物质或生物难降解的有机物时,生物法的处理效果欠佳,甚至不能处理。
针对这类废水,人们对生物法作了一些改进,使其能应用于这类废水的处理。
给排水工艺中的去除难降解污染物技术随着工业化和城市化的不断发展,水污染问题日益严重。
难降解污染物是指那些在自然环境中难以降解的有机物质,它们对于水体的污染治理构成了巨大的挑战。
因此,在给排水工艺中研发高效的去除难降解污染物技术显得尤为重要。
一、生物处理技术生物处理技术被广泛应用于水污染治理中,对于去除难降解污染物也具有一定的效果。
其中,生物膜工艺是一种常见的技术,通过在悬浮生物体上形成生物膜,使得难降解有机物质能够在生物膜上发生降解反应。
此外,利用微生物降解能力强的特点,可以通过添加适量的菌剂来改良生物膜工艺,提高对难降解有机物质的处理效果。
二、高级氧化技术高级氧化技术是指利用强氧化剂对难降解有机物质进行氧化降解的技术。
常用的高级氧化技术包括紫外光/氢氧自由基法、臭氧氧化法和高级氧化过程结合草甘膦氧化法等。
这些技术通过产生高能量的氧化剂,能够有效地降解难降解有机物质,达到去除污染物的效果。
三、吸附技术吸附技术是指利用吸附剂对难降解有机物质进行物理吸附的技术。
吸附剂常用的有活性炭、树脂、纳米材料等。
通过充分接触,难降解有机物质能够在吸附剂表面发生吸附,从而实现其去除。
此外,还可以通过调节溶液pH值、温度等条件,提高吸附过程的效果。
四、电化学技术电化学技术是指利用电化学反应对难降解有机物质进行降解的技术。
常用的电化学技术包括电化学氧化法、电化学还原法和电化学深度氧化法等。
这些技术通过施加电流或电压,使得难降解有机物质在电极表面发生氧化或还原反应,达到去除污染物的效果。
五、超滤/反渗透技术超滤和反渗透技术是一种利用压力驱动膜对水体进行分离的技术。
通过充分排除水中的较大分子和难降解有机物质,可以有效地去除水体中的污染物。
这些技术具有高效、节能等特点,在给排水工艺中得到了广泛应用。
六、其他技术除了上述介绍的技术,还有一些其他的技术也可以用于去除难降解污染物。
例如,光催化技术可以利用光催化剂对污染物进行降解;声波技术可以利用声波对污染物进行分解;等离子体技术可以利用高温等离子体对污染物进行裂解等。
废水处理方法技术和流程废水处理是指将废水进行净化处理,以达到环境排放标准或可循环利用的要求。
废水处理方法包括物理方法、化学方法和生物方法等,流程主要包括预处理、初步处理、中级处理和深度处理等环节。
下面将详细介绍废水处理方法技术和流程。
一、废水处理方法技术:1.物理方法:物理方法是指通过物理手段来处理废水,包括过滤、沉淀、吸附、蒸馏等。
其中,过滤是将废水通过滤网或滤器来去除颗粒物;沉淀是利用废水中的悬浮颗粒物与沉降剂的密度差异进行分离;吸附是利用材料的吸附性能吸附废水中的污染物;蒸馏是通过加热和冷凝过程将废水中的溶质和溶剂进行分离。
物理方法适用于颗粒物较多、浓度较高的废水处理。
2.化学方法:化学方法是指通过添加化学药剂来改变废水的性质,以实现废水的净化处理。
常用的化学方法有中和、氧化、还原、络合等。
中和是指通过添加酸碱等化学物质来调节废水的酸碱度;氧化是通过添加氧化剂来降解废水中的有机物;还原是通过添加还原剂将废水中的有害物质还原为无害物质;络合是通过添加络合剂将废水中的重金属等离子物质与络合剂结合形成稳定络合物,以实现废水的去除。
化学方法适用于有机物和重金属等废水处理。
3.生物方法:生物方法是指利用微生物来对废水中的有机物进行降解处理的方法。
常用的生物方法包括生物滤池、活性污泥法、人工湿地等。
其中,生物滤池是通过将废水通过滤料层,利用滤料表面附着的微生物进行有机物的降解;活性污泥法是利用废水中的有机物为底物,通过利用活性污泥中的生物群落进行有机物的降解;人工湿地是通过将废水通过人工湿地,利用湿地植物和湿地土壤微生物对废水中的有机物进行吸附和降解。
生物方法适用于有机物浓度较高的废水处理。
二、废水处理流程:1.预处理:预处理是指对废水进行初步处理,以去除废水中的大颗粒物、油脂、悬浮物等。
预处理的方法包括物理过滤、沉淀和调节废水的酸碱度等。
2.初步处理:初步处理是指对预处理后的废水进行初步净化处理,以去除废水中的悬浮物、有机物和除去部分重金属等。
精品整理
难降解有机物废水处理工艺
一、技术简介
该技术集成了高级氧化法对难生物降解有机物的处理能效和微生物处理的环境友好性,通过投加少量的高级氧化试剂,利用产生的自由基与废水中有机物反应,使其转变为生物易降解物质,同时去除废水中少量COD;之后利用微生物处理单元中填料的截留、吸附及生物膜降解等作用,去除大多数的COD。
达到同时去除二级出水中有机物、硬度、碱度以及铁锰等离子的目的,保障膜分离稳定高效运行,服务于污水回用。
二、工艺流程
;
三、关键技术
“适度”催化氧化的条件控制;
四、适用范围
主要用于经过二级处理后的工业废水末端出水处理。
作为膜分离单元的保障技术。
适用进水COD不大于150mg/L,硬度(以CaCO3计)不大于1500mg/L,碱度(以CaCO3计)不大于2000mg/L;其出水可进行膜分离过滤或脱盐后用于循环冷却水补水、锅炉给水或工艺用水。
该技术也可推广用于污水回用中反渗透或纳滤浓排水、以及循环水系统排水中有机物的处理与达标排放。
最新文件---------------- 仅供参考--------------------已改成-----------word文本 --------------------- 方便更改赠人玫瑰,手留余香。
太全了!近60种污水、废水处理工艺流程图及典型工艺,值得一看!2018-03-13酋长水处理部落一、生物转盘二级处理流程二、生物吸附法三、氧化渠的典型布置四、完全混合法基本流程五、曝气生物滤池的污水处理系统典型工艺流程六、污水处理典型工艺流程七、氧化沟工艺八、中水回用处理典型工艺流程九、垃圾渗滤液典型工艺流程十、城市污水回用处理工艺十一、钢铁乳化液处理典型工艺流程十二、城市污水处理工艺流程图十三、污水处理厂典型工艺流程图十四、造纸污水处理工艺流程十五、屠宰废水处理工艺流程十六、CAST污水处理工艺十七、酸洗磷化废水处理工艺十八、高矿化度矿井排水深度处理新工艺流程图十九、脱硫废水处理工艺二十、农药废水处理工艺流程图二十一、高矿化度矿井排水深度处理新工艺流程图二十二、膜法处理石化废水处理工艺流程二十三、生活污水处理-CASS工艺二十四、MBR工艺处理制药废水二十五、污水处理工艺流程图二十六、城市污水处理工艺流程图二十七、传统活性污泥法工艺流程图二十八、MBFB工艺二十九、电镀污水处理工艺流程三十、脱硫废水处理工艺三十一、塑胶电镀废水处理工艺图三十二、炼油厂典型的废水处理工艺流程三十三、制糖废水处理工艺流程图三十四、焦化废水处理工艺流程三十五、高浓度氨氮废水处理工艺流程图三十六、cass工艺废水处理流程图三十七、污水处理工艺流程组态图三十八、SBR污水处理工艺三十九、A2O工艺流程图四十、污水处理的PLC自控系统四十一、GW-T型整体地埋式隔油池四十二、电镀污水处理设备四十三、生活污水净水工艺四十四、生活污水处理设备与工艺四十五、MBR膜生物反应器工艺流程四十六、反硝化除磷或其他脱氮工艺四十七、污水处理设备污水处理工艺流程四十八、ET RB悬链式污水处理曝气工艺及装置四十九、ITT污水深度处理工艺及主要设备五十、LP型一体化污水处理设备五十一、污水处理技术工艺流程图详解五十二、淀粉废水五十三、果汁废水五十四、含铅废水处理工艺流程图五十五、合成革废水处理工艺流程图五十六、化工废水处理工艺流程图五十七、化纤废水处理方案五十八、焦化废水处理工艺流程图五十九、垃圾渗透液废水工艺流程图六十、磷化废水废水处理工艺流程图六十一、印染废水工艺流程图六十二、制药废水处理工艺流程图最新文件---------------- 仅供参考--------------------已改成-----------word文本 --------------------- 方便更改赠人玫瑰,手留余香。
废水工艺流程废水工艺流程是指将废水经过一系列的处理工艺,去除其中的有害物质和污染物,使之符合环保要求后进行排放或再利用的过程。
下面将介绍一个典型的废水处理工艺流程,以帮助大家更好地了解废水处理的过程和技术。
1. 初次处理:废水经过排水口进入处理厂,首先进行初次处理,主要目的是去除大颗粒的悬浮物和固体废弃物。
这一步通常采用格栅、沉砂池和沉淀池等设备,将废水中的固体颗粒沉淀下来,并进行分类处理。
2. 生化处理:经过初次处理后,废水中仍然存在大量的有机物质,这些有机物质对水环境有较大的污染作用。
因此,接下来的生化处理是非常关键的一步。
生化处理通常采用好氧生物法或厌氧生物法。
好氧生物法利用微生物的作用,将有机物质分解成较小的无机物质,一般通过曝气池和污泥活性池来实现。
厌氧生物法则是在缺氧或无氧状态下进行微生物分解,主要为去除废水中的有机污染物。
3. 深度处理:完成生化反应后,废水中的有机物质大大减少,但仍然有一些难以生化降解的有机物质。
因此,需要进行深度处理,以进一步减少化学需氧量(COD)和氨氮(NH3-N)等参数。
深度处理常用的方法有活性炭吸附、超滤和逆渗透等。
活性炭吸附可以去除废水中的有机物质和微量有害物质,超滤则可以去除细菌和病毒等微生物,而逆渗透则可去除废水中的盐类和重金属离子。
4. 消毒处理:经过深度处理后的废水,主要目的是杀灭其中的细菌和病毒,以确保排放后不会对环境造成二次污染。
消毒处理通常采用紫外线消毒和次氯酸钠消毒。
紫外线消毒是利用紫外线辐射破坏微生物DNA,从而达到杀菌的目的。
次氯酸钠消毒则是将次氯酸钠放入废水中,生成次氯酸根离子,杀灭微生物。
5. 沉淀处理:废水经过消毒后,还需进行沉淀处理,以沉淀废水中的悬浮物和沉积有机物质。
沉淀池、沉降池和沉沙池等设备可以有效地将悬浮物和污泥分离出水体,使水质更加清洁。
6. 终次处理:沉淀后的废水进一步经过终次处理,主要目的是去除废水中残留的绿色藻类和浮游生物等微生物,以及废水中的低浓度有机物质。
高浓度、高氨氮、难降解废水的处理工艺工业废水具有广泛的来源和类型。
随着工业生产技术的进步,工业废水中的成分也变得多样化。
其中,高需氧污染物和有毒污染物使工业废水的特征反映出为三方面:高浓度,高氨氮,难以降解。
1.高浓度废水高浓度废水处理是指化学耗氧量COD高于2000mg/L的高浓度,甚至有的高达1-2万mg/L的高污染废水,如养猪场废水、电镀废水、油墨废水、表面活性剂废水、印染废水、含酚废水、垃圾渗滤液、洗煤废水等。
1.1.印染废水印染废水的特点如下:(1)水量大,无论单位产品排水量或全行业排水总量均是如此。
(2)以有机污染为主,但是可生化性(B/C)低,处理难度高。
(3)属高浓度有机废水,其中某些工序如退浆、煮练、碱减量属极高浓度。
(4)废水中的污染物主要是前处理工艺中的纤维残余物,如纤维屑、胶质、蜡、浆料等;染色、印花工艺中残留于废水中的染料、助剂;整理工艺中残留于废水中的添加物质。
(5)污染物基本上是有害物质(指其长远影响小于有毒物质)。
根据东华大学长期研究,由于染料上染率都很高,残留物经过废水处理基本分解,部分工艺用到铬化合物,但用量较少,一般经处理后能达到废水排放标准。
(6)绝大部分废水呈碱性,色泽较深,尤其是染色废水,颜色随染料而异。
1.1.1.棉及棉混纺印染废水处理工艺(1)混合废水处理工艺格栅一pH值调整一调节池一水解酸化一好氧生物处理一物化处理(2)废水分质处理工艺煮练、退浆等高浓度废水经厌氧或水解酸化后,再与其它废水混合处理;碱减量的废碱液经碱回收再利用后,再与其它废水混合处理。
1.1.2.毛印染废水处理工艺格栅-调节池-水解酸化一好氧生物处理洗毛废水应先回收羊毛脂,再采用厌氧生物处理+好氧生物处理,然后混人染整废水合并处理或进入城镇污水处理厂。
1.1.3.丝绸染整废水处理工艺格栅-叶调节池-水解酸化-好氧生物处理绢纺精炼废水宜采用的处理工艺为:格栅冷水池(可回收热能)叶调节池一厌氧生物处理好氧生物处理。
给排水工艺中的去除难降解有机物技术随着城市化进程的加快,工业化、农业化和生活污水等因素的影响,水体中的有机物负荷不断增加,其中难降解有机物的去除成为水处理领域的一个重要挑战。
本文将介绍几种在给排水工艺中应用的去除难降解有机物技术。
一、生物处理技术生物处理技术是目前最常用的去除难降解有机物的方法之一。
其中,生物膜反应器(MBR)技术以其优越的处理效果和节约空间的特点而受到广泛应用。
MBR技术采用生物膜和微孔过滤膜一体化设计,通过微生物的附着和生长来去除水中的有机物。
同时,微孔过滤膜能够有效阻止生物污泥的流失,提高系统的固液分离效果,使处理效果更好。
另外,厌氧氨氧化(ANAMMOX)技术是近年来发展起来的一种新型生物处理技术。
该技术通过厌氧氨氧化微生物将氨氮和亚硝酸盐氮直接转化为氮气,从而达到去除难降解有机物的效果。
相比传统的硝化-反硝化工艺,ANAMMOX技术更为高效,对能源消耗更低。
二、氧化技术氧化技术是利用氧化剂将有机物氧化为无机物的过程,常见的氧化剂包括臭氧、高锰酸盐和臭氧-高锰酸钾等。
臭氧在水处理过程中常用于去除有机物和杀灭微生物。
它具有反应速度快、对多种难降解有机物有高度氧化能力等特点。
高锰酸盐因其易得、价格低廉而广泛应用于水处理领域,但其氧化能力相对较低。
臭氧-高锰酸钾联用技术是一种集臭氧氧化和高锰酸盐氧化为一体的先进氧化技术。
通过调整臭氧和高锰酸钾的投加量和投加顺序,可以提高氧化效果,达到去除难降解有机物的目的。
三、活性炭吸附技术活性炭吸附技术是将有机物通过吸附作用附着在活性炭表面,从而达到去除有机物的目的。
活性炭具有较大的比表面积和孔隙结构,能够有效吸附水中的有机物、重金属离子和颜料等。
活性炭吸附技术广泛应用于水处理、空气净化和医药等领域。
四、电化学技术电化学技术通过电极产生氧化还原反应,使有机物氧化为无机物。
常见的电化学技术包括电解氧化和电化学生成体(ECF)技术。
电解氧化技术是通过电极的阳极反应将有机物氧化为二氧化碳和水,并同时杀灭微生物。
【水处理】8大行业高浓度难降解废水27个处理技术及典
型工艺流程
高浓度难降解有机废水是指有机物浓度(以COD计)较高,一般均在2000mg/L以上,有的甚至高达每升几万至十几万毫克;所谓“难降解”是指这类废水的可生化性较低(BOD5/COD值一般均在0.3以下甚至更低,难以生物降解。
所以,业内普遍将COD浓度大于
2000mg/L,BOD5/COD值低于0.3的有机废水统一称为高浓度难降解有机废水。
制药行业废水
1.特点
制药废水具有成分差异大,组分复杂,污染物量多,COD 高,BOD5和CODcr 比值低且波动大,可生化性很差,难降解物质多,毒性强,间歇排放,水量水质及污染物的种类波动大等特点。
2.组成
类型来源组成
1/ 19
抗生素生产废水发酵滤液、提取的萃
余液、蒸馏釜残液、
吸附废液和导管废液
等
主要含菌丝体、残余营养物质、代谢产物和有
机溶剂等。
有机物浓度很高,COD可高达
5000~20000mg/L,BOD可达2000~
10000mg/L,SS浓度则可达到5000~
23000mg/L,TN达到600~1000mg/L
合成药物废水合成工艺中因反应步
骤多、产品转化率低
而造成的原料损失、
副产物,有机溶剂等
含有种类繁多的有毒有害化学物质,如甾体类
化合物、硝基类化合物、苯胺类化合物、哌嗪
类和氟、汞、铬铜及有机溶剂乙醇、苯、氯
仿、石油醚等有机物、金属和废酸碱等污染物
中成药生产废水洗涤、煮药、提纯分
离、蒸发浓缩、制剂
等工序中所排出清洗
废水、分离水、蒸发
冷凝水、药液流失水
等
天然生物有机物,如有机酸、蒽醌、木质素、
生物碱、单宁、鞣质、蛋白质、糖类、淀粉等
3.处理技术
(1)预处理:混凝法、气浮法、微电解、Fenton试剂、催化氧化等;
(2)厌氧工艺:UASB、两相厌氧消化、EGSB等;
2/ 19。