三类压力容器分类简明表
- 格式:ppt
- 大小:220.50 KB
- 文档页数:20
按压力等级分类:压力容器可分为内压容器与外压容器。
内压容器又可按设计压力(p)大小分为四个压力等级,具体划分如下:低压(代号L)容器0.1 MPa≤p<1.6 MPa;中压(代号M)容器1.6 MPa≤p<10.0 MPa;高压(代号H)容器10 MPa≤p<100 MPa;超高压(代号U)容器p≥100MPa。
(1MPa=9.8Kg)按容器在生产中的作用分类:反应压力容器(代号R):用于完成介质的物理、化学反应。
换热压力容器(代号E):用于完成介质的热量交换。
分离压力容器(代号S):用于完成介质的流体压力平衡缓冲和气体净化分离。
储存压力容器(代号C,其中球罐代号B):用于储存、盛装气体、液体、液化气体等介质。
在一种压力容器中,如同时具备两个以上的工艺作用原理时,应按工艺过程中的主要作用来划分品种。
按安装方式分类:固定式压力容器:有固定安装和使用地点,工艺条件和操作人员也较固定的压力容器。
移动式压力容器:使用时不仅承受内压或外压载荷,搬运过程中还会受到由于内部介质晃动引起的冲击力,以及运输过程带来的外部撞击和振动载荷,因而在结构、使用和安全方面均有其特殊的要求。
上面所述的几种分类方法仅仅考虑了压力容器的某个设计参数或使用状况,还不能综合反映压力容器的危险程度。
压力容器的危险程度还与介质危险性及其设计压力p和全容积V的乘积有关,pV值愈大,则容器破裂时爆炸能量愈大,危害性也愈大,对容器的设计、制造、检验、使用和管理的要求愈高。
按安全技术管理分类:《压力容器安全技术监察规程》采用既考虑容器压力与容积乘积大小,又考虑介质危险性以及容器在生产过程中的作用的综合分类方法,以有利于安全技术监督和管理。
该方法将压力容器分为三类:1.第三类压力容器,具有下列情况之一的,为第三类压力容器:高压容器;中压容器(仅限毒性程度为极度和高度危害介质);中压储存容器(仅限易燃或毒性程度为中度危害介质,且pV乘积大于等于10MPa·m3 );中压反应容器(仅限易燃或毒性程度为中度危害介质,且pV乘积大于等于0.5Pa·m3);低压容器(仅限毒性程度为极度和高度危害介质,且乘积大于等于0.2MPa·m3 );高压、中压管壳式余热锅炉;中压搪玻璃压力容器;使用强度级别较高(指相应标准中抗拉强度规定值下限大于等于540MPa)的材料制造的压力容器;移动式压力容器,包括铁路罐车(介质为液化气体、低温液体)、罐式汽车[液化气体运输(半挂)车、低温液体运输(半挂)车、永久气体运输(半挂)车]和罐式集装箱(介质为液化气体、低温液体)等;球形储罐(容积大于等于50m3);低温液体储存容器(容积大于5m3)。
压力容器是内部或外部承受气体或液体压力、并对安全性有较高要求的密封容器。
压力容器主要为圆柱形,少数为球形或其他形状。
圆柱形压力容器通常由筒体、封头、接管、法兰等零件和部件组成,压力容器工作压力越高,筒体的壁就应越厚。
压力容器分类按压力等级分类:压力容器可分为内压容器与外压容器。
内压容器又可按设计压力(p)大小分为四个压力等级,具体划分如下:低压(代号L)容器0.1 MPa≤p<1.6 MPa;中压(代号M)容器 1.6 MPa≤p<10.0 MPa;高压(代号H)容器10 MPa≤p<100 MPa;超高压(代号U)容器p≥100MPa。
按容器在生产中的作用分类:反应压力容器(代号R):用于完成介质的物理、化学反应。
换热压力容器(代号E):用于完成介质的热量交换。
分离压力容器(代号S):用于完成介质的流体压力平衡缓冲和气体净化分离。
储存压力容器(代号C,其中球罐代号B):用于储存、盛装气体、液体、液化气体等介质。
在一种压力容器中,如同时具备两个以上的工艺作用原理时,应按工艺过程中的主要作用来划分品种。
按安装方式分类:固定式压力容器:有固定安装和使用地点,工艺条件和操作人员也较固定的压力容器。
移动式压力容器:使用时不仅承受内压或外压载荷,搬运过程中还会受到由于内部介质晃动引起的冲击力,以及运输过程带来的外部撞击和振动载荷,因而在结构、使用和安全方面均有其特殊的要求。
上面所述的几种分类方法仅仅考虑了压力容器的某个设计参数或使用状况,还不能综合反映压力容器的危险程度。
压力容器的危险程度还与介质危险性及其设计压力p和全容积V的乘积有关,pV值愈大,则容器破裂时爆炸能量愈大,危害性也愈大,对容器的设计、制造、检验、使用和管理的要求愈高。
安全技术管理分类:《压力容器安全技术监察规程》采用既考虑容器压力与容积乘积大小,又考虑介质危险性以及容器在生产过程中的作用的综合分类方法,以有利于安全技术监督和管理。
该方法将压力容器分为三类:1.第三类压力容器,具有下列情况之一的,为第三类压力容器:高压容器;中压容器(仅限毒性程度为极度和高度危害介质);中压储存容器(仅限易燃或毒性程度为中度危害介质,且pV乘积大于等于10MPa·m3 );中压反应容器(仅限易燃或毒性程度为中度危害介质,且pV乘积大于等于0.5Pa·m3);低压容器(仅限毒性程度为极度和高度危害介质,且乘积大于等于0.2MPa·m3 );高压、中压管壳式余热锅炉;中压搪玻璃压力容器;使用强度级别较高(指相应标准中抗拉强度规定值下限大于等于540MPa)的材料制造的压力容器;移动式压力容器,包括铁路罐车(介质为液化气体、低温液体)、罐式汽车[液化气体运输(半挂)车、低温液体运输(半挂)车、永久气体运输(半挂)车]和罐式集装箱(介质为液化气体、低温液体)等;球形储罐(容积大于等于50m3);低温液体储存容器(容积大于5m3)。
压力容器按照各种方式的分类压力容器是内部或外部承受气体或液体压力、并对安全性有较高要求的密封容器。
压力容器主要为圆柱形,少数为球形或其他形状。
圆柱形压力容器通常由筒体、封头、接管、法兰等零件和部件组成,压力容器工作压力越高,筒体的壁就应越厚。
压力容器分类按压力等级分类:压力容器可分为内压容器与外压容器。
内压容器又可按设计压力(p)大小分为四个压力等级,具体划分如下:低压(代号L)容器0.1MPa≤p<1.6MPa;中压(代号M)容器1.6MPa≤p<10.0MPa;高压(代号H)容器10MPa≤p<100MPa;超高压(代号U)容器p≥100MPa。
按容器在生产中的作用分类:反应压力容器(代号R):用于完成介质的物理、化学反应。
换热器压力容器(代号E):用于完成介质的热量交换。
分离压力容器(代号S):用于完成介质的流体压力平衡缓冲和气体净化分离。
储存压力容器(代号C,其中球罐代号B):用于储存、盛装气体、液体、液化气体等介质。
?在一种压力容器中,如同时具备两个以上的工艺作用原理时,应按工艺过程中的主要作用来划分品种。
按安装方式分类:固定式压力容器:有固定安装和使用地点,工艺条件和操作人员也较固定的压力容器。
移动式压力容器:使用时不仅承受内压或外压载荷,搬运过程中还会受到由于内部介质晃动引起的冲击力,以及运输过程带来的外部撞击和振动载荷,因而在结构、使用和安全方面均有其特殊的要求。
上面所述的几种分类方法仅仅考虑了压力容器的某个设计参数或使用状况,还不能综合反映压力容器的危险程度。
压力容器的危险程度还与介质危险性及其设计压力p和全容积V的乘积有关,pV值愈大,则容器破裂时爆炸能量愈大,危害性也愈大,对容器的设计、制造、检验、使用和管理的要求愈高。
安全技术管理分类:《压力容器安全技术监察规程》采用既考虑容器压力与容积乘积大小,又考虑介质危险性以及容器在生产过程中的作用的综合分类方法,以有利于安全技术监督和管理。
三类压力容器划分1、下列情况之一的,为第三类压力容器:(1)高压容器;(2)中压容器(仅限毒性程度为极度和高度危害介质);(3)中压储存容器(仅限易燃或毒性程度为中度危害介质,且PV乖积大于等于10MPa• m3);(4)中压反应容器(仅限易燃或毒性程度为中度危害介质,且PV乖积大于等于0.5MPa• m3);(5)低压容器(仅限毒性程度为极度和高度危害介质,且PV乖积大于等于0.2MPa• m3);(6)高压、中压管壳式余热锅炉;(7)中压搪玻璃压力容器;(8)使用强度级别较高(指相应标准中抗拉强度规定值下限大于等于540MPa)的材料制造的压力容器;(9)移动式压力容器,包括铁路罐车(介质为液化气体、低温液体)、罐式汽车[液化气体运输(半挂)车、低温液体运输(半挂)车、永久气体运输(半挂)车]和罐式集装箱(介质为液化气体、低温液体)等;(10)球形储罐(容积大于等于50m3);(11)低温液体储存容器(容积大于5 m3)。
2、下列情况之一的,为第二类压力容器:(1)中压容器;(2)低压容器(仅限毒性程度为极度和高度危害介质);(3)低压反应容器和低压储存容器(仅限易燃或毒性程度为中度危害介质);(4)低压管壳式余热锅炉;(5)低压搪玻璃压力容器.3、低压容器为第一类压力容器(1、2、规定除外的)。
压力容器的压力等级、品种、介质毒性程度和易燃介质的划分一、按压力容器的设计压力(p)分为低压、中压、高压、超高压四个压力等级,如下;1、低压(代号L)0.1MPa≤P<1.6MPa2、中压(代号M)1.6MPa≤P<10MPa3、高压(代号H)10MPa≤P<100MPa4、超高压(代号U)p≥100 MPa二、按压力容器在生产工艺过程中的作用原理,分为反应压力容器(代号R)、换热压力容器(代号E)、分离压力容器(代号S)、储存压力容器(代号C)。
三、介质毒性程度的分级和易燃介质的划分如下:1、压力容器中化学介质毒性程度和易燃介质的分参照HG20660《压力容器中化学介质毒性危害和爆炸危险程度分类》的规定。
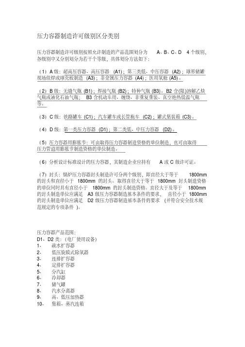
压力容器制造许可级别区分类别压力容器制造许可级别按照允许制造的产品范围划分为A、B、C、D 4个级别,各级别中又分别划分为若干个等级,具体划分方法如下:(1)A级:超高压容器、高压容器(A1);第三类低、中压容器(A2);球形储罐现场组焊或球壳板制造(A3);非金属压力容器(A4);医用氧舱(A5)。
(2)B级:无缝气瓶(B1);焊接气瓶(B2);特种气瓶(B3)。
B2含(限)溶解乙炔气瓶或液化石油气瓶;B3含机动车用、缠绕、非重复重装、真空绝热低温气瓶等。
(3)C级:铁路罐车(C1);汽车罐车或长管拖车(C2);罐式集装箱(C3)。
(4)D级:第一类压力容器(D1);第二类低、中压力容器(D2)。
(5)压力容器用膨胀节:可由取得压力容器制造资格的单位制造,也可由取得压力管道用膨胀节制造资格的单位制造。
(6)分析设计标准设计的压力容器,其制造企业应持有A或C级许可证。
(7)封头:锅炉压力容器封头制造许可分两个级别,即直径大于等于1800mm 的封头和直径小于1800mm的封头。
取得直径大于等于1800mm封头制造资格的单位同时具有直径小于1800mm的封头制造资格。
直径大于及等于1800mm 的封头制造单位应满足A3级压力容器制造基本条件的要求,直径小于1800mm 的封头制造单位应满足D2级压力容器制造基本条件的要求(并符合安全技术规范规定的专项条件)。
压力容器产品范围:D1、D2类:(电厂使用设备)1、疏水扩容器2、低压旋膜式除氧器3、连排扩容器4、定排扩容器5、分汽缸6、冷却器7、储气罐8、汽水分离器9、高、低压加热器10、集箱、蒸汽连箱。
三类压力容器划分1、下列情况之一的,为第三类压力容器:(1)高压容器;(2)中压容器(仅限毒性程度为极度和高度危害介质);3(3)中压储存容器(仅限易燃或毒性程度为中度危害介质,且PV乖积大于等于10MPa•m);3(4)中压反应容器(仅限易燃或毒性程度为中度危害介质,且PV乖积大于等于0.5MPa•m);3(5)低压容器(仅限毒性程度为极度和高度危害介质,且PV乖积大于等于0.2MPa•m);(6)高压、中压管壳式余热锅炉;(7)中压搪玻璃压力容器;(8)使用强度级别较高(指相应标准中抗拉强度规定值下限大于等于540MPa)的材料制造的压力容器;(9)移动式压力容器,包括铁路罐车(介质为液化气体、低温液体)、罐式汽车[液化气体运输(半挂)车、低温液体运输(半挂)车、永久气体运输(半挂)车]和罐式集装箱(介质为液化气体、低温液体)等;3(10)球形储罐(容积大于等于50m);3(11)低温液体储存容器(容积大于5 m)。
2、下列情况之一的,为第二类压力容器:(1)中压容器;(2)低压容器(仅限毒性程度为极度和高度危害介质);(3)低压反应容器和低压储存容器(仅限易燃或毒性程度为中度危害介质);(4)低压管壳式余热锅炉;(5)低压搪玻璃压力容器.3、低压容器为第一类压力容器(1、2、规定除外的)。
压力容器的压力等级、品种、介质毒性程度和易燃介质的划分一、按压力容器的设计压力(p)分为低压、中压、高压、超高压四个压力等级,如下;1、低压(代号L)0.1MPa≤P<1.6MPa2、中压(代号M)1.6MPa≤P<10MPa3、高压(代号H)10MPa≤P<100MPa4、超高压(代号U)p≥100 MPa二、按压力容器在生产工艺过程中的作用原理,分为反应压力容器(代号R)、换热压力容器(代号E)、分离压力容器(代号S)、储存压力容器(代号C)。
三、介质毒性程度的分级和易燃介质的划分如下:1、压力容器中化学介质毒性程度和易燃介质的分参照HG20660《压力容器中化学介质毒性危害和爆炸危险程度分类》的规定。
压力容器代号及分类按压力容器在生产工艺过程中的作用原理,分为反应压力容器、换热压力容器、分离压力容器、储存压力容器。
具体划分如下:1.反应压力容器(代号R)主要是用于完成介质的物理、化学反应的压力容器。
如反应器、反应釜、分解锅、分解塔、聚合釜、高压釜、超高压釜、合成塔、变换炉、蒸煮锅、蒸球、蒸压釜、煤气发生炉等。
2.换热压力容器(代号E)主要是用于完成介质的热量交换的压力容器。
如管壳式余热锅炉,热交换器、冷却器、冷凝器、蒸发器、加热器、硫化锅、消毒锅、染色器、拱缸、磺化锅、蒸炒锅、预热锅、溶剂预热器、蒸锅、蒸脱机、电热蒸汽发生器、煤气发生炉水夹套等。
3.分离压力容器(代号S)主要是用于完成介质的流体压力平衡和气体净化分离等的压力容器。
如分离器、过滤器、集油器、缓冲器、洗涤器、吸收塔、铜洗塔、干燥塔、汽提塔、分汽缸gxlz8811、除氧器等。
4.储存压力容器(代号C,其中球罐代号B)主要是用于盛装生产用的原料气体、液体、液化气体等的压力容器。
如各种型式的储气罐。
注:在一种压力容器中,如同时具备两个以上的工艺作用原理时,应按工艺过程中的主要作用来划分品种。
第三类压力容器(下列情况之一):(1)高压容器。
(2)中压容器(仅限毒性程度为极度和高度危害介质);(3)中压储存容器(仅限易燃或毒性程度为中度危害介质,且pV大于或等于10MP a·m3);(4)中压反应容器(仅限易燃或毒性程度为中度危害介质,且pV大于或等于0.5MP a·m3);(5)低压容器(仅限毒性程度为极度和高度危害介质,且pV大于或等于0.2MPa·m 3);(6)高压、中压管壳式余热锅炉;(7)中压搪玻璃钢容器;(8)使用强度级别较高(指相应标准中抗拉强度规定值下限大于等于540MPa)的材料制造的压力容器;(9)移动式压力容器,包括铁路罐车(介质为液化气体、低温液体)、罐式汽车、[液化气体运输(半挂车)、低温液体运输(半挂车)、永久气体运输(半挂车)]和罐式集装箱(介质为液化气体、低温液体);(10)球形储罐(容积大于等于50m3);(11)低温液体储存容器(容积大于5m3)。
压力容器分类标准2009-05-07 14:32:28来源: 作者: 【大中 小】浏览:2224 次 评论:0 条压力容器可划分为三类: 一、低压容器为第一类压力容器。
二、下列情况之一为第二类压力容器: 1.中压容器。
2.易燃介质或毒性程度(注 1)为中度危害介质的低压反应容器和储存容 器。
3.毒性程度为极度和高度危害介质的低压容器。
4.低压管壳式余热锅炉(注 2)。
5.搪玻璃压力容器。
三、下列情况之一为第三类压力容器: 1.毒性程度为极度和高度危害介质的中压容器和 P•V (注 3)大于等于 0.2MPa•m3 的低压容器。
2.易燃或毒性程度为中度危害介质且 P•V 大于等于 0.5MPa•m3 的中压反 应容器和 P•V 大于等于 10MPa•m3 的中压储存容器。
3.高压、中压管壳式余热锅炉。
4.高压容器。
注 1: ①易燃介质是指与空气混合的爆炸下限小于 10%,或爆炸上限和下限之 差值大于等于 20%的气体,如:一甲胺、乙烷、乙烯、 氯甲烷、环氧乙烷、环丙烷、氢、丁烷、三甲胺、丁二烯、丁烯、丙烷、丙烯、甲烷等。
②介质的毒性程序参照 GB5044 《职业性接触毒物危害程度分级》 的规定, 分为四级,其最高容许浓度分别为: a.极度危害(1 级)<0.1mg/m3。
b.高度危害(Ⅱ级)0.1~<1.0mg/m3。
c.中度危害(Ⅲ级)1.0~<10mg/m3。
d.轻度危害(Ⅳ级)≥10mg/m3。
③压力容器中的介质为混合物质时,应以介质的组成并按本注的毒性程 度或易燃介质的划分原则,由设计单位的工艺设计或使用单位的生产技术部门, 决定介质毒性程度或是否属于易燃介质。
注 2: 管壳式余热锅炉是指烟道式余热锅炉之外的、结构类似压力容器、并按 压力容器标准、规范进行设计和制造的余热锅炉。
注 3: p 指设计压力您看到此篇文章时的感受是: 2欠扁3支持17很棒0找骂1搞笑0软文2不解0吃惊Tags:压力容器分类 标准责任编辑:花间一壶酒【大中 小】【打印】【繁体】【投稿】【收藏】 【推荐】【举报】 【评论】 【关闭】 【返回顶部】上一篇:压力容器使用与管理工作标准最新热帖下一篇:压力容器压力等级和品种划分标准[案例+疑难]求助 风机的故障诊断 [03-06] [TPM 专版]TPM inpl--TPM 实施管理系统:教您一步一步实施 TPM [02-09] [TPM 专版]版主推荐:本网关于 TPM 是非之争的相关资料[11-03] [案例+疑难]风机电机振动请大家诊断 [09-21] [设备修理]变频器常见的十大故障现象和故障分析[转帖] [08-24] [TPM 专版]定置管理 [08-12] [TPM 专版]TPM 概述与推行效果 [07-24] [TPM 专版]TPM 活动的 9 大支柱 [07-14] [案例+疑难]哪种技术能够最早发现滚动轴承的故障征兆? [07-10] [案例+疑难]公共话题:设备管理与维修工作在什么情况下才能受到重视? [07-。
压力容器详细分类方法压力容器是内部或外部承受气体或液体压力、并对安全性有较高要求的密封容器。
压力容器主要为圆柱形,少数为球形或其他形状。
圆柱形压力容器通常由筒体、封头、接管、法兰等零件和部件组成,压力容器工作压力越高,筒体的壁就应越厚。
压力容器分类按压力等级分类:压力容器可分为内压容器与外压容器。
内压容器又可按设计压力(p)大小分为四个压力等级,具体划分如下:低压(代号L)容器0.1 MPa≤p<1.6 MPa;中压(代号M)容器1.6 MPa≤p<10.0 MPa;高压(代号H)容器10 MPa≤p<100 MPa;超高压(代号U)容器p≥100MPa。
按容器在生产中的作用分类:反应压力容器(代号R):用于完成介质的物理、化学反应。
换热压力容器(代号E):用于完成介质的热量交换。
分离压力容器(代号S):用于完成介质的流体压力平衡缓冲和气体净化分离。
储存压力容器(代号C,其中球罐代号B):用于储存、盛装气体、液体、液化气体等介质。
在一种压力容器中,如同时具备两个以上的工艺作用原理时,应按工艺过程中的主要作用来划分品种。
按安装方式分类:固定式压力容器:有固定安装和使用地点,工艺条件和操作人员也较固定的压力容器。
移动式压力容器:使用时不仅承受内压或外压载荷,搬运过程中还会受到由于内部介质晃动引起的冲击力,以及运输过程带来的外部撞击和振动载荷,因而在结构、使用和安全方面均有其特殊的要求。
上面所述的几种分类方法仅仅考虑了压力容器的某个设计参数或使用状况,还不能综合反映压力容器的危险程度。
压力容器的危险程度还与介质危险性及其设计压力p和全容积V 的乘积有关,pV值愈大,则容器破裂时爆炸能量愈大,危害性也愈大,对容器的设计、制造、检验、使用和管理的要求愈高。
安全技术管理分类:《压力容器安全技术监察规程》采用既考虑容器压力与容积乘积大小,又考虑介质危险性以及容器在生产过程中的作用的综合分类方法,以有利于安全技术监督和管理。
压力容器是内部或外部承受气体或液体压力、并对安全性有较高要求的密封容器。
压力容器主要为圆柱形,少数为球形或其他形状。
圆柱形压力容器通常由筒体、封头、接管、法兰等零件和部件组成,压力容器工作压力越高,筒体的壁就应越厚。
压力容器分类按压力等级分类:压力容器可分为内压容器与外压容器。
内压容器又可按设计压力(p)大小分为四个压力等级,具体划分如下:低压(代号L)容器0.1 MPa≤p<1.6 MPa;中压(代号M)容器1.6 MPa≤p<10.0 MPa;高压(代号H)容器10 MPa≤p<100 MPa;超高压(代号U)容器p≥100MPa。
按容器在生产中的作用分类:反应压力容器(代号R):用于完成介质的物理、化学反应。
换热压力容器(代号E):用于完成介质的热量交换。
分离压力容器(代号S):用于完成介质的流体压力平衡缓冲和气体净化分离。
储存压力容器(代号C,其中球罐代号B):用于储存、盛装气体、液体、液化气体等介质。
在一种压力容器中,如同时具备两个以上的工艺作用原理时,应按工艺过程中的主要作用来划分品种。
按安装方式分类:固定式压力容器:有固定安装和使用地点,工艺条件和操作人员也较固定的压力容器。
移动式压力容器:使用时不仅承受内压或外压载荷,搬运过程中还会受到由于内部介质晃动引起的冲击力,以及运输过程带来的外部撞击和振动载荷,因而在结构、使用和安全方面均有其特殊的要求。
上面所述的几种分类方法仅仅考虑了压力容器的某个设计参数或使用状况,还不能综合反映压力容器的危险程度。
压力容器的危险程度还与介质危险性及其设计压力p和全容积V的乘积有关,pV值愈大,则容器破裂时爆炸能量愈大,危害性也愈大,对容器的设计、制造、检验、使用和管理的要求愈高。
按安全技术管理分类:《压力容器安全技术监察规程》采用既考虑容器压力与容积乘积大小,又考虑介质危险性以及容器在生产过程中的作用的综合分类方法,以有利于安全技术监督和管理。
该方法将压力容器分为三类:1.第三类压力容器,具有下列情况之一的,为第三类压力容器:高压容器;中压容器(仅限毒性程度为极度和高度危害介质);中压储存容器(仅限易燃或毒性程度为中度危害介质,且pV乘积大于等于10MPa·m3 );中压反应容器(仅限易燃或毒性程度为中度危害介质,且pV乘积大于等于0.5Pa·m3);低压容器(仅限毒性程度为极度和高度危害介质,且乘积大于等于0.2MPa·m3 );高压、中压管壳式余热锅炉;中压搪玻璃压力容器;使用强度级别较高(指相应标准中抗拉强度规定值下限大于等于540MPa)的材料制造的压力容器;移动式压力容器,包括铁路罐车(介质为液化气体、低温液体)、罐式汽车[液化气体运输(半挂)车、低温液体运输(半挂)车、永久气体运输(半挂)车]和罐式集装箱(介质为液化气体、低温液体)等;球形储罐(容积大于等于50m3);低温液体储存容器(容积大于5m3)。
压力容器的三个条件:压力容器必须满足三个条件:1所承受的压力超过0.1MP。
2、容器直径大于0.15米且容积大于0.025立方米。
3、所盛装的介质为气体压力容器是内部或外部承受气体或液体压力、并对安全性有较高要求的密封容器。
压力容器主要为圆柱形,少数为球形或其他形状。
圆柱形压力容器通常由筒体、封头、接管、法兰等零件和部件组成,压力容器工作压力越高,筒体的壁就应越厚。
压力容器分类按压力等级分类:压力容器可分为内压容器与外压容器。
内压容器又可按设计压力(p )大小分为四个压力等级,具体划分如下:低压(代号L)容器0.1 MPaW pv 1.6 MPa;中压(代号M)容器1.6 MPaW pv 10.0 MPa;高压(代号H)容器10 MPa< pv 100 MPa;超高压(代号U)容器p> 100MPa按容器在生产中的作用分类:反应压力容器(代号R):用于完成介质的物理、化学反应。
换热压力容器(代号E):用于完成介质的热量交换。
分离压力容器(代号S):用于完成介质的流体压力平衡缓冲和气体净化分离。
储存压力容器(代号C,其中球罐代号B):用于储存、盛装气体、液体、液化气体等介质。
在一种压力容器中,如同时具备两个以上的工艺作用原理时,应按工艺过程中的主要作用来划分品种。
按安装方式分类:固定式压力容器:有固定安装和使用地点,工艺条件和操作人员也较固定的压力容器。
移动式压力容器:使用时不仅承受内压或外压载荷,搬运过程中还会受到由于内部介质晃动引起的冲击力,以及运输过程带来的外部撞击和振动载荷,因而在结构、使用和安全方面均有其特殊的要求。
上面所述的几种分类方法仅仅考虑了压力容器的某个设计参数或使用状况,还不能综合反映压力容器的危险程度。
压力容器的危险程度还与介质危险性及其设计压力p和全容积V的乘积有关,pV值愈大,则容器破裂时爆炸能量愈大,危害性也愈大,对容器的设计、制造、检验、使用和管理的要求愈高。
按压力等级分类:压力容器可分为内压容器与外压容器。
内压容器又可按设计压力(p)大小分为四个压力等级,具体划分如下:低压(代号L)容器0.1 MPa≤p<1.6 MPa;中压(代号M)容器 1.6 MPa≤p<10.0 MPa;高压(代号H)容器10 MPa≤p<100 MPa;超高压(代号U)容器p≥100MPa。
(1MPa=9.8Kg)按容器在生产中的作用分类:反应压力容器(代号R):用于完成介质的物理、化学反应。
换热压力容器(代号E):用于完成介质的热量交换。
分离压力容器(代号S):用于完成介质的流体压力平衡缓冲和气体净化分离。
储存压力容器(代号C,其中球罐代号B):用于储存、盛装气体、液体、液化气体等介质。
在一种压力容器中,如同时具备两个以上的工艺作用原理时,应按工艺过程中的主要作用来划分品种。
按安装方式分类:固定式压力容器:有固定安装和使用地点,工艺条件和操作人员也较固定的压力容器。
移动式压力容器:使用时不仅承受内压或外压载荷,搬运过程中还会受到由于内部介质晃动引起的冲击力,以及运输过程带来的外部撞击和振动载荷,因而在结构、使用和安全方面均有其特殊的要求。
上面所述的几种分类方法仅仅考虑了压力容器的某个设计参数或使用状况,还不能综合反映压力容器的危险程度。
压力容器的危险程度还与介质危险性及其设计压力p和全容积V的乘积有关,pV值愈大,则容器破裂时爆炸能量愈大,危害性也愈大,对容器的设计、制造、检验、使用和管理的要求愈高。
按安全技术管理分类:《压力容器安全技术监察规程》采用既考虑容器压力与容积乘积大小,又考虑介质危险性以及容器在生产过程中的作用的综合分类方法,以有利于安全技术监督和管理。
该方法将压力容器分为三类:1.第三类压力容器,具有下列情况之一的,为第三类压力容器:高压容器;中压容器(仅限毒性程度为极度和高度危害介质);中压储存容器(仅限易燃或毒性程度为中度危害介质,且pV乘积大于等于10MPa·m3 );中压反应容器(仅限易燃或毒性程度为中度危害介质,且pV乘积大于等于0.5Pa·m3);低压容器(仅限毒性程度为极度和高度危害介质,且乘积大于等于0.2MPa·m3 );高压、中压管壳式余热锅炉;中压搪玻璃压力容器;使用强度级别较高(指相应标准中抗拉强度规定值下限大于等于540MPa)的材料制造的压力容器;移动式压力容器,包括铁路罐车(介质为液化气体、低温液体)、罐式汽车[液化气体运输(半挂)车、低温液体运输(半挂)车、永久气体运输(半挂)车]和罐式集装箱(介质为液化气体、低温液体)等;球形储罐(容积大于等于50m3);低温液体储存容器(容积大于5m3)。
一二三类压力容器说明:1压力容器及其分类1.1同时具备下列条件的容器是压力容器。
(1)最高工作压力大于等0.1Mpa(不含液体静压力);(2)内直径大于等于0.15m,且容积大于等于0.025m3;(3)盛装介质为气体,液化气体或最高工作温度高于等于标准沸点的液体。
1.2压力容器的分类压力容器划分为三类:1.2.1下列情况之一的,为第三类压力容器:(1)高压容器;(2)中压容器(仅限易燃或毒性程度为极度和高度危害介质);(3)中压储存容器(仅限易燃或毒性程度为中度危害介质,且PV乘积大于等于10MPa·m3); (4)中压反应容器(仅限易燃或毒性程度为中度危害介质,且PV乘积大于等于0.5MPa·m3); (5)低压容器(仅限毒性程度为极度和高度危害介质,且PV乘积大于等于0.2MPa·m3)。
1.2.2下列情况之一的,为第二类压力容器:(1)中压容器;(2)低压容器(仅限毒性程度为极度和高度危害介质);(3)低压反应容器和低压储存容器(仅限易燃介质或毒性程度为中度危害介质)。
1.2.3低压容器为第一类压力容器(已划分为三类和二类的除外)。
注:一.压力等级,按压力容器的设计压力分为四个压力等级。
(1)低压0.1≤P<1.6 单位:Mpa(2)中压1.6≤P<10(3)高压10≤P<100(4)超高压P≥100二.按介质的毒性程度由大到小分为四级:(1)极度危害;(2)高度危害;(3)中度危害;(4)轻度危害;1.3以上详细规定见1999国家技术监督局批准的“压力容器安全技术监察规程”。
2钢板的表面质量受压元件用钢板的表面质量及容器制成后的钢板表面质量应符合下列要求。
2.1钢板表面允许存在深度不超过厚度负偏差之半的划痕、轧痕、麻点、氧化皮脱落后的粗糙等局部缺陷。
附:常用钢板厚度负偏差钢板厚度5.5~7.5>7.5~25>25~30>30~34>34~40负偏差0.60.80.91.01.12.2深度超过1条规定的缺陷,以及任何拉裂、气泡、裂纹、结疤、折叠、压入氧化皮、夹杂、焊痕、打弧弧坑、飞溅等均应予以打磨清除:清除打磨的面积应不大于钢板面积的30%,打磨的凹坑应与母材园滑过渡,斜度不大于1:3。
三类压力容器划分1、下列情况之一的,为第三类压力容器:1) 高压容器;2) 中压容器(仅限毒性程度为极度和高度危害介质);3) 中压储存容器(仅限易燃或毒性程度为中度危害介质,且PV 乖积大于等于10MPa? m3)4) 中压反应容器(仅限易燃或毒性程度为中度危害介质,且3PV 乖积大于等于0.5MPa? m3);5) 低压容器(仅限毒性程度为极度和高度危害介质,且3PV 乖积大于等于0.2MPa? m3);6) 高压、中压管壳式余热锅炉;7) 中压搪玻璃压力容器;8) 使用强度级别较高(指相应标准中抗拉强度规定值下限大于等于540MPa的材料制造的压力容器;9) 移动式压力容器,包括铁路罐车(介质为液化气体、低温液体)、罐式汽车[ 液化气体运输(半挂)车、低温液体运输(半挂)车、永久气体运输(半挂)车] 和罐式集装箱(介质为液化气体、低温液体)等;10)球形储罐(容积大于等于50m3);11)低温液体储存容器(容积大于5 m3)。
2、下列情况之一的,为第二类压力容器:(1)中压容器;(2)低压容器(仅限毒性程度为极度和高度危害介质);(3)低压反应容器和低压储存容器(仅限易燃或毒性程度为中度危害介质)(4)低压管壳式余热锅炉;(5)低压搪玻璃压力容器.3、低压容器为第一类压力容器(1、2、规定除外的)压力容器的压力等级、品种、介质毒性程度和易燃介质的划分一、按压力容器的设计压力(P)分为低压、中压、高压、超高压四个压力等级,如下;1、低压(代号L)O.IMPa< P<1.6MPa2、中压(代号M )1.6MPa < P<10MPa3、高压(代号H)10MPa W P<100MPa4、超高压(代号U)p > 100 MPa二、按压力容器在生产工艺过程中的作用原理,分为反应压力容器(代号R)、换热压力容器(代号E)、分离压力容器(代号S)、储存压力容器(代号C)。