实验报告1
- 格式:doc
- 大小:80.50 KB
- 文档页数:4
操作系统安全实验1实验报告一、实验目的本次操作系统安全实验的主要目的是让我们深入了解操作系统的安全机制,通过实际操作和观察,掌握一些常见的操作系统安全配置和防护方法,提高对操作系统安全的认识和应对能力。
二、实验环境本次实验使用的操作系统为Windows 10 和Linux(Ubuntu 2004),实验设备为个人计算机。
三、实验内容与步骤(一)Windows 10 操作系统安全配置1、账户管理创建新用户账户,并设置不同的权限级别,如管理员、标准用户等。
更改账户密码策略,包括密码长度、复杂性要求、密码有效期等。
启用账户锁定策略,设置锁定阈值和锁定时间,以防止暴力破解密码。
2、防火墙配置打开 Windows 防火墙,并设置入站和出站规则。
允许或阻止特定的应用程序通过防火墙进行网络通信。
3、系统更新与补丁管理检查系统更新,安装最新的 Windows 安全补丁和功能更新。
配置自动更新选项,确保系统能够及时获取并安装更新。
4、恶意软件防护安装并启用 Windows Defender 防病毒软件。
进行全盘扫描,检测和清除可能存在的恶意软件。
(二)Linux(Ubuntu 2004)操作系统安全配置1、用户和组管理创建新用户和组,并设置相应的权限和归属。
修改用户密码策略,如密码强度要求等。
2、文件系统权限管理了解文件和目录的权限设置,如读、写、执行权限。
设置特定文件和目录的权限,限制普通用户的访问。
3、 SSH 服务安全配置安装和配置 SSH 服务。
更改 SSH 服务的默认端口号,增强安全性。
禁止 root 用户通过 SSH 登录。
4、防火墙配置(UFW)启用 UFW 防火墙。
添加允许或拒绝的规则,控制网络访问。
四、实验结果与分析(一)Windows 10 操作系统1、账户管理成功创建了具有不同权限的用户账户,并能够根据需求灵活调整权限设置。
严格的密码策略有效地增加了密码的安全性,减少了被破解的风险。
账户锁定策略在一定程度上能够阻止暴力破解攻击。
实验报告
学院:专业:年月日
4.实验方法、步骤、程序及测试结果建立S,P,J,SPJ表:
1.找出所有供应商的姓名和所在城市
运行程序:SELECT SNAME,CITY FROM S;
运行结果图:
2.找出所有零件的名称、颜色、重量
运行程序: SELECT PNAME,COLOR,WEIGHT FROM P;
运行结果图:
3.找出使用供应商S1所供应零件的工程号码
运行程序: SELECT JNO FROM SPJ
WHERE SNO='S1';
运行结果图:
4.找出工程项目J2使用的各种零件的名称及其数量
运行程序: SELECT PNAME,QTY
FROM P,SPJ
WHERE P.PNO=SPJ.PNO AND SPJ.JNO='J2';
运行结果图:
5.找出天津厂商供应的所有零件号码
运行程序: select PNO
FROM S,SPJ
WHERE S.SNO=SPJ.SNO AND CITY='天津';
运行结果图:。
最新实验报告(实验一)实验目的:本实验旨在探究特定条件下物质的热分解行为,通过定量分析,了解温度、时间、催化剂等因素对反应速率和产物分布的影响。
实验方法:1. 材料准备:选取适量的待分解物质样品,记录其初始质量。
2. 设备设置:使用热重分析仪(TGA)进行实验,设定升温程序为从室温升至800℃,升温速率为10℃/分钟。
3. 实验操作:将样品置于坩埚中,开启TGA设备,记录质量变化数据。
4. 数据收集:实验结束后,收集TGA曲线图,记录各个阶段的质量损失和残留物情况。
实验结果:1. TGA曲线显示,在200℃时,样品开始有轻微的质量损失,推测为水分的蒸发。
2. 当温度升至400℃时,样品质量迅速下降,表明发生了明显的热分解反应。
3. 在600℃时,质量损失趋于稳定,此时残留物质量约为初始样品的30%。
4. 通过对比实验,发现在添加特定催化剂后,热分解起始温度降低,反应速率加快。
实验讨论:1. 实验观察到的初步质量损失与预期的水分蒸发相符,进一步证实了样品中含有一定量的结合水。
2. 热分解阶段的质量快速下降表明样品在高温下不稳定,容易发生分解。
3. 残留物的组成分析表明,分解产物主要包括氧化物和其他无机盐类。
4. 催化剂的加入显著改变了反应动力学,这可能与催化剂降低了反应的活化能有关。
结论:本次实验成功地模拟并分析了物质在不同条件下的热分解行为。
通过TGA分析,我们确定了样品的热稳定性和分解产物,同时发现催化剂的使用对提高反应效率具有重要意义。
未来的工作将进一步探索不同催化剂和反应条件下的分解行为,以优化工业生产过程。
实验报告总结实验报告总结15篇总结是对某一特定时间段内的学习和工作生活等表现情况加以回顾和分析的一种书面材料,它在我们的学习、工作中起到呈上启下的作用,快快来写一份总结吧。
总结怎么写才不会千篇一律呢?下面是小编为大家整理的实验报告总结,欢迎阅读,希望大家能够喜欢。
实验报告总结1实训一数控车床认识及基本操作实训一. 实训目的:了解数控车床掌握基本操作二. 实训内容:用数控车床车一零件三. 实训设备:数控车床四. 实训思考题1.简述数控车床的安全操作规程.答:1、学生必须在教师指导下进行数控机床操作。
2、禁止多人同时操作,强调机床单人操作。
3、学生必须在操作步骤完全清楚时进行操作,遇到问题立即向教师询问,禁止在不知道规程的情况下进行尝试性操作。
4、操作中如机床出现异常,必须立即向指导教师报告。
5、手动原点回归时,注意机床各轴位置要距离原点-100mm以上。
6、手工操作前,应先按下手动按钮后再进行操作。
7、学生编完程序或将程序输入机床后,要通过指导教师检查无误后方可进行试运行。
8、学生进行机床试运行及自动加工时必须在指导教师监督下进行。
9、程序运行注意事项:(1)刀具要距离工件200mm以上。
(2)光标要放在主程序头。
(3)检查机床各功能按键的位置是否正确(4)启动程序时一定要一只手按开始按钮,另一只手按停止按钮,程序在运行当中手不能离开停止按钮,如有紧急情况立即按下停止按钮。
10、机床在运行当中要将防护门关闭以免铁屑、润滑油飞出伤人。
11、在程序中有暂停测量工件尺寸时,要待机床完全停止、主轴停转后方可进行测量。
此时千万注意不要触及开始按钮,以免发生人身事故。
12、关机时,要等主轴停转3分钟后方可关机。
2.机床回零的主要作用是什么?答:正确地在机床工作时建立机床坐标系3.机床的开启、运行、停止有那些注意事项?答:首先安全第一,关机前要先按急停按钮再切断系统电源开关、最后切断电源开关,开机时顺序相反,开机后刀架要进行回零,主轴要低速热运转几分钟才能进行正常加工,如果停机时间过长要多运转一会,而且刀架也要空运行几下再加工。
第1篇一、实验背景随着科技的发展,实验在各个领域都发挥着越来越重要的作用。
为了更好地了解实验的过程和方法,提高自己的实践能力,我参加了本次实验课程。
通过本次实验,我对实验过程有了更加深刻的认识,对实验方法有了更加全面的了解。
二、实验目的本次实验旨在:1. 掌握实验的基本操作方法;2. 培养实验操作的规范性和严谨性;3. 提高自己的动手能力和分析问题、解决问题的能力;4. 增强团队协作意识。
三、实验内容本次实验主要包括以下内容:1. 实验原理及设备介绍;2. 实验步骤及注意事项;3. 数据记录与分析;4. 实验结果讨论。
四、实验过程1. 实验原理及设备介绍:在实验开始前,我们首先了解了实验的原理和所使用的设备。
通过学习,我们掌握了实验的基本原理和设备的使用方法。
2. 实验步骤及注意事项:在实验过程中,我们严格按照实验步骤进行操作,注意观察实验现象,记录数据。
同时,我们还注意以下几点:(1)确保实验环境的整洁,防止实验事故的发生;(2)操作过程中,严格遵守实验规程,确保实验的准确性和安全性;(3)实验过程中,如遇到问题,及时与同学和老师沟通,共同解决。
3. 数据记录与分析:在实验过程中,我们认真记录了实验数据,并对数据进行了分析。
通过分析,我们发现实验结果与预期相符,验证了实验原理的正确性。
4. 实验结果讨论:在实验结束后,我们对实验结果进行了讨论。
讨论内容包括:(1)实验过程中遇到的问题及解决方法;(2)实验结果的准确性和可靠性;(3)实验方法的改进与优化。
五、实验总结1. 通过本次实验,我们掌握了实验的基本操作方法,提高了自己的动手能力;2. 在实验过程中,我们学会了如何严谨、规范地操作,培养了良好的实验习惯;3. 通过数据记录与分析,我们提高了自己的分析问题和解决问题的能力;4. 实验过程中,我们学会了团队协作,共同完成了实验任务。
六、体会1. 实验是理论与实践相结合的重要途径,通过实验,我们可以更好地理解理论知识,提高自己的实践能力;2. 实验过程中,我们要严谨、规范地操作,确保实验结果的准确性和可靠性;3. 团队协作在实验中具有重要意义,我们要学会与他人沟通、合作,共同完成任务;4. 实验是一个不断探索、创新的过程,我们要敢于尝试,勇于创新,不断提高自己的综合素质。
第一步:晶种合成一:实验原料硅粉(250目)、0.5mol/l NaOH、NaOH(AR)、25% NH4OH 、pH=12去离子水二:原料的配制pH=12去离子水:配出NaOH:NH4OH=10:1的溶液调节200ml去离子水pH 到12 (PH试纸测量)三:实验仪器恒温(二甲基硅油)加热磁力搅拌器、500ml四口烧瓶、温度计、精密增力电动搅拌器、冷凝管、铁架台、PH试纸。
四:实验记录SiO2含量11.32% 氧化钠含量0.4865% 粒径 5.13nm PH=11(试纸测量)SiO2含量9.58% 氧化钠含量0.4834% 粒径 3.78 nm PH=10 (试纸测量)粒径的增长一、实验原料硅粉(250目)、0.5mol/l NaOH、NaOH(AR)、pH=12的晶种1.2%二、实验原料的配制pH=12的晶种1.2%:(1)分别向12.35%和9.54%SiO2溶液中加入232.3g和243.25g去离子水,稀释至1.2%(通过质量守恒法计算得)2)质量减差法测含量得:稀释后:2号 1.49% 3号1.49%(3)调节PH值至PH=12。
用NaOH的饱和溶液。
三、实验仪器恒温(二甲基硅油)加热磁力搅拌器、500ml四口烧瓶、温度计、精密增力电动搅拌器、冷凝管、铁架台。
四、实验数据记录一号晶种102102增长后二号晶种102103增长后SiO2含量7.376% 氧化钠含量0.623% 粒径 3.13nm PH=1110月25号制备晶种10250210250310月30粒径增长102502增长后硅粉102503增长后硅粉11月3号制备晶种110302晶种2:11月4号晶种增长110401 晶种102502增长后11.58 剩余硅粉2.5g110402 晶种110302增长后11.75 剩余硅粉14.31g。
实验报告总结1(二)引言概述:正文内容:一、实验设计和方法1.确定实验目的和研究问题2.制定实验计划和实验方案3.确定实验过程中所需的设备和材料4.详细说明实验步骤和操作方法5.收集实验数据并记录二、实验结果分析1.描述实验结果,并使用图表或数据进行展示2.对实验结果进行数据处理和统计分析3.解释实验结果,并与理论进行比较和讨论4.分析实验结果中的误差来源和影响因素5.得出实验结论和结论的依据三、实验结论和发现1.总结实验结果的主要发现和重要性2.归纳实验中得出的结论3.讨论实验结果对相关理论和应用的影响4.提出实验中的不足和改进方法5.给出对未来研究方向的建议四、实验的局限和影响因素1.分析实验过程中的局限性和不确定性2.讨论实验结果的可靠性和可重复性3.描述实验中可能存在的偏差和误差来源4.分析实验所受影响的外部和内部因素5.提出实验的改进和优化建议五、实验总结和展望1.总结实验研究的范围和关键点2.回顾实验设计和方法的可行性和合理性3.评估实验过程中所遇到的困难和挑战4.展望未来研究的发展方向和拓展空间5.总结实验报告的重要性和实验的应用价值总结:实验报告总结1(二)详细阐述了某实验的设计、方法、结果分析、结论和讨论。
通过实验的开展和数据的收集与分析,得出了实验结果和结论,并针对实验中的局限和影响因素进行了分析和讨论。
对实验进行总结并展望了未来研究的发展方向。
实验报告的撰写和总结是科学研究不可或缺的部分,通过报告内容的详细阐述和专业性的展示,能够更好地传达实验的核心信息和结果,为后续研究提供参考和指导。
实验报告总结1(二)的完成为相关领域的研究和应用提供了有力的支持,也为未来的科学研究提供了宝贵的经验和启示。
实验报告范文(通用1)实验名称:甲醇水溶液粘度的测量实验目的:通过实验,掌握粘度的测量方法和粘度与浓度的关系,了解甲醇水溶液的性质和特点。
实验原理:当两层液体隔有无限小距离,外层静止不动而内层沿着内壁缓慢流动时,内层流动速度的大小和方向随高度而不同,最靠近内壁时速度最小,离内壁越远而速度越大,因此液体内部各层之间存在相对运动。
这种相对运动为内摩擦力,内部层与层之间的相互作用力和分子内部之间的不规则活动所引起。
液体粘度的大小与液体内部分子间的相互作用力以及分子排列的紧密程度有关。
实验仪器:粘度计、甲醇、蒸馏水、容量瓶、移液管、计时器、温度计、实验台等。
实验步骤:1. 用甲醇和蒸馏水配制出5%、10%、15%、20%、25%五种不同浓度的甲醇水溶液。
2. 将各种浓度的溶液分别取一定的量,称重记录质量。
3. 将溶液倒入粘度计中,注意勾兑均匀。
4. 将粘度计放置于恒温水浴中,控制温度为25℃,20分钟后进行测量。
5. 用移液管用力吹两下,将移液管中的空气全部排出,将粘度计倾斜成一定的角度,记录滑球上升的时间。
6. 对每种浓度的溶液分别进行5次测量,取平均值作为最终数据。
实验结果:浓度/% 时间/s5 11.1310 8.3215 6.7320 5.8925 4.96数据处理:1. 利用测量数据绘制出甲醇水溶液浓度与粘度的曲线。
2. 利用测量数据计算出甲醇水溶液的相对粘度和黏度,并绘制出相对粘度和黏度随浓度的变化曲线。
实验结论:由实验结果可知,甲醇水溶液随着浓度的增加,其粘度不断降低。
此外,相对粘度和黏度也随着浓度的增加而减小。
这些结果说明甲醇水溶液的内部分子间相互作用力随浓度的变化而发生了变化,这一点为甲醇的应用提供了一些参考。
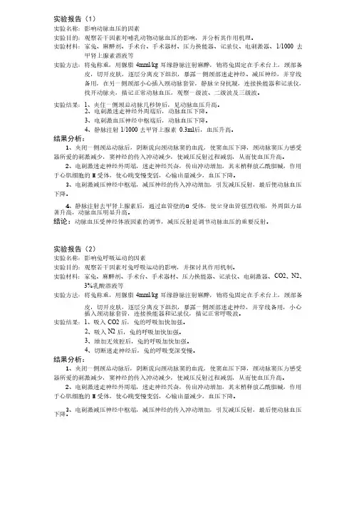
实验报告(11)实验报告(实验名称:影响动脉血压的因素实验目的:观察若干因素对哺乳动物动脉血压的影响,并分析其作用机理。
实验材料:家兔、麻醉剂、手术台、手术器材、压力换能器、记录仪、电刺激器、1/1000去甲肾上腺素溶液等实验方法:将兔称重,用脲脂4mml/kg耳缘静脉注射麻醉,铕将兔固定在手术台上,颈部备皮,切开皮肤,逐层分离皮下组织,暴露一侧颈部迷走神经、减压神经,并穿线备用,在另一侧颈部小心插入颈动脉套管,静脉全身抗凝,连接换能器和记录仪,找开动脉夹,描记正常动脉血压,观察一级波、二级波及三级波。
实验结果:1、夹住一侧颈总动脉几秒钟后,见动脉血压升高。
2、电刺激迷走神经外周端后,动脉血压下降。
3、电刺激血压神经中枢端后,动脉血压下降。
4、静脉注射1/1000去甲肾上腺素 0.3ml后,血压升高。
结果分析:1、夹闭一侧颈总动脉后,阴断流向颈动脉窦的血流,使窦血压下降,颈动脉窦压力感受器所爱的刺激减少,窦神经的传入冲动减少,使减压反射过程减弱,从而使血压升高。
2、电刺激迷走神经外周端,迷走神经兴奋,传出冲动增加,其末梢释放乙酰胆碱,作用于心肌细胞的M受体,使心跳变慢变弱,心输出量减少,血压下降。
3、电刺激减压神经中枢端,减压神经的传入冲动增加,引发减压反射,最后便动脉血压下降。
4、静脉注射去甲肾上腺素后,通过血管壁的α受体,使全身血管强烈收缩,外周阻力显著升高,动脉血压明显升高。
结论:动脉血压受神经体液因素的调节,减压反射是调节动脉血压的重要反射。
实验报告(22)实验报告(实验名称:影响兔呼吸运动的因素实验目的:观察若干因素对兔呼吸运动的影响,并探讨其作用机制。
实验材料:家兔、麻醉剂、手术台、手术器材、压力换能器、记录仪、电刺激器、CO2、N2、3%乳酸溶液等实验方法:将兔称重,用脲脂4mml/kg耳缘静脉注射麻醉,铕将兔固定在手术台上,颈部备皮,切开皮肤,逐层分离皮下组织,暴露一侧颈部迷走神经,并穿线备用,小心插入颈动脉套管,连接换能器和记录仪,描记正常呼吸波。
实习一实验报告一、实验目的本次实习实验的主要目的是通过实际操作和观察,深入了解实验主题的相关原理和过程,提高自己的实践能力和问题解决能力,同时培养科学严谨的实验态度和团队协作精神。
二、实验设备与材料1、设备名称 1:设备型号 1,设备数量 12、设备名称 2:设备型号 2,设备数量 23、实验材料 1:材料名称 1,材料规格 1,材料数量 14、实验材料 2:材料名称 2,材料规格 2,材料数量 2三、实验原理简要阐述实验所依据的科学原理和相关理论知识,以帮助读者理解实验的设计和预期结果四、实验步骤1、实验准备检查实验设备和材料是否齐全完好。
对实验设备进行校准和调试,确保其正常工作。
熟悉实验操作流程和注意事项。
2、实验操作第一步:详细描述第一步的操作内容和方法第二步:按照步骤依次描述第三步:……3、实验数据记录在实验过程中,及时、准确地记录各项实验数据,包括数据名称1、数据名称 2等。
记录数据时,要注明数据的单位和测量条件。
4、实验结束关闭实验设备,清理实验现场,整理好实验材料和工具。
五、实验数据与结果1、实验数据将实验中记录的数据整理成表格形式,以便清晰地展示和分析。
|序号|数据名称 1|数据名称2|……|||||||1|数据值 11|数据值12|……||2|数据值 21|数据值22|……||3|数据值 31|数据值32|……||……|……|……|……|2、实验结果根据实验数据,通过计算、分析和绘图等方法,得出实验结果。
例如,得到了实验结果 1,表明结果解释 1;得到了实验结果 2,表明结果解释 2。
六、实验分析与讨论1、误差分析对实验中可能存在的误差进行分析,包括系统误差和随机误差。
分析误差的来源,如设备精度、实验环境、操作方法等,并评估误差对实验结果的影响程度。
2、结果讨论将实验结果与预期结果进行比较,分析两者之间的差异。
讨论实验结果的合理性和可靠性,以及实验过程中遇到的问题和解决方法。
3、改进建议根据实验分析,提出改进实验的建议和措施,以提高实验的准确性和可靠性。
科学实验报告科学实验报告精选15篇随着社会一步步向前发展,接触并使用报告的人越来越多,我们在写报告的时候要注意逻辑的合理性。
一听到写报告就拖延症懒癌齐复发?以下是小编为大家整理的科学实验报告,欢迎阅读与收藏。
科学实验报告1一、指导思想以培养小学生科学素养为宗旨,积极倡导让学生亲身经历以探究为主的学习活动,培养他们的好奇心和探究欲,发展他们对科学本质的理解,使他们学会探究解决问题的策略,为他们终身的学习和生活打好基础。
二、学生情况分析1、学生整体学习兴趣高,比较认真,但缺乏灵活性、学习习惯较差。
不善于设法自主去获取知识并在生活中灵活运用知识。
因而学生对基础知识的掌握往往只停留在了解上,理解不甚深刻,运用能力差。
2、已有知识、经验:学生由于各种条件的限制,科学常识比较缺乏,科学探究能力和意识不强。
家长们偏重于语、数、英教学,使学生没有多少时间和机会接触大自然,更没有得到大人和老师及时、周到的指导,使学生没能很好地在观察、实验、调查等实践活动中获取知识、发展能力、培养思想情感。
3、儿童心理分析:在小学阶段,儿童对周围世界有着强烈的好奇心和探究欲望,他们乐于动手操作具体形象的物体,而我们的科学课程内容贴近小学生的的生活,强调用符合小学生年龄特点的方式学习科学,学生必将对科学学科表现出浓厚的兴趣。
三、教材分析本册教材着重培养和训练学生整理信息的能力。
围绕“生命世界”、“物质世界”开展探究活动。
安排了“植物的一生”、“翩翩雌与雄”、“位置与运动”、“力与运动”、“物质的变化”、“整理信息,让我们发现更多”六个主题单元,共设计了44个活动。
“植物的一生”:根据植物一生所经历的过程安排教学内容,通过种植、观察、记录、整理信息等活动,使学生了解植物一生所经历的过程,发现植物生长变化规律。
“翩翩雌与雄”:教材以植物的繁殖与动物的繁殖、有性繁殖与无性繁殖两条主线安排教学内容。
引领学生通过观察、实验、阅读活动了解生物繁殖的方式。
实验报告篇一:实验报告范本研究生实验报告(范本)实验课程:实验名称:实验地点:学生姓名:学号:指导教师:(范本)实验时间:年月日一、实验目的熟悉电阻型气体传感器结构及工作原理,进行基于聚苯胺敏感薄膜的气体传感器的结构、材料制作、材料表征、探测单元制作与测试、实验结果分析,通过该实验获得气体传感器从到性能测试完整的实验流程,锻炼同学学习能力、动手能力和分析问题能力。
二、实验内容1、理解电阻式气体传感器工作原理2、进行传感器结构设计3、进行敏感材料的合成与测试4、开展气体传感器制作5、器件性能测试与分析讨论三、实验原理气体传感器是化学传感器的一大门类,是气体检测系统的核心,通常安装在探测头内。
从本质上讲,气体传感器是一种将某种气体体积分数转化成对应电信号的转换器。
根据气敏特性来分类,主要分为半导体气体传感器、固体电解质气体传感器、接触燃烧式气体传感器、光学式气体传感器、石英谐振式气体传感器、表面声波气体传感器等。
气体传感器的检测原理一般是利用吸附气体与高分子半导体之间产生电子授受的关系,通过检测相互作用导致的物性变化从而得知检测气体分子存在的信息,大体上可以分为:(l)气体分子的吸附引起聚合物材料表面电导率变化(2)p型或n型有机半导体间结特性变化(3)气体分子反应热引起导电率变化(4)聚合物表面气体分子吸、脱附引起光学特性变化(5)伴随气体吸附脱附引起微小量变化对于电阻型气体传感器,其基本的机理都是气体分子吸附于膜表面并扩散进体内,从而引起膜电导的增加,电导变化量反应了气体的浓度情况。
四、实验器材电子天平BS2245:北京赛多利斯仪器系统有限公司KSV5000自组装超薄膜设备:芬兰KSV设备公司Keithley2700数据采集系统:美国Keithley公司KW-4A 型匀胶机:Chemat Technologies Inc.85-2 型恒温磁力热搅拌机:上海司乐仪器公司优普超纯水制造系统:成都超纯科技有限公司动态配气装置北京汇博隆仪器S-450型扫描电镜:日本日立公司UV1700紫外一可见分光光度计:北京瑞利分析仪器公司BSF-GX-2型分流式标准湿度发生器:国家标准物质研究中心、北京耐思达新技术发展公司五、实验步骤1、电阻型气体探测器工作原理认识(见三、实验原理)2、器件结构设计电阻型气体探测器基于敏感薄膜电阻变化来进行气体浓度测定,因此电阻是探测器件的一个重要参数。
实验报告(1)
学号:20135101245 姓名:张文杰一、程序的目的
用GoldWave软件处理音频中的噪音,学习并掌握基本的音频处理手段
二、运行环境
GoldWave平台
三、实验步骤
1:打开GoldWave软件
2:将要处理的音频用GoldWave软件打开(这里以老师给的自己录制音频运筹学微课为例),放大整段音频的幅度,选定需要处理的区域(设置开始标记设置结束标记)。
3:复制该段选中的音频(目的是进行噪音采样),全选整个音频,点击效果滤波器降噪使用粘贴板确定
4:另存为.wav文件就完成了降噪处理。
四、运行结果
降噪处理前:
降噪处理后:
五、实验总结
本节实验通过学习GoldWave软件学会了将音频去除噪音的技能,加深了对音频去噪的了解。
由于第一次实践,对软件的掌握还不够熟练,通过以后的自学,肯定能够熟运用。
实验一连续系统时域响应分析一、实验目的1.熟悉系统的零输入响应与零状态响应的工作原理。
2.掌握系统的零输入响应与零状态响应特性的观察方法。
3.观察和测量RLC串联电路的阶跃响应与冲激响应的波形和有关参数,并研究其电路元件参数变化对响应状态的影响。
4.掌握有关信号时域的测量方法。
二、实验内容1.用示波器观察系统的零输入响应波形。
2.用示波器观察系统的零状态响应波形。
3.用示波器观察系统的全响应波形。
4.用示波器观察欠阻尼、临界阻尼和过阻尼状态的阶跃响应波形。
5.用示波器观察欠阻尼、临界阻尼和过阻尼状态的冲激响应波形三、实验仪器1.信号与系统实验箱一台2.信号系统实验平台3.零输入响应与零状态响应模块(DYT3000-64)一块4.阶跃响应与冲激响应模块(DYT3000-64)一块5.20MHz双踪示波器一台6.连接线若干四、实验原理1.系统的零输入响应和零状态响应系统的响应可分解为零输入响应和零状态响应。
在图1-1中由RC组成一阶RC系统,电容两端有起始电压Vc(0-),激励源为e(t)。
图1-1 一阶RC 系统则系统的响应:1()01()(0)()tt t RCRCC c V t eV e e d RC -τ=-+ττ⎰ (1-1) 上式中第一项称之为零输入响应,与输入激励无关,零输入响应(0)tRCc e V -是以初始电压值开始,以指数规律进行衰减。
第二项与起始储能无关,只与输入激励有关,被称为零状态响应。
在不同的输入信号下,电路会表征出不同的响应。
系统的零输入响应与零状态响应电路原理图如图1-2所示。
实验中为了便于示波器观察,用周期方波作为激励信号,并且使RC 电路的时间常数略小于方波信号的半周期时间。
电容的充、放电过程分别对应一阶RC 系统的零状态响应和零输入响应,通过加法器后得到系统的全响应。
图1-2 零输入响应与零状态响应电路原理图Re (t)Vc(0-) Vc(t)+-2.系统的阶跃响应和冲激响应RLC串联电路的阶跃响应与冲激响应电路原理图如图1-3所示,其响应有以下三种状态:1)当电阻2LRC>时,称过阻尼状态;2)当电阻2LRC=时,称临界阻尼状态;3)当电阻2LRC<时,称欠阻尼状态。
科学实验报告(通用7篇)科学实验报告(通用7篇)随着社会不断地进步,报告不再是罕见的东西,我们在写报告的时候要注意语言要准确、简洁。
相信许多人会觉得报告很难写吧,以下是小编收集整理的科学实验报告,仅供参考,大家一起来看看吧。
科学实验报告篇1一、创意说明:实验是科学之母,才智是实验之子。
一切推理都必须从观察与实验得来,学会积极地动手动脑,在实验中学习、体会科学与真理,必定会为孩子的成长之路洒下一片更灿烂的阳光。
我们大家都知道人、动物、鸟类都是用腿走路的,但是我们日常生活中见到的玻璃杯虽然没有腿也可以走路,你相信吗?二、实验材料:玻璃杯1个、蜡烛1支、火柴1盒、玻璃板1块、厚书2本、自来水少许三、实验步骤;1、首先把玻璃板放在自来水中浸泡一下。
2、接着把玻璃板的一头放在桌子上,另一头用两本书垫起。
3、再次将玻璃杯的杯口沾一些水,然后倒扣在玻璃板的上端。
4、最后将蜡烛点燃后去烤杯子的底部和四周。
四、实验结果我神奇地发现倒立在玻璃板上的玻璃杯居然自己慢慢地从上面“走”了下来。
五、注意事项经过自己多次反复的实验,我发现两本书加起来的高度大约只要在5厘米左右,如果太高或太低的话,玻璃杯在“向下走”的过程中不会很自由顺利、很自然。
六、研究结果用蜡烛去烤玻璃杯底部和四周的时候,杯子中的空气受热膨胀,体积变大,装不下的空气就会往外挤,但是由于杯口是倒立着的,并且又被一层水封闭着,热空气出不去,就只能把杯子向上顶起一点,在自身重量的作用下,杯子就自己慢慢地向下“走”了。
七、实验心得通过这个实验我认为创新是一个民族的灵魂,是国家强盛和社会发展的动力,是人才成长的基因,小学生科技创新能力的培养要从小做起、从现在做起、从小事做起。
科学实验报告篇2摘要:科学探究实验是新课程着重介绍的知识点,同时又是当前基础教育课程改革的热点、亮点和难点。
本文对科学探究的六大要素逐一加以解释,并以实例说明如何做好科学探究实验及如何做实验报告。
实验报告总结实验报告总结(一):一个长学期的电路原理,让我学到了很多东西,从最开始的什么都不懂,到此刻的略懂一二。
在学习知识上面,开始的时候完全是老师讲什么就做什么,感觉速度还是比较快的,跟理论也没什么差距。
但是之后就觉得越来越麻烦了。
从最开始的误差分析,实验报告写了很多,但是真正掌握的确不多,到最后的回转器,负阻,感觉都是理论没有很好的跟上实践,很多状况下是在实验出现象以后在去想理论。
在实验这门课中给我最大的感受就是,必须要先弄清楚原理,在做实验,这样又快又好。
在养成习惯方面,最开始的时候我做实验都是没有什么条理,想到哪里就做到哪里。
比如说测量三相电,有很多种状况,有中线,无中线,三角形接线法还是Y形接线法,在这个实验中,如果选取恰当的顺序就能够减少很多接线,做实验就应要有良好的习惯,就应在做实验之前想好这个实验要求什么,有几个步骤,就应怎样安排才最合理,其实这也映射到做事情,不管做什么事情,就应都要想想目的和过程,这样才能高效的完成。
电原实验开始的几周上课时间不是很固定,实验报告也累计了很多,第一次感觉有那么多实验报告要写,在交实验报告的前一天很多同学都通宵了的,这说明我们都没有合理的安排好自己的时间,我就应从这件事情中吸取教训,合理安排自己的时间,完成就应完成的学习任务。
这学期做的一些实验都需要严谨的态度。
在负阻的实验中,我和同组的同学连了两三次才把负阻链接好,又浪费时间,又没有效果,在这个实验中,有很多线,很容易插错,所以要个性仔细。
在最后的综合实验中,我更是受益匪浅。
完整的做出了一个红外测量角度的仪器,虽然不是个性准确。
我和我组员分工合作,各自完成自己的模块。
我负责的是单片机,和数码显示电路。
这两块都是比较简单的,但是数码显示个性需要细致,由于我自己是一个粗心的人,所以数码管我检查了很多遍,做了很多无用功。
总结:电路原理实验最后给我留下的是:严谨的学习态度。
做什么事情都要认真,争取一次性做好,人生没有太多时间去浪费。
广西大学数学与信息科学学院
实验报告2016年3月29日
随机数代码:
public class RandomNumber {
public static void main(String[] args){
int min=99;
int max=0;
int temp;
int count=0;
for(int i=0;i<100;i++){
temp=(int)(Math.random()*100);
//System.out.println(temp);
if(temp>50){
count++;
}
if(min>temp){
min=temp;
}
if(max<temp){
max=temp;
}
}
System.out.println("Max is:"+ max);
System.out.println("Min is:"+ min);
System.out.println("比50大的数一共有" + count + "个!");
}
}
人民币代码:
import java.text.DecimalFormat;
import java.util.Scanner;
public class RMB {
public static void main(String[] args){
int m1=0;//一百
int m2=0;//五十
int m3=0;//二十
int m4=0;//十块
int m5=0;//五块
int m6=0;//一块
int m7=0;//五毛
int m8=0;//一毛
double t;
Scanner in=new Scanner(System.in);
DecimalFormat m=new DecimalFormat("#.0");
System.out.println("请输入金额:(金额限定到毛例如198.6,只计算到小数点后一位)");
double money=in.nextDouble();
System.out.println(money);
t=money+0.006;
m1=(int) (t/100);
if(m1!=0){
t= (t-m1*100);System.out.println("需要一百元"+m1+"张!");
}
System.out.println("金额是:"+t);
m2=(int) (t/50);
if(m2!=0){
t= (t-m2*50);System.out.println("需要五十元"+m2+"张!");
}
System.out.println("金额是:"+t);
m3=(int) (t/20);
if(m3!=0){
t= (t-m3*20);System.out.println("需要二十元"+m3+"张!");
}
System.out.println("金额是:"+t);
m4=(int) (t/10);
if(m4!=0){
t= (t-m4*10);System.out.println("需要十元"+m4+"张!");
}
System.out.println("金额是:"+t);
m5=(int) (t/5);
if(m5!=0){
t= (t-m5*5);System.out.println("需要五元"+m5+"张!");
}
System.out.println("金额是:"+t);
m6=(int) (t/1);
if(m6!=0){
t= (t-m6*1);System.out.println("需要一元"+m6+"张!");
}
System.out.println("金额是:"+t);
m7=(int) (t/0.5);
if(m7!=0){
t= (t-m7*0.5);System.out.println("需要五毛"+m7+"张!");
}
System.out.println("金额是:"+t);
m8=(int) (t/0.1);
if(m8!=0){
t= (t-m8*0.1);System.out.println("需要一毛"+m8+"张!");
}
System.out.println("金额是:"+t);
int m9=m1+m2+m3+m4+m5+m6+m7+m8;
System.out.println("使用的币值个数最少为"+m9);
}
}。