家庭健康询问调查表填写说明及有关指标解释
- 格式:doc
- 大小:37.50 KB
- 文档页数:7
居民健康档案填表说明居民健康档案的基本要求1、资料的真实性健康档案是由各种原始资料组成的,这些原始资料应能真实地反映居民当时的健康状况,在记录时,对于某些不太明晰的情况,一定要通过调查获取真实的结果,绝不能想当然地加以描述。
已经记录在案的资料,绝不能出于某种需要而任意改动。
2、资料的科学性居民健康档案应按照医学科学的通用规范进行记录。
文字描述、计量单位使用都要符合有关规定,做到准确无误,符合标准。
实际工作中经常使用的健康问题的名称,要符合疾病分类的标准,健康问题的描述符合医学规范。
3、资料的完整性、连续性居民健康档案在记录方式上虽然比较简洁,但记录的内容必须完整,各种资料必须齐全,记录的内容必须完整。
4、档案填写一律用钢笔,不得用铅笔或红色笔书写。
字迹要清楚,书写要工整。
健康档案填写说明一、封面家庭档案编号为8位,前2位为乡镇的编码,3-4位为村编码,5-8位为户编号。
户主信息:姓名、家庭地址、联系电话等应与相应个人一般情况表内容一致。
在本地长期居住、户籍不在本地的家庭,要填写户籍地址。
建档信息:建档单位填写全称,如**镇**村***卫生所;建档人可以是责任医生本人,也可以是其他医护人员。
二、家庭基本情况在记录表中,有备选答案的项目,应在该项目栏的“□”内填写与相应答案选项编号对应的数字,对于选择备选答案中“其他”这一选项者,应在该选项留出的空白处用文字填写相应内容,并在项目栏的“□”内填写与“其他”选项编号对应的数字。
没有备选答案的用文字或数据在相应的横线上或方框内据情填写。
家庭内如有0-3岁儿童的,在家庭成员表中填写相关基本资料,但对3岁以下儿童不录入“个人基本信息表”和“健康体检表”,而是加入“0-3岁儿童健康管理档案”,儿童满3岁以后再录入“个人基本信息表”和“健康体检表”。
家庭内如有孕产妇的,应加入“孕产妇健康管理档案”。
家庭成员情况表中健康状况栏填写主要健康问题:一般指过去影响了、现在正在影响或将来还会影响个人健康的疾病或生活事件等,可填写已明确诊断的慢性疾患、残疾、手术,也可以是遗传问题、药物过敏、某种症状、异常体征及持续性异常化验结果等。
健康档案填表说明一、相关记录表和填写要求1、家庭档案有关信息表。
家庭档案是健康档案的重要组成部分,在为选定的重点人群建立个人健康档案时,必须以家庭为单位,同时建立健全家庭健康档案。
有关家庭档案的信息表包括:家庭档案封面式样、家庭成员基本信息表(表1)、家庭成员主要健康问题目录(表2)、家庭社会经济状况情况表(表3)、家庭成员变更情况表(表4)。
2、个人健康档案有关信息表。
这是个人健康档案建立的基础,必须合理分工,保质保量完成。
包括:个人健康基本信息表(表1,村医填写)、个人健康状况表(表3,乡镇卫生院医务人员填写)。
3、健康管理工具相关表格。
建立健康档案的目的是发现建档人群和社区的健康问题,有针对性地开展健康管理和提供公共卫生服务,健康管理的基本内容包括周期性的健康体检、家庭和个体的健康评估及危险因素管理措施、患者随访、慢性病管理和重点目标人群的初级卫生保健等。
在建立健康档案后,务必要根据健康档案提供的动态信息,根据本地实际提供上述医疗卫生服务,提高健康档案的利用水平,避免健康档案成为死档。
这里提供的健康管理工具包括:周期性体检表(表3-1、3-2、3-3)、健康评价及处理建议(表4)、个人就诊记录(表5)、重点管理疾病患者随访表(表6-1-1、6-1-2、6-2-1、6-2-2、6-3-1、6-3-2、6-4-1、6-4-2)、日常访视情况记录表(表7)、0-3岁儿童健康管理记录表(表8-1、8-2、8-3、8-4、8-5)、孕产妇健康管理记录表(表9-1、9-2、9-3、9-4)、其他医疗卫生服务记录(表10)。
4、基本要求1、档案填写一律用钢笔或碳素笔填写,不得用铅笔或红色笔书写。
字迹要清楚,书写要工整。
数字或代码一律用阿拉伯字书写。
数字和编码不要填出格外,如果数字填错,用双横线将整笔数码划去,并在原数码上方工整填写正确的数码,切勿在原数码上涂改。
2、在记录表中,凡有备选答案的项目,应在该项目栏的“□”内填写与相应答案选项编号对应的数字,如性别为男者,应在性别栏“□”内填写与“1男”对应的数字1。
健康情况SF-36调查表介绍SF-36是一种常用的健康状况调查表,用于评估个体在生理和心理方面的健康状况。
本调查表包含了8个方面的健康指标,涵盖了生理、心理和社会健康领域。
通过填写SF-36调查表,我们可以了解到被调查者在各个方面的健康状况,从而为制定相应的健康管理计划提供依据。
SF-36调查表内容SF-36调查表包含以下8个方面的健康指标:1. 生理功能:评估被调查者在日常生活中的身体功能,如走路、爬楼梯、上下床等。
2. 生活活力:评估被调查者的精力和活力水平,包括感到疲劳、精力充沛等方面。
3. 身体疼痛:评估被调查者的身体疼痛程度和对疼痛的影响。
4. 一般健康状况:评估被调查者对自己整体健康状况的感知。
5. 社会功能:评估被调查者的社交活动和角色功能,如与他人交往、工作等。
6. 情绪功能:评估被调查者的情绪状态和心理健康状况,如情绪波动、焦虑等。
7. 心理健康:评估被调查者的心理健康水平,包括自尊、自信等方面。
8. 健康变化:评估被调查者在最近一段时间内健康状况的变化。
填写指南1. 请根据实际情况,选择最符合自己的答案。
每个问题都有五个选项,分别对应不同的健康水平程度。
2. 请务必如实回答,不要刻意选择某个答案以求取特定结果。
3. 每个问题只能选择一个答案。
4. 如果对某个问题的答案不确定,可以选择“无法确定”。
结束语SF-36调查表是一种简单有效的健康状况评估工具,通过填写该调查表,我们可以了解到被调查者在生理和心理方面的健康状况。
希望您能如实填写,以便我们更好地为您提供相应的健康管理建议。
谢谢!。
家庭健康调查表填写说明及有关指标解释一、调查对象调查对象是被抽中样本住户中的常住人口。
常住人口是指近半年内在本户居住的所有户籍人口和非户籍人口,也包括出生未满半年的婴儿、新结婚的配偶、轮流供养的老人和中小学生等,但不包括保姆等非家庭成员。
二、入户调查询问顺序第一步:填写调查表封面中被调查户的基本信息;第二步:向被调查者宣读“入户致辞”;第三步:询问表1家庭一般情况,由家中最了解情况的人回答;第四步:询问户主个人情况,从表2至表5;第五步:询问下一位家庭成员,从表2至表5。
依次完成所有家庭成员的调查。
表2至表5必须由本人回答,儿童或无应答能力者可由母亲或最知情者回答。
三、调查表代码1.县(市/区)行政区划代码,统一采用《中华人民共和国行政区划代码》国家标准,见五、附录(一)“全国第六次卫生服务调查样本县(市、区)及其行政区划代码”。
2.乡镇(街道)代码,采用国家统计局统计用区划代码和城乡划分代码,代码共3位;具体查询培训材料光盘“样本乡镇(街道)、村(居委会)名单及其区划代码表” 或进入调查系统查找。
3.村(居委会)代码,采用国家统计局统计用区划代码和城乡划分代码,代码共3位。
具体查询培训材料光盘“样本乡镇(街道)、村(居委会)名单及其区划代码表” 或进入调查系统查找。
4.住户代码3位,由县级负责抽样的工作人员根据抽样结果确定。
第一次抽中户代码为001-060,备用户代码从061开始编,原则上要求使用的备用户不超过10户。
5.家庭成员代码2位,其中01是户主,02号往后根据调查的先后顺序依次编码。
6.疾病代码共3位,具体代码查指导手册疾病代码表。
例如:结核病,填写代码006。
四、调查表的指标解释(一)封面户主:在本村(社区)花名册上登记的户主姓名,通过此人可以找到该户。
(二)表1 家庭一般情况调查表本表由最熟悉家庭情况的人回答。
1.户籍人口数:如果抽中户中成员户口均不在本房屋,或者所住房屋是租的,则户籍人口数填0。
家庭健康状况调查内容及标准调查目的本调查旨在了解家庭成员的健康状况,以及家庭中的健康问题和风险因素。
通过收集这些信息,旨在为家庭提供相关的健康指导和支持。
调查内容家庭健康状况调查包括以下内容:1. 基本信息- 家庭成员的姓名、性别、年龄和联系方式。
- 家庭住址和家庭人数。
2. 健康史- 家庭成员的既往疾病史,包括但不限于慢性病、传染病、心血管疾病、呼吸系统疾病等。
- 家庭成员是否有过手术史。
- 家族遗传病史。
3. 生活惯- 家庭成员的饮食惯,包括进食规律、经常食用的食物类别等。
- 家庭成员的体育锻炼频率和种类。
- 家庭成员的吸烟、饮酒和药物滥用情况。
4. 环境因素- 家庭成员生活和工作环境中的健康隐患,如有毒物质接触、放射线暴露、噪音等。
5. 心理健康- 家庭成员的心理健康状况,包括是否存在压力、焦虑、抑郁等心理问题。
调查标准在进行家庭健康状况调查时,应遵循以下标准:1. 保密性- 确保调查信息的保密性,不泄露个人隐私。
2. 问卷设计- 问卷设计应清晰、简洁,问题应具备明确性,不引导回答。
3. 数据采集- 采集信息时,应确保准确性和完整性。
- 确保家庭成员理解调查内容,并得到他们的知情同意。
4. 数据记录与存储- 确保调查数据的正确记录和安全存储,以备后续分析和处理。
5. 遵循法规- 在进行调查时,应遵守相关法律法规和伦理准则。
结论家庭健康状况调查是了解家庭成员健康状况的重要工具,可以帮助识别健康问题和风险因素,并为家庭提供相关的健康指导和支持。
在进行调查时,需要遵循保密性、问卷设计、数据采集、数据记录与存储以及遵循法规等标准,以确保调查结果的准确性和可靠性。
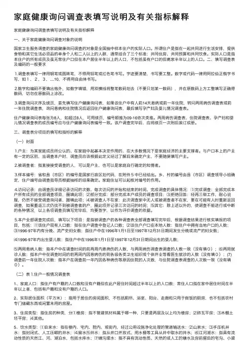
家庭健康询问调查表填写说明及有关指标解释家庭健康询问调查表填写说明及有关指标解释⼀、关于家庭健康询问调查对象的说明国家卫⽣服务调查的家庭健康询问调查的对象是全国抽中样本住户的实际⼈⼝。
所谓住户是指在⼀起共同进⾏⽣活安排,提供⾷物和其它⽣活必须品的单⾝个⼈和⼆⼈以上的⼈群,通常结合了三个标准:共同住房、共同预算和共同饮⾷。
实际⼈⼝是指本住户的所有成员及虽⽆常住户⼝但在本户居住半年以上的⼈⼝,不包括虽有户⼝的但离家半年以上的⼈⼝。
⼆、填写调查表及编码的⼀般要求⒈调查表填写⼀律⽤钢笔或圆珠笔,不得⽤铅笔或红⾊笔书写。
字迹要清楚,书写要⼯整。
数字或代码⼀律⽤阿拉伯正楷字书写,如1,2,3,....10,不得⽤⾃由体书写。
⒉数字和编码不要填出格外,如数字填错,⽤双横线将整笔数码划去(不要只划某⼀数码),并在原数码上⽅⼯整填写正确得数码,切勿在原数码上涂改。
⒊调查询问次序及续页,⾸先填写住户健康询问表,如果该住户中有⼈前14天患病或前⼀年住院,转问两周病伤调查表或前⼀年住院调查表,询问患病和住院情况后返回住户健康询问表,最后填写孕产妇及婴⼉情况调查表。
住户健康询问表每张为8⼈,如超过8⼈,可⽤续页,编号顺推为09-16依次类推。
两周病伤调查表、住院调查表、孕产妇和婴⼉情况调查表的成员编号应与住户健康询问表编号⼀致。
该户调查完毕后,应将续页⼀次附后装订成册。
三、调查表分项⽬的填写和指标的解释(⼀)封⾯⒈户主:为其家庭成员所公认的、在家庭中起基本决定作⽤的、在⼤多数情况下是家庭经济的主要⽀撑者。
与户⼝本上的户主有⼀定的区别,当调查本户时,调查员应该根据此定义经过了解后来确定户主,不要随便填写户主。
⒉被调查者:指直接接受调查的⼈,可以是户主,也可以是家庭⾃⾏确定的知情者。
⒊样本编号:省和县(市区)的编号是国家⾏政区划代码,在附件5中已经给出。
乡、村的编号由县(市区)调查领导⼩组确定,住户编号由调查指导员根据抽样的结果确定。
家庭健康情况调查表一、个人信息- 姓名:- 性别:- 年龄:- 职业:二、基本健康状况1. 您是否有以下慢性疾病?(可多选)- [ ] 高血压- [ ] 糖尿病- [ ] 心脏病- [ ] 癌症- [ ] 呼吸系统疾病- [ ] 消化系统疾病- [ ] 骨骼、关节疾病- [ ] 其他(请注明):2. 您是否有过手术史?- [ ] 是- [ ] 否3. 您是否有过以下传染性疾病?- [ ] 流感- [ ] 感冒- [ ] 手足口病- [ ] 麻疹- [ ] 水痘- [ ] 结核病- [ ] 肝炎- [ ] HIV/AIDS- [ ] 其他(请注明):4. 您是否长期服用药物?- [ ] 是- [ ] 否三、生活惯1. 您是否每天按时进食、作息规律?- [ ] 是- [ ] 否2. 您是否每天保证充足的睡眠时间?- [ ] 是- [ ] 否3. 您是否经常参加体育锻炼?- [ ] 是- [ ] 否4. 您是否每天保持足够的饮水量?- [ ] 是- [ ] 否5. 您是否有抽烟、酗酒或其他不良惯?- [ ] 是- [ ] 否四、家庭成员健康情况1. 是否有家庭成员患有遗传性疾病?- [ ] 是- [ ] 否2. 是否有家庭成员正在接受治疗或康复?- [ ] 是- [ ] 否3. 是否有家庭成员有长期病患,需要特别照顾?- [ ] 是- [ ] 否五、其他问题请在此表格中补充其他您认为需要提及的问题和信息:以上信息仅用于统计用途,所有个人信息将会严格保密。
感谢您的合作与配合。
---> 注意:本问卷仅供参考,结果可能因个体差异而有所不同。
如有需要,请与医疗专业人士进一步咨询。
表1 家庭成员基本信息及主要健康问题与户主关系:0 本人或户主;1 配偶;2 子;3 女;4 孙子、孙女或外孙子、外孙女;5 父母;6 祖父母或外祖父母;7 兄、弟、姐、妹;9 其他性别:1男性;2女性;9其他文化程度:1文盲半文盲;2小学;3初中;4 高中或中专;5大专及大专以上 9不详职业:1种植业生产人员;2林业生产及野生动植物保护人员;3畜牧业生产人员;4渔业生产人员;5水利设施管理养护人员;9其他婚姻:1已婚; 2未婚; 3离婚; 4丧偶; 9其他主要健康问题:1、药物过敏;2、遗传问题;3、酗酒;4、吸烟;5、离婚;6、丧偶;7、传染病;8、慢性病(高血压、糖尿病、肿瘤、心脑血管疾病、慢性呼吸系统疾病等);9、持续性健康指标异常; 10、残疾等主要健康问题变更:1死亡;2迁出本家庭。
(要求写明日期)表2 个人基本信息表填表说明1.本表用于居民首次建立健康档案时填写。
如果居民的个人信息有所变动,可在原条目处修改,并注明修改时间。
2.性别:按照国标分为未知的性别、男、女及未说明的性别。
3.出生日期:根据居民身份证的出生日期,按照年(4位)、月(2位)、日(2位)顺序填写,如19490101。
4.工作单位:应填写目前所在工作单位的全称。
离退休者填写最后工作单位的全称;下岗待业或无工作经历者须具体注明。
5.联系人姓名:填写与建档对象关系紧密的亲友姓名。
6.民族:少数民族应填写全称,如彝族、回族等。
7.血型:在前一个“□”内填写与ABO血型对应编号的数字;在后一个“□”内填写是否为“RH阴性”对应编号的数字。
8.文化程度:指截至建档时间,本人接受国内外教育所取得的最高学历或现有水平所相当的学历。
9.药物过敏史:表中药物过敏主要列出青霉素、磺胺或者链霉素过敏,如有其他药物过敏,请在其他栏中写明名称,可以多选。
10.既往史:包括疾病史、手术史、外伤史和输血史。
(1)疾病填写现在和过去曾经患过的某种疾病,包括建档时还未治愈的慢性病或某些反复发作的疾病,并写明确诊时间,如有恶性肿瘤,请写明具体的部位或疾病名称。
第二部分:家庭健康询问调查结果的描述性分析根据家庭健康询问调查项目,第二部分重点描述分析以下五方面内容:(1)调查地区居民的主要社会经济学、人口学特征、生活环境和生活方式;(2)居民健康状况和卫生服务需要量(包括两周患病率及严重程度、慢性病患病率、长期失能和残障等)及其主要影响因素;(3)居民医疗服务需求量和利用量(包括两周就诊率、年住院率、自我医疗情况、未就诊和未住院原因等)及其影响因素;(4)居民医疗卫生费用(包括居民生活消费结构、医疗卫生消费支出、两周门诊费用、年住院费用等)及其影响因素;(5)妇幼卫生保健和儿童预防接种进展。
分析结果与1993年第一次调查进行比较,反映变化的特点和趋势。
本报告整个分析过程是以地区分类为主线。
基本的地区分类是城市和农村,这是由我国地域广泛,社会经济发展、居民健康和卫生服务特征所决定的。
问题是即使在城市或农村,地区间的社会经济状况和居民健康状况差异也十分明显。
因而,进一步按地区分类分析更显得必要。
根据人口规模,我们把城市地区分为大城市(非农业人口在100万以上,一般为省会城市)、中等城市、小城市(非农业人口在30万以下)三种类型;根据社会经济多个指标进行综合分类,把农村分为四类地区,即一类(相当于富裕农村)、二类(小康)、三类(温饱)和四类农村(贫困)。
根据上述分类,我们将各省、自治区、直辖市的每一个市、县均分列在不同地区类别,结果见附件表。
一、基本情况的描述性分析家庭健康询问调查详细询问了每一住户及其每一个家庭成员的一般情况,即社会、人口学特征,家庭经济收支和生活环境条件,家庭成员的生活方式和卫生习惯,享有医疗保障制度和卫生服务可及性等问题。
这些问题(因素)不仅与居民健康状况关系密切,同时也对居民卫生服务需求和利用产生影响。
描述性分析目的在于了解和掌握这些因素在地区、人群和时间上的分布、特征及其差异,为进一步分析研究和制定相关政策提供线索和依据。
但由于篇幅的限制,本报告不可能将如此广泛的调查内容进行详尽地描述。
家庭健康调查表填写说明及有关指标解释卫计委家庭健康调查表填写说明尊敬的家庭健康调查表参与者:为了更好地了解和评估我国家庭的健康状况,卫生计生委特编制了家庭健康调查表。
该调查表旨在收集您的家庭成员的健康信息,以便我们能够提供更具针对性的健康指导和服务。
为了确保您正确地填写家庭健康调查表,特提供以下填写说明,请您仔细阅读并按照说明填写。
一、填写说明:1. 请按照实际情况填写,确保信息的准确性和真实性。
2. 每个问题只需填写一个最适合的选项。
3. 若某个问题不适用于您的家庭,请填写“N/A”或“不适用”。
4. 如有特殊情况需要说明,请在调查表后面的备注栏填写。
二、调查表内容:1. 基本信息1.1 家庭编号:请填写您的家庭编号,以便与您的个人信息进行匹配。
1.2 家庭成员信息:请按照表格的要求填写家庭成员的姓名、年龄、性别、与户主关系等信息。
2. 健康状况2.1 慢性病史:请填写家庭成员是否患有高血压、糖尿病、心脏病、肺病等慢性疾病。
2.2 疫苗接种情况:请填写家庭成员的疫苗接种情况,包括乙肝疫苗、百白破疫苗、流感疫苗等。
2.3 健康体检:请填写家庭成员是否进行了近期的健康体检,以及体检结果是否存在异常。
3. 生活方式3.1 饮食习惯:请填写家庭成员的饮食习惯,包括三餐规律、膳食结构健康与否等。
3.2 运动情况:请填写家庭成员的运动频率和类型,以及每次运动的时间和强度。
3.3 吸烟和饮酒:请填写家庭成员是否存在吸烟和饮酒的习惯,并描述具体情况。
4. 家庭环境4.1 室内空气质量:请填写家庭室内的通风情况、空气净化设备使用情况等。
4.2 饮用水安全:请填写家庭饮用水的水源、处理情况以及是否定期检测水质。
4.3 卫生设施:请填写家庭卫生设施的状况,如卫生间、洗手间等的清洁和卫生。
有关指标解释1. 慢性病史:指家庭成员是否患有长期存在、进展缓慢并且难以治愈的疾病。
2. 疫苗接种情况:指家庭成员是否按时接种疫苗,以预防传染病的发生。
家庭健康询问调查表填写说明及有关指标解释一、关于家庭健康询问调查对象的说明国家卫生服务调查的家庭健康询问调查的对象是全国抽中样本住户的实际人口。
所谓住户是指在一起共同进行生活安排,提供食物和其它生活必须品的单身个人和二人以上的人群,通常结合了三个标准:共同住房、共同预算和共同饮食。
实际人口是指本住户的所有成员及虽无常住户口但在本户居住半年以上的人口,不包括虽有户口的但离家半年以上的人口。
二、填写调查表及编码的一般要求⒈调查表填写一律用钢笔或圆珠笔,不得用铅笔或红色笔书写。
字迹要清楚,书写要工整。
数字或代码一律用阿拉伯正楷字书写,如1,2,3,....10,不得用自由体书写。
⒉数字和编码不要填出格外,如数字填错,用双横线将整笔数码划去(不要只划某一数码),并在原数码上方工整填写正确得数码,切勿在原数码上涂改。
⒊调查询问次序及续页,首先填写住户健康询问表,如果该住户中有人前14天患病或前一年住院,转问两周病伤调查表或前一年住院调查表,询问患病和住院情况后返回住户健康询问表,最后填写孕产妇及婴儿情况调查表。
住户健康询问表每张为8人,如超过8人,可用续页,编号顺推为09-16依次类推。
两周病伤调查表、住院调查表、孕产妇和婴儿情况调查表的成员编号应与住户健康询问表编号一致。
该户调查完毕后,应将续页一次附后装订成册。
三、调查表分项目的填写和指标的解释(一)封面⒈户主:为其家庭成员所公认的、在家庭中起基本决定作用的、在大多数情况下是家庭经济的主要支撑者。
与户口本上的户主有一定的区别,当调查本户时,调查员应该根据此定义经过了解后来确定户主,不要随便填写户主。
⒉被调查者:指直接接受调查的人,可以是户主,也可以是家庭自行确定的知情者。
⒊样本编号:省和县(市区)的编号是国家行政区划代码,在附件5中已经给出。
乡、村的编号由县(市区)调查领导小组确定,住户编号由调查指导员根据抽样的结果确定。
家庭住址可以起核对编号的作用。
⒋访问记录:由调查员详细记录访问的次数、每次访问的开始和结束的时间、完成调查的具体情况:⑴完成调查:全部完成本户所有成员的全部调查项目,圈填此项;⑵部分完成:部分完成本户成员的调查项目;⑶拒绝回答:经再三做工作,耐心说服,仍然不接受调查询问者,圈填此项;⑷被调查人不在家:此次调查家中无人或被调查者不在家,要在可能有人时重新返回调查,如果重返三次仍找不到被调查者的户,圈此项并记录三次访问的时间;⑸其它:除上述以外的,使调查不能进行或中断的各种情况.以上各项调查员填写完毕后,均要签字,以作为评价调查的依据。
⒌本户全部调查完成后,填写以下项目:是指被调查户的各种调查表全部调查填写完毕后,根据调查结果进行核实填报的项目,包括:⑴该住户现有人口数:指在住户调查中登记人口数;⑵该住户户口在本地人数:指住户中拥有当地户口的人数;⑶1996-97年内有分娩、流产史妇女数:指住户中在1996年1月1日至1997年12月31日期间发生分娩或流产的妇女数;⑷1996-97年内出生婴儿数:指住户中在1996年1月1日至1997年12月31日期间出生的婴儿数;⑸两周患病人数:指本户中在调查时间的前两周内患病伤的人数,与两周病伤调查表调查的人数一致(没有填0);⑹两周就诊人数:指本户中在调查时间的前两周内因患病伤的到各级各类卫生组织或个体开业等看医生就诊的人数(没有填0);(7)调查前一年住院人次数:指本户在调查前一年内因各种病伤等原因住院的人次数,与住院调查表调查的人次数一致(没有填0)。
(二)表⒈住户一般情况调查表1、家庭人口:指住户有户籍的人口数和没有户籍但在此户居住时间超过半年以上的人口数;常住人口指在家中居住时间在半年以上者,包括有户籍和没有户籍的人口。
2、实际居住面积(平方米):指用于居住的房间面积,不包括厕所、浴室、阳台、走廊和只用于做饭的厨房,也不包括农村专门储藏东西或闲置未用的房屋。
3、住房类型:指住房的种类,分⑴楼房:指不管建筑材料属于哪一种,只要是两层及以上均为楼房;⑵砖瓦平房;⑶木棚土坯平房;⑷其他。
5、饮水类型:⑴自来水:指在楼内、宅内、院内、或街内,经过公用设施净化处理的管道输送水;⑵山泉水;⑶手压机井水:指封闭式、人工压唧的井水;⑷窖水⑸井水:指从井口开放式、用水桶等工具从井中取水的井水;⑹江河湖水:指具有流动性质的天然江、河、湖泊水,包括水库水;⑺塘沟渠水:指不具有流动性质、天然的或人工的塘水及房前屋后的宅沟、小渠道水;⑻其他:指上述六种以外的饮用水.6、厕所类型⑴水冲式厕所:指每次使用后都能用水冲洗的厕所;⑵沼气或三格池厕所:指与沼气池或在农村推广的卫生三隔池连通的厕所;⑶双翁漏斗式;⑷深坑或免水冲;⑸马桶:指我国有些地区习惯在家中放一专供大小便用的容器,密封性较好,称为“马桶”;⑹旱厕:指非水冲式厕所,如猪圈养鱼池相通的厕所或需要人工定期清掏的厕所;⑺无厕所:指无任何厕所设施的情况;⑻其他:上述未提及的厕所.7、您家离最基层卫生组织的距离:指本户通常去看病,离家最近的医院或卫生院或门诊部所或医疗室等,用公里来表示,从六项中选填一项。
8、去最近卫生组织需要的时间:指从您家到离家最近、通常去看病的医院或卫生院或门诊部所或医疗室等的路途所需要时间,包括步行或乘车,从四项中选填一项。
9、收入情况:A、本户月平均收入(城镇居民家庭填):指被调查户的月平均全部实际收入,不包括借贷收入(如提取银行存款,向亲友借入款,收回借出款以及其他暂收款)以元为单位;B、本户全年总收入(农村居民家庭填):指农村住户年内从各种来源得到全部实际收入,包括从集体统一经营中得到的收入、从经济联合体得到的收入、家庭经营收入和其他非生产性收入等。
10、城镇居民月均、农村居民年家庭生活消费支出共多少元(元):城镇居民填写平均每月生活消费支出,农村家庭填写前一年生活消费支出。
B-F、为了解被调查家庭(城镇居民月均、农村居民前一年)不同类型生活消费支出的情况,调查员应启发被调查者尽可能准确地回忆各类别的支出。
所列各支出类别为一般家庭主要生活消费支出类别,并不包括全部消费类别。
B、食品支出:指用于家庭成员各类食品(包括粮食、蔬菜、肉类、水果、调味品及零食等)的支出,在农村地区自家生产的粮食、蔬菜、水果等也应按一般价格计算为费用支出。
C、衣着及日用品支出:指被调查家庭用于购买衣物及日用杂品的支出。
D、住房、水电及燃料支出:指被调查家庭用于住房、和生活所用燃料、水电的费用支出。
E、文化、教育及娱乐支出:指用于文化、娱乐及家庭成员各类教育(包括学费、培训费、书本费等)的费用。
F、药品、医疗服务及用品支出:指家庭成员用于支付看病拿药、住院、预防疾病、孕妇保健和生孩子、儿童保健等的花费及与医疗相关的各类用品的支出。
11、您家是否为本地的贫困户:指被调查家庭是否为经本地权威机构认定的贫困户。
B、贫困的主要原因是什么:是贫困户的家庭填写,在所给出的选择中找出一个被调查者认为最主要的贫困原因。
12、是否愿意参加合作医疗:由农村家庭填写,询问被调查者是否愿意参加合作医疗(若本地已建立合作医疗并且被调查家庭已参加,则指目前被调查者认为其自己是否自愿参加该合作医疗)。
B-C、由回答愿意参加合作医疗的家庭填写。
B、参加合作医疗您可以负担多少钱:指若参加合作医疗被调查者认为一年其全家负担多少合作医疗费用比较合适(若被调查者直接回答有困难,调查员可适当加以说明)。
C、您认为哪种合作形式好:指被调查者认为合作医疗报偿范围应当是(1)保门诊或保小病:只对门诊费用给予一定比例的补偿,而不负担住院费用;(2)保住院或保大病:指合作医疗制度对住院费用给予一定比例的补偿而不负担各类门诊的费用;(3)门诊、住院均保:对门诊和住院的费用均给予一定比例的补偿。
(三)表⒉家庭成员健康询问调查表⒈家庭成员姓名、编码此栏填写本户成员姓名,没有正式姓名的可填小名或**氏,婴儿未起名的可填写“未起名”.每位住户成员对应一个编号,从01-08,每户第一人应为户主,编号为01.若该户人口超过08人,应另取一张为续表,编号相应该为09-16.2、与户主的关系:⑴户主:每户第一人应为户主,圈填1,其余人口按他/她与户主的关系填写相应的代码;⑵配偶:指户主本人的妻子或丈夫;⑶子女:指户主的子女,包括媳婿;⑷孙子女:包括孙子女、外孙子女、孙媳婿和外孙媳婿;⑸父母:指户主的父母,包括岳父母、公婆;⑹祖父母:包括外祖父母、曾祖父母;⑺兄弟姐妹:包括嫂子、弟媳、姐夫和妹夫;⑻其他:姑、叔、表亲等其他亲属,以及保姆、同事、同学等与户主没有亲属关系的人。
3、性别:(0)为男性,(1)为女性。
4、出生年月:指被调查者公历出生的年月,/线上填写月份,/线下填写年份,如某人1956年9月出生,填写09/56。
5、婚姻状况:15岁及以上的人填报.⑴未婚:指调查时间前从未结过婚的人;⑵初婚:调查时间前,有配偶且第一次结婚者,包括事实初婚;⑶再婚:有配偶,但因离婚、丧偶等原因又一次(第二次及以上)结婚者;⑷离婚:因各种原因,夫妻双方已解除婚姻关系者;⑸丧偶:因各种原因,夫妻一方已死亡者。
6、文化程度:15岁及以上的人填写。
文化程度是指截止到调查时间本人接受国内外教育所取得的最高学历或现有文化水平所相当的学历,设有七个标准答案,分别归入相应的文化程度。
⑴不识字或识字很少:指不识字或识字不足一千五百个,不能阅读通俗书报,不能写便条的人(不包括正在小学就读的学生);⑵小学:指接受最高一级教育为小学程度的毕业、肄业及在校生,也包括未上过小学,但识字超过一千五百个,能阅读通俗书报,能写便条,达到扫盲标准的人;⑶初中:指接受最高一级教育为初中程度的毕业、肄业及在校生,技工学校,相当于初中的,填写“初中”;⑷高中及技校:指接受最高一级教育为普通高中、职业高中的毕业、肄业及在校生,技工学校,相当于高中的,填写“高中”;⑸中专:指接受最高一级教育为中等专业学校的毕业、肄业及在校生;⑹大专:指接受最高一级教育为大学专科的毕业、肄业及在校生,通过自学经过国家统一举办的自学考试取得大学专科证书的,也填“大专”,广播电视大学、厂办大学、高等院校举办的函授大学、夜大学呵其他形式的大学,凡按国家教委颁布的大学专科教学大纲进行授课的,其毕业生、肄业生、在校生也填“大专”;⑺大学本科及以上:指接受最高一级教育为大学本科、硕士博士研究生的毕业、肄业及在校生,通过自学和进修大学课程,经考试取得大学本科证书的,也填“大学”,广播电视大学、厂办大学、高等院校举办的函授大学、夜大学呵其他形式的大学,凡按国家教委颁布的大学本科教学大纲进行授课的,其毕业生、肄业生、在校生也填“大学”。
7、就业状况:15岁及以上的人填写。