城市绿地系统规划
- 格式:ppt
- 大小:13.67 MB
- 文档页数:57
城市绿地系统规划第一章城市绿地与城市绿地系统规划·绿地:配合环境创造自然条件,适合植种植物而形成一定范围的绿化地面或区域:凡是生长植物的土地,均可称为绿地:泛指所有被植物覆盖的种植地·城市绿地:城市中专门用以改善生态、保护环境、为居民提供游憩场地和美化景观的绿化用地·城市绿地系统:是由一定质与量的各类绿地相互联系,相互作用而形成的绿色有机整体,也就是城市中不同类型、不同性质和规模的各种绿地,共同组合构建而成的一个稳定持久的城市绿色环境体系·城市绿地系统规划:对各种城市绿地进行定性、定位、定量的统筹安排,形成具有合理结构的绿地空间系统,以实现绿地所具有的生态保护、游憩休闲和社会文化等功能的活动·城市绿地系统规划特点:为城市绿地系统未来的发展提供指引,侧重于不同发展阶段的临界值,侧重于引导和控制,依托于理性的分析而不是感性的直觉·城市绿地系统规划主要任务:在深入调查研究的基础上,根据城市总体规划中的城市性质、发展目标、用地布局等规定,科学制定各类城市绿地的发展指标,合理安排城市各类园林绿地建设和市域大环境绿化的空间布局,达到保护和改善城市生态环境、优化城市人居环境,促进城市可持续发展的目的·城市绿地系统规划的目的:1.明确城市绿地建设的任务和要求,为城市绿地系统管理提供依据2.保护和改善城市生态环境3.塑造富有特色的城市形象4.协调城市绿地多种功能,控制或引导城市绿地规划设计最终目的:创造优美自然、清洁卫生、安全舒适、科学文明的现代城市的最佳环境系统·覆盖率:城市一定范围内绿化覆盖率面积占区域总面积的百分比(绿化覆盖率:在范围内所有用于绿化的乔灌木地被草本植物的垂直投影面积)·城市绿地系统规划的性质:政府管理和调控土地利用的途径·城市绿地系统规划与其他相关规划的关系1.与城市总体规划:是其一个组成部分,是深化细化,两者互相协调与尊重2.与土地利用规划:内容相互交叉,土对绿有决定性作用,反之有积极反作用3.与景观规划:是其规划设计的重要对象·城市园林绿地系统规划的原则:1.从实际出发,综合规划2.远近结合,创造特色3.功能多样,力求高效4.网络分隔5.均匀分布,比例合理第二章城市绿地系统规划的生产与发展·古代城市绿地规划1.城市选址对城市绿地建设具有重要影响实例:六朝建康南宋临安2.总体而言,古代城市绿地功能较为单一,主要为少数人享乐所用,规划设计取决于主人的意志·国外近现代城市绿地系统规划1.19世纪下半叶,欧洲、北美掀起了城市公园建设的第一次高潮,称为“公园运动”2.现代城市规划思想对城市绿地规划的影响:【1】带形城市理论——里亚·伊·马塔(西班牙)主张城市沿道路两边建设,宽度500m,长度无限,每隔300m设一条20m 宽的横向道路,联系干道两旁的用地,用地两侧为100m宽且布局不规则的公园和林地【2】田园城市理论——霍华德(英)以同心圆放射大道,外围农业用地为主,并强调要在城市周围永久保留一定绿地来控制城市的无线扩张(1902年的莱奇沃斯是“田园城市”的第一个试点城市)【3】卫星城镇规划理论与实践——昂温在大城市外围建立卫星城市,以疏散人口控制大城市规模【4】有机疏散思想——伊利尔·沙里宁(美)就是把扩大的城市范围划分为不同的集中点所使用的区域,这种区域内又可分成不同的活动所需的地段,应把工业用地疏散出去,来开辟绿地,试图缓解因城市集中所产生的各种弊端【5】邻里单位规划思想在较大范围内统一规划居住区,使一个邻里单位成为组成居住区的细胞,邻里思想把居住的安静、朝向、卫生、安全放在重要的地位【6】现代建筑运动中的空间集中于空间分散规划思想(集散主义、分散主义)1.勒·柯布西耶——空间集中规划思想《明日的城市》2.赖特——空间分散的规划思想,主张将城市分散到广阔的农村去共同点:空间集中与空间分散规划思想的共同点是已经认识到了绿地对城市生活的重要性,在他们理想的城市中,都有大量的绿化空间,都已经开始思考当时所出现的新技术(电话、汽车等)对城市的影响·环城绿带规划思想的当代实践1.环城绿带的功能与发展目标适应城市的发展,因此,要素复合性,结构复杂化,形态灵活性,功能多样性,越来越成为环城绿带建设的趋势2.绿道:人为开发的景观相交叉的自然走廊(强调的是自然与人平衡发展的生态观):沿着自然走廊或人工走廊所建立的线型开敞空间3.绿色基础设施是:自然和人工的各类绿色要素构成的相互连接的网络【1】作用:养育本地物种,维持自然生态过程,保持空气和水资源,促进人们生活的健康和质量【2】原则:全面、综合、战略、公开【3】目标:保护生态功能与过程,保护自然生产性的土地,保护开放空间,服务大众·中国当前城市绿地系统规划的背景与方向1.工业化——生态环境问题——必须将改善生态环境的功能放在首位2.城市化——城乡可持续发展——规划中心向外转移,承担城乡绿地一体化重任3.土地资源短缺问题——善于利用土地资源,发挥综合效益4.人口与闲暇背景——节假日游人增多——承担满足人们休闲活动需求重任第三章城市绿地分类·红线:各种用地的边界线·建筑红线:也称“建筑控制线”指城市规划管理中,控制城市道路两侧沿街道建筑物或构筑物靠临街面的界线,在建筑红线以外不允许建任何建筑物·我国现行的城市绿地分类标准:5大类13中类11小类(p69)·服务半径:指公园使用者从居住地到达公园的距离尺度·国内参考指标:全市性公园2-3km 区域性公园1-1.5km 居住区公园0.1-1km小区游园0.3-0.5km·带状公园:沿城市道路、城墙、水滨等,有一定游憩设施的狭长型绿地,带状公园位于规划的道路红线以外,宽度一般不小于8m·防护绿地:指城市中具有卫生、隔离和安全防护功能的绿地(包括卫生隔离带、道路防护绿地、防风林......)·风景名胜区:也称风景区,指风景资源集中,环境优美,具有一定规模和游览条件,可供人们游览欣赏、休憩娱乐或进行科学文化活动的地域·森林公园:指森林景观优美、自然景观和人文景观集中,具有一定规模,可供人们游览,休息或进行科学、文化、教育活动的场所·国外城市绿地分类特点:1.区域一体化2.层次体系化3.要素多元化第四章城市绿地的功能与实现生态、游憩、景观、避灾、文教【1】生态功能:1.保护城市环境——a吸收有毒气体b净化水体c净化土壤d减轻放射性污染f滞土减尘作用e改善城市小气候g减噪作用h杀菌作用I环境监测作用j缓解热岛效应2.防震减灾——防火防震防风固沙保持水土3.维持城市生物多样性——提供城市野生动物生境【2】景观功能:1.改善城市形象(丰富建筑群轮廓线美化市容形成不同的城市特色)2.营造优美风景(营造城市景观特色5要素:道路边界标志物区域特征中心点)【3】使用功能:1.提供游憩休闲的场所2.提供修养身心的场所3.提供文化教育的场所(传承地域历史文脉爱国主义思想教育形成环境教育课堂)4.避灾避害【4】避灾功能、防灾功能:避难场所、防火隔离带、战争藏身地等【5】经济功能:1.直接经济效益——观赏收入生产收入等2.间接经济效益——生态效益相关产业社会环境效益第五章城市绿地系统规划的工作内容和编制程序·绿规的依据和原则:【1】依据:1.相关规划成果 2.现状基本条件 3.相关法律法规(最重要)4.技术标准规范【2】规划原则:1.城乡一体化系统整合原则2.生态优先多功能利用原则3.因地制宜区域分异原则4.远近结合动态规划原则5.地方特色原则6.可操作性原则·绿规的层次【1】空间层次:1.市域——城市行政管辖的全部地域2.城市规划区——城市市区、近郊以及城市行政区内其他城市建设和发展需要实行规划控制的区域3.城市建成区——城市行政区内实际已成片开发建设,市政公用设施和公共设施基本具备的地区【2】阶段层次:1.总体规划阶段2.分区规划阶段3.详细规划阶段·绿规的主要内容:1.城市概况及现状分析2.规划总则与目标3.市域绿地系统规划4.城市绿地系统规划布局结构与分区规划5.城市绿地分类规划6.树种规划7.生物多样性保护与建设规划8.古树名木保护规划9.分期建设规划10规划实施的措施·人均公共绿地面积:指城市中每个居民平均占有公共绿地的面积·绿地率:指区域内各绿化用地总面积占区域总面积的比例·绿化覆盖率:指绿化植物的垂直投影面积占城市总用地面积的比值(上面三个是三大基本指标,作为衡量城市绿化规划指标的规定)第六章城市绿地系统的布局规划·城市绿地系统布局的基本原则:【1】因地制宜原则:充分利用城市现状、山水地形与植被等条件,挖掘城市历史文化内涵,对绿地进行合理规划【2】系统性原则:城市绿地规划系统作为整个区域生态系统的子系统,必须明确其与其他系统和因素的互相关系,使之互相联系成为稳定高效的系统,从而更大程度的发挥其效益【3】均衡性原则:规划布局时应以服务半径为基本依据,考虑均匀分布,点线面结合,大中小结合,集中与分散结合,重点与一般结合,将城市绿地构成一个有机的整体【4】以人为本原则:再达到功能作用的同时强调人性化意识,考虑人的需求,提高绿地可参考性,可观赏性,供人们休闲、游览、娱乐、活动,并最大程度的满足居民可达性要求·城市绿地系统布局结构的基本模式:通常情况下有:点状环状放射状放射环状网状楔状带状指状8种基本模式【1】点状绿地布局:将绿地成点状均匀分布在城市中,方便居民使用,点状绿地规模较小,位置分散,难以充分发挥绿地调节城市小气候、改善城市生态环境和艺术面貌的功能(多应用于旧城改建中)【2】环状绿地布局:外形呈环状,多与城市交通同时布置,绝大部分以防护绿带、郊区森林和风景游览绿地的出现,在改善城市生态和体现城市风貌等方面均有一定作用【3】放射状绿地布局:从城市中心区向周边放射方向建设绿地,并沿放射路两侧的绿化带形成绿色通道,利于将新鲜空气引入城区,较好的改善城市通风条件【4】放射环状绿地布局:放射状与环状布局的有机结合,将城市分散的绿地有机联系,组成完整的体系,使居民区获得最大的绿地接触面,方便居民游憩,利于小区城市环境卫生条件的改善,利于丰富城市总体的艺术面貌【5】网状绿地布局:通过点、线、面、片、环、楔、廊等结合,将各种绿地构成一个自然、高效、多样有一定自我维持能力的动态绿色网络结构体系【6】带状绿地布局:利用现有要素形成纵横向绿带、放射状绿带与环状绿带交织的绿地网,在城市周围及功能分区交界处需布置一定规模的带状绿地,起防护隔离的作用,还可以联系其他绿地使之形成网络,还可创建生态廊道,保护城市中的生物多样性【7】楔形绿地布局:由郊区伸入市中心的由宽到窄的绿地,利于改善城市小气候,将城市环境与郊区自然环境有机组合,利于将新鲜空气引入城区。
城市绿地系统规划城市绿地系统规划是指在城市规划中,对城市绿地系统进行规划和设计。
城市绿地系统是城市绿色空间的组成部分,包括公园、广场、绿地、林地等,是城市中最重要的环境要素之一。
城市绿地系统规划是保障城市环境质量和人们生活品质的重要手段之一。
本文将介绍城市绿地系统规划的意义、规划原则和方法。
意义城市绿地系统规划的意义在于:1.保障城市环境质量。
城市绿地系统是城市环境中的重要组成部分,通过规划和设计城市绿地系统,可以保障城市空气、水质等环境质量,提高城市环境质量。
2.提高居民生活品质。
城市绿地系统是城市人们休闲、娱乐、健身的重要场所。
通过规划和设计城市绿地系统,可以提供足够的公共空间和场所,满足城市居民的生活需求。
3.促进城市经济发展。
城市绿地系统是城市环境中的重要组成部分,通过规划和设计城市绿地系统,可以提高城市的文化品位和吸引力,促进城市经济发展。
规划原则城市绿地系统规划的原则有以下几点:1.以人为本。
城市绿地系统的规划和设计应以人为本,以满足城市居民的需求为出发点。
规划和设计应根据城市居民的品味和文化水平,提供恰当的绿地设施和服务。
2.综合规划。
城市绿地系统的规划和设计应统筹考虑城市环境、交通等多种因素,促进城市各部分之间的有机联系和协调发展。
3.节约开发。
城市绿地系统的规划和设计应遵循节约开发的原则,充分利用现有的绿地资源,减少绿地开发面积,减少因开发绿地导致的环境污染和生态破坏。
4.保护环境。
城市绿地系统的规划和设计应遵循环保的原则,保护生态环境和自然资源,与城市环境相协调和谐。
规划方法城市绿地系统规划的方法包括以下几个步骤:1.分析城市环境。
分析城市空气、土壤、水质等情况,了解城市绿地系统的现状和存在的问题,为规划和设计提供依据。
2.制定规划方案。
综合考虑城市居民需求和环境因素,制定城市绿地系统的规划方案,确定绿地的类型、数量、分布等要素。
3.确定场地和功能。
确定城市绿地系统中各绿地的场地和功能,根据不同绿地的功能要求,设计相应的设施和景观。
城市规划中的绿地系统规划与生态城市建设在当今城市化进程飞速发展的时代,城市规划中的绿地系统规划成为了打造生态城市的关键环节。
绿地系统如同城市的“绿肺”,不仅为居民提供了休闲娱乐的空间,更在改善城市生态环境、促进可持续发展方面发挥着至关重要的作用。
绿地系统规划是一个综合性的规划体系,它涵盖了城市中的公园、广场、绿化带、街头绿地等各种绿色空间。
这些绿地通过合理的布局和连接,形成一个有机的整体,发挥着多种生态功能。
首先,绿地能够吸收空气中的有害气体,释放氧气,净化空气。
随着城市中车辆和工业的增加,空气污染成为了一个严重的问题。
而绿地中的植物通过光合作用,能够有效地降低空气中的污染物浓度,提高空气质量,为居民提供一个清新、健康的呼吸环境。
其次,绿地在调节城市气候方面也发挥着重要作用。
在炎热的夏季,绿地能够通过蒸腾作用降低周围环境的温度,减轻城市的热岛效应。
同时,绿地还能够增加空气湿度,改善城市的干燥状况。
此外,绿地能够减少雨水的径流量,降低洪水的风险。
当雨水降落到绿地时,一部分会被土壤吸收和储存,另一部分则会缓慢地渗入地下,补充地下水资源。
这有助于缓解城市在雨季的排水压力,减少内涝的发生。
在生态城市建设中,合理的绿地系统规划需要充分考虑城市的地理、气候、人口等因素。
对于不同规模和特点的城市,绿地系统的规划也应有所差异。
例如,在大城市中,由于人口密集、土地资源紧张,绿地系统的规划需要更加注重空间的高效利用。
可以通过建设立体绿化,如屋顶花园、垂直绿化等方式,增加城市的绿色空间。
而在中小城市,可能有更多的土地可用于建设大型公园和绿地,从而形成更广阔的生态景观。
同时,绿地系统的规划还需要与城市的其他功能区域相协调。
例如,将绿地与商业区、住宅区、工业区等有机结合,既能够提高居民的生活质量,又能够为商业区和工业区提供良好的环境支撑。
此外,在规划过程中,还需要充分考虑居民的需求,设置多样化的绿地类型,如休闲公园、运动公园、植物园等,以满足不同人群的需求。
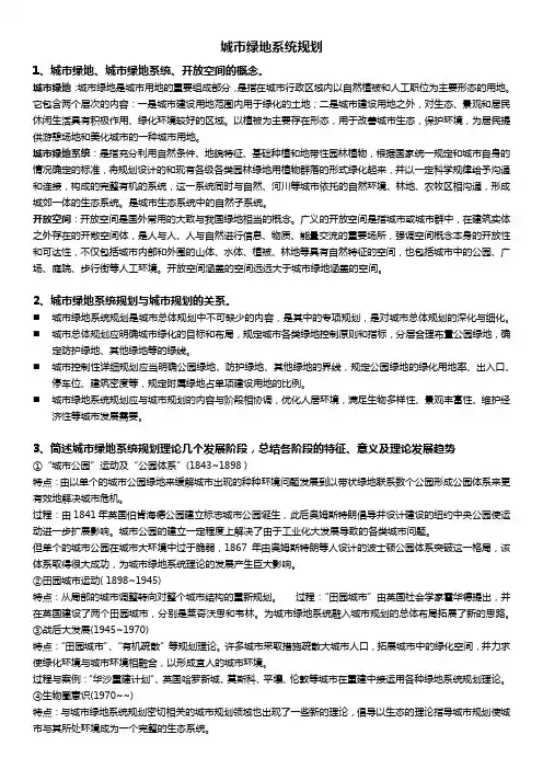
城市绿地系统规划1、城市绿地、城市绿地系统、开放空间的概念。
城市绿地:城市绿地是城市用地的重要组成部分,是指在城市行政区域内以自然植被和人工职位为主要形态的用地。
它包含两个层次的内容:一是城市建设用地范围内用于绿化的土地;二是城市建设用地之外,对生态、景观和居民休闲生活具有积极作用、绿化环境较好的区域。
以植被为主要存在形态,用于改善城市生态,保护环境,为居民提供游憩场地和美化城市的一种城市用地。
城市绿地系统:是指充分利用自然条件、地貌特征、基础种植和地带性园林植物,根据国家统一规定和城市自身的情况确定的标准,将规划设计的和现有各级各类园林绿地用植物群落的形式绿化起来,并以一定科学规律给予沟通和连接,构成的完整有机的系统,这一系统同时与自然、河川等城市依托的自然环境、林地、农牧区相沟通,形成城郊一体的生态系统。
是城市生态系统中的自然子系统。
开放空间:开放空间是国外常用的大致与我国绿地相当的概念。
广义的开放空间是指城市或城市群中,在建筑实体之外存在的开敞空间体,是人与人、人与自然进行信息、物质、能量交流的重要场所,强调空间概念本身的开放性和可达性,不仅包括城市内部和外围的山体、水体、植被、林地等具有自然特征的空间,也包括城市中的公园、广场、庭院、步行街等人工环境。
开放空间涵盖的空间远远大于城市绿地涵盖的空间。
2、城市绿地系统规划与城市规划的关系。
⏹城市绿地系统规划是城市总体规划中不可缺少的内容,是其中的专项规划,是对城市总体规划的深化与细化。
⏹城市总体规划应明确城市绿化的目标和布局,规定城市各类绿地控制原则和指标,分层合理布置公园绿地,确定防护绿地、其他绿地等的绿线。
⏹城市控制性详细规划应当明确公园绿地、防护绿地、其他绿地的界线,规定公园绿地的绿化用地率、出入口、停车位、建筑密度等,规定附属绿地占单项建设用地的比例。
⏹城市绿地系统规划应与城市规划的内容与阶段相协调,优化人居环境,满足生物多样性、景观丰富性、维护经济性等城市发展需要。
城市绿地系统规划重点归纳一、基本概念A绿地城市绿地:以植物为主要存在形态,用于改善城市形态,保护环境,为居民提供游憩场地和美化城市的一种城市用地。
城市绿地系统:由城市中各种类型和规模的绿化用地组成的整体。
城市绿地系统规划:对各种城市绿地进行定位、定性、定量的统筹安排,形成具有合理结构的绿色空间系统,以实现绿地所具有的生态保护,游憩休闲和社会化等功能的活动。
B城市绿地的类型按在城市中的位置:城市绿地;郊区绿地按规模:大型绿地;中型绿地;小型绿地按服务对象:公共绿地;私用绿地;专用绿地按功能系统:生活绿地系统;游憩绿地系统;交通绿地系统按服务范围:全市性绿地;地区性绿地;局部性绿地C各类绿地的用地选择公园绿地1市区级综合公园:综合性公园要求有风景优美的自然条件,丰富的植物种类,有开阔的草地与浓郁的林地,四季景观变化多样。
2儿童公园:位置应接近居民区,并避免穿越交通频繁的干道。
3动物园:应与居民密集地区有一定距离,与屠宰场、动物毛皮加工厂、垃圾处理场,污水处理厂等保持必要的安全距离,设防护林带,并注意防止污染城市水体。
附设在综合公园中,应在下风、下游地带,一般应布置在独立地段,以便采用安全隔离措施。
4植物园: (1)因用地较大,其位置常离居住区较远,但要尽可能设在近郊,有较方便的交通条件,便于广大群众使用。
(2)不要在有污染工业的下风下游地区,以免妨碍植物的正常生长,要有适宜的土壤水文条件。
应尽量避免建在原垃圾堆场、远郊土壤贫瘠的生荒地或地下水位过高或缺乏水源的地方。
5体育公园:体育公园用地较大(一般不小于10公顷),建设投资大、管理养护费工,在一般城市中设置一到三处。
其投资、建设、经营管理由各级体育部门负责,或与园林部门共同管理养护。
因为有大量的人流集散,要求与城市居住区有方便的交通联系。
6纪念性园林:市区以外的纪念性园林不计在公园绿地面积中。
生产绿地包括苗圃、花圃,果园、林场,科研植物园,卫生防护林、风砂防护林,水土保持林、水源涵养林等,是郊区用地的一部分(也有苗圃、花圃在市区内的情况)。
城市绿地系统规划城市绿地系统规划是指通过对城市绿地的合理布局和管理,打造健康、美丽、宜居的城市环境。
城市绿地系统规划的目标是保护和增加城市绿地资源,提供多功能的绿地空间,以满足市民的需求,并为城市的可持续发展提供支持。
首先,城市绿地系统规划需要合理配置绿地资源。
根据城市发展的规模和需求,制定科学的绿地面积配比和分布方案。
不同区域的绿地密度和类型应根据区域的特点和功能需求来确定,既要满足市民的休闲娱乐需求,也要提供良好的生态和环境服务。
其次,城市绿地系统规划要注重多功能性。
绿地不仅仅是为市民提供休闲场所,还应具备更多的功能。
例如,建设一些生态公园和湿地公园来增加城市的生态功能,建设一些运动公园和儿童公园来满足市民的不同需求。
通过科学规划,不同功能的绿地可以相互补充,形成一个完整的城市绿地系统。
再次,城市绿地系统规划要注意绿地的连通性。
建立起绿地之间的良好联系,形成较大的绿地连片。
这样可以方便市民的出行和活动,同时也有利于动植物的迁徙和繁衍。
通过增加绿地连片,可以形成一个更为完善的生态环境,提高城市的生态质量。
此外,城市绿地系统规划还要注重绿地的管理与保护。
健全绿地管理体制,配备专业人员来进行绿地的日常维护和管理。
实行科学的绿地管护措施,做好草坪修剪、疏枝修枝和病虫害防治等工作。
同时,加强对绿地的保护,禁止任何破坏和侵蚀绿地资源的行为,确保绿地的完整性和质量。
最后,城市绿地系统规划还要注重与周边环境的协调。
绿地规划应与土地利用规划、城市交通规划以及水资源规划等相协调,确保城市绿地系统与城市的其他基础设施和环境相衔接。
同时,要考虑到城市绿地的社会经济效益,充分调动市场力量和社会力量参与绿地的建设和管理,提高绿地的利用效益。
总之,在城市绿地系统规划中,需要合理配置绿地资源,注重多功能性,保障绿地连通性,加强绿地管理与保护,与周边环境相协调。
只有这样,才能打造出健康、美丽、宜居的城市环境,提升市民居住质量,促进城市的可持续发展。
成都市公园城市绿地系统规划(2023-2035)本文档旨在介绍《成都市公园城市绿地系统规划(2023-2035)》的背景和目的。
该规划是针对成都市未来12年内公园和城市绿地系统发展的蓝图,旨在提供可持续、高质量的公园城市环境,以促进居民的福祉和城市的可持续发展。
该规划的制定目的在于:优化成都市公园城市绿地系统的结构和布局,实现公园和绿地的全面覆盖,并确保各区域的均衡发展;加强公园和城市绿地的生态功能,提高生物多样性,保护自然资源;提升公园和城市绿地的空间品质和景观特色,为市民提供高品质的休闲娱乐和社交活动场所;促进公园和城市绿地的可持续管理和运营,提高资源利用效率,减少环境影响;推动公园和城市绿地与城市其他领域的融合,实现城市生态系统的整体优化。
成都市公园城市绿地系统规划(2023-2035)》将以立足现实、面向未来的思路,通过充分调研、合理规划,确保城市绿地系统的可持续性和综合效益最大化。
该规划将为成都市的城市发展提供重要的指导和支持,为居民创造更美好的生活环境。
该规划的编制将遵循科学、开放、公正和透明的原则,充分考虑利益相关方的需求和意见,并输送给各级政府部门进行决策和实施。
期待该规划的实施能够全面提升成都市的公园城市绿地系统,为人民群众提供更多、更好的绿色空间。
规划目标该规划的编制将遵循科学、开放、公正和透明的原则,充分考虑利益相关方的需求和意见,并输送给各级政府部门进行决策和实施。
期待该规划的实施能够全面提升成都市的公园城市绿地系统,为人民群众提供更多、更好的绿色空间。
规划目标本《成都市公园城市绿地系统规划(2023-2035)》旨在通过有效的规划和发展,打造包含公园和绿地的城市系统,为成都市民提供高品质的生态环境和休闲空间。
以下是规划的主要目标和愿景:本《成都市公园城市绿地系统规划(2023-2035)》旨在通过有效的规划和发展,打造包含公园和绿地的城市系统,为成都市民提供高品质的生态环境和休闲空间。
城市绿地系统规划一、课程概述《城市绿地系统规划》是一门理论与实践相结合的专业课程;本课程的先修课程为《城市规划原理》。
通过本课程的学习,要求了解城市绿地系统规划的任务,理解城市绿地系统规划的编制方法。
理解城市绿地的分类,掌握常见绿地类型的规划设计原则和要点,并能把相关的理论知识灵活的运用到规划设计实践中。
本课程研究的对象和内容可归纳为:主要是研究如何最大限度地全面发挥园林绿化的综合效益。
内容主要是城市绿地系统规划和城市各类绿地的规划设计二、课程目标通过本课程的学习使学生:1、知道该课程的性质、地位、研究对象及内容、研究方法、知识架构、学科进展及未来发展方向。
2、理解该门课程的主要概念、基本理论和策略;3、理解城市绿地系统规划的编制方法,了解生产绿地、防护绿地、风景名胜区与森林公园的规划要点。
理解居住区绿地、公园绿地、工厂企业、医院、疗养院绿地、校园绿地、街道广场绿地的规划设计。
4、结合实际、综合运用相关的理论知识进行合理的规划设计。
三、教学内容与教学要求这门课程的知识与技能要求分为知道、理解、掌握、学会四个层次。
这四个层次的一般涵义表述如下:知道———是指对这门课程和课程所涉及的现象的认知。
理解———是指对这门课程涉及到的概念、理论的说明和解释,能提示所涉及到的教学内容演变过程的特征、形成原因以及教学内容之间的相互关系。
掌握———是指能结合实际,分析和解决问题。
教学内容和要求表中的“√”号表示教学知识和技能的教学要求层次。
由于时间的限制,有些内容可作为自学内容,教师可根据实际情况确定要求或不布置要求。
(一) 绪论第一章城市绿地的功能第二章城市绿地系统的组成第三章城市绿地系统规划第六章、防护绿地规划第七章、附属绿地(三)居住小区园林绿地规划设计第八章、其他绿地之风景区规划四、课程实施㈠课时安排与教学建议城市绿地系统规划是园林专业的限选课。
一般情况下,每周安排4课时,共54课时,㈡教学组织形式与教学方法要求1、采用以教学班为单位进行授课的教学形式。
国家城市绿化建设要求一、城市绿地系统规划1. 城市人民政府应当组织城市管理和园林绿化行政主管部门、规划行政主管部门等共同编制城市绿地系统规划,并纳入城市总体规划。
2. 城市绿地系统规划应当确定城市绿化目标和布局,划定各类绿地范围,并依照有关规定审批。
3. 城市绿地系统规划应当与城市控制性详细规划相衔接。
在城市总体规划或者分区规划审批后,应当依据城市绿地系统规划对控制性详细规划进行修订或调整,报原审批机关审批。
二、绿化覆盖率1. 城市新建区绿地面积与总用地面积之比不低于百分之三十五,旧城区改造后绿地面积不低于总用地面积的百分之三十。
2. 开发区、工厂生活区等区域的绿地率原则上应达到百分之四十。
大专院校、疗养院等对生态环境质量要求较高的单位,绿地率应不低于百分之四十。
3. 道路红线宽度大于五十米(含五十米)的道路绿地率不低于百分之三十;道路红线宽度在四十米至五十米(含四十米)的道路绿地率不低于百分之二十五;道路红线宽度小于四十米的道路绿地率不低于百分之二十。
三、城市公园建设1. 按照服务半径、服务人口以及承担的生态、景观、游憩和防灾等功能需要,合理确定城市公园的布局、数量、面积和功能。
2. 新建综合性公园绿地面积一般在十万平方米以上。
专类公园绿地面积一般应在五万平方米以上。
居住区配套公园绿地面积一般不少于一平方米/人。
3. 公园绿化应以植物造景为主,绿化植物的选择应符合适地适树的原则,注重季相变化和景观效果,充分体现地域特色。
四、街道绿化1. 主干道行道树应选用树形优美、抗逆性强、生长健壮、病虫害少的行道树种。
同一道路行道树的定干高度应统一整齐。
主千道行道树的树冠在道路交叉口处应按规范要求退让。
行道树的栽植应符合相关规范要求。
2. 人行道的绿化植物选择应符合适地适树的原则,注重季相变化和景观效果,充分体现地域特色。
植物配置应根据街头的环境特色分别作好空间绿化和立体绿化。
绿地内应配置有益身心健康的休憩设施。