初三化学第五章燃料教案
- 格式:docx
- 大小:216.23 KB
- 文档页数:14
九年级化学上册教案-燃料和热量第一章:走进化学实验室1.1 实验基本操作学习实验基本操作,如取用药品、仪器清洗、加热等。
1.2 实验安全常识学习实验安全常识,如避免化学品接触、正确处理泄漏等。
1.3 实验记录和报告第二章:燃料的分类和性质2.1 燃料的分类学习燃料的分类,如化石燃料、可再生能源等。
2.2 燃料的性质学习燃料的性质,如可燃性、挥发性、毒性等。
2.3 燃料的燃烧反应学习燃料的燃烧反应,如燃烧条件、燃烧产物等。
第三章:热量和能量3.1 热量的概念学习热量的概念,如热量守恒定律、热量的单位等。
3.2 热量的测量学习热量的测量工具,如温度计、热量计等。
3.3 能量的转化和守恒学习能量的转化和守恒定律,如化学能转化为热能、热能转化为机械能等。
第四章:燃烧的热量计算4.1 燃烧热量的计算公式学习燃烧热量的计算公式,如燃烧热量=质量×燃烧热值等。
4.2 燃烧热量的实验测定学习通过实验测定燃料的燃烧热量,如使用热量计等。
4.3 燃烧热量的应用学习燃烧热量的应用,如燃烧热量的利用效率、燃料的选择等。
第五章:燃料的使用和保护5.1 燃料的使用学习燃料的正确使用方法,如点火、熄火等。
5.2 燃料的保护学习燃料的保护措施,如防止泄漏、避免接触化学品等。
5.3 燃料的环境影响学习燃料对环境的影响,如燃烧产生污染物、能源消耗等。
第六章:化石燃料6.1 煤的形成与性质学习煤的形成过程,了解煤的性质,如燃烧值、挥发分等。
6.2 石油的形成与性质学习石油的形成过程,了解石油的性质,如油品分类、燃烧产物等。
6.3 天然气的形成与性质学习天然气的形成过程,了解天然气的性质,如燃烧值、储存运输等。
第七章:可再生能源7.1 太阳能学习太阳能的利用方式,如太阳能电池、太阳能热水器等。
7.2 风能学习风能的利用方式,如风力发电、风能转换效率等。
7.3 生物质能学习生物质能的利用方式,如生物质燃料、生物质发电等。
第八章:热机与能量转换8.1 内燃机的工作原理学习内燃机的工作原理,如四冲程、能量转换等。
九年级化学上册教案-燃料和热量教学目标:1. 了解燃料的分类和性质。
2. 掌握燃烧的条件和灭火的方法。
3. 探究燃料燃烧时释放的热量。
教学重点:1. 燃料的分类和性质。
2. 燃烧的条件和灭火的方法。
3. 燃料燃烧时释放的热量。
教学难点:1. 燃料的分类和性质。
2. 燃烧的条件和灭火的方法。
教学准备:1. 教学课件或黑板。
2. 实验器材:火柴、蜡烛、酒精灯、水等。
教学过程:第一章:燃料的分类和性质1.1 教学内容:1. 介绍常见的燃料,如木材、煤炭、石油、天然气等。
2. 讲解燃料的性质,如可燃性、燃烧产物等。
1.2 教学活动:1. 引导学生思考生活中常见的燃料。
2. 通过实验或图片展示,让学生了解不同燃料的燃烧产物。
1.3 教学评价:1. 学生能列举出常见的燃料。
2. 学生能理解燃料的性质。
第二章:燃烧的条件2.1 教学内容:1. 讲解燃烧的条件,如可燃物、氧气、着火点等。
2. 分析不同燃烧现象的原因。
2.2 教学活动:1. 引导学生思考燃烧的现象。
2. 进行实验,观察不同条件下燃料的燃烧情况。
2.3 教学评价:1. 学生能理解燃烧的条件。
2. 学生能解释不同燃烧现象的原因。
第三章:灭火的方法3.1 教学内容:1. 介绍灭火的方法,如冷却法、窒息法、隔离法等。
2. 讲解灭火原理,如降低温度、隔绝氧气、清除可燃物等。
3.2 教学活动:1. 引导学生思考灭火的方法。
2. 进行实验,展示不同灭火方法的效果。
3.3 教学评价:1. 学生能列举出灭火的方法。
2. 学生能理解灭火原理。
第四章:燃料燃烧时释放的热量4.1 教学内容:1. 讲解燃料燃烧时释放的热量,热量与燃料的质量、燃烧程度等的关系。
2. 介绍热量单位,如焦耳、卡路里等。
4.2 教学活动:1. 引导学生思考燃料燃烧时释放的热量。
2. 进行实验,测量不同燃料燃烧时释放的热量。
4.3 教学评价:1. 学生能理解燃料燃烧时释放的热量。
2. 学生能解释热量与燃料质量、燃烧程度的关系。
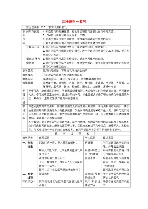
洁净燃料—氢气第五章燃料第5.1节洁净燃料氢气教知识与技能 1.知道氢气的物理性质,能设计证明氢气密度比空气小的实验。
学 2.了解氢气具有可燃性及现象、产物。
目 3.知道点燃氢气前必须验纯,初步学会检验氢气纯度的方法。
标 4.能大致说明点燃不纯的可燃性气体会发生爆炸的原因。
过程与方法 1.通过总结氢气的物理性质,提高学生归纳、概括能力。
2.通过对氢气可燃性实验的探究,进一步认识科学探究的基本过程,学习科学探究的方法。
情感态度与 1.通过对氢气性质的实验观察,提高学习化学的兴趣。
价值观 2.通过安全使用氢气的学习,增强安全意识、遵守实验操作规程意识和合理使用化学物质的观念。
教学重点氢气的可燃性;可燃性气体的安全使用教学难点不纯净氢气点燃可能会爆炸的原因教学方法实验探究法、课堂合作交流法、多媒体辅助教学法课程资源启普发生器、酒精灯、火柴、烧杯、塑料筒、小试管、弯导管、直导管、尖嘴导管、氢气球、锌粒、稀硫酸、肥皂水、注射器、多媒体电脑学学生信息:施教班级的学生,平时课堂纪律良好,大多数学生对化学课感兴趣,学习基础情扎实,学习成绩呈正态分布。
经过前面的学习,学生已初步学会了研究物质化学性质的方分法,具备了一定的实验操作能力和观察能力。
析教本章研究的内容是燃料,燃料的燃烧是人类祖先的认知成果,学习燃料的有关知识,使学材生感受到燃料的燃烧既为人类提供能量,又会对环境造成污染或产生火灾,燃料与我们的分生活及社会发展密切相关。
本节洁净的燃料氢气是其中的一种,而且是高能无污染的理想析燃料,最具有广泛的发展前景。
本节教材内容主要讲氢气的物理性质、氢气可燃性、检验氢气纯度的方法以及了解点燃不纯的可燃性气体会发生爆炸的原因等内容。
呈现方式有以下几个特点:难度不大、实验较多、联系生活和生产实际的内容也较多,有利于调动学生的学习积极性和主动性。
教学过程设计教学环节教师活动学生活动设计意图一、创设[引言]猜一猜,导入第五章燃料。
初中化学燃料的燃烧教案【教学目标】1. 了解燃料的概念和种类;2. 掌握燃料的燃烧原理;3. 能够描述燃料燃烧的过程;4. 能够分析燃料燃烧的影响因素。
【教学重点】燃料的概念、种类和燃烧原理。
【教学难点】燃料的燃烧过程及影响因素。
【教学准备】实验用的燃烧器具、燃料样品、点火器等。
【教学过程】一、燃料的概念和种类(15分钟)1. 引入:教师向学生介绍燃料的概念,并让学生思考生活中常见的燃料种类;2. 知识讲解:讲解燃料的定义和分类,包括化石燃料、生物质燃料等;3. 练习:让学生利用课本、互联网等资源,找出不同种类的燃料,并做简单的分类。
二、燃料的燃烧原理(20分钟)1. 实验:教师利用实验器材进行燃料燃烧实验,观察燃料的燃烧过程;2. 知识讲解:讲解燃料燃烧的原理,包括点火、氧气供给、燃料分子断裂等;3. 练习:让学生通过实验观察和讲解,理解燃料燃烧的基本原理。
三、燃料燃烧的影响因素(15分钟)1. 知识讲解:讲解燃料燃烧的影响因素,包括氧气供给、温度、燃料比例等;2. 练习:让学生通过讨论和实验,分析不同因素对燃料燃烧的影响。
【教学总结】通过本节课的学习,学生应该对燃料的概念、种类、燃烧原理和影响因素有了较为全面的了解。
在以后的学习中,学生可以进一步探讨燃料的利用和环保问题。
【作业布置】1. 思考题:你认为现在社会应该如何合理利用燃料?2. 实验报告:写一份实验报告,记录你们进行燃料燃烧实验的过程和观察结果。
以上内容仅供参考,教师可以根据实际情况和学生的实际情况进行调整和完善。
愿您的教学工作顺利!。
一、教案主题:燃料和热量二、教学目标:1. 让学生了解和掌握燃料的分类、性质和用途。
2. 让学生理解燃烧的概念、条件以及燃烧的类型。
3. 让学生掌握热量的概念、单位和计算方法。
4. 培养学生节约能源、保护环境的意识。
三、教学重点与难点:1. 重点:燃料的分类、性质和用途;燃烧的条件和类型;热量的概念、单位和计算方法。
2. 难点:燃料的化学反应原理;燃烧产物的分析;热量的精确计算。
四、教学方法:1. 采用讲授法,讲解燃料的分类、性质、用途,燃烧的条件、类型,热量的概念、单位和计算方法。
2. 利用实验演示法,展示燃料的燃烧现象,让学生直观地理解燃烧的原理。
3. 采用案例分析法,分析生活中燃料的使用情况,培养学生节约能源、保护环境的意识。
五、教学过程:1. 导入新课:通过展示图片或视频,让学生了解燃料在人类生活中的重要作用。
2. 讲解燃料的分类、性质和用途:介绍化石燃料、可再生能源和清洁能源的特点和应用。
3. 讲解燃烧的条件和类型:讲解燃烧需要满足的三个条件,以及不同类型的燃烧现象。
4. 讲解热量的概念、单位和计算方法:介绍热量的主单位、常用单位以及计算方法。
5. 课堂小结:总结本节课的主要内容,强调燃料的使用与环境保护的关系。
6. 课后作业:布置有关燃料和热量的练习题,巩固所学知识。
六、教案主题:燃料的燃烧反应七、教学目标:1. 让学生了解燃料的燃烧反应原理。
2. 让学生掌握燃烧产物的分析方法。
3. 培养学生运用化学知识解决实际问题的能力。
八、教学重点与难点:1. 重点:燃料的燃烧反应原理;燃烧产物的分析方法。
2. 难点:燃烧产物的精确分析;实际问题中的燃烧反应计算。
九、教学方法:1. 采用讲授法,讲解燃料的燃烧反应原理。
2. 利用实验演示法,展示燃料的燃烧现象,让学生直观地理解燃烧的原理。
3. 采用案例分析法,分析生活中燃料的使用情况,培养学生运用化学知识解决实际问题的能力。
十、教学过程:1. 导入新课:通过展示图片或视频,让学生了解燃料的燃烧反应的重要性。
九年级化学上册教案-燃料和热量一、教学目标:1. 让学生了解和掌握燃料的分类、性质和用途。
2. 让学生理解和掌握燃烧的概念、条件以及燃烧过程中的热量变化。
3. 培养学生的实验操作能力和观察能力,提高学生的科学思维能力。
二、教学内容:1. 燃料的分类和性质2. 燃烧的概念和条件3. 燃烧过程中的热量变化4. 燃料的燃烧值5. 燃料的节约和环保三、教学重点与难点:1. 重点:燃料的分类、性质和用途;燃烧的概念、条件以及燃烧过程中的热量变化。
2. 难点:燃料的燃烧值的计算和理解;燃料的节约和环保意义。
四、教学方法:1. 采用问题驱动法,引导学生主动探究燃料和热量相关知识。
2. 利用实验、案例等教学资源,增强学生对燃料和热量知识的理解和应用能力。
3. 采用小组讨论、交流分享等方式,培养学生的合作意识和团队精神。
五、教学过程:1. 导入:通过展示燃料的使用场景,引导学生思考燃料在生活中的重要性。
2. 教学内容与活动:a. 燃料的分类和性质:介绍常见的燃料如煤、石油、天然气等,分析它们的性质和用途。
b. 燃烧的概念和条件:讲解燃烧的基本概念,分析燃烧发生的条件。
c. 燃烧过程中的热量变化:通过实验观察燃料燃烧时的热量变化,引导学生理解燃烧过程中的能量转化。
d. 燃料的燃烧值:讲解燃料燃烧值的定义和计算方法,让学生掌握燃料燃烧值的概念。
e. 燃料的节约和环保:介绍燃料节约和环保的重要性,分析燃料节约和环保的措施。
3. 巩固练习:布置相关的练习题,让学生巩固所学知识。
4. 总结与反思:让学生总结本节课所学的知识点,反思自己的学习过程。
5. 作业布置:布置相关的作业,让学生进一步巩固燃料和热量的知识。
六、教学评价:1. 通过课堂提问、练习题和实验报告,评估学生对燃料和热量知识的掌握程度。
2. 关注学生在实验操作、小组讨论和交流分享中的表现,评估学生的实践能力和合作意识。
3. 结合学生的学习态度、参与度和成果,给予综合评价。
九年级化学上册教案-燃料和热量教学目标:1. 了解燃料的分类和性质。
2. 掌握燃烧的概念和条件。
3. 理解热量的概念和单位。
4. 学会使用热量公式进行计算。
教学重点:1. 燃料的分类和性质。
2. 燃烧的概念和条件。
3. 热量的概念和单位。
4. 热量公式的应用。
教学难点:1. 燃料的分类和性质的区分。
2. 燃烧条件的理解和应用。
3. 热量公式的记忆和运用。
第一章:燃料的分类和性质1.1 固体燃料:煤、木柴1.2 液体燃料:石油、酒精1.3 气体燃料:天然气、煤气1.4 燃料的燃烧产物和对环境的影响第二章:燃烧的概念和条件2.1 燃烧的定义:燃烧是一种发光、发热的化学反应2.2 燃烧的条件:可燃物、氧气、着火点2.3 燃烧的类型:完全燃烧、不完全燃烧第三章:热量的概念和单位3.1 热量的定义:热量是物体在热传递过程中能量变化的量度3.2 热量的单位:焦耳(J)、卡路里(cal)3.3 热量计算公式:Q = mcΔT(质量×比热容×温度变化)第四章:热量公式的应用4.1 热量公式在燃烧反应中的应用:Q = mq(燃料质量×燃烧热)4.2 热量公式在热传递过程中的应用:Q = U×A×ΔT(传热系数×面积×温度变化)4.3 热量公式的实际应用举例:烹饪、取暖等第五章:燃料和热量的综合应用5.2 燃烧效率的提高:增大燃烧接触面积、提高燃烧温度等5.3 热量的利用:热机、热泵等设备的工作原理教学评价:1. 燃料的分类和性质的掌握程度。
2. 燃烧的概念和条件的理解和应用。
3. 热量的概念和单位的认识。
4. 热量公式的记忆和运用。
第六章:燃烧产物的性质和对环境的影响6.1 燃烧产物的分类:气体、液体、固体6.2 常见燃烧产物的性质:二氧化碳、水、氮氧化物等6.3 燃烧产物对环境的影响:全球变暖、酸雨、雾霾等第七章:燃料的燃烧值和热值7.1 燃料的燃烧值:表示燃料燃烧放出热量的能力7.2 燃料的热值:单位质量燃料燃烧放出的热量7.3 燃料的热值测定方法:实验测定和计算法第八章:化学反应中的能量变化8.1 化学反应的能量守恒定律:化学反应中能量的总和不变8.2 放热反应和吸热反应:放热反应释放能量,吸热反应吸收能量8.3 能量变化与反应条件的关系:温度、压强等第九章:热能转化和利用9.1 热能转化为机械能:热机的工作原理9.2 热能转化为电能:热电偶、热电池等设备9.3 热能利用的实例:热水器、暖气设备等第十章:燃料和热量的综合应用案例分析10.1 燃料在工业中的应用:钢铁、石油化工等行业10.2 燃料在生活中的应用:烹饪、取暖等10.3 热量在能源转换中的应用:太阳能、风能等可再生能源的利用教学评价:1. 燃烧产物的性质和对环境的影响的理解。
初中化学燃料公开课教案
一、教学目标:
1. 了解燃料的概念及分类;
2. 掌握常见的燃料的特性和使用;
3. 能够明确燃烧与氧化的关系;
4. 能够理解几种常见燃料的燃烧反应并进行计算。
二、教学重点与难点:
1. 燃料的概念及分类;
2. 燃料的燃烧反应式的书写;
3. 燃烧反应中的氧化作用理解。
三、教学过程:
1.引入:通过问答的形式引入,让学生自己提出对燃料的认识与定义,引发学生的兴趣。
2.讲解:
(1)介绍燃料的概念和分类;
(2)讲解常见燃料如木炭、煤炭、天然气、汽油、柴油等的特性和使用;
(3)讲解燃烧与氧化的关系,并阐述几种常见燃料的燃烧反应式。
3.实验:
选取一种常见燃料,进行燃烧实验,并观察燃烧现象,分析实验结果。
4.练习:
(1)举例几个简单的燃烧反应,要求学生自行写出反应式;
(2)让学生进行几道计算题,如燃料完全燃烧时的氧气用量等。
5.总结:
回顾本节课的重点内容,让学生总结今天学到的知识,强化学习效果。
四、布置作业:练习册上与燃料相关的题目。
五、板书设计:
1. 燃料的概念和分类;
2. 常见燃料的特性和使用;
3. 燃烧与氧化的关系;
4. 几种常见燃料的燃烧反应式。
六、教学反思:
本节课通过引入、讲解、实验、练习和总结等环节,使学生在理解燃料的基本概念和分类的基础上,掌握了常见燃料的特性和使用,加深了对燃烧与氧化的关系的理解,培养了学生动手实验和计算的能力,提高了学习效果。
但在教学中,需要注意让学生多参与,激发他们对化学知识的兴趣和热情。
【导语】教育要使⼈愉快,要让⼀切的教育带有乐趣。
⽆忧考为⼤家准备了⼈教版九年级上册化学《燃料的合理利⽤与开发》教案【三篇】,希望对⼤家有所帮助!⼀ 教学⽬标 ⒈知识与技能: ⑴知道化⽯燃料是⼈类重要的⾃然资源,对⼈类⽣活起着重要作⽤;同时,知道⽯油炼制⼏种主要产品及其⽤途。
⑵了解化学反应中的能量变化,认识燃料充分燃烧的重要性。
⒉过程与⽅法:通过⼀些探究活动,进⼀步认识与体验科学探究的过程。
⒊情感态度与价值观: 了解化⽯燃料的不可再⽣性,认识合理开采和节约使⽤化⽯燃料的重要性,及注意环保问题。
教学重难点 ⒈煤、⽯油、天然⽓三⼤化⽯燃料 ⒉化学变化中能量的变化 教学⼯具 多媒体设备 教学过程 引⼊课题 播放⽣活中的图⽚,设问: 1、家庭中炒菜、做饭、洗浴等使⽤什么燃料? 2、汽车、轮船、飞机、拖拉机等使⽤什么燃料? 3、炼钢⼚、热点⼚等常使⽤什么燃料? (配以多媒体播放煤、⽯油、天然⽓的形成过程) 边看边联系已有⽣活经验,思考: 柴、煤、煤⽓... 汽油、柴油... 煤 阅读教材,观看录像,回答问题。
化⽯燃料:煤、⽯油、天然⽓等由古代⽣物的遗骸经⼀系列复杂变化⽽形成的。
使学⽣联系⽣活,关⼼⽣活从已有的经验⼊⼿,引出新知识,强调在学习中要注意新、旧知识的联系。
让学⽣了解⽣活,了解社会,知道燃料的种类、化⽯燃料的形成过程和⽤途。
知识拓展 1、煤是纯净物还是混合物? 2、煤分解的产物有哪些? 3、煤分解这个过程是物理变化还是化学变化?为什么? 播放录像:煤的⽤途 学⽣带着问题观看录像 学⽣讨论并回答问题: 1、混合物 2、焦碳、煤焦油、煤⽓ 3、化学变化,因为反应前是碳,反应后⽣成新物质:焦碳、煤焦油、煤⽓ 激发学⽣学习兴趣,调动学⽣的思维 1、⽯油可以直接⽤作燃料吗?为什么不把⽯油直接⽤作燃料? 2、⽯油是纯净物还是混合物?为什么? 3、⽯油是根据什么原理进⾏炼制的? 播放录像:⽯油的⽤途 介绍⽯油的⽤途。
初中化学燃料及其利用教案教案:燃料及其利用一、教学目标:1.了解什么是燃料,掌握燃料的定义和特点。
2.了解燃料的分类及其特点。
3.了解煤、石油和天然气的形成和利用。
二、教学内容:1.燃料的定义和特点。
2.燃料的分类和特点。
3.煤、石油和天然气的形成和利用。
三、教学过程:导入:教师用图片或视频展示不同的燃料,引导学生讨论他们的共同点和不同点。
1.燃料的定义和特点:教师介绍燃料的定义:燃料是一种燃烧产生热能的物质,它能够为人类生产和生活提供能量。
教师解释燃烧产生热能的过程,并引发学生思考:为什么燃料能够产生热能?学生思考后,教师进一步解释:燃料中的化学能在燃烧时转化为热能和光能。
2.燃料的分类和特点:教师介绍常见的燃料分类:固体燃料、液体燃料和气体燃料。
教师依次介绍固体燃料、液体燃料和气体燃料的特点和应用范围。
-固体燃料:如煤、木材等,密度大、容易储存和运输,燃烧时间较长,广泛应用于供暖和发电。
-液体燃料:如石油、天然气等,密度适中,易于储存和运输,燃烧时间适中,广泛应用于交通运输和发电等领域。
-气体燃料:如天然气、丙烷等,密度小,易于储存和运输,燃烧时间较短,广泛应用于家用燃气和燃气发电等领域。
3.煤、石油和天然气的形成和利用:教师简要介绍煤、石油和天然气的形成过程:-煤:由古代植物经过长时间压实而形成,是地下埋藏的矿物燃料。
-石油:由古代生物的遗体经过长时间压实而形成,是液体燃料。
-天然气:由古代生物的遗体通过压力和温度作用下形成,是气体燃料。
教师介绍煤、石油和天然气的利用方式和应用范围:-煤:使用煤可以发电、供暖、冶炼和化工等。
-石油:使用石油可以制造汽车燃料、润滑油、化妆品等。
-天然气:使用天然气可以供应家庭烹饪用气、发电和工业生产等。
四、课堂小结:教师引导学生回顾今天的课程内容,并对燃料的定义、分类及其利用进行总结。
五、课后作业:让学生选择一个燃料进行深入研究,包括燃料的特点、形成过程和利用方式等,并撰写一篇100字以上的作文。
九年级化学上册教案-燃料和热量一、教学目标1. 让学生了解和掌握燃料的分类、性质和用途。
2. 让学生理解燃烧的条件和灭火的方法。
3. 让学生掌握热量概念,能够进行简单的热量计算。
二、教学内容1. 燃料的分类:固体燃料、液体燃料和气体燃料。
2. 燃料的性质:可燃性、毒性、腐蚀性等。
3. 燃料的用途:供暖、发电、烹饪等。
4. 燃烧的条件:可燃物、氧气和点火温度。
5. 灭火的方法:隔离可燃物、降低温度、抑制燃烧等。
6. 热量的概念:热量是能量的一种表现形式,单位是焦耳。
7. 热量计算:热量=质量×比热容×温度变化。
三、教学重点与难点1. 重点:燃料的分类、性质、用途;燃烧的条件和灭火的方法;热量的概念和计算。
2. 难点:燃料的分类和性质的理解;燃烧的条件的应用;热量的计算。
四、教学方法1. 采用问题驱动的教学方法,引导学生思考和探究燃料和热量相关问题。
2. 通过实验和观察,让学生直观地了解燃料的燃烧和热量的变化。
3. 利用多媒体教学资源,提供丰富的信息和图像,帮助学生理解和记忆。
五、教学过程1. 导入:通过展示燃料的使用场景,引发学生对燃料和热量的兴趣。
2. 教学内容讲解:分别讲解燃料的分类、性质、用途;燃烧的条件和灭火的方法;热量的概念和计算。
3. 实验演示:进行燃料燃烧和热量变化的实验,让学生观察和理解。
4. 练习与讨论:布置练习题,让学生巩固所学内容;组织学生进行小组讨论,分享学习心得。
6. 作业布置:布置相关的练习题,让学生巩固所学内容。
六、教学评估1. 课堂提问:通过提问了解学生对燃料和热量概念的理解程度,以及对燃烧条件和热量计算的掌握情况。
2. 实验观察:评估学生在实验过程中的操作技能和对实验现象的观察理解能力。
3. 练习题:分析学生完成练习题的情况,评估其对教学内容的掌握程度。
七、教学拓展1. 讨论可再生能源和不可再生能源的概念,让学生了解燃料的可持续性。
2. 探讨燃料燃烧对环境的影响,引入环境保护的理念。
第五章燃料第一部分洁净的燃料——氢气【知识整合】1.氢气的物理性质:无色无味最轻的气体,极难溶于水。
2.常温下氢气的化学性质很稳定。
3.氢气的可燃性→2H2O (1)纯净的氢气在空气中经点燃可安静燃烧形成淡蓝色火焰,生成水并放出热量。
2H2+O2点燃(2)点燃不纯的氢气(与空气混合)会发生爆炸,点燃氢气之前必须检验氢气的纯度。
(3)氢气的验纯方法:用排水法收集满一试管氢气,并用拇指堵住管口,移近酒精灯火焰,松开拇指,若听到尖锐的爆鸣声,说明氢气不纯。
若听不到尖锐的爆鸣声或响声很小,就说明氢气是纯的。
4.一切可燃气体混有一定比例的空气时,点燃都会发生爆炸,这种体积比范围称为爆炸极限。
5.氢气的实验室制法(置换反应)。
锌与硫酸的反应(1)反应表达式:锌+ 硫酸→硫酸锌+ 氢气Zn + H2SO4→ZnSO4 + H2(2)实验装置:试管、单孔橡皮塞和导管(3)收集方法①向下排空气法(氢气密度小于空气)②排水法(氢气难溶于水)6.氢气的用途:充气球,冶炼金属,高能燃料,化工原料【经典例题】1.纯净的氢气在空气中安静的燃烧,产生火焰,在火焰上方罩一个干而冷的烧杯,杯壁上有生成;不纯的氢气点燃时(可能、一定)会发生爆炸,因此点燃前。
写出氢气点燃爆炸的化学方程式,反应基本类型是。
2.关于氢气的物理性质,下列叙述不正确的是()A.氢气是最轻的气体B.氢气难溶于水C.氢气的液态是淡蓝色的D.通常状况下,氢气是无色、无味的气体3.下列说法不正确的是 ( )A.水是由氢气和氧气组成的,属于混合物B. 检验氢气纯度时,听到尖锐的爆鸣声证明不纯C.氢气是无色、无气味,难溶于水的气体,实验室可以用排水法收集氢气D.氢气在氧气中燃烧,生成惟一产物——水,该反应也能说明水的组成4、氢气是一种很有前途的能源,以水为原料大量制取氢气最理想的途径是()。
A、利用太阳能直接使水分解制氢气B、以焦炭和水为原料制水煤气后分离出氢气C、用炽热的铁和水反应制氢气D、由热电厂提供电力电解水制氢气【练习】1.下列说法不正确的是( )A.水是由氢气和氧气组成的,属于混合物B.点燃氢气时,火焰是淡蓝色的C.氢气是无色、无气味,难溶于水的气体,实验室可以用排水法收集氢气D.氢气在氧气中燃烧,生成唯一产物——水,该反应也能证明水的组成2.关于水的组成说法中正确的是( )A.水由水元素组成B.水由氢气和氧气组成C.水由氢元素和氧元素组成D.水的组成很复杂,至今没有明确的答案3.在电解水的实验中,若与电源正极相连的试管内收集了n L气体,则与电源负极相连的试管内理论上可收集到气体( )A.n LB.2n LC.0.5n LD.8n L4.在点燃氢气时,先要检验其纯度,目的是()A.证明是否是氢气B.证明氢气是否潮湿C.证明氢气是可以燃烧的D.证明氢气中是否混有氢气5.能源短缺和温室效应是当今人类面临的难题,新能源的开发和地球环境的保护是人类共同的目标。
第五章燃料5.1洁净的燃料――氢气一、学习目标要求1.认识氢气的物理性质2.了解氢气的燃烧过程及产物3.知道点燃氢气之前必须检纯,初步学习如何检验氢气的纯度。
4.认识氢气是理想的高能洁净燃料的原因。
5、意识到安全操作的重要性二、教学设计思路(1课时)重点:氢气的物理性质及可燃性、氢气的检纯、燃烧反应的热值难点:点燃氢气之前必须检纯的原因和方法教学过程[引言]今天我们来学习第五章《燃料》.[演示] “嫦娥一号”发射升空视频[小结]今天我们学习一种洁净又高能的燃料——氢气。
氢气作为一种洁净的燃料这是它的用途,那么我们必须先学习它的的性质,才能决定它的用途。
下面我们通过几个有趣的实验来学习它的性质。
[演示][ 实验 5-1] 用氢气流吹肥皂泡并点燃肥皂泡。
[讨论交流]填表[阅读]归纳氢气的其他物理性质。
[总结] 1. 氢气是__色__味、密度最__的__体,极___溶于水。
[提问]通过刚才实验,大家知道氢气具有可燃性。
那么氢气燃烧有何现象? 反应生成什么?( 复习“燃烧条件”内容 )[演示][ 实验 5-2] 点燃纯净的氢气(使用安全装置)[总结] 现象:纯净的氢气在空气中经点燃可安静燃烧形成浅蓝色火焰 , 生成水并放出热量。
点燃2H2十022H2O[提问]点燃的氢气必须是纯净的,点燃不纯的氢气会怎么样了?[演示] [ 实验 5-3] (使用改进装置)[提问] 什么叫爆炸极限 ? ( 复习“爆炸”内容 )[总结]一切可燃气体混有一定比例的空气时 , 点燃都会发生爆炸 ,这种体积比范围称为爆炸极限。
[拓展]一切可燃性的气体或粉尘遇到明火都可能发生爆炸。
在燃烧和灭火那节学过,哪些地方特别安全,必须严禁烟火,保持通风,消除静电等等这些措施?加油站,面粉厂,棉纺厂,汽油仓库,塑料厂……[讲述]点燃不纯的氢气 ( 与空气混合 ) 会发生爆炸 , 点燃氢气之前必须检验氢气的纯度。
[提问]怎样检验氢气的纯度 ?[演示][ 实验 5-4] 氢气验纯操作(可以让学生动手操作)[演示] 氢气爆炸的二起事件[讨论交流]总结原因,后果,教训。
第五章燃料第一部分洁净的燃料——氢气【知识整合】1.氢气的物理性质:无色无味最轻的气体,极难溶于水。
2.常温下氢气的化学性质很稳定。
3.氢气的可燃性(1)纯净的氢气在空气中经点燃可安静燃烧形成淡蓝色火焰,生成水并放出热量。
2H2+O2点燃→2H2O(2)点燃不纯的氢气(与空气混合)会发生爆炸,点燃氢气之前必须检验氢气的纯度。
(3)氢气的验纯方法:用排水法收集满一试管氢气,并用拇指堵住管口,移近酒精灯火焰,松开拇指,若听到尖锐的爆鸣声,说明氢气不纯。
若听不到尖锐的爆鸣声或响声很小,就说明氢气是纯的。
4.一切可燃气体混有一定比例的空气时,点燃都会发生爆炸,这种体积比范围称为爆炸极限。
5.氢气的实验室制法(置换反应)。
锌与硫酸的反应(1)反应表达式:锌+ 硫酸→硫酸锌+ 氢气Zn + H2SO4→ZnSO4 + H2(2)实验装置:试管、单孔橡皮塞和导管(3)收集方法①向下排空气法(氢气密度小于空气)②排水法(氢气难溶于水)6.氢气的用途:充气球,冶炼金属,高能燃料,化工原料【经典例题】1.纯净的氢气在空气中安静的燃烧,产生火焰,在火焰上方罩一个干而冷的烧杯,杯壁上有生成;不纯的氢气点燃时(可能、一定)会发生爆炸,因此点燃前。
写出氢气点燃爆炸的化学方程式,反应基本类型是。
2.关于氢气的物理性质,下列叙述不正确的是()A.氢气是最轻的气体B.氢气难溶于水C.氢气的液态是淡蓝色的D.通常状况下,氢气是无色、无味的气体3.下列说法不正确的是 ( )A.水是由氢气和氧气组成的,属于混合物B. 检验氢气纯度时,听到尖锐的爆鸣声证明不纯C.氢气是无色、无气味,难溶于水的气体,实验室可以用排水法收集氢气D.氢气在氧气中燃烧,生成惟一产物——水,该反应也能说明水的组成4、氢气是一种很有前途的能源,以水为原料大量制取氢气最理想的途径是()。
A、利用太阳能直接使水分解制氢气B、以焦炭和水为原料制水煤气后分离出氢气C、用炽热的铁和水反应制氢气D、由热电厂提供电力电解水制氢气【练习】1.下列说法不正确的是( )A.水是由氢气和氧气组成的,属于混合物B.点燃氢气时,火焰是淡蓝色的C.氢气是无色、无气味,难溶于水的气体,实验室可以用排水法收集氢气D.氢气在氧气中燃烧,生成唯一产物——水,该反应也能证明水的组成2.关于水的组成说法中正确的是( )A.水由水元素组成B.水由氢气和氧气组成C.水由氢元素和氧元素组成D.水的组成很复杂,至今没有明确的答案3.在电解水的实验中,若与电源正极相连的试管内收集了n L气体,则与电源负极相连的试管内理论上可收集到气体( )A.n LB.2n LC.0.5n LD.8n L4.在点燃氢气时,先要检验其纯度,目的是()A.证明是否是氢气B.证明氢气是否潮湿C.证明氢气是可以燃烧的D.证明氢气中是否混有氢气5.能源短缺和温室效应是当今人类面临的难题,新能源的开发和地球环境的保护是人类共同的目标。
由此可见,最理想的能源是()A.天然气B.氢气C.酒精D.汽油6.点燃下列各组气体可能发生爆炸的是()A.氢气和氦气B.氢气和空气C.氢气和氮气D.氦气和氮气7.检验氢气的纯度时,用拇指堵住试管口,在移近火焰时应()A.管口朝下B.管口朝下C.试管保持水平D.试管口向上倾斜8.下列对氢气的描述中正确的是()A.氢气占总体积的4%--74.2%时,就一定发生爆炸B.氢气跟空气混合后,点燃有发生爆炸的危险C.空气里只要混入了氢气,在点燃时一定会发生爆炸D.氢气的爆炸极限是4%--74.2%,指的是空气中含有氢气的质量分数9.实验室收集氢气的最佳方法是()A、排水法B、向下排空气法C、向上排空气法D、以上各方法均可以10.关于氢气的物理性质,下列叙述不正确的是()A.氢气是最轻的气体B.氢气难溶于水C.氢气的液态是淡蓝色的D.通常状况下,氢气是无色、无味的气体11.氢气不同于其他气体的显著特点是()A.无色气体B.难溶于水C.可燃性D.密度最小12.在空气中点燃氢气,并在火焰上方罩一个冷而干燥的烧杯:(1)现象:氢气在空气中燃烧,产生_________火焰,烧杯内壁有_________,用手触摸烧杯壁,感觉非常烫,说明反应放出了大量的热,该实验说明氢气具有的化学性质是氢气具有____________。
(2)反应的化学表达式为:______________________________。
(3)氢气作为一种新型燃料,是未来最理想的能源,这是因为__________、__________、__________。
第二部分碳1——碳单质【知识整合】一、碳的几种单质注意:金刚石和石墨的物理性质有很大差异的原因是:碳原子的排列不同。
CO和CO2的化学性质有很大差异的原因是:分子的构成不同。
3、无定形碳:由石墨的微小晶体和少量杂质构成.主要有:焦炭,木炭,活性炭,炭黑等.活性炭、木炭具有强烈的吸附性,用于除去异味和除去色素。
焦炭用于冶铁,炭黑加到橡胶里能够增加轮胎的耐磨性和墨水。
二、.单质碳的化学性质:单质碳的物理性质各异,而各种单质碳的化学性质却完全相同!1、常温下的稳定性强2、可燃性:完全燃烧(氧气充足),生成CO2: C+O点燃CO2不完全燃烧(氧气不充足),生成CO:2C+O点燃2CO3、还原性:C+2CuO 高温2Cu+CO2↑ (置换反应)应用:冶金工业现象:黑色粉末逐渐变成光亮红色,石灰水变浑浊。
2Fe2O3+3C 高温4Fe+3CO2↑【课堂练习】1.下列过程中属于化学变化的是( )A.用木材制活性炭B.石墨导电C.木炭使红墨水褪色D.用木材制筷子2.1985年科学家发现了C60的新物质,与此有关的下列说法正确的是( )①它的1个分子含60个碳原子②它是一种新型化合物③它是一种混合物④它是一种单质A.①④B.②④C.①②D.③3.用墨书写或绘制的字画年深日久不变色,这是因为碳在常温下具有( )A.稳定性B.可燃性C.还原性D.氧化性4.纳米是一种长度单位,纳米材料被誉为21世纪最有前途的新型材料。
我国在关于纳米碳管的研究居世界领先地位,纳米碳管中,碳原子按一定方式排列,下列叙述中错误的是( )A.纳米材料将对人类文明的发展产生积极影响B.纳米碳管是用一种叫“纳米”的物质制成的材料C.纳米碳管在氧气中完全燃烧生成CO2D.纳米碳管是由碳元素组成的单质5.20XX年2月1日,美国“哥伦比亚”号航天飞机在空中失事。
有专家分析认为,其原因可能是航天飞机机壳底部的石墨瓦在空中脱落,击中机翼。
航天飞机表面覆盖石墨瓦可以起隔热和保护作用,这主要是因为石墨( )A.能导电B.密度小C.熔点高、耐高温,化学性质稳定D.硬度小,有润滑作用6.继发现C60后,C70也已制得。
下列有关C70的说法中,正确的是( )A.它是一种化合物B.它是一种单质C.它是一种混合物D.它的相对分子质量是70g7.我国的黑白山水画用的墨汁主要成分为炭黑的微粒,用这种墨汁画的国画千百年都不易褪色,这是因为墨汁中的炭( )A.具有氧化性B.具有还原性C.具有吸附性D.常温下化学性质稳定8.最近科学家确认,存在着一种具有空心、且类似于足球结构的分子N60,这一发现将开辟世界能源的新领域,它可能成为一种最好的火箭燃料。
下列关于N60的说法正确的是( )A.N60是一种化合物B.N60的相对分子质量是840C.N60属于单质D.N60这种物质是由氮原子构成的9.(08江苏)下图是金刚石、石墨、C60、碳纳米管结构示意图,下列说法正确的是( )金刚石石墨 C60 碳纳米管A.这四种物质都很软,可作润滑剂B.这四种物质碳原子的排列方式相同C.这四种物质完全燃烧后的产物都是CO2D.这四种物质的结构中都是每个碳原子连接3个碳原子10.(08广东)在国际上为了使作为历史资料的重要文件,在长期保存中签署的姓名清晰,则签署文件时一般用( )A.蓝墨水B.碳素墨水C.蓝黑墨水D.墨汁11.(08安徽)中国科学技术大学科学家在440℃和高压下,利用金属钠与二氧化碳作用得到了金刚石(化学式为C)和碳酸钠,且金刚石的颗粒有望达到宝石级大小,它将给天然金刚石开采业带来极大挑战。
下列说法不正确的是( )A.金刚石是一种单质B.碳是非金属元素C.该反应是置换反应D.该反应中生成了新的原子第三部分碳2——二氧化碳的性质【知识整合】一、碳的燃烧产物:二、一氧化碳1、物理性质:无色,无味的气体,密度比空气略小,难溶于水2、有毒:吸进肺里与血液中的血红蛋白结合,使人体缺少氧气而中毒。
3、化学性质: (H2、CO、C具有相似的化学性质:①可燃性②还原性)1)可燃性:2CO+O点燃2CO2 (可燃性气体点燃前一定要检验纯度)H2和O2的燃烧火焰是:发出淡蓝色的火焰。
CO和O2的燃烧火焰是:发出蓝色的火焰。
CH4和O2的燃烧火焰是:发出明亮的蓝色火焰。
鉴别:H2、CO、CH4可燃性的气体:看燃烧产物(不可根据火焰颜色)(水煤气:H2与CO 的混合气体 C + H2O H2 + CO)2)还原性:CO+CuO△Cu+CO2(非置换反应)应用:冶金工业现象:黑色的氧化铜逐渐变成光亮红色,石灰水变浑浊。
Fe2O3+3CO高温2Fe+3CO2(现象:红棕色粉末逐渐变成黑色,石灰水变浑浊。
)三、二氧化碳的性质1、物理性质:无色,无味的气体,密度比空气大,能溶于水,高压低温下可得固体----干冰2、化学性质:1)一般情况下不能燃烧,也不支持燃烧,不能供给呼吸2)与水反应生成碳酸:CO2+H2O==H2CO3 生成的碳酸能使紫色的石蕊试液变红,H2CO3 == H2O+ CO2↑ 碳酸不稳定,易分解3)能使澄清的石灰水变浑浊:CO2+Ca(OH)2==CaCO3↓+H2O 本反应用于检验二氧化碳。
4)与灼热的碳反应:C+CO高温2CO3、用途:A、灭火(灭火器原理:Na2CO3+2HCl==2NaCl+H2O+CO2↑)既利用其物理性质,又利用其化学性质。
B、干冰用于人工降雨、制冷剂。
C、温室肥料4、二氧化碳多环境的影响:过多排放引起温室效应。
四、自然界中碳的循环(1)大气中二氧化碳产生的主要途径:化石燃料的燃烧、动植物遗骸被生物分解、动植物呼吸(2)大气中二氧化碳的消耗:二氧化碳溶于水、植物的光合作用五、C、CO、CO2的转化六、应用(1)利用了CO2不能燃烧,也不支持燃烧,密度比空气大的性质,做灭火剂。
(2)CO2能人工降雨(3)一氧化碳作为还原剂冶炼金属,并注意尾气处理。
【课堂练习】1.下列二氧化碳的用途中,既与它的物理性质有关,又与它的化学性质有关的是( )A.生产化肥B.用来灭火C.生产纯碱D.干冰用作制冷剂和用于人工降雨2.小红和小瑛为了探究人呼出的气体中含有CO2,设计了如下图的装置,采用方法正确的是( )A.向甲吹气B.由甲吸气C.向乙吹气D.由乙吸气3.下图表示二氧化碳的几种用途,其中既利用了它的物理性质又利用了化学性质的是( )A.人工降雨B.植物的光合作用C.尿素、化肥D.灭火器灭火4.二氧化碳占空气总体积的0.03%,自然界中二氧化碳的循环如图所示,在A处不参与该循环的是( )A.植物的呼吸作用B.含碳燃料的燃烧C.发展利用氢燃料D.人和动物的呼吸5.下图所示的有关CO2的实验中,只能证明CO2物理性质的实验是( )6.张兵同学为了探究CO2的性质,做了如右图所示的实验,点燃两支短蜡烛,然后沿烧杯内壁倾倒二氧化碳,根据实验回答:(1)观察两支蜡烛的变化,写出实验现象。