评标办法(经评审的最低投标价法)
- 格式:doc
- 大小:233.00 KB
- 文档页数:16
经评审的最低投标价法评标办法一、总则第一条编制依据招标人根据《中华人民共和国招标投标法》、《评标委员会和评标方法暂行规定》(七部委令第12号)、《工程建设项目施工招标投标办法》(七部委令第30号)、《评标专家和评标专家库管理暂行办法》(国家发展计划委员会令第29号)、《房屋建筑和市政基础设施工程施工招标投标管理办法>>(建设部令第89号)等有关法律、法规及规章,结合本招标工程实际情况,制定本评标办法(以下简称“本办法”)。
第二条评标办法类型本办法属于经评审的最低投标价法。
第三条适用范围本办法仅适用于工程(以下简称“本招标工程”)施工总承包招标的评标活动。
第四条评标时间为保证评标工作的实施和质量,招标人和评标委员会应根据评标工作的实际需要安排足够的评标时间。
第五条与招标文件的关系本办法是本招标工程施工总承包招标文件的组成部分。
第六条评标原则本招标工程评标委员会依法按下述原则进行评标:1、公平、公正、科学和择优2、依法评标、严格保密3、反对不正当竞争4、定性的结论由评标委员会全体成员按少数服从多数的原则,以记名投票方式决定。
第七条监督招标人接受(有管辖权的当地建设行政主管部门招标投标行政监督机构)对本招标工程招标活动依法实施的监督。
二、评标程序第八条评标程序评标委员会按照下面的步骤进行评标:第一步:组建评标委员会,选举评标委员会主任。
第二步:评标准备工作。
第三步:投标人资格审查(采取资格后审方式)。
第四步:初步评审。
第五步:确定商务部分的评审次序。
一般从经初步评审被判定为合格的投标中,按投标价格由低至高确定商务部分的评审次序。
第六步:商务部分评审。
商务部分评审的目的是判断各投标人的报价是否低于成本。
第七步:评标委员会汇总商务部分评审的初步意见,确定质疑问题和工作安排。
第八步:书面质疑。
第九步:对质疑结果进行评审,得出最终评审结论(投标价格是否低于成本)。
第十步:按第七步确定的商务部分评审次序,重复第七步至第十步依次评审其它投标中的商务部分,直至评审出三个不低于成本的投标。
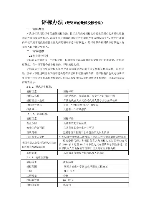
第三章 评标办法(经评审的最低投标价法)评标办法前附表条款号评审因素评审标准投标人名称 与营业执照、资质证书、安全生产许可证一致符合第二章“投标人须知”第3.7.6(2)目规定(采用 纸质方式评审时)投标文件签字盖章 投标文件格式符合第八章“投标文件格式”的要求联合体投标人(如有) 提交联合体协议书,并明确联合体牵头人 报价唯一只能有一个有效报价(指投标函中的大写报价) 形式 符合第二章“投标人须知”第 3.7.7项规定(采用纸质方评审 标准投标文件正、副本份数招标文件的获取2.1.1式评审时)已办理交易当事人网员信息录入手续,并获取用户名和 密码(“公安县公共资源交易信息网”下载)符合第二章“投标人须知”第 5.1.1项规定,项目经理对招标项目现场基本情况和施工方案的陈述符合工程实际情况 参加开标会及项目经理陈述授权委托书 法定代表人的签字必须是亲笔签名 营业执照 具备有效的营业执照 安全生产许可证 资质等级 具备有效的安全生产许可证符合第二章“投标人须知”第1.4.1项规定 符合第二章“投标人须知”第1.4.1项规定 财务状况 类似项目业绩符合第二章“投标人须知”第1.4.1项规定 资格评审信誉 符合第二章“投标人须知”第1.4.1项规定 符合第二章“投标人须知”第1.4.1项规定 符合第二章“投标人须知”第1.4.1项规定 2.1.2 标准项目经理资格其他要求﹙后审﹚ 联合体投投人(如有) 符合第二章“投标人须知”第1.4.2项规定 投标人身份 利益冲突不存在第二章“投标人须知”第1.4.3项规定的情形 不存在第二章“投标人须知”第1.4.4项规定的情形投标内容 工期符合第二章“投标人须知”第1.3.1项规定 符合第二章“投标人须知”第1.3.2项规定符合第二章“投标人须知”第1.3.3项规定(投标文件中载明的质量标准、质量奖项必须达到招标 文件规定的质量标准、质量奖项,不能以质量奖项代替 质量标准)工程质量投标有效期符合第二章“投标人须知”第3.3.1项规定符合第二章“投标人须知”第3.4.1项规定(投标保证金符合要求是指投标保证金的形式、金额、 递交截止时间、递交方式符合招标文件规定;以现金、 支票方式提交的应从投标人基本账户转出,即投标人汇 款凭证的账户号与其基本账户开户许可证的账户号一 致)投标保证金投标函附录中的相关承诺符合或优于第四章“合同条款 及格式”的相关规定权利义务 技术标准和要求 分包计划符合第七章“技术标准和要求”规定 符合第二章“投标人须知”第1.11款规定 1) 投标人接受算术错误修正后的报价算术错误修正2) 修正后的报价与投标报价相比偏差率不超过±1% 响 应 性评审标准2.1.31)投标函中的大写报价与已标价工程量清单中的投标总 价一致2)投标函中的大写报价低于(含等于)本标段招标控制 价总价投标价格3)投标报价(算术错误修正后的报价)低于(含等于) 本标段招标控制价总价 4)投标报价不低于其成本1)已标价工程量清单经有资格的工程造价专业人员签字 并加盖执业专用章;(采用纸质方式投标时)2)已标价工程量清单项目编码顺序与第五章“工程量清 单”给出的项目编码顺序一致;3)已标价工程量清单符合第五章“工程量清单”给出的 项目编码、项目名称、项目特征、计量单位和工程量; 4)暂列金额符合第五章“工程量清单”列出的金额; 5)专业工程暂估价符合第五章“工程量清单”列出的金 额;已标价工程量清单6)材料(工程设备)暂估价符合第五章“工程量清单” 列出的单价并计入综合单价;7)发包人提供的材料和工程设备按其单价计入相应项目 的综合单价;8)安全文明施工费、规费和税金等不可竞争费用,按照 规定的标准计取;9)已标价工程量清单项目未填报的项目不超过三项,或 不超过三项未填报的项目的费用合计不超过其投标报价 (修正后的投标报价,如有)的1%条款号评分因素标准分5分评分标准描述准确、清晰描述基本准确描述不准确5分4.5-4分工程概况0分科学、合理、针对性强合理、可行15-14分13.5-12分11.5-10.5分0分施工部署15分15分10分25分10分欠合理,基本可行不可行,不能满足工程需要科学、合理、针对性强合理、可行、15-14分13.5-12分11.5-10.5分施工进度计划欠合理,基本可行不可行,不能满足招标文件要求内容完备,合理、针对性强内容完备,可行0分10-9.5分9-8分施工准备与资源配置计划内容欠完备,基本可行不可行7.5-7分0分施工组织2.1.4 设计评分(1) 标准科学、合理、针对性强合理、可行25-23分22.5-20分主要施工方案欠合理,基本可行不可行,不能满足工程需要现场布置合理19.5-17.5分0分10-9.5分9-8分现场布置可行施工现场平面布置现场布置基本可行现场布置不可行7.5-7分0分内容完备,合理、针对性强内容完备,可行20-18.5分18-16分15.5-14分主要施工管理计划20分内容欠完备,基本可行不可行0分本工程技术标的合格分数线定为 70分, 多数评委认为技术标不合格的,则该投标文件作废标处理。
第三章评标办法(经评审的最低投标价法)评标办法前附表续表注:(1)评审标准中,列举的第二章“投标人须知”某条、款、项、目的规定和要求,既包括“投标人须知”规定和要求,也包括“投标人须知”在前附表中补充和细化的规定和要求,下同。
如2.12 “合格的投标人”的“资格评审标准”为“没有第二章‘投标人须知’第1.4.3 项限制投标的情形”,既包括“投标人须知”1.4.3 项规定的12种情形,也包括“投标人须知”在前附表中对第1.4.3项补充和细化的限制投标的情形。
又如2.1.1“编页码和小签”的“形式评审标准”为“符合第二章‘投标人须知’第10.1款规定”,按第二章“投标人须知”第10条“需要补充的其他内容:见投标人须知前附表”,其具体内容在“投标人须知”前附表第10.1款。
(2)评标委员会如要求投标人提交第二章“投标人须知”第3.5.1项至第3.5.5项规定的有关证明和证件的原件进行核验的,应向投标人发出书面通知,评标委员会要求投标人递交的时间距投标人收到评标委员会书面通知的时间不得少于90分钟。
评标委员会成员三分之二以上认为投标人没有按评标委员会要求提交有关证明和证件的原件进行核验(没有在规定时间内提交或提交的有关证明和证件不符合要求),认定该项不符合相应的评审标准,其投标作废标处理。
(3)评标委员会在评标过程中,如要求投标人澄清或说明的,评标委员会要求投标人递交书面澄清或说明的时间距投标人收到评标委员会书面通知的时间不得少于90分钟。
评标委员会认为投标人的澄清或说明不够明确,应再次要求投标人对不明确的内容进行澄清或说明,评标委员会要求投标人再次递交书面澄清或说明的时间距投标人收到评标委员会书面通知的时间不得少于60分钟。
评标委员会成员三分之二以上认为该投标人的两次澄清或说明,都不符合评标委员会要求的,作废标处理。
(4)投标人串通投标或弄虚作假或有其他违法行为,评标委员会在评标过程中发现,证据确凿的,经评标委员会成员三分之二以上同意,其投标作废标处理;证据不够确凿的,其投标不能作废标处理,但评标委员会在向招标人提交书面评标报告时,应予说明。
评标办法(经评审的最低投标价法)评标办法是一个重要的环节,在政府采购中起着重要的作用。
其中经评审的最低投标价法是评标办法中的一种,它是按照标书所要求的技术、服务、质量等方面进行评审后,从投标人符合条件的价格中,按照最低价格原则确定中标人的评标办法。
一、评标办法的适用范围该评标办法适用于政府采购中除政府采购法规有特别规定外的采购项目。
二、评审依据评审依据是标书要求。
标书要求中,技术、服务、质量等方面要求投标人预算单价或总价,评审人员应按照标书要求,对投标人的技术、服务、质量等方面进行评审和核对,所得结果作为评审依据。
三、评审程序1. 预审在符合基本条件的投标人中,对投标人提供的资格证明、业绩、技术方案等进行初步筛选和评审,并根据预审结果,进入正式评审程序的投标人。
2. 正式评审四、评审标准该评标办法的评审标准如下:1. 技术方案根据招标文件要求,对投标人提供的技术方案进行评审,合理可行的技术方案得分更高。
2. 服务质量3. 价格水平根据招标文件要求,对投标人提供的预算单价或总价进行评审,价格最低的投标人为中标人。
五、评审结果评审结果应当在评审会上公示,并经评审委员会全体成员公开表决,选出中标人,并签订中标通知书。
中标人需支付保证金并申请开具发票。
未中标的投标人需申请退保证金。
中标通知书和退保证金收据应及时发放给投标人。
六、结论经评审的最低投标价法是一种常用的评标办法,它的优点是对价格进行限制,起到了节约资金的作用。
但是,同时,也需要注意其局限性,即可能因为注重价格而忽略了投标人的技术实力和服务质量,导致后期维护难度大。
所以,在实践应用中,评审人员应充分权衡,确保评审结果符合采购项目的实际需求,最大程度地保证项目的成功实施。
经评审的最低投标价法和最低评标价法的区别经评审的最低投标价法和最低评标价法的区别:根据国家商务部《机电产品国际招标投标实施办法》规定: 采用最低评标价法评标时,计算评标价格时,对需要进行价格调整的部分,要依据招标文件和投标文件的内容加以调整并说明。
评标依据除构成废标的重要商务和技术条款(参数)外,还应包括:一般商务和技术条款(参数)中允许偏离的最大范围、最高项数,以及在允许偏离范围和条款数内进行评标价格调整的计算方法,一般参数的偏离加价一般为0.5%,最高不得超过1%。
即最低评标价是--将商务、技术的偏离,折算成一定的价格调整因素(即投标价增加或减少的百分比,实际也是一种综合评估法)。
根据《评标委员会和评标方法暂行规定》规定: 经评审的最低投标价法,能够满足招标文件的实质性要求,并且经评审的最低投标价的投标,应当推荐为中标候选人。
采用经评审的最低投标价法的,评标委员会应当根据招标文件中规定的评标价格调整方法,对所有投标人的投标报价以及投标文件的商务部分作必要的价格调整。
两者有相同点:允许对投标价格进行调整,形成用以评标排序的评标价格,评标价格低的排序在前。
两者有不同点:最低评标价法可以将各种商务、技术评标因素折算为价格调整因素(实际为综合评估法,因为虽然是折算为价格,但仅与打分表现形式不同,实质都是对价格以外的评议因素进行汇总、而形成一个评议结果)。
最低投标价法只是允许将若干商务部分做必要价格调整,价格调整不能随意设定。
综上所述,两种评标方法是起因于不同监管部门对评标方法的各自规定,两者在一定条件下可相互转化。
至今为止,没有权威机构或部门对两者进行严格的界定或定义,只是在实际评标操作过程中两者的操作模式和规则有所不同。
感谢您的阅读,祝您生活愉快。
经评审的最低投标价法评标办法及程序评标办法前附表本项目施工组织设计采用“明标”评审方式评标办法(经评审的最低投标价法)本次评标采用经评审的最低投标价法。
评标委员会对满足招标文件实质要求的投标文件,根据规定的评分标准进行评审计分,并按评标总得分由高到低顺序推荐中标候选人。
1.评审标准1.1 初步评审标准1.1.1 形式评审标准:见评标办法前附表。
1.1.2 资格评审标准:见评标办法前附表已进行资格预审的,见本招标项目资格预审文件第三章“资格审查办法”详细审查标准1.1.3 响应性评审标准:见评标办法前附表。
1.2 详细评审标准1.2.1 评审标准(1)施工组织设计:见评标办法前附表;(2)信用评价:见评标办法前附表;(3)投标报价:见评标办法前附表。
1.2.2 权值构成见评标办法前附表;2.评审程序2.1 初步评审评标委员会按评标办法第1.1项规定的标准对投标文件进行初步评审。
有一项不符合评审标准的,应当予以否决。
2.2 详细评审评标委员会按评标办法1.2项规定的评审因素和标准进行评审计分,并计算出投标人评标总得分。
2.3 投标文件的澄清和补正2.3.1在评标过程中,评标委员会可以书面形式要求投标人对所提交的投标文件中不明确的内容进行书面澄清或说明,或者对细微偏差进行补正。
评标委员会不接受投标人主动提出的澄清、说明或补正。
2.3.2 澄清、说明和补正不得改变投标文件的实质性内容(算术性错误修正的除外)。
投标人的书面澄清、说明和补正属于投标文件的组成部分。
2.3.3 评标委员会对投标人提交的澄清、说明或补正有疑问的,可以要求投标人进一步澄清、说明或补正,直至满足评标委员会的要求。
3.评标结果3.1 评标委员会按照评标总得分由高到低的顺序推荐中标候选人。
投标人评标总得分相同时,依次按照其投标报价由低至高排序、信用评价由高至低排序、评委票决顺序确定。
3.2 评标委员会完成评标后,向招标人提交书面评标报告。
目前公开招投标市场评标体系会采用两种方式。
一种是综合评估法。
第二种种是经评审后最低价法。
一般政府投资项目原则上采用经评审后最低价法。
例如在《成都市人民政府办公厅转发市发改委等部门关于进一步加强和规范成都市政府投资项目施工招标投标活动实施意见的通知》中明确规定如下:“评标办法。
评标办法分为经评审的最低投标价法及综合评估法。
其中,综合评估法适用范围为:1.建筑工程抗震设防分类标准为重点设防类的工程;2.涉及公众安全、公共利益的大型建筑物及构筑物;3.在我市未曾施工,且采用新技术、新工艺的工程;4.其他工程因技术复杂、施工技术要求高,需采用综合评标法的,且已经发改部门同意的。
评标方法细则由市发改委和各行业行政主管部门另行制定。
”一般,我们在经评审后最低价法中,为了避免恶意低价竞标,会设置最高限价。
并规定,参与人报价不得低于最高限价的90%,同时不得低于所有人(或去掉最高价及最低价后)的平均报价的95%(具体数值根据工程性质不一样)。
如果两个条件都满足,就被判定为不合理低价,出局。
另外评标专家的选取很重要,在政府投资项目中,原则上评标专家由电脑系统在四川省(或成都市)专家库里面随机抽取。
但是根据项目不一样,项目的具体业主有1-2名专家参与评标。
(如果要求严格,此项也要求发改委批准)。
但是各个大型企业比如国家电网四川公司,五大发电集团公司,他们有自己的专家库。
很多都是指定专家。
由此我们可以得出结论,在政府投资项目中,原则上采用经评审后最低价法,大部分业主的人员不能参与评标。
例如四川水投的项目,都是这样。
这种情况,业主的影响力很小。
全部靠标书制作及报价去拼。
《招标投标法》第四十一条规定的中标条件之一是投标人的投标“能够满足招标文件的实质性要求,并且经评审的投标价格最低;但是投标价格低于成本的除外。
”该条款不仅是对中标条件的规定,同时也肯定了经评审的最低投标价法是招标投标中可以采用的一种评标的方法。
此后,建设部第89号令、国家七部委第12号令、国务院其他部门及各地区都在有关招标投标的部门规章、地方法规和政府规章中,先后对这一规定的具体运用作了进一步的明确。
评标办法1:经评审的最投标低价法一、投标报价采用以下第种:1、本工程标底采用明标。
2、本工程标底采用暗标。
3、本工程无标底。
标底供评标委员会评标时参考,投标人根据自身企业的成本控制水平进行报价。
本工程评标时扣除独立费及其税金后计算报价下浮率。
招标人要求的报价下浮率不小于%,下浮率保留两位小数。
二、评标方法本工程执行经评审的最低投标价法评标,评标工作按以下阶段进行:1、符合性评审投标人的资质符合招标文件的要求,投标人承诺招标文件中的工期、质量等级要求、企业信誉好,近三年无重大质量、安全事故,合同履约情况良好,有同类工程质量实绩。
2、技术性评审对通过符合性评审的标书进行技术性评审。
施工方案可行,有针对性。
包括以下几方面:劳动力组合、技术人员配置;施工机具配置;质量保证措施;安全保证措施;施工进度计划;现场平面布置。
如缺大项者,不予通过。
3、商务性评审对通过技术性评审的标书进行商务性评审。
评标委员会对投标人的报价是否低于该企业的成本进行评审,评标委员会否决低于成本的报价。
评标委员会根据有效报价按由低到高的顺序确定中标人候选人的先后次序,推荐(1~3)名中标候选人。
三、定标办法招标人根据评标委员会推荐的中标候选人,采用以下第种方式确定中标人:1、招标人当场确定最终中标人。
2、授权评标委员会确定中标人。
对不中标的候选人,招标人有权不作任何解释。
评标办法2:综合评估(业绩)法本工程采用综合评估(业绩)法,具体评标办法如下:一、本工程投标报价的大于标底价的%时,即投标下浮率小于%,视为不合理报价,不参与技术标评审,不作为中标候选人。
二、投标人的报价相对于标底价每下浮1%得0.5分,各投标人可根据自身的管理水平、机械装备情况进行报价,但其报价不得低于成本,招标人有权拒绝低于成本的报价。
独立费及其税金不参与下浮。
下浮率(以百分率表示)保留小数点后三位,第四位四舍五入。
三、施工方案采用符合性评审。
施工方案符合招标文件要求并具备以下五大项内容即通过符合性评审:劳动力组合、技术人员配置;施工机具配置;质量安全保证措施;施工进度计划;现场平面布置。
评标办法(经评审的最低投标价法)一、评标办法本次评标采用经评审的最低投标价法,投标文件应对招标文件提出的所有的实质性要求和条件做出实质性响应。
评标委员会对满足招标文件的实质性要求的投标文件,按照经评审的不低于成本的投标报价从低到高的顺序推荐中标候选人。
经评审报价相同的中标候选人由招标人自行确定中标人。
二、评审程序2.1初步评审标准评标委员会审查每一个投标文件,根据初步评审标准对投标文件进行初步评审,对照废标条款,有一项不符合评审标准的,即作废标处理。
评标委员会可以要求投标人提交评评审标准表规定的有关证明和证件的原件,以便核验。
投标人不能说明理由又拒不提供的有关证明和证件的原件的,经评标委员会认定该项评审因素不符合评审标准作废标处理。
招标人需要投标人提供原件以备核验的,应在评标办法前附表明示。
2.2详细评审标准2.2.1经初步评审合格的投标文件,评标委员会根据招标文件确定的评标标准和方法,对其技术部分和商务部分作进一步评审。
其中报价部分采用电子清标系统辅助清标,计算出评标价。
2.2.2本工程设定投标最低控制价,低于此控制价的作废标处理。
投标最低控制价设定方式如下:以低于招标控制价的投标人投标报价的算术平均值(投标人为7家及以上时应去掉其中一个最高报价和一个最低报价)的95%作为投标最低控制价(投标最低控制价经一次计算确定后不得调整),低于投标最低控制价的视同低于成本,作废标处理。
2.2.3评标委员会发现投标人的报价明显低于其他投标报价,使得其投标报价可能低于其成本的,应当要求该投标人作出书面说明并提供相应证明材料。
投标人不能合理说明或者不能提供相应证明材料,由评标委员认定该投标人以低于成本报价竞标,其投标作废标处理。
2.3投标文件的澄清和补正2.3.1在评标过程中,评标委员会可以书面形式要求投标人对所提交的投标文件中不明确的内容进行书面澄清或说明,或者对细微偏差进行补正。
评标委员会不接受投标人主动提出的澄清、说明或补正。
经评审的最低投标价法评标办法一、总则第一条编制依据招标人根据《中华人民共和国招标投标法》、《评标委员会和评标方法暂行规定》(七部委令第12号)、《工程建设项目施工招标投标办法》(七部委令第30号)、《评标专家和评标专家库管理暂行办法》(国家发展计划委员会令第29号)、《房屋建筑和市政基础设施工程施工招标投标管理办法>>(建设部令第89号)等有关法律、法规及规章,结合本招标工程实际情况,制定本评标办法(以下简称“本办法”)。
第二条评标办法类型本办法属于经评审的最低投标价法。
第三条适用范围本办法仅适用于工程(以下简称“本招标工程”)施工总承包招标的评标活动。
第四条评标时间为保证评标工作的实施和质量,招标人和评标委员会应根据评标工作的实际需要安排足够的评标时间。
第五条与招标文件的关系本办法是本招标工程施工总承包招标文件的组成部分。
第六条评标原则本招标工程评标委员会依法按下述原则进行评标:1、公平、公正、科学和择优2、依法评标、严格保密3、反对不正当竞争4、定性的结论由评标委员会全体成员按少数服从多数的原则,以记名投票方式决定。
第七条监督招标人接受(有管辖权的当地建设行政主管部门招标投标行政监督机构)对本招标工程招标活动依法实施的监督。
二、评标程序第八条评标程序评标委员会按照下面的步骤进行评标:第一步:组建评标委员会,选举评标委员会主任。
第二步:评标准备工作。
第三步:投标人资格审查(采取资格后审方式)。
第四步:初步评审。
第五步:确定商务部分的评审次序。
一般从经初步评审被判定为合格的投标中,按投标价格由低至高确定商务部分的评审次序。
第六步:商务部分评审。
商务部分评审的目的是判断各投标人的报价是否低于成本。
第七步:评标委员会汇总商务部分评审的初步意见,确定质疑问题和工作安排。
第八步:书面质疑。
第九步:对质疑结果进行评审,得出最终评审结论(投标价格是否低于成本)。
第十步:按第七步确定的商务部分评审次序,重复第七步至第十步依次评审其它投标中的商务部分,直至评审出三个不低于成本的投标。
经评审的最低投标价法评标实施细则经评审的最低投标价法评标实施细则为进一步规范建设工程招投标行为,适应社会主义市场经济的需要,提高投资效益,逐步与国际惯例接轨,建立公开、公平、公正的招投标竞争环境,现依据中华人民共和国招标投标法、建设部89号令房屋建筑和市政基础设施工程施工招标投标管理办法、国家七部委12号令评标委员会和评标办法暂行规定等法律法规规章,就推行经评审的最低投标价法制定如下实施细则:一、总则:一经评审的最低投标价法是指经评标委员会评审,能够满足招标文件的实质性要求,且经评审的投标价最低低于个别成本的除外的投标人,并将其推荐为排序第一的中标候选人的评标方法;二本办法一般适用于具有通用技术、性能标准或者招标人对其技术、性能没有特殊要求的招标项目;对不宜采用经评审的最低投标价法的招标项目,应当采用综合评估法进行评标;三采用本办法的招标工程项目,每标段的投标人一般应在7个以上;四招标人应委托有资质的单位编制工程预算,并按招标文件中规定的日程向投标单位公布正式预算价;五投标单位应加强内部管理,做好企业成本的测定工作,及时了解市场价格信息动态,建立健全成本核算体系,不断提高劳动生产率;同时应加强风险防范意识,增强自身的市场竞争实力,以适应投标报价改革的需要;二、工程正式预算价的确定程序:一招标人将招标文件、施工图纸等资料分发给投标人和有资质的工程预算编制单位;二投标人对招标人发放的招标文件及图纸等如有疑问,应在招标文件规定的时间内以书面形式报送给招标人;三招标人以书面形式解答投标人的疑问,向所有投标人发放答疑纪要和有资质单位编制的工程初步预算;四投标人核对招标人发放的工程初步预算;如对初步预算有疑问应在招标文件规定的时间内,向招标人提出书面调整意见;五招标人及工程预算编制单位对投标人提出的调整意见进行复核,并根据复核的结果调整工程初步预算,确定工程正式预算价;六招标人向投标人公布工程正式预算价;七投标人根据工程正式预算价,结合本企业经营情况以及自身发展策略自主报出工程投标价;三、评标程序:一初步评审:1、评标委员会根据招标文件规定的评标标准和方法,对投标文件进行全面审核,主要审查投标文件的完整性、符合性以及投标报价的合理性是否满足招标文件中的有关规定;2、列出投标文件中的重大偏差和细微偏差;重大偏差是指投标文件未能实质上响应招标文件的要求,或者投标文件中存在按照招标文件规定应当判定为无效投标文件的情况;细微偏差是指投标文件在实质上响应招标文件的要求,但在个别地方存在漏项或者提供了不完整的技术信息和数据等情况,并且补正这些遗漏或不完整不会对其他投标人造成不公平的结果;细微偏差不影响投标文件的有效性;二详细评审:1、经初步评审合格的投标文件,评标委员会应当按照投标报价由低到高的顺序依次进行评审;2、评标委员会应当对投标文件的技术部分进行评审;技术评审未通过的不能参加商务部分的评审;3、在评审过程中,评标委员会发现投标人的报价低于所有投标报价的平均值5%以上,使得其投标报价可能低于其个别成本的,应当对该投标报价进行重点评审,并确认其是否为无效标书;对高于招标人期望价格一般为工程正式预算价下浮4%的报价,评标委员会可按投标人未实质上响应招标文件的要求,确认其为无效标书;4、在评审过程中,投标文件中出现下列情况的,评标委员会可认定其优惠条件或成本节约措施不合理,并以此作为判定投标价低于个别成本价的依据;⑴未做出报价不低于其成本价承诺的;⑵改变工程正式预算所列套用定额子目及工程量的;⑶所报让利预算中出现重大漏项或计算错误的细微偏差除外;⑷未详细列出成本节约措施、优惠条件、内容和理由,或者内容不完整、不全面、缺乏说服力的;⑸存在其它重大不合理让利的;5、评标委员会应认真审阅投标文件,对投标报价进行必要的清标和分析比较,写出详细的评审意见,并采用无记名投票的方式,以多数票意见作为评标委员会的评审结果;6、采用经评审的最低投标价法评标时,经评标委员会评审确认最低投标报价不低于其个别成本的,该投标人即为排序第一的中标候选人;如评标委员会确认最低投标报价低于其个别成本,则评标委员会依次对下一名投标人的投标报价进行评审,直至确定有排序的中标候选人;采用综合评估法评标时,商务标得分按经评标委员会评审确认的不低于个别成本的最低投标价得最高分计算,其它投标价与之相比,每高出%含%以内扣分,依次类推;四、其它事项:一采用经评审的最低投标价法,其目的是通过价格竞争促使投标人加强管理,降低成本,采用新技术、新工艺;投标人投标报价可让利的部份包括:综合间接费的取费,可依据江苏省建筑工程费用定额所列项目和费率做适当调整;直接费可对定额单价中包含的人工、材料、机械台班做适当调整;非实物形态的措施性费用,由投标人根据施工组织设计或施工方案进行报价;下列费用投标人不得在投标报价时降低标准收取:现场安全、文明施工措施费;劳动保险及劳保统筹费;工程定额测定费;税金;招标文件中明确价格的甲供材及独立费项目;二投标人应按招标文件的要求,编制详细让利说明,并按招标人公布的工程正式预算中对应子目,编制本单位让利预算;该让利预算作为投标单位详细让利说明的组成部分,投标时一并放入投标文件封袋内;三对在招投标活动中采取串通投标等不正当手段谋取中标的单位,将由有权部门依据有关法律法规进行查处,并将违规情况在有形建筑市场内公布;二○○二年四月二十六日。
第三章评标办法(经评审的最低投标价法)评标办法前附表续表注:(1)评审标准中,列举的第二章“投标人须知”某条、款、项、目的规定和要求,既包括“投标人须知”规定和要求,也包括“投标人须知”在前附表中补充和细化的规定和要求,下同。
如2.12 “合格的投标人”的“资格评审标准”为“没有第二章‘投标人须知’第1.4.3 项限制投标的情形”,既包括“投标人须知”1.4.3 项规定的12种情形,也包括“投标人须知”在前附表中对第1.4.3项补充和细化的限制投标的情形。
又如2.1.1“编页码和小签”的“形式评审标准”为“符合第二章‘投标人须知’第10.1款规定”,按第二章“投标人须知”第10条“需要补充的其他内容:见投标人须知前附表”,其具体内容在“投标人须知”前附表第10.1款。
(2)评标委员会如要求投标人提交第二章“投标人须知”第3.5.1项至第3.5.5项规定的有关证明和证件的原件进行核验的,应向投标人发出书面通知,评标委员会要求投标人递交的时间距投标人收到评标委员会书面通知的时间不得少于90分钟。
评标委员会成员三分之二以上认为投标人没有按评标委员会要求提交有关证明和证件的原件进行核验(没有在规定时间内提交或提交的有关证明和证件不符合要求),认定该项不符合相应的评审标准,其投标作废标处理。
(3)评标委员会在评标过程中,如要求投标人澄清或说明的,评标委员会要求投标人递交书面澄清或说明的时间距投标人收到评标委员会书面通知的时间不得少于90分钟。
评标委员会认为投标人的澄清或说明不够明确,应再次要求投标人对不明确的内容进行澄清或说明,评标委员会要求投标人再次递交书面澄清或说明的时间距投标人收到评标委员会书面通知的时间不得少于60分钟。
评标委员会成员三分之二以上认为该投标人的两次澄清或说明,都不符合评标委员会要求的,作废标处理。
(4)投标人串通投标或弄虚作假或有其他违法行为,评标委员会在评标过程中发现,证据确凿的,经评标委员会成员三分之二以上同意,其投标作废标处理;证据不够确凿的,其投标不能作废标处理,但评标委员会在向招标人提交书面评标报告时,应予说明。
经评审的最低价评标法评标是指在投标人提交投标文件后,根据招标文件规定的评标方法和评标标准,对投标文件进行综合评价,以确定中标候选人或中标人的过程。
其中,最低价评标法是一种常用的评标方法之一。
本文将从几个方面来介绍以经评审的最低价评标法。
一、最低价评标法的定义和特点最低价评标法是指在满足技术和质量要求的前提下,以投标价格最低作为决定中标候选人或中标人的标准。
这种评标方法的特点是强调了价格的重要性,以降低采购成本为目标,促进竞争和市场效益的提升。
二、最低价评标法的适用范围最低价评标法适用于那些技术要求相对简单、标准规范明确、产品或服务相对标准化的采购项目。
例如,一些常见的办公用品、日常消耗品、简单的施工工程等可以采用最低价评标法来确定中标候选人或中标人。
三、最低价评标法的优势和劣势最低价评标法的优势在于能够有效降低采购成本,提高市场竞争性,使采购单位能够以较低的价格获取到优质产品或服务。
然而,最低价评标法也存在一些劣势,比如可能会导致质量不稳定、服务不到位等问题,因此在实际应用中需要慎重考虑。
四、最低价评标法的操作流程最低价评标法的操作流程一般包括以下几个环节:公开招标、资格预审、投标文件递交、评审标准制定、评标专家评审、评标报告编制等。
在这个过程中,评标专家需要根据招标文件规定的评标标准和要求,对投标文件进行综合评价,并给出评审意见和建议。
五、最低价评标法的注意事项在使用最低价评标法时,需要注意以下几个方面:1.确保评标专家具备相关专业知识和经验,能够准确判断投标文件的技术和质量要求。
2.制定明确的评标标准和评分细则,确保评标过程公正、透明。
3.遵守法律法规和招标文件的规定,不得违规操作或泄露评标信息。
4.及时发布评标结果,并与中标候选人或中标人进行协商和签订合同。
六、最低价评标法的案例分析以下是一个最低价评标法的案例分析:某市政工程项目招标,采用最低价评标法确定中标人。
在评审过程中,评标专家对投标文件进行了全面细致的评审,并综合考虑了技术要求、施工进度、质量保证等因素。
评标办法(经评审的最低投标价法)一、评标办法前附表条款号评审因素评审标准1 形式评审标准投标人名称与投标报名、营业执照、资质证书、安全生产许可证、省外企业入湘登记证(仅省外企业)一致,否则为不合格投标人投标文件签字盖章若未按第二章“投标人须知前附表”规定的,则为不合格投标人投标文件格式符合第四章“投标文件格式”的要求,若投标文件未按规定的格式填写的,内容不全或关键字迹模糊、无法辨认的,则为不合格的投标人报价唯一只能有一个有效报价,否则为不合格投标人2 原件与复印件查验标准营业执照副本原件与投标文件投标函中所附营业执照副本复印件内容一致,否则为不合格投标人资质等级证书副本原件与投标文件投标函中所附资质证书副本复印件内容一致,否则为不合格投标人企业安全生产许可证副本原件与投标文件投标函中所附企业安全生产许可证副本复印件内容一致,否则为不合格投标人入湘施工登记证(仅省外企业)原件与投标文件投标函中所附入湘施工登记证复印件内容一致,否则为不合格投标人建造师注册证书、B类安全生产考核合格证书原件与投标文件投标函中所附建造师注册证书、B类安全生产考核合格证书复印件内容一致,否则为不合格投标人技术负责人职称证书原件与投标文件投标函中所附技术负责人职称证复印件内容一致,否则为不合格投标人施工员、安全员、质量员、标准员、机械员、材料员、资料员岗位资格证书最低配备数量限制内,原件与投标文件投标函中所附施工员、安全员、质量员、标准员、机械员、材料员、资料员岗位资格证书复印件内容一致,否则为不合格投标人安全员安全考核合格证书C证最低配备数量限制内,原件与投标文件投标函中所附安全员安全考核合格证书C证复印件内容一致,否则为不合格投标人省外企业关键岗位人员证件真实性证明和无在建工程证明原件与投标文件投标函中所附省外企业关键岗位人员证件真实性证明内容一致,否则为不合格投标人企业基本户开户许可证原件与投标文件投标函中所附企业基本户开户许可证复印件内容一致,否则为不合格投标人原件提供是否齐全投标人是否按规定提供原件;条款号评审因素评审标准3 资格评审标准营业执照具备有效的营业执照企业资质等级符合第二章“投标人须知”内容规定企业安全生产许可证具备有效的安全生产许可证入湘施工登记证(仅省外企业)省外企业具备有效的入湘施工登记证财务状况符合第二章“投标人须知”规定类似项目业绩符合第二章“投标人须知”内容规定信誉符合第二章“投标人须知”内容规定项目负责人资格符合第二章“投标人须知”内容规定其他要求符合第二章“投标人须知”内容规定投标保证金符合第二章“投标人须知”内容规定4 响应性评审标准投标内容符合第二章“投标人须知”内容规定,若投标文件载明的投标范围小于招标文件规定的招标范围的,则为不合格投标人工期符合第二章“投标人须知”内容规定,若投标文件载明的工期超过招标文件规定且无正当理由说明的,则为不合格投标人工程质量符合第二章“投标人须知”内容规定,若投标文件载明的质量标准低于招标文件规定的,则为不合格投标人投标有效期符合第二章“投标人须知”内容规定,若投标有效期短于招标文件规定的,则为不合格投标人权利义务投标函附录中的相关承诺符合或优于第四章“合同条款及格式”的相关规定已标价工程量清单(投标报价文件)1、投标报价文件由投标人自行编制的,应当由注册在本企业的造价工程师签字并加盖注册造价工程师执业专用章;投标人委托他人编制投标报价文件的,应当委托具有相应资质的工程造价咨询机构编制并在投标文件中附有委托合同,其投标报价文件应当注明委托人和被委托人并加盖各自法人公章,同时由被委托人的注册造价工程师签字并加盖注册造价工程师执业专用章,签字盖章的注册造价工程师的注册单位应当与被委托人一致。
2、工程造价咨询机构在同一招标项目中,只得接受一个投标人的委托编制投标报价文件。
3、符合第五章“工程量清单”给出的子目编码、子目名称、子目特征、计量单位和工程数量。
4、低于(含等于)第二章“投标人须知”内容规定的招标控制价。
5、投标报价措施项目清单中的安全文明施工措施费未低于规定标准,规费和税金按照国家和省有关规定计价。
6、投标报价中最终体现的人工工资单价不低于省住房和城乡建设厅发布的最低人工工资单价。
7、工程量清单中暂估价、暂列金额未发生变化的。
上述若有一条不符合,则投标报价无效,按废标处理。
技术标准和要求符合第五章“技术标准和要求”规定,若投标文件载明的保修承诺不符合招标文件要求的,则为不合格投标人条款号编列内容5 详细评审1.按照招标文件规定的量化因素及量化标准进行价格折算,以及算术错误修正结果,对投标报价进行价格折算,计算出评标价;2.判断投标报价是否低于投标人企业成本,不低于其成本的为有效投标报价;3.对有效投标报价从低至高依次进行评审,直至确定出3个有效投标报价或2个中标候选人;4.澄清、说明或补正;5.对有效投标报价从低至高排序并据此确定投标人的排序。
6 废标条件详见本章附件3:废标条件7 价格折算方法详见本章附件6:评标价格计算方法8 判断投标报价是否低于其成本详见本章附件7:投标人成本评审方法核验原件的具体要求没有提供原件或原件提供不全的或原件与复印件内容不一致的,则为不合格投标人。
实行开标前资格审查的,在评标时对资格评审的要求实行开标前资格审查。
二、评标办法(经评审的最低投标价法)正文部分1.评标方法本次评标按照湖南省住房及城乡建设厅湘建建[2010]318号文件《湖南省房屋建筑和市政工程施工招标评标活动管理规定》采用经评审的最低投标价法。
评标委员会对满足招标文件实质要求的投标文件,根据本章第2.2款规定的量化因素及量化标准进行价格折算,以及算术错误修正结果,对投标报价进行价格折算,计算出评标价;判断投标报价是否低于投标人企业成本,不低于其成本的为有效投标报价;对有效投标报价从低至高依次进行评审,直至确定出2个有效投标报价或2个中标候选人;评标委员会对投标文件不明确处要求澄清、说明或补正;对有效投标报价从低至高排序并据此确定投标人的排序。
经评审的投标价相等时,投标报价低的优先;投标报价也相等的,由招标人自行确定。
2.评审标准2.1 初步评审标准2.1.1 形式评审标准:见评标办法前附表。
2.1.2 原件与复印件查验标准:见评标办法前附表(适用于开标后资格审查)。
2.1.3 资格评审标准:见评标办法前附表(适用于开标后资格审查)。
2.1.4 响应性评审标准:见评标办法前附表。
2.1.5 施工组织设计和项目管理机构评审标准:见评标办法前附表。
2.2 详细评审标准详细评审标准:见评标办法前附表。
3.评标程序3.1 初步评审3.1.1 评标委员会对投标人根据本文件第二章投标人须知前附表规定提交的有关证明和证件的原件,进行审查核验。
评标委员会依据本章第2.1款规定的标准对投标文件进行初步评审。
有一项不符合评审标准的,作废标处理。
(适用于开标后资格审查的)3.1.1 评标委员会依据本章第2.1.1项、第2.1.4项、第2.1.5项规定的标准对投标文件进行初步评审。
有一项不符合评审标准的,作废标处理。
当投标人资格申请文件的内容发生重大变化时,其变化后的资格条件不得低于原有资格条件要求,评标委员会依据本章第2.1.2项、第2.1.3项规定的标准对其更新资料进行评审。
(适用于开标前资格审查)3.1.2 投标人有以下情形之一的,其投标作废标处理:(1)第二章“投标人须知”第 39 项规定的任何一种情形的;(2)以他人名义投标的;以行贿手段谋取中标的;(3)串通投标或弄虚作假或有其他违法行为的;(4)不按评标委员会要求澄清、说明或补正的。
3.1.3 评标委员会检查投标人投标报价是否有算术错误,算术性错误分析和修正按以下原则进行,修正的价格经投标人书面确认后具有约束力。
投标人不接受修正价格的,其投标作废标处理。
(1)投标文件中的大写金额与小写金额不一致的,以大写金额为准;(2)总价金额与依据单价计算出的结果不一致的,以单价金额为准修正总价,但单价金额小数点有明显错误的除外。
3.2 详细评审3.2.1 评标委员会按本章第2.2款规定的量化因素和标准进行价格折算,计算出评标价。
3.2.2 评标委员会对通过初步评审合格的投标人的投标报价审查,审查其投标报价的详细内容是否涵盖招标项目的范围和内容,确定有效投标报价;若发现投标人的报价明显低于其他投标报价使得其投标报价可能低于其成本的,应当要求该投标人澄清、说明或补正,作出书面说明并提供相应的证明材料。
投标人不能合理说明或者不能提供相应证明材料的,由评标委员会认定该投标人以低于成本报价竞标,其投标作废标处理。
3.3 投标文件的澄清和补正3.3.1 在评标过程中,评标委员会可以书面形式要求投标人对所提交的投标文件中不明确的内容进行书面澄清或说明,或者对细微偏差进行补正。
评标委员会不接受投标人主动提出的澄清、说明或补正。
3.3.2 澄清、说明和补正不得改变投标文件的实质性内容(算术性错误修正的除外)。
投标人的书面澄清、说明和补正属于投标文件的组成部分。
3.3.3 评标委员会对投标人提交的澄清、说明或补正有疑问的,可以要求投标人进一步澄清、说明或补正,直至满足评标委员会的要求。
3.4 评标结果3.4.1 除第二章“投标人须知”前附表授权直接确定中标人外,评标委员会按照经评审的价格由低到高的顺序推荐中标候选人。
3.4.2 评标委员会完成评标后,应当向招标人提交书面评标报告。
编制及提交评标报告评标委员会根据本章的规定向招标人提交评标报告。
评标报告应当由全体评标委员会成员签字,评标报告应当包括以下内容:(1)基本情况和数据表;(2)评标委员会成员名单;(3)开标记录;(4)符合要求的投标一览表;(5)废标情况说明;(6)评标标准、评标方法或者评标因素一览表;(7)经评审的价格一览表(包括评标委员会在评标过程中所形成的所有记载评标结果、结论的表格、说明、记录等文件):(8)推荐的中标候选人名单(如果第二章“投标人须知”前附表授权评标委员会直接确定中标人,则为“确定的中标人”)与签订合同前要处理的事宜;(9)澄清、说明或补正事项纪要。
3.4.3推荐中标候选人评标委员会对有效的投标按照评标价由低至高的次序排列,根据第二章“投标人须知”前附表的规定推荐中标候选人。
附件1:废标条件废标条件1、总则本附件所集中列示的废标条件,是本章“评标办法”的组成部分,是对第二章“投标人须知”和本章正文部分所规定的废标条件的总结和补充,如果出现相互矛盾的情况,以第二章“投标人须知”和本章正文部分的规定为准。
2、废标条件投标人或其投标文件有下列情形之一的,其投标作废标处理:2.1 有第二章“投标人须知”第39项规定的任何一种情形的。