各行业税种及税率
- 格式:doc
- 大小:112.00 KB
- 文档页数:31
最新各行业税率表讲解一、增值税1.税率17%适用于销售或进口货物、提供加工、修理修配劳务、提供有形动产租赁服务。
2.税率13%适用于粮食、食用植物油、自来水、暖气、天然气、图书、报纸、杂志、饲料、化肥、农药、农机、农膜、农业产品以及国务院规定的其他货物。
3.税率0%适用于出口货物及其他未列举的货物。
二、企业所得税4.税率25%适用于居民企业和在中国境内设有机构、场所的非居民企业。
5.优惠税率(1)小型微利企业:年应纳税所得额不超过100万元的部分,减按25%计入应纳税所得额,按20%的税率缴纳企业所得税;年应纳税所得额超过100万元但不超过300万元的部分,减按50%计入应纳税所得额,按20%的税率缴纳企业所得税。
(2)国家重点扶持的高新技术企业:减按15%的税率征收企业所得税。
(3)技术先进型服务企业:减按15%的税率征收企业所得税。
三、个人所得税6.税率3%-45%适用于居民个人综合所得、经营所得以及国务院规定的其他所得。
7.费用扣除标准(1)工资薪金所得:每月不超过5000元,可扣除继续教育支出、子女教育支出、住房贷款利息支出和住房租金支出等与取得工资薪金有关的税前扣除项目。
(2)经营所得:每月可扣除经营费用、工资薪金和个体工商户业主费用等与取得经营有关的税前扣除项目。
(3)稿酬所得:每篇稿件可扣除费用不超过400元或收益的20%。
(4)特许权使用费所得:每月可扣除费用不超过800元或收益的20%。
四、其他税种8.房产税(1)税率1.2%适用于城市、县城、建制镇和工矿区的房产,持有房产的单位和个人。
(2)优惠税率A. 国家机关、人民团体和军队自用的房产免征房产税。
B. 由国家财政部门拨付事业经费的单位自用的房产免征房产税。
C. 托儿所、幼儿园和养老院占用的房产免征房产税。
D. 房屋大修停用在半年以上的,经纳税人申请,主管税务机关审核,可给予1至2个月的免税期。
9.车船税(1)适用范围:包括车辆和船舶。
营业税纳税申报期限:正常情况为每月15日内,遇节假日顺延,具体日期见纳税日历1、纳税人营业税的纳税人包括在中国境内提供应税劳务、转让无形资产和销售不动产的各类企业、单位、个体经营者和其他个人。
2、营业税税率表营业税税率表根据九大类营业税税目,税率从3%-20%。
3、计税方法营业税的应纳税额按照营业额和营业税税率表中规定的适用税率计算。
个人所得税应纳税额计算公式:应纳税额=营业额×适用税率企业所得税税率自2008年1月1日起,我国内外资企业所得税税率统一为25%。
此外,企业所得税又有二档优惠税率:1、高新技术企业所得税税率:15%(包括双软企业、符合条件的动漫企业等);2、小型微利企业所得税税率:20%。
PS:1.计算个人所得税和企业所得税时要注意:2008年1月1日起,工会经费、职工福利费、职工教育经费支出分别按工资薪金总额的2%、14%、2.5%的标准内据实扣除;广告费和业务宣传费用不超过当年销售收入15%;业务招待费支出,按照60%扣除,但最高不得超过当年销售收入的0.5%。
个人所得税税率表个人所得税税率分工资所得等八种情形,具体请看下面:个人所得税税率表月工资薪金所得应交个人所得税额=应纳税所得额×个人所得税税率-速算扣除数=(应发工资-2000-五险一金-公益捐赠)×个人所得税税率-速算扣除数公益捐赠:按不超过应纳税所得额30%的部分可以扣除土地增值税税率表房地产企业销售房产或土地交易,需要缴纳土地增值税。
在平时月份,房地产开发企业指需要按照一定税率预交就可以了(各地预交率不一致),待楼盘或土地交易达到土地增值税清算条件时,需要进行土地增值税清算。
个人进行房产交易也可能涉及土地增值税。
附:土地增值税税率表房产税注:房产税计算公式:1、从价计税:应纳税额=房产原值×(1—30%)×1.2%2、从租计税:应纳税额=房产租金收入×12%3、个人出租住房:应纳税额=房产租金收入×4%教育费附加相关征收规定征收依据:国务院发布《征收教育费附加的暂行规定》征收范围:缴纳增值税、消费税、营业税的单位和个人(涉外企业除外)征收标准:纳税人实际缴纳增值税、消费税、营业税的税额,附加率为3%。
国税一览表一、增值税:一般纳税人增值税税率17%,应纳税额=销项税额-进项税额。
小规模纳税人增值税征收率3%,应交税额=销售额*增值税征收率3%二、消费税:征收范围:烟、酒、珠宝、首饰、护肤品、鞭炮、汽油、柴油、汽车轮胎、小汽车、摩托车等11种商品。
征收率:分14个档次,最低3%,最高45%。
地方税费一览表一、营业税政策依据;《中华人民共和国营业税暂行条例》、《中华人民共和国营业税暂行条例实施细则》营业税税目税率表二、资源税政策依据:《中华人民共和国资源税暂行条例》、《中华人民共和国资源税暂行条例实施细则》、《湖南省财政厅湖南省地方税务关于调整煤炭资源税额标准的通知》(湘财税〔2005〕102号)资源税税目税率表三、企业所得税除法定税率以外,对小型微利企业,减按20%的税率征收企业所得税。
自2012年1月1日至2015年12月31日,对年应纳税所得额低于6万元(含6万元)的小型微利企业,其所得减按50%计入应纳税所得额,按20%的税率缴纳企业所得税。
实际征收中,地税部门对不具备查账征收的企业实行1%-5%比率附征。
四、个人所得税政策依据:《中华人民共和国个人所得税法》、《中华人民共和国个人所得税法实施条例》、《郴州市地方税务局关于重新修订郴州市企业所得税、个人所得税附征率的通知》(郴地税发〔2008〕1号)项目和应纳税额计算方法(1)工资、薪金所得计税方法工资、薪金所得,以纳税人每月取得的工资、薪金收入额减除3500元费用以后的余额为应纳税所得额,按照七级超额累进税率计算应纳税额,税率表如下:个人所得税税率表(一)应纳税额计算公式:全月应纳税所得额=月工资、薪金收入总额-3500元全月应纳税额=全月应纳税所得额×适用税率-速算扣除数对于在中国境内无住所而在中国境内取得的工资、薪金所得的纳税人和在中国境内有住所而在中国境外取得工资、薪金所得的纳税人,在计算其工资、薪金所得的应纳税所得额的时候,除了可以按月减除费用3500元以外,还有附加减除费用。
增值税:销售有形动产,提供加工修理修配劳务,17%注:1.销售或者进口下列货物,13%:粮食、实用植物油;自来水、暖气、冷气、热水、煤气、石油液化气、天然气、沼气;图书、报纸、杂志;饲料、化肥、农药、农机、农膜;音像制品、电子出版物;二甲醚。
2.出口货物,0税率,除:原油、柴油、新闻纸、糖、援外货物和国家禁止出口的货物(包括天然牛黄、麝香、铜、酮基合金和白金)。
3.小规模纳税人,3%(销售使用过的固定资产,减按2%;销售使用过的除固定资产以外的,按3%)。
4.销售自己使用过的固定资产,按4%减半征收。
5、交通运输业和邮政业,是11%6、部分现代服务业(研发和技术服务、信息技术服务、文化创意服务、物流辅助服务和鉴证咨询服务)6%消费税:单一环节,价内税。
对生产、委托加工和进口特定的应税消费品的单位和个人。
范围:烟、酒及酒精、鞭炮焰火、成品油、摩托车、小汽车、高尔夫球及球具、高档手表、游艇、木制一次性筷子、实木地板、化妆品(不含护肤品)、贵重首饰及珠宝玉石(不是金、银、钻)、汽车轮胎(不含农用拖拉机、收割机等专用轮胎)注意:卷烟、白酒,复合税率;营业税:销售有形不动产、无形资产,提供除加工修理修配以外的劳务注:台球、保龄球税率为5%企所税个所税1.工资薪金所得(超额累进,3%-45%),一般,允许扣除3500元后的余额;外籍人员、外籍专家和境外任职等,扣除3500+1300元后的余额。
应纳税额=应纳税所得额X适用税率—速算扣除数=(每月收入额—3500元或4800元)X适用税率—速算扣除数2.个体户、个人独资和合伙企业(超额累进,5%-35%),可扣除3500元的生计费用后。
应纳税额=应纳税所得额*适用税率—速算扣除数=(收入总额—成本、费用以及损失等)*适用税率—速算扣除数3.劳动报酬所得(比例税率,20%;一次性收入奇高的,可以实行加成征收,实际是超额累进税率)每次收入不超过4000元的,可以扣除费用800元后的余额;每次收入超过4000元的,可以扣除20% 的费用后的余额。
根据《消费税暂行条例》第十四条规定,消费税的纳税期限分别为1日、3日、5日、10日、15日、1个月或者1个季度。
纳税人的具体纳税期限,由主管税务机关根据纳税人应纳税额的大小分别核定;不能按照固定期限纳税的,可以按次纳税。
纳税人以1个月或者1个季度为1个纳税期的,自期满之日起15日内申报纳税;以1日、3日、5日、10日或者15日为1个纳税期的,自期满之日起5日内预缴税款,于次月1日起15日内申报纳税并结清上月应纳税款。
根据《消费税暂行条例》第十五条规定,纳税人进口应税消费品,应当自海关填发海关进口消费税专用缴款书之日起15日内缴纳税款。
2纳税期限:根据《中华人民共和国营业税暂行条例》第十五条规定:营业税的纳税期限分别为5日、10日、15日、1个月或者1个季度。
纳税人的具体纳税期限,由主管税务机关根据纳税人应纳税额的大小分别核定;不能按照固定期限纳税的,可以按次纳税。
纳税人以1个月或者1个季度为一个纳税期的,自期满之日起15日内申报纳税;以5日、10日或者15日为一个纳税期的,自期满之日起5日内预缴税款,于次月1日起15日内申报纳税并结清上月应纳税款。
《中华人民共和国营业税暂行条例实施细则》第二十七条银行、财务公司、信托投资公司、信用社、外国企业常驻代表机构的纳税期限为1个季度。
自纳税期限满之日起15日内申报纳税。
3、增值税税目、税率表《增值税暂行条例》第二十三条:增值税的纳税期限分别为1日、3日、5日、10日、15日、1个月或者1个季度。
纳税人的具体纳税期限,由主管税务机关根据纳税人应纳税额的大小分别核定;不能按照固定期限纳税的,可以按次纳税。
纳税人以1个月或者1个季度为1个纳税期的,自期满之日起15日内申报纳税;以1日、3日、5日、10日或者15日为1个纳税期的,自期满之日起5日内预缴税款,于次月1日起15日内申报纳税并结清上月应纳税款。
第二十四条:纳税人进口货物,应当自海关填发海关进口增值税专用缴款书之日起15日内缴纳税款。
最新各⾏业税率表各⾏业税率表1、营业税税⽬税率税⽬税率⼀、交通运输业陆路运输、⽔路运输、航空运输、管道运输、装卸搬运3%⼆、建筑业建筑、安装、修缮、装饰及其他⼯程作业3%三、⾦融保险业⾦融、保险8%四、邮电通信业邮政、电信3%五、⽂化体育业⽂化业、体育业3%六、娱乐业夜总会、歌厅、舞厅、卡拉OK舞厅、射击、狩猎、跪马、游戏机、游戏⽹吧、⾼尔夫球、台球等。
20%⾳乐茶座、酒巴吧、嬉⽔、⽔上滑梯、碰碰船、滑索、飞降、滑道、四轮摩托越野、滚轴滑⽔、综合游乐场(园)等10%仅供少年⼉童的游乐场或项⽬、其他游艺项⽬等5%七、服务业代理业、旅店业、饮⾷业、旅游业、仓储业、租赁业、⼴告业及其他服务业5%⼋、转让⽆形资产转让⼟地使⽤权、专利权、⾮专利技术、商标权、著作权、商誉5%九、销售不动产销售建筑物及其⼟地附着物5%2、城市维护建设税税率:以纳税⼈实际缴纳的增值税、消费税、营业税税额为计税依据,适⽤⽐例税率:市区为7%、城镇为5%、农村为1%。
3、企业所得税税率:企业所得税法定税率为:33%,同时还设置两档优惠税率:年应纳税所得额在3万元(含本数)以下的,减按18%计算;年应纳税所得额超过3万元⾄10万元(含本数)减按27%计算。
4、个⼈所得税税⽬税率(1)⼯资、薪⾦所得适⽤5%—45%的九级超额累进税率。
(2)⼯资薪⾦收⼊个⼈所得税税率表:级数全⽉应纳税所得额税率(%)速算扣除数1 不超过500元5 02 超过500元⾄2000元的部分10 253 超过2000元⾄5000元的部分15 1254 超过5000元⾄20000元的部分20 3755 超过20000元⾄40000元的部分25 13756 超过40000元⾄60000元的部分30 33757 超过60000元⾄80000元的部分35 63758 超过80000元⾄100000元的部分40 103759 超过100000元的部分45 15375(3)稿酬所得适⽤20%的⽐例税率,并按应纳税额减征30%。
现行最新!最全!税种及税率!企业所得税、个人所得税、增值税、消费税、营业税、城市维护建设税、教育费附加、土地增值税、关税、印花税、房产税、车辆购置税、契税、车船税、船舶吨税、城镇土地使用税、耕地占用税、环境保护税法、资源税、烟叶税、文化事业建设费、出口货物退(免)税、企业所得税是指国家对企业的生产经营所得和其他所得征收的一种税。
它是国家参与企业利润分配,处理国家与企业分配关系的一个重要税种。
2007 年底之前,我国的企业所得税按内资、外资企业分别立法,外资企业适用1991 年第七届全国人民代表大会第四次会议通过的《中华人民共和国外商投资企业和外国企业所得税法》,内资企业适用1993 年国务院发布的《中华人民共和国企业所得税暂行条例》。
为进一步完善我国社会主义市场经济体制,为各类企业的发展提供统一、公平、规范的税收政策环境,第十届全国人民代表大会第五次会议于2007 年3 月16 日审议通过了《中华人民共和国企业所得税法》(以下简称税法),国务院于2007 年12 月28 日通过了《中华人民共和国企业所得税法实施条例》(以下简称实施条例),税法和实施条例自2008 年1 月1日起施行。
企业所得税是对我国内资企业和经营单位的生产经营所得和其他所得征收的一种税,法人制企业所得税(总分机构汇总纳税),纳税年度按公历年计算、税率(基本税率25% )、税收优惠政策、税前扣除、境外所得税抵免、企业重组特殊政策、特别纳税调整、在年度翌年的5 月31 日或之前完成纳税申报。
企业所得税率表个人所得税个人所得税是对个人(即自然人)取得的应税所得征收的一种税。
1950 年政务院公布的《税政实施要则》中,就曾列举有对个人所得课税的税种,当时定名为“薪给报酬所得税”。
但由于我国生产力和人均收入水平低,实行低工资制,虽然立了税种,却一直没有开征。
直至1980 年以后,为了适应我国对内搞活、对外开放的政策,我国才相继制定了《中华人民共和国个人所得税法》、《中华人民共和国城乡个体工商业户所得税暂行条例》以及《中华人民共和国个人收入调节税暂行条例》。
1. 营业税、增值税首先,要看你属于什么性质的行业,基本分为以下几种:一个是以销售为主的企业,主税为增值税,由国税管理,这类企业细分又分为小规模和一般纳税人,小规模按照销售额的3%缴纳税款,一般纳税人实行17%税率,但进项可以抵扣(在国税缴纳),和销售有关的企业又分为工业和商业,工业是指有加工业务,商业是指你从别处进货,在你公司销售的行为。
还有一个行业就是以劳务换取收入的行业,比如邮电通讯业,酒店,餐饮,影院,医院,培训机构,中介服务,装饰、劳务、施工、房地产等众多行业,它的主税以营业税为主(在地税缴纳),税率最低为3%,一般服务行业为5%.2.城建税、教育费附加企业有了收入以后,是否缴纳了营业税或者增值税以后就可以了,答案是:否,那么,国家还要在这些税种的基础上收取附加税,有城建税和教育费附加,城建税是在增值税+营业税+消费税的基础上乘以7%,比如,我这个月的应该缴纳增值税1000元,没有营业税,那么还应该缴纳城建税为1000*7%=70元;如果我本月需要缴纳营业税1000元,没有增值税,那么,应该缴纳的城建税一样的算法,假如我本月需要缴纳营业税为600,增值税为800,那么,城建税就是(600+800)*7%;教育费附加是在增值税+营业税+消费税的基础上乘以3%,算法和城建税一样。
它们都属于地税。
3、印花税印花税缴纳的范畴非常广泛,一般在注册的第一个月报税时需要按照企业注册资本(也就是你的营业执照的注册资金),税率是万分之五,例如,你注册资金为100万元,则需要缴纳500元的印花税,其次,在签订各种合同时应该按照一定比例缴纳印花税(税率不同),每年初还应按照所建账本缴纳每本5元的印花税,为了防止企业漏缴印花税,特规定凡是有收入者,按照一定比例缴纳印花税,一般税率为万分之三。
4.残疾人基金、文化事业建设费、房产税、工会经费、土地使用税等残疾人基金是残联收的一个税种,以企业工资表上的人数为基数,去年人均四百多元,一年收一次。
1. 营业税、增值税首先,要看你属于什么性质的行业,基本分为以下几种:一个是以销售为主的企业,主税为增值税,由国税管理,这类企业细分又分为小规模和一般纳税人,小规模按照销售额的3%缴纳税款,一般纳税人实行17%税率,但进项可以抵扣(在国税缴纳),和销售有关的企业又分为工业和商业,工业是指有加工业务,商业是指你从别处进货,在你公司销售的行为。
还有一个行业就是以劳务换取收入的行业,比如邮电通讯业,酒店,餐饮,影院,医院,培训机构,中介服务,装饰、劳务、施工、房地产等众多行业,它的主税以营业税为主(在地税缴纳),税率最低为3%,一般服务行业为5%。
2.城建税、教育费附加企业有了收入以后,是否缴纳了营业税或者增值税以后就可以了,答案是:否,那么,国家还要在这些税种的基础上收取附加税,有城建税和教育费附加,城建税是在增值税+营业税+消费税的基础上乘以7%,比如,我这个月的应该缴纳增值税1000元,没有营业税,那么还应该缴纳城建税为1000*7%=70元;如果我本月需要缴纳营业税1000元,没有增值税,那么,应该缴纳的城建税一样的算法,假如我本月需要缴纳营业税为600,增值税为800,那么,城建税就是(600+800)*7%;教育费附加是在增值税+营业税+消费税的基础上乘以3%,算法和城建税一样。
它们都属于地税。
3、印花税印花税缴纳的范畴非常广泛,一般在注册的第一个月报税时需要按照企业注册资本(也就是你的营业执照的注册资金),税率是万分之五,例如,你注册资金为100万元,则需要缴纳500元的印花税,其次,在签订各种合同时应该按照一定比例缴纳印花税(税率不同),每年初还应按照所建账本缴纳每本5元的印花税,为了防止企业漏缴印花税,特规定凡是有收入者,按照一定比例缴纳印花税,一般税率为万分之三。
4.残疾人基金、文化事业建设费、房产税、工会经费、土地使用税等残疾人基金是残联收的一个税种,以企业工资表上的人数为基数,去年人均四百多元,一年收一次。
税收税种及税率1、营业税:营业收入见附表2、城市维护建设税:增值税或营业税税额7%3、教育费附加:增值税或营业税税额3%4、地方教育费附加:增值税或营业税税额2%5、提防费:增值税或营业税税额2%6、印花税:见附表7、房产税:房产原值扣除20% 1.2%租金收入12%8、土地使用税:见附表9、个人所得税:(1)工资薪金收入见附表(2)利息、股利、红利20%10、企业所得税:利润25%11、残疾人就业保障基金:每年核定备注:①承租使用房屋的企业在交付房屋租金时必须向出租方索取湖北省地方税务局通用网络发票;出租房屋的企业在收取承租方租金的同时必须向出租方开具湖北省地方税务局通用网络发票。
②各企业必须建立、健全、完善财务制度,对账簿设置齐全,收入、成本费用真实,账簿、凭证保存完整的企业经鉴定实行查账方式征收企业所得税,否则按核定方式征收企业所得税。
企业所得税在年终后5月31日之前进行年终申报、汇算清缴。
③使用印花税目—购销合同:按(销售收入—原材料购进)*70%*0.3‰计征印花税。
营业税税目税率表税目税率交通运输业3%建筑业3%金融保险业5%邮电通信业3%文化体育业3%娱乐业5%—20%服务业5%转让无形资产5%销售不动产5%印花税税目税率表税目税率税目税率购销合同0.3% 借款合同0.05‰加工承揽合同0.5% 财产保险合同1‰建筑工程勘察合同0.5% 技术合同0.3‰建筑安装工程承包合同0.3% 产权转移数据0.5‰财产租赁合同1% 营业账簿记载资金账簿0.5‰货物运输合同0.5‰其它账簿5元/件仓储保管合同1‰权利、许可证照5元/件土地等级税额标准一类:16元二类:10元三类:6元四类:4元五类:2元。
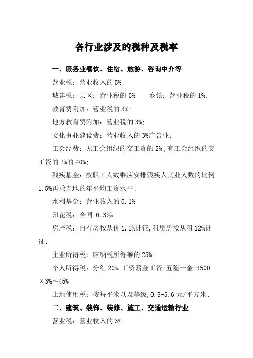
各行业涉及的税种及税率一、服务业餐饮、住宿、旅游、咨询中介等营业税:营业收入的5%;城建税:县区:营业税的5% 乡镇:营业税的1%;教育费附加:营业税的3%;地方教育费附加:营业税的3%;文化事业建设费:营业收入的3%广告业;工会经费:无工会组织的交工资的2% ,有工会组织的交工资的2%的40%;残疾基金:按职工人数乘应安排残疾人就业人数的比例1.5%再乘当地的年平均工资水平;水利基金:营业收入的0.1%印花税:合同 0.3‰房产税:自有房按从价1.2%计征,租赁房按从租12%计征;企业所得税:应纳税所得额的25%;个人所得税:分红20%,工资薪金工资-五险一金-3500×3%~45%土地使用税:按每平米以及等级,0.8-5.6元/平方米;二、建筑、装饰、装修、施工、交通运输行业营业税:营业收入的3%;城建税:县区:营业税的5% 乡镇:营业税的1%;教育费附加:营业税的3%;地方教育费附加:营业税的3%工会经费:无工会组织的交工资的2% ,有工会组织的交工资的2%的40%;残疾基金:按职工人数乘应安排残疾人就业人数的比例1.5%再乘当地的年平均工资水平;水利基金:营业收入的0.1%;印花税:工程承包合同 0.3‰;房产税:自有房按从价1.2%计征,租赁房按从租12%计征;企业所得税:利润的25%;个人所得税:分红20%,工资薪金工资-五险一金-3500×3%~45%三、房地产开发业营业税:销售不动产的5%;城建税:县区:营业税的5% 乡镇:营业税的1%;教育费附加:营业税的3%;地方教育费附加:营业税的3%工会经费:无工会组织的交工资的2% ,有工会组织的交工资的2%的40%;1.5%再乘当地的年平均工资水平;水利基金:营业收入的0.1%;印花税:购销合同 0.3‰;房产税:自有房按从价1.2%计征,租赁房按从租12%计征;土地增值税:采用四级超率累进税率;土地使用税:按每平米以及等级,0.8-5.6元/平方米;企业所得税:利润的25%;个人所得税:分红20%,工资薪金工资-五险一金-3500×3%~45%四、工业、商贸业买卖商品增值税:3%小规模纳税人17%一般纳税人消费税:属于消费税应税项目需缴纳消费税;城建税:县区:营业税或者增值税、消费税的5% 乡镇:营业税或者增值税、消费税的1%教育费附加:营业税的3%地方教育费附加:营业税的3%文化事业建设费:营业收入的3%广告业;工会经费:无工会组织的交工资的2% ,有工会组织的交工资的2%的40%;1.5%再乘当地的年平均工资水平;水利基金:营业收入的0.1%;印花税:税率不同,同上;房产税:自有房按从价1.2%计征,租赁房按从租12%计征;企业所得税:利润的25%;个人所得税:分红20%,工资薪金工资-五险一金-3500×3%~45%土地使用税:按每平米以及等级,0.8-5.6元/平方米;五、金融保险业营业税:营业收入5% 营业收入税率城建税:县区:营业税或者增值税、消费税的5% 乡镇:营业税或者增值税、消费税的1%教育费附加:营业税的3%地方教育费附加:营业税的3%工会经费:无工会组织的交工资的2% ,有工会组织的交工资的2%的40%;残疾基金:按职工人数乘应安排残疾人就业人数的比例1.5%再乘当地的年平均工资水平;水利基金:营业收入的0.1%印花税:借款合同 0.05‰房产税:自有房按从价1.2%计征,租赁房按从租12%计征;企业所得税:利润的25%;个人所得税:分红20%,工资薪金工资-五险一金-3500×3%~45%土地使用税:按每平米以及等级,0.8-5.6元/平方米;六、广告业营业税:营业收入的5%;城建税:县区:营业税的5% 乡镇:营业税的1%;教育费附加:营业税的3%;地方教育费附加:营业税的3%;文化事业建设费:营业收入的3%广告业;工会经费:无工会组织的交工资的2% ,有工会组织的交工资的2%的40%;残疾基金:按职工人数乘应安排残疾人就业人数的比例1.5%再乘当地的年平均工资水平;水利基金:营业收入的0.1%印花税:合同 0.3‰房产税:自有房按从价1.2%计征,租赁房按从租12%计征;企业所得税:利润的25%;土地使用税:按每平米以及等级,0.8-5.6元/平方米;七、电力、发电业营业税:建筑安装收入的3%城建税:县区:营业税或者增值税、消费税的5% 乡镇:营业税或者增值税、消费税的1%;教育费附加:营业税的3%;地方教育费附加:营业税的3%;工会经费:无工会组织的交工资的2% ,有工会组织的交工资的2%的40%;残疾基金:按职工人数乘应安排残疾人就业人数的比例1.5%再乘当地的年平均工资水平;水利基金:营业收入的0.1%印花税:合同 0.3‰房产税:自有房按从价1.2%计征,租赁房按从租12%计征;企业所得税:利润的25%;个人所得税:分红20%,工资薪金工资-五险一金-3500×3%~45%土地使用税:按每平米以及等级,0.8-5.6元/平方米;八、采矿业资源税:其他非金融矿原矿 0.5-20元/吨黑色金融矿原矿 2-30元/吨有色金融矿原矿 0.4-30元/吨城建税:县区:营业税或者增值税、消费税的5% 乡镇:营业税或者增值税、消费税的1%;教育费附加:营业税的3%;地方教育费附加:营业税的3%;工会经费:无工会组织的交工资的2% ,有工会组织的交工资的2%的40%;残疾基金:按职工人数乘应安排残疾人就业人数的比例1.5%再乘当地的年平均工资水平;水利基金:营业收入的0.1%印花税:合同 0.3‰企业所得税:利润的25%;个人所得税:分红20%,工资薪金工资-五险一金-3500×3%~45%。
会计必备各税种税率及计算公式一、增值税1、一般纳税人应纳税额=销项税额-进项税额销项税额=销售额*税率此处税率为17%组成计税价格=成本*(1+成本利润率)组成计税价格=成本*(1+成本利润率)/(1-消费税税率)禁止抵扣人进项税额=当月全部的进项税额*(当月免税项目销售额,非应税项目营业额的合计/当月全部销售,营业额合计)2、进口货物应纳税额=组成计税价格*税率组成计税价格=关税完税价格+关税(+消费税)3、小规模纳税人应纳税额=销售额*征收率销售额=含税销售额/(1+征收率)二、消费税1、一般情况:应纳税额=销售额*税率不含税销售额=含税销售额/(1+增值税税率或征收率)组成计税价格=(成本+利润)/(1-消费税率)组成计税价格=成本*(1+成本利润率)/(1-消费税税率)组成计税价格=(材料成本+加工费)/(1-消费税税率)组成计税价格=(关税完税价格+关税)/(1-消费税税率)2、从量计征应纳税额=销售数量*单位税额三、营业税应纳税额=营业额*税率四、关税1、从价计征应纳税额=应税进口货物数量*单位完税价*适用税率2、从量计征应纳税额=应税进口货物数量*关税单位税额3、复合计征应纳税额=应税进口货物数量*关税单位税额+应税进口货物数量*单位完税价格*适用税率五、企业所得税应纳税所得额=收入总额-准予扣除项目金额应纳税所得额=利润总额+纳税调整增加额-纳税调整减少额应纳税额=应纳税所得额*税率月预缴额=月应纳税所得额*25%月应纳税所得额=上年应纳税所得额*1/12六、外商投资企业和外商企业所得税1、应纳税所得额制造业:应纳税所得额=产品销售利润+其他业务利润+营业外收入-营业外支出商业:应纳税所得额=销售利润+其他业务利润+营业外收入-营业外支出服务业:2361应纳税所得额=业务收入*净额+营业外收入-营业外支出2、再投资退税:再投资退税额=再投资额*(1-综合税率)*税率*退税率七、个人所得税:1、工资薪金所得:应纳税额=应纳税所得额*使用税率-速算扣除数2、稿酬所得:应纳税额=应纳税所得额*使用税率*(1-30%)3、其他各项所得:应纳税额=应纳税所得额*使用税率八、其他税收1、城镇土地使用税年应纳税额=计税土地面积(平方米)*使用税率2、房地产税年应纳税额=应税房产原值*(1-扣除比例)*1.2%或年应纳税额=租金收入*12%3、资源税年应纳税额=课税数量*单位税额4、土地增值税增值税=转让房地产取得的收入-扣除项目应纳税额=∑(每级距的土地增值额*适用税率)5、契税契税采用比例税率。
各税种概念、税目及税率各税种概念、税目及税率营业税:在中华人民共和国境内提供营业税条例规定的劳务、转让无形资产或者销售不动产的单位和个人,为营业税的纳税人,应当依照条例缴纳营业税。
税目交通运输业建筑业金融保险业邮电通信业文化体育业娱乐业服务业转让无形资产销售不动产税率3%3%5%3%3%5--20%5%5%5%城市维护建设税:城市维护建设税,是国家对缴纳增值税、消费税、营业税的单位和个人就其实际缴纳的税额为计税依据而征收的一种税。
市区的适用税率为7%县城、建制镇的适用税率为5%其他地区的适用税率为1%教育费附加:教育费附加是对缴纳增值税、消费税、营业税的单位和个人,就其实际缴纳的税额为计算依据征收的一种附加费。
教育费附加对缴纳增值税、消费税、营业税的单位和个人征收,以其实际缴纳的增值税、消费税和营业税为计征依据,分别与增值税、消费税、营业税同时缴纳。
教育费附加的计费依据是纳税人实际缴纳增值税、消费税、营业税的税额附加率3%个人所得税:个人所得税是以个人(自然人)取得的各项应税所得为征税对象所征收的税种。
在中国境内有住所,或者无住所而在境内居住满一年的个人,从中国境内和境外取得的所得,都应缴纳个人所得税。
在中国境内有住所,或者无住所而在境内居住满一年,从中国境内和境外取得的所得的个人;在中国境内无住所又不居住或者无住所而在境内居住不满一年,从中国境内取得的所得的个人,均为个人所得税的纳税义务人。
根据《中华人民共和国个人所得税法》第二条规定,下列各项个人所得,应纳个人所得税:一、工资、薪金所得;二、个体工商户的生产、经营所得;三、对企事业单位的承包经营、承租经营所得;四、劳务报酬所得;五、稿酬所得;六、特许权使用费所得;七、利息、股息、红利所得;八、财产租赁所得;九、财产转让所得;十、偶然所得;十一、经国务院财政部门确定征税的其他所得。
工资、薪金所得,适用九级超额累进税率,税率为百分之五至百分之四十五。
各行业税种及税率饮食业应该缴纳的税(费)一、什么是饮食业根据《中华人民共和国营业税暂行条例实施细则》的规定,饮食业,是指通过同时提供饮食和饮食场所的方式为顾客提供饮食消费服务的业务。
饭馆、餐厅及其他饮食服务场所,为顾客在就餐的同时进行的自娱自乐形式的歌舞活动所提供约服务,按“娱乐业”税目征税。
二、涉及税种饮食业主要缴纳营业税、城市维护建设税、教育费附加和企业所得税、个人所得税等。
(一)营业税根据《中华人民共和国营业税暂行条例》的规定,饮食业营业税的计税依据是指纳税人提供餐饮业应税劳务向对方收取的全部价款和价外费用,按照5%税率征收营业税。
计算公式为:营业税应纳税额=营业收入额×营业税率1、根据转发财政部《关于印发〈中华人民共和国营业税暂行条例实施细则〉的通知》等两份文件的通知(京税一[1994]45号)的规定,饭馆、餐厅及其他饮食服务场所,顾客在就餐同时进行自娱自乐形式的歌舞活动提供服务而在饮食价款之外另行收取费用的,应将这部分另行收取的费用单独记帐,并依照娱乐业税目税率缴纳营业税。
凡上述单位的上述另行收取费用与饮食价款收入划分不清的,应对其全部收入依照娱乐业税目税率征收营业税。
2、依据国家税务总局关于饮食业征收流转税问题的通知(国税发[1996]202号)的规定,饮食店、餐馆(厅)、酒店(家)、宾馆、饭店等单位发生属于营业税“饮食业”应税行为的同时销售货物给顾客的,不论顾客是否在现场消费,其货物部分的收入均应当并入营业税应税收入征收营业税。
3、根据转发国家税务总局“关于烧卤熟制食品征收流转税问题的批复”的通知(京地税营[1996]258号)的规定,关于纳税人经营烧卤熟制食品如何征收流转税的问题,按照《中华人民共和国营业税暂行条例》和《中华人民共和国增值税暂行条例》的规定,饮食业属于营业税的征税范围,销售货物则属于增值税的征税范围。
因此,对饮食店、餐馆等饮食行业经营烧卤熟制食品的行为,不论消费者是否在现场消费,均应当征收营业税。
(二)城市维护建设税根据《中华人民共和国城市维护建设税暂行条例》(国发 [1985]第19号)规定,计税依据是纳税人实际缴纳的营业税税额。
税率分别为7%、5%、1%。
计算公式:应纳税额=营业税税额×税率。
(三)教育费附加根据北京市税务局转发《北京市人民政府转发国务院关于教育费附加征收问题文件的通知》的通知(京税三 [1994]217号)的规定,计税依据是纳税人实际缴纳营业税的税额,附加率为3%。
计算公式:应交教育费附加额=营业税税额×费率。
(四)企业所得税根据《中华人民共和国企业所得税暂行条例实施细则》(财法字 [1994]第3号发布)的规定,企业所得税的征税对象是纳税人取得的生产经营所得和其他所得。
税率为33%。
基本计算公式:应纳税所得额=收入总额-准予扣除项目金额。
应纳所得税=应纳税所得额×税率。
还设置两档优惠税率,即:年应纳税所得额在 3万元(含3万元)以下的,减按18%的税率计算缴纳;年应纳税所得额超过3万元至10万元(含10 万元)的,减按27%的税率计算缴纳。
(五)个人所得税根据《中华人民共和国个人所得税法》的规定,企业要按期代扣代缴员工的个人所得税。
个人所得税是以个人取得的各项应税所得为对象征收的一种税。
按照税法规定,支付所得的单位或者个人为个人所得税的纳税义务人。
根据关于对本市娱乐、饮食服务业部分从业人员实行定额征收个人所得税的暂行办法补充规定的通知 (京地税个[2000]345号)的规定,将《关于对本市娱乐、饮食服务行业部分从业人员实行定额征收个人所得税暂行办法》(京地税个[1995]554号厨师个人所得税定额标准修改为:按餐厅级别、厨师等级分类定额。
厨师应纳个人所得税月定额标准表单位:元/月注:由于大部分宾馆、饭店附设餐厅属旅游服务业按星级标准分类,为了与饮食业分类一致,宾馆饭店附设餐厅的餐厅级别,按下列方法分级:四星级(含)以上,为特级;三星级,为一级;三星级以下,为二级。
旅店业应该缴纳的税(费)一、什么是旅店业旅店业是指提供住宿服务的业务。
二、涉及税种旅店业主要缴纳营业税、城市维护建设税、教育费附加和企业所得税、个人所得税等。
(一)营业税1、旅店业适用的税率旅店业适用服务业税目,按照5%的税率征收营业税。
2、营业税计税依据营业税的计税依据是指纳税人提供旅店业应税劳务向对方收取的全部价款和价外费用,计算公式为:营业税应纳税额=营业收入额×营业税率。
3、随着旅店业的发展,新的经营方式不断出现,旅店业中出现了凭卡服务的经营方式。
即顾客入店时,店方发给一张服务卡,顾客可以凭此卡住宿、吃饭、购物和享受店方提供的各种服务。
顾客离店时,凭此卡到柜台统一按住宿费结算,店方将全部收入作为住房收入。
对于此种经营方式中的货物收入,即住宿的同时为顾客提供的货物,是在提供劳务的同时附带销售货物,按税法规定是混合销售行为,此种混合销售行为应征收营业税。
(二)城市维护建设税城市维护建设税的计税依据是纳税人实际缴纳的营业税税额。
税率分别为7%、5%、1%。
计算公式:应纳税额=营业税税额×税率。
不同地区的纳税人实行不同档次的税率。
①纳税义务人所在地在东城区、西城区、崇文区、宣武区范围内的和在朝阳区、海淀区、丰台区、石景区、门头沟区、燕山六个区所属的街道办事处管理范围内的,税率为7%;②纳税义务人所在地在郊区各县城、镇范围内的,税率为5%;③纳税义务人所在地不在①②项范围内的,税率为1%;(三)教育费附加教育费附加的计税依据是纳税人实际缴纳营业税的税额,附加率为3%。
计算公式:应交教育费附加额=营业税税额×费率。
(四)企业所得税企业所得税的征税对象是企业所得税的征税对象是其经营所得和其他所得,税率为33%。
基本计算公式:应纳税所得额=收入总额一准予扣除项目金额。
还设置两档优惠税率,即:年应纳税所得额在3万元(含3万元)以下的,减按18%的税率计算缴纳;年应纳税所得额超过3万元至10万元(含10 万元)的,减按27%的税率计算缴纳。
(五)房产税如果企业拥有房产产权的,需缴纳房产税,如果企业拥有土地使用权的,需缴纳城镇土地使用税,如果单位属于“外商投资企业或外国企业“应缴纳城市房地产税、外商投资企业土地使用费。
房产税是在城市、县城、建制镇、工矿区范围内,对拥有房屋产权的内资单位和个人按照房产税原值或租金收入征收的一种税。
房产税以房产原值(评估值)为计税依据,税率为1.2%。
计算公式为:年应纳税额=房产原值(评估值) ×(1-30%)×1.2%。
(六)城镇土地使用税城镇土地使用税是在城市、县城、建制镇和工矿区范围内,对拥有土地使用权的单位和个人以实际占用的土地面积为计税依据,按规定税额征收的一种税。
年应纳税额=∑(各级土地面积×相应税额)。
北京市城镇土地纳税等级分为六级,各级土地税额标准为:一级土地每平方米年税额10元;二级土地每平方米年税额8元;三级土地每平方米年税额6元;四级土地每平方米年税额4元;五级土地每平方米年税额1元;六级土地每平方米年税额0.5元。
(七)城市房地产税城市房地产税是对拥有房屋产权的外商投资企业、外国企业及外籍个人、港澳台胞,按照房产原值征收的一税种。
城市房地产税依房产原值计税,税率为1.2%。
计算公式为:年应纳税额=房产原值×税率×(1-30%)。
(八)土地使用费外商投资企业土地使用费是对本市行政区域内使用土地的外商投资企业(出让方式取得土地使用权者除外),按企业所处地理位置和偏远程度、地段的繁华程度、基础设施完善程度等,征收的一项费用。
依外商投资企业的实际占用土地面积以及所适用的土地使用费的单位标准确定,计算公式为:应纳土地使用费额=占用土地面积×适用的单位标准。
(九)车船使用税如果拥有汽车、自行车等机动车、非机动车交通工具,还需缴纳相应的车船使用税,外商投资企业或外国企业应缴纳车船使用牌照税。
车船使用税是对行驶于公共道路的车辆和航行于国内河流、湖泊或领海口岸的船舶,按照种类、吨位和规定的税额征收的一种财产行为税。
计算公式为:乘人汽车应纳税额=应税车辆数量×单位税额载货汽车应纳税额=车辆的载重或净吨位数量×单位税额摩托车应纳税额=应税车辆数量×单位税额(十)车船使用牌照税车船使用牌照税是对行驶于公共道路的车辆和航行于国内河流、湖泊或领海口岸的船舶,按照种类、吨位和规定的税额,向外商投资企业或外国企业及其他经济组织、驻京代表机构和外籍个人、港、澳、台胞征收的一种财产行为税。
计算公式为:乘人汽车应纳税额=应税车辆数量×单位税额载货汽车应纳税额=车辆的载重或净吨位数量×单位税额机器脚踏车(摩托车)应纳税额=应税车辆数量×单位税额(十一)印花税印花税是对在经济活动和经济交往中书立、领受印花税暂行条例所列举的各种凭证所征收的一种兼有行为性质的凭证税。
分为从价计税和从量计税两种。
应纳税额=计税金额×税率,应纳税额=凭证数量×单位税额。
(十二) 契税如果企业承受房地产时还需及时缴纳契税契税是对在中华人民共和国境内转移土地、房屋权属时向承受土地使用权、房屋所有权的单位和个人征收的一种税。
北京市现行契税税率为3%,应纳税额=计税依据×税率。
(十三)个人所得税1、个人所得税是以个人取得的各项应税所得对象征收的一种税。
支付所得的单位或者个人为个人所得税的扣缴义务人,按照税法规定代扣代缴个人所得税,是扣缴义务人的法定义务。
2、从事按摩服务的从业人员实行定额征收个人所得税。
对洗浴按摩服务的人员,按区域分类确定应纳税额,标准如下:洗浴按摩服务人员应纳个人所得税月定额标准表单位: 元/月洗浴搓澡服务人员:在洗浴场所提供搓澡服务的人员,按收费标准分类,确定定额征税标准,每次收费50元以上的为一类,月定额100元;每次收费20元以上不超过50元的为二类,月定额20元。
娱乐业应该缴纳的税(费)一、什么是娱乐业根据《中华人民共和国营业税暂行条例实施细则》的相关规定,娱乐业,是指为娱乐活动提供场所和服务的业务。
二、涉及税种娱乐业主要涉及的税种包括营业税、城市维护建设税、教育费附加、个人所得税、企业所得税。
(一) 营业税:1、计税依据:根据《中华人民共和国营业税暂行条例实施细则》的相关规定,娱乐业营业税的计税依据是营业收入额,是为经营娱乐业向顾客收取的各项费用,包括门票收费、台位费、点歌费、烟酒和饮料收费及经营娱乐业的其他各项收费。
2、征收范围:营业税的征收范围包括:经营歌厅、舞厅、卡拉OK、歌舞厅、音乐茶座、台球、高尔夫球、保龄球场、游艺场等娱乐场所,以及娱乐场所为顾客进行娱乐活动提供服务的业务。