项目监理人员配置标准
- 格式:doc
- 大小:31.50 KB
- 文档页数:2
监理人员配置标准与规定(总3页)
--本页仅作为文档封面,使用时请直接删除即可--
--内页可以根据需求调整合适字体及大小--
建设工程项目监理机构岗位人员配置要求
一、一般公共建筑
注:1.一级工程以单项工程3万平方米为基数,每增加3万平方米相应增加监理员1人;二级或三级工程分别以报建面积3万和1万平方米为基数,每增加2万平方米相应增加监理人员1人。
2.工业、高耸构筑工程及其它类型房建工程按照本表要求配置。
二、住宅工程
注:1.一级工程以小区建筑面积12万平方米为基数,每增加3万平方米相应增加监理员1人;二级及三级工程以小区建筑面积6万平方米为基数,每增加3万平方米相应增加监理员1人;
2.混合类项目中,住宅面积比例达到30%以上的,岗位人员按住宅工程要求配置。
三、市政公用工程
2
注:1.本表中N指造价,单位为万元。
2.工程造价超过10000万元的,以10000万元为基数,每增加2500万元,监理员增加1人。
四、小型建设项目
1.建筑面积≤3000平方米或工程造价≤300万元的房屋建筑、建筑装饰和机电安装等工程配备1名监理人员。
2.造价200万元以下(不含200万元)的市政公用项目的监理,经建设单位书面同意且工程地址在同一个镇区范围内,可由正在承担1000万元以下市政公用项目监理业务的监理机构兼管。
承接兼管业务的单位须在我局综合考评中被评为A或B等级,其中A等级监理单位可同时监管2个项目,B等级监理单位可同时监管1个项目,每个监管项目必须另行增加1名监理员。
3。
项目监理机构人员配置标准(试行)--中国建设监理协会2020.3.20附件2:项目监理机构人员配置标准(试行)(房屋建筑工程部分)中国建设监理协会2020年3 月目次1 总则 (1)2 术语 (2)3 基本规定 (3)4 房屋建筑工程项目监理机构人员配置 (5)4.1 一般规定 (5)4.2 住宅工程 (5)4.3 一般公共建筑工程(Ⅰ) (6)4.4 一般公共建筑工程(Ⅱ) (6)5 工程监理单位技术支持与管理职责 (8)5.1 一般规定 (8)5.2 工程监理单位对项目监理机构的管理职责 (8)5.3 其他 (9)本标准用词说明 (10)条文说明 (11)1 总则1.0.1 为规范合理配置项目监理机构监理人员,维护建设单位和工程监理单位公平权益,优化利用工程监理单位人力资源,规范工程监理单位项目监理机构人员配置行为,更好落实工程监理单位主体责任和项目总监理工程师质量安全终身责任,提升工程监理服务能力,保障工程质量安全,有效发挥项目建设投资效益,提高项目建设水平,依据监理规范、《建设工程监理合同(示范文本)》(GF-2012-0202)及工程建设有关法律、条例和部门规章,制定本标准。
1.0.2 本标准适用于施工阶段房屋建筑工程的新建、扩建、改建建设工程监理与相关服务活动,并可作为其招标投标、合同签订、考核评价、市场监督、企业内控等参考标准。
对于在功能、用途、技术、管理等有特殊要求的建设工程项目,工程监理单位可参照本标准与建设单位在合同中另行约定。
1.0.3 本标准应与“工程监理工作标准体系”中监理服务内容、范围、质量、酬金、资源、评价等相关标准配套使用。
1.0.4 本标准已充分考虑了企业信息化、技术管理等方面对项目监理机构的支撑作用,为工程监理单位对项目监理机构人员配置的基本标准。
工程监理单位应根据工程监理服务工作特点,综合考虑工程项目的类别、特点、规模、技术复杂程度、环境和监理取费等因素,明确项目监理机构监理人员配备,数量应符合本标准。
建设工程项目监理机构岗位人员配置要求一、一般公共建筑一级工程: 28 层以上;二级工程: 14-28 层;三级工程: 14 层以下;岗位人员36 米跨度以上(轻钢结24-36 米跨度(轻钢结24 米跨度以下(轻钢结配置标准构除外);单项工程建筑构除外);单项工程建筑构除外);单项工程建筑面积 3 万平方米以上面积 1 万 -3 万平方米面积 1 万平方米以下总监理工程师 1 人 1 人 1 人专业监理工程师 2 人 1 人 1 人监理员 2 人 2 人 1 人合计 5 人 4 人 3 人注: 1. 一级工程以单项工程 3 万平方米为基数,每增加 3 万平方米相应增加监理员 1 人;二级或三级工程分别以报建面积 3 万和 1 万平方米为基数,每增加 2 万平方米相应增加监理人员1 人。
2.工业、高耸构筑工程及其它类型房建工程按照本表要求配置。
二、住宅工程一级工程:小区建二级工程:建筑面三级工程:建筑面三级工程:建筑面岗位人员筑面积12 万平方积 6 万-12 万平方积 2 万-6 万平方积 2 万平方米以配置标准米以上;单项工程米;单项工程米;单项工程 14下;单项工程 1428 层以上14-28 层层以下层以下总监理工程师 1 人 1 人 1 人 1 人专业监理工程师 3 人 2 人 1 人 1 人监理员 3 人 3 人 2 人 1 人合计7 人 6 人 4 人 3 人注: 1. 一级工程以小区建筑面积12 万平方米为基数,每增加 3 万平方米相应增加监理员 1 人;二级及三级工程以小区建筑面积 6 万平方米为基数,每增加 3 万平方米相应增加监理员 1 人;2. 混合类项目中,住宅面积比例达到30%以上的,岗位人员按住宅工程要求配置。
三、市政公用工程岗位人员5000≤ N2500≤N1000≤N 10000≤N<10000<5000N<1000配置标准<25001总监理工程师 1 人 1 人 1 人 1 人 1 人专业监理工程师 2 人 1 人 1 人 1 人--监理员 4 人 4 人 3 人 1 人 1 人合计7 人 6 人 5 人 3 人 2 人注: 1.本表中 N 指造价,单位为万元。
附件3监理项目部人员配置基本要求一览表序号监理项目部名称总监理工程师总监理工程师代表专业监理工程师安全监理工程师监理员造价人员信息资料人员一线路工程1 750kV(±660kV)及以上输电线路工程1 1 1 1原则上平地每10km,山地每7km配备1名监理员1 22 500kV(±500kV)、330kV输电线路工程1根据需要配备1 1原则上平地每12km,山地每8km配备1名监理员1,可兼 13 220kV输电线路工程或各电压等级的电缆工程1根据需要配备1 1原则上平地每12km,山地每8km配备1名监理员(电缆隧道工程按照每2km配备1-2名监理员需要配置,其他按需配备)1,可兼 14 110(66)kV输电线路工程1 无 1 1原则上平地每15km、山地每10km配备1名监理员公司统筹安排1二变电工程注:1. 除330千伏以上新建项目总监不得兼任多个项目总监理工程师外,当总监理工程师需同时兼任多个监理项目部总监理工程师时,应经建设单位同意,且220千伏新建项目不应超过2项,其他项目一般不应超过3项。
2. 特高压项目可根据实际情况适当增加监理人员。
3. 35kV监理项目部人员配置基本要求可参照110千伏项目执行。
监理人员配备标准规范监理人员配备标准规范是指在工程施工过程中,为了保障工程质量控制和监督管理的需要,制定的监理人员配备的相关标准和规范。
一、监理人员配备原则:1. 合理优化配置:根据具体工程的规模、类型和复杂程度,合理确定监理人员的数量和资质要求,确保监理工作能够有效开展。
2. 充分发挥作用:监理人员应具备专业知识和技能,能够独立执行监理任务,并发挥专业技术支持、质量控制和纠纷解决等职能作用。
3. 保障监理独立性:监理人员应该独立于其他参与方,不受其他利益关系的干扰,保证监理工作的公正、客观性。
二、监理人员配备标准:1. 监理工程师:具备工程管理、工程造价、结构设计、电气设计等专业背景,具备国家承认的监理工程师资格证书,有3年以上相关工作经验。
2. 助理工程师:具备工程管理、工程造价、结构设计、电气设计等专业背景,具备国家承认的助理监理工程师资格证书,有1年以上相关工作经验。
3. 质量工程师:具备工程质量管理、建设工程检测等专业背景,具备国家承认的质量工程师资格证书,有3年以上相关工作经验。
4. 安全工程师:具备建设工程安全管理、安全生产监测等专业背景,具备国家承认的安全工程师资格证书,有3年以上相关工作经验。
5. 纠纷处理专员:具备法律和纠纷处理等专业背景,具备相关法律职业资格证书,有5年以上相关工作经验。
6. 文件秘书:有专业文字处理和组织协调能力,具备一定的工程背景知识,有2年以上相关工作经验。
三、监理人员配备流程:1. 项目需求评估:根据具体工程项目的规模、类型和复杂程度,评估监理人员配备的需求。
2. 人员招聘:根据招标文件的要求和项目需求,进行人员招聘,并对应聘者的资格证书和工作经验进行审核。
3. 人员选拔:面试招聘的候选人员,并根据其专业背景、工作经验和应对策略进行综合评估,选拔合适的监理人员。
4. 人员培训:对招聘的监理人员进行培训,提高其专业知识和技能,使其能够胜任监理工作。
5. 人员配置:根据工程项目的实际需要,合理配置监理人员,确保监理工作的顺利进行。
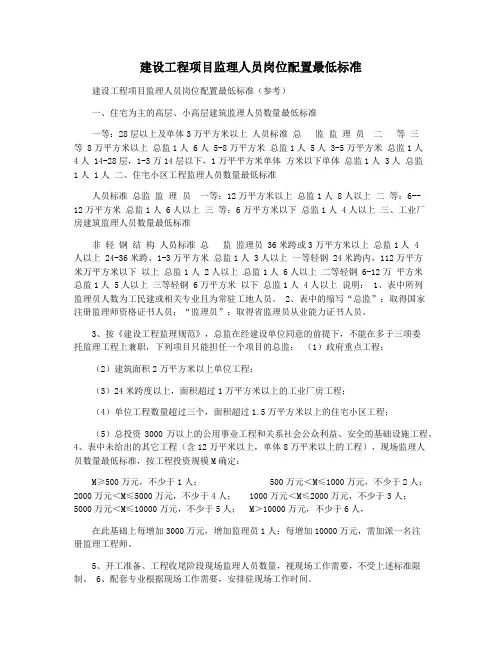
建设工程项目监理人员岗位配置最低标准建设工程项目监理人员岗位配置最低标准(参考)一、住宅为主的高层、小高层建筑监理人员数量最低标准一等:28层以上及单体3万平方米以上人员标准总监监理员二等三等 8万平方米以上总监1人 6人 5-8万平方米总监1人 5人 3-5万平方米总监1人4人 14-28层,1-3万14层以下,1万平平方米单体方米以下单体总监1人 3人总监1人 1人二、住宅小区工程监理人员数量最低标准人员标准总监监理员一等:12万平方米以上总监1人 8人以上二等:6--12万平方米总监1人 6人以上三等:6万平方米以下总监1人 4人以上三、工业厂房建筑监理人员数量最低标准非轻钢结构人员标准总监监理员 36米跨或3万平方米以上总监1人 4人以上 24-36米跨、1-3万平方米总监1人 3人以上一等轻钢 24米跨内,112万平方米万平方米以下以上总监1人 2人以上总监1人 6人以上二等轻钢 6-12万平方米总监1人 5人以上三等轻钢 6万平方米以下总监1人 4人以上说明: 1、表中所列监理员人数为工民建或相关专业且为常驻工地人员。
2、表中的缩写“总监”:取得国家注册监理师资格证书人员;“监理员”:取得省监理员从业能力证书人员。
3、按《建设工程监理规范》,总监在经建设单位同意的前提下,不能在多于三项委托监理工程上兼职,下列项目只能担任一个项目的总监:(1)政府重点工程;(2)建筑面积2万平方米以上单位工程;(3)24米跨度以上,面积超过1万平方米以上的工业厂房工程;(4)单位工程数量超过三个,面积超过1.5万平方米以上的住宅小区工程;(5)总投资3000万以上的公用事业工程和关系社会公众利益、安全的基础设施工程。
4、表中未给出的其它工程(含12万平米以上,单体8万平米以上的工程),现场监理人员数量最低标准,按工程投资规模M确定:M≥500万元,不少于1人; 500万元<M≤1000万元,不少于2人;2000万元<M≤5000万元,不少于4人; 1000万元<M≤2000万元,不少于3人;5000万元<M≤10000万元,不少于5人; M>10000万元,不少于6人,在此基础上每增加3000万元,增加监理员1人;每增加10000万元,需加派一名注册监理工程师。
建设工程项目监理机构岗位人员配置要求
一、一般公共建筑
注:1.一级工程以单项工程3万平方米为基数,每增加3万平方米相应增加监理员1人;二级或三级工程分别以报建面积3万和1万平方米为基数,每增加2万平方米相应增加监理人员1人。
2.工业、高耸构筑工程及其它类型房建工程按照本表要求配置。
二、住宅工程
注:1.一级工程以小区建筑面积12万平方米为基数,每增加3万平方米相应增加监理员1人;二级及三级工程以小区建筑面积6万平方米为基数,每增加3万平方米相应增加监理员1人;
2.混合类项目中,住宅面积比例达到30%以上的,岗位人员按住宅工程要求配置。
三、市政公用工程
注:1.本表中N指造价,单位为万元。
2.工程造价超过10000万元的,以10000万元为基数,每增加2500万元,监理员增加1人。
四、小型建设项目
1.建筑面积≤3000平方米或工程造价≤300万元的房屋建筑、建筑装饰和机电安装等工程配备1名监理人员。
2.造价200万元以下(不含200万元)的市政公用项目的监理,经建设单位书面同意且工程地址在同一个镇区范围内,可由正在承担1000万元以下市政公用项目监理业务的监理机构兼管。
承接兼管业务的单位须在我局综合考评中被评为A或B等级,其中A等级监理单位可同时监管2个项目,B等级监理单位可同时监管1个项目,每个监管项目必须另行增加1名监理员。
附件2:
建设工程项目监理机构岗位人员配置要求
一、一般公共建筑
注:1.一级工程以单项工程3万平方米为基数,每增加3万平方米相应增加监理员1人;二级或三级工程分别以报建面积3万和1万平方米为基数,每增加2万平方米相应增加监理人员1人。
2.工业、高耸构筑工程及其它类型房建工程按照本表要求配置。
二、住宅工程
注:1.一级工程以小区建筑面积12万平方米为基数,每增加3万平方米相应增加监理员1人;二级及三级工程以小区建筑面积6万平方米为基数,每增加3万平方米相应增加监理员1人;
2.混合类项目中,住宅面积比例达到30%以上的,岗位人员按住宅工程要求配置。
三、市政公用工程
注:1.本表中N指造价,单位为万元。
2.工程造价超过10000万元的,以10000万元为基数,每增加2500万元,监理员增加1人。
四、小型建设项目
1.建筑面积≤3000平方米或工程造价≤300万元的房屋建筑、建筑装饰和机电安装等工程配备1名监理人员。
2.造价200万元以下(不含200万元)的市政公用项目的监理,经建设单位书面同意且工程地址在同一个镇区范围内,可由正在承担1000万元以下市政公用项目监理业务的监理机构兼管。
承接兼管业务的单位须在我局综合考评中被评为A或B等级,其中A等级监理单位可同时监管2个项目,B等级监理单位可同时监管1个项目,每个监管项目必须另行增加1名监理员。
一、建设工程项目监理机构岗位人员配置基本要求
(一)、一般公共建筑
注:1.一级工程以单项工程3万平方米为基数,每增加3万平方米相应增加监理人员1人;二级和三级工程分别以建筑面积3万为基数,每增加3万平方米相应增加监理人员1人。
2.工业、高耸构筑工程及其它类型房建工程按照本表要求配置。
(二)、住宅工程
注:1、一级工程以小区建筑面积12万平方米为基数,每增加3万平方米相应增加监理人员1人;二级及三级工程以小区建筑面积6万平方米为基数,每增加3万平方米相应增加监理人员1人;
2、混合类项目中,住宅工程建筑面积比例达到30%以上的,岗位人员按住宅工程要求配置。
3、上述人员配置,是以项目建筑面积全面施工为依据的。
否则,可适当减少所配人员。
也可据工程实际情况适当增加。
(三)、工业建筑
注:1. 12万平方米为基数,每增加3万平方米相应增加监理人员1
人
2、上述人员配置,是以面积全面施工为依据的。
否则,适当减少所配人员。
也可据工程需要适当增加。
(四)、市政公用工程
注:1.本表中N 指造价,单位为万元。
2.工程造价超过10000万元的,以10000万元为基数,每增加2500万元,监理员增加1人。
3、上述人员配置,是以工程全面开工为依据所制定的。
否则,可适当减少所配人员。
也可据工程需要适当增加。
(五)、小型建设项目
1.建筑面积≤3000平方米或工程造价≤500万元的房屋建筑、建筑装。
项目监理机构人员配置标准(试行)--中国建设监理协会2020.3.20附件2:项目监理机构人员配置标准(试行)(房屋建筑工程部分)中国建设监理协会2020年3 月目次1 总则 (1)2 术语 (2)3 基本规定 (3)4 房屋建筑工程项目监理机构人员配置 (5)4.1 一般规定 (5)4.2 住宅工程 (5)4.3 一般公共建筑工程(Ⅰ) (6)4.4 一般公共建筑工程(Ⅱ) (6)5 工程监理单位技术支持与管理职责 (8)5.1 一般规定 (8)5.2 工程监理单位对项目监理机构的管理职责 (8)5.3 其他 (9)本标准用词说明 (10)条文说明 (11)1 总则1.0.1 为规范合理配置项目监理机构监理人员,维护建设单位和工程监理单位公平权益,优化利用工程监理单位人力资源,规范工程监理单位项目监理机构人员配置行为,更好落实工程监理单位主体责任和项目总监理工程师质量安全终身责任,提升工程监理服务能力,保障工程质量安全,有效发挥项目建设投资效益,提高项目建设水平,依据监理规范、《建设工程监理合同(示范文本)》(GF-2012-0202)及工程建设有关法律、条例和部门规章,制定本标准。
1.0.2 本标准适用于施工阶段房屋建筑工程的新建、扩建、改建建设工程监理与相关服务活动,并可作为其招标投标、合同签订、考核评价、市场监督、企业内控等参考标准。
对于在功能、用途、技术、管理等有特殊要求的建设工程项目,工程监理单位可参照本标准与建设单位在合同中另行约定。
1.0.3 本标准应与“工程监理工作标准体系”中监理服务内容、范围、质量、酬金、资源、评价等相关标准配套使用。
1.0.4 本标准已充分考虑了企业信息化、技术管理等方面对项目监理机构的支撑作用,为工程监理单位对项目监理机构人员配置的基本标准。
工程监理单位应根据工程监理服务工作特点,综合考虑工程项目的类别、特点、规模、技术复杂程度、环境和监理取费等因素,明确项目监理机构监理人员配备,数量应符合本标准。
项目监理机构人员配置标准(试行)--中国建设监理协会2020.3.20附件2:项目监理机构人员配置标准(试行)(房屋建筑工程部分)中国建设监理协会2020年3 月目次1 总则 (1)2 术语 (2)3 基本规定 (3)4 房屋建筑工程项目监理机构人员配置 (5)4.1 一般规定 (5)4.2 住宅工程 (5)4.3 一般公共建筑工程(Ⅰ) (6)4.4 一般公共建筑工程(Ⅱ) (6)5 工程监理单位技术支持与管理职责 (8)5.1 一般规定 (8)5.2 工程监理单位对项目监理机构的管理职责 (8)5.3 其他 (9)本标准用词说明 (10)条文说明 (11)1 总则1.0.1 为规范合理配置项目监理机构监理人员,维护建设单位和工程监理单位公平权益,优化利用工程监理单位人力资源,规范工程监理单位项目监理机构人员配置行为,更好落实工程监理单位主体责任和项目总监理工程师质量安全终身责任,提升工程监理服务能力,保障工程质量安全,有效发挥项目建设投资效益,提高项目建设水平,依据监理规范、《建设工程监理合同(示范文本)》(GF-2012-0202)及工程建设有关法律、条例和部门规章,制定本标准。
1.0.2 本标准适用于施工阶段房屋建筑工程的新建、扩建、改建建设工程监理与相关服务活动,并可作为其招标投标、合同签订、考核评价、市场监督、企业内控等参考标准。
对于在功能、用途、技术、管理等有特殊要求的建设工程项目,工程监理单位可参照本标准与建设单位在合同中另行约定。
1.0.3 本标准应与“工程监理工作标准体系”中监理服务内容、范围、质量、酬金、资源、评价等相关标准配套使用。
1.0.4 本标准已充分考虑了企业信息化、技术管理等方面对项目监理机构的支撑作用,为工程监理单位对项目监理机构人员配置的基本标准。
工程监理单位应根据工程监理服务工作特点,综合考虑工程项目的类别、特点、规模、技术复杂程度、环境和监理取费等因素,明确项目监理机构监理人员配备,数量应符合本标准。
中国建设监理协会关于发布《建筑工程项目监理机构人员配置导则》【背景介绍】随着我国建筑行业的蓬勃发展,工程项目监理的重要性日益凸显。
为了规范建筑工程项目监理市场,提高监理服务质量,中国建设监理协会发布了《建筑工程项目监理机构人员配置导则》。
本文将对该导则进行简要解析,以指导实际工程监理工作。
【建筑工程项目监理机构人员配置导则概述】《建筑工程项目监理机构人员配置导则》旨在为建筑工程项目监理机构的人员配置提供参考和指导。
该导则涵盖了工程监理的基本要求、人员配置原则、岗位设置、资格要求和培训等方面内容,为监理机构人员配置提供了清晰的依据。
【人员配置标准及要求】根据导则,建筑工程项目监理机构人员配置应遵循以下标准和要求:1.监理机构负责人应具备相应的监理资格证书,并具有丰富的工程管理经验。
2.监理工程师应具备相关专业背景,并有相应的资格证书。
3.监理员应具备相关专业知识和技能,负责现场监理工作。
4.监理机构应配备一定数量的现场监理人员,确保工程现场监理工作的顺利进行。
【具体配置方案和建议】针对不同类型的建筑工程项目,监理机构应根据项目特点、规模和复杂程度制定具体的人员配置方案。
以下为一些建议:1.对于大型、复杂工程项目,监理机构可设立多个部门,如质量安全部、合同部、进度部等,以满足项目监管需求。
2.针对特殊工程,如高层建筑、桥梁工程等,监理机构应配置具有相关专业背景和经验的监理人员。
3.重视监理人员的培训和能力提升,定期组织培训和交流活动,提高监理队伍的整体素质。
【总结与展望】《建筑工程项目监理机构人员配置导则》为我国建筑工程项目监理市场提供了有力的规范和指导。
遵循该导则,有助于提高工程监理质量,保障工程建设的安全、合规和高效。
未来,随着建筑行业的不断发展,监理人员配置导则也将不断完善,以适应新的市场需求和技术变革。
本文从背景介绍、人员配置导则概述、具体配置方案和建议等方面,对《建筑工程项目监理机构人员配置导则》进行了详细解析,旨在为建筑工程项目监理工作提供有益参考。
建设工程项目监理机构岗位人员配置要求
一、一般公共建筑
注:1.一级工程以单项工程3万平方米为基数,每增加3万平方米相应增加监理员1人;二级或三级工程分别以报建面积3万和1万平方米为基数,每增加2万平方米相应增加监理人员1人.
2.工业、高耸构筑工程及其它类型房建工程按照本表要求配置.
二、住宅工程
注:1.一级工程以小区建筑面积12万平方米为基数,每增加3万平方米相应增加监理员1人;二级及三级工程以小区建筑面积6万平方米为基数,每增加3万平方米相应增加监理员1人;
2.混合类项目中,住宅面积比例达到30%以上的,岗位人员按住宅工程要求配置.
三、市政公用工程
注:1.本表中N指造价,单位为万元.
2.工程造价超过10000万元的,以10000万元为基数,每增加2500万元,监理员增加1人.
四、小型建设项目
1.建筑面积≤3000平方米或工程造价≤300万元的房屋建筑、建筑装饰和机电安装等工程配备1名监理人员.
2.造价200万元以下不含200万元的市政公用项目的监理,经建设单位书面同意且工程地址在同一个镇区范围内,可由正在承担1000万元以下市政公用项目监理业务的监理机构兼管.承接兼管业务的单位须在我局综合考评中被评为A或B等级,其中A 等级监理单位可同时监管2个项目,B等级监理单位可同时监管1个项目,每个监管项目必须另行增加1名监理员.。
附件:
建设工程项目监理人员岗位配置最低标准
(4)二层以上地下室的项目。
建设单位同意是指由监理企业出具“各项目建设单位均同意其同时担任总监的报告”(需建设单位加盖公章)。
3、开工准备阶段(总监理工程师签发工程开工令前)、工程收尾阶段(总监理工程师收到施工单位填报的工程竣工报验单后)的监理人员数量,视现场工作需要,可不受上述标准限制。
4、项目监理人员必须配置1名负责安全监理的专业监理工程师或监理员,并根据监理合同范围配置有专业配套的监理人员;房建工程最少配置1名土建专业监理工程师,其它专业工程最少配置1名相应专业的专业监理工程师。
5、建设单位出具证明工程已完工的,本工程监理人员除总监外均可按规定在其它监理项目担任监理人员;监理企业提交竣工验收报告(交工报告)后,总监可在其它监理项目担任项目监理人员。
欢迎共阅。
建设工程项目监理机构岗位人员配置要求一、一般公共建筑一级工程:28 层以上;二级工程:14-28 层;三级工程:14 层以下;岗位人员配置标准36 米跨度以上(轻钢结构除外);单项工程建筑面积 3 万平方米以上24-36 米跨度(轻钢结构除外);单项工程建筑面积 1 万-3 万平方米24 米跨度以下(轻钢结构除外);单项工程建筑面积1 万平方米以下总监理工程师 1 人 1 人 1 人专业监理工程师 2 人 1 人 1 人监理员 2 人 2 人 1 人合计 5 人 4 人 3 人注:1. 一级工程以单项工程 3 万平方米为基数,每增加 3 万平方米相应增加监理员 1 人;二级或三级工程分别以报建面积 3 万和1 万平方米为基数,每增加 2 万平方米相应增加监理人员 1 人。
2. 工业、高耸构筑工程及其它类型房建工程按照本表要求配置。
二、住宅工程岗位人员配置标准一级工程:小区建筑面积12 万平方米以上;单项工程28 层以上二级工程:建筑面积6 万-12 万平方米;单项工程14-28 层三级工程:建筑面积2 万-6 万平方米;单项工程14层以下三级工程:建筑面积2 万平方米以下;单项工程14层以下总监理工程师 1 人 1 人 1 人 1 人专业监理工程师 3 人 2 人 1 人 1 人监理员 3 人 3 人 2 人 1 人合计7 人 6 人 4 人 3 人注:1. 一级工程以小区建筑面积12 万平方米为基数,每增加 3 万平方米相应增加监理员 1 人;二级及三级工程以小区建筑面积 6 万平方米为基数,每增加 3 万平方米相应增加监理员 1 人;2. 混合类项目中,住宅面积比例达到30% 以上的,岗位人员按住宅工程要求配置。
三、市政公用工程岗位人员配置标准5000 ≤N2500 ≤N1000 ≤N10000 ≤N N<1000 <10000 <5000 <2500总监理工程师 1 人 1 人 1 人 1 人 1 人专业监理工程师监理员2 人4 人1 人4 人1 人3 人1 人1 人--1 人合计7 人 6 人 5 人 3 人 2 人注: 1. 本表中N 指造价,单位为万元。
建设工程项目监理机构岗位人员配置要求
一、一般公共建筑
注:1.一级工程以单项工程3万平方米为基数,每增加3万平方米相应增加监理员1人;二级或三级工程分别以报建面积3万和1万平方米为基数,每增加2万平方米相应增加监理人员1人。
2.工业、高耸构筑工程及其它类型房建工程按照本表要求配置.
二、住宅工程
注:1。
一级工程以小区建筑面积12万平方米为基数,每增加3万平方米相应增加监理员1人;二级及三级工程以小区建筑面积6万平方米为基数,每增加3万平方米相应增加监理员1人;
2。
混合类项目中,住宅面积比例达到30%以上的,岗位人员按住宅工程要求配置。
三、市政公用工程
注:1。
本表中N指造价,单位为万元。
2。
工程造价超过10000万元的,以10000万元为基数,每增加2500万元,监理员增加1人。
四、小型建设项目
1。
建筑面积≤3000平方米或工程造价≤300万元的房屋建筑、建筑装饰和机电安装等工程配备1名监理人员。
2.造价200万元以下(不含200万元)的市政公用项目的监理,经建设单位书面同意且工程地址在同一个镇区范围内,可由正在承担1000万元以下市政公用项目监理业务的监理机构兼管.承接兼管业务的单位须在我局综合考评中被评为A或B等级,其中A等级监理单位可同时监管2个项目,B等级监理单位可同时监管1个项目,每个监管项目必须另行增加1名监理员。
附件:
建设工程项目监理人员岗位配置最低标准
1、本标准所列监理人员为常驻工地人员。
所列以上数包括本数、以下数不包括本数。
2、除下列规模大、技术复杂的项目一名总监理工程师只可担任一项委托监理合同的项目总监理工程师工作外,其它项目需要同时担任多项委托监理合同的项目总监理工程师工作时,须经建设单位同意,且最多不得超过三项。
(1)总建筑面积9万平方米以上的项目;
(2)最大跨度36米以上的项目;
(3)建筑安装工程费或施工合同价款10000万元以上的项目;
(4)二层以上地下室的项目。
建设单位同意是指由监理企业出具“各项目建设单位均同意其同时担任总监的报告”(需建设单位加盖公章)。
3、开工准备阶段(总监理工程师签发工程开工令前)、工程收尾阶段(总监理工程师收到施工单位填报的工程竣工报验单后)的监理人员数量,视现场工作需要,可不受上述标准限制。
4、项目监理人员必须配置1名负责安全监理的专业监理工程师或监理员,并根据监理合同范围配置有专业配套的监理人员;房建工程最少配置1名土建专业监理工程师,其它专业工程最少配置1名相应专
业的专业监理工程师。
5、建设单位出具证明工程已完工的,本工程监理人员除总监外均可按规定在其它监理项目担任监理人员;监理企业提交竣工验收报告(交工报告)后,总监可在其它监理项目担任项目监理人员。