道路实验取样频率
- 格式:docx
- 大小:27.93 KB
- 文档页数:32
序号 试验类别试验项目及参数 施工自检频率监理抽检频率取样方法 取样容器、数量1 土 颗粒分析、液限、塑性指数、承载比CBR、最大干密度、最佳含水量、天然含水量(1)开工前检验一次,施工过程中每5000m3检验一次。
(2)天然含水量:压实前随时检测开工前检验一次,施工过程中每25000m3检验一次按T0101-2007、T0102-2007要求取具有代表性的样品。
编织袋、100kg2 细集料(水泥混凝土用筛分、含泥量、泥块含量每批次进场检验一次,每检验批代表数量不得超过200m3。
每检验批代表数量不得超过1000m3按T0301-2005取样。
先铲除表面处无代表性的部分,然后在料堆的顶部、中部、底部取得大致相等的若干份组成一组试样。
抽检混合料合成级配时也可在拌和楼直接取料。
编织袋,10kg3 粗集料(水泥混凝土用)筛分、含泥量、针片状颗粒含量、压碎值每批次进场检验一次,每检验批代表数量不得超过400m3。
每检验批代表数量不得超过2000 m3编织袋,筛分等30kg,压碎值料10kg4 集料(水泥稳定或级配碎石)筛分、含泥量、针片状含量、压碎值、颗粒组成(合成级配),塑性指数每批次进场检验一次,每检验批代表数量不得超过1000m3。
每检验批代表数量不得超过5000m3编织袋,30kg5 粗集料(沥青混凝土用)颗粒组成、针片状含量、含泥量(小于0.075mm颗粒含量)、压碎值、密度及吸水率每批次进场检验一次,每检验批代表数量不得超过1000m3。
每检验批代表数量不得超过5000m3编织袋,筛分30kg,压碎值料10kg 粘附性、石料酸碱性、软石含量必要时做。
必要时做。
6 细集料(沥青混凝土用)颗粒组成、含泥量(小于0.075mm含量)、砂当量、密度每批次进场检验一次,每检验批代表数量不得超过500m3。
每检验批代表数量不得超过2500m3按JTGE42-2005要求取具有代表性的样品。
编织袋,10kg 棱角性 必要时做必要时做7 矿粉筛分、含水率每批次进场检验一次,每检验批代表数量不得超过100T。
交通公路工程监理试验检测项目频率及取样要求一、试验检测项目:1.地基试验:包括土壤密度试验、承载力试验、含水率试验等。
2.硬化层试验:包括压实度试验、稳定度试验、抗剪强度试验等。
3.硬质路面试验:包括动力探测试验、平坦度试验、耐久性试验等。
4.沥青路面试验:包括沥青含量试验、沥青饱和度试验、沥青黏度试验等。
5.桥梁试验:包括桥面沥青试验、桩基承载力试验、抗滑试验等。
6.交通设施试验:包括路灯照度试验、标线反光度试验、交通信号灯检测等。
二、试验检测频率:1.地基试验应每500米进行一次,或根据地质条件和建设要求进行调整。
2.硬化层试验应每100米进行一次,或根据施工质量进行调整。
3.硬质路面试验应每1公里进行一次,或根据交通量和环境要求进行调整。
4.沥青路面试验应每500米进行一次,或根据沥青摊铺情况进行调整。
5.桥梁试验应每孔进行一次,或根据桥梁类型和使用要求进行调整。
6.交通设施试验应每500米进行一次,或根据交通流量和功能要求进行调整。
三、试验取样要求:1.试验取样应在工程施工中的不同位置、不同层次进行,以保证试验结果的代表性和全面性。
2.地基试验取样应在开挖后、填土夯实完成后进行,每个取样点应取3个样品进行平均分析。
3.硬化层试验取样应在路面铺筑完成后进行,每个取样点应取2个样品进行平均分析。
4.硬质路面试验取样应在路面铺筑完成后进行,每个取样点应取2个样品进行平均分析。
5.沥青路面试验取样应在沥青摊铺完成后进行,每个取样点应取3个样品进行平均分析。
6.桥梁试验取样应在施工完成后进行,按桥梁结构特点和施工工艺确定取样点和样品数量。
7.交通设施试验取样应在交通设施完工后进行,每个取样点应取3个样品进行平均分析。
以上是交通公路工程监理试验检测项目、频率及取样要求的基本内容。
根据实际施工情况和监理要求,可能会有一定的调整和变化。
在实际工程中,应严格按照国家标准和相关规范进行试验检测工作,确保工程质量和安全。
常用公路工程试验检测项目、频率及取样要求中交路桥科技小编收集整理了常用 46项公路试验检测项目、频率及取样要求。
欢迎收藏交流,欢迎指正、补充。
本文针对每个试验类别,列出了其试验项目及施工参数、自检频率及监理抽检频率、取样方法 及容器、数量等的要求。
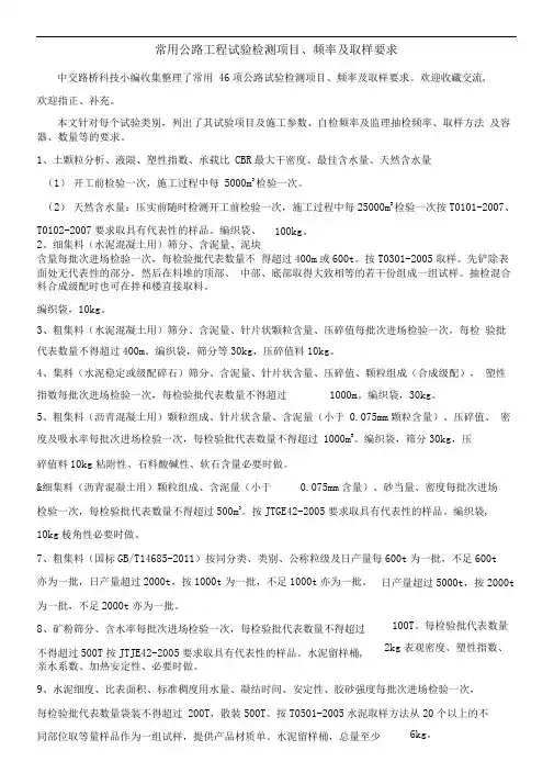
1、土颗粒分析、液限、塑性指数、承载比 CBR 最大干密度、最佳含水量、天然含水量(1) 开工前检验一次,施工过程中每 5000m 3检验一次。
(2) 天然含水量:压实前随时检测开工前检验一次,施工过程中每25000m 3检验一次按T0101-2007、 T0102-2007要求取具有代表性的样品。
编织袋、 2、细集料(水泥混凝土用)筛分、含泥量、泥块含量每批次进场检验一次,每检验批代表数量不 得超过400m 或600t 。
按T0301-2005取样。
先铲除表面处无代表性的部分,然后在料堆的顶部、 中部、底部取得大致相等的若干份组成一组试样。
抽检混合料合成级配时也可在拌和楼直接取料。
编织袋,10kg 。
3、粗集料(水泥混凝土用)筛分、含泥量、针片状颗粒含量、压碎值每批次进场检验一次,每检 验批代表数量不得超过400m 。
编织袋,筛分等30kg ,压碎值料10kg 。
4、集料(水泥稳定或级配碎石)筛分、含泥量、针片状含量、压碎值、颗粒组成(合成级配), 塑性指数每批次进场检验一次,每检验批代表数量不得超过 1000m 。
编织袋,30kg 。
5、粗集料(沥青混凝土用)颗粒组成、针片状含量、含泥量(小于 0.075mm 颗粒含量)、压碎值、 密度及吸水率每批次进场检验一次,每检验批代表数量不得超过 1000m 3。
编织袋,筛分30kg ,压碎值料10kg 粘附性、石料酸碱性、软石含量必要时做。
&细集料(沥青混凝土用)颗粒组成、含泥量(小于0.075mm 含量)、砂当量、密度每批次进场 检验一次,每检验批代表数量不得超过500m 3。
按JTGE42-2005要求取具有代表性的样品。
道路工程材料取样频率什么是道路工程材料取样频率道路工程材料取样频率是指在进行道路建设和维修过程中,对于采用的材料进行取样的频率。
在一般的道路建设和维修项目中,都会涉及到各种不同的材料,如沥青混合料、水泥混凝土、碎石料等。
这些材料的品质直接影响着道路的使用寿命和安全性能。
因此,对于这些材料的采样和检测是道路工程中非常重要的一环。
道路机修建设规范中规定了不同材料的取样标准和频率,以保证道路工程建设的质量和安全。
为什么要进行道路工程材料取样频率在道路建设和维修过程中,材料的品质直接影响着道路的使用寿命和安全性能。
如果使用劣质的材料,则容易导致道路产生裂纹、破坏等问题。
如果出现断裂等大问题,则会对道路的使用安全造成威胁。
因此,对于采用的材料进行取样和检测是道路工程建设中非常重要的一环。
通过定期采样和检测,可以及早发现材料的质量问题,避免在道路使用过程中出现问题。
不同材料的道路工程材料取样频率不同材料的道路工程材料取样频率如下:沥青混合料沥青混合料是道路建设和维修中常用的材料之一。
沥青混合料的取样频率一般遵循以下原则:1.对于生产厂家批量生产的沥青混合料,每生产250吨材料进行1次取样。
2.对于工地现场拌制的沥青混合料,每拌制出100吨进行1次取样。
水泥混凝土水泥混凝土是道路建设和维修中另一个常用的材料。
水泥混凝土的取样频率一般遵循以下原则:1.对于生产厂家批量生产的水泥混凝土,每生产100吨材料进行1次取样。
2.对于工地现场拌制的水泥混凝土,每拌制出50立方米进行1次取样。
碎石料碎石料是道路建设和维修中的常见辅助材料。
碎石料的取样频率一般遵循以下原则:1.对于生产厂家批量生产的碎石料,每生产500吨材料进行1次取样。
2.对于工地现场采用的碎石料,每采用1000吨进行1次取样。
结语道路工程中材料的质量对于道路的使用安全和寿命有着至关重要的影响。
因此,在道路建设和维修过程中,定期进行材料采样和检测十分必要。
公路工程试验检测项目抽样频率一览随着公路建设的不断发展,公路工程试验检测成为了保障公路工程质量和安全的重要环节。
而在试验检测中,抽样频率是一个重要的参数,对于确保测试数据的准确性和可信度十分关键。
本文将对公路工程试验检测项目抽样频率进行一览。
1. 摊铺密度和厚度试验摊铺密度和厚度试验是针对公路工程中的路面摊铺情况进行的试验。
在该试验中,每200米进行一次抽样,样品数量不能少于3个。
如果某个样品的密度或厚度与指定值有较大偏差(超过规定范围),则需要再进行一次试验。
2. 硬度试验硬度试验是指对路面的硬度进行试验,检测路面是否过于松软或者过于坚硬。
在该试验中,每个试验点进行一次抽样,样品数量不能少于5个。
如果某个样品的硬度与指定值有较大偏差(超过规定范围),则需要再进行一次试验。
3. 沉降测试沉降测试是指对路面沉降情况进行试验。
在该试验中,每个测试点进行一次抽样,样品数量不能少于3个。
如果某个样品的沉降量与指定值有较大偏差(超过规定范围),则需要再进行一次试验。
4. 飞石试验飞石试验是指检测公路路面上飞石对车辆损害的试验。
在该试验中,每50公里进行一次抽样,样品数量不能少于3个。
5. 高程试验高程试验是指对公路路面上的高程情况进行测试。
在该试验中,每个测试点进行一次抽样,样品数量不能少于3个。
如果某个样品的高程与指定值有较大偏差(超过规定范围),则需要再进行一次试验。
6. 实验室试验实验室试验是指对公路材料进行试验。
在该试验中,每次进行一组试验,每组试验中样品数不能少于3个。
如果某个样品的试验结果与指定值有较大偏差(超过规定范围),则需要再进行一次试验。
7. 光泽试验光泽试验是指检测公路路面光泽情况的试验。
在该试验中,每个测试点进行一次抽样,样品数量不能少于3个。
如果某个样品的光泽度与指定值有较大偏差(超过规定范围),则需要再进行一次试验。
8. 渗透试验渗透试验是指对路面渗透性进行测试。
在该试验中,每个测试点进行一次抽样,样品数量不能少于3个。
常用公路工程试验检测项目、频率及取样要求中交路桥科技小编收集整理了常用46项公路试验检测项目、频率及取样要求。
欢迎收藏交流,欢迎指正、补充。
本文针对每个试验类别,列出了其试验项目及施工参数、自检频率及监理抽检频率、取样方法及容器、数量等的要求。
1、土颗粒分析、液限、塑性指数、承载比CBR、最大干密度、最佳含水量、天然含水量3检验一次。
1)开工前检验一次,施工过程中每5000m(3检25000m2)天然含水量:压实前随时检测开工前检验一次,施工过程中每(验一次按T0101-2007、T0102-2007要求取具有代表性的样品。
编织袋、100kg。
2、细集料(水泥混凝土用)筛分、含泥量、泥块含量每批次进场检验一次,每3或600t。
按检验批代表数量不得超过400mT0301-2005取样。
先铲除表面处无代表性的部分,然后在料堆的顶部、中部、底部取得大致相等的若干份组成一组试样。
抽检混合料合成级配时也可在拌和楼直接取料。
编织袋,10kg。
3、粗集料(水泥混凝土用)筛分、含泥量、针片状颗粒含量、压碎值每批次进3。
编织袋,筛分等30kg场检验一次,每检验批代表数量不得超过400m,压碎值料10kg。
4、集料(水泥稳定或级配碎石)筛分、含泥量、针片状含量、压碎值、颗粒组成(合成级配),塑性指数每批次进场检验一次,每检验批代表数量不得超过3。
编织袋,30kg。
1000m5、粗集料(沥青混凝土用)颗粒组成、针片状含量、含泥量(小于0.075mm颗粒含量)、压碎值、密度及吸水率每批次进场检验一次,每检验批代表数量不得3。
编织袋,筛分30kg,压碎值料10kg1000m超过粘附性、石料酸碱性、软石含量必要时做。
6、细集料(沥青混凝土用)颗粒组成、含泥量(小于0.075mm含量)、砂当量、3。
按500m JTGE42-2005密度每批次进场检验一次,每检验批代表数量不得超过要求取具有代表性的样品。
编织袋,10kg棱角性必要时做。
一、路基工程1、填筑路基a、控制性试验项目频率1、颗粒分析每5000m3一次2、液限、塑限每5000m3一次3、有机质含量每5000m3一次4、承载比(CBR)值每5000m3一次5、重型击实试验每5000m3一次施工中如发现土质有变化,应及时补做全部土工试验。
b、压实度控制和检验每200m每压实层检测4处。
注:通过试验来确定填方每层的松铺厚度。
c、路基顶面检测试验压实度检测:每200m每层检测4处。
弯沉检测:按JTG F80/1-2004附录I检测,每一双车道每1km测80—100个点。
二、路面工程1、水稳路面底基层a、混合料取样:每2000m2或每个工作班取样一次,并进行下列试验:级配、水泥剂量、含水量、无侧限抗压强度。
b、在已完成的底基层上取样,每200m每车道取样2次,作压实度检测。
2、水泥砼路面混凝土弯拉强度抽样试验:每工作班制作2-4组;日进度大于等于1000m取4组,大于500m取3组,小于500m取2组。
三、排水工程地面及地下排水、圆管涵(含倒吸虹管)、盖板涵(含通道)、拱涵、渡槽、通道的砼、砂浆强度的检测试验均按JTG F80/1-2004附录D、F抽检。
四、防护工程护坡、护面墙、石砌挡土墙、锚板档土墙、锚索(杆)挡墙、预制块挡墙等的砂浆强度、砼强度,均按JTG F80/1-2004附录D、F进行抽检试验。
五、桥梁工程桥梁工程各部位的砼强度试验,均应按设计图纸要求的不同等级、不同配合比的砼应分别制取试样,且应在拌合机流出点或运送砼车流出点取样。
砼及砂浆强度均按JTG F80/1-2004附录D、F取样试验。
六、隧道工程1、洞内路面及接线部分均按道路和路面工程检测试验的要求进行取样试验。
2、隧道洞中工程的端墙、翼墙的砼、砂浆强度试验按JTG F80/1-2004附录D、F取样试验。
3、隧道喷射砼试验:a、隧道(二车道)每10延米至少在拱脚部和边墙各取一组试样。
b、锚杆的抗拔力试验,每按锚杆数量1%且不小于3根进行28天抗拔力试验(围岩条件或原材料变更时另做一组)。
市政道路试验检验频率
1、路基
压实度:每1000㎡、每压实层抽检3点。
(方法:环刀法、灌砂法或灌水法)
弯沉:每车道、每20m测1点。
(方法:弯沉仪)
回弹模量:设计值与弯沉写一处
2、基层、底基层
1)、水泥或石灰稳定土类、碎石类
压实度:每1000㎡,每压实层抽检1点。
(方法:环刀法、灌砂法或灌水法)
7d无侧限抗压强度:每2000㎡抽检1组(6块)。
(方法:现场取样)水泥剂量测定按监理与业主要求可做可不做
配合比设计自拌的需要做试验,原材料进场试验。
2)、级配砂砾、碎石类
压实度:每1000㎡,抽检1点。
(方法:灌砂法或灌水法)
弯沉:每车道、每20m测1点。
(方法:弯沉仪)
3)、沥青混合料(沥青碎石)类
压实度:每1000㎡,抽检1点。
(方法:马歇尔击实试件密度;钻孔取样、蜡封法)
沥青贯入式方法:灌砂法、灌水法、蜡封法弯沉:每车道、每20m测1点。
(方法:弯沉仪)
3、面层
1)、沥青砼
压实度:每1000㎡,抽检1点。
(方法:马歇尔击实试件密度)
弯沉:每车道、每20m测1点。
(方法:弯沉仪)
厚度:每1000㎡测1点(钻孔或刨挖,用钢尺量)
2)、混凝土面层
弯拉强度:每100m3取样1次,1组(方法:试件强度试验报告)
厚度:每1000㎡抽测1点
抗滑构造深度:每1000㎡抽测1点。